文库 工程类投标方案 公路工程

泗水县国有安山林场防火道路工程投标方案.docx

DOCX   1259页   下载724   2025-08-29   浏览69   收藏51   点赞994   评分-   749353字   228.00

AI慧写标书

十分钟千页标书高效生成

温馨提示:当前文档最多只能预览 15 页,若文档总页数超出了 15 页,请下载原文档以浏览全部内容。
泗水县国有安山林场防火道路工程投标方案.docx 第1页
泗水县国有安山林场防火道路工程投标方案.docx 第2页
泗水县国有安山林场防火道路工程投标方案.docx 第3页
泗水县国有安山林场防火道路工程投标方案.docx 第4页
泗水县国有安山林场防火道路工程投标方案.docx 第5页
泗水县国有安山林场防火道路工程投标方案.docx 第6页
泗水县国有安山林场防火道路工程投标方案.docx 第7页
泗水县国有安山林场防火道路工程投标方案.docx 第8页
泗水县国有安山林场防火道路工程投标方案.docx 第9页
泗水县国有安山林场防火道路工程投标方案.docx 第10页
泗水县国有安山林场防火道路工程投标方案.docx 第11页
泗水县国有安山林场防火道路工程投标方案.docx 第12页
泗水县国有安山林场防火道路工程投标方案.docx 第13页
泗水县国有安山林场防火道路工程投标方案.docx 第14页
泗水县国有安山林场防火道路工程投标方案.docx 第15页
剩余1244页未读, 下载浏览全部

开通会员, 优惠多多

6重权益等你来

首次半价下载
折扣特惠
上传高收益
特权文档
AI慧写优惠
专属客服
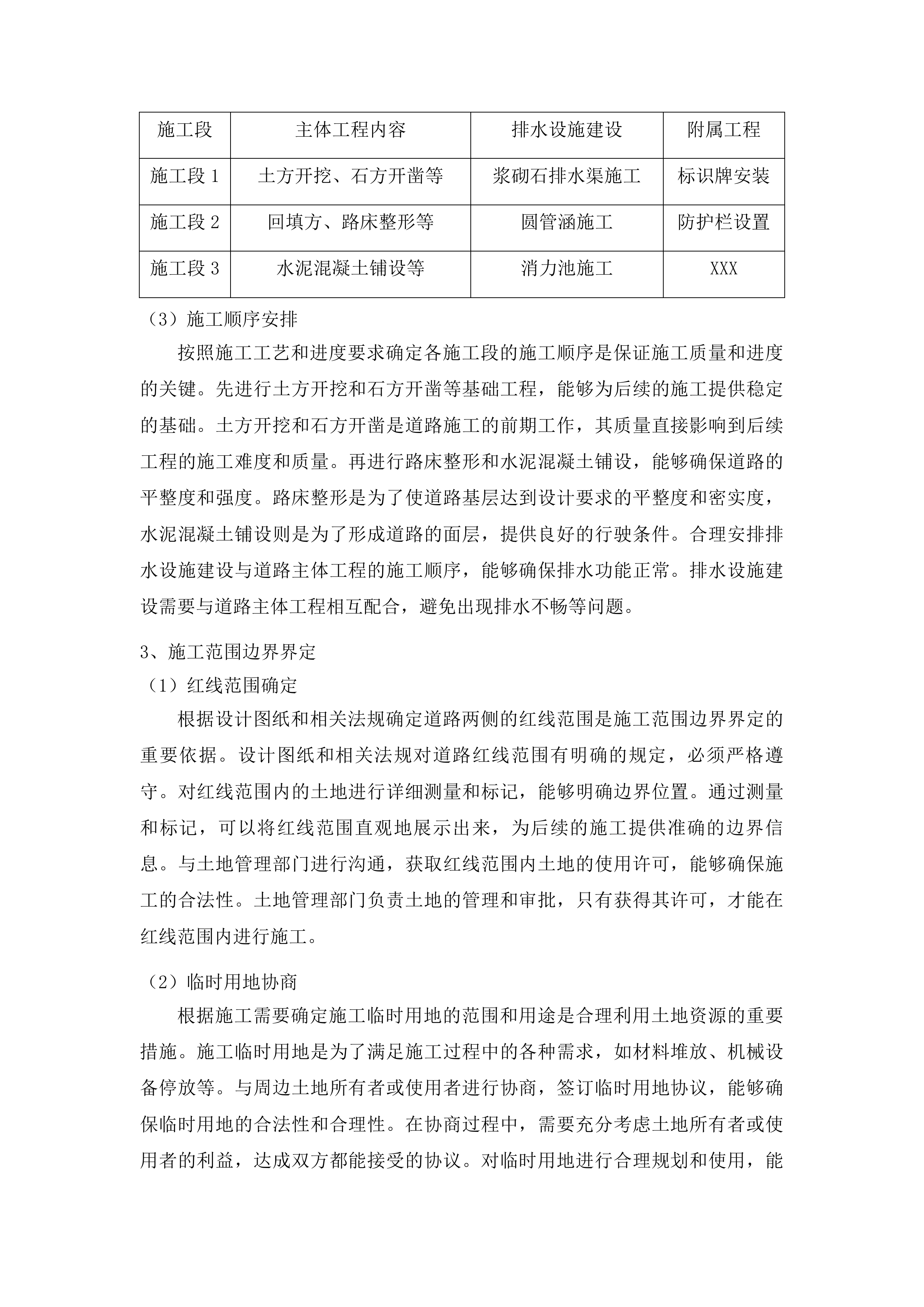
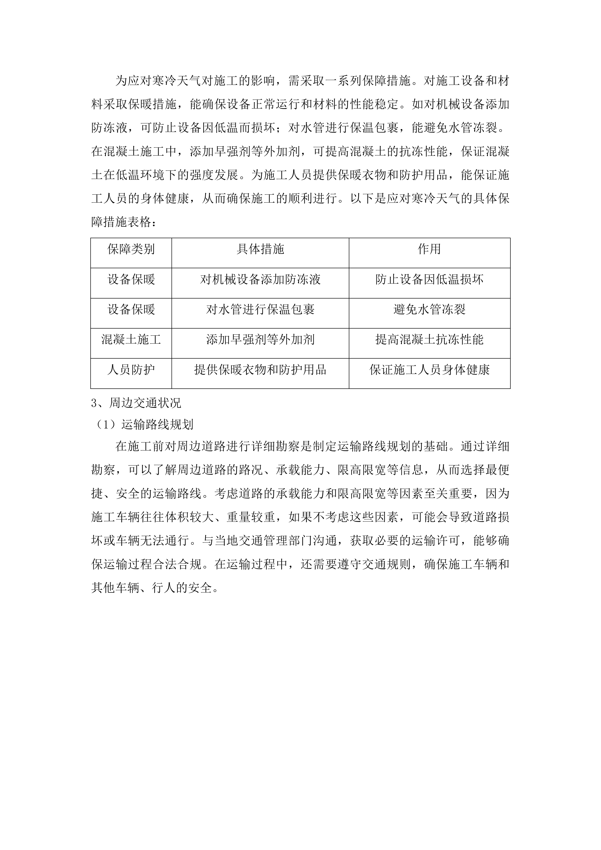
泗水县国有安山林场防火道路工程投标方案 第一章 总体施工组织布置及规划 8 第一节 工程整体认知 8 一、 防火道路工程概况 8 二、 项目实施关键要素 23 第二节 施工段划分 42 一、 施工段划分原则 42 二、 分段工程内容界定 53 第三节 施工组织规划 72 一、 施工总体部署 72 二、 资源配置计划 83 第四节 施工布置与管理 89 一、 施工现场区域划分 89 二、 基础设施布置方案 110 第五节 安全文明施工措施 116 一、 现场安全管理措施 116 二、 文明施工保障措施 132 第六节 施工进度控制 146 一、 进度计划制定 147 二、 进度监控措施 151 三、 进度调整策略 154 四、 进度保障机制 156 第七节 资源保障措施 159 一、 主要资源保障计划 159 二、 应急资源备用方案 180 第二章 主要工程项目的施工方案方法与技术措施 197 第一节 施工方案表述 197 一、 挖一般土方工程 197 二、 挖一般石方工程 207 三、 回填方施工安排 225 四、 水泥混凝土铺设 242 五、 浆砌石排水渠建设 260 第二节 施工方法安全经济 276 一、 单孔圆管涵施工 276 二、 双孔圆管涵施工 296 三、 三孔圆管涵施工 310 四、 消力池建造工艺 325 五、 山地施工降效应对 341 第三节 技术措施可行 355 一、 路床整形质量控制 355 二、 混凝土强度保障 370 三、 石方内倒作业规范 391 四、 特殊气候应急预案 402 五、 关键工序质量监控 421 第三章 工期保证体系及保证措施 436 第一节 工期保证体系 436 一、 管理组织架构 436 二、 进度控制节点设置 443 三、 工期延误预警机制 455 第二节 施工进度计划 468 一、 施工进度横道图编制 468 二、 挖一般土方施工安排 478 三、 挖一般石方施工安排 485 四、 路床整形施工安排 498 五、 水泥混凝土施工安排 502 六、 浆砌石排水渠施工安排 514 七、 圆管涵施工安排 523 八、 消力池施工安排 531 第三节 工期保证措施 539 一、 异常气候应对措施 539 二、 材料供应保障机制 549 三、 设备保障措施 560 四、 施工效率提升措施 568 五、 工期考核机制 571 第四节 进度控制与协调机制 579 一、 多方沟通机制 579 二、 现场调度管理制度 586 三、 进度信息管理制度 591 四、 应急响应机制 596 第四章 工程质量管理体系及保证措施 604 第一节 质量管理体系 604 一、 质量管理组织架构 604 二、 质量管理流程规范 616 三、 质量管理制度建设 628 第二节 质量保证措施 635 一、 材料质量控制措施 635 二、 工序质量管控方法 650 三、 施工工艺质量保障 668 第三节 质量通病治理措施 684 一、 混凝土施工质量通病 684 二、 路基工程质量通病 702 三、 排水设施质量通病 711 四、 涵洞施工质量通病 725 第四节 已完成工程保护措施 739 一、 混凝土结构保护措施 739 二、 隐蔽工程保护方案 748 三、 路面工程保护措施 768 第五章 安全生产管理体系及保证措施 785 第一节 安全生产管理体系 785 一、 安全管理责任架构 785 二、 安全管理部门配置 796 第二节 安全生产管理制度 804 一、 施工安全基础制度 804 二、 事故处理专项制度 813 第三节 安全教育培训 824 一、 三级安全教育体系 824 二、 特种作业培训考核 835 三、 安全意识提升活动 851 第四节 施工过程安全控制 860 一、 重点施工环节防护 860 二、 管涵施工安全管理 869 三、 高风险作业管控措施 877 四、 现场安全巡查机制 887 第五节 安全防护与投入保障 896 一、 安全费用投入管理 896 二、 施工现场安全防护 906 第六节 应急与事故处理机制 916 一、 安全事故应急预案 916 二、 应急演练实施安排 926 三、 事故报告处理流程 937 第六章 环境保护水土保持保证体系及保证措施 946 第一节 环保体系构建 946 一、 环境保护组织架构 946 二、 林区环保专项制度 960 第二节 水土保持措施 966 一、 边坡防护工程措施 966 二、 生态恢复实施方案 980 第三节 施工过程环保措施 984 一、 扬尘噪声控制措施 984 二、 林区施工封闭管理 996 第四节 废弃物管理措施 1001 一、 分类收集处理方案 1001 二、 场地清理恢复措施 1018 第五节 环保监测与应急 1036 一、 环境监测实施方案 1036 二、 突发环境应急预案 1047 第七章 文明施工及保证措施 1054 第一节 文明施工管理体系 1054 一、 管理小组组建 1054 二、 管理制度制定 1066 三、 动态检查机制 1074 四、 奖惩责任机制 1083 第二节 现场布置与管理 1092 一、 功能区域划分 1092 二、 材料堆放管理 1101 三、 施工机械管理 1116 四、 场地环境维护 1125 第三节 施工过程文明措施 1134 一、 现场清理制度 1134 二、 运输车辆管理 1141 三、 环境影响控制 1152 四、 人员行为规范 1163 第四节 环保与卫生管理 1174 一、 垃圾处理系统 1174 二、 扬尘污染防治 1184 三、 卫生设施管理 1192 四、 废水处理措施 1201 第五节 文明施工教育培训 1213 一、 进场培训考核 1213 二、 定期专题培训 1229 三、 宣传教育形式 1242 四、 改进提升机制 1251 总体施工组织布置及规划 工程整体认知 防火道路工程概况 国有安山林场道路特征 地形地貌特征 坡度与高差影响 本项目所在区域较大的坡度和高差极大地增加了施工难度。在道路修建过程中,为了达到设计要求的道路平整度和高程,需要进行大量的填方和挖方作业。这不仅增加了土石方工程的工作量,还需要对挖方和填方的平衡进行精确计算,以确保资源的合理利用。较大的坡度和高差对施工机械的操作和运输带来了巨大挑战。在这种地形条件下,普通的施工机械设备可能无法满足施工要求,需要选择具有特殊性能的机械设备,如适合爬坡的装载机和具有良好稳定性的挖掘机等。同时,施工工艺也需要进行相应的调整,以确保施工安全和质量。坡度和高差还会影响道路的排水设计。为了确保排水系统能够有效排除雨水,防止积水影响道路质量,需要根据地形特点设计合理的排水坡度和排水设施,如排水沟、雨水井等。 植被覆盖挑战 在施工过程中,保护周边植被是一项重要任务。过度破坏植被会对生态环境造成不可逆转的影响,因此需要采取一系列措施来减少对植被的破坏。例如,在施工前对植被进行详细的调查和评估,制定合理的施工方案,避免在植被茂密的区域进行大规模的施工活动。植被的存在可能会影响施工场地的平整和材料的堆放。为了确保施工的顺利进行,需要合理规划施工区域,将施工场地与植被区域进行有效的隔离。可以设置围挡或警示标志,防止施工机械和材料对植被造成破坏。在后期道路维护中,植被的生长可能会对道路设施造成破坏。例如,树木的根系可能会穿透道路基层,导致道路出现裂缝和下沉。因此,需要定期对道路周边的植被进行清理和维护,确保道路设施的安全和正常使用。 岩石裸露情况 本项目中存在岩石裸露区域,这给施工带来了很大的难度和成本压力。在这些区域进行石方开凿需要使用专业的设备和技术,如爆破或机械破碎等。在进行石方开凿时,需要注意安全问题,防止岩石坍塌等事故的发生。为了确保施工安全,需要对岩石的稳定性进行评估,并采取相应的加固措施。对岩石的处理需要采用合适的爆破或机械破碎方法。不同的岩石特性需要采用不同的处理方法,以确保施工进度和质量。在选择爆破方法时,需要考虑岩石的硬度、节理和裂隙等因素,合理确定爆破参数,避免对周边环境造成过大的影响。在使用机械破碎方法时,需要选择合适的设备,并根据岩石的特性进行操作,以提高破碎效率和质量。 气候条件影响 雨季施工应对 雨季施工对本项目的影响较大,因此需要提前制定详细的雨季施工方案。合理安排施工进度是雨季施工的关键,应避免在大雨天气进行土方开挖和混凝土浇筑等作业。因为在这种天气条件下,土方开挖容易导致边坡失稳,混凝土浇筑也容易受到雨水的冲刷,影响混凝土的质量。加强施工现场的排水设施建设也是非常重要的。确保雨水能够及时排出,防止积水浸泡基础和材料,避免对工程质量造成影响。可以在施工现场设置排水沟、集水井等排水设施,并定期进行清理和维护。对材料进行妥善保管也是必不可少的。采取防雨、防潮措施,如覆盖塑料布等,防止材料受潮变质。对于水泥等易受潮的材料,应存放在干燥通风的仓库中,并做好防潮处理。 高温天气防护 高温天气会对施工人员的身体健康和工程质量造成不利影响,因此需要采取一系列的防护措施。为施工人员提供充足的防暑降温用品,如清凉饮料、藿香正气水等,能够有效预防中暑等疾病的发生。调整施工时间,避免在高温时段进行高强度作业,如中午时段适当休息,可以减少施工人员在高温环境下的工作时间,降低中暑的风险。对混凝土等材料的搅拌和浇筑,需采取降温措施,确保其性能不受高温影响。例如,可以在混凝土搅拌过程中加入冰块,降低混凝土的温度,提高混凝土的耐久性和强度。 寒冷天气保障 为应对寒冷天气对施工的影响,需采取一系列保障措施。对施工设备和材料采取保暖措施,能确保设备正常运行和材料的性能稳定。如对机械设备添加防冻液,可防止设备因低温而损坏;对水管进行保温包裹,能避免水管冻裂。在混凝土施工中,添加早强剂等外加剂,可提高混凝土的抗冻性能,保证混凝土在低温环境下的强度发展。为施工人员提供保暖衣物和防护用品,能保证施工人员的身体健康,从而确保施工的顺利进行。以下是应对寒冷天气的具体保障措施表格: 保障类别 具体措施 作用 设备保暖 对机械设备添加防冻液 防止设备因低温损坏 设备保暖 对水管进行保温包裹 避免水管冻裂 混凝土施工 添加早强剂等外加剂 提高混凝土抗冻性能 人员防护 提供保暖衣物和防护用品 保证施工人员身体健康 周边交通状况 运输路线规划 在施工前对周边道路进行详细勘察是制定运输路线规划的基础。通过详细勘察,可以了解周边道路的路况、承载能力、限高限宽等信息,从而选择最便捷、安全的运输路线。考虑道路的承载能力和限高限宽等因素至关重要,因为施工车辆往往体积较大、重量较重,如果不考虑这些因素,可能会导致道路损坏或车辆无法通行。与当地交通管理部门沟通,获取必要的运输许可,能够确保运输过程合法合规。在运输过程中,还需要遵守交通规则,确保施工车辆和其他车辆、行人的安全。 施工车辆 交通流量应对 为了应对周边交通流量大的情况,需要合理安排运输时间。在交通流量大的时段,避免进行运输作业,可以减少交通拥堵,提高运输效率。如果周边道路狭窄,采用小型运输车辆或分批次运输的方式是比较可行的选择。小型运输车辆灵活性高,能够在狭窄的道路上行驶;分批次运输可以减少单次运输的车辆数量,降低对交通的影响。与周边居民和企业做好沟通协调工作也非常重要。争取他们的理解和支持,能够减少施工对周边交通的影响,同时也有助于营造良好的施工环境。以下是应对交通流量的具体措施表格: 应对情况 具体措施 优势 交通流量大 合理安排运输时间 减少交通拥堵,提高运输效率 道路狭窄 采用小型运输车辆 灵活性高,适应狭窄道路 道路狭窄 分批次运输 减少单次运输车辆数量,降低交通影响 周边居民沟通 做好沟通协调工作 争取理解支持,营造良好施工环境 交通警示设置 在施工现场周边设置明显的交通警示标志是保障交通安全的重要措施。这些警示标志可以提醒车辆和行人注意施工情况,减速慢行,避免发生交通事故。限速标志可以限制车辆的行驶速度,减少事故的发生概率;施工警告标志可以让车辆和行人提前了解前方施工的情况,做好应对准备。安排专人负责指挥交通,能够引导车辆和行人安全通行。指挥人员需要具备专业的交通指挥知识和技能,能够根据现场情况及时做出正确的指挥决策。定期检查交通警示标志的完好性,能够确保其清晰醒目。如果警示标志损坏或模糊不清,可能会导致车辆和行人无法及时获取正确的信息,从而增加交通事故的风险。 1.65公里施工范围界定 道路起止位置确定 设计图纸核对 仔细研究设计图纸是确定道路起止位置的关键步骤。通过对设计图纸的研究,可以明确道路的中心线、边线等关键位置,为后续的施工提供准确的依据。要对图纸上标注的起止位置与现场实际情况进行对比。由于设计图纸可能存在一定的误差,或者现场实际情况可能发生变化,因此需要进行实地核对。如果发现差异,应及时与设计单位沟通,以便进行调整和修正。将图纸上的坐标和高程信息与现场测量数据进行复核,能够确保位置精度。坐标和高程信息是道路施工的重要参数,直接影响到道路的施工质量和使用性能。通过复核,可以发现并纠正可能存在的误差,确保施工按照设计要求进行。 采购人指定位置确认 与采购人进行沟通是确认道路起止位置的重要环节。通过沟通,了解其对道路起止位置的具体要求和意图,能够确保施工符合采购人的期望。实地查看采购人指定位置也是必不可少的。在实地查看过程中,要做好记录和标记,以便准确掌握位置信息。将确认后的起止位置信息反馈给设计单位和施工团队,能够确保各方知晓。这样可以避免因信息不一致而导致的施工错误,保证施工的顺利进行。以下是确认采购人指定位置的具体流程表格: 流程步骤 具体操作 目的 沟通 与采购人沟通了解要求意图 确保施工符合期望 查看 实地查看指定位置并记录标记 准确掌握位置信息 反馈 将确认信息反馈给相关方 保证各方知晓,避免施工错误 现场标识设置 在道路起止位置设置永久性标识牌是非常必要的。标识牌可以标明道路名称、起止桩号等信息,为过往车辆和行人提供清晰的指引。使用醒目的颜色和字体,能够确保标识牌清晰可见。这样可以在各种天气条件下,都能让车辆和行人容易识别标识牌上的信息。定期检查标识牌的完好性,能够保证其持续发挥作用。如果标识牌损坏或丢失,应及时更换或补充,以确保道路信息的准确性和完整性。以下是现场标识设置的相关信息表格: 标识牌 设置内容 具体要求 作用 标识牌设置 设置永久性标识牌,标明相关信息 为过往车辆和行人提供指引 颜色字体要求 使用醒目的颜色和字体 确保标识牌清晰可见 检查维护 定期检查标识牌完好性 保证标识牌持续发挥作用 施工范围详细划分 施工段划分原则 本项目施工段的划分需根据道路的地形地貌、工程难度和施工进度要求进行合理规划。考虑地形地貌因素,能够使施工段的划分与实际地形相适应,减少施工难度和成本。例如,在坡度较大的区域可以单独划分为一个施工段,采用特殊的施工工艺和设备进行施工。使每个施工段的工程量相对均衡,有利于资源的合理配置。这样可以避免某些施工段工程量过大,导致资源紧张,而某些施工段工程量过小,造成资源浪费。考虑施工机械的作业范围和施工工艺的要求,是确保施工可行性的关键。不同的施工机械和施工工艺有其特定的作业范围和要求,施工段的划分需要与之相匹配,以提高施工效率和质量。 施工段具体内容 明确每个施工段的具体工程内容是施工顺利进行的基础。每个施工段的土方开挖、石方开凿、回填方、路床整形、水泥混凝土铺设等工程内容都需要进行详细规划和安排。确定每个施工段的排水设施建设任务也非常重要。排水设施是道路工程的重要组成部分,直接影响到道路的使用寿命和安全性。如浆砌石排水渠、圆管涵和消力池的施工,需要根据施工段的实际情况进行合理安排。对每个施工段的附属工程进行规划,能够提高道路的整体功能性和美观性。附属工程包括标识牌安装、防护栏设置等,这些工程虽然看似不起眼,但却对道路的使用和安全起着重要的作用。以下是施工段具体内容的详细表格: 排水渠 消力池 施工段 主体工程内容 排水设施建设 附属工程 施工段1 土方开挖、石方开凿等 浆砌石排水渠施工 标识牌安装 施工段2 回填方、路床整形等 圆管涵施工 防护栏设置 施工段3 水泥混凝土铺设等 消力池施工 XXX 施工顺序安排 按照施工工艺和进度要求确定各施工段的施工顺序是保证施工质量和进度的关键。先进行土方开挖和石方开凿等基础工程,能够为后续的施工提供稳定的基础。土方开挖和石方开凿是道路施工的前期工作,其质量直接影响到后续工程的施工难度和质量。再进行路床整形和水泥混凝土铺设,能够确保道路的平整度和强度。路床整形是为了使道路基层达到设计要求的平整度和密实度,水泥混凝土铺设则是为了形成道路的面层,提供良好的行驶条件。合理安排排水设施建设与道路主体工程的施工顺序,能够确保排水功能正常。排水设施建设需要与道路主体工程相互配合,避免出现排水不畅等问题。 施工范围边界界定 红线范围确定 根据设计图纸和相关法规确定道路两侧的红线范围是施工范围边界界定的重要依据。设计图纸和相关法规对道路红线范围有明确的规定,必须严格遵守。对红线范围内的土地进行详细测量和标记,能够明确边界位置。通过测量和标记,可以将红线范围直观地展示出来,为后续的施工提供准确的边界信息。与土地管理部门进行沟通,获取红线范围内土地的使用许可,能够确保施工的合法性。土地管理部门负责土地的管理和审批,只有获得其许可,才能在红线范围内进行施工。 临时用地协商 根据施工需要确定施工临时用地的范围和用途是合理利用土地资源的重要措施。施工临时用地是为了满足施工过程中的各种需求,如材料堆放、机械设备停放等。与周边土地所有者或使用者进行协商,签订临时用地协议,能够确保临时用地的合法性和合理性。在协商过程中,需要充分考虑土地所有者或使用者的利益,达成双方都能接受的协议。对临时用地进行合理规划和使用,能够避免浪费和破坏。合理规划临时用地可以提高土地的利用效率,减少对周边环境的影响。 边界标识设置 在施工范围边界设置明显的标识是确保施工安全和秩序的重要手段。围栏、界桩等标识可以明确划分施工范围和非施工范围,防止无关人员和车辆进入施工区域,减少安全事故的发生。使用不同颜色和形状的标识,能够区分红线范围和临时用地范围。这样可以让施工人员和周边人员清晰地了解不同区域的用途和限制。定期检查边界标识的完好性,能够确保其清晰可见。如果标识损坏或丢失,应及时进行修复或补充,以保证边界的明确性。 三级土施工地质条件 三级土特性分析 颗粒组成影响 本项目中三级土的黏土含量较高,这会导致土方开挖困难。黏土具有较强的粘性,容易附着在挖掘设备上,降低挖掘效率。需要采用合适的挖掘设备和施工工艺,如使用带松土器的挖掘机或采用爆破松土等方法,以提高开挖效率。粉土和砂土的存在会影响土的密实度和透水性。粉土和砂土的颗粒较细,容易在压实过程中产生孔隙,导致土的密实度降低。在回填时需要进行适当的压实和处理,如采用分层压实、添加固化剂等方法,以提高土的密实度和透水性。不同颗粒组成的三级土在压缩性和强度上存在差异。黏土的压缩性较大,强度较低;而砂土的压缩性较小,强度较高。需要根据实际情况进行地基处理,如采用换填、夯实等方法,以提高道路基础的承载能力。 带松土器的挖掘机 密实度与含水量控制 在土方开挖前,对三级土的密实度和含水量进行检测是确保施工质量的重要环节。密实度和含水量是影响土的工程性质的重要指标,直接关系到道路基础的稳定性和耐久性。如果含水量过高,会导致土的强度降低,容易出现滑坡、坍塌等问题。需要采取排水或晾晒等措施降低含水量,如设置排水井、晾晒场地等。如果含水量过低,土的可塑性降低,难以压实。需要适当洒水湿润,以提高土的可塑性和压实效果。在回填过程中,严格控制压实度是保证道路基础稳定性的关键。压实度不足会导致道路基础沉降,影响道路的使用寿命。可以采用环刀法等检测方法对压实度进行检测,确保其符合设计要求。 可塑性与压缩性应对 对于可塑性较大的三级土,在施工过程中要特别注意防止土体变形和坍塌。可塑性大的土在受到外力作用时容易发生变形,如在土方开挖过程中,可能会导致边坡失稳。在施工过程中,需要采取相应的支护措施,如设置挡土墙、土钉墙等。在回填时,要分层压实,每层厚度不宜过大,以减少土体的压缩性。分层压实可以使土体更加密实,提高其强度和稳定性。每层厚度过大,会导致土体内部的孔隙率增加,压缩性增大。可以采用换填、夯实等方法对地基进行处理,提高道路基础的承载能力。换填可以将可塑性大的土换成强度较高的土,夯实可以使土体更加密实,从而提高地基的承载能力。 土钉墙 土方开挖施工要点 设备与方法选择 对于三级土的开挖,选择合适的设备和方法至关重要。可以选择挖掘机、装载机等设备,这些设备具有较强的挖掘和装载能力,能够满足三级土开挖的需求。要根据土方的工程量和施工进度要求,合理安排设备的数量和型号。如果工程量较大,需要增加设备的数量;如果施工进度要求较高,需要选择性能较好的设备。采用分层分段开挖的方法,能够提高开挖效率和质量。分层开挖可以使土体更加稳定,减少坍塌的风险;分段开挖可以使施工更加有序,提高施工效率。以下是土方开挖设备与方法选择的相关表格: 设备选择 适用情况 优势 挖掘机 三级土开挖 挖掘能力强 装载机 土方装载 装载效率高 分层分段开挖 提高开挖效率和质量 使土体稳定,施工有序 开挖深度与坡度控制 在开挖前,根据设计图纸和现场实际情况确定开挖深度和坡度是保证施工质量的关键。设计图纸对开挖深度和坡度有明确的要求,必须严格按照设计要求进行施工。现场实际情况可能会与设计图纸存在一定的差异,需要,结合现场实际情况进行调整。使用测量仪器进行实时监测,能够确保开挖深度和坡度符合要求。测量仪器可以准确测量开挖深度和坡度,及时发现并纠正偏差。在接近基底时,要预留一定厚度的土层进行人工清理,避免机械扰动基底土。机械扰动可能会破坏基底土的结构,降低其承载能力。预留一定厚度的土层进行人工清理,可以保证基底土的稳定性和完整性。 土方运输与堆放 及时将挖出的土方运离施工现场是保证施工安全和场地整洁的重要措施。施工现场堆积过多的土方会影响施工设备的通行和施工安全,同时也会占用大量的场地资源。选择合适的运输车辆,能够确保土方运输的安全和高效。运输车辆的载重量、行驶速度等性能指标需要根据土方的工程量和运输距离进行合理选择。将土方堆放在指定的地点,并做好防尘和排水措施,能够减少对周边环境的影响。防尘措施可以减少扬尘污染,排水措施可以防止土方被雨水浸泡,导致滑坡等问题。以下是土方运输与堆放的相关表格: 运输与堆放事项 具体要求 作用 土方运输 及时运离施工现场 保证施工安全和场地整洁 车辆选择 选择合适运输车辆 确保运输安全高效 土方堆放 堆放在指定地点 减少对周边环境影响 防尘排水 做好防尘和排水措施 防止扬尘和滑坡问题 回填方施工要求 回填材料选择 对回填用的三级土进行质量检测是确保回填质量的重要前提。三级土的颗粒组成、含水量等指标直接影响到回填土的密实度和强度。必须确保其符合设计要求,才能保证道路基础的稳定性。不得使用含有杂质、有机物或腐殖质的土方进行回填。这些杂质会降低回填土的质量,导致道路基础出现沉降、开裂等问题。如果需要使用其他材料进行回填,要经过设计单位和监理单位的批准。设计单位和监理单位具有专业的知识和经验,能够对回填材料的适用性进行评估。 基底处理与夯实 在回填前,清除基底的杂物、积水和松散土是保证回填质量的基础。杂物、积水和松散土会影响回填土与基底的结合,降低道路基础的承载能力。要对基底进行夯实处理,提高基底的承载能力。夯实可以使基底土更加密实,增加其强度和稳定性。使用压实机械进行基底夯实,能够确保压实度符合设计要求。压实机械具有较强的压实能力,可以使基底土达到较高的密实度。 岩石分裂机 分层回填与压实 回填时分层进行,每层厚度不宜超过200-300mm,这是保证回填土密实度和强度的重要措施。分层回填可以使土体更加均匀,减少压缩性。每层厚度过大,会导致土体内部的孔隙率增加,密实度降低。使用合适的压实机械进行压实,如压路机、打夯机等,能够提高回填土的压实效果。不同的压实机械适用于不同的回填土类型和施工条件,需要根据实际情况进行选择。压实度要达到设计要求,通过环刀法等检测方法进行检验。环刀法是一种常用的检测压实度的方法,可以准确测量回填土的密实度。只有压实度符合设计要求,才能保证道路基础的稳定性。 次岩石路段开凿要点 次岩石特性分析 强度与硬度影响 由于次岩石的强度和硬度相对较低,可以采用机械破碎或小型爆破等方法进行开凿。机械破碎适用于硬度较低、工程量较小的情况,具有施工安全、噪音小、对周边环境影响小等优点。小型爆破则适用于硬度较高、工程量较大的情况,能够快速有效地破碎岩石。在选择施工设备时,要根据次岩石的具体特性和工程量大小进行合理选择。不同的施工设备具有不同的性能和适用范围,需要根据实际情况进行匹配。注意控制开凿过程中的冲击力和振动,避免对周边环境和道路结构造成影响。过大的冲击力和振动可能会导致周边建筑物的损坏和道路结构的破坏。 节理与裂隙作用 节理和裂隙发育的次岩石更容易破碎,但也可能导致岩石的稳定性降低。节理和裂隙会使岩石的结构变得松散,降低其强度和稳定性。在开凿前,要对次岩石的节理和裂隙情况进行详细勘察,制定合理的施工方案。通过勘察,可以了解节理和裂隙的走向、密度等信息,为施工方案的制定提供依据。可以利用节理和裂隙的走向进行定向爆破或机械破碎,提高施工效率。定向爆破和机械破碎可以根据节理和裂隙的走向进行操作,使岩石更容易破碎,从而提高施工效率。 风化程度考虑 风化程度较高的次岩石其物理力学性质会发生变化,强度和硬度降低,需要采取相应的加固措施。风化会使岩石的结构变得疏松,强度和硬度下降,容易发生坍塌等事故。在开凿过程中,要注意观察岩石的风化情况,及时调整施工方法和参数。如果发现岩石风化严重,需要及时采取加固措施,如设置锚杆、喷射混凝土等。对风化严重的岩石,可能需要进行换填或加强支护等处理。换填可以将风化严重的岩石换成强度较高的岩石,加强支护可以提高岩石的稳定性。 开凿方法选择 机械破碎方式 机械破碎适用于次岩石硬度较低、工程量较小的情况。这种方法具有施工安全、噪音小、对周边环境影响小等优点。可以使用液压破碎锤、岩石分裂机等设备进行破碎。液压破碎锤具有较强的冲击力,能够有效地破碎岩石;岩石分裂机则通过液压动力将岩石分裂成小块,适用于对噪音和振动要求较高的场合。在使用机械破碎方式时,要根据次岩石的具体特性和工程量大小选择合适的设备和施工工艺。 爆破开凿方案 爆破开凿适用于次岩石硬度较高、工程量较大的情况。在进行爆破作业前,要制定详细的爆破方案,包括爆破参数、安全措施等。爆破参数的选择直接影响到爆破效果和安全,需要根据次岩石的特性和现场实际情况进行合理确定。安全措施是爆破作业的关键,必须严格遵守相关规定和操作规程,确保施工安全。严格遵守爆破作业的相关规定和操作规程,是保证爆破作业安全的重要前提。以下是爆破开凿方案的相关表格: 方案内容 具体要求 作用 爆破参数 根据次岩石特性和现场情况确定 保证爆破效果 安全措施 严格遵守相关规定和操作规程 确保施工安全 综合开凿策略 在实际施工中,可以根据次岩石的具体情况,采用机械破碎和爆破相结合的综合开凿方法。先使用机械破碎对岩石进行初步破碎,能够减少爆破的工作量和对周边环境的影响。再采用爆破方法进行大规模开凿,能够快速有效地破碎岩石。合理安排机械破碎和爆破的施工顺序,能够提高施工效率。例如,可以先在岩石表面进行机械破碎,形成一定的破碎面,然后再进行爆破,这样可以使爆破效果更好。 安全保障措施 爆破安全管理 爆破作业必须由专业的爆破人员进行操作,严格遵守爆破安全规程。专业的爆破人员具有丰富的经验和专业知识,能够确保爆破作业的安全。在爆破前,要对周边环境进行详细勘察,确定安全距离,并设置警戒人员。周边环境的勘察可以了解爆破可能对周边建筑物、人员和设施造成的影响,从而确定安全距离。设置警戒人员可以防止无关人员进入爆破区域,确保人员安全。对爆破器材的运输、储存和使用进行严格管理,能够确保其安全可靠。爆破器材具有一定的危险性,必须严格按照相关规定进行管理。 机械操作规范 操作人员要严格按照机械设备的操作规程进行操作,定期对设备进行维护和保养。严格按照操作规程操作可以避免设备故障和事故的发生,定期维护和保养可以延长设备的使用寿命。在机械作业过程中,要注意观察设备的运行情况,及时发现和排除故障。设备的运行情况直接反映了其工作状态,及时发现和排除故障可以保证设备的正常运行。对机械设备的安全防护装置进行检查和维护,能够确保其正常运行。安全防护装置是保障操作人员安全的重要设施,必须保证其正常运行。以下是机械操作规范的相关表格: 操作规范内容 具体要求 作用 操作要求 严格按照操作规程操作 避免设备故障和事故 维护保养 定期对设备进行维护保养 延长设备使用寿命 故障排除 注意观察设备运行情况,及时排除故障 保证设备正常运行 安全防护 检查和维护安全防护装置 确保操作人员安全 环境监测与保护 在开凿过程中,要对周边环境进行实时监测,如噪音、粉尘、振动等。实时监测可以及时了解施工对周边环境的影响程度,为采取相应的措施提供依据。采取有效的防尘、降噪、减震等措施,能够减少施工对周边环境的影响。例如,可以设置洒水车进行降尘,采用隔音屏障进行降噪等。对开凿过程中产生的废弃物进行及时清理和处理,保持施工场地的整洁。废弃物的堆积会影响施工场地的整洁和安全,同时也会对周边环境造成污染。 项目实施关键要素 35日历天工期控制 工期计划制定 任务详细分解 ①将整个防火道路修建工程细致分解为多个具体的任务,如土方开挖、石方开凿、回填方、路床整形等。每个任务都有其独特的施工工艺和技术要求,对整个工程的顺利推进起着关键作用。 ②为每个任务确定明确的工作内容和质量要求,确保施工人员清楚知道自己的工作职责。明确的工作内容和质量要求有助于提高施工效率和质量,避免出现工作失误和质量问题。 ③根据任务的先后顺序和逻辑关系,合理安排施工顺序,避免出现施工混乱的情况。合理的施工顺序可以减少施工过程中的干扰和冲突,提高施工效率。 ④对每个任务的工作量进行估算,为资源调配提供依据。准确的工作量估算可以帮助合理安排人力、物力和财力资源,避免资源浪费和不足。 时间精确安排 ①按照施工进度计划,为每个任务精确安排开始时间和完成时间,确保各任务之间的衔接紧密。精确的时间安排可以保证施工进度的顺利进行,避免出现任务延误和工期延长的情况。 ②考虑到不同任务的施工难度和所需时间,合理调整时间安排,避免出现某个任务过长或过短的情况。合理的时间调整可以提高施工效率,保证各任务之间的协调进行。 ③在时间安排上,充分考虑到设备的调试、人员的培训等因素,确保施工过程的顺利进行。设备的调试和人员的培训是施工前的重要准备工作,充分考虑这些因素可以避免施工过程中的中断和延误。 ④定期对时间安排进行检查和调整,根据实际施工情况及时优化计划。定期的检查和调整可以保证时间安排的合理性和有效性,及时解决施工过程中出现的问题。 弹性时间预留 ①分析可能影响工期的各种因素,如恶劣天气、设备故障、材料供应不及时等,为每个因素预留一定的弹性时间。预留弹性时间可以应对突发情况,保证工期不受影响。 ②根据历史经验和实际情况,合理确定弹性时间的长度,确保在遇到不利因素时能够有足够的时间进行调整。合理的弹性时间长度可以避免资源浪费和工期延长。 ③制定弹性时间的使用规则,明确在什么情况下可以使用弹性时间,以及如何使用。明确的使用规则可以保证弹性时间的合理使用,避免滥用和浪费。 ④定期对弹性时间的使用情况进行检查和评估,确保其合理使用。定期的检查和评估可以及时发现弹性时间使用过程中出现的问题,及时进行调整和改进。 关键节点把控 ①确定工程的关键节点,如土方开挖完成、路床整形完成、水泥混凝土铺设完成等。关键节点的确定可以帮助把握工程的整体进度,及时发现和解决问题。 ②为每个关键节点设定明确的工期目标和质量要求,确保工程在关键节点上能够按时、按质完成。明确的工期目标和质量要求可以保证关键节点的顺利完成,为整个工程的成功奠定基础。 ③加强对关键节点的监控和管理,及时掌握施工进度情况,发现问题及时解决。加强监控和管理可以保证关键节点的顺利进行,避免出现延误和质量问题。 ④制定关键节点的应急预案,在遇到突发情况时能够迅速采取措施,确保关键节点的工期不受影响。应急预案的制定可以提高应对突发情况的能力,保证工程的顺利进行。 资源调配管理 人员合理调配 人员合理调配是保障本项目顺利进行的关键环节。我公司将依据各施工段的任务和难度,合理分配施工人员,确保每个施工段都有足够的人力支持。同时,会考虑到不同施工任务的专业要求,安排具有相应技能的人员进行施工,提高施工质量和效率。以下是人员调配的详细表格: 施工阶段 施工任务 所需专业技能 人员数量 人员职责 土方开挖阶段 土方开挖 挖掘机操作技能 5 负责按照设计要求进行土方开挖工作 石方开凿阶段 石方开凿 爆破、凿岩技能 8 进行石方的开凿和破碎工作 回填方阶段 回填方 压实设备操作技能 6 完成回填方的压实和处理工作 路床整形阶段 路床整形 测量、平整技能 7 对路床进行平整和整形工作 水泥混凝土铺设阶段 水泥混凝土铺设 混凝土搅拌、浇筑技能 10 负责水泥混凝土的搅拌、运输和铺设工作 排水设施施工阶段 排水渠砌筑、圆管涵安装等 砌筑、安装技能 9 完成排水设施的施工和安装工作 机械科学安排 ①根据施工任务的需要,合理选择施工机械的类型和数量,确保机械的性能能够满足施工要求。不同的施工任务需要不同类型和数量的施工机械,合理选择可以提高施工效率和质量。 ②制定施工机械的使用计划,合理安排机械的进场时间和使用顺序,提高机械的使用效率。合理的使用计划可以避免机械的闲置和浪费,提高资源利用率。 ③定期对施工机械进行维护和保养,确保机械的正常运行,减少因机械故障导致的工期延误。定期的维护和保养可以延长机械的使用寿命,保证施工的顺利进行。 ④建立机械调配机制,在不同施工段之间合理调配机械,充分发挥机械的作用。合理的机械调配可以提高机械的使用效率,降低施工成本。 材料及时供应 ①与材料供应商签订详细的供应合同,明确材料的规格、数量、质量、供应时间等要求,确保材料的及时供应。详细的供应合同可以保障双方的权益,避免出现材料供应不及时的情况。 ②建立材料库存管理制度,根据施工进度计划,合理安排材料的采购和库存,避免出现材料短缺或积压的情况。合理的库存管理可以保证材料的及时供应,同时降低库存成本。 ③加强对材料质量的检验和验收,确保使用的材料符合质量标准。严格的质量检验和验收可以保证工程的质量,避免因材料质量问题导致的安全事故和质量问题。 ④建立材料调配机制,在不同施工段之间合理调配材料,确保材料的合理使用。合理的材料调配可以提高材料的使用效率,降低施工成本。 资源动态监控 ①建立资源监控体系,实时掌握劳动力、施工机械和材料等资源的使用情况和供应情况。实时的资源监控可以及时发现资源使用过程中出现的问题,及时进行调整和改进。 ②定期对资源的使用情况进行分析和评估,发现问题及时采取措施进行调整。定期的分析和评估可以帮助优化资源配置,提高资源利用效率。 ③根据施工进度的变化,及时调整资源的调配计划,确保资源的供应与施工进度相匹配。及时的调整可以保证施工的顺利进行,避免出现资源不足或浪费的情况。 ④与相关部门和供应商保持密切沟通,及时解决资源供应过程中出现的问题。密切的沟通可以保证资源供应的及时性和稳定性,避免出现供应中断的情况。 进度动态监控 监控机制建立 建立完善的进度监控机制是保证本项目按时完成的重要措施。我公司将制定详细的进度监控计划,明确监控的内容、方法、频率和责任人。同时,会建立进度监控台账,记录工程的实际进展情况,包括完成的工作量、未完成的工作量、延误的时间等。以下是进度监控机制的详细表格: 监控内容 监控方法 监控频率 责任人 备注 土方开挖进度 现场测量、进度报表 每天 项目负责人 及时掌握土方开挖的实际进度 石方开凿进度 现场检查、进度报表 每天 项目负责人 确保石方开凿工作按计划进行 回填方进度 现场检查、压实度检测 每两天 质量负责人 保证回填方的质量和进度 路床整形进度 测量、平整度检测 每三天 技术负责人 监控路床整形的质量和进度 水泥混凝土铺设进度 现场观察、强度检测 每天 施工负责人 确保水泥混凝土铺设的质量和进度 排水设施施工进度 现场检查、验收记录 每两天 项目负责人 保证排水设施的施工质量和进度 偏差原因分析 ①当实际进度与计划进度出现偏差时,及时分析偏差产生的原因,如施工人员不足、施工机械故障、材料供应不及时等。及时的原因分析可以帮助找到问题的根源,采取针对性的措施进行解决。 ②对偏差原因进行分类和整理,找出主要原因和次要原因,为采取相应的措施提供依据。分类和整理可以帮助清晰地了解偏差的原因,提高解决问题的效率。 ③采用因果分析图等工具,深入分析偏差产生的根本原因,以便从源头上解决问题。深入的原因分析可以帮助找到问题的本质,采取有效的措施进行解决。 ④定期对偏差原因进行总结和分析,积累经验教训,为今后的工程施工提供参考。定期的总结和分析可以帮助不断改进施工管理,提高施工效率和质量。 沟通协调加强 加强沟通协调是保证本项目顺利进行的重要保障。我公司将加强与监理单位的沟通,及时汇报施工进度情况,听取他们的意见和建议,接受他们的监督和管理。同时,会与设计单位保持密切联系,及时解决施工过程中出现的设计问题,确保工程的顺利进行。以下是沟通协调的详细表格: 沟通对象 沟通内容 沟通方式 沟通频率 责任人 监理单位 施工进度、质量、安全等情况 定期会议、书面报告 每周 项目负责人 设计单位 设计问题、变更需求等 电话、邮件、会议 按需 技术负责人 发包人 工程进展、资金需求等情况 定期汇报、会议 每月 项目负责人 各施工班组 施工顺序、进度协调等问题 现场会议、班前会 每天 施工负责人 计划及时调整 根据进度监控结果和偏差原因分析,及时调整施工计划和资源调配方案是保证本项目按时完成的关键。我公司将对调整后的施工计划进行评估和论证,确保其可行性和合理性。同时,会将调整后的施工计划及时传达给相关人员,确保他们能够按照新的计划进行施工。以下是计划调整的详细表格: 调整内容 调整原因 调整方案 调整时间 责任人 施工进度计划 实际进度与计划进度偏差较大 增加施工人员、延长工作时间等 根据实际情况确定 项目负责人 资源调配方案 资源供应不足或浪费 调整人员、机械、材料的配置等 根据实际情况确定 项目负责人 施工顺序 施工过程中出现问题 调整施工顺序,避免冲突 根据实际情况确定 施工负责人 质量验收标准解析 道路施工标准 土方开挖要求 ①严格按照设计图纸和施工规范进行土方开挖,控制挖土深度在2m内,避免超挖或欠挖。精确的挖土深度控制可以保证道路基础的稳定性和安全性。 ②对开挖出的土方进行分类堆放,便于后续的回填和处理。分类堆放可以提高土方的利用率,减少资源浪费。 ③及时清理开挖现场,保持施工场地的整洁和安全。整洁的施工场地可以避免安全事故的发生,提高施工效率。 ④对开挖过程中的边坡进行支护,防止边坡坍塌,确保施工安全。有效的边坡支护可以保证施工过程的顺利进行,避免因边坡坍塌导致的安全事故和工期延误。 护坡 石方开凿规范 ①采用合适的开凿方法和设备,确保石方开凿的效率和质量。合适的开凿方法和设备可以提高石方开凿的效率,保证石方的质量。 ②控制石方开凿的深度和范围,避免对周边环境和其他结构物造成损坏。精确的深度和范围控制可以减少对周边环境的影响,保护其他结构物的安全。 ③对开凿出的石方进行破碎和清理,确保施工现场的整洁。破碎和清理可以提高施工现场的安全性和整洁度,避免因石方堆积导致的安全事故。 ④对石方开凿过程中的粉尘和噪音进行控制,减少对周边环境的影响。有效的粉尘和噪音控制可以保护环境,减少对周边居民的影响。 回填方质量把控 回填方质量把控是保证道路基础稳定性的关键。我公司将选用符合设计要求的填方材料,确保填方的质量。同时,会对填方材料进行分层压实,控制每层的压实厚度和压实度,确保回填方的密实度符合设计要求。以下是回填方质量把控的详细表格: 填方材料 压实厚度 压实度要求 检测方法 检测频率 土方 每层不超过300mm 符合设计要求 环刀法、灌砂法 每500m²至少检测1点 石方 每层不超过500mm 符合设计要求 沉降观测法 每1000m²至少检测1点 路床整形标准 路床整形标准是保证道路平整度和排水性能的重要依据。我公司将对路床进行平整和压实,确保路床的平整度和坡度符合设计标准。同时,会对路床的高程进行测量和控制,确保路床的高度符合设计要求。以下是路床整形标准的详细表格: 检测项目 允许偏差 检测方法 检测频率 平整度 不超过15mm 3m直尺法 每200m测4处 坡度 符合设计要求 水准仪测量 每200m测2处 高程 不超过±20mm 水准仪测量 每200m测4点 排水设施标准 排水渠施工要求 排水渠施工要求是保证排水系统正常运行的关键。我公司将选用符合质量标准的浆砌片石和M10水泥砂浆,确保排水渠的结构强度和耐久性。同时,会按照设计图纸进行排水渠的砌筑,控制砌筑的平整度和垂直度,确保排水渠的外观质量。以下是排水渠施工要求的详细表格: 检测项目 允许偏差 检测方法 检测频率 平整度 不超过10mm 2m靠尺法 每50m测2处 垂直度 不超过15mm 经纬仪测量 每50m测2处 伸缩缝宽度 ±5mm 钢尺测量 每100m测2处 圆管涵安装规范 ①对圆管涵的基础进行处理,确保基础的承载力和稳定性符合设计要求。坚实的基础可以保证圆管涵的安全运行,避免因基础沉降导致的管道破裂。 ②按照设计要求进行圆管涵的安装,控制管道的坡度和垂直度,确保排水畅通。精确的坡度和垂直度控制可以保证排水的顺畅,避免因排水不畅导致的积水和损坏。 ③对圆管涵的接口进行密封处理,防止漏水。有效的密封处理可以避免因漏水导致的地基沉降和管道损坏。 ④对圆管涵的周边进行回填和夯实,确保圆管涵的稳定性。牢固的回填和夯实可以保证圆管涵的安全运行,避免因周边土体松动导致的管道移位。 消力池建设标准 ①按照设计图纸进行消力池的施工,控制消力池的尺寸和形状,确保其排水功能的正常发挥。精确的尺寸和形状控制可以保证消力池的排水效果,避免因排水不畅导致的水流冲刷和损坏。 ②选用符合质量标准的浆砌片石和M10水泥砂浆,确保消力池的结构强度和耐久性。优质的材料可以保证消力池的安全运行,避免因结构损坏导致的安全事故。 ③对消力池的表面进行处理,如涂抹防水剂等,提高消力池的防水性能。有效的防水处理可以避免因漏水导致的地基沉降和结构损坏。 ④对消力池的进出口进行处理,确保排水顺畅,避免水流对消力池造成损坏。合理的进出口处理可以保证排水的顺畅,避免因水流冲击导致的结构损坏。 消力池建设 排水衔接处理 ①对排水设施的进出口与道路和周边环境进行衔接处理,确保排水畅通。良好的衔接处理可以保证排水的顺畅,避免因排水不畅导致的积水和损坏。 ②对排水设施的连接处进行密封处理,防止漏水。有效的密封处理可以避免因漏水导致的地基沉降和结构损坏。 ③对排水设施的周边进行绿化和美化处理,提高排水设施的整体美观度。美观的周边环境可以提高排水设施的使用价值和社会形象。 ④定期对排水设施进行检查和维护,确保排水设施的正常运行。定期的检查和维护可以及时发现和解决排水设施存在的问题,保证排水设施的安全运行。 试验检测标准 试验室资质申请 试验室资质申请是保证试验检测工作准确性和可靠性的重要前提。我公司将在签订合同后14天内,准备好工地试验室的设备和人员,确保具备申请临时资质的条件。同时,会按照交通运输主管部门的要求,提交申请材料,包括设备清单、人员资质证书等。以下是试验室资质申请的详细表格: 申请材料 材料要求 提交时间 责任人 设备清单 详细列出工地试验室的设备名称、型号、数量等 签订合同后7天内 试验室负责人 人员资质证书 提供试验检测人员的资质证书原件及复印件 签订合同后7天内 人力资源负责人 申请书 按照交通运输主管部门的格式要求填写 签订合同后10天内 项目负责人 原材料质量检验 ①对施工过程中使用的原材料,如水泥、砂石、钢材等,进行严格的质量检验,确保其符合设计要求和相关标准。严格的质量检验可以保证工程的质量,避免因原材料质量问题导致的安全事故和质量问题。 ②检查原材料的质量证明文件,如质量检验报告、合格证等,确保其真实性和有效性。真实有效的质量证明文件可以保证原材料的质量可靠性。 ③对原材料进行抽样检验,如对水泥的强度、安定性等进行检测,对砂石的级配、含泥量等进行检测。抽样检验可以及时发现原材料存在的质量问题,避免不合格原材料用于工程中。 ④对不合格的原材料进行退场处理,严禁使用在工程中。及时的退场处理可以保证工程的质量和安全,避免因使用不合格原材料导致的安全事故和质量问题。 工程质量检测频率 ①按照相关标准和规范的要求,确定工程质量检测的频率,如对水泥混凝土的强度检测,每100m³至少制作一组试件。合理的检测频率可以及时发现工程质量问题,保证工程的质量和安全。 ②对关键部位和隐蔽工程,增加检测频率,确保工程质量。关键部位和隐蔽工程的质量直接影响工程的整体质量和安全,增加检测频率可以保证这些部位的质量可靠性。 ③根据工程进度和施工情况,及时调整检测频率,确保检测的有效性。及时的检测频率调整可以适应工程的实际情况,保证检测工作的有效性。 ④对检测结果进行及时分析和处理,如发现质量问题,及时采取措施进行整改。及时的分析和处理可以保证工程质量问题得到及时解决,避免质量问题扩大化。 检测数据记录整理 ①对试验检测数据进行真实、准确、完整的记录,包括检测时间、检测地点、检测项目、检测结果等。真实准确的检测数据记录可以为工程质量评估和验收提供可靠依据。 ②采用信息化手段,如检测管理软件等,对检测数据进行管理和分析,提高数据的利用效率。信息化管理可以提高检测数据的处理速度和准确性,为工程质量控制提供有力支持。 ③对检测数据进行分类和整理,建立检测档案,为工程质量验收和后期维护提供依据。分类整理的检测档案可以方便数据的查询和使用,为工程质量追溯和管理提供保障。 ④定期对检测数据进行审核和检查,确保数据的真实性和可靠性。定期的审核和检查可以保证检测数据的质量,避免因数据错误导致的工程质量问题。 山地施工难点研判 地形地貌挑战 测量定位困难 山地地形复杂,地势起伏较大,给测量定位工作带来了很大的困难。我公司将采用先进的测量技术,如GPS测量、全站仪测量等,确保测量的准确性和可靠性。同时,会对测量控制点进行加密和保护,防止控制点被破坏或移位。以下是测量定位困难应对措施的详细表格: GPS测量 全站仪测量 困难原因 应对措施 责任人 完成时间 地形复杂,通视条件差 采用GPS测量技术,增加控制点数量 测量负责人 开工前 地势起伏大,测量误差大 采用全站仪测量技术,进行多次测量取平均值 测量负责人 施工过程中 控制点易被破坏或移位 对控制点进行加密和保护,设置明显的标识 测量负责人 开工前 机械作业受限 ①由于山地地形的限制,施工机械的操作空间有限,需要选择适合山地作业的小型施工机械,如小型挖掘机、小型装载机等。小型施工机械可以在狭窄的空间内灵活作业,提高施工效率。 ②合理安排施工机械的作业顺序和位置,避免施工机械之间的相互干扰。合理的作业顺序和位置安排可以提高施工机械的使用效率,减少施工时间。 ③对施工机械进行定期维护和保养,确保施工机械的正常运行。定期的维护和保养可以延长施工机械的使用寿命,减少因机械故障导致的工期延误。 ④加强对施工机械操作人员的培训和管理,提高他们的操作技能和安全意识。专业的操作人员可以保证施工机械的安全运行,避免因操作不当导致的安全事故。 小型挖掘机 小型装载机 地质灾害威胁 ①对山地的地质条件进行详细的勘察和分析,评估地质灾害的风险等级。详细的地质勘察和分析可以帮助了解山地的地质情况,预测地质灾害的发生可能性。 ②采取有效的地质灾害防治措施,...
泗水县国有安山林场防火道路工程投标方案.docx
下载提示

1.本文档仅提供部分内容试读;

2.支付并下载文件,享受无限制查看;

3.本网站所提供的标准文本仅供个人学习、研究之用,未经授权,严禁复制、发行、汇编、翻译或网络传播等,侵权必究;

4.左侧添加客服微信获取帮助;

5.本文为word版本,可以直接复制编辑使用。


这个人很懒,什么都没留下
未认证用户 查看用户
该文档于 上传
推荐文档
×
精品标书制作
百人专家团队
擅长领域:
工程标 服务标 采购标
16852
已服务主
2892
中标量
1765
平台标师
扫码添加客服
客服二维码
咨询热线:192 3288 5147
公众号
微信客服
客服