文库 服务类投标方案 产品运维

山东省公安厅交通管理总队机动车驾驶证电子影像档案管理系统运维项目投标方案.docx

DOCX   761页   下载529   2025-08-22   浏览87   收藏47   点赞563   评分-   405186字   158.00

AI慧写标书

十分钟千页标书高效生成

温馨提示:当前文档最多只能预览 15 页,若文档总页数超出了 15 页,请下载原文档以浏览全部内容。
山东省公安厅交通管理总队机动车驾驶证电子影像档案管理系统运维项目投标方案.docx 第1页
山东省公安厅交通管理总队机动车驾驶证电子影像档案管理系统运维项目投标方案.docx 第2页
山东省公安厅交通管理总队机动车驾驶证电子影像档案管理系统运维项目投标方案.docx 第3页
山东省公安厅交通管理总队机动车驾驶证电子影像档案管理系统运维项目投标方案.docx 第4页
山东省公安厅交通管理总队机动车驾驶证电子影像档案管理系统运维项目投标方案.docx 第5页
山东省公安厅交通管理总队机动车驾驶证电子影像档案管理系统运维项目投标方案.docx 第6页
山东省公安厅交通管理总队机动车驾驶证电子影像档案管理系统运维项目投标方案.docx 第7页
山东省公安厅交通管理总队机动车驾驶证电子影像档案管理系统运维项目投标方案.docx 第8页
山东省公安厅交通管理总队机动车驾驶证电子影像档案管理系统运维项目投标方案.docx 第9页
山东省公安厅交通管理总队机动车驾驶证电子影像档案管理系统运维项目投标方案.docx 第10页
山东省公安厅交通管理总队机动车驾驶证电子影像档案管理系统运维项目投标方案.docx 第11页
山东省公安厅交通管理总队机动车驾驶证电子影像档案管理系统运维项目投标方案.docx 第12页
山东省公安厅交通管理总队机动车驾驶证电子影像档案管理系统运维项目投标方案.docx 第13页
山东省公安厅交通管理总队机动车驾驶证电子影像档案管理系统运维项目投标方案.docx 第14页
山东省公安厅交通管理总队机动车驾驶证电子影像档案管理系统运维项目投标方案.docx 第15页
剩余746页未读, 下载浏览全部

开通会员, 优惠多多

6重权益等你来

首次半价下载
折扣特惠
上传高收益
特权文档
AI慧写优惠
专属客服
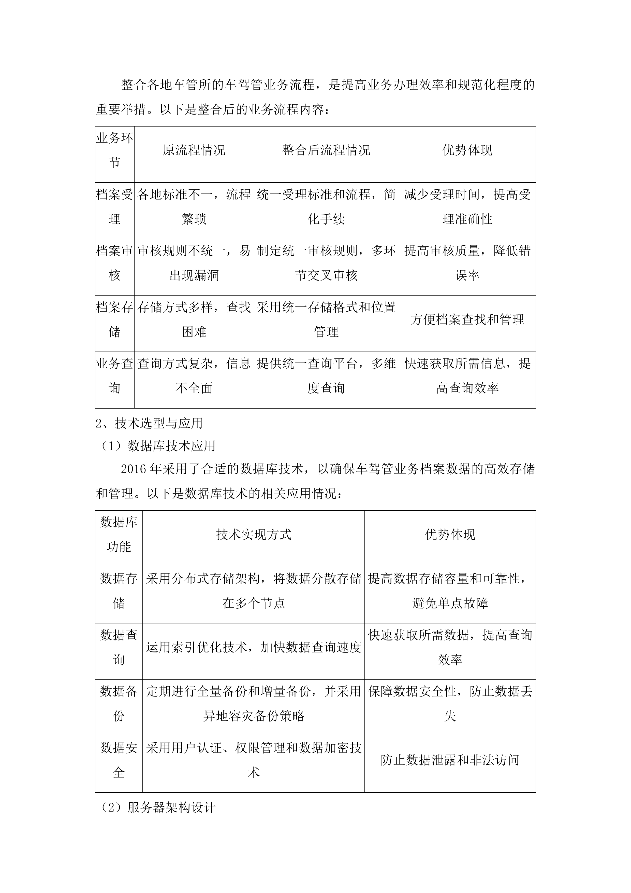
山东省公安厅交通管理总队机动车驾驶证电子影像档案管理系统运维项目投标方案 第一章 项目理解 6 第一节 项目背景理解 6 一、 系统建设历程回顾 6 二、 业务应用场景分析 20 第二节 服务范围理解 28 一、 核心运维模块界定 29 二、 接口安全保障领域 44 第三节 服务内容理解 53 一、 日常运维服务项 53 二、 专项技术支持内容 66 第四节 运维要求理解 81 一、 日常管理规范要点 81 二、 技术指标达标要求 100 第五节 响应时间理解 111 一、 故障等级划分标准 111 二、 应急响应时效承诺 118 第二章 实施方案 132 第一节 用户角色管理 132 一、 角色类型划分方案 132 二、 权限管理实施机制 142 第二节 查询和统计 152 一、 档案信息查询功能 152 二、 统计分析服务方案 165 三、 查询响应优化措施 176 第三节 业务考核 182 一、 考核周期管理 182 二、 考核数据处理流程 196 三、 考核系统优化建议 211 第四节 服务器数据库中间件运维 217 一、 服务器日常运维 217 二、 数据库运维管理 228 三、 中间件运维保障 241 四、 云节点资源管理 257 第五节 软件功能优化升级 279 一、 需求管理流程 279 二、 开发测试规范 300 三、 版本管理机制 319 第六节 接口功能及安全保障 329 一、 接口运行保障 329 二、 安全保障措施 340 三、 接口费用管理 361 第七节 协调解决措施 380 一、 多方沟通机制 380 二、 问题处理流程 393 第八节 工作方法与措施 405 一、 日常运维规范 406 二、 文档报告管理 416 三、 问题跟踪管理 423 第三章 保障措施 441 第一节 服务保障 441 一、 专职运维团队组建 441 二、 运维服务响应机制 457 三、 运维服务报告管理 471 第二节 技术服务力量 485 一、 专业运维团队构成 485 二、 团队稳定性保障 496 三、 运维经验与能力 503 第三节 质量保障 521 一、 标准化运维流程制定 521 二、 运维操作记录管理 535 三、 服务质量持续优化 553 第四节 应急保障 567 一、 故障响应分级机制 567 二、 节假日系统保障 583 三、 系统稳定运行保障 598 第四章 保密措施及承诺 609 第一节 保密制度建设 609 一、 保密管理体系构建 609 二、 数据全周期管控规范 614 三、 人员保密行为约束 617 第二节 数据访问控制 621 一、 访问权限分级策略 621 二、 访问行为审计体系 626 三、 敏感操作管控措施 630 第三节 系统安全防护 635 一、 系统安全策略部署 635 二、 安全隐患排查机制 638 三、 接口安全防护措施 643 第四节 人员管理措施 646 一、 运维人员准入标准 646 二、 保密责任落实方案 651 三、 人员离岗交接管理 656 第五节 保密承诺内容 661 一、 项目信息使用承诺 661 二、 第三方信息保密承诺 667 三、 项目结束后保密义务 674 第五章 培训方案 680 第一节 培训计划制定 680 一、 运维需求培训目标规划 680 二、 分角色培训对象定位 685 三、 多元化培训方式组合 690 第二节 培训内容设计 701 一、 系统运维核心课程开发 701 二、 用户角色定制化课程 708 三、 接口与安全专项培训 713 四、 故障处理分级教学 717 第三节 培训方式与实施 724 一、 线上线下培训融合 725 二、 实操培训材料准备 730 三、 培训效果评估体系 735 第四节 培训组织与保障 741 一、 培训团队职责分工 741 二、 培训实施前期准备 746 三、 培训过程文档管理 750 四、 培训总结与持续优化 754 项目理解 项目背景理解 系统建设历程回顾 2016年影像化系统搭建情况 全省统一架构搭建 架构统一规划 2016年对系统的整体架构进行了统一规划,全面覆盖了各地车管所的车驾管业务档案管理。从基础的数据存储架构到上层的业务应用架构,均进行了细致的设计,确保各地在架构层面的一致性。这样的规划使得全省车驾管业务档案管理能够遵循统一的标准和规范,避免了因架构差异导致的信息不互通、管理混乱等问题,为后续的业务协同和数据共享奠定了坚实的基础。 数据标准制定 制定统一的数据标准是规范各地车管所车驾管业务档案数据的关键。以下是具体的数据标准内容: 数据类别 格式要求 内容规范 驾驶人基本信息 文本格式,包含姓名、身份证号、联系方式等 姓名需为全名,身份证号需符合国家标准编码规则,联系方式需为有效电话号码 车辆信息 文本与数字结合格式,包含车牌号、车型、车架号等 车牌号需符合当地车牌编码规则,车型需准确填写车辆型号,车架号需为完整且唯一的编码 业务办理记录 日期与文本结合格式,包含办理时间、业务类型、办理结果等 办理时间需精确到年月日,业务类型需明确具体业务名称,办理结果需清晰表述办理状态 业务流程整合 整合各地车管所的车驾管业务流程,是提高业务办理效率和规范化程度的重要举措。以下是整合后的业务流程内容: 业务环节 原流程情况 整合后流程情况 优势体现 档案受理 各地标准不一,流程繁琐 统一受理标准和流程,简化手续 减少受理时间,提高受理准确性 档案审核 审核规则不统一,易出现漏洞 制定统一审核规则,多环节交叉审核 提高审核质量,降低错误率 档案存储 存储方式多样,查找困难 采用统一存储格式和位置管理 方便档案查找和管理 业务查询 查询方式复杂,信息不全面 提供统一查询平台,多维度查询 快速获取所需信息,提高查询效率 技术选型与应用 数据库技术应用 2016年采用了合适的数据库技术,以确保车驾管业务档案数据的高效存储和管理。以下是数据库技术的相关应用情况: 数据库功能 技术实现方式 优势体现 数据存储 采用分布式存储架构,将数据分散存储在多个节点 提高数据存储容量和可靠性,避免单点故障 数据查询 运用索引优化技术,加快数据查询速度 快速获取所需数据,提高查询效率 数据备份 定期进行全量备份和增量备份,并采用异地容灾备份策略 保障数据安全性,防止数据丢失 数据安全 采用用户认证、权限管理和数据加密技术 防止数据泄露和非法访问 服务器架构设计 设计了合理的服务器架构,有效提高了系统的响应速度和处理能力。以下是服务器架构的具体设计情况: 服务器类型 功能描述 架构设计特点 优势体现 数据库服务器 负责存储和管理车驾管业务档案数据 采用主从复制架构,实现数据的读写分离 提高数据处理能力和读写性能 应用服务器 处理业务逻辑和用户请求 采用集群架构,实现负载均衡 提高系统的响应速度和并发处理能力 中间件服务器 实现系统各模块之间的通信和协同工作 采用分布式架构,提高系统的可扩展性和容错性 保障系统的稳定性和可靠性 缓存服务器 缓存经常访问的数据,减少数据库访问压力 采用内存缓存技术,提高数据访问速度 降低系统响应时间,提高用户体验 中间件技术选用 选用了稳定的中间件技术,为系统各模块之间的高效通信和协同工作提供了有力支持。中间件技术具备良好的兼容性和扩展性,能够适应不同的业务需求和系统环境。它采用了消息队列、远程过程调用等技术,实现了系统各模块之间的异步通信和数据交互,大大提高了系统的响应速度和处理效率。同时,中间件技术还具备高可用性和容错性,能够在部分模块出现故障时,自动进行切换和恢复,保障系统的稳定运行。 系统初始功能设定 档案录入功能 实现了车驾管业务档案的录入功能,为工作人员将纸质档案信息转化为电子档案提供了便利。以下是档案录入功能的详细情况: 录入信息类别 录入方式 录入要求 优势体现 驾驶人基本信息 手动输入或扫描身份证识别 信息准确、完整,与纸质档案一致 提高录入效率和准确性 车辆信息 手动输入或扫描行驶证识别 信息准确、完整,与纸质档案一致 快速录入车辆信息 业务办理记录 根据业务系统自动导入或手动输入 记录详细、准确,与实际业务相符 确保业务记录的及时性和准确性 档案附件 扫描或上传电子文件 文件格式规范,清晰可读 方便档案的存储和查阅 档案查询功能 提供了车驾管业务档案的查询功能,极大地方便了工作人员快速查找所需档案信息。工作人员可以通过多种查询条件,如驾驶人姓名、身份证号、车牌号、业务办理时间等,进行精准查询。查询结果以清晰的列表形式展示,包含档案的基本信息和详细内容。同时,系统还支持多维度的查询统计功能,如按地区、业务类型、时间范围等进行统计分析,为管理决策提供有力的数据支持。此外,查询功能还具备快速定位和导出功能,方便工作人员获取和保存所需档案信息。 档案管理功能 具备车驾管业务档案的管理功能,涵盖了档案的分类、存储、更新等操作。在档案分类方面,根据档案的性质、业务类型、时间等因素进行科学分类,便于档案的查找和管理。在存储方面,采用了统一的存储格式和位置管理,确保档案的安全存储和高效利用。同时,系统还支持对档案的定期清理和备份,保障档案数据的完整性和安全性。在更新方面,能够及时对档案信息进行更新,确保档案数据的时效性和准确性。此外,档案管理功能还提供了权限管理和审计功能,对档案的访问和操作进行严格的控制和记录,防止档案数据的泄露和滥用。 车驾管业务支撑成效 工作效率提升体现 档案查询效率提高 工作人员可以通过系统快速查询车驾管业务档案,大大缩短了查询时间。在未使用系统之前,工作人员需要在大量的纸质档案中手动查找所需信息,不仅效率低下,而且容易出错。而现在,只需在系统中输入相关的查询条件,即可快速获取所需档案信息。系统的查询功能具备快速定位和模糊查询能力,能够在海量的档案数据中迅速找到目标档案。同时,查询结果以清晰的列表形式展示,方便工作人员查看和比对。此外,系统还支持多维度的查询统计功能,能够根据不同的需求对档案数据进行统计分析,为管理决策提供有力的数据支持。这些功能的实现,使得档案查询效率得到了显著提高,工作人员能够更加高效地完成工作任务。 业务办理流程简化 系统整合了业务流程,减少了不必要的环节,提高了业务办理的效率。以下是业务办理流程简化的具体体现: 业务环节 原流程情况 简化后流程情况 优势体现 档案受理 需要多次提交纸质材料,审核环节繁琐 采用电子材料提交和在线审核,简化手续 减少受理时间,提高受理效率 业务审批 审批流程复杂,需要多个部门签字 实现网上审批,流程自动化 加快审批速度,提高审批效率 档案发放 需要人工领取,容易出现丢失和延误 支持邮寄和在线查询,方便快捷 提高档案发放效率,减少用户等待时间 业务查询 查询方式单一,信息不及时 提供多渠道查询平台,实时更新信息 方便用户查询业务进度,提高用户满意度 数据处理速度加快 系统具备高效的数据处理能力,能够快速处理大量的车驾管业务档案数据。在数据录入方面,系统采用了先进的OCR识别技术和数据批量导入功能,能够快速准确地将纸质档案信息转化为电子数据。在数据存储方面,采用了分布式存储架构和数据库优化技术,提高了数据的存储容量和读写速度。在数据查询方面,运用了索引优化和缓存技术,加快了数据查询速度。同时,系统还具备强大的数据分析和统计功能,能够对海量的档案数据进行实时分析和处理,为管理决策提供有力的数据支持。这些技术的应用,使得系统的数据处理速度得到了显著提高,能够满足车驾管业务的快速发展需求。 OCR识别技术 管理规范程度增强 档案存储规范统一 系统对车驾管业务档案的存储进行了规范,确保档案的存储方式和格式一致。以下是档案存储规范统一的具体内容: 存储类别 存储要求 规范优势 电子档案 采用统一的文件格式和命名规则,存储在指定的服务器或存储设备中 方便档案的查找和管理,提高档案的利用效率 纸质档案 按照分类标准进行装订和编号,存放在专门的档案柜中 保证档案的安全性和完整性,便于档案的长期保存 档案备份 定期进行全量备份和增量备份,备份数据存储在异地容灾中心 防止档案数据丢失和损坏,保障档案的安全性 档案访问 设置严格的访问权限和审计机制,对档案的访问和操作进行记录 防止档案数据的泄露和滥用,保障档案的保密性 业务操作流程标准化 通过系统对业务操作流程进行了标准化,减少了人为因素的干扰。系统对每个业务环节都制定了详细的操作规范和标准流程,工作人员只需按照系统提示进行操作即可。在业务受理环节,系统会自动验证用户提交的信息是否完整和准确,避免了因人为疏忽导致的错误。在业务审批环节,系统会根据预设的规则进行自动审批,减少了人为干预和审批时间。同时,系统还对业务操作进行了全程记录和审计,方便对业务操作进行监督和管理。业务操作流程的标准化,使得业务办理更加规范、高效,提高了业务办理的质量和效率。 数据安全管理加强 系统采用了多种安全措施,保障了车驾管业务档案数据的安全。以下是数据安全管理加强的具体措施: 安全措施 具体内容 安全优势 用户认证 采用用户名和密码、数字证书等多种认证方式,确保用户身份的真实性 防止非法用户登录系统,保障系统的安全性 权限管理 根据用户的角色和职责,设置不同的访问权限,严格控制用户对数据的访问 防止数据泄露和滥用,保障数据的保密性 数据加密 对敏感数据进行加密处理,如采用对称加密和非对称加密技术 保障数据在传输和存储过程中的安全性 安全审计 对系统的操作和访问进行实时审计,记录用户的操作行为和系统日志 及时发现和处理安全事件,保障系统的稳定性 备份恢复 定期进行数据备份,并建立恢复机制,确保在数据丢失或损坏时能够及时恢复 防止数据丢失,保障数据的可用性 数据准确性保障成果 数据录入审核机制 系统设置了数据录入审核机制,确保录入的数据准确无误。在数据录入过程中,系统会对录入的信息进行实时验证,如检查数据格式是否正确、数据范围是否合理等。对于不符合要求的数据,系统会及时提示用户进行修改。同时,系统还设置了两级审核机制,录入人员完成数据录入后,需要经过审核人员的审核才能提交。审核人员会对录入的数据进行再次核对和审查,确保数据的准确性和完整性。通过数据录入审核机制,有效地避免了因数据录入错误导致的业务问题,提高了数据的质量和可靠性。 数据更新及时准确 系统能够及时更新车驾管业务档案数据,保证数据的时效性和准确性。系统与业务系统进行了实时对接,当业务发生变化时,系统会自动更新相关的档案数据。同时,系统还设置了数据更新提醒机制,当数据需要更新时,会及时通知相关人员进行处理。此外,系统还对数据更新进行了严格的审核和管理,确保更新后的数据准确无误。数据更新的及时准确,使得档案数据能够反映最新的业务情况,为业务办理和管理决策提供了有力的数据支持。 数据错误纠正措施 系统具备数据错误纠正功能,能够及时发现并纠正数据中的错误。系统会定期对数据进行检查和分析,通过数据校验和逻辑判断等方法,发现数据中的错误和异常。一旦发现错误,系统会自动标记并通知相关人员进行处理。同时,系统还提供了数据纠错工具和操作界面,方便人员对错误数据进行修改和纠正。在纠正数据错误的过程中,系统会记录详细的纠错过程和历史记录,以便进行审计和追溯。数据错误纠正措施的实施,有效地提高了数据的准确性和可靠性,保障了业务的正常开展。 现有技术架构解析 服务器架构组成 本地服务器配置 本地的三台服务器分别承担数据库和中间件的功能,为系统提供了稳定的运行环境。其中一台服务器作为数据库服务器,负责存储和管理车驾管业务档案数据。它采用了高性能的硬件配置和优化的数据库管理系统,确保数据的快速读写和安全存储。另外两台服务器作为中间件服务器,负责实现系统各模块之间的通信和协同工作。中间件服务器采用了分布式架构和负载均衡技术,能够有效地处理大量的并发请求,提高系统的响应速度和处理能力。本地服务器的合理配置,为系统的稳定运行提供了坚实的基础。 云节点资源利用 省厅云上分配的3个节点资源进一步增强了系统的处理能力和扩展性。云节点资源提供了强大的计算能力和存储容量,能够满足系统在业务高峰时期的需求。通过将部分业务处理任务分配到云节点上,减轻了本地服务器的负担,提高了系统的整体性能。同时,云节点资源还具备弹性扩展的能力,能够根据业务需求动态调整资源配置,确保系统始终保持高效运行。此外,云节点资源还提供了异地容灾备份功能,保障了数据的安全性和可靠性。云节点资源的有效利用,为系统的发展和升级提供了有力的支持。 服务器协同工作机制 本地服务器和云节点资源之间通过协同工作机制,实现了系统的高效运行。以下是服务器协同工作机制的具体内容: 协同方式 功能描述 协同优势 数据同步 本地服务器和云节点资源之间实时同步数据,确保数据的一致性 保障业务数据的准确性和完整性 任务分配 根据业务需求和服务器负载情况,动态分配业务处理任务 提高系统的处理能力和效率 故障切换 当本地服务器或云节点资源出现故障时,自动切换到备用资源 保障系统的稳定性和可靠性 资源监控 实时监控服务器和云节点资源的运行状态,及时发现和处理问题 保障系统的正常运行 数据库与中间件特性 数据库性能要求 数据库要求事务平均响应时间不超过200毫秒,磁盘IO小于等于20毫秒,确保了数据的快速处理。为了满足这些性能要求,数据库采用了高性能的硬件设备和优化的数据库管理系统。在硬件方面,采用了高速磁盘阵列和大容量内存,提高了数据的读写速度。在软件方面,对数据库进行了参数优化和索引优化,减少了数据查询和事务处理的时间。同时,数据库还采用了分布式架构和数据缓存技术,进一步提高了数据的处理能力和响应速度。数据库性能要求的严格执行,保障了系统的数据处理效率和用户体验。 中间件服务保障 中间件要求服务中断时间不超过15分钟,单笔平均业务处理系统响应时间不超过3秒,保障了系统的稳定性和响应速度。为了实现这些服务保障要求,中间件采用了高可用性架构和负载均衡技术。在高可用性架构方面,配置了多个中间件服务器进行集群部署,当其中一台服务器出现故障时,能够自动切换到其他服务器,确保服务的不间断运行。在负载均衡技术方面,根据服务器的负载情况和业务需求,动态分配业务请求,避免服务器过载。同时,中间件还具备实时监控和自动调整功能,能够及时发现和处理服务异常,保障系统的稳定性和响应速度。 数据库与中间件协同优化 数据库和中间件通过协同优化,提高了系统的整体性能。数据库和中间件之间进行了深度的集成和优化,实现了数据的高效传输和处理。在数据传输方面,采用了高速网络连接和优化的通信协议,减少了数据传输的延迟。在数据处理方面,中间件根据数据库的性能特点和业务需求,对业务请求进行优化和调度,提高了数据库的处理效率。同时,数据库和中间件还进行了联合监控和调优,根据系统的运行情况和性能指标,及时调整参数和配置,确保系统始终保持最佳性能状态。数据库与中间件的协同优化,为系统的高效运行提供了有力保障。 系统架构优势分析 高可用性保障 系统架构通过多节点部署和冗余设计,保障了系统的高可用性。在服务器层面,采用了本地服务器和云节点资源的多节点部署方式,当其中一个节点出现故障时,系统能够自动切换到其他节点,确保服务的不间断运行。在数据存储层面,采用了分布式存储和备份技术,对数据进行多副本存储和异地容灾备份,防止数据丢失和损坏。同时,系统还具备实时监控和自动恢复功能,能够及时发现和处理系统故障,保障系统的高可用性。高可用性保障使得系统能够在各种情况下稳定运行,为车驾管业务的正常开展提供了可靠的支持。 可扩展性良好 系统架构具备良好的可扩展性,能够方便地进行功能扩展和性能提升。系统采用了模块化设计和开放的接口标准,各个模块之间相互独立,通过接口进行通信和协同工作。当需要增加新的功能时,只需开发新的模块并接入系统即可,无需对整个系统进行大规模的改造。同时,系统还支持分布式架构和集群部署,能够根据业务需求动态增加服务器和资源,提高系统的处理能力和性能。可扩展性良好的系统架构,为系统的发展和升级提供了广阔的空间。 安全性较高 系统架构采用了多种安全技术,保障了系统和数据的安全。在网络安全方面,采用了防火墙、入侵检测系统和加密通信技术,防止外部攻击和数据泄露。在用户认证和授权方面,采用了多因素认证和权限管理技术,确保只有合法用户能够访问系统和数据。在数据安全方面,对敏感数据进行加密存储和传输,防止数据被窃取和篡改。同时,系统还具备安全审计和监控功能,能够及时发现和处理安全事件,保障系统的安全性。安全性较高的系统架构,为车驾管业务的信息安全提供了可靠的保障。 运维服务目标定位 系统稳定性保障目标 减少系统故障发生 通过日常检查、定期巡检等措施,减少系统故障的发生概率。日常检查由技术人员每天对系统的各个环节进行检查,包括应用服务器、数据库服务器、网络状况、后台管理服务、定时任务、系统运行日志等,确保系统的正常、稳定、高效运行。定期巡检则安排经验丰富的软件工程师对系统的运行情况进行统计和分析,主动找出系统是否存在性能上的瓶颈,并及时予以改善。同时,对于系统日常维护过程中发现的带有普遍性的问题和软件错误等,及时通知相关用户做好预防工作,并提供解决方法。通过这些措施的实施,能够有效降低系统故障的发生率,保障系统的稳定运行。 快速响应故障处理 建立快速响应机制,确保在系统发生故障时能够及时处理。以下是快速响应故障处理的具体流程: 故障级别 响应时间 到达现场时间 提交处理方案时间 解决时间 I级(紧急问题,系统崩溃导致业务停止、数据丢失) 10分钟内 30分钟内 1小时内 2小时以内 II级(严重问题,出现部分部件失效、系统性能下降但能正常运行,不影响正常业务运作) 10分钟内 30分钟内 2小时内 4小时以内 III级(较严重问题,出现系统报错或警告,但业务系统能继续运行且性能不受影响) 10分钟内 30分钟内 2小时内 8小时以内 IV级(普通问题,系统技术功能、安装或配置咨询,或其他显然不影响业务的预约服务) 10分钟内 30分钟内 2小时内 1天内 保障系统持续运行 采取多种措施,保障系统的持续稳定运行,避免因系统故障影响业务办理。在硬件方面,对服务器和网络设备进行定期维护和检查,确保设备的正常运行。同时,配备备用设备,当主设备出现故障时能够及时切换,保障系统的不间断运行。在软件方面,对系统进行定期更新和优化,及时修复软件漏洞和性能问题。同时,建立数据备份和恢复机制,确保在数据丢失或损坏时能够及时恢复。此外,还制定了应急预案,当系统出现重大故障时,能够迅速启动应急措施,保障业务的正常办理。通过这些措施的实施,能够有效地保障系统的持续稳定运行。 业务需求满足目标 功能优化升级服务 根据用户需求和业务要求,对系统功能进行优化升级。密切关注用户的反馈和业务的发展变化,及时收集用户的需求和建议。对于用户提出的合理需求,组织专业的技术团队进行评估和分析,制定详细的优化升级方案。在优化升级过程中,严格按照软件开发的规范和流程进行操作,确保系统的稳定性和兼容性。同时,对优化升级后的系统进行全面的测试和验证,确保新功能的正常运行和原有功能的不受影响。通过功能优化升级服务,能够不断提升系统的性能和用户体验,满足业务发展的需求。 业务流程调整支持 配合业务流程的调整,对系统进行相应的修改和完善。当业务流程发生变化时,及时与业务部门沟通,了解具体的调整内容和要求。根据业务流程的调整,对系统的功能模块和数据结构进行相应的修改和优化。同时,对系统的操作界面和用户手册进行更新,确保用户能够顺利使用新的业务流程。在修改和完善过程中,严格按照项目管理的规范和流程进行操作,确保项目的质量和进度。通过业务流程调整支持,能够使系统更好地适应业务的发展变化,提高业务办理的效率和质量。 满足新业务开展需求 为新业务的开展提供系统支持,确保系统能够适应业务的发展变化。在新业务开展前,对业务需求进行深入的调研和分析,了解新业务的特点和要求。根据新业务的需求,对系统进行定制化开发和配置,增加相应的功能模块和数据接口。同时,对系统的性能和稳定性进行评估和优化,确保系统能够承担新业务的负荷。在新业务上线后,提供及时的技术支持和培训服务,帮助用户熟悉和使用新业务功能。通过满足新业务开展需求,能够为业务的创新和发展提供有力的支持。 业务需求 系统支持措施 预期效果 新业务功能开发 定制化开发新功能模块,与现有系统集成 满足新业务的功能需求,提高业务办理效率 数据接口扩展 开发新的数据接口,实现与外部系统的数据交互 实现数据共享,促进业务协同发展 性能优化 对系统进行性能评估和优化,提高系统的处理能力 确保系统在新业务负荷下稳定运行 培训服务 为用户提供新业务功能的培训,帮助用户熟悉操作 提高用户的使用体验,促进新业务的推广 数据安全与保密目标 数据安全防护措施 采取多种数据安全防护措施,如加密、访问控制等,保障数据的安全性。在数据加密方面,对敏感数据采用对称加密和非对称加密技术进行加密处理,确保数据在传输和存储过程中的安全性。在访问控制方面,设置严格的用户认证和权限管理机制,只有经过授权的用户才能访问和操作数据。同时,对用户的操作行为进行审计和记录,及时发现和处理异常操作。此外,还采用防火墙、入侵检测系统等网络安全设备,防止外部攻击和数据泄露。通过这些数据安全防护措施的实施,能够有效地保障数据的安全性。 保密制度严格执行 严格执行保密制度,确保数据不被泄露。制定完善的保密制度和操作规程,明确数据保密的责任和义务。对涉及数据访问和操作的人员进行保密培训,提高他们的保密意识和技能。同时,对数据的访问和操作进行严格的审批和监控,确保只有授权人员能够接触和处理敏感数据。在数据存储和传输过程中,采用加密和安全传输协议,防止数据被窃取和篡改。此外,还建立了保密监督和检查机制,定期对保密制度的执行情况进行检查和评估,及时发现和纠正存在的问题。通过严格执行保密制度,能够有效地保障数据的保密性。 数据备份与恢复保障 建立数据备份与恢复机制,确保在数据丢失或损坏时能够及时恢复。以下是数据备份与恢复保障的具体措施: 备份方式 备份频率 存储位置 恢复流程 全量备份 每周一次 本地服务器和异地容灾中心 当数据丢失或损坏时,从备份中恢复全量数据 增量备份 每天一次 本地服务器和异地容灾中心 当数据丢失或损坏时,先恢复全量数据,再恢复增量数据 实时备份 实时进行 本地服务器和异地容灾中心 当数据丢失或损坏时,立即从实时备份中恢复数据 业务应用场景分析 总队业务管理模式 用户角色权限管理 角色类型设置 根据采购人要求,精确设置总队管理角色、总队考核角色、总队查询角色等不同类型角色。明确各角色职责与权限范围,总队管理角色可对系统全面管控,总队考核角色能精准开展业务考核,总队查询角色可高效查询相关信息。按照管理规范,统一设定各角色初始权限,保证设置的一致性与规范性。同时,依据业务发展与管理需求,及时调整角色权限,以适配不断变化的业务场景。 权限分配原则 遵循最小权限原则,为各角色分配完成工作所需最小权限,降低权限滥用风险。依据角色职责与工作流程,合理分配不同功能模块访问权限,确保各角色仅能访问工作范围内信息与功能。对敏感信息和关键功能权限严格控制,仅授权角色可操作。定期审查和评估角色权限,及时纠正不合理分配情况。 权限调整流程 当业务需求改变或角色职责调整,按规定流程进行权限调整。由相关部门提出申请,说明调整原因与具体内容。经审批流程,确保申请符合管理规定与业务需求。技术人员根据审批结果调整角色权限,并记录调整过程。 权限管理监督 建立权限管理监督机制,定期检查和审计角色权限使用情况。排查越权操作、违规访问等问题,及时处理权限管理中的漏洞。监督权限管理流程与制度执行,确保有效落实。依据监督结果,完善权限管理体系,提升安全性与有效性。 业务考核机制 考核指标设定 协助采购人制定科学合理的业务考核指标,如档案上传数量、质量、及时率等。结合不同地区和业务特点,差异化设置考核指标,确保考核公平有效。定期评估和调整指标,适应业务发展需求。明确指标计算方法与数据来源,保证考核结果准确可追溯。 考核数据统计 按照总队考核要求,统计省内各地市部门档案扫描工作数据。统计每月、每年档案上传情况,涵盖数量、时间、质量等信息。分析整理统计数据,生成直观报表与图表,为考核提供有力支持。确保数据准确及时,为考核决策提供可靠依据。 档案扫描上传 考核结果应用 将考核结果与各地市部门绩效挂钩,激励提升档案扫描工作质量与效率。表彰奖励优秀地区,督促整改不达标地区。依据考核结果,发现业务管理问题与不足,及时改进。将其作为业务发展与决策重要参考,推动业务持续优化提升。 考核反馈机制 建立考核反馈机制,及时向各地市部门反馈考核结果。说明考核标准、方法与结果,助其了解工作表现。听取意见建议,改进完善考核工作。促进总队与各地市部门沟通交流,共同提高业务管理水平。 数据查询与统计 查询功能实现 开发高效查询功能,满足总队对全省各地市、各区县机动车及驾驶人档案信息的查询需求。支持按地区、时间、档案类型等多种条件查询,提高灵活性与准确性。优化查询算法与数据库结构,提升响应速度,确保结果快速呈现。提供友好查询界面,方便用户操作使用。 统计分析方法 采用科学统计分析方法,深入挖掘分析查询数据。分析档案上传趋势、分布情况等,为业务决策提供数据支持。通过统计分析,发现业务管理潜在问题与风险,及时防范。定期生成统计分析报告,为总队领导决策提供参考。 数据批量导出 提供数据批量导出功能,允许用户按管理部门等条件导出相关数据。支持Excel、CSV等多种格式导出,方便用户进一步处理分析。严格审核校验导出数据,确保准确性与完整性。优化导出流程,提高效率,减少用户等待时间。 数据安全保障 保障措施 具体内容 身份验证与授权 对用户查询操作进行身份验证和授权,防止非法访问和数据泄露 加密技术 采用加密技术保护数据,确保传输和存储过程中的完整性和保密性 数据备份 定期对数据进行备份,防止数据丢失和损坏 加强数据安全保障措施,确保查询和统计过程中数据的安全性和保密性。通过身份验证与授权、加密技术和数据备份等方式,全方位保护数据。 地市日常操作流程 档案扫描上传 扫描准备工作 检查扫描设备运行状态,确保其正常工作。准备待扫描档案资料,分类整理档案。设置扫描参数,如分辨率、色彩模式等,保证扫描图像质量。对扫描人员进行培训,使其熟悉操作流程与要求。 扫描设备 扫描操作规范 操作要点 具体要求 扫描顺序 按规定顺序操作,确保档案资料完整准确 图像检查 实时检查扫描图像,发现问题及时重扫 扫描速度 控制速度,避免图像模糊或遗漏 过程记录 记录扫描时间、人员、数量等信息 严格遵循扫描操作规范,保证扫描工作的准确性和高效性。按照规定顺序操作,实时检查图像并控制速度,同时做好过程记录。 上传流程要求 将扫描好的档案图像上传至系统,确保上传过程稳定准确。按系统要求对上传档案命名分类,便于后续查询管理。上传中监控进度,及时处理失败情况。完成上传后,核对确认档案信息完整性。 质量审核机制 建立档案扫描质量审核机制,审核上传档案图像质量。审核内容包括图像清晰度、完整性、准确性等。对不通过的档案,通知扫描人员重扫上传。定期统计分析审核结果,提高扫描质量。 系统日常使用 登录操作流程 操作步骤 具体内容 输入信息 地市用户按规定输入用户名和密码登录系统 问题解决 登录遇问题,及时联系系统管理员解决 状态检查 登录成功后,检查系统运行状态和信息提示 规范操作 按操作规范进行日常操作,避免误操作 严格按照登录操作流程进行系统登录,确保登录信息准确安全。如遇问题及时解决,登录后检查系统状态并规范操作。 功能使用方法 熟悉系统查询、统计、业务考核等各项功能使用方法。根据业务需求正确使用功能,提高工作效率与质量。使用中注意操作规范准确,避免不当操作导致数据错误或系统异常。有疑问及时向技术支持人员咨询。 数据录入要求 系统数据录入时,确保数据准确完整。按规定格式和要求录入,避免格式错误致系统无法识别。审核校验录入数据,保证真实性与可靠性。及时更新维护数据,保证时效性。 操作记录保存 系统自动记录用户操作过程与相关信息,包括时间、内容、结果等。定期备份存储操作记录,便于查询审计。分析统计记录,发现操作问题与潜在风险。根据记录培训指导用户,提高操作水平与规范意识。 问题反馈处理 问题发现报告 地市工作人员日常操作中,及时发现系统与业务问题故障。详细记录问题发生时间、现象、影响范围等信息。按规定流程和渠道,及时向技术维护工程师报告。积极配合排查诊断,提供必要协助与信息。 处理过程跟踪 跟踪要点 具体内容 进度了解 及时了解问题处理进度和情况,与技术人员保持沟通 方案确认 确认理解技术人员处理方案和措施,确保符合业务需求 结果评估 跟踪处理结果,评估反馈处理效果 重新处理 处理未达预期效果,及时要求技术人员重新处理 在问题处理过程中,严格跟踪各个环节,确保问题得到有效解决。及时了解进度、确认方案、评估结果,必要时要求重新处理。 结果验收确认 问题处理完成后,验收确认处理结果。检查系统是否恢复正常运行,业务能否正常开展。评价反馈结果,提出改进意见建议。记录存档处理结果,以备后续查询参考。 经验总结改进 总结分析问题发生原因与处理过程,找出根源与薄弱环节。制定改进措施与预防方案,避免类似问题再次发生。分享经验教训给其他地市,提高整体运维水平与应对能力。定期评估优化问题反馈处理机制,提高处理效率与质量。 档案管理核心痛点 数据准确性问题 录入错误风险 档案数据录入时,因人为疏忽、疲劳等因素,可能出现录入错误。错误录入会影响档案准确性与可用性,给查询、统计和业务考核带来困难。加强对录入人员培训管理,提高业务水平与责任心,减少错误发生。建立审核机制,严格审核录入数据,及时纠正错误。 扫描图像质量 档案扫描图像质量受设备、参数、纸张质量等因素影响。图像模糊、不完整等问题会降低档案管理效率。定期维护校准扫描设备,确保其正常运行与扫描质量。优化扫描参数,提高图像清晰度与完整性。 数据更新不及时 存在问题 解决措施 数据更新滞后 建立更新机制,明确责任人与时间节点,确保及时更新 影响业务决策 加强监督检查,督促整改更新不及时情况 随着业务发展,档案数据需及时更新。若更新不及时,会影响业务决策准确性与系统实用性。通过建立机制和加强监督,解决数据更新问题。 数据一致性维护 问题表现 解决方法 数据不一致 建立数据同步机制,确保不同系统模块和数据库间数据一致 影响业务处理 定期核对校验数据,及时发现解决不一致问题 不同系统模块和数据库可能存在数据不一致问题,会导致业务处理错误和混乱。通过建立同步机制和定期核对,维护数据一致性。 系统性能瓶颈 访问响应时间 问题情况 解决策略 响应时间变长 对系统进行性能优化,如优化数据库查询语句、增加服务器资源 影响使用体验 定期监测分析访问响应时间,及时解决性能瓶颈 业务量增加和用户访问频率提高,可能导致系统访问响应时间变长,影响使用体验和工作效率。通过优化系统和定期监测,解决响应时间问题。 并发访问处理 业务高峰时,大量用户同时访问系统,可能导致并发访问处理能力不足,使系统崩溃或响应缓慢,影响业务开展。采用分布式架构、负载均衡等技术手段,提高处理能力。模拟测试并发访问情况,提前解决潜在问题。 数据存储容量 面临问题 解决办法 存储容量压力 合理规划存储方案,采用数据压缩、归档等技术提高效率 影响档案管理 定期清理迁移数据,释放存储空间 随着档案数据积累,系统数据存储容量可能面临压力,导致数据丢失或运行缓慢。通过合理规划和定期清理,解决存储容量问题。 系统扩展性问题 问题描述 解决途径 扩展性不足 采用模块化设计、开放接口等技术,提高扩展性和灵活性 限制业务发展 开发建设过程中充分考虑扩展性,预留发展空间 业务发展变化时,系统扩展性可能存在问题,限制其发展和应用。通过技术手段和提前规划,解决系统扩展性问题。 安全保障挑战 数据泄露风险 档案数据含大量敏感信息,存在泄露风险,会给用户和企业带来严重损失,影响声誉信誉。加强安全防护措施,如加密技术、访问控制、安全审计等,防止数据泄露。对员工进行安全培训,提高安全意识,减少人为泄露。 网络攻击威胁 威胁情况 应对措施 网络攻击危害 建立网络安全防护体系,如防火墙、入侵检测系统等,抵御攻击 影响档案管理 定期扫描修复安全漏洞,及时解决隐患 系统面临黑客攻击、病毒感染等网络攻击威胁,会导致系统瘫痪、数据丢失。通过建立防护体系和定期扫描,应对网络攻击威胁。 权限管理漏洞 权限管理不当可能导致权限滥用和数据泄露等问题,影响系统安全性和可靠性。完善管理体系,明确各角色权限范围与操作流程,加强审批和监督。定期检查评估,及时纠正管理问题。 数据备份恢复 为防止数据丢失损坏,需定期备份档案数据,但备份恢复过程可能存在问题。备份恢复不及时或不准确会导致数据无法恢复,影响管理连续性。建立完善机制,定期备份并进行恢复测试。确保备份安全性和可靠性,妥善保管存储介质。 服务范围理解 核心运维模块界定 用户角色权限配置范围 总队角色权限设置 管理角色权限 根据采购人要求,精确设置总队管理角色的权限,涵盖系统整体管理与调配的关键权限。对于用户信息管理,可进行全面的用户信息录入、修改、删除等操作,保证用户信息的准确性和安全性。在系统设置方面,可对系统的参数、规则等进行调整,以适应不同业务场景的需求。确保总队管理角色能够有效行使对系统的管理职责,提高系统的运行效率和管理水平。 考核角色权限 完成总队考核角色的权限设置,主要针对省内各地市部门档案扫描工作考核相关权限。具备对考核数据的查看、统计和分析权限,以便准确评估各地市工作情况。能够根据考核要求,下发考核数据和督促工作落实。 权限类型 权限描述 操作范围 数据查看 查看各地市档案扫描工作的考核数据 全省各地市 数据统计 统计各地市档案扫描工作的各项指标 全省各地市 数据分析 对考核数据进行深入分析,评估工作情况 全省各地市 数据下发 根据考核要求,下发考核数据到各地市 全省各地市 工作督促 督促各地市落实档案扫描工作 全省各地市 查询角色权限 设置总队查询角色权限,使其能够完成全省各地市、各区县机动车及驾驶人档案信息的查询。拥有按照管理部门等条件进行数据查询和统计的权限。可根据实际需求,进行数据的批量导出操作。 数据统计指标 权限类型 权限描述 操作范围 档案信息查询 查询全省各地市、各区县机动车及驾驶人档案信息 全省各地市、各区县 数据统计查询 按照管理部门等条件进行数据查询和统计 全省各地市、各区县 数据批量导出 根据实际需求,进行数据的批量导出操作 全省各地市、各区县 地市角色权限设定 地市级管理权限 按照采购人要求,为各地市设置地市级管理角色权限,负责本地市系统的管理。对于本地市用户信息,可进行详细的管理,包括用户注册、登录、权限分配等。在业务流程管理方面,可对本地市的业务流程进行优化和调整,提高业务处理效率。确保地市级管理角色能够有效协调本地市的系统使用,提升本地市的管理水平。 权限类型 权限描述 操作范围 用户信息管理 管理本地市用户的信息,包括注册、登录、权限分配等 本地市 业务流程管理 优化和调整本地市的业务流程 本地市 系统设置管理 对本地市系统的参数、规则等进行设置 本地市 地市级查询权限 设定地市级查询角色权限,使其能够查询本地市机动车及驾驶人档案信息。具备对本地市数据的统计和分析权限,为本地市业务决策提供支持。可根据本地市需求,进行数据的导出和整理。在数据统计方面,可对本地市的机动车及驾驶人档案信息进行分类统计,如按车型、驾龄等进行统计。在数据分析方面,可对统计数据进行深入分析,挖掘数据背后的规律和趋势,为本地市的业务决策提供科学依据。 地市级考核权限 设置地市级考核角色权限,协助总队完成本地市档案扫描工作的考核。拥有对本地市考核数据的查看和上报权限,确保考核工作的准确性。能够根据总队要求,落实本地市的考核工作和督促整改。对于本地市的考核数据,可进行详细的查看和分析,了解本地市档案扫描工作的进展情况和存在的问题。及时将考核数据上报给总队,为总队的决策提供参考。根据总队的要求,制定本地市的考核方案和整改措施,确保本地市的档案扫描工作按时、高质量完成。 角色权限动态调整 权限调整依据 根据采购人要求和系统业务变化,对各类用户角色权限进行动态调整。以管理规范和业务需求为依据,确保权限调整的合理性和有效性。及时响应业务变化,保障系统安全稳定运行。当业务流程发生变化时,可能需要对相关角色的权限进行调整,以确保业务的顺利进行。同时,随着管理规范的更新,也需要对角色权限进行相应的调整,以满足管理要求。 调整流程规范 制定严格的角色权限调整流程,确保调整过程的规范性和可追溯性。包括申请、审批、执行等环节,明确各环节的责任人和操作要求。通过规范流程,避免权限调整的随意性和错误。在申请环节,由相关人员提出权限调整申请,并说明调整的原因和内容。在审批环节,由上级领导对申请进行审批,确保调整的合理性和必要性。在执行环节,由技术人员按照审批结果进行权限调整,并记录调整的过程和结果。 调整效果评估 对角色权限调整后的效果进行评估,确保调整达到预期目标。通过系统运行监测、用户反馈等方式,评估权限调整对业务的影响。根据评估结果,及时进行优化和改进。在系统运行监测方面,可对系统的性能指标进行监测,如响应时间、吞吐量等,以评估权限调整对系统性能的影响。在用户反馈方面,可收集用户的意见和建议,了解用户对权限调整的满意度和使用体验。根据评估结果,对权限调整进行优化和改进,以提高系统的运行效率和用户满意度。 数据查询统计边界 档案信息查询范围 全省范围查询 完成全省各地市、各区县机动车及驾驶人档案信息的查询工作。涵盖机动车登记信息、驾驶人考试信息等各类档案数据。确保能够全面准确地获取全省档案信息。对于机动车登记信息,可查询车辆的基本信息、登记时间、所有人信息等。对于驾驶人考试信息,可查询考试时间、考试科目、考试成绩等。通过全面准确的查询,为相关业务提供有力的支持。 按条件查询 提供按照管理部门、时间等条件进行档案信息查询的功能。可根据具体需求,灵活筛选和查询相关数据。提高查询效率,满足不同业务场景的需求。按照管理部门进行查询时,可快速定位到特定部门的档案信息。按照时间进行查询时,可查询某一时间段内的档案信息。通过灵活的查询条件,提高查询的准确性和效率。 历史数据查询 支持对历史档案信息的查询,包括不同时间段的业务数据。为业务分析和决策提供历史数据支持。确保历史数据的可追溯性和完整性。对于历史档案信息,可查询过去几年甚至几十年的业务数据。这些数据可以为业务分析和决策提供重要的参考依据,帮助了解业务的发展趋势和规律。同时,确保历史数据的可追溯性和完整性,保证数据的真实性和可靠性。 查询条件 查询范围 数据用途 时间范围 不同时间段的历史档案信息 业务分析、决策参考 业务类型 特定业务类型的历史档案信息 业务评估、改进 地区范围 特定地区的历史档案信息 区域业务分析 数据统计指标界定 业务量统计 对全省各地市的业务量进行统计,包括档案上传数量、查询次数等。分析业务量的变化趋势,为业务资源调配提供依据。确保业务量统计的准确性和及时性。对于档案上传数量,可统计每天、每月、每年的上传数量,了解业务的发展趋势。对于查询次数,可统计不同时间段的查询次数,分析用户的需求和使用习惯。通过准确的业务量统计,为业务资源的合理调配提供有力支持。 数据质量统计 统计档案数据的质量指标,如数据准确率、完整性等。发现数据质量问题,及时进行整改和优化。提高数据质量,保障系统业务的正常运行。对于数据准确率,可通过与实际情况进行比对,统计数据的准确程度。对于数据完整性,可检查数据是否存在缺失、错误等情况。通过对数据质量的统计和分析,及时发现问题并进行整改,提高数据的质量和可用性。 质量指标 指标描述 统计方法 数据准确率 数据与实际情况的符合程度 比对实际情况进行统计 数据完整性 数据是否存在缺失、错误等情况 检查数据记录进行统计 数据一致性 数据在不同系统或模块中的一致性 对比不同系统的数据进行统计 用户行为统计 对用户的操作行为进行统计,包括查询行为、权限使用情况等。了解用户需求和使用习惯,为系统优化提供参考。提高用户体验,增强系统的易用性。对于查询行为,可统计用户的查询频率、查询关键词等。对于权限使用情况,可统计用户使用不同权限的次数和频率。通过对用户行为的统计和分析,了解用户的需求和使用习惯,为系统的优化和改进提供方向。 数据批量导出规则 导出条件设定 明确数据批量导出的条件,如按照管理部门、时间范围等。确保导出数据的准确性和针对性。根据业务需求,灵活设置导出条件。按照管理部门进行导出时,可将特定部门的档案信息批量导出。按照时间范围进行导出时,可将某一时间段内的档案信息批量导出。通过明确的导出条件,保证导出数据的准确性和针对性。 导出格式规范 规定数据批量导出的格式,如CSV、Excel等常见格式。确保导出数据的兼容性和可读性。方便用户对导出数据进行进一步处理和分析。对于CSV格式,具有良好的兼容性,可被多种软件读取和处理。对于Excel格式,具有直观的表格形式,方便用户进行数据分析和处理。通过规范的导出格式,提高数据的可用性和可处理性。 导出格式 格式特点 适用场景 CSV 兼容性好,可被多种软件读取 数据交换、简单数据分析 Excel 直观的表格形式,方便数据分析 复杂数据分析、报表制作 JSON 轻量级数据交换格式,适合数据传输 数据接口、数据传输 导出安全保障 采取安全措施,保障数据批量导出过程的安全性。防止数据泄露和篡改,确保数据的完整性和保密性。对导出数据进行严格的权限管理和审计。在数据导出过程中,对数据进行加密处理,防止数据在传输过程中被窃取。对导出数据的权限进行严格管理,只有授权人员才能进行导出操作。同时,对导出数据的操作进行审计,记录操作的时间、人员等信息,以便进行追溯和管理。 安全措施 措施描述 实施方式 数据加密 对导出数据进行加密处理 使用加密算法进行加密 权限管理 对导出数据的权限进行严格管理 设置用户权限,限制操作范围 审计记录 记录导出数据的操作信息 建立审计日志,记录操作时间、人员等 业务考核执行范畴 档案扫描考核内容 上传数量考核 协助采购人统计每月、每年各地市档案上传数量。以档案上传数量为考核指标,评估各地市档案扫描工作的进度。督促各地市按时完成档案上传任务。制定明确的上传数量目标,要求各地市按照目标完成上传任务。对未达到目标的地市,及时进行督促和整改。通过上传数量考核,提高各地市档案扫描工作的积极性和效率。 考核周期 考核指标 目标值 考核方式 每月 档案上传数量 XXX份 统计上传记录 每年 档案上传数量 XXX份 统计全年上传记录 上传质量考核 对档案上传的质量进行考核,包括数据准确性、完整性等。检查档案信息与实际情况的匹配度,确保上传数据的质量。及时发现和纠正上传质量问题。制定详细的质量考核标准,对档案的各项信息进行严格检查。对于不符合标准的档案,及时退回并要求重新上传。通过上传质量考核,提高档案数据的准确性和可靠性。 考核指标 指标描述 考核方式 数据准确性 档案信息与实际情况的符合程度 比对实际情况进行检查 数据完整性 档案信息是否完整,无缺失 检查档案记录进行判断 信息一致性 档案信息在不同系统或模块中的一致性 对比不同系统的数据进行检查 上传及时性考核 考核各地市档案上传的及时性,确保档案能够按时上传到系统。以规定的时间节点为标准,评估各地市的工作效率。对上传不及时的地市进行督促和整改。制定明确的上传时间节点,要求各地市在规定时间内完成上传任务。对未按时上传的地市,进行警告和督促,确保档案上传的及时性。通过上传及时性考核,提高档案处理的效率。 考核数据统计方式 月度数据统计 每月对各地市档案扫描工作的考核数据进行统计。包括上传数量、质量、及时性等各项指标的统计。形成月度考核报告,为采购人提供数据支持。建立完善的统计机制,对各项考核指标进行准确统计。在统计...
山东省公安厅交通管理总队机动车驾驶证电子影像档案管理系统运维项目投标方案.docx
下载提示

1.本文档仅提供部分内容试读;

2.支付并下载文件,享受无限制查看;

3.本网站所提供的标准文本仅供个人学习、研究之用,未经授权,严禁复制、发行、汇编、翻译或网络传播等,侵权必究;

4.左侧添加客服微信获取帮助;

5.本文为word版本,可以直接复制编辑使用。


这个人很懒,什么都没留下
未认证用户 查看用户
该文档于 上传
×
精品标书制作
百人专家团队
擅长领域:
工程标 服务标 采购标
16852
已服务主
2892
中标量
1765
平台标师
扫码添加客服
客服二维码
咨询热线:192 3288 5147
公众号
微信客服
客服