文库 工程类投标方案 公路工程

泉州湾跨海大桥首例钻孔灌注桩施工方案40页.docx

DOCX   40页   下载708   2025-01-09   浏览546   收藏36   点赞174   评分-   24331字   5.00

AI慧写标书

十分钟千页标书高效生成

温馨提示:当前文档最多只能预览 15 页,若文档总页数超出了 15 页,请下载原文档以浏览全部内容。
泉州湾跨海大桥首例钻孔灌注桩施工方案40页.docx 第1页
泉州湾跨海大桥首例钻孔灌注桩施工方案40页.docx 第2页
泉州湾跨海大桥首例钻孔灌注桩施工方案40页.docx 第3页
泉州湾跨海大桥首例钻孔灌注桩施工方案40页.docx 第4页
泉州湾跨海大桥首例钻孔灌注桩施工方案40页.docx 第5页
泉州湾跨海大桥首例钻孔灌注桩施工方案40页.docx 第6页
泉州湾跨海大桥首例钻孔灌注桩施工方案40页.docx 第7页
泉州湾跨海大桥首例钻孔灌注桩施工方案40页.docx 第8页
泉州湾跨海大桥首例钻孔灌注桩施工方案40页.docx 第9页
泉州湾跨海大桥首例钻孔灌注桩施工方案40页.docx 第10页
泉州湾跨海大桥首例钻孔灌注桩施工方案40页.docx 第11页
泉州湾跨海大桥首例钻孔灌注桩施工方案40页.docx 第12页
泉州湾跨海大桥首例钻孔灌注桩施工方案40页.docx 第13页
泉州湾跨海大桥首例钻孔灌注桩施工方案40页.docx 第14页
泉州湾跨海大桥首例钻孔灌注桩施工方案40页.docx 第15页
剩余25页未读, 下载浏览全部

开通会员, 优惠多多

6重权益等你来

首次半价下载
折扣特惠
上传高收益
特权文档
AI慧写优惠
专属客服
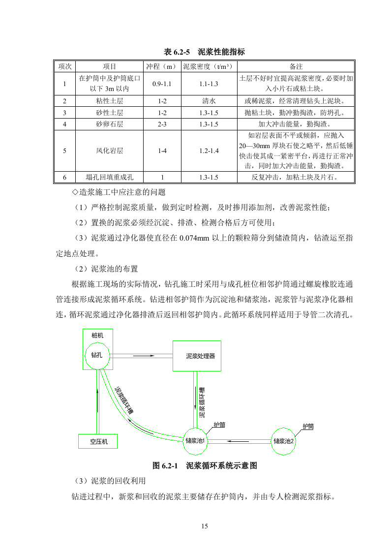
泉州湾跨海大桥首例钻孔灌注桩施工方案 目 录 第一章 编制说明 2 1.1 编制范围 2 1.2 编制依据 2 1.3 编制原则 2 1.4 编制目的 2 第二章 工程概况 3 2.1 工程简介 3 2.2 自然条件 3 2.3 社会环境 9 第三章 总体施工思路 10 3.1 施工平台布置 10 3.2 混凝土生产组织 10 3.3 钢筋笼制作、运输与安装 10 第四章 主要资源配置计划 11 第五章 钻孔桩施工工艺流程 12 第六章 钻孔桩施工 13 6.1 施工测量控制 13 6.2 钻孔桩成孔施工 13 6.3 钻孔桩成桩施工 24 6.4 钻孔桩施工注意事项 34 第七章 质量、安全、环保、文明施工 35 7.1 质量保证措施 35 7.2 安全保证措施 36 7.3 环保措施 39 7.4 文明施工 40 第一章 编制说明 1.1 编制范围 本施工方案编制范围为北岸深水区引桥B015#墩左1#、右1#共2根钻孔桩的试钻施工。 1.2 编制依据 (1)《福建省泉州湾跨海大桥路基土建工程A4合同段施工合同》(2011年8月); (2)《泉州湾跨海大桥工程施工图设计》(2011年6月); (3)《福建省泉州湾跨海大桥路基土建工程A1~A5标段施工招标文件(项目专用本 下册)》(2011年4月); (4)《福建省高速公路路基土建工程施工招标文件》范本; (5)福建省泉州湾跨海大桥路基土建工程A4标段施工招标投标文件; (6)《福建省高速公路施工标准化管理指南》(人民交通出版社); (7)有关的国家法律法规和地方行政法规; (8)国家、部门、地方和行业的现行有关标准、规范、规程、办法等; (9) 二航局 管理标准汇编、 工程技术管理办法、质量手册﹑作业指导书 。 1.3 编制原则 (1)全面响应并严格遵守该项目招标文件的要求。 (2)本施工技术方案力求采用先进可靠的工艺、材料、设备,达到技术先进、经济合理、切实可行、安全可靠。 (3)本施工技术方案根据泉州湾跨海大桥设计成果结合桥址的地质、水文、气候、气象条件及工程规模、技术特点、工期要求多方面的因素而编制。 (4)严格遵守各有关设计、施工规范、技术规程和质量评定及验收标准,确保工程质量达到监理和业主的要求。 (5)科学管理,精心施工,通过对劳动力、材料、机械等资源的合理配置,实现工程质量、安全、工期、成本及社会信誉的预期目标。 1.4 编制目的 在施工前通过对B015#墩2根钻孔桩进行工艺试桩,获得相应的工艺参数后,为后续钻孔桩正式施工提供相应参数和技术保障。 第二章 工程概况 2.1 工程简介 北岸深水区引桥B015#墩桩号为 K29+317.994 ,为本合同段终点桩号。B015#墩位置详见下图。 图2.1-1 A4合同段总体布置图 B015#为过渡墩,采用双柱式花瓶式墩身+承台+群桩基础型式。承台底标高为-1.4m,平面为倒圆角的矩形截面,截面尺寸为9.1m×8.0m,厚度为3.5m,桩基为钻孔灌注桩,按嵌岩桩设计,桩径2.0m,桩长31.8~57.7m。桩基采用内径2.3m、壁厚16mm钢护筒,材质为Q235B。 本次为B015#墩左1 #、右1#共2根钻孔桩的试桩,其技术参数见下表: 桩号 桩径 (m) 桩顶标高 (m) 桩底标高 (m) 桩长 (m) 嵌岩类型 嵌岩深度 (m) B015#墩左1 2.0m -1.4 -34.000 32.6 中风化 5m B015#墩右1 2.0m -1.4 -41.000 39.6 微风化 2m B015#墩左1 #、右1#桩基钢护筒实测资料如下: 平面位置 高 程(m) 桩号 实 测 坐 标(m) 实 测 坐 标(m) 差值(mm) 设计 实测 差值(mm) X Y X Y △X △Y B015#墩左1 2748701.645 504459.812 2748701.6 19 504459.8 21 -26 +9 7.000 7.013 +13 B015#墩右1 2748692.126 504478.25 2748692.1 44 504478.2 73 +18 +23 7.000 7.019 +19 2.2 自然条件 2.2.1 气象 (1)气象要素特征值 表2.2-1 气象特征值统计表 项 目 统计值 时间 极端最高气温 36.7 极端最低气温 -0.3 年平均相对湿度 79.6 月最大降水量 627.6 (2) 雾 多年平均雾日 15.9~29.4 天,最多年雾日数为 27~46 天,以 3~5 月为雾季, 4 月份雾日最多,达 8.3~9 天, 9~11 月的雾日最少,平均仅有 0.1~0.3 天。 (3) 风 桥址区是典型的季风区,冬季盛行偏北风、夏季盛行偏南风,热带气旋(台风)是影响大桥的主要灾害性天气。影响本区时间为早自 4 月,迟至 11 月,影响期达 8 个月。据统计,对本区有影响的台风平均每年 3.2 次, 7 ~ 9 月为台风盛期,占全年台风影响总数的 79% ,尤以 8 月份最盛。台风在本区登陆时,常伴有大雨或暴雨,瞬时风速可达 40m/s 。 根据惠安崇武气象站和晋江气象站1989~2008年的观测资料统计得到:崇武站全年≥8级风的日数平均为47.7天,最多达84天;晋江站全年≥8级风日数平均为7.4天,最多达29天。 2.2.2 水文 桥位处海面开阔,平均潮位下普遍水深1.4~5.7m,最大水深7.8m。 (1)潮位 表 2.2-2 桥址区 潮汐特征值表 项目 石湖(桥地区) 平均潮位 (cm) 22 最高潮位 (cm) 336 最低潮位 (cm) -285 平均高潮位 (cm) 252 平均低潮位 (cm) -190 平均潮差 (cm) 441 最大潮差 (cm) 578 最小潮差 (cm) 186 平均涨潮历时 5:58 平均落潮历时 6:26 潮位基面 1985 国家高程基准 资料时间 2009 年 2 月 12 日 ~3 月 14 日 表2.2-3 桥址区设计潮位计算成果表 潮位 出现频率 重现期(年) 崇武站 桥址区 重现期高水位(m) 0.33% 300 4.62 4.79 1% 100 4.40 4.57 5% 20 4.24 4.41 10% 10 3.98 4.15 重现期低水位(m) 0.33% 300 -3.82 -3.57 1% 100 -3.71 -3.47 5% 20 -3.59 -3.35 10% 10 -3.52 -3.29 基面 1985国家高程基准 (3)波浪 表2.2-4 各计算点 100 年一遇极端高水位设计波高 N115 Z1 Z2 Z3 Z4 Z5 Z6 B7 B13 B19 H 1% ( m ) 3.02 3.35 3.39 3.48 3.39 3.36 3.35 3.16 2.97 2.80 (4)桥墩冲刷 100 年一遇潮型时,南、北岸深水区引桥( N089 # ~N123 #, B001 # ~B015 #)桥墩处最大冲刷深度为 10.42m 。 2.2.3 工程地质 表2.2-5 地层划分一览表 地层编号 地层名称 颜 色 特 征 ② 1 (Q 4 3m ) 淤泥 灰黄色、灰色 流塑,滑腻;局部混有粉细砂粒,偶含少量贝壳碎屑。本层主要为浮泥,海床表部大部分有分布,在部分地段缺失,钻探取样较困难。 ② 2 (Q 4 3m ) 中、细砂 灰色、灰黄色、浅灰色 松散,局部稍密,饱和,分选性差,主要矿物成份为石英、长石等,夹淤泥质粉质黏土、粉质黏土,局部含少量的贝壳碎片。 ③ 1 (Q 4 1-2m ) 淤泥质粉质、黏土 灰色,深灰色 流塑,滑腻;含少量贝壳碎屑,间夹粉细砂薄层,局部呈互层状,偶见有腐植物和腐木。 ③ 2 (Q 4 1-2m+al ) 粉质黏土 灰色,深灰色 流塑、软塑,滑腻;含少量贝壳碎屑,间夹粉细砂薄层,局部呈互层状。 ⑥ 2 (γ 5 2(3) ) 强风化花岗岩(砂土状) 褐黄色、褐色、灰黄色 结构基本破坏,岩芯呈粗砂及黏土状,手掰易碎。 ⑥ 4 (γ 5 2(3) ) 中风化花岗岩 灰白色间灰黒色 中粗粒结构,块状构造,坚硬,岩芯呈短柱及长柱状,发育近直立裂隙,裂面见铁、锰质浸染。主要矿物为石英、长石、云母。 ⑥ 5 (γ 5 2(3) ) 微风化花岗岩 灰白色间灰黒色 中粗粒结构,块状构造,坚硬,裂隙不发育,岩体完整,岩芯呈柱状。主要矿物成份为石英、长石、云母。 图2.2-1 B015#墩工程地质横断面 左1#,底标高-34.00 图2.2-2 钻孔柱状图(SZKJ-B020) 右1#,底标高-41.00 图2.2-3 钻孔柱状图(SZKY-B019) 2.2.4 水文地质 海水对混凝土结构具结晶类中腐蚀性、具结晶分解复合类强腐蚀性;对钢筋混凝土结构中钢筋在长期浸水条件下具弱腐蚀性、在干湿交替的条件下具强腐蚀性。 2.3 社会环境 (1)交通条件 项目驻地紧邻县道307,后场砂石料、钢筋、水泥、钢绞线等材料运输均很方便。 (2)供水条件 钻孔桩施工用水直接从栈桥下游侧设置的用水管道预留接口接入使用,用水管为Φ120mm×3.5mm的镀锌钢管。 (3)供电条件 钻孔桩施工用电直接从栈桥下游侧设置的供电管道接口接入使用,用电管为Φ140mm×3.5mm的无缝钢管。B015#墩钻孔桩施工用电直接采用位于B011#~B012#墩(栈桥下游侧)编号为XB-4的箱式变压器供应,容量为630kVA。 (4)地材供应 本工程周边有较丰富的石料、砂、水泥、钢筋、钢材等材料,可满足施工进度的需要。所需石料、砂、水泥等材料通过陆路运输至搅拌站,本合同段所需钢筋、钢材等均通过陆路运输至现场。 第三章 总体施工思路 3.1 施工平台布置 B15#施工平台采用能覆盖单个排架两幅墩位的支栈桥和钻孔平台构成,以此来满足施工机具设备(履带吊和混凝土输送车)的通行和作业需要。施工平台布置见下图。 图3.1-2 B015#墩钻孔平台布置 3.2 混凝土生产组织 施工混凝土由后场2台90m 3 /h混凝土搅拌站供应,混凝土输送车运送至各桩位进行灌注。 3.3 钢筋笼制作、运输与安装 钢筋笼在后场钢筋加工场加工,在66m定位胎膜上分节加工整体连接,加工好之后拆开连接部位,分节用平板车运送至施工现场。钢筋笼直接由80t履带吊吊装、接长。 第四章 主要资源配置计划 表4-1 主要劳动力计划表 序号 工种 人数 主要负责人 备注 1 分管副经理 1 黄先术 2 工程技术人员 4 赵金磊、李栎昊、罗建、孟先礼 3 质检员 2 宋浩、谢梅 4 安全员 2 杨博、何自敬 5 测量员 4 陈巍、李阳阳、王亮、刘世超 6 工长 2 刘宗琪、沈建斌 7 焊工 12 8 机修工 1 9 钻机操作工 12 10 普工 30 合计 70 表4-2 主要机械设备计划表 序号 设备名称 型号 性能 单位 数量 备注 1 钻机 JKL8-A 55kW 台套 2 2 泥浆净化器 ZX-200 200m 3 /h 台 1 3 空气压缩机 LGS-20 20m 3 /min 台 1 4 泥浆泵 3PLN 90m 3 /h 台 2 5 履带吊 80t 台 1 6 汽车吊 25t 台 1 7 桁吊 10t,跨距23.87m 台 1 8 钢筋加工设备 数控 台套 1 9 搅拌站 90m 3 /h 台套 2 10 输送车 8m 3 台 3 11 交流电焊机 BX 3 -500 台 5 12 气割设备 套 4 13 平板车 辆 2 14 试验检测设备 套 1 第五章 钻孔桩施工工艺流程 合格 不合格 支栈桥及钻孔平台搭设完成 钻机就位 清孔换浆 钻进成孔 提钻移机 桩基检测 灌注水下混凝土 沉渣厚度测试 安放钢筋笼 下导管 测孔 导管水密性试验 钢筋笼制作 泥浆外运处理 泥浆回收 二次清孔 桩底压浆 图5-1 钻孔灌注桩施工工艺 第六章 钻孔桩施工 6.1 施工测量控制 (1)主要应用的标准 在施工期间,施工测量主要应用国家和交通部颁的标准如下: 1)《公路桥涵施工技术规范》( JTG/T F50-2011 )。 2)《全球定位系统( GPS )测量规范》(GB/T 18314-2009)。 3)《公路全球定位系统( GPS )测量规范》( JTJ/T066-98 )。 4)《工程测量规范》( GB50026-2007 )。 5)《国家一、二等水准测量规范》( GB12897-2006 )。 6)其他,如设计图纸中有关规定。 (2) 测量方法 在钢护筒顶口测设出的设计纵横十字丝,其方向线的交点即为设计桩位,钻孔时可据此进行钻机初定位。钻机初定位完成后,用全站仪极坐标法测出转盘中心实际位置,使其偏差符合要求。同时测出转盘顶标高,用来控制孔底标高。 6.2 钻孔桩成孔施工 6.2.1 钻机选型 根据对本合同段内地质资料的综合分析,本项目地质情况有如下特点:第一,第四系覆盖层较厚,且富含淤泥质粉质粘土、粉质粘土等地层,对孔壁稳定要求较高;第二,岩层硬度大,下伏基岩为强风化花岗岩(砂土状)、强风化花岗岩(碎块状)、中风化花岗岩、微风化花岗岩层。中风化微风化层顶面起伏较大,中风化二长花岗岩饱和单轴抗压强度达30.0~89.7MPa,属于较硬岩~坚硬岩;微风化二长花岗岩或微风化花岗岩饱和单轴抗压强度达51.0~139.0MPa,属于坚硬岩。左1#、右1#桩基分别嵌入中风化花岗岩5m、微风化花岗岩2m,施工难度相当大。因此选用何种钻机以及采用何种钻进工艺是能否保证钻孔桩工程质量的关键。根据对地层的综合分析以及我单位类似工程的施工经验,特别是福建地区的施工经验,决定采用冲击正循环钻进工艺,JKL8-A型钻机完成钻孔桩施工。 表6.2-1 钻机性能参数 型号 牵引力 (kN) 平均绳速 (m/min) 功率 (kW) 电动机型号 (m) 整机重量 (kg) JKL8-A 80 30~32 55 Y280S-6 5800 试钻时引桥B015#墩左1#、右1#桩位处各放置1台钻机。钻孔平台上配备1台20m 3 /min空气压缩机(两相邻墩共用),2台3PNL泥浆泵和1台ZX-200的泥浆净化设备以及泥浆循环设备。 表6.2-2 ZX-200泥浆净化器性能参数 处理能力(m 3 /h) 分离粒度等级(mm) 除砂效率(%) 渣料筛分能力(t/h) 总功率 (kW) 整机重量(kg) 200 >0.074 >90 25~80 48 4000 表6.2-3 螺杆空气压缩机性能参数 型号 排气量 (m3/min) 工作压力 (MPa) 电机功率 (kW) 进气口 (Dn) 重量 (kg) LGS-20 20 0.7 110 65 2400 表6.2-4 泥浆泵性能参数 型号 流量 扬程(m) 功率(kW) 重量(kg) 3pn 90 21 22 450 为保证冲锤在冲击碎岩过程中,能够产生足够的冲击能量破碎岩石,对钻头翼板严格要求。结合本合同地质资料,选用四翼冲锤较为合适,其优点为:因接触面积较小,四翼有利于增大底刃的冲击强度;有利于改善钻头的结构强度,保证钻头在使用过程中,不因冲击力量过大造成掉牙、脱爪等事故。 6.2.2 泥浆制配与循环 (1)泥浆的制配和循环 采用淡水泥浆进行钻孔桩成孔施工护壁。 泥浆均采用孔外预拌制,钻孔施工时专设1只泥浆箱,进行泥浆集中搬浆、储存、供应。 利用相邻的钢护筒作为泥浆池(作为泥浆池的钢护筒,可先用小钻机进行扫孔,扫到离护筒底口2m位置停此扫孔)。 在泥浆制配循环过程中, 每拌浆400m 3 对孔内以及循环池出口处的泥浆进行检测一次,根据检测结果对泥浆进行调整,增减水、膨润土、以及外加剂的用量。 冲孔时随时测定和控制泥浆密度。如遇较好的 黏 土层,亦可采取自成泥浆护壁,方法在孔内注满清水,通过上下冲击 造浆 。每冲击1-2m应排渣一 次 ,并定时补浆,直至设计深度。 冲孔过程中要根据不同的地质地层中不同情况控制好冲程及泥浆比重等施工参数 , 也是提高工作效率、保证顺利施工的关键。 各施工阶段的泥浆性能指标要求见下表。 表6.2-5 泥浆性能指标 项次 项目 冲程(m) 泥浆密度(t/m³) 备注 1 在护筒中及护筒 底口以下 3 m 以内 0.9-1.1 1.1-1.3 土层不好时宜提高泥浆密度,必要时加入小片石或粘土块 。 2 粘 性 土 层 1-2 清水 或稀泥浆,经常清理钻头上泥块 。 3 砂 性 土 层 1-2 1.3-1.5 抛粘土块,勤冲勤掏渣,防坍孔。 4 砂卵石 层 2-3 1.3-1.5 加大冲击能量,勤掏渣 。 5 风化岩 层 1-4 1. 2-1.4 如岩层表面不平或倾斜,应抛入20—30mm厚块石使之略平,然后低锤快击使其成一紧密平台,再进行正常冲击,同时加大冲击能量,勤掏渣 。 6 塌孔回填重成孔 1 1.3-1.5 反复冲击,加粘土块及片石 。 ◇造浆施工中应注意的问题 (1)严格控制泥浆质量,做到定时检测,及时掺用添加剂,改善泥浆性能; (2)置换的泥浆必须经沉淀、排渣、检测合格后方可使用; (3)泥浆通过净化器使直径在0.074 mm 以上的颗粒筛分到储渣筒内,钻渣运至指定地点处理。 (2)泥浆池的布置 根据施工现场的实际情况,钻孔施工时采用与成孔桩位相邻护筒通过螺旋橡胶连通管连接形成泥浆循环系统。钻进相邻护筒作为沉淀池和储浆池,泥浆管与泥浆净化器相连,循环泥浆通过净化器排渣后返回相邻护筒内。此循环系统同样适用于导管二次清孔。 图 6.2-1 泥浆循环系统示意图 (3)泥浆的回收利用 钻进过程中,新浆和回收的泥浆主要储存在护筒内,并由专人检测泥浆指标。 淤泥层、强(微)风化基岩的钻进,泥浆的消耗量很大,而且泥浆性能指标很难控制。要不断地补充贮备的达标的新浆或不断在循环泥浆中加入膨润土,以确保泥浆的各项指标正常。 灌注混凝土过程中,派专人随时抽样检查排出泥浆的指标,对于性能较好的泥浆进行回收、储存。 (4)泥浆循环净化处理 根据施工现场的实际情况,钻孔施工利用钢护筒形成泥浆沉淀池。泥浆净化器作为泥浆的循环系统使用。钻机的出浆管连接在泥浆净化器上进行筛分、旋分、沉淀。筛分是泥浆通过振动筛将大块的钻渣分离出来;然后经旋流器利用离心力的将直径 0.074mm 以下的颗粒旋分出来;再流入泥浆池内沉淀,沉淀后的泥浆经连通槽流入钻孔内循环使用;小部分泥浆经过管路直接回流孔内。废浆和分离出的钻渣排放至指定存放地点。 钻进上覆地层的淤泥层、强(微)风化基岩的泥浆主要用贮备的新浆。 (5)钻渣及泥浆的处理 根据本工程的特点,严禁钻渣和泥浆就近倒入海中。因此钻进过程中不可循环使用或再利用的泥浆,混凝土灌注过程不可再回收利用的泥浆,采用泥浆泵装至泥浆船,泥浆净化器排出的钻渣,可直接接入墩边的泥浆船,然后运到指定地点进行处理。见图6.2-2泥浆回收示意图。 图6.2-2 泥浆回收示意图 注意事项: a、严格控制泥浆质量,做到定时检测,及时添加PHP及纯碱,改善泥浆的稳定性; b、置换的泥浆必须经沉淀、排渣、检测合格后方可使用; c、由于大桥地层复杂,在进入岩层之前,应有一定量的泥浆、膨润土、锯末储备。 6.2.3 钻机的安装、调试和移位 钻机安装之前,根据桩位坐标放出钻机安装位置,通过履带吊吊装钻机就位。钻机就位时,测量检查其平面位置钻盘中心位置以及平整度;各项指标满足要求后将钻机与平台进行限位,保证钻机在钻进过程中不产生位移;同时在钻进的过程中对底盘四角点不间断进行水准校核,如发现钻机底座有倾斜迹象平整度偏差大于5mm,进行及时的调整保证冲锤中心、桩孔中心基本在同一铅垂线上。 成孔验收合格之后,钻机进行移位。将钻机钻头挂在护筒上的扁担梁上,再用履带吊吊起钻机整体安装在待钻孔位置,最后将钻头及其他部件吊装就位。 6.2.4 钻进成孔施工 本标段桩基工程特点是护筒底口埋深较深,护筒底口进入强风化风花岗岩层,护筒内钻进无须考虑塌孔,只需注意排渣和护筒内壁泥皮的清理,提高施工工效。而护筒底口以下部分钻进需根据岩层(或卵砾石层)的强度,控制冲锤的冲程,以及泥浆的比重和除砂的工效,以确保成孔质量(孔壁外型、孔径和桩底沉渣厚度)。因此,成孔施工可分护筒内钻进和护筒外钻进两个阶段,采取相对独立的方法完成。具体做法阐述如下: (1)护筒内钻进阶段 为了防护筒内掉入铁件对后期钻孔造成困难,在开钻之前,用电磁铁对护筒内进行扫吸,清除孔内的铁质杂物。 B015#墩钢护筒内地层自上而下分别为:淤泥、中砂、淤泥质粉质黏土、中砂。 开孔时 采取 低锤密击 ,钻进过程中,随时补充泥浆或清水,在软弱的淤泥土层中用小冲程反复冲击,在粉质黏土 层用1.0~2.0m中小冲程,中砂层用2.0~3.0m中冲程 ,护筒底口强风化花岗岩层 用2.0~4.0m中高冲程 ,但进入护筒底口,宜减小冲程,确保孔壁成型。钻进过程中形成的混合泥浆,均通过泥浆净化器处理后回流进入护筒,钻渣装在渣筒内通过翻斗车运送到处理场进行集中处理。 (2)护筒外钻进阶段 护筒底口以下地层为强风化花岗岩层。根据地质资料显示,强风化花岗岩层属较稳定地层,不宜塌孔,冲锤在出护筒底口遇到上述地层时,稍降低冲锤的冲程,控制进尺速度,增大泥浆浓度即可穿过。各地层护筒外正常钻进施工控制如下: 1)中砂层 对于砂层,若成孔速度过快,会产生桩的径向摆动,而发生孔壁坍塌现象。在砂质土中成孔,一般采用小冲程1~2m,泥浆相对密度控制在1.3~1.4之间,穿过地下水时,必须使护筒内保持1.0~1.5m的水头高度,特别是地下水有压力时,还要能保持足够的泥水压力。 2)粉质黏土 在粉质黏土中成孔,小冲程1~2m,泵入清水或稀泥浆,经常清除钻头上的泥块,泥浆相对密度控制在1.3~1.4之间。 在砂层或粉质黏土层发生坍孔时,可用碎石(小砾石)夹黏土回填到坍孔位置以上,并提高泥浆浓度或改善泥浆性能,加高孔内水位重新冲孔,属深层坍孔时, 可用在坍孔位置灌注低标号水下混凝土加固孔壁的方法处理。 3)强风化、中风化和微风化花岗岩层 桩开孔至入岩后,开始向孔内加入清水或稀泥浆来降低泥浆相对密度,泥浆相对密度控制在1.3左右,采用大冲程3~4m,钻孔过程中勤循环泥浆除渣,及时将孔内残渣排出孔外,以免孔内残渣太多,出现埋钻现象。 在桩基接近终孔50cm时,加大泥浆比重至1.4左右,加快泥浆循环除渣,精确测定孔深后,一次钻进至设计标高,避免沉渣堆积造成欠钻和超钻。 (3)第一次清孔 钻孔结束后,由于泥浆循环时间长,孔壁泥皮过厚,为确保孔壁和桩身混凝土紧密结合,需先对孔壁进行刮泥皮后,才能进行第一次清孔。 一般情况下,终孔的泥浆性能调制的好(1.10左右),泥浆的失水量小,泥皮则较薄,附着在护筒内壁的厚度则明显较小,因此终孔第一次清孔时,严格控制泥浆的性能参数,在确保孔壁稳定的情况下,尽可能地降低泥皮厚度。采取上述措施后,可再利用钻头上缠绕钢丝绳对护筒内壁的泥皮做进一步的清理。泥皮刮除的具体做法如下:终孔后,在钻头的四翼上分别焊短钢筋(Φ32),在钢筋外焊接一个钢筋环(Φ32),钢筋环与钢护筒内壁之间的间距为1cm。泥皮清理钢筋环在钻头纵向分布两层。清孔时,在护筒内自上而下反复提升下降钻头,使得钻头上下窜动和转动,可将护筒壁泥皮彻底清除。泥皮去除后,经监理认可同意后及时进行清孔。 图6.2-3 钢护筒内壁泥皮清理器 清孔采用气举反循环清孔。具体做法如下:移走钻机冲锤,下灌注导管至孔底50-80cm,在导管内接一根内径4cm的钢管,底部加一沙包,导管顶端密封,预留进风管及出浆管,用空压机进行吹砂清孔。风管距离导管底约7.0m,送风量约为20m 3 /min,风压控制在1.2MPa左右。由于桩径较大清孔时可摇动导管,改变导管在孔底的位置进行清孔,直到孔底沉渣厚度不超过设计规定的3cm。同时保持孔内水头,防止塌孔。经检测孔底沉渣厚度满足设计及规范要求,孔内泥浆指标符合要求后,及时拆除导管,开始钢筋笼下放。 导管气举反循环清孔示意见图6.2-4。 (4)第二次清孔 在钢筋笼和导管安装好,混凝土灌注之前,进行孔底沉渣的厚度的测量,若沉渣厚度超出设计规定值时,需要进行二次清孔。方法与一清相同。 图6.2-4 二次清孔示意图 (5)钻孔泥浆的备置与钻孔过程中的水头控制 正式钻进前,率先采用1台钻机进行扫孔,即护筒内的钻进(护筒底口向上1m)。单(桩)孔护筒底口以下部分钻进时,预先将该护筒周围已扫孔的护筒相连通,作为钻进时泥浆的循环系统。单(桩)孔循环系统相对独立,可以确保开钻瞬间护筒内能及时补充泥浆,防止泥浆面急剧下降。采取气举反循环排渣,泥浆使用量较大,因此在钻进前,在作为循环系统一部分的相邻的护筒内预先配置数量充足的泥浆备用。单(桩)孔泥浆的总数量应按(钻进时可能出现的最高潮位+2m)进行配置。 为了保证钻孔施工过程中的孔壁的绝对安全 , 因此在钻孔施工过程中注意进行孔、内外的液面监测,水头差控制在 2 ~ 5m 内,在水头差超过 5m 时,采用3PLN泥浆泵补充或抽出孔内泥浆,调整水头差。 (6)成孔工效分析 参照我公司在福建渔平高速延伸线——平潭海峡大桥钻孔桩施工经验,中风化岩石饱和单轴抗压强度在50MPa左右时,平均进尺可以达到2m/d;微风化花岗岩饱和单轴抗压强度在70MPa左右时,平均进尺在0.5m/d左右。 本合同段钻孔桩成孔施工时,各个地层钻进工效估算分析如下。 表6.2-6 钻孔桩成孔工效分析 序号 地层 单位 平潭 泉州湾 1 覆盖层 m/d 3~4 3.5 2 中风化层 m/d 2 2 3 微风化层 m/d 0.5~1,0.2~0.3 0.5 6.2.5钻进与终孔注意事项 ①开钻前检查各种机具设备是否状态良好,泥浆制备是否充足,水电管路是否畅通,以确保正常工作。 ②正式钻进前先启动泥浆泵,使之空转一段时间,待泥浆输入孔口一定量后方可开始钻进。 ③护筒外钻进时,采用小冲程,使初成孔坚实、竖直、圆顺,能起到导向作用,并防止孔口坍塌。护筒底口以下钻进深度超过钻头全高加冲程后,方可进行正常的冲击。坚硬岩层应采用中、大冲程,松散地层应采用中、小冲程。 钻进过程中,必须勤松绳、少量松绳,不得打空锤;勤抽渣,使钻头经常冲击新鲜地层。每次松绳量,应根据地质情况、钻头形式、钻头质量决定。 钢丝绳与钻头之间设置转向装置并连接牢固,钻孔过程中应经常检查其状态及转动是否正常、灵活。 ④钻进过程随时注意往孔内补充浆液,维持孔内的水头高度。孔内泥浆面任何时候均应高于海水面1.5m~2.0m。 ⑤钻孔过程中应用检孔器检查孔的情况,防止发生弯孔等事故。 ⑥当钻孔距设计标高1m时注意控制进尺速度和深度,防止超钻,并核实地质资料判断是否进入持力层,并达到相应的嵌岩深度。 ⑦相邻两根桩不得同时成孔或浇筑混凝土,以免扰动孔壁,发生串孔、断桩事故。 ⑧钻孔过程连续操作,不得中途长时间停止,尽可能缩短成孔周期。 6.2.6 钻孔过程中孔内事故的预防和处理 (1) 钻孔偏斜 1) 原因 ① 钻机不平或地面不均匀沉降使钻机底座倾斜导致冲孔倾斜。 ② 冲孔时遇有倾斜度的软硬土交界处或岩石倾斜处 2) 预防和处理方法 ① 安装钻机时要使底座水平,起重滑轮缘、卡孔和护筒中心三者应在一条竖直线上,并经常检查校正。 ② 在有倾斜的软、硬地层钻进时,控制进尺,低速冲进,或回填片石、卵石冲平后再冲进。 ③ 用检孔器等查明钻孔偏斜的位置和偏斜情况后,回填砂砾石和黄土待沉积密实后再继续钻进。 ( 2 )埋钻 1 ) 原因 ①掉钻后,未能及时打捞上来,因沉渣过后,造成埋钻。 ②塌孔造成埋钻 2 ) 预防和处理办法 避免钻头长时间停留在孔底不动,不能停止向孔底输送泥浆,应使泥浆继续循环。如果沉渣时间短,埋钻不太严重,可不停地
泉州湾跨海大桥首例钻孔灌注桩施工方案40页.docx
下载提示

1.本文档仅提供部分内容试读;

2.支付并下载文件,享受无限制查看;

3.本网站所提供的标准文本仅供个人学习、研究之用,未经授权,严禁复制、发行、汇编、翻译或网络传播等,侵权必究;

4.左侧添加客服微信获取帮助;

5.本文为word版本,可以直接复制编辑使用。


这个人很懒,什么都没留下
未认证用户 查看用户
该文档于 上传
推荐文档
×
精品标书制作
百人专家团队
擅长领域:
工程标 服务标 采购标
16852
已服务主
2892
中标量
1765
平台标师
扫码添加客服
客服二维码
咨询热线:192 3288 5147
公众号
微信客服
客服