文库 服务类投标方案 保险服务

广州市黄埔区环卫美化服务中心2025年车辆保险服务采购项目.docx

DOCX   997页   下载826   2025-07-12   浏览103   收藏58   点赞687   评分-   593072字   198.00

AI慧写标书

十分钟千页标书高效生成

温馨提示:当前文档最多只能预览 15 页,若文档总页数超出了 15 页,请下载原文档以浏览全部内容。
广州市黄埔区环卫美化服务中心2025年车辆保险服务采购项目.docx 第1页
广州市黄埔区环卫美化服务中心2025年车辆保险服务采购项目.docx 第2页
广州市黄埔区环卫美化服务中心2025年车辆保险服务采购项目.docx 第3页
广州市黄埔区环卫美化服务中心2025年车辆保险服务采购项目.docx 第4页
广州市黄埔区环卫美化服务中心2025年车辆保险服务采购项目.docx 第5页
广州市黄埔区环卫美化服务中心2025年车辆保险服务采购项目.docx 第6页
广州市黄埔区环卫美化服务中心2025年车辆保险服务采购项目.docx 第7页
广州市黄埔区环卫美化服务中心2025年车辆保险服务采购项目.docx 第8页
广州市黄埔区环卫美化服务中心2025年车辆保险服务采购项目.docx 第9页
广州市黄埔区环卫美化服务中心2025年车辆保险服务采购项目.docx 第10页
广州市黄埔区环卫美化服务中心2025年车辆保险服务采购项目.docx 第11页
广州市黄埔区环卫美化服务中心2025年车辆保险服务采购项目.docx 第12页
广州市黄埔区环卫美化服务中心2025年车辆保险服务采购项目.docx 第13页
广州市黄埔区环卫美化服务中心2025年车辆保险服务采购项目.docx 第14页
广州市黄埔区环卫美化服务中心2025年车辆保险服务采购项目.docx 第15页
剩余982页未读, 下载浏览全部

开通会员, 优惠多多

6重权益等你来

首次半价下载
折扣特惠
上传高收益
特权文档
AI慧写优惠
专属客服
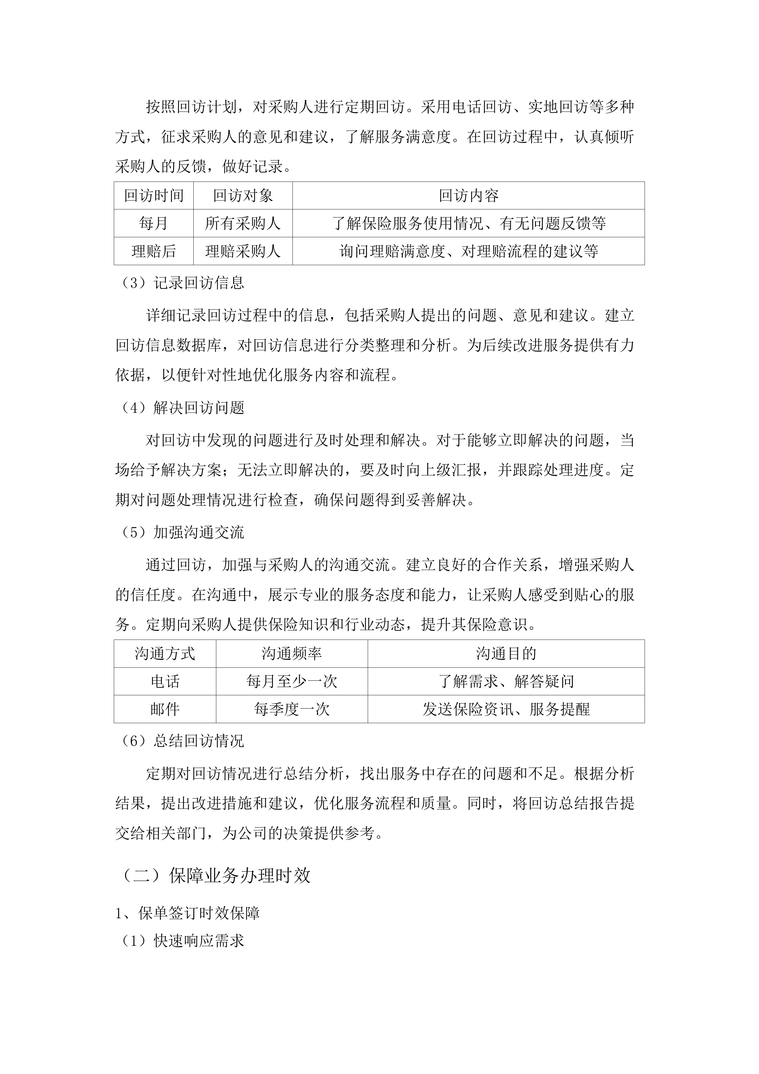
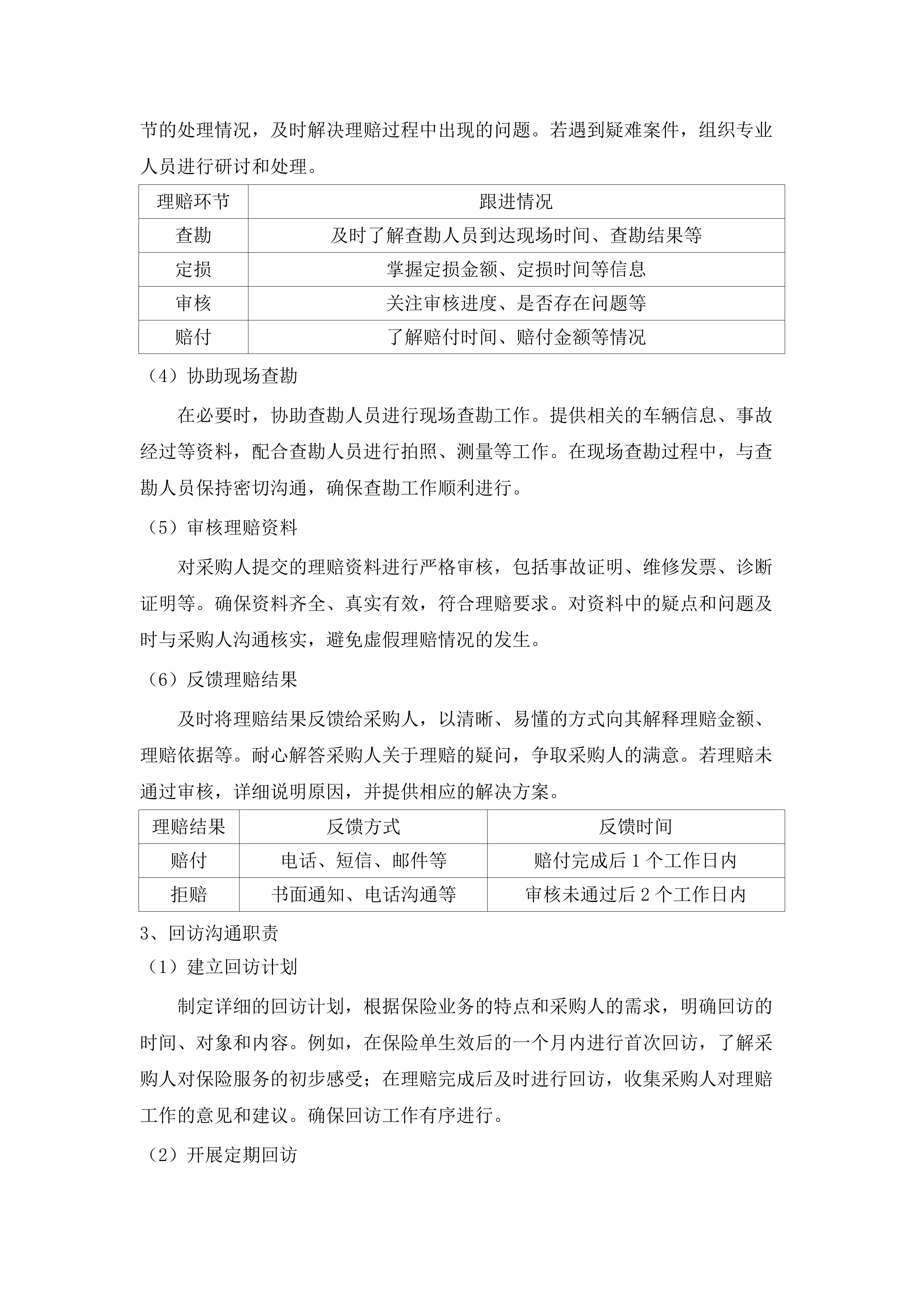
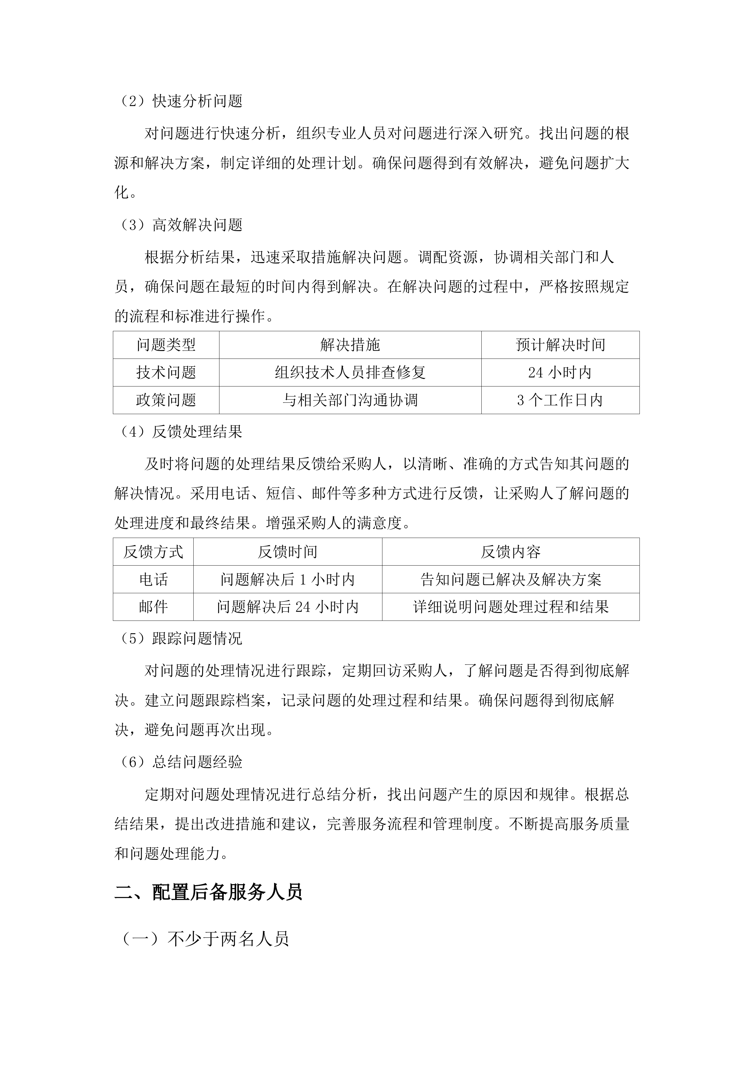
广州市黄埔区环卫美化服务中心2025年车辆保险服务采购项目 第一章 服务方案 6 第一节 采用驻场与响应式服务 6 一、 设立专门服务对接人 6 二、 配置后备服务人员 12 三、 定期上门服务机制 33 四、 线上远程协助服务 53 第二节 工作开展组织形式 64 一、 组建项目专项小组 64 二、 负责保险全流程服务 80 三、 设置服务联络员机制 99 第三节 制定标准化服务流程 119 一、 需求确认流程 119 二、 保险方案制定 129 三、 保险单签订流程 139 四、 定期回访流程 154 五、 理赔服务流程 165 六、 满意度反馈机制 180 第四节 总体组织实施方案 192 一、 采用项目化管理 192 二、 设立专项服务档案 204 三、 制定季度服务计划 222 四、 提交定期服务报告 237 五、 建立服务台账管理 247 第五节 专业人员配置情况 257 一、 配置专业服务人员 257 二、 人员信息提前报备 266 三、 人员更换需获同意 278 第六节 服务方案响应程度 290 一、 响应上门服务要求 290 二、 落实用户档案管理 302 三、 完善回访机制服务 314 四、 开展安全教育活动 328 五、 提供预赔付服务 341 六、 实施代位追偿服务 356 七、 开通理赔绿色通道 380 第七节 服务方案专业特性 389 一、 制定差异化服务方案 389 二、 建立快速查勘机制 400 三、 优先安排定点维修 409 四、 专人跟踪人伤事故 421 第八节 服务保障相关措施 435 一、 建立服务质量监督 435 二、 设置满意度调查 449 三、 制定内部奖惩制度 458 四、 提供24小时紧急服务 464 第二章 项目重点难点分析 476 第一节 项目重点难点剖析 476 一、 分析保险需求差异性 476 二、 应对车辆数量管理难题 490 三、 满足理赔时效高要求 501 四、 解决车辆分布查勘难题 518 五、 缓解特殊事故处理压力 529 第二节 重点难点应对措施 540 一、 设立专项服务小组 540 二、 建立车辆档案系统 552 三、 制定分级响应机制 565 四、 配置本地查勘资源 581 五、 组建人伤处理团队 591 六、 建立预赔付机制 606 第三节 项目实施合理化建议 618 一、 建立季度回访制度 618 二、 组织保险知识讲座 632 三、 推动电子保单签署 644 四、 开发专属微信小程序 654 五、 分析高频出险车辆 677 六、 提供政策调整方案 689 第三章 事故预防与处理措施 699 第一节 事故预防相关机制 699 一、 建立保险风险预警体系 699 二、 开展驾驶员安全培训 709 三、 提供定制化驾驶建议 723 四、 协助建立日常检查制度 739 第二节 突发事件处理办法 758 一、 制定突发事故应对预案 758 二、 明确理赔绿色通道条件 770 三、 设立专项应急小组 784 四、 提供24小时报案服务 797 第三节 紧急响应时间安排 815 一、 规定市内郊区响应时间 815 二、 明确人伤事故响应安排 827 三、 支持紧急预赔付机制 841 四、 纳入内部考核体系 852 第四章 理赔流程及时效性保障 863 第一节 理赔流程及时效情况 863 一、 24小时报案受理机制 863 二、 小额案件快速赔付 872 三、 大额案件分档结案 883 四、 人伤事故赔付通知 890 五、 现场查勘快速响应 898 第二节 理赔相关服务承诺 908 一、 专属理赔绿色通道 908 二、 定点维修合作机制 918 三、 预赔付服务支持 927 四、 全省施救服务覆盖 935 五、 交通法律援助服务 943 六、 保费车船税代缴 953 第三节 理赔流程优化建议 960 一、 电子化理赔通道建设 960 二、 专职客户经理回访 969 三、 特殊情况友好协商 976 四、 条款变化动态调整 986 服务方案 采用驻场与响应式服务 设立专门服务对接人 对接人职责明确 保险单签订职责 主动收集信息 主动收集采购人提供的车辆信息及相关情况,涵盖车牌号、厂牌型号、车架号、使用部门等关键信息。仔细核对每一项内容,确保信息完整准确,为后续签订保险单做好充分准备。同时,与采购人保持密切沟通,及时获取最新信息,避免因信息缺失或错误导致保险单签订出现问题。 及时签订保单 根据收集的准确信息,及时主动上门为被保险单位签订机动车辆保险单和非机动车保险单。提前规划好上门时间和路线,确保能够高效完成签订工作,保证业务衔接顺畅。在签订过程中,向被保险单位详细解释保险条款和细则,确保其充分理解保险内容。 确保保单合规 严格按照国家相关法律法规以及项目的各项要求,对签订的保险单进行全面审查。确保保险单的条款、保额、费率等各项内容符合规定,避免出现违规风险。同时,建立完善的审核机制,对每一份保险单进行严格把关,保证保单的合规性和有效性。 跟进保单进度 持续跟进保险单的签订进度,与保险公司内部相关部门保持密切沟通,及时了解保单的审批、出单等情况。一旦发现签订过程中出现问题,立即协调解决,采取有效措施确保保单按时生效。定期向采购人反馈保单进度,让其及时掌握情况。 与采购人沟通 就保险单签订的相关事宜,及时与采购人进行沟通。主动解答采购人的疑问,提供专业的保险建议,争取采购人的理解和支持。在沟通中,了解采购人的需求和关注点,根据其反馈及时调整服务策略,提高服务质量。 整理保单资料 对签订的保险单资料进行系统整理和归档,按照车牌号、保险期限等进行分类存储。建立电子档案和纸质档案,方便后续查询和管理。定期对档案进行检查和更新,确保档案的完整性和准确性。 理赔处理职责 受理报案服务 负责受理采购人的索赔报案,配备专业的客服人员,确保能够及时、准确地记录详细的报案信息。包括事故发生的时间、地点、经过、损失情况等,确保信息准确无误。对报案信息进行初步分析,为后续的理赔流程做好准备。 理赔处理 启动理赔流程 接到报案后,迅速启动理赔流程,按照规定的时效要求进行处理。及时安排查勘人员、定损人员等相关人员开展工作,确保理赔工作高效进行。在理赔过程中,严格遵守理赔流程和标准,保证理赔的公正性和透明度。 跟进理赔进度 持续跟进理赔案件的处理进度,及时与查勘人员、定损人员、保险公司理赔部门等相关部门和人员沟通协调。建立理赔进度跟踪表,详细记录每一个环节的处理情况,及时解决理赔过程中出现的问题。若遇到疑难案件,组织专业人员进行研讨和处理。 理赔环节 跟进情况 查勘 及时了解查勘人员到达现场时间、查勘结果等 定损 掌握定损金额、定损时间等信息 审核 关注审核进度、是否存在问题等 赔付 了解赔付时间、赔付金额等情况 协助现场查勘 在必要时,协助查勘人员进行现场查勘工作。提供相关的车辆信息、事故经过等资料,配合查勘人员进行拍照、测量等工作。在现场查勘过程中,与查勘人员保持密切沟通,确保查勘工作顺利进行。 审核理赔资料 对采购人提交的理赔资料进行严格审核,包括事故证明、维修发票、诊断证明等。确保资料齐全、真实有效,符合理赔要求。对资料中的疑点和问题及时与采购人沟通核实,避免虚假理赔情况的发生。 反馈理赔结果 及时将理赔结果反馈给采购人,以清晰、易懂的方式向其解释理赔金额、理赔依据等。耐心解答采购人关于理赔的疑问,争取采购人的满意。若理赔未通过审核,详细说明原因,并提供相应的解决方案。 理赔结果 反馈方式 反馈时间 赔付 电话、短信、邮件等 赔付完成后1个工作日内 拒赔 书面通知、电话沟通等 审核未通过后2个工作日内 回访沟通职责 建立回访计划 制定详细的回访计划,根据保险业务的特点和采购人的需求,明确回访的时间、对象和内容。例如,在保险单生效后的一个月内进行首次回访,了解采购人对保险服务的初步感受;在理赔完成后及时进行回访,收集采购人对理赔工作的意见和建议。确保回访工作有序进行。 开展定期回访 按照回访计划,对采购人进行定期回访。采用电话回访、实地回访等多种方式,征求采购人的意见和建议,了解服务满意度。在回访过程中,认真倾听采购人的反馈,做好记录。 回访时间 回访对象 回访内容 每月 所有采购人 了解保险服务使用情况、有无问题反馈等 理赔后 理赔采购人 询问理赔满意度、对理赔流程的建议等 记录回访信息 详细记录回访过程中的信息,包括采购人提出的问题、意见和建议。建立回访信息数据库,对回访信息进行分类整理和分析。为后续改进服务提供有力依据,以便针对性地优化服务内容和流程。 解决回访问题 对回访中发现的问题进行及时处理和解决。对于能够立即解决的问题,当场给予解决方案;无法立即解决的,要及时向上级汇报,并跟踪处理进度。定期对问题处理情况进行检查,确保问题得到妥善解决。 加强沟通交流 通过回访,加强与采购人的沟通交流。建立良好的合作关系,增强采购人的信任度。在沟通中,展示专业的服务态度和能力,让采购人感受到贴心的服务。定期向采购人提供保险知识和行业动态,提升其保险意识。 沟通方式 沟通频率 沟通目的 电话 每月至少一次 了解需求、解答疑问 邮件 每季度一次 发送保险资讯、服务提醒 总结回访情况 定期对回访情况进行总结分析,找出服务中存在的问题和不足。根据分析结果,提出改进措施和建议,优化服务流程和质量。同时,将回访总结报告提交给相关部门,为公司的决策提供参考。 保障业务办理时效 保单签订时效保障 快速响应需求 在接到采购人的保险需求后,快速响应,立即安排专业人员与采购人对接。在第一时间与采购人取得联系,了解其具体需求和要求,收集相关信息。确保能够高效、准确地完成信息收集工作,为后续的保单签订做好准备。 高效审核信息 对采购人提供的车辆信息和相关资料进行高效审核。建立专业的审核团队,采用科学的审核方法,确保信息准确无误。在审核过程中,对发现的问题及时与采购人沟通核实,避免因信息错误导致保单签订延误。为签订保单做好充分准备。 及时签订保单 在审核通过后,及时与采购人签订机动车辆保险单和非机动车保险单。提前准备好相关的合同文件和资料,确保签订过程顺利进行。与采购人协商确定签订时间和地点,保证保单按时生效。 跟进保单流程 持续跟进保单的出单、录入等流程,与保险公司内部相关部门保持密切沟通。及时了解保单的审批进度、出单时间等情况,确保保单在规定的时间内完成所有手续。若遇到流程中的问题,及时协调解决。 反馈保单进度 及时将保单的签订进度反馈给采购人,通过电话、短信、邮件等方式,让采购人了解业务办理情况。增强采购人的信任感,提高其满意度。在反馈过程中,向采购人提供准确、详细的进度信息。 处理突发情况 在保单签订过程中,如遇到突发情况或问题,如政策调整、系统故障等,及时协调解决。组织相关人员进行分析和讨论,制定解决方案,确保不影响保单的签订时效。及时向采购人说明情况,争取其理解和支持。 理赔处理时效保障 快速受理报案 设立24小时全天报案服务电话,安排专人负责受理采购人的索赔报案。确保在第一时间响应采购人的报案需求,记录详细的报案信息。同时,对报案信息进行初步评估,为后续的查勘和理赔工作做好准备。 及时查勘现场 接到报案后,迅速安排查勘人员赶赴现场进行查勘。根据事故发生的地点,合理安排查勘人员和车辆,确保广州市内应于30分钟内赶到现场,郊区1小时内应赶到现场。在查勘过程中,认真收集证据,为定损和理赔提供依据。 高效审核资料 对采购人提交的理赔资料进行高效审核。建立严格的审核标准和流程,确保资料齐全、真实有效,符合理赔要求。在审核过程中,对资料中的疑点和问题及时与采购人沟通核实,避免因资料问题导致理赔延误。 快速定损理赔 根据查勘和审核结果,快速进行定损和理赔工作。组织专业的定损人员和理赔人员,按照规定的时效要求完成赔付。在定损过程中,遵循公平、公正、合理的原则,确保定损金额准确无误。 跟进理赔进度 持续跟进理赔案件的处理进度,及时与相关部门和人员沟通协调。建立理赔进度跟踪机制,定期向采购人反馈理赔进展情况。确保理赔工作按时完成,提高采购人的满意度。 处理疑难案件 对于疑难复杂的理赔案件,组织专业人员进行分析和处理。邀请行业专家进行会诊,制定合理的解决方案。确保在合理的时间内解决问题,保障采购人的合法权益。 问题处理时效保障 及时响应问题 对于采购人提出的问题和需求,及时响应。设立专门的问题处理通道,确保在规定的时间内给予答复。在接到问题后,立即安排专人进行处理,提高问题处理的效率。 快速分析问题 对问题进行快速分析,组织专业人员对问题进行深入研究。找出问题的根源和解决方案,制定详细的处理计划。确保问题得到有效解决,避免问题扩大化。 高效解决问题 根据分析结果,迅速采取措施解决问题。调配资源,协调相关部门和人员,确保问题在最短的时间内得到解决。在解决问题的过程中,严格按照规定的流程和标准进行操作。 问题类型 解决措施 预计解决时间 技术问题 组织技术人员排查修复 24小时内 政策问题 与相关部门沟通协调 3个工作日内 反馈处理结果 及时将问题的处理结果反馈给采购人,以清晰、准确的方式告知其问题的解决情况。采用电话、短信、邮件等多种方式进行反馈,让采购人了解问题的处理进度和最终结果。增强采购人的满意度。 反馈方式 反馈时间 反馈内容 电话 问题解决后1小时内 告知问题已解决及解决方案 邮件 问题解决后24小时内 详细说明问题处理过程和结果 跟踪问题情况 对问题的处理情况进行跟踪,定期回访采购人,了解问题是否得到彻底解决。建立问题跟踪档案,记录问题的处理过程和结果。确保问题得到彻底解决,避免问题再次出现。 总结问题经验 定期对问题处理情况进行总结分析,找出问题产生的原因和规律。根据总结结果,提出改进措施和建议,完善服务流程和管理制度。不断提高服务质量和问题处理能力。 配置后备服务人员 不少于两名人员 具备专业资格 熟悉保险政策 熟悉政府采购车辆保险政策,能够准确为环卫车辆办理保险业务。深入了解政策的各项条款和细则,包括保险范围、费率标准、理赔条件等,确保在为环卫车辆办理保险时,能够严格按照政策要求进行操作,避免出现任何违规行为。及时关注政策的更新和变化,主动与相关部门沟通,获取最新的政策信息。根据政策的调整,迅速调整服务内容和方式,确保服务始终符合政策要求。 依据政策为客户提供合理的保险建议,结合环卫车辆的实际使用情况和风险特点,为客户推荐最适合的险种和保额。在向客户介绍保险产品时,详细解释政策对保险的规定和要求,让客户清楚了解自己的权益和义务。同时,帮助客户分析不同保险方案的优缺点,引导客户做出明智的选择,保障客户的利益最大化。 在保险业务办理过程中,严格遵循政策要求,对每一个环节进行认真审核和把关。从车辆信息的收集、保险合同的签订到理赔的处理,都严格按照政策规定进行操作,确保业务的合法性和规范性。建立健全的内部管理制度,加强对服务人员的监督和管理,防止出现违规操作的情况。 积极参与政策的宣传和推广工作,向客户和社会公众普及政府采购车辆保险政策的相关知识。通过举办政策解读会、发放宣传资料等方式,提高客户对政策的认知度和理解度,促进保险市场的健康发展。同时,通过自身的规范经营,树立良好的企业形象,为行业的发展做出贡献。 丰富车险经验 凭借3年以上车险服务经验,高效处理各类车险业务。在长期的工作实践中,积累了丰富的处理保险理赔、续保等业务的经验,能够快速准确地完成各项工作任务。对于常见的车险问题,能够迅速做出判断并给出解决方案,提高工作效率和客户满意度。 根据不同客户的需求,提供个性化的车险解决方案。充分了解客户的车辆使用情况、风险偏好等因素,为客户量身定制适合的保险方案。无论是大型环卫企业还是小型个体经营者,都能根据其实际情况提供精准的保险建议,满足客户的多样化需求。 通过丰富的经验,能够预判可能出现的问题并提前做好应对准备。在车险业务中,风险是不可避免的,但通过对市场趋势和历史数据的分析,能够提前发现潜在的风险点,并制定相应的应对措施。在遇到重大交通事故或自然灾害等情况时,能够迅速启动应急预案,保障客户的利益。 不断总结经验教训,持续提升服务水平。定期对车险业务进行回顾和分析,找出存在的问题和不足之处,及时进行改进和优化。同时,关注行业的最新动态和发展趋势,学习借鉴先进的经验和做法,为客户提供更加优质的车险服务。 了解环卫车辆 了解环卫车辆的使用特点和风险状况,制定针对性的保险方案。环卫车辆通常在复杂的环境中作业,如道路清扫、垃圾运输等,面临着较高的碰撞、损坏风险。根据这些特点,为环卫车辆设计专门的保险险种,增加对特殊风险的保障,如车身划痕险、作业过程中第三方责任险等。 针对环卫车辆作业环境复杂的情况,提供更全面的保障。考虑到环卫车辆可能会在恶劣的天气条件下工作,如暴雨、暴雪等,在保险方案中增加对自然灾害造成损失的赔偿范围。同时,为车辆配备专业的救援设备和服务,确保在车辆发生故障或事故时能够及时得到救援和维修。 自然灾害造成损失赔偿 车辆救援设备和服务 熟悉环卫车辆的维修和保养要求,在理赔时能够合理安排。与专业的汽车维修厂建立合作关系,确保在车辆发生损坏时能够及时得到高质量的维修服务。在理赔过程中,严格按照维修标准和流程进行定损和赔偿,保障客户的利益。 根据环卫车辆的使用频率,优化保险服务内容。对于使用频率较高的车辆,适当增加保险的保额和保障范围,提高保险的赔付能力。同时,为客户提供定期的车辆检查和保养服务,降低车辆的故障率和事故风险。 掌握行业动态 关注保险行业的最新法规和动态,及时调整服务策略。保险行业的法规和政策不断变化,这些变化会对保险业务产生重要影响。密切关注法规的更新和行业的动态,及时调整服务内容和方式,确保服务符合法规要求。 了解市场上的保险产品和服务创新,为客户提供更好的选择。保险市场竞争激烈,不断有新的保险产品和服务推出。及时了解这些新产品和新服务的特点和优势,将其引入到服务中,为客户提供更多的选择。 与行业内其他机构保持沟通,学习先进的服务经验。通过参加行业研讨会、交流活动等方式,与其他保险机构进行交流和合作。学习他们在服务质量、风险管理等方面的先进经验,结合自身实际情况进行改进和创新。 根据行业动态,为客户提供专业的保险咨询服务。在为客户提供保险服务时,向客户介绍行业的最新情况和发展趋势,帮助客户了解保险市场的变化。根据客户的需求和风险状况,为客户提供专业的保险建议,让客户能够做出明智的决策。 信息提前报备 详细信息报备 向采购人提供后备服务人员的姓名、资格证书、工作经验等详细信息。确保信息的真实性和准确性,为采购人评估服务人员提供可靠的依据。建立完善的信息审核机制,对服务人员提供的信息进行严格审核,防止虚假信息的出现。 及时更新人员信息,如资格证书的有效期、工作经验的增加等。定期对服务人员的信息进行梳理和更新,确保采购人能够获取到最新的信息。在人员信息发生变化时,在规定时间内通知采购人,让采购人能够及时了解人员的最新情况。 对人员信息进行分类管理,方便采购人查询和使用。按照人员的专业技能、工作经验等因素进行分类,建立详细的人员信息档案。在采购人需要查询服务人员信息时,能够快速准确地提供相关信息。 加强与采购人的沟通和交流,及时了解采购人对人员信息的需求和意见。根据采购人的反馈,不断完善人员信息报备工作,提高服务质量。同时,通过与采购人的沟通,建立良好的合作关系,为后续的服务工作打下坚实的基础。 联系方式畅通 提供服务人员的有效联系方式,确保采购人能够随时联系到。建立多渠道的联系方式,如电话、邮箱、即时通讯工具等,方便采购人根据自己的需求选择合适的方式进行联系。定期检查联系方式的有效性,及时更新服务人员的联系方式,避免因联系方式变更导致沟通不畅。 服务人员保持电话24小时畅通,以便及时响应采购人需求。制定严格的值班制度,确保在任何时候都有服务人员能够接听采购人的电话。在接到采购人的电话后,及时记录需求信息,并在规定时间内给予回复和处理。 建立备用联系方式,以防主要联系方式出现故障。为服务人员配备备用手机、备用邮箱等联系方式,确保在主要联系方式无法使用时,采购人仍然能够联系到服务人员。同时,定期对备用联系方式进行测试和维护,确保其正常使用。 加强对服务人员的培训,提高他们的沟通能力和应急处理能力。在与采购人沟通时,服务人员要使用规范的语言和礼貌的态度,准确理解采购人的需求,并及时提供解决方案。在遇到紧急情况时,能够迅速做出反应,采取有效的措施进行处理。 人员更换审批 如需更换后备服务人员,提前向采购人提出申请并说明原因。在获得采购人同意后,再进行人员更换,确保服务不受影响。在申请更换人员时,详细说明更换的原因和新服务人员的情况,让采购人能够全面了解更换的必要性和新人员的能力。 更换人员时,做好交接工作,保证服务的连续性和稳定性。制定详细的交接计划,明确交接的内容和时间节点。新老服务人员要进行充分的沟通和交流,确保新人员能够快速熟悉工作内容和流程。 向采购人介绍新服务人员的情况,让采购人对新人员有充分了解。提供新服务人员的简历、资格证书、工作经验等信息,让采购人能够对新人员的能力和素质进行评估。同时,安排新服务人员与采购人进行面对面的沟通,建立良好的合作关系。 建立人员更换的监督机制,确保人员更换工作的规范进行。对人员更换的申请、审批、交接等环节进行严格监督,防止出现违规行为。定期对人员更换工作进行总结和评估,不断完善人员更换的流程和制度。 流程环节 操作要求 时间限制 提出申请 详细说明更换原因和新人员情况 提前[XXX]个工作日 采购人审批 对申请进行审核并给出意见 [XXX]个工作日 人员交接 完成工作内容和资料的交接 [XXX]个工作日 介绍新人员 向采购人介绍新人员情况 [XXX]个工作日 信息档案管理 建立完善的人员信息档案,对服务人员的信息进行集中管理。方便采购人随时查询服务人员的相关信息,提高沟通效率。采用信息化管理系统,将服务人员的基本信息、资格证书、工作经验、培训记录等信息进行整合和管理。 对人员信息档案进行定期维护和更新,保证信息的及时性。安排专人负责人员信息档案的维护和更新工作,定期对信息进行检查和补充。在人员信息发生变化时,及时更新档案信息,确保档案信息与实际情况一致。 确保人员信息档案的安全性,防止信息泄露。采取严格的信息安全措施,如设置访问权限、加密存储等,保护人员信息的安全。同时,加强对工作人员的保密教育,提高他们的保密意识,防止信息泄露事件的发生。 利用人员信息档案进行数据分析和统计,为服务管理提供决策支持。通过对人员信息的分析,了解服务人员的专业结构、年龄分布、工作经验等情况,为人员的招聘、培训、绩效考核等提供参考依据。 技能培训提升 保险法规培训 组织学习最新的保险政策法规,确保服务符合法律要求。深入研究法规的条款和细则,将法规要求融入到服务的各个环节中。通过培训,让服务人员熟悉法规的内容和精神,提高他们的合规意识。 了解法规变化对保险业务的影响,及时调整服务策略。法规的变化会对保险产品的设计、销售、理赔等方面产生重要影响。定期对法规进行解读和分析,评估法规变化对业务的影响程度。根据评估结果,及时调整服务内容和方式,确保服务能够适应法规的要求。 通过法规培训,提高服务人员的合规意识。在培训过程中,结合实际案例,向服务人员讲解合规的重要性和违规的后果。让服务人员深刻认识到合规是保险服务的生命线,必须严格遵守法规要求。 定期进行法规知识考核,检验培训效果。制定详细的考核标准和考核方式,对服务人员的法规知识掌握情况进行考核。对于考核不合格的人员,进行补考和再培训,确保他们能够掌握法规知识。 培训内容 培训方式 考核方式 培训周期 最新保险政策法规解读 集中授课、线上学习 笔试、案例分析 每季度一次 法规变化对业务的影响 研讨会、专题讲座 小组讨论、报告撰写 每半年一次 合规意识培养 案例分析、警示教育 心得分享、实际操作考核 每年一次 业务流程培训 对保险业务流程进行详细培训,包括投保、理赔、续保等环节。使服务人员熟悉业务流程,提高工作效率和准确性。通过培训,让服务人员了解每个环节的操作要求和注意事项,掌握业务流程的关键节点。 针对业务流程中的关键环节,进行重点培训和演练。如在投保环节,培训服务人员如何准确收集客户信息、如何进行风险评估等;在理赔环节,培训服务人员如何快速处理理赔案件、如何与客户进行沟通等。通过重点培训和演练,提高服务人员在关键环节的操作能力。 不断优化业务流程,提高服务质量。定期对业务流程进行评估和分析,找出存在的问题和不足之处。根据评估结果,对业务流程进行优化和改进,简化繁琐的环节,提高服务效率和便捷性。 建立业务流程培训的长效机制,持续提升服务人员的业务水平。制定详细的培训计划和培训大纲,定期组织培训活动。同时,鼓励服务人员自主学习和实践,不断积累经验,提高业务能力。 业务环节 培训内容 培训方式 培训周期 投保 客户信息收集、风险评估、保险方案设计 集中授课、模拟演练 每月一次 理赔 理赔案件处理流程、沟通技巧、客户服务 案例分析、实地操作 每季度一次 续保 客户回访、续保方案推荐、客户关系维护 小组讨论、
广州市黄埔区环卫美化服务中心2025年车辆保险服务采购项目.docx
下载提示

1.本文档仅提供部分内容试读;

2.支付并下载文件,享受无限制查看;

3.本网站所提供的标准文本仅供个人学习、研究之用,未经授权,严禁复制、发行、汇编、翻译或网络传播等,侵权必究;

4.左侧添加客服微信获取帮助;

5.本文为word版本,可以直接复制编辑使用。


这个人很懒,什么都没留下
未认证用户 查看用户
该文档于 上传
推荐文档
×
精品标书制作
百人专家团队
擅长领域:
工程标 服务标 采购标
16852
已服务主
2892
中标量
1765
平台标师
扫码添加客服
客服二维码
咨询热线:192 3288 5147
公众号
微信客服
客服