文库 服务类投标方案 垃圾处理

医疗垃圾清运及处置(南岗、群力)服务项目投标方案.docx

DOCX   1169页   下载885   2025-08-31   浏览73   收藏47   点赞670   评分-   710068字   228.00

AI慧写标书

十分钟千页标书高效生成

温馨提示:当前文档最多只能预览 15 页,若文档总页数超出了 15 页,请下载原文档以浏览全部内容。
医疗垃圾清运及处置(南岗、群力)服务项目投标方案.docx 第1页
医疗垃圾清运及处置(南岗、群力)服务项目投标方案.docx 第2页
医疗垃圾清运及处置(南岗、群力)服务项目投标方案.docx 第3页
医疗垃圾清运及处置(南岗、群力)服务项目投标方案.docx 第4页
医疗垃圾清运及处置(南岗、群力)服务项目投标方案.docx 第5页
医疗垃圾清运及处置(南岗、群力)服务项目投标方案.docx 第6页
医疗垃圾清运及处置(南岗、群力)服务项目投标方案.docx 第7页
医疗垃圾清运及处置(南岗、群力)服务项目投标方案.docx 第8页
医疗垃圾清运及处置(南岗、群力)服务项目投标方案.docx 第9页
医疗垃圾清运及处置(南岗、群力)服务项目投标方案.docx 第10页
医疗垃圾清运及处置(南岗、群力)服务项目投标方案.docx 第11页
医疗垃圾清运及处置(南岗、群力)服务项目投标方案.docx 第12页
医疗垃圾清运及处置(南岗、群力)服务项目投标方案.docx 第13页
医疗垃圾清运及处置(南岗、群力)服务项目投标方案.docx 第14页
医疗垃圾清运及处置(南岗、群力)服务项目投标方案.docx 第15页
剩余1154页未读, 下载浏览全部

开通会员, 优惠多多

6重权益等你来

首次半价下载
折扣特惠
上传高收益
特权文档
AI慧写优惠
专属客服
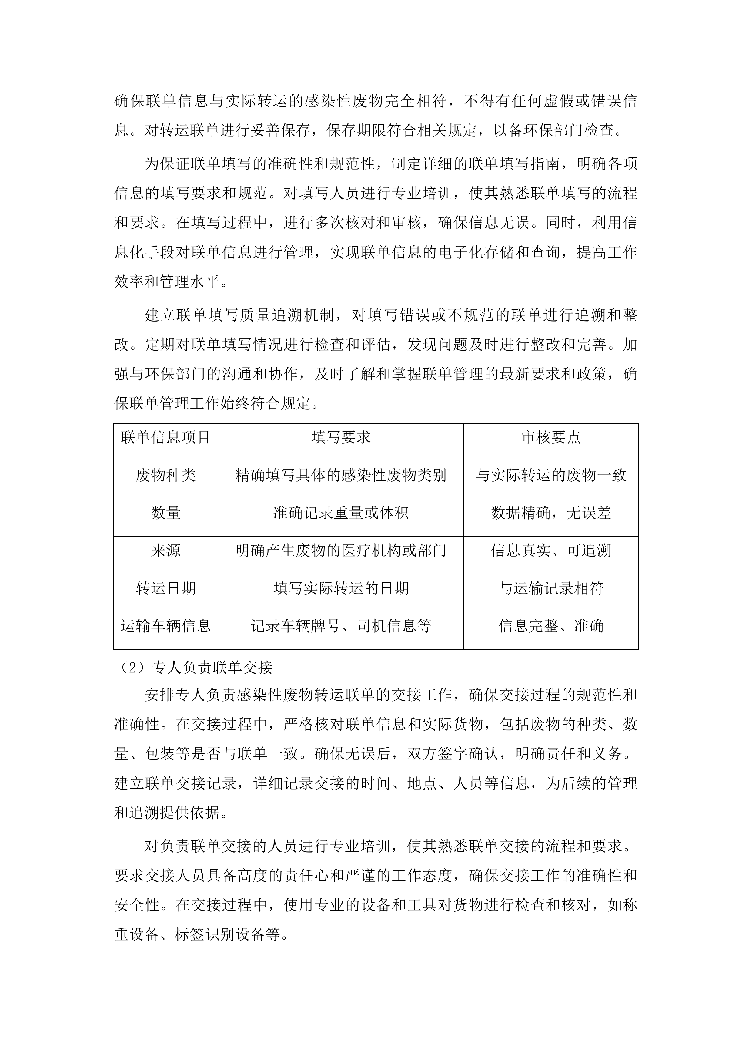
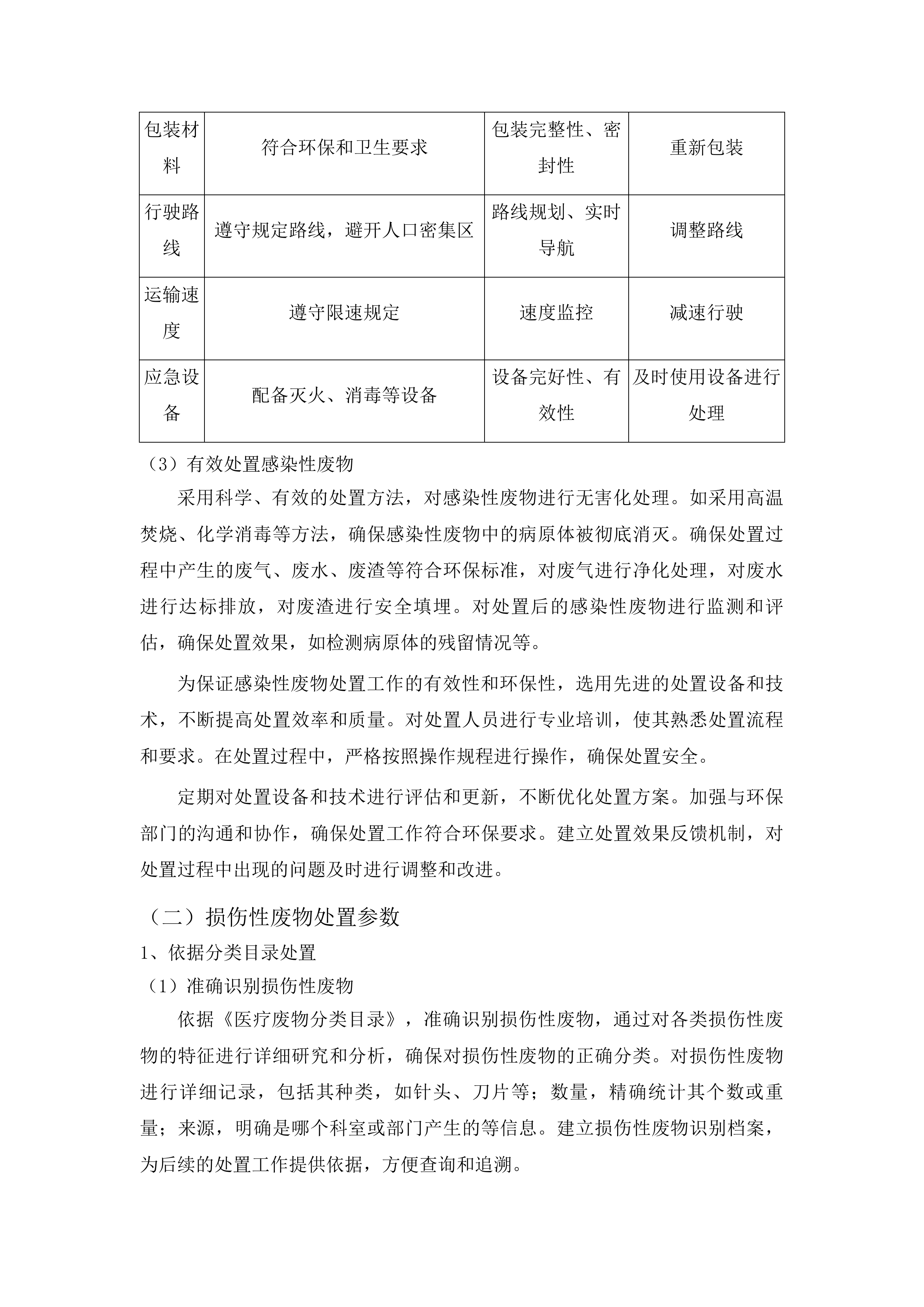
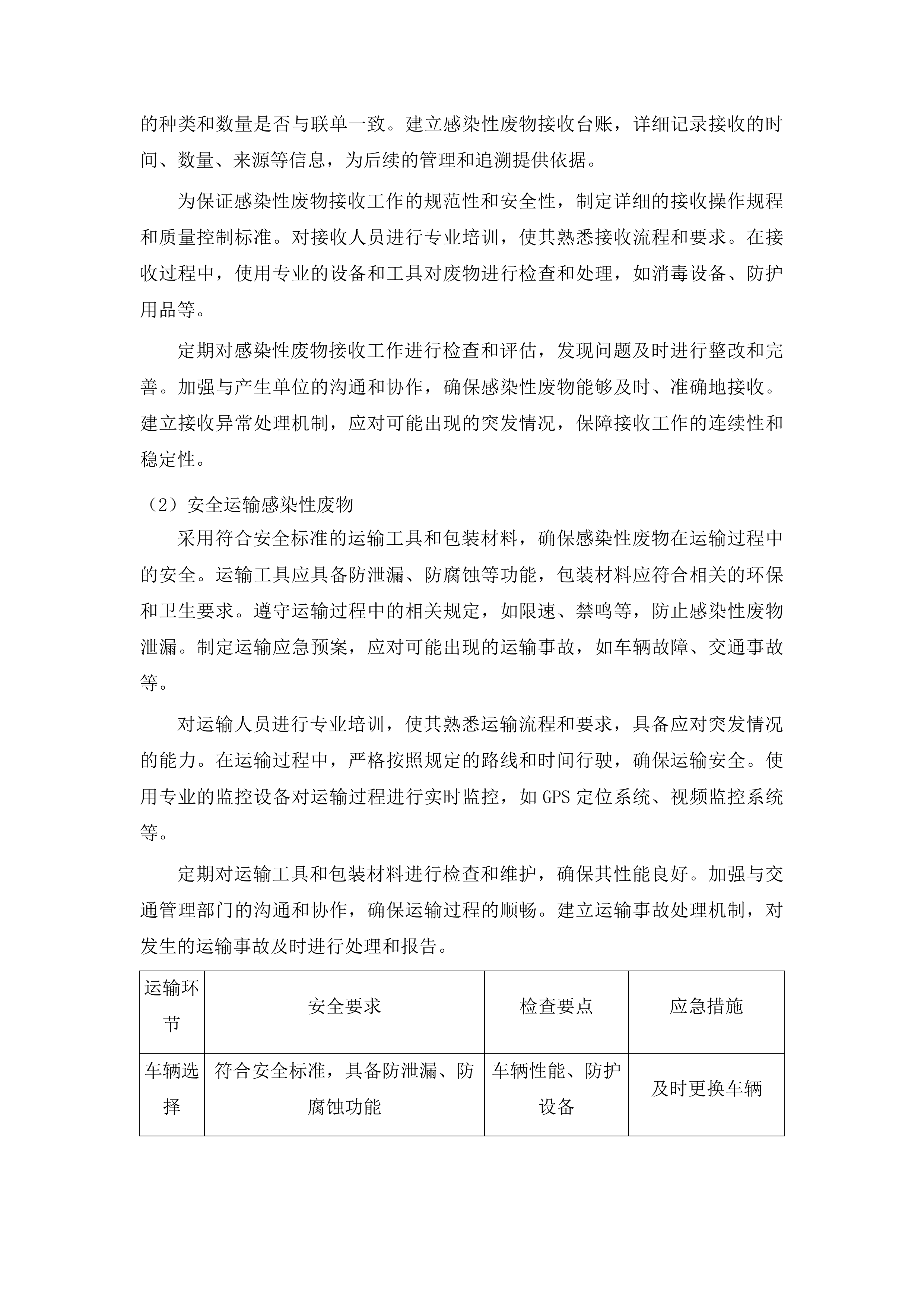
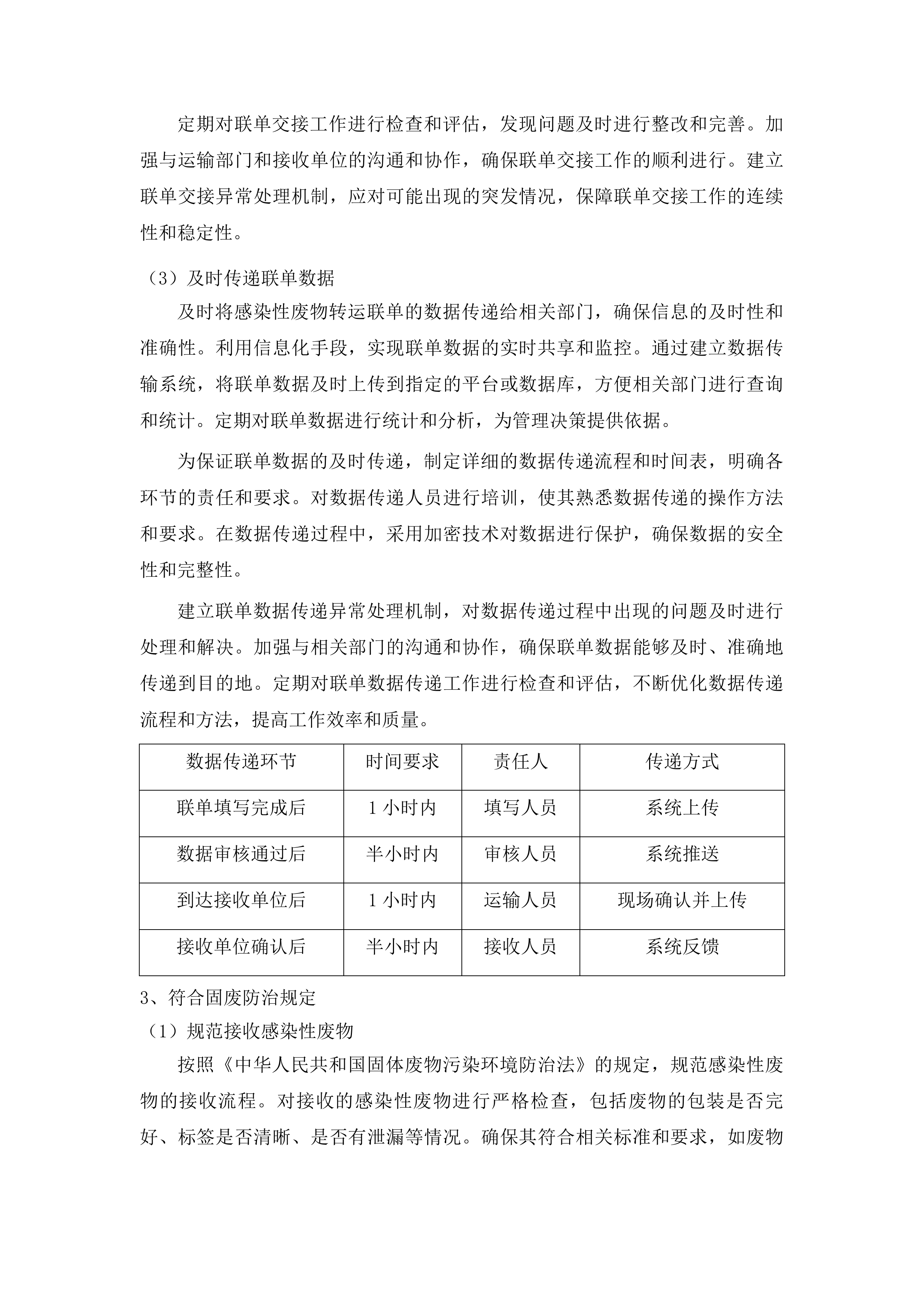
医疗垃圾清运及处置(南岗、群力)服务项目投标方案 第一章 技术参数 8 第一节 技术参数响应 8 一、 医疗废物分类处置参数 8 二、 运输安全技术指标 28 三、 质量保证体系参数 48 四、 收费标准响应内容 55 第二章 医疗废物处理方案 64 第一节 医疗废物处置方案 64 一、 医疗废物分类处理 64 二、 处置流程与操作规范 77 三、 设备与运行保障 103 四、 处置效果检测 109 第二节 意外事件处置方案 129 一、 意外类型识别 129 二、 应急响应流程 146 三、 应急物资保障 159 四、 责任分工与改进 172 第三节 污染防治措施 188 一、 环境污染防控 188 二、 物理防护措施 200 三、 污染物监测 217 四、 日常巡查制度 221 第四节 贮存设施管理措施 229 一、 暂存设施建设 229 二、 出入库管理制度 242 三、 安全管理措施 256 四、 清洁消毒与监控 271 第五节 环保措施 284 一、 贮存处置环保防控 285 二、 防扰民措施 303 三、 环保监控系统 323 四、 环保合规与应急 335 第三章 应急预案 353 第一节 医疗废物流失应急 353 一、 发现机制构建 353 二、 现场处置与回收 363 第二节 污水流失应急 369 一、 事故识别与上报 369 二、 污染处理与恢复 381 第三节 人员意外事故应急 394 一、 现场急救措施 394 二、 事故调查与预防 409 第四节 自然灾害应急 427 一、 灾害预警与撤离 427 二、 灾后恢复处置 446 第五节 交通事故应急 461 一、 现场处置与隔离 461 二、 后续运输保障 468 第四章 垃圾清运措施 483 第一节 危险废物转移方案 483 一、 医疗废物转移流程设计 483 二、 运输过程合规保障 495 第二节 运输安全保障措施 507 一、 运输车辆配置标准 507 二、 驾乘人员管理规范 529 第三节 时间及线路安排 542 一、 清运时间计划制定 542 二、 运输线路优化设计 555 第四节 运输保证措施 574 一、 运输费用承担机制 574 二、 运输台账管理制度 579 第五节 突发情况应对措施 596 一、 应急预案体系建设 596 二、 应急处置能力保障 607 第五章 医疗废物消毒方案 629 第一节 消毒处置技术 629 一、 医疗废物类型适配技术 629 二、 消毒设备技术参数标准 641 第二节 消毒处置方案 648 一、 医疗废物全流程消毒管理 648 二、 操作人员职责与防护规范 659 第三节 消毒处置方法 680 一、 分类医疗废物消毒方法 680 二、 消毒效果检测与处理路径 695 第六章 规章制度 710 第一节 管理制度 710 一、 医疗废物全过程管理流程 710 二、 管理职责明确划分 717 三、 制度执行监督保障 726 第二节 岗位责任制度 735 一、 清运岗位工作要求 735 二、 运输岗位工作标准 743 三、 处置岗位职责界定 756 四、 岗位考核与交接机制 769 第三节 检查督促制度 780 一、 定期检查机制建立 780 二、 检查内容与流程规范 788 三、 问题整改与台账管理 799 第四节 收集制度 807 一、 分类收集标准制定 807 二、 收集操作流程规范 814 三、 收集人员防护管理 822 四、 收集工具管理规定 830 第五节 处置制度 844 一、 无害化处置流程设计 844 二、 处置记录管理制度 859 三、 处置异常情况应对 872 第六节 分类制度 879 一、 分类标准详细制定 879 二、 分类操作要求明确 892 三、 分类错误纠正机制 902 第七节 暂存制度 919 一、 暂存场地管理制度 919 二、 暂存时间与出入库管理 930 三、 暂存监控与记录机制 948 第八节 消毒制度 960 一、 各环节消毒操作规程 960 二、 消毒剂使用规范管理 977 三、 消毒记录制度建立 987 第九节 突发事件管理制度 998 一、 突发事件应急处置流程 998 二、 事件上报与处置措施 1006 三、 演练与培训机制建设 1014 第七章 质量保障措施 1027 第一节 质量保障措施 1027 一、 全过程质量控制流程 1027 二、 车辆人员资质审核机制 1035 三、 质量检查点设置方案 1044 四、 质量追溯管理体系 1052 第二节 质量保障工作制度 1063 一、 岗位职责与操作规范 1063 二、 标准流程操作手册 1074 三、 每日质量巡查制度 1086 四、 质量档案管理制度 1095 第三节 奖惩制度 1099 一、 绩效考核评价标准 1099 二、 月度质量奖励办法 1110 三、 违规行为处罚细则 1114 四、 重大事故追责机制 1123 第四节 激励机制及考核方案 1132 一、 年度服务质量奖项设置 1132 二、 星级服务评定体系 1137 三、 员工晋升考核机制 1147 四、 季度质量评比方案 1160 技术参数 技术参数响应 医疗废物分类处置参数 感染性废物响应标准 响应《医疗废物分类目录》 明确感染性废物范围 严格依据《医疗废物分类目录》,对感染性废物的范围进行精准界定,确保在实际操作中不遗漏任何可能的感染性废物,也不会将非感染性废物误判为感染性废物。对感染性废物进行细致分类,如分为使用过的一次性医疗用品、被血液或体液污染的物品等类别,便于后续的收集、运输和处置工作。建立感染性废物分类档案,详细记录每一批次感染性废物的来源,如具体的科室或部门;记录其数量,包括重量或体积;记录其特征,如是否有特殊的气味或颜色等信息,为后续的管理和追溯提供依据。 为确保感染性废物的准确分类,会组织专业人员对《医疗废物分类目录》进行深入学习和研究,不断提高对感染性废物的识别能力。在日常工作中,加强对感染性废物产生环节的监督和管理,确保所有感染性废物都能得到及时、准确的分类和处理。同时,利用信息化手段对感染性废物分类档案进行管理,方便查询和统计,提高工作效率。 定期对感染性废物分类工作进行检查和评估,发现问题及时整改。对工作人员进行培训和考核,提高其对感染性废物分类工作的重视程度和操作技能。与相关部门保持密切沟通,及时获取《医疗废物分类目录》的更新信息,确保感染性废物分类工作始终符合最新标准。 遵循分类处置要求 依据《医疗废物分类目录》的要求,针对不同类型的感染性废物,采用相应的专业处置方法。例如,对于使用过的一次性医疗用品,采用高温焚烧的方式进行处理;对于被血液或体液污染的物品,先进行消毒处理,再进行安全填埋。确保处置过程严格符合国家相关环保和卫生标准,防止感染性废物在处置过程中对环境和人体造成危害。建立完善的处置流程和质量控制体系,对处置过程进行全程监控和记录。 定期对感染性废物处置情况进行检查和评估,包括处置设备的运行状况、处置效果等方面。根据检查和评估结果,及时调整处置策略,优化处置流程,提高处置效率和质量。加强对处置人员的培训和管理,提高其专业技能和责任意识,确保处置工作的规范性和安全性。 与环保部门保持密切合作,及时了解和掌握最新的环保政策和标准,确保感染性废物处置工作始终符合要求。积极引进先进的处置技术和设备,提高处置的自动化和智能化水平,减少人为因素对处置效果的影响。建立应急处置预案,应对可能出现的突发情况,保障感染性废物处置工作的连续性和稳定性。 更新分类标准知识 密切关注《医疗废物分类目录》的更新情况,安排专人负责收集和整理相关信息。一旦目录更新,及时组织员工进行学习和培训,确保员工掌握最新的感染性废物分类知识和标准。在培训过程中,采用理论讲解、案例分析和实际操作相结合的方式,提高员工的学习效果。同时,建立培训考核机制,对员工的学习情况进行考核,确保员工真正掌握最新的分类知识。 与相关部门保持良好的沟通和联系,获取有关感染性废物分类的最新政策和技术信息。参加行业研讨会和培训课程,了解行业的最新动态和发展趋势,不断提升自身的专业水平。利用信息化平台,及时发布和共享感染性废物分类的最新信息,方便员工随时学习和查询。 定期对员工的感染性废物分类知识进行考核和评估,发现问题及时进行针对性的培训和辅导。鼓励员工提出改进建议,不断完善感染性废物分类工作。建立知识更新档案,记录员工的学习和培训情况,为员工的职业发展提供参考。 提供转运联单规范 严格填写联单信息 按照《危险废物转移管理办法》的规定,如实、准确地填写感染性废物转运联单的各项信息。联单信息包括废物的种类,如具体的感染性废物类别;数量,精确到重量或体积;来源,即产生感染性废物的具体医疗机构或部门等。确保联单信息与实际转运的感染性废物完全相符,不得有任何虚假或错误信息。对转运联单进行妥善保存,保存期限符合相关规定,以备环保部门检查。 为保证联单填写的准确性和规范性,制定详细的联单填写指南,明确各项信息的填写要求和规范。对填写人员进行专业培训,使其熟悉联单填写的流程和要求。在填写过程中,进行多次核对和审核,确保信息无误。同时,利用信息化手段对联单信息进行管理,实现联单信息的电子化存储和查询,提高工作效率和管理水平。 建立联单填写质量追溯机制,对填写错误或不规范的联单进行追溯和整改。定期对联单填写情况进行检查和评估,发现问题及时进行整改和完善。加强与环保部门的沟通和协作,及时了解和掌握联单管理的最新要求和政策,确保联单管理工作始终符合规定。 联单信息项目 填写要求 审核要点 废物种类 精确填写具体的感染性废物类别 与实际转运的废物一致 数量 准确记录重量或体积 数据精确,无误差 来源 明确产生废物的医疗机构或部门 信息真实、可追溯 转运日期 填写实际转运的日期 与运输记录相符 运输车辆信息 记录车辆牌号、司机信息等 信息完整、准确 专人负责联单交接 安排专人负责感染性废物转运联单的交接工作,确保交接过程的规范性和准确性。在交接过程中,严格核对联单信息和实际货物,包括废物的种类、数量、包装等是否与联单一致。确保无误后,双方签字确认,明确责任和义务。建立联单交接记录,详细记录交接的时间、地点、人员等信息,为后续的管理和追溯提供依据。 对负责联单交接的人员进行专业培训,使其熟悉联单交接的流程和要求。要求交接人员具备高度的责任心和严谨的工作态度,确保交接工作的准确性和安全性。在交接过程中,使用专业的设备和工具对货物进行检查和核对,如称重设备、标签识别设备等。 定期对联单交接工作进行检查和评估,发现问题及时进行整改和完善。加强与运输部门和接收单位的沟通和协作,确保联单交接工作的顺利进行。建立联单交接异常处理机制,应对可能出现的突发情况,保障联单交接工作的连续性和稳定性。 及时传递联单数据 及时将感染性废物转运联单的数据传递给相关部门,确保信息的及时性和准确性。利用信息化手段,实现联单数据的实时共享和监控。通过建立数据传输系统,将联单数据及时上传到指定的平台或数据库,方便相关部门进行查询和统计。定期对联单数据进行统计和分析,为管理决策提供依据。 为保证联单数据的及时传递,制定详细的数据传递流程和时间表,明确各环节的责任和要求。对数据传递人员进行培训,使其熟悉数据传递的操作方法和要求。在数据传递过程中,采用加密技术对数据进行保护,确保数据的安全性和完整性。 建立联单数据传递异常处理机制,对数据传递过程中出现的问题及时进行处理和解决。加强与相关部门的沟通和协作,确保联单数据能够及时、准确地传递到目的地。定期对联单数据传递工作进行检查和评估,不断优化数据传递流程和方法,提高工作效率和质量。 数据传递环节 时间要求 责任人 传递方式 联单填写完成后 1小时内 填写人员 系统上传 数据审核通过后 半小时内 审核人员 系统推送 到达接收单位后 1小时内 运输人员 现场确认并上传 接收单位确认后 半小时内 接收人员 系统反馈 符合固废防治规定 规范接收感染性废物 按照《中华人民共和国固体废物污染环境防治法》的规定,规范感染性废物的接收流程。对接收的感染性废物进行严格检查,包括废物的包装是否完好、标签是否清晰、是否有泄漏等情况。确保其符合相关标准和要求,如废物的种类和数量是否与联单一致。建立感染性废物接收台账,详细记录接收的时间、数量、来源等信息,为后续的管理和追溯提供依据。 为保证感染性废物接收工作的规范性和安全性,制定详细的接收操作规程和质量控制标准。对接收人员进行专业培训,使其熟悉接收流程和要求。在接收过程中,使用专业的设备和工具对废物进行检查和处理,如消毒设备、防护用品等。 定期对感染性废物接收工作进行检查和评估,发现问题及时进行整改和完善。加强与产生单位的沟通和协作,确保感染性废物能够及时、准确地接收。建立接收异常处理机制,应对可能出现的突发情况,保障接收工作的连续性和稳定性。 安全运输感染性废物 采用符合安全标准的运输工具和包装材料,确保感染性废物在运输过程中的安全。运输工具应具备防泄漏、防腐蚀等功能,包装材料应符合相关的环保和卫生要求。遵守运输过程中的相关规定,如限速、禁鸣等,防止感染性废物泄漏。制定运输应急预案,应对可能出现的运输事故,如车辆故障、交通事故等。 对运输人员进行专业培训,使其熟悉运输流程和要求,具备应对突发情况的能力。在运输过程中,严格按照规定的路线和时间行驶,确保运输安全。使用专业的监控设备对运输过程进行实时监控,如GPS定位系统、视频监控系统等。 定期对运输工具和包装材料进行检查和维护,确保其性能良好。加强与交通管理部门的沟通和协作,确保运输过程的顺畅。建立运输事故处理机制,对发生的运输事故及时进行处理和报告。 运输环节 安全要求 检查要点 应急措施 车辆选择 符合安全标准,具备防泄漏、防腐蚀功能 车辆性能、防护设备 及时更换车辆 包装材料 符合环保和卫生要求 包装完整性、密封性 重新包装 行驶路线 遵守规定路线,避开人口密集区 路线规划、实时导航 调整路线 运输速度 遵守限速规定 速度监控 减速行驶 应急设备 配备灭火、消毒等设备 设备完好性、有效性 及时使用设备进行处理 有效处置感染性废物 采用科学、有效的处置方法,对感染性废物进行无害化处理。如采用高温焚烧、化学消毒等方法,确保感染性废物中的病原体被彻底消灭。确保处置过程中产生的废气、废水、废渣等符合环保标准,对废气进行净化处理,对废水进行达标排放,对废渣进行安全填埋。对处置后的感染性废物进行监测和评估,确保处置效果,如检测病原体的残留情况等。 为保证感染性废物处置工作的有效性和环保性,选用先进的处置设备和技术,不断提高处置效率和质量。对处置人员进行专业培训,使其熟悉处置流程和要求。在处置过程中,严格按照操作规程进行操作,确保处置安全。 定期对处置设备和技术进行评估和更新,不断优化处置方案。加强与环保部门的沟通和协作,确保处置工作符合环保要求。建立处置效果反馈机制,对处置过程中出现的问题及时进行调整和改进。 损伤性废物处置参数 依据分类目录处置 准确识别损伤性废物 依据《医疗废物分类目录》,准确识别损伤性废物,通过对各类损伤性废物的特征进行详细研究和分析,确保对损伤性废物的正确分类。对损伤性废物进行详细记录,包括其种类,如针头、刀片等;数量,精确统计其个数或重量;来源,明确是哪个科室或部门产生的等信息。建立损伤性废物识别档案,为后续的处置工作提供依据,方便查询和追溯。 为提高损伤性废物的识别准确性,组织专业人员对《医疗废物分类目录》进行深入解读和学习。在日常工作中,加强对损伤性废物产生环节的监督和管理,确保所有损伤性废物都能得到及时、准确的识别和分类。同时,利用信息化手段对损伤性废物识别档案进行管理,提高工作效率。 定期对损伤性废物识别工作进行检查和评估,发现问题及时整改。对工作人员进行培训和考核,提高其对损伤性废物识别的能力和水平。与相关部门保持密切沟通,及时获取《医疗废物分类目录》的更新信息,确保损伤性废物识别工作始终符合最新标准。 选择合适处置方式 根据损伤性废物的特点和性质,选择合适的处置方式,如焚烧可有效破坏损伤性废物的结构,填埋可将其安全地埋藏在地下。确保处置方式符合国家相关环保和卫生标准,避免对环境和人体造成危害。对不同处置方式的效果进行评估和比较,考虑处置成本、效率、环保影响等因素,不断优化处置方案。 为确定最合适的处置方式,对损伤性废物的成分、特性等进行详细分析。组织专家对不同处置方式进行论证和评估,结合实际情况选择最优方案。在处置过程中,严格按照所选处置方式的操作规程进行操作,确保处置安全和效果。 定期对处置方式的效果进行监测和评估,根据评估结果及时调整处置方案。加强与环保部门的沟通和协作,确保处置工作符合环保要求。积极引进先进的处置技术和设备,提高处置效率和质量。 遵循处置流程规范 严格按照规定的处置流程,对损伤性废物进行处置,确保处置工作的规范性和安全性。在处置过程中,采取必要的防护措施,如穿戴防护服、手套、口罩等,保护工作人员的安全。对处置流程进行定期检查和改进,提高处置效率和质量,如优化操作步骤、缩短处置时间等。 为保证处置流程的规范执行,制定详细的处置操作规程和质量控制标准。对处置人员进行专业培训,使其熟悉处置流程和要求。在处置过程中,使用专业的设备和工具对损伤性废物进行处理,如破碎机、消毒设备等。 建立处置流程监督机制,对处置过程进行全程监控和记录。定期对处置流程进行评估和优化,不断提高处置工作的科学性和合理性。加强与相关部门的沟通和协作,确保处置流程符合国家相关规定。 处置环节 操作要求 质量标准 安全防护 收集 使用专用容器,分类收集 容器密封、无泄漏 穿戴防护用品 运输 采用专用车辆,固定放置 运输过程无洒落 车辆配备防护设备 处置 按照选定方式操作 达到环保和卫生标准 严格遵守操作规程 记录 详细记录处置情况 信息准确、完整 无 转运联单管理措施 规范联单填写内容 按照《危险废物转移管理办法》的要求,规范损伤性废物转运联单的填写内容。确保联单信息真实、准确、完整,包括废物的名称,明确是哪种损伤性废物;数量,精确记录其个数或重量;去向,即最终的处置地点等。对填写好的转运联单进行审核,确保无误后签字确认,避免因信息错误导致的管理混乱。 为保证联单填写的规范性,制定详细的联单填写指南和审核标准。对填写人员进行专业培训,使其熟悉联单填写的要求和规范。在填写过程中,进行多次核对和检查,确保信息准确无误。 建立联单填写质量追溯机制,对填写错误或不规范的联单进行追溯和整改。定期对联单填写情况进行检查和评估,发现问题及时进行整改和完善。加强与环保部门的沟通和协作,确保联单管理工作符合规定。 加强联单交接管理 安排专人负责损伤性废物转运联单的交接工作,确保交接过程的顺利进行。在交接过程中,严格核对联单信息和实际货物,包括废物的种类、数量、包装等是否与联单一致,防止出现差错。建立联单交接档案,详细记录交接的时间、地点、人员等信息,为后续的管理和追溯提供依据。 对负责联单交接的人员进行专业培训,使其熟悉联单交接的流程和要求。要求交接人员具备高度的责任心和严谨的工作态度,确保交接工作的准确性和安全性。在交接过程中,使用专业的设备和工具对货物进行检查和核对,如称重设备、标签识别设备等。 定期对联单交接工作进行检查和评估,发现问题及时进行整改和完善。加强与运输部门和接收单位的沟通和协作,确保联单交接工作的顺利进行。建立联单交接异常处理机制,应对可能出现的突发情况,保障联单交接工作的连续性和稳定性。 交接环节 操作要求 核对要点 记录内容 出发前 检查联单和货物 联单信息与货物一致 出发时间、人员 运输途中 保持货物安全 无泄漏、无损坏 运输情况 到达后 再次核对联单和货物 实际接收情况与联单一致 到达时间、人员 确认后 双方签字确认 责任明确 签字人员、确认时间 做好联单存档工作 对损伤性废物转运联单进行妥善存档,保存一定的期限,以备后续查询和检查。建立联单存档管理制度,明确存档的方式、地点、期限等要求,确保存档工作的规范性和安全性。定期对联单存档情况进行检查,防止联单丢失或损坏,如检查存档环境是否适宜、联单是否有受潮等情况。 为保证联单存档的有效性,采用电子化和纸质化相结合的方式进行存档。对电子化联单进行备份和加密处理,防止数据丢失或泄露。对纸质联单进行分类整理和装订,存放在专门的档案柜中。 建立联单存档查询系统,方便相关人员随时查询和使用联单信息。加强对联单存档工作的监督和管理,确保存档工作符合规定。定期对联单存档管理制度进行评估和优化,不断提高存档工作的效率和质量。 符合固废防治要求 确保接收安全合规 在接收损伤性废物时,严格遵守《中华人民共和国固体废物污染环境防治法》的规定,确保接收过程的安全合规。对接收的损伤性废物进行严格检查,防止混入其他危险废物,如检查包装是否完好、标签是否清晰等。建立损伤性废物接收管理制度,规范接收流程和操作,如明确接收人员的职责、接收时间和地点等。 为保证接收工作的安全合规,制定详细的接收操作规程和质量控制标准。对接收人员进行专业培训,使其熟悉接收流程和要求。在接收过程中,使用专业的设备和工具对损伤性废物进行检查和处理,如消毒设备、防护用品等。 定期对接收工作进行检查和评估,发现问题及时进行整改和完善。加强与产生单位的沟通和协作,确保损伤性废物能够及时、准确地接收。建立接收异常处理机制,应对可能出现的突发情况,保障接收工作的连续性和稳定性。 保障运输环境安全 在运输损伤性废物时,采取必要的防护措施,确保运输过程中的环境安全。选用符合安全标准的运输工具和包装材料,防止损伤性废物泄漏,如使用密封容器、专用车辆等。制定运输过程中的应急预案,应对可能出现的突发情况,如交通事故、车辆故障等。 对运输人员进行专业培训,使其熟悉运输流程和要求,具备应对突发情况的能力。在运输过程中,严格按照规定的路线和时间行驶,确保运输安全。使用专业的监控设备对运输过程进行实时监控,如GPS定位系统、视频监控系统等。 定期对运输工具和包装材料进行检查和维护,确保其性能良好。加强与交通管理部门的沟通和协作,确保运输过程的顺畅。建立运输事故处理机制,对发生的运输事故及时进行处理和报告。 运输环节 安全要求 检查要点 应急措施 车辆选择 符合安全标准,具备防泄漏功能 车辆性能、防护设备 及时更换车辆 包装材料 密封良好,防止泄漏 包装完整性、密封性 重新包装 行驶路线 避开人口密集区 路线规划、实时导航 调整路线 运输速度 遵守限速规定 速度监控 减速行驶 应急设备 配备灭火、消毒等设备 设备完好性、有效性 及时使用设备进行处理 实现处置无害化目标 对损伤性废物进行无害化处置,确保处置结果符合国家相关环保和卫生标准。采用先进的处置技术和设备,提高处置效率和质量,如高温焚烧设备、破碎设备等。对处置过程进行实时监测和控制,确保处置过程的安全性和稳定性,如监测温度、压力等参数。 为保证处置工作的无害化,对损伤性废物的成分、特性等进行详细分析。组织专家对处置技术和设备进行评估和选择,结合实际情况确定最优方案。在处置过程中,严格按照操作规程进行操作,确保处置安全和效果。 定期对处置效果进行监测和评估,根据评估结果及时调整处置方案。加强与环保部门的沟通和协作,确保处置工作符合环保要求。积极引进先进的处置技术和设备,不断提高处置效率和质量。 化学性废物技术说明 分类目录响应情况 精准对应化学性废物 精准对应《医疗废物分类目录》中的化学性废物类别,通过对各类化学性废物的成分、性质进行深入研究,确保对化学性废物的准确分类。对每一种化学性废物进行详细的特性分析,包括其化学成分,如含有哪些元素或化合物;毒性,如对人体的危害程度等。建立化学性废物分类数据库,为后续的处置工作提供数据支持,方便查询和统计。 为提高化学性废物分类的准确性,组织专业人员对《医疗废物分类目录》进行深入解读和学习。在日常工作中,加强对化学性废物产生环节的监督和管理,确保所有化学性废物都能得到及时、准确的分类。同时,利用信息化手段对化学性废物分类数据库进行管理,提高工作效率。 定期对化学性废物分类工作进行检查和评估,发现问题及时整改。对工作人员进行培训和考核,提高其对化学性废物分类的能力和水平。与相关部门保持密切沟通,及时获取《医疗废物分类目录》的更新信息,确保化学性废物分类工作始终符合最新标准。 遵循分类处置原则 严格遵循《医疗废物分类目录》的分类处置原则,对不同类型的化学性废物采用不同的处置方法。对于具有腐蚀性的化学性废物,采用中和处理的方法;对于具有毒性的化学性废物,采用解毒处理的方法。确保处置方法符合国家相关环保和卫生标准,防止化学性废物对环境和人体造成危害。根据化学性废物的特性和变化,及时调整处置策略,如当化学性废物的成分发生变化时,调整处置方法。 为确定合适的处置方法,对化学性废物的特性进行详细分析。组织专家对不同处置方法进行论证和评估,结合实际情况选择最优方案。在处置过程中,严格按照所选处置方法的操作规程进行操作,确保处置安全和效果。 定期对处置方法的效果进行监测和评估,根据评估结果及时调整处置策略。加强与环保部门的沟通和协作,确保处置工作符合环保要求。积极引进先进的处置技术和设备,提高处置效率和质量。 开展分类效果评估 定期对化学性废物的分类效果进行评估,检查分类的准确性和合理性。通过抽样检查、数据分析等方法,评估分类是否符合《医疗废物分类目录》的要求。根据评估结果,及时发现分类过程中存在的问题,如分类标准不明确、分类方法不准确等,并采取相应的改进措施,如修订分类标准、优化分类方法等。 为保证分类效果评估的科学性和准确性,制定详细的评估指标和方法。组织专业人员对分类效果进行评估,确保评估结果真实可靠。在评估过程中,充分利用信息化手段,对分类数据进行统计和分析,提高评估效率。 建立分类效果反馈机制,将评估结果及时反馈给相关部门和人员。根据反馈意见,及时调整分类工作,不断优化化学性废物的分类方法和流程,提高分类效率和质量。 转运联单管理办法 规范联单填写流程 制定规范的化学性废物转运联单填写流程,明确填写的步骤、要求和责任。对填写人员进行培训,使其熟悉联单填写的要求和规范,如填写内容的准确性、完整性等。建立联单填写审核机制,对填写好的联单进行严格审核,确保联单信息的准确性和完整性。 为保证联单填写的规范性,制定详细的联单填写指南和审核标准。对填写人员进行专业培训,使其熟悉联单填写的流程和要求。在填写过程中,进行多次核对和检查,确保信息准确无误。 建立联单填写质量追溯机制,对填写错误或不规范的联单进行追溯和整改。定期对联单填写情况进行检查和评估,发现问题及时进行整改和完善。加强与环保部门的沟通和协作,确保联单管理工作符合规定。 填写环节 操作要求 审核要点 责任人 信息收集 准确收集废物信息 信息完整、准确 收集人员 填写联单 按照规范填写 字迹清晰、无涂改 填写人员 初步审核 检查信息准确性 与实际情况相符 审核人员 最终审核 确保信息完整 无遗漏、无错误 审核负责人 加强联单流转监控 加强对化学性废物转运联单流转过程的监控,确保联单的及时传递和交接。利用信息化手段,实现联单流转的实时跟踪和查询,如通过系统平台实时查看联单的位置和状态。建立联单流转异常处理机制,及时解决联单流转过程中出现的问题,如联单丢失、传递延迟等。 为保证联单流转的顺畅,制定详细的联单流转流程和时间表,明确各环节的责任和要求。对流转人员进行培训,使其熟悉联单流转的操作方法和要求。在流转过程中,采用加密技术对联单信息进行保护,确保数据的安全性和完整性。 建立联单流转监控系统,对联单流转过程进行全程监控和记录。定期对联单流转情况进行检查和评估,发现问题及时进行整改和完善。加强与相关部门的沟通和协作,确保联单能够及时、准确地流转到目的地。 流转环节 时间要求 责任人 监控方式 联单生成后 1小时内发出 生成人员 系统记录 到达运输环节 半小时内确认 运输人员 GPS定位 到达接收单位 1小时内交接 接收人员 现场确认 交接完成后 半小时内反馈 反馈人员 系统反馈 完善联单存档体系 完善化学性废物转运联单的存档体系,确保联单的长期保存和可查询性。建立联单存档数据库,实现联单信息的电子化管理,方便查询和统计。定期对联单存档情况进行检查和维护,防止联单丢失或损坏,如检查存档环境是否适宜、联单是否有受潮等情况。 为保证联单存档的有效性,采用电子化和纸质化相结合的方式进行存档。对电子化联单进行备份和加密处理,防止数据丢失或泄露。对纸质联单进行分类整理和装订,存放在专门的档案柜中。 建立联单存档查询系统,方便相关人员随时查询和使用联单信息。加强对联单存档工作的监督和管理,确保存档工作符合规定。定期对联单存档体系进行评估和优化,不断提高存档工作的效率和质量。 固废防治落实举措 强化接收环节管理 强化化学性废物接收环节的管理,严格遵守《中华人民共和国固体废物污染环境防治法》的规定。对接收的化学性废物进行严格的质量检验,包括检查其成分、浓度、纯度等是否符合相关标准。建立化学性废物接收登记制度,详细记录接收的时间、数量、来源等信息,为后续的管理和追溯提供依据。 为保证接收工作的质量和安全,制定详细的接收操作规程和质量控制标准。对接收人员进行专业培训,使其熟悉接收流程和要求。在接收过程中,使用专业的设备和工具对化学性废物进行检验和处理,如分析仪器、防护用品等。 定期对接收工作进行检查和评估,发现问题及时进行整改和完善。加强与产生单位的沟通和协作,确保化学性废物能够及时、准确地接收。建立接收异常处理机制,应对可能出现的突发情况,保障接收工作的连续性和稳定性。 保障运输全程安全 采取有效的措施,保障化学性废物运输全程的安全。选用专业的运输车辆和设备,确保化学性废物在运输过程中不发生泄漏和事故,如使用具有防腐蚀、防泄漏功能的车辆和容器。制定运输应急预案,应对可能出现的运输安全问题,如交通事故、车辆故障等。 对运输人员进行专业培训,使其熟悉运输流程和要求,具备应对突发情况的能力。在运输过程中,严格按照规定的路线和时间行驶,确保运输安全。使用专业的监控设备对运输过程进行实时监控,如GPS定位系统、视频监控系统等。 定期对运输车辆和设备进行检查和维护,确保其性能良好。加强与交通管理部门的沟通和协作,确保运输过程的顺畅。建立运输事故处理机制,对发生的运输事故及时进行处理和报告。 确保处置环保达标 采用环保达标的处置技术和工艺,对化学性废物进行无害化处理。如采用化学中和、生物降解等方法,将化学性废物转化为无害物质。对处置过程中产生的废气、废水、废渣等进行严格的监测和处理,确保其符合环保标准,如对废气进行净化处理,对废水进行达标排放。建立化学性废物处置效果评估机制,定期对处置效果进行评估和改进,如通过检测处置后的物质成分和浓度来评估处置效果。 为保证处置工作的环保达标,选用先进的处置技术和设备,不断提高处置效率和质量。对处置人员进行专业培训,使其熟悉处置流程和要求。在处置过程中,严格按照操作规程进行操作,确保处置安全和效果。 定期对处置效果进行监测和评估,根据评估结果及时调整处置方案。加强与环保部门的沟通和协作,确保处置工作符合环保要求。积极引进先进的处置技术和设备,不断提高处置效率和质量。 病理性废物合规参数 响应分类目录标准 明确病理性废物范围 严格按照《医疗废物分类目录》,明确病理性废物的范围,通过对各类病理性废物的特征进行详细研究和分析,确保对病理性废物的准确识别。对病理性废物的来源,如具体的手术科室或病理实验室;特征,如组织的形态、颜色等进行详细记录,建立病理性废物识别档案,为后续的处置工作提供依据,方便查询和追溯。 为提高病理性废物的识别准确性,组织专业人员对《医疗废物分类目录》进行深入解读和学习。在日常工作中,加强对病理性废物产生环节的监督和管理,确保所有病理性废物都能得到及时、准确的识别和分类。同时,利用信息化手段对病理性废物识别档案进行管理,提高工作效率。 定期对病理性废物识别工作进行检查和评估,发现问题及时整改。对工作人员进行培训和考核,提高其对病理性废物识别的能力和水平。与相关部门保持密切沟通,及时获取《医疗废物分类目录》的更新信息,确保病理性废物识别工作始终符合最新标准。 病理性废物类别 特征描述 来源科室 识别要点 人体组织器官 完整或部分的人体组织 外科手术科室 形态、颜色、大小 病理切片 薄片组织样本 病理实验室 切片质量、染色情况 实验动物残体 动物尸体或部分组织 科研实验室 物种、大小、完整性 遵循分类处置规程 遵循《医疗废物分类目录》的分类处置规程,对病理性废物进行科学、合理的处置。对于人体组织器官,采用焚烧的方式进行处理;对于病理切片,采用消毒后填埋的方式进行处理。确保处置规程符合国家相关环保和卫生标准,保障处置过程的安全和环保。根据病理性废物的特点和变化,及时调整处置规程,如当病理性废物的数量增加时,调整处置设备的运行参数。 为确定合适的处置规程,对病理性废物的特性进行详细分析。组织专家对不同处置规程进行论证和评估,结合实际情况选择最优方案。在处置过程中,严格按照所选处置规程的操作规程进行操作,确保处置安全和效果。 定期对处置规程的效果进行监测和评估,根据评估结果及时调整处置规程。加强与环保部门的沟通和协作,确保处置工作符合环保要求。积极引进先进的处置技术和设备,提高处置效率和质量。 评估分类处置效果 定期对病理性废物的分类处置效果进行评估,检查处置是否符合要求。通过检测处置后的物质成分、是否存在病原体等指标,评估处置效果。根据评估结果,总结经验教训,不断改进分类处置方法和流程,如优化分类标准、缩短处置时间等。建立分类处置效果反馈机制,及时解决处置过程中出现的问题,如处置不彻底、环境污染等。 为保证分类处置效果评估的科学性和准确性,制定详细的评估指标和方法。组织专业人员对分类处置效果进行评估,确保评估结果真实可靠。在评估过程中,充分利用信息化手段,对处置数据进行统计和分析,提高评估效率。 根据评估结果,对分类处置工作进行调整和改进。加强与相关部门的沟通和协作,共同推进病理性废物分类处置工作的不断完善。 转运联单操作规范 准确填写联单信息 按照《危险废物转移管理办法》的要求,准确填写病理性废物转运联单的信息。确保联单信息与实际转运的病理性废物相符,包括废物的名称,明确是哪种病理性废物;数量,精确记录其重量或体积;去向,即最终的处置地点等。对填写好的联单进行多次核对,确保信息的准确性,避免因信息错误导致的管理混乱。 为保证联单填写的准确性,制定详细的联单填写指南和审核标准。对填写人员进行专业培训,使其熟悉联单填写的要求和规范。在填写过程中,进行多次核对和检查,确保信息准确无误。 建立联单填写质量追溯机制,对填写错误或不规范的联单进行追溯和整改。定期对联单填写情况进行检查和评估,发现问题及时进行整改和完善。加强与环保部门的沟通和协作,确保联单管理工作符合规定。 严格联单交接流程 严格执行病理性废物转运联单的交接流程,确保交接过程的规范性和安全性。在交接过程中,双方签字确认,明确责任和义务,如产生单位和运输单位、运输单位和接收单位之间的签字确认。建立联单交接监督机制,防止交接过程中出现违规行为,如联单信息不一致、货物数量不符等。 对负责联单交接的人员进行专业培训,使其熟悉联单交接的流程和要求。要求交接人员具备高度的责任心和严谨的工作态度,确保交接工作的准确性和安全性。在交接过程中,使用专业的设备和工具对货物进行检查和核对,如称重设备、标签识别设备等。 定期对联单交接工作进行检查和评估,发现问题及时进行整改和完善。加强与运输部门和接收单位的沟通和协作,确保联单交接工作的顺利进行。建立联单交接异常处理机制,应对可能出现的突发情况,保障联单交接工作的连续性和稳定性。 妥善保存联单资料 妥善保存病理性废物转运联单的资料,保存期限符合相关规定。采用电子化和纸质化相结合的方式保存联单资料,方便查询和管理,如将联单信息录入系统平台进行电子化管理,同时保存纸质联单作为备份。定期对联单资料进行备份,防止资料丢失或损坏,如将电子化联单备份到不同的存储设备中。 为保证联单资料保存的安全性和有效性,建立联单资料保存管理制度,明确保存的方式、地点、期限等要求。对保存人员进行培训,使其熟悉保存流程和要求。在保存过程中,采用加密技术对电子化联单资料进行保护,防止数据泄露。 建立联单资料查询系统,方便相关人员随时查询和使用联单信息。加强对联单资料保存工作的监督和管理,确保保存工作符合规定。定期对联单资料保存管理制度进行评估和优化,不断提高保存工作的效率和质量。 符合固废防治法规 规范病理性废物接收 规范病理性废物的接收工作,严格遵守《中华人民共和国固体废物污染环境防治法》的规定。对接收的病理性废物进行严格的检查和登记,确保其来源合法、数量准确,如检查产生单位的资质、核对联单信息和实际货物数量等。建立病理性废物接收审核制度,防止不符合要求的病理性废物进入处置环节,如对废物的质量、包装等进行审核。 为保证接收工作的规范性和安全性,制定详细的接收操作规程和质量控制标准。对接收人员进行专业培训,使其熟悉接收流程和要求。在接收过程中,使用专业的设备和工具对病理性废物进行检查和处理,如消毒设备、防护用品等。 定期对接收工作进行检查和评估,发现问题及时进行整改和完善。加强与产生单位的沟通和协作,确保病理性废物能够及时、准确地接收。建立接收异常处理机制,应对可能出现的突发情况,保障接收工作的连续性和稳定性。 接收环节 操作要求 审核要点 责任人员 资料核对 核对联单和相关证明 信息一致、合法有效 核对人员 货物检查 检查废物质量和包装 符合标准、无损坏 检查人员 数量确认 准确记录数量 与联单相符 确认人员 登记入库 及时登记信息 信息完整、准确 登记人员 安全运输病理性废物 采用安全可靠的运输方式和工具,对病理性废物进行运输。在运输过程中,采取必要的防护措施,防止病理性废物泄漏和扩散,如使用密封容器、专用车辆等。制定运输过程中的应急预案,应对可能出现的运输事故,如交通事故、车辆故障等。 对运输人员进行专业培训,使其熟悉运输流程和要求,具备应对突发情况的能力。在运输过程中,严格按照规定的路线和时间行驶,确保运输安全。使用专业的监控设备对运输过程进行实时监控,如GPS定位系统、视频监控系统等。 定期对运输工具和防护措施进行检查和维护,确保其性能良好。加强与交通管理部门的沟通和协作,确保运输过程的顺畅。建立运输事故处理机制,对发生的运输事故及时进行处理和报告。 运输环节 安全要求 检查要点 应急措施 车辆选择 具备防泄漏、防污染功能 车辆性能、防护设备 及时更换车辆 包装材料 密封良好,防止泄漏 包装完整性、密封性 重新包装 行驶路线 避开人口密集区 路线规划、实时导航 调整路线 运输速度 遵守限速规定 速度监控 减速行驶 应急设备 配备消毒、防护设备 设备完好性、有效性 及时使用设备进行处理 有效处置病理性废物 采用符合环保和卫生标准的处置方法,对病理性废物进行无害化处理。如采用高温焚烧的方法,将病理性废物彻底销毁。确保处置过程中产生的污染物达标排放,防止对环境造成污染,如对焚烧过程中产生的废气进行净化处理。对处置后的病理性废物进行监测和评估,确保处置效果符合要求,如检测是否还有病原体残留等。 为保证处置工作的有效性和环保性,选用先进的处置设备和技术,不断提高处置效率和质量。对处置人员进行专业培训,使其熟悉处置流程和要求。在处置过程中,严格按照操作规程进行操作,确保处置安全。 定期对处置效果进行监测和评估,根据评估结果及时调整处置方案。加强与环保部门的沟通和协作,确保处置工作符合环保要求。积极引进先进的处置技术和设备,不断提高处置效率和质量。 运输安全技术指标 清运车辆资质要求 车辆行驶证有效性 证件有效期核查 在每次运输任务前,对车辆行驶证的有效期进行严格核查,这是保障运输合法性的基础。只有确保行驶证在有效期内,才能避免因证件过期导致的运输违规问题。制定有效期预警机制,提前提醒相关人员进行证件更新,可有效防止因疏忽导致的证件过期情况。例如,在有效期截止前一个月发出提醒,让相关人员有足够的时间准备更新证件所需的材料。对行驶证有效期进行动态管理,建立专门的台账记录行驶证的有效期和更新情况,实时掌握证件状态,确保始终符合运输要求。 通过严格的核查和预警机制,能够及时发现行驶证有效期临近的情况,避免因证件问题影响运输任务的正常进行。动态管理则有助于保持运输资质的连续性,提高运输效率和安全性。同时,详细的台账记录也为后续的管理和查询提供了便利,方便对车辆行驶证的管理进行全面把控。 此外,在核查过程中,要仔细核对行驶证上的各项信息,确保与车辆实际情况相符。如发现信息不符或证件存在损坏等情况,要及时进行处理,以保障运输活动的顺利开展。通过这些措施,能够有效提高车辆行驶证管理的规范性和有效性,为医疗垃圾的安全运输提供有力支持。 证件更新流程 明确行驶证更新的具体流程和责任人员,是确保证件更新工作顺利进行的关键。首先,要确定负责收集和准备更新所需材料的人员,确保材料的完整性和准确性。这些材料可能包括车辆的相关证明、车主的身份证明等。同时,要规定材料提交的时间节点,避免因拖延导致更新不及时。及时收集和准备更新所需的材料,按照流程要求进行整理和审核,确保更新工作顺利进行。 跟踪更新进度,建立有效的沟通机制,及时了解更新过程中遇到的问题并加以解决。例如,与相关部门保持密切联系,及时获取更新进度的反馈信息。对更新过程中的关键环节进行监控,确保在规定时间内完成证件更新。若遇到特殊情况导致更新延迟,要及时采取措施进行协调和解决,避免影响运输任务。 为了提高更新效率,可以建立专门的更新工作小组,负责统筹协调更新工作。小组人员要熟悉更新流程和要求,能够及时处理各种问题。同时,要加强对相关人员的培训,提高其对更新工作的重视程度和操作技能。通过这些措施,能够确保行驶证更新工作规范、高效地进行,为车辆的正常运输提供保障。 档案记录管理 管理项目 具体内容 管理方式 目的 基本信息记录 记录车辆行驶证的编号、发证日期、有效期等基本信息 分类存储在电子档案中 方便快速查询车辆行驶证的基本情况 有效期记录 标注行驶证的有效期截止日期 设置提醒功能,提前预警 避免行驶证过期影响运输 更新情况记录 记录每次行驶证更新的时间、原因和更新内容 详细记录在档案中 便于了解行驶证的更新历史和状态 档案分类存储 按照车辆编号或行驶证类型进行分类 建立清晰的档案目录 提高查询效率 定期备份 每月对行驶证管理档案进行备份 存储在不同的存储设备中 防止数据丢失 车辆运输资质合规 资质审核机制 建立完善的车辆运输资质审核机制,定期对车辆资质进行全面审核,这是保障运输安全和合规的重要措施。审核内容不仅包括资质证书的真实性、有效性和完整性,还涵盖车辆的技术状况、维护记录等方面。对审核过程进行详细记录,确保审核工作的可追溯性。通过定期审核,能够及时发现车辆资质存在的问题,采取相应的措施进行整改,避免因资质问题导致的运输事故。 审核过程中,要严格按照相关标准和要求进行操作,确保审核结果的准确性和公正性。对发现的问题要及时反馈给相关部门和人员,要求其限期整改。同时,要对整改情况进行跟踪和复查,确保问题得到彻底解决。对审核结果进行记录和存档,作为后续管理的依据,为车辆运输资质的动态管理提供有力支持。 为了提高审核效率和质量,可以引入信息化管理手段,建立车辆运输资质审核系统。通过系统对资质证书进行自动比对和验证,提高审核的准确性和速度。同时,系统还可以记录审核过程和结果,方便查询和统计。通过这些措施,能够有效提高车辆运输资质审核的规范性和有效性,保障医疗垃圾运输的安全和合规。 资质有效期管理 明确车辆运输资质的有效期,并进行动态管理,是确保运输活动持续合规的关键。建立专门的资质有效期管理台账,记录每个车辆的资质有效期和更新情况。在资质有效期临近时,提前启动更新程序,确保资质的连续性。通过设置预警机制,在有效期截止前一定时间发出提醒,让相关人员有足够的时间准备更新所需的材料和手续。 对因资质过期导致的运输问题承担相应责任,这是保障运输安全和合规的重要保障。建立责任追究制度,对因疏忽或管理不善导致资质过期的相关人员进行问责。同时,要及时采取措施解决运输问题,避免对医疗垃圾的清运和处置造成影响。定期对资质有效期管理情况进行检查和评估,不断完善管理机制,提高管理水平。 为了确保资质更新工作的顺利进行,可以制定详细的更新计划和流程。明确责任人员和时间节点,确保更新工作按计划有序进行。加强与相关部门的沟通和协调,及时获取更新所需的信息和支持。通过这些措施,能够有效保障车辆运输资质的有效性和连续性,为医疗垃圾的安全运输提供坚实保障。 政策变化应对 密切关注国家和地方运输资质政策的变化,及时了解政策调整的内容和要求,这是确保车辆运输资质始终符合最新规定的重要前提。建立政策信息收集机制,通过多种渠道获取政策动态,如政府网站、行业协会等。对政策变化进行深入分析,评估其对车辆运输资质的影响,制定相应的应对措施。 根据政策变化,及时调整车辆运输资质的办理和管理方式。例如,若政策要求增加新的资质证书或审核环节,要及时组织相关人员进行培训和准备,确保车辆能够顺利通过审核。积极与相关部门沟通协调,了解政策执行的具体细节和要求,争取得到支持和指导。在政策变化过程中,要保持与运输委托方的沟通,及时告知其政策变化对运输服务的影响,共同协商解决方案。 为了提高应对政策变化的能力,可以建立政策研究小组,负责对政策进行深入研究和解读。小组人员要具备丰富的行业经验和政策分析能力,能够准确把握政策变化的趋势和影响。同时,要加强与同行业企业的交流与合作,分享政策应对经验,共同提高应对能力。通过这些措施,能够有效应对国家和地方运输资质政策的变化,确保车辆始终符合最新的运输资质要求。 车辆环保达标情况 环保检测频率 制定科学合理的车辆环保检测频率,定期对车辆的环保指标进行检测,是保障车辆环保性能的重要手段。根据车辆的使用年限、行驶里程和使用环境等因素,调整检测频率。对于使用年限较长、行驶里程较多或在污染较为严重环境下使用的车辆,适当增加检测频率。通过定期检测,能够及时发现车辆环保指标不达标的情况,采取相应的措施进行修复和改进。 对检测结果进行记录和分析,建立车辆环保检测档案。档案中记录每次检测的时间、地点、检测项目和结果等信息。通过对检测结果的分析,找出车辆环保问题的规律和原因,为制定针对性的维护和改造方案提供依据。例如,如果发现某一类型的车辆在某一检测项目上经常出现超标情况,就可以对该类型车辆进行重点检查和维护。 为了确保检测结果的准确性和可靠性,要选择具有资质的检测机构进行检测。检测机构要严格按照相关标准和规范进行操作,确保检测结果真实有效。同时,要加强对检测过程的监督和管理,防止出现检测作弊等违规行为。通过这些措施,能够有效提高车辆环保检测的质量和效果,保障车辆的环保性能符合要求。 环保维护措施 建立车辆环保维护制度,定期对车辆进行保养和维护,确保环保设备正常运行,这是提高车辆环保性能的关键。对车辆的尾气净化装置、燃油系统等进行重点维护,定期检查和更换相关部件。例如,定期清理尾气净化装置中的积碳,确保其净化效果。加强对车辆驾驶员的环保教育,提高其环保意识和操作技能。通过培训和宣传,让驾驶员了解车辆环保的重要性,掌握正确的驾驶方法和维护技巧。 在车辆的日常使用中,要督促驾驶员养成良好的驾驶习惯,如避免急加速、急刹车等,减少尾气排放。同时,要定期对车辆进行保养和维护,按照规定的时间和里程进行保养,确保车辆的各项性能指标处于良好状态。对环保维护情况进行记录和跟踪,建立车辆环保维护档案。档案中记录每次维护的时间、内容和费用等信息,便于对车辆的环保维护情况进行管理和评估。 为了提高车辆环保维护的效果,可以引入先进的检测和维护设备。例如,使用尾气检测设备对车辆的尾气排放进行实时监测,及时发现问题并进行处理。同时,要加强与专业的环保维护机构的合作,获取专业的技术支持和服务。...
医疗垃圾清运及处置(南岗、群力)服务项目投标方案.docx
下载提示

1.本文档仅提供部分内容试读;

2.支付并下载文件,享受无限制查看;

3.本网站所提供的标准文本仅供个人学习、研究之用,未经授权,严禁复制、发行、汇编、翻译或网络传播等,侵权必究;

4.左侧添加客服微信获取帮助;

5.本文为word版本,可以直接复制编辑使用。


这个人很懒,什么都没留下
未认证用户 查看用户
该文档于 上传
推荐文档
×
精品标书制作
百人专家团队
擅长领域:
工程标 服务标 采购标
16852
已服务主
2892
中标量
1765
平台标师
扫码添加客服
客服二维码
咨询热线:192 3288 5147
公众号
微信客服
客服