文库 货物类投标方案 医疗器械

青海国家区域医疗中心和国家紧急医学救援基地建设项目耳鼻喉科听力测试平台等医疗设备采购投标方案.docx

DOCX   744页   下载124   2025-08-31   浏览77   收藏13   点赞877   评分-   440412字   158.00

AI慧写标书

十分钟千页标书高效生成

温馨提示:当前文档最多只能预览 15 页,若文档总页数超出了 15 页,请下载原文档以浏览全部内容。
青海国家区域医疗中心和国家紧急医学救援基地建设项目耳鼻喉科听力测试平台等医疗设备采购投标方案.docx 第1页
青海国家区域医疗中心和国家紧急医学救援基地建设项目耳鼻喉科听力测试平台等医疗设备采购投标方案.docx 第2页
青海国家区域医疗中心和国家紧急医学救援基地建设项目耳鼻喉科听力测试平台等医疗设备采购投标方案.docx 第3页
青海国家区域医疗中心和国家紧急医学救援基地建设项目耳鼻喉科听力测试平台等医疗设备采购投标方案.docx 第4页
青海国家区域医疗中心和国家紧急医学救援基地建设项目耳鼻喉科听力测试平台等医疗设备采购投标方案.docx 第5页
青海国家区域医疗中心和国家紧急医学救援基地建设项目耳鼻喉科听力测试平台等医疗设备采购投标方案.docx 第6页
青海国家区域医疗中心和国家紧急医学救援基地建设项目耳鼻喉科听力测试平台等医疗设备采购投标方案.docx 第7页
青海国家区域医疗中心和国家紧急医学救援基地建设项目耳鼻喉科听力测试平台等医疗设备采购投标方案.docx 第8页
青海国家区域医疗中心和国家紧急医学救援基地建设项目耳鼻喉科听力测试平台等医疗设备采购投标方案.docx 第9页
青海国家区域医疗中心和国家紧急医学救援基地建设项目耳鼻喉科听力测试平台等医疗设备采购投标方案.docx 第10页
青海国家区域医疗中心和国家紧急医学救援基地建设项目耳鼻喉科听力测试平台等医疗设备采购投标方案.docx 第11页
青海国家区域医疗中心和国家紧急医学救援基地建设项目耳鼻喉科听力测试平台等医疗设备采购投标方案.docx 第12页
青海国家区域医疗中心和国家紧急医学救援基地建设项目耳鼻喉科听力测试平台等医疗设备采购投标方案.docx 第13页
青海国家区域医疗中心和国家紧急医学救援基地建设项目耳鼻喉科听力测试平台等医疗设备采购投标方案.docx 第14页
青海国家区域医疗中心和国家紧急医学救援基地建设项目耳鼻喉科听力测试平台等医疗设备采购投标方案.docx 第15页
剩余729页未读, 下载浏览全部

开通会员, 优惠多多

6重权益等你来

首次半价下载
折扣特惠
上传高收益
特权文档
AI慧写优惠
专属客服
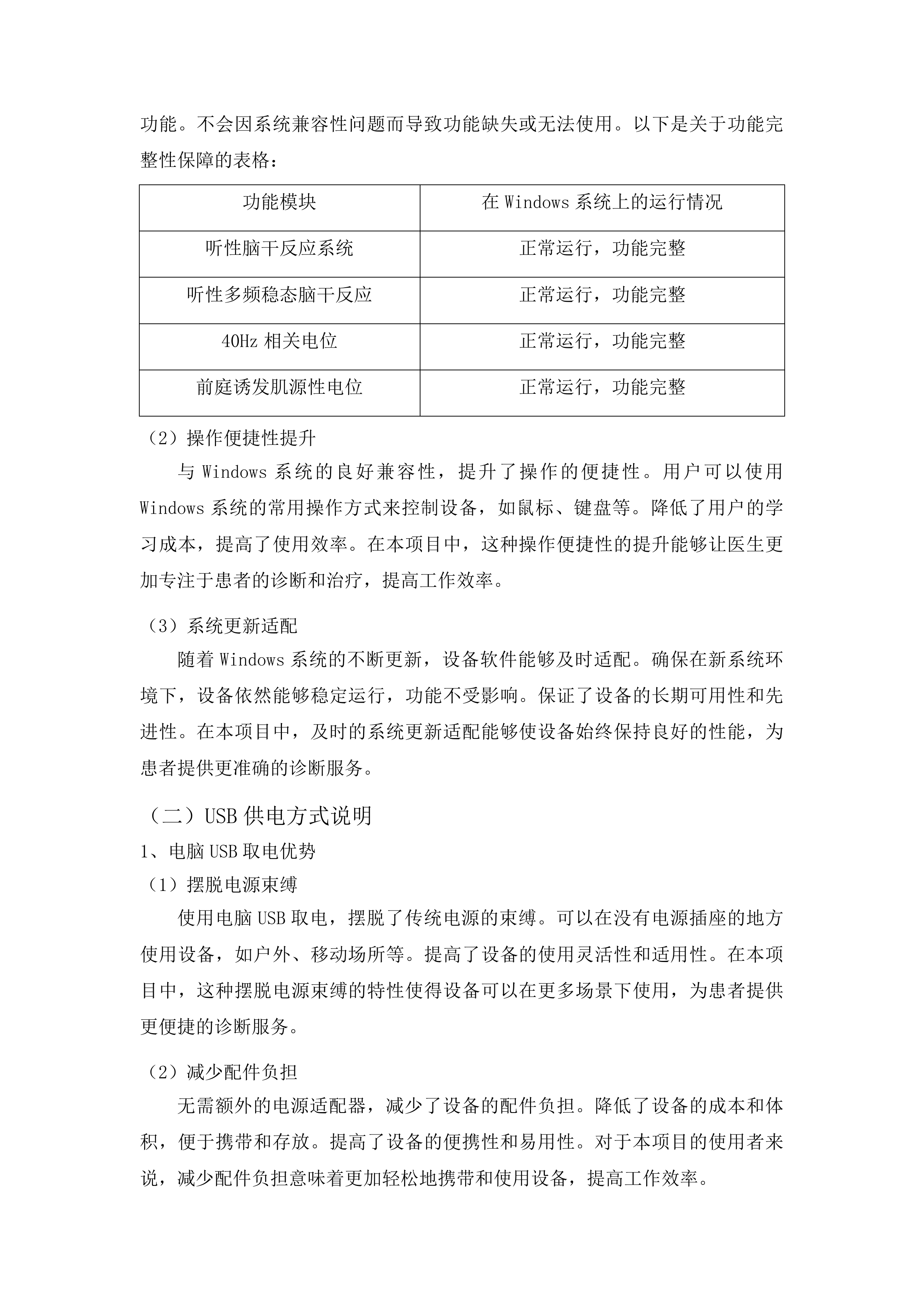
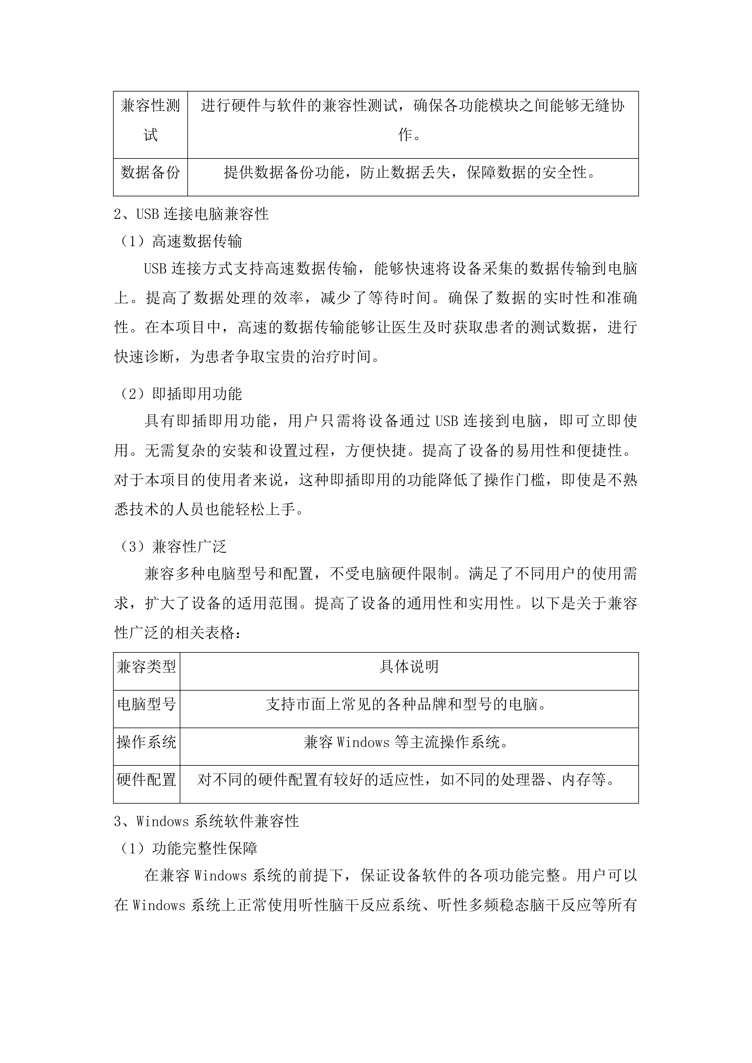
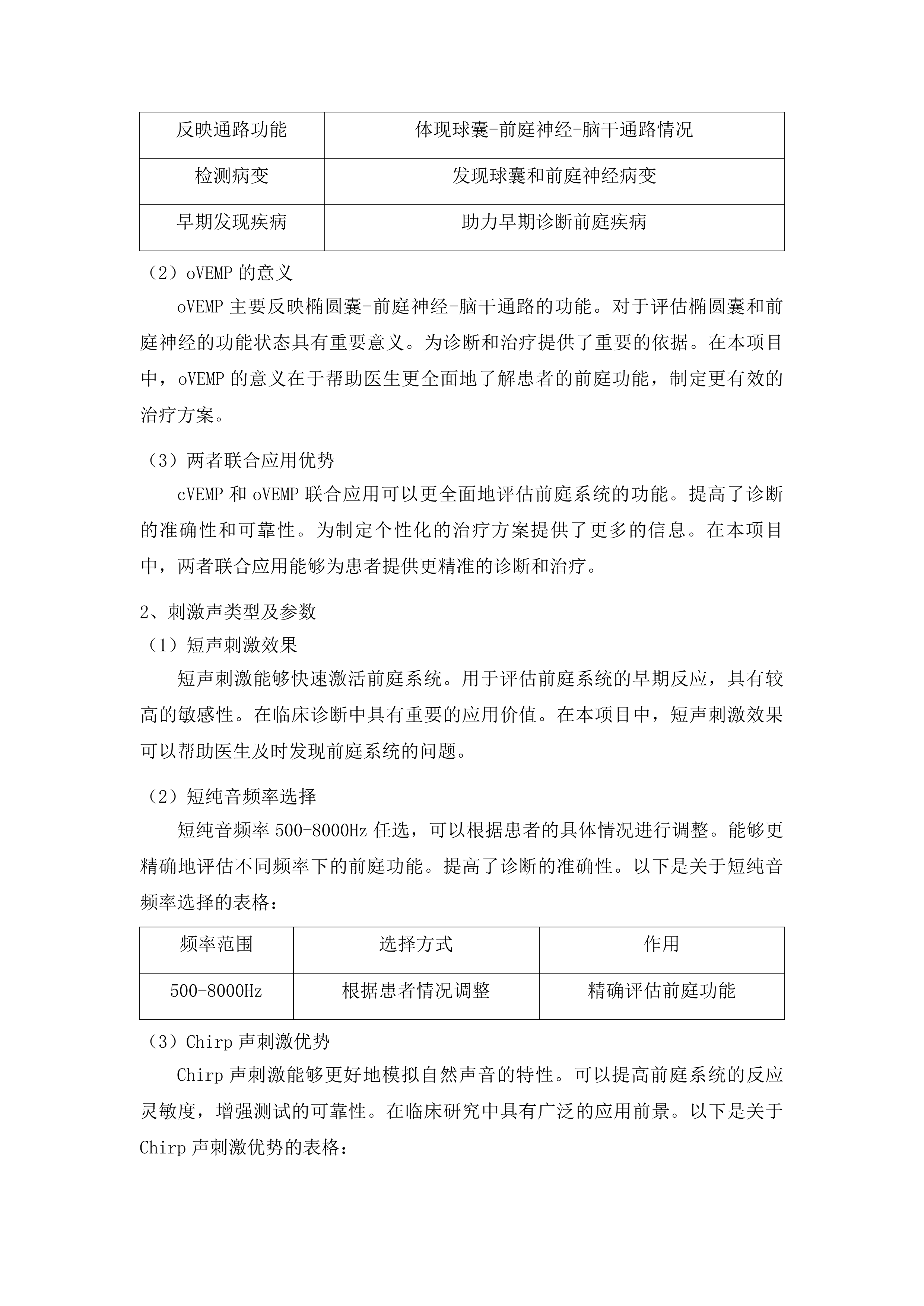
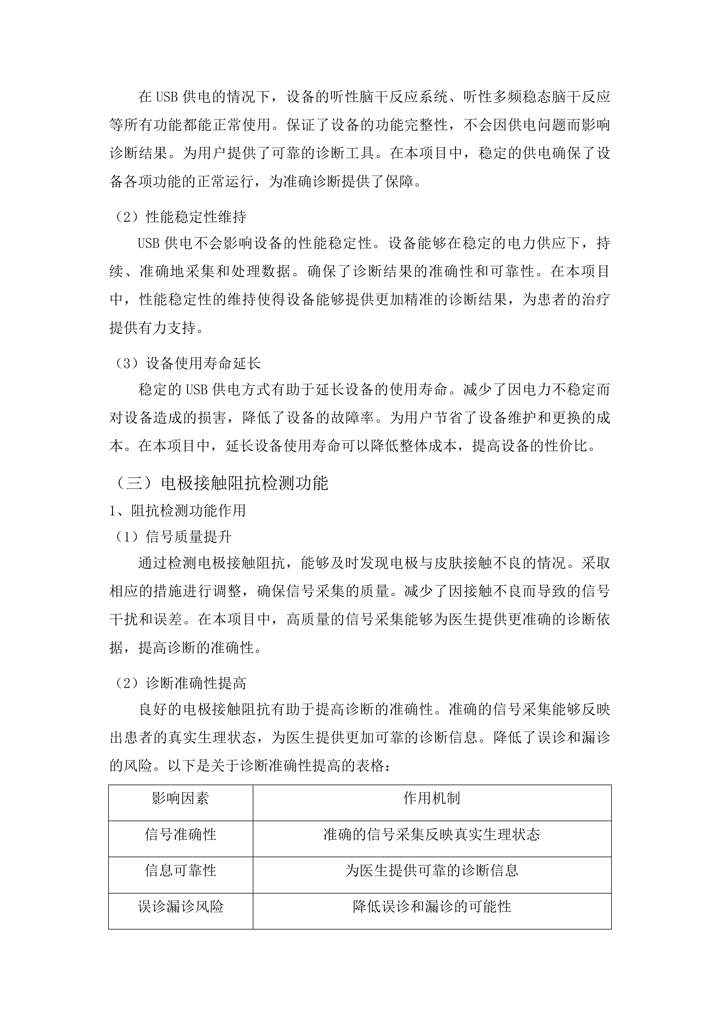
青海国家区域医疗中心和国家紧急医学救援基地建设项目耳鼻喉科听力测试平台等医疗设备采购投标方案 第一章 技术参数 6 第一节 设备技术参数响应 6 一、 听力测试平台 6 二、 纯音测听仪 16 三、 宽频声导抗仪 37 四、 听力隔声室 46 第二节 技术配置响应说明 60 一、 听力测试平台配置 60 二、 纯音测听仪配置 71 三、 宽频声导抗仪配置 85 四、 听力隔声室配置 91 第三节 证明材料准备 100 一、 产品彩页 100 二、 产品检验报告 116 三、 技术白皮书 127 四、 环保材料检测报告 141 第二章 节能和环保 159 第一节 节能产品认证 159 一、 国家节能产品认证证书 159 二、 听力测试平台节能认证 173 三、 纯音测听仪节能认证 184 第二节 环保产品认证 187 一、 中国环境标志产品认证证书 187 二、 听力隔声室环保认证 198 三、 内镜清洗消毒设备环保认证 207 第三章 项目管理及实施方案 230 第一节 备货方案 230 一、 医疗设备清单梳理 230 二、 备货质量管控流程 247 第二节 运输方案 256 一、 设备特性分类运输 256 二、 运输全程保障机制 272 第三节 进度计划安排 278 一、 实施阶段周期规划 278 二、 关键节点管理措施 288 第四节 货物安装工艺方案 294 一、 听力隔声室安装工艺 294 二、 听力测试设备安装规范 306 第五节 质量保障措施 315 一、 全过程质量控制体系 315 二、 质量责任承诺内容 333 第四章 项目管理机构 357 第一节 人员配置 357 一、 项目经理岗位设置 357 二、 技术负责人安排 366 三、 质量安全管理人员配置 378 四、 设备安装人员团队组建 385 第二节 职责划分 408 一、 项目经理职责范围 408 二、 技术负责人工作内容 423 三、 质量管理员岗位责任 440 四、 安全管理员职责明细 450 五、 设备安装人员工作任务 461 第三节 管理制度 470 一、 人员考勤管理制度 470 二、 岗位责任制度细则 481 三、 绩效考核管理制度 494 四、 安全文明施工制度 504 五、 质量控制管理制度 524 第四节 人员管理措施 541 一、 岗前培训计划安排 541 二、 岗位技能提升培训 560 三、 定期考核机制建立 572 四、 奖惩激励机制实施 581 第五章 售后服务计划措施培训及服务承诺 590 第一节 售后服务体系 590 一、 售后机构组织架构 590 二、 设备全生命周期服务流程 598 第二节 售后服务内容 615 一、 听力测试平台专项服务 615 二、 常规设备售后保障 626 三、 全天候响应服务 631 第三节 服务保障机制 651 一、 技术团队保障 651 二、 备品备件管理 657 三、 服务质量监督 664 第四节 培训计划与实施 678 一、 分级培训课程体系 678 二、 定制化培训方案 692 三、 培训效果保障措施 706 第五节 服务承诺与保障 712 一、 质保服务承诺 712 二、 服务时效保证 729 三、 服务责任保障 736 技术参数 设备技术参数响应 听力测试平台 硬件平台兼容性要求 同一硬件平台支持 多软件功能集成 同一硬件平台支持听性脑干反应系统、听性多频稳态脑干反应、40Hz、前庭诱发肌源性电位等多种软件功能。实现了多种功能的集成化,减少了设备的占地面积和成本。方便了用户对不同功能的使用和管理,提高了工作效率。在本项目中,这种集成化的设计能够满足耳鼻喉科对听觉传导通路病变诊断的多样化需求,使医生可以在一个平台上完成多项测试,无需在不同设备之间切换,大大节省了时间和精力。 数据共享与交互 同一硬件平台便于各软件功能之间的数据共享与交互。可以实时获取和处理不同功能模块的数据,为诊断提供更加全面、准确的信息。促进了各功能模块之间的协同工作,提高了诊断的准确性和可靠性。在本项目的实际应用中,医生可以根据不同功能模块的数据进行综合分析,更精准地判断患者的病情,制定出更有效的治疗方案。 系统稳定性保障 同一硬件平台经过严格的测试和优化,能够保障系统的稳定性。减少了因硬件不兼容而导致的系统故障和数据丢失的风险。为设备的长期稳定运行提供了有力保障。以下是关于系统稳定性保障的相关信息: 保障方面 具体内容 硬件测试 对硬件进行全面的性能测试,确保其在各种环境下都能稳定运行。 软件优化 对软件进行优化,提高其运行效率和稳定性,减少卡顿和崩溃的情况。 兼容性测试 进行硬件与软件的兼容性测试,确保各功能模块之间能够无缝协作。 数据备份 提供数据备份功能,防止数据丢失,保障数据的安全性。 USB连接电脑兼容性 高速数据传输 USB连接方式支持高速数据传输,能够快速将设备采集的数据传输到电脑上。提高了数据处理的效率,减少了等待时间。确保了数据的实时性和准确性。在本项目中,高速的数据传输能够让医生及时获取患者的测试数据,进行快速诊断,为患者争取宝贵的治疗时间。 即插即用功能 具有即插即用功能,用户只需将设备通过USB连接到电脑,即可立即使用。无需复杂的安装和设置过程,方便快捷。提高了设备的易用性和便捷性。对于本项目的使用者来说,这种即插即用的功能降低了操作门槛,即使是不熟悉技术的人员也能轻松上手。 兼容性广泛 兼容多种电脑型号和配置,不受电脑硬件限制。满足了不同用户的使用需求,扩大了设备的适用范围。提高了设备的通用性和实用性。以下是关于兼容性广泛的相关表格: 兼容类型 具体说明 电脑型号 支持市面上常见的各种品牌和型号的电脑。 操作系统 兼容Windows等主流操作系统。 硬件配置 对不同的硬件配置有较好的适应性,如不同的处理器、内存等。 Windows系统软件兼容性 功能完整性保障 在兼容Windows系统的前提下,保证设备软件的各项功能完整。用户可以在Windows系统上正常使用听性脑干反应系统、听性多频稳态脑干反应等所有功能。不会因系统兼容性问题而导致功能缺失或无法使用。以下是关于功能完整性保障的表格: 功能模块 在Windows系统上的运行情况 听性脑干反应系统 正常运行,功能完整 听性多频稳态脑干反应 正常运行,功能完整 40Hz相关电位 正常运行,功能完整 前庭诱发肌源性电位 正常运行,功能完整 操作便捷性提升 与Windows系统的良好兼容性,提升了操作的便捷性。用户可以使用Windows系统的常用操作方式来控制设备,如鼠标、键盘等。降低了用户的学习成本,提高了使用效率。在本项目中,这种操作便捷性的提升能够让医生更加专注于患者的诊断和治疗,提高工作效率。 系统更新适配 随着Windows系统的不断更新,设备软件能够及时适配。确保在新系统环境下,设备依然能够稳定运行,功能不受影响。保证了设备的长期可用性和先进性。在本项目中,及时的系统更新适配能够使设备始终保持良好的性能,为患者提供更准确的诊断服务。 USB供电方式说明 电脑USB取电优势 摆脱电源束缚 使用电脑USB取电,摆脱了传统电源的束缚。可以在没有电源插座的地方使用设备,如户外、移动场所等。提高了设备的使用灵活性和适用性。在本项目中,这种摆脱电源束缚的特性使得设备可以在更多场景下使用,为患者提供更便捷的诊断服务。 减少配件负担 无需额外的电源适配器,减少了设备的配件负担。降低了设备的成本和体积,便于携带和存放。提高了设备的便携性和易用性。对于本项目的使用者来说,减少配件负担意味着更加轻松地携带和使用设备,提高工作效率。 即插即用供电 电脑USB取电实现了即插即用的供电方式。用户只需将设备通过USB连接到电脑,即可立即获得电力供应。无需复杂的操作和设置,方便快捷。在本项目中,这种即插即用的供电方式使得设备的使用更加简单方便,节省了时间和精力。 供电稳定性说明 多电脑接口适配 设备能够适配多种电脑USB接口,如USB2.0、USB3.0等。在不同的接口上都能获得稳定的电力供应,提高了设备的通用性。不受电脑接口类型的限制,方便用户使用。在本项目中,多电脑接口适配的特性使得设备可以与各种电脑连接,为用户提供更多的选择。 电压电流稳定 电脑USB取电提供的电压和电流稳定。能够满足设备的正常工作需求,保证设备的性能和稳定性。减少了因电压波动而对设备造成的损害。以下是关于电压电流稳定的表格: 参数 稳定情况 电压 稳定在XXX范围内 电流 稳定在XXX范围内 电力保护机制 设备具备电力保护机制,防止因过压、过流等情况对设备造成损坏。提高了设备的安全性和可靠性。延长了设备的使用寿命。以下是关于电力保护机制的表格: 保护类型 保护方式 过压保护 当电压超过XXX时,自动切断电源 过流保护 当电流超过XXX时,自动限制电流 供电对设备的影响 功能完整性保障 在USB供电的情况下,设备的听性脑干反应系统、听性多频稳态脑干反应等所有功能都能正常使用。保证了设备的功能完整性,不会因供电问题而影响诊断结果。为用户提供了可靠的诊断工具。在本项目中,稳定的供电确保了设备各项功能的正常运行,为准确诊断提供了保障。 性能稳定性维持 USB供电不会影响设备的性能稳定性。设备能够在稳定的电力供应下,持续、准确地采集和处理数据。确保了诊断结果的准确性和可靠性。在本项目中,性能稳定性的维持使得设备能够提供更加精准的诊断结果,为患者的治疗提供有力支持。 设备使用寿命延长 稳定的USB供电方式有助于延长设备的使用寿命。减少了因电力不稳定而对设备造成的损害,降低了设备的故障率。为用户节省了设备维护和更换的成本。在本项目中,延长设备使用寿命可以降低整体成本,提高设备的性价比。 电极接触阻抗检测功能 阻抗检测功能作用 信号质量提升 通过检测电极接触阻抗,能够及时发现电极与皮肤接触不良的情况。采取相应的措施进行调整,确保信号采集的质量。减少了因接触不良而导致的信号干扰和误差。在本项目中,高质量的信号采集能够为医生提供更准确的诊断依据,提高诊断的准确性。 诊断准确性提高 良好的电极接触阻抗有助于提高诊断的准确性。准确的信号采集能够反映出患者的真实生理状态,为医生提供更加可靠的诊断信息。降低了误诊和漏诊的风险。以下是关于诊断准确性提高的表格: 影响因素 作用机制 信号准确性 准确的信号采集反映真实生理状态 信息可靠性 为医生提供可靠的诊断信息 误诊漏诊风险 降低误诊和漏诊的可能性 操作便捷性增强 电极接触阻抗检测功能使操作更加便捷。用户可以通过软件界面实时了解电极接触情况,及时进行调整。减少了操作的复杂性和时间成本。在本项目中,操作便捷性的增强使得医生可以更加高效地完成诊断工作,提高工作效率。 阻抗数值显示方式 实时数值更新 软件界面实时更新电极接触阻抗的数值。用户可以随时掌握电极接触情况的变化,及时采取措施。确保了信号采集的稳定性和准确性。在本项目中,实时数值更新能够让医生及时发现问题并进行处理,保证诊断的准确性。 数值直观展示 具体的阻抗数值以直观的方式展示在软件界面上。用户无需进行复杂的计算和分析,即可了解电极接触情况。降低了操作的难度和门槛。在本项目中,数值直观展示使得操作更加简单易懂,提高了工作效率。 异常数值提示 当电极接触阻抗出现异常数值时,软件会及时发出提示。提醒用户进行检查和调整,避免因接触不良而影响诊断结果。提高了操作的安全性和可靠性。在本项目中,异常数值提示能够及时提醒医生处理问题,保障诊断的准确性和安全性。 阻抗检测对诊断的意义 疾病诊断准确性提升 准确的电极接触阻抗检测有助于提高疾病诊断的准确性。能够更准确地反映患者的生理状态,为医生提供更加详细的信息。有助于制定更加科学、有效的治疗方案。在本项目中,提升疾病诊断准确性可以为患者提供更好的治疗效果。 治疗效果评估依据 电极接触阻抗检测结果可以作为治疗效果评估的依据。通过对比治疗前后的阻抗数值变化,了解患者的病情改善情况。为调整治疗方案提供参考。在本项目中,治疗效果评估依据可以帮助医生及时调整治疗方案,提高治疗效果。 研究数据支持 电极接触阻抗检测功能为医学研究提供了可靠的数据支持。准确的信号采集能够为研究人员提供更加真实、准确的生理数据。有助于推动医学研究的发展和进步。在本项目中,研究数据支持可以为医学研究提供有力的帮助,促进医学的发展。 听性脑干反应测试参数 刺激声类型及参数 短声刺激特点 短声刺激具有快速、短暂的特点。能够有效地激活听觉系统的早期反应,用于评估听觉通路的基本功能。在听性脑干反应测试中具有重要的应用价值。以下是关于短声刺激特点的表格: 特点 具体表现 快速短暂 刺激时间短,能快速激活听觉系统 激活早期反应 有效评估听觉通路基本功能 应用价值 在听性脑干反应测试中作用重要 短纯音刺激优势 短纯音刺激具有特定的频率特性。可以更精确地评估不同频率下的听觉功能,有助于发现特定频率的听力损失。为诊断和治疗提供了更详细的信息。在本项目中,短纯音刺激的优势能够帮助医生更精准地诊断患者的听力问题。 Chirp声刺激效果 Chirp声刺激能够更好地模拟自然声音的特性。可以提高听觉系统的反应灵敏度,增强测试的准确性和可靠性。在临床诊断中具有广泛的应用前景。以下是关于Chirp声刺激效果的表格: 效果 具体作用 模拟自然声音 提高听觉系统反应灵敏度 增强准确性可靠性 使测试结果更准确可靠 应用前景 在临床诊断中应用广泛 刺激率和刺激水平 刺激率的影响 不同的刺激率会对听性脑干反应的结果产生影响。适当的刺激率能够更好地激活听觉系统,提高测试的敏感性。可以根据患者的具体情况进行调整。在本项目中,根据患者情况调整刺激率能够提高测试的准确性,为诊断提供更可靠的依据。 刺激水平的选择 刺激水平的选择需要根据患者的听力情况进行调整。在保证测试准确性的前提下,尽量选择较低的刺激水平,减少患者的不适感。提高患者的配合度和测试的可重复性。以下是关于刺激水平选择的表格: 选择原则 具体做法 依据听力情况 根据患者听力调整刺激水平 减少不适感 选择较低刺激水平 提高配合度和可重复性 保证测试顺利进行 个性化测试方案 根据患者的年龄、听力状况等因素,制定个性化的刺激率和刺激水平测试方案。能够更准确地评估患者的听觉功能,提高诊断的准确性。为患者提供更加精准的治疗建议。在本项目中,个性化测试方案能够满足不同患者的需求,提高诊断和治疗的效果。 测试项目及指标 耳蜗电图EcochG意义 耳蜗电图EcochG可以反映耳蜗的功能状态。对于诊断耳蜗疾病具有重要的意义。能够为医生提供早期诊断的依据。在本项目中,耳蜗电图EcochG的应用可以帮助医生及时发现耳蜗疾病,采取有效的治疗措施。 40Hz相关电位特点 40Hz相关电位能够评估听觉系统的中潜伏期反应。对于检测听觉通路的完整性和功能具有重要作用。有助于发现潜在的听觉问题。在本项目中,40Hz相关电位的检测可以为医生提供更全面的听觉信息,提高诊断的准确性。 声场测试功能应用 声场测试功能可以评估患者在不同声场环境下的听觉反应。对于评估听力损失的程度和类型具有重要意义。为助听器验配和康复治疗提供参考。在本项目中,声场测试功能的应用可以为患者提供更合适的听力解决方案。 前庭诱发肌源性电位功能 功能包含内容 cVEMP的作用 cVEMP主要反映球囊-前庭神经-脑干通路的功能。对于检测球囊和前庭神经的病变具有重要价值。有助于早期发现前庭疾病。以下是关于cVEMP作用的表格: 作用方面 具体作用 反映通路功能 体现球囊-前庭神经-脑干通路情况 检测病变 发现球囊和前庭神经病变 早期发现疾病 助力早期诊断前庭疾病 oVEMP的意义 oVEMP主要反映椭圆囊-前庭神经-脑干通路的功能。对于评估椭圆囊和前庭神经的功能状态具有重要意义。为诊断和治疗提供了重要的依据。在本项目中,oVEMP的意义在于帮助医生更全面地了解患者的前庭功能,制定更有效的治疗方案。 两者联合应用优势 cVEMP和oVEMP联合应用可以更全面地评估前庭系统的功能。提高了诊断的准确性和可靠性。为制定个性化的治疗方案提供了更多的信息。在本项目中,两者联合应用能够为患者提供更精准的诊断和治疗。 刺激声类型及参数 短声刺激效果 短声刺激能够快速激活前庭系统。用于评估前庭系统的早期反应,具有较高的敏感性。在临床诊断中具有重要的应用价值。在本项目中,短声刺激效果可以帮助医生及时发现前庭系统的问题。 短纯音频率选择 短纯音频率500-8000Hz任选,可以根据患者的具体情况进行调整。能够更精确地评估不同频率下的前庭功能。提高了诊断的准确性。以下是关于短纯音频率选择的表格: 频率范围 选择方式 作用 500-8000Hz 根据患者情况调整 精确评估前庭功能 Chirp声刺激优势 Chirp声刺激能够更好地模拟自然声音的特性。可以提高前庭系统的反应灵敏度,增强测试的可靠性。在临床研究中具有广泛的应用前景。以下是关于Chirp声刺激优势的表格: 优势方面 具体优势 模拟自然声音 提高前庭系统反应灵敏度 增强可靠性 使测试结果更可靠 应用前景 在临床研究中应用广泛 生物反馈技术应用 肌肉紧张度监测 生物反馈技术可以实时监测患者的肌肉紧张度。及时发现患者在测试过程中的紧张情绪,采取相应的措施进行调整。确保测试结果的准确性。在本项目中,肌肉紧张度监测能够提高测试的准确性,为诊断提供更可靠的依据。 测试状态调节 根据肌肉紧张度监测结果,调节测试状态。可以优化刺激声的参数和测试流程,提高测试的效率和准确性。为患者提供更加个性化的测试服务。以下是关于测试状态调节的表格: 调节依据 调节方式 作用 肌肉紧张度监测结果 优化刺激声参数和测试流程 提高测试效率和准确性 患者舒适度提升 生物反馈技术的应用有助于提升患者的舒适度。减少患者在测试过程中的不适感,提高患者的配合度。保证测试的顺利进行。在本项目中,患者舒适度提升可以提高患者的配合度,确保测试的准确性。 纯音测听仪 频率输出范围参数 插入式耳机频率 低频率表现 1)在低频段125Hz时,插入式耳机能够清晰且稳定地输出声音信号,这一特性对于检测低频听力情况至关重要。低频听力损失在一些特定的耳部疾病中较为常见,如梅尼埃病等。稳定的低频输出可以为医生提供准确的低频听力数据,有助于发现早期的低频听力损失问题。此外,对于一些职业性听力损伤,低频听力的变化也可能是早期的表现之一,因此该功能可以为全面评估听力状况提供有力支持。 2)稳定的低频输出不仅能检测低频听力损失,还能为后续的听力治疗和康复方案提供重要依据。医生可以根据低频听力的具体情况,制定个性化的治疗方案,如佩戴特定的助听器或进行康复训练等。同时,对于一些先天性听力障碍的患者,低频听力的准确检测也有助于早期干预,提高患者的听力康复效果。 3)通过对低频听力的检测,还可以发现一些潜在的耳部疾病。例如,低频听力下降可能是中耳积液、内耳疾病等的早期症状。及时发现这些问题,可以为患者争取到更及时的治疗时机,避免病情进一步恶化。此外,对于一些老年人,低频听力的变化也可能与身体其他系统的疾病有关,如心血管疾病等,因此低频听力检测具有重要的临床意义。 高频率表现 1)插入式耳机的高频可达8000Hz,这使得它能够检测高频听力状况。高频听力损失在现代社会中较为常见,尤其是长期暴露在高噪音环境中的人群,如工厂工人、音乐家等。准确的高频率输出可以帮助医生及时发现高频听力下降等问题,为患者提供及时的诊断和治疗。此外,对于一些耳部疾病,如噪声性聋、突发性聋等,高频听力的变化往往是早期的表现之一,因此该功能对于早期诊断和治疗具有重要意义。 2)高频率输出准确,可以有效识别高频听力下降等问题。在听力测试中,准确的高频输出能够提供更精确的听力数据,帮助医生更准确地判断患者的听力状况。对于一些高频听力损失较轻的患者,准确的检测可以及时发现问题,并采取相应的治疗措施,避免听力进一步下降。此外,对于一些需要进行职业听力评估的人群,如飞行员、驾驶员等,准确的高频听力检测也至关重要。 3)该耳机的高频率输出满足了对高频听力测试的需求。在临床实践中,高频听力测试对于诊断和治疗耳部疾病具有重要作用。例如,在诊断耳鸣、耳硬化症等疾病时,高频听力测试可以提供重要的诊断依据。此外,对于一些听力康复训练,高频听力的提高也是重要的目标之一。因此,插入式耳机的高频率输出为高频听力测试和康复提供了有力的支持。 频率覆盖优势 1)插入式耳机的频率范围覆盖了大部分日常声音频率,这使得测试结果更具代表性。日常声音的频率范围广泛,包括低频的环境噪音、中频的人声和高频的鸟鸣声等。该耳机能够覆盖这些频率范围,能够更全面地反映患者在日常生活中的听力状况。通过对不同频率的听力测试,可以发现患者在不同频率段的听力问题,为制定个性化的听力康复方案提供依据。 2)该频率范围能适应不同年龄段和听力状况的测试。不同年龄段的人群,其听力特点和常见的听力问题也有所不同。例如,儿童可能更容易出现先天性听力障碍,而老年人则更容易出现老年性聋。该耳机的频率范围能够满足不同年龄段人群的听力测试需求,为准确诊断和治疗提供支持。此外,对于不同听力状况的患者,如轻度、中度和重度听力损失患者,该耳机也能够提供准确的测试结果。 3)插入式耳机的频率覆盖范围为听力诊断提供了更全面的信息。在临床诊断中,全面的听力信息对于准确判断耳部疾病的类型和程度至关重要。该耳机能够检测低频、中频和高频的听力状况,能够发现一些潜在的耳部疾病,如内耳疾病、中耳疾病等。此外,对于一些复杂的耳部疾病,如听神经瘤等,全面的听力信息也有助于早期诊断和治疗。 TDH39气导耳机频率 低频优势 1)TDH39气导耳机在低频125Hz时输出稳定,这一特性对于检测低频听力具有重要意义。低频听力损失可能会影响患者对一些低频声音的感知,如雷声、鼓声等。稳定的低频输出可以帮助医生准确检测患者的低频听力状况,为早期发现低频听力问题提供依据。此外,对于一些职业性听力损伤,低频听力的变化也可能是早期的表现之一,因此该功能可以为职业听力评估提供有力支持。 2)稳定的低频输出为低频听力评估提供了可靠依据。在听力测试中,准确的低频听力数据对于判断患者的听力状况至关重要。该耳机的稳定低频输出可以减少测试误差,提高测试结果的准确性。医生可以根据准确的低频听力数据,制定个性化的治疗方案,如佩戴特定的助听器或进行康复训练等。此外,对于一些需要进行低频听力研究的领域,如声学研究、心理学研究等,该耳机的稳定低频输出也具有重要价值。 3)该耳机的低频优势有助于发现早期低频听力问题。早期发现低频听力问题可以为患者争取到更及时的治疗时机,避免听力进一步下降。例如,对于一些先天性低频听力障碍的患者,早期发现并进行干预可以提高患者的听力康复效果。此外,对于一些长期暴露在低频噪音环境中的人群,定期进行低频听力测试可以及时发现听力损伤,采取相应的防护措施。 高频优势 1)TDH39气导耳机的高频可达12500Hz,这使得它能够检测到更高频率的听力情况。高频听力损失在现代社会中较为常见,尤其是长期暴露在高噪音环境中的人群。该耳机的高频率输出可以帮助医生更准确地检测高频听力损失,为患者提供更及时的诊断和治疗。此外,对于一些耳部疾病,如噪声性聋、突发性聋等,高频听力的变化往往是早期的表现之一,因此该功能对于早期诊断和治疗具有重要意义。 2)该耳机对于高频听力损失的检测更敏感。在听力测试中,敏感的检测可以及时发现高频听力损失的细微变化,为患者提供更准确的诊断。对于一些高频听力损失较轻的患者,敏感的检测可以及时发现问题,并采取相应的治疗措施,避免听力进一步下降。此外,对于一些需要进行职业听力评估的人群,如飞行员、驾驶员等,敏感的高频听力检测也至关重要。 3)TDH39气导耳机的高频优势满足了特殊人群和特殊听力测试需求。例如,对于一些音乐家、音频工程师等对高频听力要求较高的人群,该耳机的高频率输出可以提供准确的听力测试结果。此外,对于一些需要进行高频听力研究的领域,如声学研究、心理学研究等,该耳机的高频优势也具有重要价值。 频率范围意义 1)TDH39气导耳机的频率范围能更全面地反映听力状况。该耳机的频率范围覆盖了低频、中频和高频,能够检测到不同频率段的听力问题。通过对不同频率的听力测试,可以发现患者在不同频率段的听力损失情况,为制定个性化的听力康复方案提供依据。例如,对于一些低频听力损失较重而高频听力正常的患者,可以选择佩戴具有低频增强功能的助听器;对于一些高频听力损失较重而低频听力正常的患者,则可以选择佩戴具有高频增强功能的助听器。 2)该频率范围为听力诊断和治疗提供了更精准的信息。在临床诊断中,准确的听力信息对于判断耳部疾病的类型和程度至关重要。该耳机的频率范围能够提供更全面、更准确的听力数据,帮助医生更准确地诊断耳部疾病,如内耳疾病、中耳疾病等。此外,对于一些复杂的耳部疾病,如听神经瘤等,更精准的听力信息也有助于早期诊断和治疗。 3)TDH39气导耳机的频率范围提升了听力测试的准确性和可靠性。稳定的低频输出和高频率的敏感检测可以减少测试误差,提高测试结果的准确性。此外,该耳机的频率范围能够适应不同年龄段和听力状况的测试,为不同人群提供准确的听力测试服务。因此,该耳机的频率范围对于提高听力测试的质量和效果具有重要意义。 骨导耳机频率 低频表现 1)骨导耳机在低频250Hz时输出稳定,这一特性可有效评估低频骨导听力。低频骨导听力的评估对于诊断一些耳部疾病具有重要意义,如中耳积液、耳硬化症等。稳定的低频输出可以帮助医生准确检测患者的低频骨导听力状况,为早期发现低频骨导听力损失提供依据。此外,对于一些需要进行骨导听力研究的领域,如声学研究、心理学研究等,该耳机的稳定低频输出也具有重要价值。 2)该耳机有助于发现低频骨导听力损失。低频骨导听力损失可能会影响患者对一些低频声音的感知,如脚步声、心跳声等。早期发现低频骨导听力损失可以为患者争取到更及时的治疗时机,避免听力进一步下降。例如,对于一些先天性低频骨导听力障碍的患者,早期发现并进行干预可以提高患者的听力康复效果。此外,对于一些长期暴露在低频噪音环境中的人群,定期进行低频骨导听力测试可以及时发现听力损伤,采取相应的防护措施。 3)骨导耳机的低频表现为骨导听力诊断提供了基础数据。在临床诊断中,准确的骨导听力数据对于判断耳部疾病的类型和程度至关重要。该耳机的稳定低频输出可以减少测试误差,提高测试结果的准确性。医生可以根据准确的低频骨导听力数据,制定个性化的治疗方案,如佩戴骨导助听器或进行手术治疗等。此外,对于一些需要进行骨导听力研究的领域,如声学研究、心理学研究等,该耳机的低频表现也为研究提供了重要的基础数据。 高频表现 1)骨导耳机在高频8000Hz时输出清晰,这使得它能够检测高频骨导听力。高频骨导听力的检测对于诊断一些耳部疾病具有重要意义,如噪声性聋、突发性聋等。清晰的高频输出可以帮助医生准确检测患者的高频骨导听力状况,为早期发现高频骨导听力下降等问题提供依据。此外,对于一些需要进行骨导听力研究的领域,如声学研究、心理学研究等,该耳机的清晰高频输出也具有重要价值。 2)该耳机可识别高频骨导听力下降等问题。在听力测试中,准确的高频骨导听力检测可以及时发现高频骨导听力下降的细微变化,为患者提供更准确的诊断。对于一些高频骨导听力损失较轻的患者,及时发现问题并采取相应的治疗措施,可以避免听力进一步下降。此外,对于一些需要进行职业听力评估的人群,如飞行员、驾驶员等,准确的高频骨导听力检测也至关重要。 3)骨导耳机的高频表现满足了骨导听力测试的高频需求。在临床实践中,高频骨导听力测试对于诊断和治疗耳部疾病具有重要作用。例如,在诊断耳鸣、耳硬化症等疾病时,高频骨导听力测试可以提供重要的诊断依据。此外,对于一些听力康复训练,高频骨导听力的提高也是重要的目标之一。因此,该耳机的高频表现为高频骨导听力测试和康复提供了有力的支持。 频率(Hz) 输出清晰度 对高频骨导听力检测的作用 8000 清晰 准确检测高频,发现听力下降问题 7000 较清晰 辅助检测高频骨导听力状况 6000 清晰 有助于判断高频骨导听力变化 骨导频率作用 1)骨导耳机的频率范围能准确反映骨导听力状况。该耳机的频率范围覆盖了低频和高频,能够检测到不同频率段的骨导听力问题。通过对不同频率的骨导听力测试,可以发现患者在不同频率段的骨导听力损失情况,为制定个性化的骨导听力康复方案提供依据。例如,对于一些低频骨导听力损失较重而高频骨导听力正常的患者,可以选择佩戴具有低频增强功能的骨导助听器;对于一些高频骨导听力损失较重而低频骨导听力正常的患者,则可以选择佩戴具有高频增强功能的骨导助听器。 2)该频率范围为区分气导和骨导听力问题提供依据。气导听力和骨导听力的异常可能由不同的原因引起,准确区分两者对于诊断和治疗耳部疾病具有重要意义。骨导耳机的频率范围能够提供准确的骨导听力数据,帮助医生判断患者的听力问题是由气导还是骨导引起的。例如,如果患者气导听力下降而骨导听力正常,可能是中耳疾病引起的;如果患者气导和骨导听力都下降,可能是内耳疾病引起的。 3)骨导耳机的频率范围对耳部疾病的诊断有重要意义。通过对骨导听力的检测,可以发现一些潜在的耳部疾病,如内耳疾病、中耳疾病等。例如,在诊断耳硬化症时,骨导听力测试可以发现患者的骨导听力下降,为早期诊断和治疗提供依据。此外,对于一些复杂的耳部疾病,如听神经瘤等,骨导听力的检测也有助于判断病情的严重程度和制定治疗方案。 频率范围 对骨导听力反映 区分气导和骨导作用 对耳部疾病诊断意义 低频-高频 准确反映骨导听力状况 判断听力问题来源 发现内耳、中耳等疾病 低频 检测低频骨导听力损失 辅助区分低频气导和骨导问题 诊断中耳积液等疾病 高频 检测高频骨导听力下降 辅助区分高频气导和骨导问题 诊断噪声性聋等疾病 声强输出范围指标 气导耳机声强 低声强表现 1)气导耳机在-10dBHL时,能检测到极微弱声音的听力情况。极微弱声音的听力检测对于早期发现听力问题具有重要意义,一些耳部疾病在早期可能仅表现为对微弱声音的听力下降。通过检测极微弱声音的听力,医生可以及时发现患者的听力变化,为早期诊断和治疗提供依据。此外,对于一些需要进行精细听力评估的人群,如音乐家、音频工程师等,对极微弱声音的听力检测也至关重要。 2)该耳机有助于发现早期轻度听力损失。早期轻度听力损失可能不易被患者察觉,但通过检测极微弱声音的听力,可以及时发现这些细微的变化。早期发现轻度听力损失可以为患者争取到更及时的治疗时机,避免听力进一步下降。例如,对于一些长期暴露在噪音环境中的人群,定期进行极微弱声音的听力检测可以及时发现听力损伤,采取相应的防护措施。 3)气导耳机的低声强表现为听力筛查提供了更敏感的检测手段。在大规模的听力筛查中,敏感的检测手段可以提高筛查的准确性和效率。该耳机能够检测到极微弱声音的听力,能够发现更多早期的听力问题,为更多的患者提供及时的诊断和治疗。此外,对于一些偏远地区或医疗资源有限的地方,该耳机的低声强表现也可以为听力筛查提供便利。 高声强表现 1)气导耳机120dBHL的高声强输出,可测试重度听力损失患者。重度听力损失患者对声音的感知能力较弱,需要较高的声强才能听到声音。该耳机的高声强输出可以满足重度听力损失患者的测试需求,为医生准确评估患者的听力状况提供依据。此外,对于一些需要进行听力康复训练的重度听力损失患者,高声强输出也可以为训练提供必要的刺激。 2)该耳机满足不同听力程度患者的测试需求。气导耳机的声强输出范围涵盖了从低声强到高声强,能够适应不同听力程度患者的测试。无论是轻度听力损失患者还是重度听力损失患者,都可以通过该耳机进行准确的听力测试。这为不同听力程度的患者提供了更全面的听力测试服务,有助于提高听力诊断的准确性和治疗效果。 3)气导耳机的高声强表现为重度听力障碍的诊断提供依据。通过测试重度听力损失患者在高声强下的听力情况,医生可以判断患者的听力损失程度和类型,为制定个性化的治疗方案提供依据。例如,对于一些重度感音神经性聋患者,医生可以根据测试结果选择合适的助听器或人工耳蜗植入等治疗方法。 声强范围优势 1)气导耳机的声强范围能全面评估气导听力。该耳机的声强范围从-10dBHL到120dBHL,涵盖了正常听力和不同程度听力损失的范围。通过在不同声强下进行听力测试,可以全面了解患者的气导听力状况,包括听力损失的程度、类型和频率分布等。这为制定个性化的听力康复方案提供了更准确的依据。 2)该声强范围适应不同年龄段和听力状况的气导测试。不同年龄段的人群,其听力特点和常见的听力问题也有所不同。例如,儿童可能更容易出现先天性听力障碍,而老年人则更容易出现老年性聋。该耳机的声强范围能够满足不同年龄段人群的气导测试需求,为准确诊断和治疗提供支持。此外,对于不同听力状况的患者,如轻度、中度和重度听力损失患者,该耳机也能够提供准确的测试结果。 3)气导耳机的声强范围提高了气导听力测试的准确性和可靠性。稳定的低声强输出和高声强输出可以减少测试误差,提高测试结果的准确性。此外,该耳机的声强范围能够适应不同的测试环境和患者个体差异,为不同人群提供准确的气导听力测试服务。因此,该耳机的声强范围对于提高气导听力测试的质量和效果具有重要意义。 骨导耳机声强 低声强骨导 1)骨导耳机-10dBHL的低声强可检测骨导的微弱听力。骨导的微弱听力检测对于诊断一些耳部疾病具有重要意义,如中耳积液、耳硬化症等。低声强的骨导测试可以帮助医生准确检测患者的骨导微弱听力状况,为早期发现骨导听力问题提供依据。此外,对于一些需要进行骨导听力研究的领域,如声学研究、心理学研究等,该耳机的低声强骨导表现也具有重要价值。 2)该耳机有助于发现早期骨导听力问题。早期骨导听力问题可能不易被患者察觉,但通过检测骨导的微弱听力,可以及时发现这些细微的变化。早期发现骨导听力问题可以为患者争取到更及时的治疗时机,避免听力进一步下降。例如,对于一些先天性骨导听力障碍的患者,早期发现并进行干预可以提高患者的听力康复效果。 3)骨导耳机的低声强表现为骨导听力筛查提供了精细检测。在大规模的骨导听力筛查中,精细的检测手段可以提高筛查的准确性和效率。该耳机能够检测到骨导的微弱听力,能够发现更多早期的骨导听力问题,为更多的患者提供及时的诊断和治疗。此外,对于一些偏远地区或医疗资源有限的地方,该耳机的低声强表现也可以为骨导听力筛查提供便利。 高声强骨导 1)骨导耳机80dBHL的高声强能测试骨导的较强听力。较强骨导听力的测试对于诊断一些耳部疾病具有重要意义,如噪声性聋、突发性聋等。高声强的骨导测试可以帮助医生准确检测患者的骨导较强听力状况,为早期发现骨导听力下降等问题提供依据。此外,对于一些需要进行骨导听力研究的领域,如声学研究、心理学研究等,该耳机的高声强骨导表现也具有重要价值。 2)该耳机满足不同骨导听力程度的测试需求。骨导耳机的声强输出范围涵盖了从低声强到高声强,能够适应不同骨导听力程度患者的测试。无论是轻度骨导听力损失患者还是重度骨导听力损失患者,都可以通过该耳机进行准确的骨导听力测试。这为不同骨导听力程度的患者提供了更全面的骨导听力测试服务,有助于提高骨导听力诊断的准确性和治疗效果。 3)骨导耳机的高声强表现为骨导听力诊断提供了准确数据。通过测试骨导较强听力患者在高声强下的听力情况,医生可以判断患者的骨导听力损失程度和类型,为制定个性化的治疗方案提供依据。例如,对于一些重度骨导感音神经性聋患者,医生可以根据测试结果选择合适的骨导助听器或人工耳蜗植入等治疗方法。 骨导声强意义 1)骨导耳机的声强范围能准确反映骨导听力状况。该耳机的声强范围从-10dBHL到80dBHL,涵盖了正常骨导听力和不同程度骨导听力损失的范围。通过在不同声强下进行骨导听力测试,可以全面了解患者的骨导听力状况,包括听力损失的程度、类型和频率分布等。这为制定个性化的骨导听力康复方案提供了更准确的依据。 2)该声强范围有助于区分气导和骨导听力问题。气导听力和骨导听力的异常可能由不同的原因引起,准确区分两者对于诊断和治疗耳部疾病具有重要意义。骨导耳机的声强范围能够提供准确的骨导听力数据,帮助医生判断患者的听力问题是由气导还是骨导引起的。例如,如果患者气导听力下降而骨导听力正常,可能是中耳疾病引起的;如果患者气导和骨导听力都下降,可能是内耳疾病引起的。 3)骨导耳机的声强范围对耳部疾病的诊断有重要价值。通过对骨导听力的检测,可以发现一些潜在的耳部疾病,如内耳疾病、中耳疾病等。例如,在诊断耳硬化症时,骨导听力测试可以发现患者的骨导听力下降,为早期诊断和治疗提供依据。此外,对于一些复杂的耳部疾病,如听神经瘤等,骨导听力的检测也有助于判断病情的严重程度和制定治疗方案。 声强输出适应性 患者适应性 1)气导和骨导耳机的声强输出能适应不同年龄、不同听力程度患者的测试。不同年龄的患者,其听力系统的发育和衰退情况不同,对声强的适应能力也有所差异。例如,儿童的听力系统尚未完全发育成熟,需要较低的声强进行测试;而老年人的听力系统可能已经衰退,需要较高的声强才能听到声音。此外,不同听力程度的患者对声强的需求也不同,轻度听力损失患者可能只需要较低的声强就能听到声音,而重度听力损失患者则需要较高的声强。该耳机的声强输出范围能够满足不同年龄、不同听力程度患者的测试需求,为各类患者提供准确的听力测试服务。 2)该耳机为各类患者提供了准确的听力测试服务。准确的听力测试是制定个性化治疗方案的基础。通过适应不同患者的声强需求,该耳机能够准确检测患者的听力状况,为医生提供准确的诊断依据。医生可以根据测试结果,为患者选择合适的治疗方法,如佩戴助听器、进行康复训练或手术治疗等。这有助于提高患者的听力康复效果,改善患者的生活质量。 3)该耳机的声强输出适应性提升了患者的测试体验。在听力测试过程中,患者如果能够舒适地听到声音,会更配合测试,从而提高测试的准确性和效率。该耳机的声强输出范围能够根据患者的实际情况进行调整,使患者在测试过程中感到舒适和放松。此外,该耳机的操作简单方便,也能够减少患者的不适感,提升患者的测试体验。 患者类型 声强适应性表现 对测试服务的影响 对测试体验的影响 儿童 可提供较低声强测试 准确检测听力状况 减少不适感,提升配合度 老年人 可提供较高声强测试 满足听力测试需求 提高测试准确性和效率 轻度听力损失患者 适应较低声强 准确诊断听力问题 提供舒适测试体验 重度听力损失患者 适应较高声强 为治疗提供依据 提升测试效果和满意度 场景适应性 1)气导和骨导耳机可在不同的测试环境中使用。不同的测试环境可能会对声音的传播和接收产生影响,如噪音、回声等。该耳机具有良好的抗干扰能力,能够在不同的测试环境中准确检测患者的听力状况。例如,在医院的听力测试室中,可能会存在一定的背景噪音,但该耳机能够有效地过滤这些噪音,保证测试结果的准确性。此外,该耳机还可以在一些特殊的测试环境中使用,如户外、嘈杂的工厂等。 2)该耳机适应医院、诊所等多种场所的听力测试。医院和诊所是进行听力测试的主要场所,但不同的医院和诊所可能具有不同的设备和环境条件。该耳机具有良好的兼容性和通用性,能够与不同的听力测试设备和系统配合使用。此外,该耳机的操作简单方便,不需要复杂的安装和调试过程,能够在各种场所快速开展听力测试工作。 3)气导和骨导耳机的场景适应性提高了设备的实用性。在实际应用中,设备的实用性是非常重要的。该耳机能够适应不同的测试环境和场所,为听力测试提供了更多的选择和便利。无论是在大规模的听力筛查活动中,还是在日常的临床诊断中,该耳机都能够发挥重要的作用。此外,该耳机的便携性也使得它可以在一些偏远地区或医疗资源有限的地方使用,为更多的患者提供听力测试服务。 宽频声导抗 测试场景 场景特点 耳机适应性表现 对测试的影响 医院听力测试室 有一定背景噪音 抗干扰,准确检测听力 保证测试结果准确性 诊所 设备和环境多样 兼容性好,操作方便 快速开展测试工作 户外 环境复杂 适应复杂环境,准确测试 扩大测试范围 嘈杂工厂 噪音大 有效过滤噪音,进行测试 为工人提供听力测试服务 测试准确性 1)合适的声强输出范围能保证听力测试的准确性。声强是影响听力测试结果的重要因素之一,如果声强过高或过低,都可能导致测试结果不准确。该耳机的声强输出范围经过精心设计,能够根据患者的实际情况提供合适的声强,保证听力测试的准确性。例如,对于轻度听力损失患者,使用较低的声强进行测试可以更准确地检测其听力状况;对于重度听力损失患者,使用较高的声强进行测试可以确保患者能够听到声音。 2)该耳机减少了因声强不合适导致的测试误差。不合适的声强可能会使患者误判听到或听不到声音,从而导致测试误差。该耳机能够根据患者的听力程度和测试环境自动调整声强,避免了因声强不合适而导致的测试误差。此外,该耳机还具有良好的稳定性和重复性,能够在多次测试中得到一致的结果,进一步提高了测试的准确性。 3)气导和骨导耳机为听力诊断提供了可靠的数据支持。准确的听力测试结果是进行听力诊断和治疗的基础。该耳机通过保证测试的准确性和减少测试误差,为医生提供了可靠的听力数据。医生可以根据这些数据,准确判断患者的听力状况,制定个性化的治疗方案。此外,这些可靠的数据还可以为听力研究提供支持,推动听力医学的发展。 刺激模式配置情况 同侧刺激模式 刺激原理 1)同侧刺激模式通过同侧刺激,激发同侧耳部的听觉反应。当声音刺激同侧耳部时,声音信号会通过外耳道、中耳和内耳等结构,最终传递到听觉神经,引起听觉反应。这种刺激方式能够直接评估同侧耳部的听觉功能,检测同侧耳部是否存在病变或损伤。例如,如果同侧耳部存在中耳积液、鼓膜穿孔等问题,可能会影响声音的传导,导致听觉反应异常。 2)该模式能有效评估同侧耳部的听觉功能。通过观察同侧耳部的听觉反应,医生可以了解同侧耳部的听力状况、听觉敏感度等。例如,在同侧刺激模式下,可以测量同侧耳部的听阈、声反射等指标,这些指标可以反映同侧耳部的听觉功能是否正常。此外,该模式还可以用于评估同侧耳部的听觉康复效果,如佩戴助听器或进行手术治疗后,通过同侧刺激模式可以检测同侧耳部的听力是否得到改善。 3)同侧刺激模式对同侧耳部病变的检测有重要作用。一些耳部疾病可能只影响同侧耳部,如中耳炎、耳硬化症等。通过同侧刺激模式,可以及时发现这些病变,为早期诊断和治疗提供依据。例如,在同侧刺激模式下,如果发现同侧耳部的听觉反应异常,可能提示同侧耳部存在病变,医生可以进一步进行检查和诊断,制定相应的治疗方案。 刺激方式 激发反应部位 对评估听觉功能作用 对检测病变作用 同侧刺激 同侧耳部 直接评估同侧耳部功能 及时发现同侧耳部病变 特定频率同侧刺激 同侧耳部特定频率区域 检测特定频率听力状况 发现特定频率病变 高强度同侧刺激 同侧耳部 测试重度听力损失患者 判断病变严重程度 测试效果 1)同侧刺激模式能提供准确的同侧听力测试结果。该模式通过直接刺激同侧耳部,避免了对侧耳部的干扰,能够更准确地检测同侧耳部的听力状况。在测试过程中,医生可以根据同侧耳部的听觉反应,准确判断同侧耳部的听力损失程度、类型等。例如,在同侧刺激模式下,如果发现同侧耳部的听阈升高,可能提示同侧耳部存在听力损失;如果发现同侧耳部的声反射异常,可能提示同侧耳部存在病变。 2)该模式有助于发现同侧耳部的听力问题。一些同侧耳部的听力问题可能比较隐蔽,不易被察觉。通过同侧刺激模式,可以更敏感地检测到这些问题。例如,在同侧刺激模式下,可以发现同侧耳部的轻微听力下降、高频听力损失等问题。早期发现这些问题可以为患者争取到更及时的治疗时机,避免听力进一步下降。 3)同侧刺激模式为耳部疾病的早期诊断提供线索。一些耳部疾病在早期可能只表现为同侧耳部的轻微听力问题或听觉反应异常。通过同侧刺激模式,可以及时发现这些早期症状,为耳部疾病的早期诊断提供线索。医生可以根据这些线索,进一步进行检查和诊断,制定相应的治疗方案。例如,如果在同侧刺激模式下发现同侧耳部的听觉反应异常,医生可以进一步进行耳部影像学检查、听力学检查等,以明确病因。 测试指标 对测试结果准确性影响 对发现听力问题作用 对早期诊断作用 听阈 准确反映听力损失程度 发现轻微听力下降 提示耳部疾病可能 声反射 检测听觉传导通路功能 发现听觉反应异常 辅助诊断耳部病变 听觉敏感度 评估听觉功能状态 发现高频听力损失 为早期干预提供依据 临床应用 1)在临床诊断中,同侧刺激模式可用于评估单侧耳部疾病。一些耳部疾病可能只影响单侧耳部,如同侧中耳炎、同侧耳硬化症等。通过同侧刺激模式,可以准确评估单侧耳部的听觉功能,检测单侧耳部是否存在病变。医生可以根据测试结果,制定个性化的治疗方案,如药物治疗、手术治疗等。例如,如果同侧刺激模式显示同侧耳部存在听力损失,医生可以进一步检查确定病因,并采取相应的治疗措施。 2)该模式对耳部感染、外伤等疾病的诊断有重要意义。耳部感染和外伤可能会导致同侧耳部的听觉功能受损。通过同侧刺激模式,可以及时发现这些问题,为早期诊断和治疗提供依据。例如,在同侧刺激模式下,如果发现同侧耳部的听觉反应异常,可能提示同侧耳部存在感染或外伤,医生可以进一步进行检查和诊断,制定相应的治疗方案。 3)同侧刺激模式为治疗方案的制定提供依据。准确的同侧听力测试结果可以帮助医生了解患者的病情,制定更合理的治疗方案。例如,如果同侧刺激模式显示同侧耳部存在轻度听力损失,医生可以选择药物治疗或康复训练等保守治疗方法;如果同侧刺激模式显示同侧耳部存在重度听力损失,医生可能会考虑手术治疗或佩戴助听器等治疗方法。 对侧刺激模式 刺激机制 1)对侧刺激模式通过对侧刺激,观察对侧耳部的听觉反应。当声音刺激对侧耳部时,声音信号会通过外耳道、中耳和内耳等结构,最终传递到听觉神经,引起听觉反应。同时,声音信号还会通过听觉传导通路传递到同侧耳部,引起同侧耳部的一些间接反应。通过观察对侧耳部的听觉反应和同侧耳部的间接反应,可以检测对侧耳部的听觉传导功能和双耳的听力平衡情况。 2)该模式可检测对侧耳部的听觉传导功能。听觉传导功能是指声音从外耳道传递到听觉神经的过程。如果对侧耳部的听觉传导通路存在病变或损伤,可能会影响声音的传导,导致对侧耳部的听觉反应异常。通过对侧刺激模式,可以检测对侧耳部的听觉传导功能是否正常。例如,在对侧刺激模式下,如果发现对侧耳部的听阈升高或声反射异常,可能提示对侧耳部的听觉传导通路存在问题。 3)对侧刺激模式对评估双耳听力平衡有重要作用。双耳听力平衡是指双耳的听力状况相对一致。如果双耳听力存在明显差异,可能会影响患者的听觉感知和言语理解能力。通过对侧刺激模式,可以比较对侧耳部和同侧耳部的听觉反应,评估双耳的听力平衡情况。例如,在对侧刺激模式下,如果发现对侧耳部的听阈明显高于同侧耳部,可能提示双耳听力存在不平衡,医生可以进一步检查确定病因,并采取相应的治疗措施。 测试作用 1)对侧刺激模式能发现对侧耳部的听力异常。一些对侧耳部的听力问题可能比较隐蔽,不易被察觉。通过对侧刺激模式,可以更敏感地检测到这些问题。例如,在对侧刺激模式下,可以发现对侧耳部的轻微听力下降、高频听力损失等问题。早期发现这些问题可以为患者争取到更及时的治疗时机,避免听力进一步下降。 2)该模式为双侧耳部疾病的诊断提供信息。双侧耳部疾病可能会同时影响对侧耳部和同侧耳部的听力。通过对侧刺激模式,可以检测对侧耳部的听力状况,为双侧耳部疾病的诊断提供信息。例如,在对侧刺激模式下,如果发现对侧耳部和同侧耳部的听力都存在下降,可能提示双侧耳部存在疾病,医生可以进一步检查确定病因,并采取相应的治疗措施。 3)对侧刺激模式有助于制定全面的治疗方案。准确的对侧听力测试结果可以帮助医生了解患者的病情,制定更全面的治疗方案。例如,如果对侧刺激模式显示对侧耳部存在听力损失,医生可以根据对侧耳部和同侧耳部的听力情况,选择合适的治疗方法,如佩戴助听器、进行康复训练或手术治疗等。 实际应用 1)在临床实践中,对侧刺激模式可用于排查对侧耳部疾病。一些对侧耳部疾病可能没有明显的症状,但通过对侧刺激模式,可以检测到对侧耳部的听力异常,从而及时发现这些疾病。例如,在对侧刺激模式下,如果发现对侧耳部的听阈升高或...
青海国家区域医疗中心和国家紧急医学救援基地建设项目耳鼻喉科听力测试平台等医疗设备采购投标方案.docx
下载提示

1.本文档仅提供部分内容试读;

2.支付并下载文件,享受无限制查看;

3.本网站所提供的标准文本仅供个人学习、研究之用,未经授权,严禁复制、发行、汇编、翻译或网络传播等,侵权必究;

4.左侧添加客服微信获取帮助;

5.本文为word版本,可以直接复制编辑使用。


这个人很懒,什么都没留下
未认证用户 查看用户
该文档于 上传
推荐文档
×
精品标书制作
百人专家团队
擅长领域:
工程标 服务标 采购标
16852
已服务主
2892
中标量
1765
平台标师
扫码添加客服
客服二维码
咨询热线:192 3288 5147
公众号
微信客服
客服