文库 货物类投标方案 教学设备

山东省图书馆2026年度外文原版期刊采购项目投标方案.docx

DOCX   1237页   下载597   2025-08-26   浏览87   收藏71   点赞154   评分-   692044字   228.00

AI慧写标书

十分钟千页标书高效生成

温馨提示:当前文档最多只能预览 15 页,若文档总页数超出了 15 页,请下载原文档以浏览全部内容。
山东省图书馆2026年度外文原版期刊采购项目投标方案.docx 第1页
山东省图书馆2026年度外文原版期刊采购项目投标方案.docx 第2页
山东省图书馆2026年度外文原版期刊采购项目投标方案.docx 第3页
山东省图书馆2026年度外文原版期刊采购项目投标方案.docx 第4页
山东省图书馆2026年度外文原版期刊采购项目投标方案.docx 第5页
山东省图书馆2026年度外文原版期刊采购项目投标方案.docx 第6页
山东省图书馆2026年度外文原版期刊采购项目投标方案.docx 第7页
山东省图书馆2026年度外文原版期刊采购项目投标方案.docx 第8页
山东省图书馆2026年度外文原版期刊采购项目投标方案.docx 第9页
山东省图书馆2026年度外文原版期刊采购项目投标方案.docx 第10页
山东省图书馆2026年度外文原版期刊采购项目投标方案.docx 第11页
山东省图书馆2026年度外文原版期刊采购项目投标方案.docx 第12页
山东省图书馆2026年度外文原版期刊采购项目投标方案.docx 第13页
山东省图书馆2026年度外文原版期刊采购项目投标方案.docx 第14页
山东省图书馆2026年度外文原版期刊采购项目投标方案.docx 第15页
剩余1222页未读, 下载浏览全部

开通会员, 优惠多多

6重权益等你来

首次半价下载
折扣特惠
上传高收益
特权文档
AI慧写优惠
专属客服
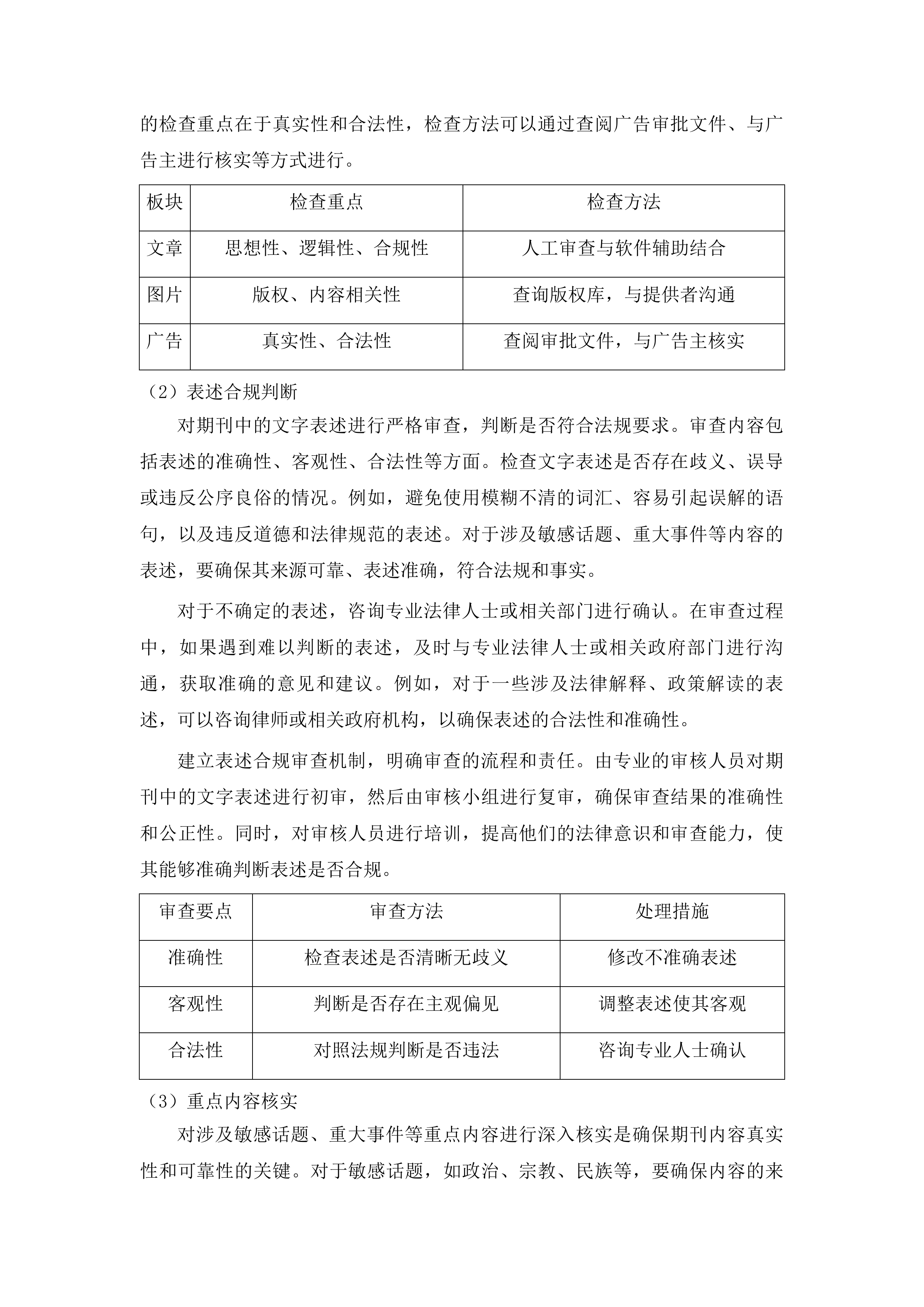
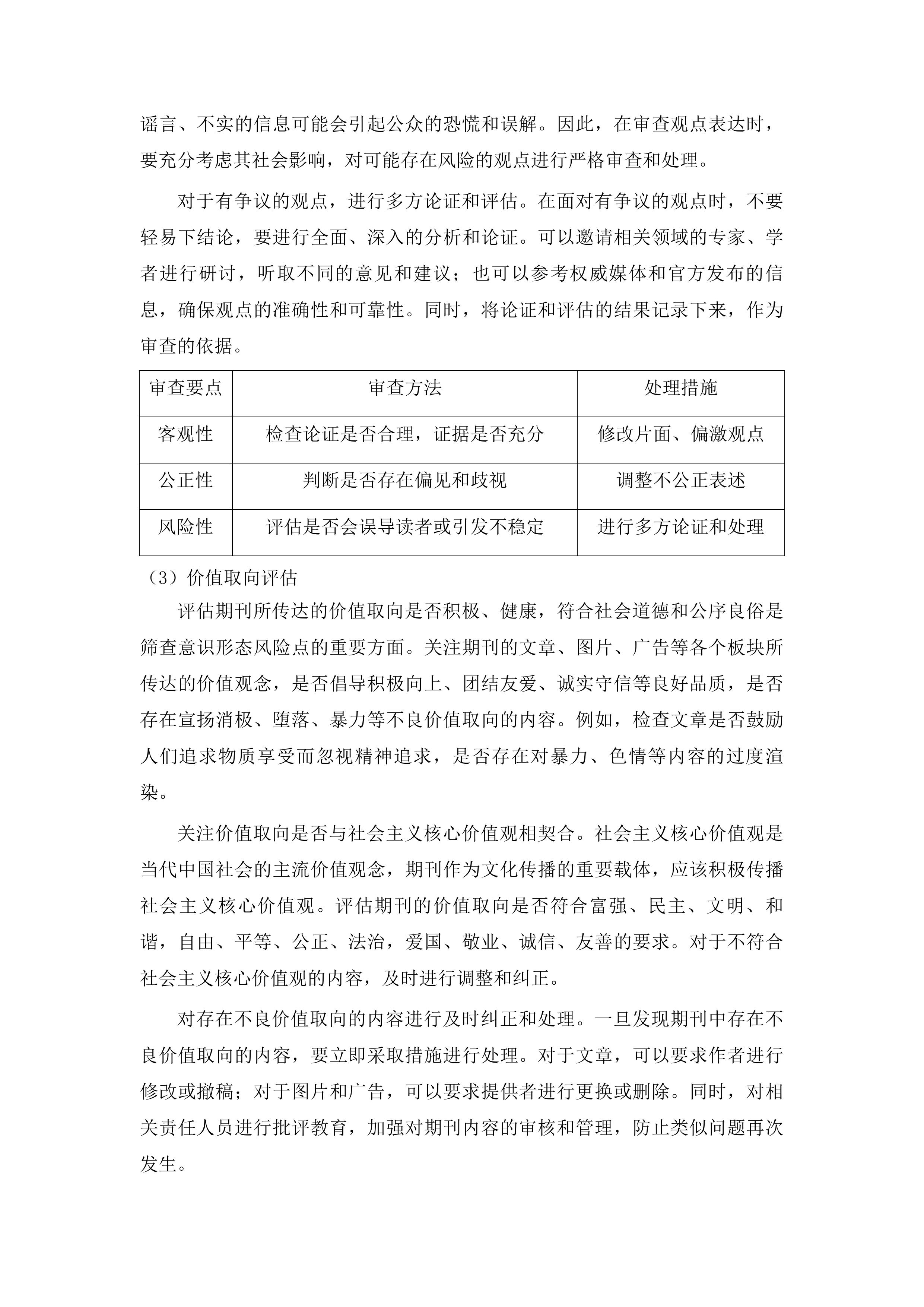
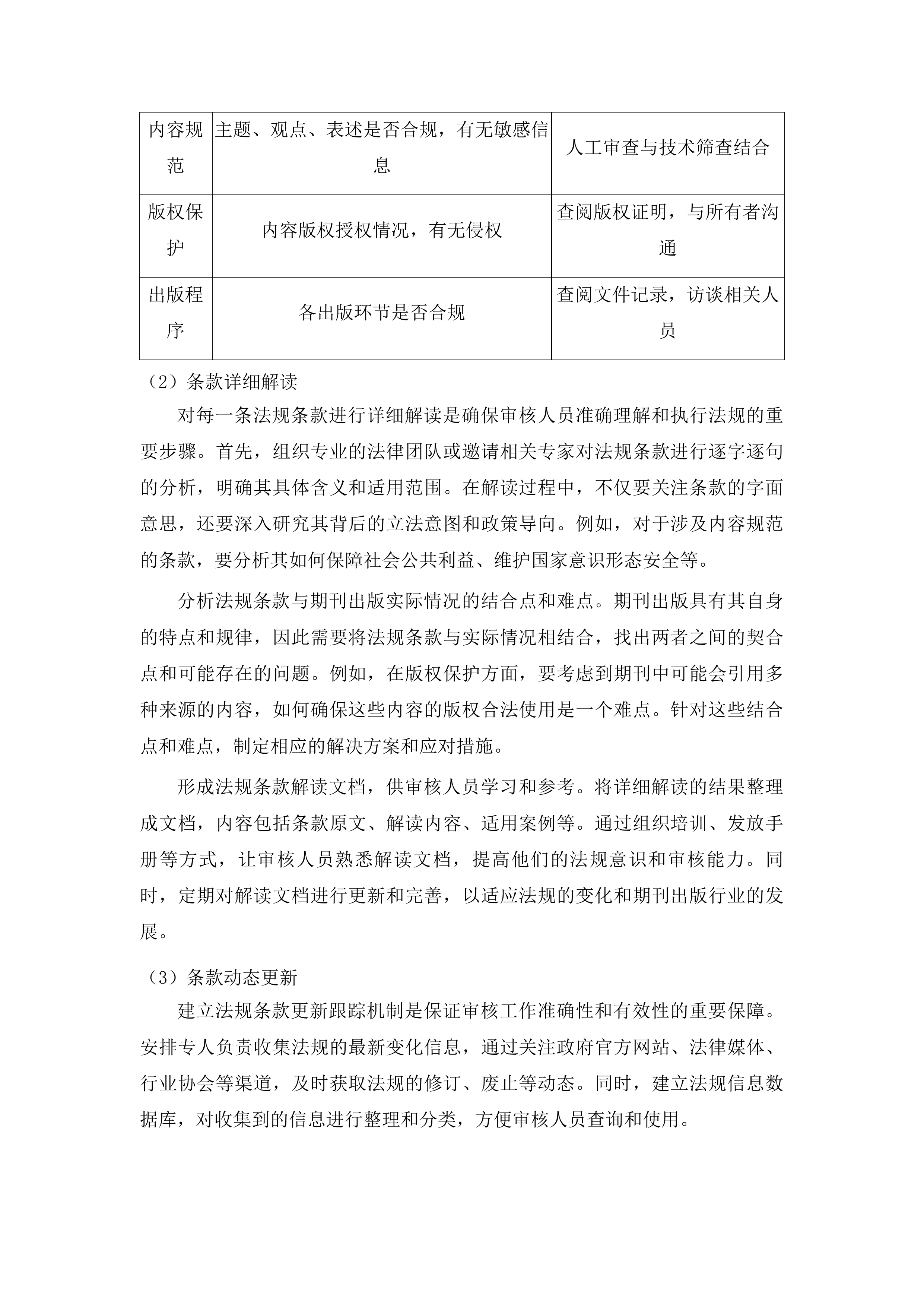
山东省图书馆2026年度外文原版期刊采购项目投标方案 第一章 期刊审定、版权 8 第一节 期刊内容审核机制 8 一、 专业背景审核团队组建 8 二、 非法内容审查流程设计 29 第二节 审核人员配置 44 一、 专业审核团队人员规模 44 二、 审核人员能力提升计划 59 第三节 期刊版权保障措施 73 一、 国外出版商合作资质审查 73 二、 期刊采购授权文件管理 84 第四节 期刊内容合法性承诺 101 一、 国家法律法规合规承诺 101 二、 图书馆责任履行保障 112 第五节 期刊审定流程控制 132 一、 内容筛查环节流程设计 132 二、 敏感词检测技术应用 137 三、 出版商资质审查细则 152 四、 审定全过程追溯机制 164 第二章 期刊全面 179 第一节 境外进货渠道 179 一、 国外出版社资源储备 179 二、 渠道合法性保障机制 197 第二节 期刊品种覆盖 212 一、 医学类期刊资源配置 212 二、 多学科领域期刊布局 233 三、 期刊品种动态更新 245 第三节 出版社合作数量 261 一、 境外合作出版社清单 261 二、 合作证明材料体系 273 第四节 供货保障措施 284 一、 到货率保障体系 284 二、 异常情况处理机制 302 三、 编目数据服务保障 318 四、 缺刊补刊保障方案 332 第三章 订刊服务方案 347 第一节 期刊查重机制 347 一、 专业查重系统应用 347 二、 人工复核比对流程 360 第二节 订单处理流程 366 一、 订购目录确认环节 366 二、 供应商匹配与下单 374 第三节 配刊服务安排 389 一、 期刊种类数量匹配 389 二、 缺刊补订保障机制 407 第四节 服务分工与保障 424 一、 专职订刊服务小组 424 二、 服务响应与追溯机制 437 第五节 服务流程文档化 449 一、 订刊服务标准文档 449 二、 数据资料提交管理 466 第四章 期刊配送 484 第一节 配送时间安排 484 一、 期刊出版周期配送计划 484 二、 不可抗拒因素应对措施 496 第二节 配送频率控制 504 一、 期刊出版频率配送规划 504 二、 配送频率动态调整机制 513 第三节 包装规范要求 528 一、 期刊包装防护标准 528 二、 配送明细单制作规范 543 第四节 配送地点管理 552 一、 指定位置配送实施 552 二、 配送人员资质管控 564 第五章 退、换服务 573 第一节 退换服务机制 573 一、 停刊变动处理机制 573 二、 未订到期刊应对措施 589 第二节 响应时间承诺 601 一、 书面通知响应时效 601 二、 关键环节响应保障 611 第三节 补刊处理流程 626 一、 期刊缺期处理规范 626 二、 期刊质量问题处理 640 第四节 退换服务承诺书 651 一、 服务内容承诺条款 651 二、 承诺有效性保障 662 第六章 信息化服务 674 第一节 外文期刊查询平台 674 一、 期刊目录检索功能 674 二、 订购状态查询系统 691 三、 数据接口对接方案 703 第二节 采选网络平台 716 一、 在线选刊管理模块 716 二、 订单全流程处理 736 三、 用户权限管理体系 755 第三节 期刊到货跟踪系统 769 一、 运输状态实时监控 769 二、 缺刊管理机制 788 三、 到货确认流程 800 第四节 平台截图与访问支持 809 一、 功能截图展示 809 二、 访问测试支持 822 三、 持续运行保障 830 第七章 人员配备 849 第一节 人员资质要求 849 一、 国家图书馆编目证书持有情况 849 二、 西文编目员资格证书保障 860 三、 编目人员身份证明材料 869 四、 社保证明材料提交要求 881 第二节 人员数量配置 892 一、 基础编目人员数量保障 892 二、 额外持证人员配置方案 910 三、 外文期刊编目经验要求 922 四、 编目服务质量效率保障 938 第三节 人员稳定性保障 948 一、 编目人员长期在职承诺 948 二、 服务期间人员更换管控 964 三、 替代人员资质保障措施 974 四、 服务连续性质量保障 983 第八章 综合服务 991 第一节 编目数据提供 991 一、 CNMARC格式数据制作 991 二、 编目数据质量控制 1000 第二节 贴磁条服务 1006 一、 磁条粘贴工艺标准 1006 二、 磁条质量验收规范 1017 第三节 服务流程设计 1025 一、 期刊接收处理流程 1025 二、 加工服务实施流程 1031 三、 交付验收流程设计 1039 第四节 质量保障措施 1048 一、 编目质量保障机制 1048 二、 加工质量控制措施 1054 三、 供货质量保障体系 1065 第五节 服务响应机制 1072 一、 专项服务对接机制 1072 二、 应急响应处理流程 1078 三、 沟通协调服务机制 1084 第九章 增值服务 1092 第一节 外文阅读推广 1092 一、 专题讲座策划 1092 二、 主题展览布置 1099 三、 阅读分享会组织 1116 四、 活动执行全流程 1125 第二节 外文原版书刊展 1134 一、 展前宣传推广 1134 二、 展会现场服务 1144 三、 展后总结归档 1154 四、 展览费用承担 1162 第三节 交流研讨机会 1169 一、 学术会议策划 1169 二、 专家邀请对接 1178 三、 场地布置实施 1185 四、 会议成果整理 1191 第四节 增值服务响应机制 1200 一、 对接人员配置 1200 二、 需求沟通渠道 1208 三、 年度计划制定 1222 四、 服务追溯管理 1230 期刊审定、版权 期刊内容审核机制 专业背景审核团队组建 出版法规条款对照核查 法规条款梳理 条款类别划分 为确保期刊内容符合法规要求,将法规条款进行细致分类是关键步骤。首先,将法规条款划分为内容规范、版权保护、出版程序等类别。内容规范类别主要涉及期刊所传达的信息是否符合社会道德和公序良俗,是否存在违反法律法规的表述;版权保护类别着重关注期刊对知识产权的尊重和保护,确保所使用的内容具有合法的版权来源;出版程序类别则涵盖了期刊从选题策划到最终出版的各个环节,是否遵循了相关的法规和规定。 针对不同类别制定相应的核查要点和方法。对于内容规范类别,核查要点包括检查文章的主题、观点、表述是否符合主流价值观和法律法规,是否存在敏感信息或误导性内容。核查方法可以采用人工审查和技术筛查相结合的方式。对于版权保护类别,核查要点包括确认期刊所使用的图片、文字、数据等是否获得了合法授权,是否存在侵权行为。核查方法可以通过查阅版权证明文件、与版权所有者进行沟通等方式进行。对于出版程序类别,核查要点包括检查期刊的选题策划、稿件审核、排版校对、印刷发行等环节是否符合相关的法规和规定,是否存在违规操作。核查方法可以通过查阅相关的文件记录、与相关人员进行访谈等方式进行。 根据法规条款的更新情况,及时调整类别划分和核查要点。法规是不断发展和完善的,因此需要密切关注法规的更新动态,及时对类别划分和核查要点进行调整。同时,定期对核查人员进行培训,使其了解最新的法规要求和核查方法,提高核查工作的准确性和有效性。 类别 核查要点 核查方法 内容规范 主题、观点、表述是否合规,有无敏感信息 人工审查与技术筛查结合 版权保护 内容版权授权情况,有无侵权 查阅版权证明,与所有者沟通 出版程序 各出版环节是否合规 查阅文件记录,访谈相关人员 条款详细解读 对每一条法规条款进行详细解读是确保审核人员准确理解和执行法规的重要步骤。首先,组织专业的法律团队或邀请相关专家对法规条款进行逐字逐句的分析,明确其具体含义和适用范围。在解读过程中,不仅要关注条款的字面意思,还要深入研究其背后的立法意图和政策导向。例如,对于涉及内容规范的条款,要分析其如何保障社会公共利益、维护国家意识形态安全等。 分析法规条款与期刊出版实际情况的结合点和难点。期刊出版具有其自身的特点和规律,因此需要将法规条款与实际情况相结合,找出两者之间的契合点和可能存在的问题。例如,在版权保护方面,要考虑到期刊中可能会引用多种来源的内容,如何确保这些内容的版权合法使用是一个难点。针对这些结合点和难点,制定相应的解决方案和应对措施。 形成法规条款解读文档,供审核人员学习和参考。将详细解读的结果整理成文档,内容包括条款原文、解读内容、适用案例等。通过组织培训、发放手册等方式,让审核人员熟悉解读文档,提高他们的法规意识和审核能力。同时,定期对解读文档进行更新和完善,以适应法规的变化和期刊出版行业的发展。 条款动态更新 建立法规条款更新跟踪机制是保证审核工作准确性和有效性的重要保障。安排专人负责收集法规的最新变化信息,通过关注政府官方网站、法律媒体、行业协会等渠道,及时获取法规的修订、废止等动态。同时,建立法规信息数据库,对收集到的信息进行整理和分类,方便审核人员查询和使用。 对更新的法规条款进行重点标注和解读,确保审核人员及时掌握。当有新的法规条款发布或原有条款发生变更时,及时对相关条款进行标注,并组织专业人员进行解读。解读内容包括条款的变化内容、对期刊出版的影响、应对措施等。通过培训、内部通知等方式,将解读结果传达给审核人员,让他们能够迅速适应法规的变化。 根据法规条款的更新情况,调整对照核查的标准和流程。法规的更新可能会导致原有核查标准和流程不再适用,因此需要及时进行调整。例如,如果新的法规对期刊内容的审核要求更加严格,那么就需要相应地提高核查标准,增加审核环节。同时,对审核人员进行培训,使他们熟悉新的标准和流程,确保审核工作的顺利进行。 期刊内容对照 内容板块检查 对期刊的文章、图片、广告等各个板块进行全面检查是确保期刊内容合规的基础工作。对于文章板块,检查其主题是否积极健康,观点是否客观公正,是否存在违反法律法规和公序良俗的内容。同时,关注文章的逻辑结构、语言表达是否清晰准确,是否存在错别字、语病等问题。对于图片板块,检查图片的来源是否合法,是否存在侵权行为,图片的内容是否与文章主题相符,是否存在不良暗示或误导性信息。对于广告板块,检查广告的内容是否真实合法,是否存在虚假宣传、夸大其词等问题,广告的形式是否符合期刊的整体风格和规定。 查看每个板块的内容是否与法规条款相关,是否存在违规风险。将各个板块的内容与法规条款进行逐一对照,检查是否存在违反内容规范、版权保护、出版程序等方面的问题。例如,检查文章中是否引用了未经授权的版权内容,广告是否存在虚假宣传等。对于发现的问题,及时进行标记和记录,以便进一步处理。 针对不同板块的特点,制定相应的检查重点和方法。文章板块的检查重点在于内容的思想性、逻辑性和合规性,检查方法可以采用人工审查和专业软件辅助相结合的方式。图片板块的检查重点在于版权和内容的相关性,检查方法可以通过查询图片版权数据库、与图片提供者进行沟通等方式进行。广告板块的检查重点在于真实性和合法性,检查方法可以通过查阅广告审批文件、与广告主进行核实等方式进行。 板块 检查重点 检查方法 文章 思想性、逻辑性、合规性 人工审查与软件辅助结合 图片 版权、内容相关性 查询版权库,与提供者沟通 广告 真实性、合法性 查阅审批文件,与广告主核实 表述合规判断 对期刊中的文字表述进行严格审查,判断是否符合法规要求。审查内容包括表述的准确性、客观性、合法性等方面。检查文字表述是否存在歧义、误导或违反公序良俗的情况。例如,避免使用模糊不清的词汇、容易引起误解的语句,以及违反道德和法律规范的表述。对于涉及敏感话题、重大事件等内容的表述,要确保其来源可靠、表述准确,符合法规和事实。 对于不确定的表述,咨询专业法律人士或相关部门进行确认。在审查过程中,如果遇到难以判断的表述,及时与专业法律人士或相关政府部门进行沟通,获取准确的意见和建议。例如,对于一些涉及法律解释、政策解读的表述,可以咨询律师或相关政府机构,以确保表述的合法性和准确性。 建立表述合规审查机制,明确审查的流程和责任。由专业的审核人员对期刊中的文字表述进行初审,然后由审核小组进行复审,确保审查结果的准确性和公正性。同时,对审核人员进行培训,提高他们的法律意识和审查能力,使其能够准确判断表述是否合规。 审查要点 审查方法 处理措施 准确性 检查表述是否清晰无歧义 修改不准确表述 客观性 判断是否存在主观偏见 调整表述使其客观 合法性 对照法规判断是否违法 咨询专业人士确认 重点内容核实 对涉及敏感话题、重大事件等重点内容进行深入核实是确保期刊内容真实性和可靠性的关键。对于敏感话题,如政治、宗教、民族等,要确保内容的来源可靠,观点客观公正。通过查阅权威资料、咨询专家意见等方式,对重点内容进行全面、深入的核实。例如,对于涉及重大政治事件的报道,要参考官方发布的信息和权威媒体的报道,确保内容的准确性和真实性。 确保重点内容的来源可靠、表述准确,符合法规和事实。在核实过程中,严格审查内容的来源渠道,确保其具有权威性和可信度。同时,对内容的表述进行仔细推敲,确保其准确无误,避免出现错误或误导性信息。对于引用的数据、案例等,要进行核实和验证,确保其真实性和有效性。 与相关部门或权威机构进行沟通,获取准确信息和指导。对于一些复杂的敏感话题和重大事件,及时与相关政府部门、专业机构或权威人士进行沟通,获取准确的信息和指导。例如,对于涉及科学研究成果的报道,可以与相关科研机构或专家进行联系,了解研究的背景、方法和结论,确保报道的科学性和准确性。 核查结果记录 记录格式规范 制定统一的核查结果记录格式是确保记录信息完整和规范的重要措施。首先,明确记录的字段和填写要求,包括期刊名称、出版日期、核查人员、核查内容、核查结果、处理意见等。每个字段都要有明确的定义和填写说明,避免信息遗漏或错误。例如,在填写核查内容时,要详细描述核查的具体板块和项目;在填写核查结果时,要明确指出是否存在问题以及问题的性质和严重程度。 对记录人员进行培训,使其熟悉记录格式和要求。通过组织培训课程、发放操作手册等方式,让记录人员了解记录格式的重要性和填写方法。培训内容包括记录格式的讲解、实际案例的分析、操作演示等,确保记录人员能够准确、规范地填写核查结果记录。同时,建立记录审核机制,对记录人员填写的记录进行审核,发现问题及时纠正,保证记录的质量。 定期对记录格式进行评估和优化。随着核查工作的不断开展和法规要求的变化,记录格式可能需要进行相应的调整和完善。定期收集记录人员和审核人员的反馈意见,对记录格式进行评估,发现不足之处及时进行优化。例如,根据实际工作需要,增加或删除一些记录字段,调整填写要求等,以提高记录的实用性和有效性。 记录分类整理 按照期刊的类别、出版时间、核查情况等对记录进行分类整理是方便查询和统计核查结果的有效方法。将期刊按照医学类、政治法律类、自然科学类、文化教育类、文学类、语言类等类别进行划分,然后再按照出版时间进行排序,最后根据核查情况分为合格、不合格、待整改等类别。通过分类整理,可以快速定位到所需的记录,提高工作效率。 建立分类索引,方便快速查询和统计核查结果。为每个分类建立相应的索引,索引内容包括期刊名称、出版日期、核查结果等关键信息。通过索引,可以快速找到相关的记录,进行查询和统计分析。例如,可以统计不同类别期刊的合格率、不合格率,分析不同时间段期刊的质量变化趋势等。 定期对记录进行备份,防止数据丢失。将分类整理后的记录进行电子备份,存储在安全可靠的服务器或存储设备上。同时,建立备份恢复机制,确保在数据丢失或损坏的情况下能够及时恢复。定期对备份数据进行检查和更新,保证备份数据的完整性和准确性。 记录分析利用 对核查结果记录进行分析,找出期刊出版中存在的共性问题和薄弱环节是改进期刊质量的重要依据。通过对大量的核查结果记录进行统计分析,找出出现频率较高的问题和容易出现问题的板块和项目。例如,发现某些类别期刊在版权保护方面存在较多问题,或者某些板块在内容规范方面容易出现违规情况。针对这些问题,深入分析其原因,找出薄弱环节。 根据分析结果,制定针对性的改进措施和预防方案。对于共性问题和薄弱环节,制定具体的改进措施和预防方案。例如,对于版权保护问题,可以加强对版权知识的培训,建立版权审核机制;对于内容规范问题,可以完善审核标准和流程,加强对审核人员的培训和管理。同时,将改进措施和预防方案纳入期刊出版的日常管理工作中,确保其得到有效执行。 将核查结果作为期刊质量评估和审核人员绩效考核的重要依据。建立期刊质量评估指标体系,将核查结果纳入评估指标中,对期刊的质量进行全面、客观的评估。同时,将审核人员的核查工作表现纳入绩效考核体系,对表现优秀的审核人员给予奖励,对存在问题的审核人员进行批评教育和培训,提高审核人员的工作积极性和责任感。 意识形态风险点筛查 风险点识别方法 主题分析判断 对期刊的文章主题进行深入分析,判断是否涉及敏感或不良意识形态是筛查意识形态风险点的重要环节。关注文章主题是否与国家主流价值观、政策导向相符合,是否存在与社会主义核心价值观相悖的内容。例如,检查文章是否宣扬极端个人主义、拜金主义、享乐主义等不良思想,是否存在对国家政策、法律法规的歪曲和误解。 对于涉及重大政治、社会问题的主题,进行重点审查。这些主题往往容易引发社会关注和讨论,因此需要更加谨慎地进行审查。审查内容包括文章的观点是否客观公正,是否存在片面、偏激或错误的观点;是否存在误导读者、引发社会不稳定的风险。对于有争议的观点,要进行多方论证和评估,确保文章的内容符合国家和社会的利益。 建立主题分析判断机制,明确分析判断的标准和流程。由专业的审核人员对文章主题进行初审,然后由审核小组进行复审,确保分析判断的准确性和公正性。同时,对审核人员进行培训,提高他们的意识形态意识和审查能力,使其能够准确识别敏感或不良意识形态的主题。 观点表达审查 审查期刊中文章的观点表达是否客观、公正,有无片面、偏激或错误的观点是筛查意识形态风险点的关键。检查文章的论证过程是否合理,是否有充分的证据支持观点;是否存在夸大事实、歪曲真相的情况。同时,关注文章的语言表达是否文明得体,是否存在攻击性、侮辱性的言辞。对于存在问题的观点表达,及时进行修改和调整,确保文章的观点客观公正。 检查观点是否存在误导读者、引发社会不稳定的风险。有些观点可能看似合理,但实际上会对读者产生误导,甚至引发社会不稳定。例如,一些虚假的谣言、不实的信息可能会引起公众的恐慌和误解。因此,在审查观点表达时,要充分考虑其社会影响,对可能存在风险的观点进行严格审查和处理。 对于有争议的观点,进行多方论证和评估。在面对有争议的观点时,不要轻易下结论,要进行全面、深入的分析和论证。可以邀请相关领域的专家、学者进行研讨,听取不同的意见和建议;也可以参考权威媒体和官方发布的信息,确保观点的准确性和可靠性。同时,将论证和评估的结果记录下来,作为审查的依据。 审查要点 审查方法 处理措施 客观性 检查论证是否合理,证据是否充分 修改片面、偏激观点 公正性 判断是否存在偏见和歧视 调整不公正表述 风险性 评估是否会误导读者或引发不稳定 进行多方论证和处理 价值取向评估 评估期刊所传达的价值取向是否积极、健康,符合社会道德和公序良俗是筛查意识形态风险点的重要方面。关注期刊的文章、图片、广告等各个板块所传达的价值观念,是否倡导积极向上、团结友爱、诚实守信等良好品质,是否存在宣扬消极、堕落、暴力等不良价值取向的内容。例如,检查文章是否鼓励人们追求物质享受而忽视精神追求,是否存在对暴力、色情等内容的过度渲染。 关注价值取向是否与社会主义核心价值观相契合。社会主义核心价值观是当代中国社会的主流价值观念,期刊作为文化传播的重要载体,应该积极传播社会主义核心价值观。评估期刊的价值取向是否符合富强、民主、文明、和谐,自由、平等、公正、法治,爱国、敬业、诚信、友善的要求。对于不符合社会主义核心价值观的内容,及时进行调整和纠正。 对存在不良价值取向的内容进行及时纠正和处理。一旦发现期刊中存在不良价值取向的内容,要立即采取措施进行处理。对于文章,可以要求作者进行修改或撤稿;对于图片和广告,可以要求提供者进行更换或删除。同时,对相关责任人员进行批评教育,加强对期刊内容的审核和管理,防止类似问题再次发生。 期刊内容筛查流程 初步筛查环节 由初审人员对期刊内容进行快速浏览,标记出可能存在风险的部分是期刊内容筛查流程的第一步。初审人员要具备敏锐的洞察力和风险意识,能够快速识别出可能存在敏感内容、不良意识形态或违规风险的部分。在浏览过程中,重点关注标题、摘要、关键段落等容易体现意识形态的内容,因为这些部分往往能够反映文章的主题和观点。 对于明显存在问题的内容,直接进入深入审查环节。例如,发现文章标题存在明显的误导性或违反公序良俗的内容,或者摘要中包含敏感信息或不良观点,要立即将该内容标记出来,并交由专业审核人员进行深入审查。同时,对标记的内容进行详细记录,包括问题的描述、所在位置等,以便后续处理。 建立初步筛查机制,明确初审人员的职责和工作流程。初审人员要按照规定的标准和方法进行快速浏览,确保不遗漏可能存在风险的内容。同时,要对初审人员进行培训,提高他们的筛查能力和风险意识。定期对初审工作进行评估和总结,不断完善初步筛查机制。 深入审查环节 由专业审核人员对标记的内容进行深入审查,分析风险的性质和程度是期刊内容筛查流程的关键步骤。专业审核人员要具备丰富的知识和经验,能够对标记的内容进行全面、深入的分析。在审查过程中,查阅相关资料和案例,进行对比和评估,判断风险的性质和严重程度。例如,对于涉及敏感话题的内容,要参考相关的法律法规和政策文件,了解该话题的敏感性和处理原则;对于有争议的观点,要查阅权威资料和专家意见,进行多方论证和评估。 与作者或相关人员进行沟通,了解内容的创作意图和背景。有时候,一些内容可能看似存在问题,但实际上是由于作者的表达不当或对相关规定不了解造成的。通过与作者或相关人员进行沟通,可以了解内容的创作意图和背景,避免误判。同时,向作者或相关人员传达审核的意见和要求,要求他们对内容进行修改或解释。 建立深入审查机制,明确专业审核人员的职责和工作流程。专业审核人员要按照规定的标准和方法进行深入审查,确保审查结果的准确性和公正性。同时,要对专业审核人员进行培训,提高他们的审核能力和风险意识。定期对深入审查工作进行评估和总结,不断完善深入审查机制。 审核结果反馈 将审查结果及时反馈给初审人员和相关负责人是期刊内容筛查流程的重要环节。及时反馈可以让初审人员了解自己的工作成果和存在的问题,以便在今后的工作中加以改进;也可以让相关负责人及时掌握期刊内容的审核情况,做出相应的决策。反馈的内容包括审查结果、存在的问题、处理建议等,要详细、准确地传达给相关人员。 对于存在风险的内容,提出具体的处理建议和整改要求。根据审查结果,对存在风险的内容进行分类处理。对于轻微风险的内容,可以要求作者进行修改和完善;对于严重风险的内容,要立即停止刊登和传播,并追究相关人员的责任。同时,明确整改的时间要求和标准,确保风险得到有效控制。 跟踪整改情况,确保风险得到有效控制。建立整改跟踪机制,对整改情况进行定期检查和评估。对于按时完成整改的内容,进行再次审查,确保风险已经消除;对于未按时完成整改或整改不到位的内容,要采取进一步的措施,如加强督促、进行处罚等,直到风险得到有效控制。 风险应对措施 轻微风险处理 与作者沟通,说明问题所在,要求对内容进行修改和完善是处理轻微风险内容的有效方法。在与作者沟通时,要以客观、公正的态度指出问题,说明风险的性质和影响,让作者认识到问题的严重性。同时,要给予作者足够的时间和空间进行修改,提供必要的指导和帮助。例如,可以向作者提供相关的法律法规和政策文件,帮助他们了解正确的表达方式和规范要求。 对修改后的内容进行再次审查,确保风险消除。修改后的内容要再次经过专业审核人员的审查,检查是否符合审核标准和要求。如果仍然存在问题,要继续与作者沟通,要求其进一步修改,直到风险完全消除。同时,对修改的过程和结果进行详细记录,作为案例供后续参考。 记录处理过程和结果,作为案例供后续参考。将轻微风险内容的处理过程和结果进行详细记录,包括问题的描述、与作者的沟通情况、修改的内容和结果等。这些记录可以作为案例,为今后处理类似问题提供参考和借鉴。同时,通过对案例的分析和总结,可以不断完善风险应对措施,提高处理轻微风险内容的能力和效率。 严重风险处置 立即停止相关内容的刊登和传播,防止风险扩散是处理严重风险内容的首要措施。一旦发现期刊中存在严重违反法律法规、意识形态或公序良俗的内容,要立即采取行动,停止该内容的刊登和传播。例如,对于涉及敏感话题、虚假信息或不良意识形态的文章,要及时撤稿;对于存在侵权行为的图片和广告,要及时删除。同时,对相关责任人员进行严肃批评教育,必要时追究法律责任。 对涉及的作者和编辑进行严肃批评教育,必要时追究法律责任。严重风险内容的出现往往与作者和编辑的工作失误或责任意识不强有关。因此,要对涉及的作者和编辑进行严肃批评教育,让他们认识到问题的严重性和危害性。对于情节严重的,要依法追究其法律责任,以起到警示作用。同时,加强对作者和编辑的培训和管理,提高他们的法律意识和责任意识。 向上级主管部门报告情况,接受监督和指导。在处理严重风险内容时,要及时向上级主管部门报告情况,包括问题的描述、处理措施和结果等。上级主管部门可以根据情况给予监督和指导,帮助制定更加有效的风险应对措施。同时,要积极配合上级主管部门的工作,按照要求进行整改和落实,确保期刊内容的安全和合规。 风险预防机制 加强对审核人员的意识形态教育和培训,提高风险防范意识是建立风险预防机制的基础。审核人员是期刊内容审核的关键环节,他们的意识形态水平和风险防范意识直接影响到期刊内容的质量和安全。因此,要定期组织审核人员参加意识形态教育和培训活动,学习相关的法律法规、政策文件和审核标准,提高他们的政治觉悟和业务能力。同时,通过案例分析、模拟演练等方式,增强审核人员的风险防范意识和应对能力。 建立意识形态风险预警机制,及时发现和处理潜在风险。通过对期刊内容的监测和分析,建立意识形态风险预警指标体系,对可能出现的风险进行实时监测和预警。例如,对涉及敏感话题、重大事件的文章进行重点关注,及时发现和处理可能存在的风险。同时,建立快速反应机制,一旦发现风险预警,能够迅速采取措施进行处理,防止风险扩大。 定期对期刊的内容进行复盘和总结,不断完善风险应对措施。定期对期刊的内容进行复盘和总结,分析审核工作中存在的问题和不足,总结经验教训。根据复盘和总结的结果,对风险应对措施进行调整和完善,提高风险预防和处理的能力。同时,加强对期刊内容的日常管理和监督,确保风险预防机制的有效运行。 敏感内容识别标准制定 敏感内容范围界定 法律法规依据 深入研究《中华人民共和国宪法》《出版管理条例》等法律法规中关于敏感内容的规定是界定敏感内容范围的重要依据。这些法律法规对敏感内容的定义、范围和处理原则都做出了明确的规定。通过深入研究这些法律法规,准确把握敏感内容的内涵和外延,为制定敏感内容识别标准提供法律支持。例如,了解法律法规中对涉及国家主权、安全、荣誉和利益的内容,以及违反社会道德和公序良俗的内容的界定和要求。 将法律法规的要求转化为具体的识别标准和操作指南。在研究法律法规的基础上,结合期刊出版的实际情况,将法律法规的要求转化为具体的识别标准和操作指南。识别标准要明确、具体,具有可操作性;操作指南要详细、清晰,便于审核人员在实际工作中运用。例如,制定关于敏感话题、敏感词汇的识别标准,以及审核流程和处理方法。 定期对法律法规进行更新和解读,确保识别标准的合法性和有效性。法律法规是不断发展和完善的,因此需要定期对相关法律法规进行更新和解读。及时了解法律法规的变化情况,对识别标准进行相应的调整和完善,确保识别标准始终符合法律法规的要求。同时,对审核人员进行法律法规培训,提高他们的法律意识和运用法律法规的能力。 行业规范参考 参考同行业的期刊管理规范和标准,了解常见的敏感内容类型和处理方式是界定敏感内容范围的重要途径。同行业的期刊在长期的实践中积累了丰富的经验,他们的管理规范和标准具有一定的参考价值。通过参考同行业的规范和标准,了解常见的敏感内容类型,如政治敏感、宗教敏感、民族敏感等,以及相应的处理方式。例如,了解其他期刊在处理涉及敏感话题的文章时,采取的审核标准和流程。 结合自身期刊的特点,对行业规范进行适当调整和补充。不同的期刊具有不同的定位和受众群体,因此在参考行业规范的基础上,要结合自身期刊的特点进行适当调整和补充。例如,针对医学类期刊,要重点关注涉及医疗安全、伦理道德等方面的敏感内容;针对政治法律类期刊,要更加严格地审核涉及政治观点、法律法规解读等方面的内容。同时,制定适合自身期刊的敏感内容识别标准和处理流程。 与行业协会和其他期刊进行交流和合作,分享敏感内容识别的经验和做法。通过参加行业协会组织的活动、与其他期刊进行交流合作等方式,分享敏感内容识别的经验和做法。可以组织研讨会、座谈会等活动,邀请行业专家和同行进行交流和探讨,学习先进的经验和技术。同时,建立行业交流平台,方便期刊之间的沟通和合作,共同提高敏感内容识别的能力和水平。 社会热点关注 密切关注社会热点事件和舆论动态,及时发现可能引发敏感问题的内容是界定敏感内容范围的重要方法。社会热点事件和舆论动态往往反映了社会的关注点和矛盾点,其中可能包含一些敏感信息或容易引发争议的内容。通过关注社会热点,及时了解公众的需求和情绪,预测可能出现的敏感问题。例如,在重大政治事件、社会突发事件发生时,要密切关注相关的报道和评论,防止出现敏感内容。 根据社会热点的变化,调整敏感内容的识别重点和范围。社会热点是不断变化的,因此敏感内容的识别重点和范围也需要随之调整。当某个社会热点成为公众关注的焦点时,要将与之相关的内容纳入敏感内容的识别范围,并加强审核力度。例如,在环保问题成为社会热点时,要关注期刊中关于环保政策、环境问题报道等方面的内容,防止出现不实信息或误导性观点。 建立社会热点监测机制,确保能够及时响应和处理敏感内容。通过建立社会热点监测机制,利用网络媒体、社交媒体等渠道,实时监测社会热点事件和舆论动态。一旦发现可能引发敏感问题的内容,及时进行预警和处理。同时,建立快速反应机制,对涉及敏感内容的文章、图片、广告等进行及时审核和处理,确保期刊内容的安全和合规。 识别标准制定原则 合法性原则 识别标准必须以国家法律法规为依据,不得违反法律规定是制定敏感内容识别标准的基本原则。国家法律法规是社会行为的准则和规范,敏感内容识别标准必须在法律的框架内制定。在制定标准时,要充分研究和理解相关法律法规的要求,确保标准的合法性和合规性。例如,在界定敏感话题、敏感词汇时,要依据法律法规中对相关内容的定义和限制。 在制定标准时,要充分考虑法律法规的更新和变化。法律法规是不断发展和完善的,因此在制定敏感内容识别标准时,要关注法律法规的更新动态,及时对标准进行调整和完善。同时,定期对审核人员进行法律法规培训,使他们了解最新的法律法规要求,确保在审核工作中能够准确运用法律法规。 确保识别标准的制定和执行过程合法合规。在制定敏感内容识别标准的过程中,要遵循科学、民主、公开的原则,广泛征求意见和建议,确保标准的合理性和公正性。在执行标准的过程中,要严格按照规定的程序和方法进行审核,确保审核结果的合法性和准确性。同时,建立监督机制,对识别标准的制定和执行过程进行监督,防止出现违规行为。 客观性原则 识别标准要基于客观事实和证据,避免主观臆断和偏见是制定敏感内容识别标准的重要原则。在判断敏感内容时,要以客观事实为依据,进行全面、深入的分析和评估。例如,对于一篇文章是否涉及敏感话题,要根据文章的实际内容、背景信息等进行判断,而不是仅凭个人的主观感受或偏见。同时,要对审核人员进行培训,提高他们的客观判断能力和分析问题的能力。 在判断敏感内容时,要进行全面、深入的分析和评估。不能仅仅根据文章的标题、摘要或个别语句来判断是否为敏感内容,要对文章的整体内容进行分析,了解其主题、观点、论证过程等。同时,要考虑文章的背景信息、作者的意图等因素,综合判断是否存在敏感内容。例如,对于一篇讨论社会问题的文章,要分析其观点是否客观公正,是否存在片面、偏激或错误的观点。 对于存在争议的内容,要进行多方论证和核实。在面对存在争议的内容时,不要轻易下结论,要进行多方论证和核实。可以邀请相关领域的专家、学者进行研讨,听取不同的意见和建议;也可以查阅权威资料和官方发布的信息,了解该内容的真实情况。通过多方论证和核实,确保判断的准确性和公正性。 可操作性原则 识别标准要具有实际可操作性,便于审核人员在工作中运用是制定敏感内容识别标准的关键。标准要明确、具体,能够让审核人员清楚地知道哪些内容属于敏感内容,以及如何进行审核和处理。例如,制定关于敏感话题、敏感词汇的识别标准时,要列出具体的清单和示例,让审核人员一目了然。同时,要提供详细的审核流程和操作指南,帮助审核人员在实际工作中准确运用标准。 标准要明确具体的识别方法和流程,避免模糊和歧义。识别方法和流程要详细、清晰,具有可操作性。例如,在审核文章时,要规定审核的步骤和方法,如先浏览标题、摘要,再阅读全文,最后进行综合判断。同时,要明确审核人员的职责和权限,确保审核工作的高效有序进行。 为审核人员提供必要的培训和指导,确保标准的有效执行。审核人员是敏感内容识别的执行者,他们的能力和素质直接影响到标准的执行效果。因此,要为审核人员提供必要的培训和指导,使他们熟悉敏感内容识别标准和操作流程。培训内容包括法律法规知识、审核技巧、案例分析等,通过培训提高审核人员的业务能力和责任意识。同时,建立审核人员的考核机制,对表现优秀的审核人员给予奖励,对不符合要求的审核人员进行批评教育和培训。 标准实施与监督 流程融入执行 将敏感内容识别标准贯穿于期刊的选题策划、稿件审核、排版校对等各个环节是确保标准有效实施的关键。在选题策划环节,要根据敏感内容识别标准,对选题进行筛选和评估,避免选择可能涉及敏感内容的选题。在稿件审核环节,要严格按照标准对稿件进行审核,对不符合标准的稿件进行修改或退稿处理。在排版校对环节,要再次检查稿件中是否存在敏感内容,确保最终出版物的安全和合规。 明确每个环节的审核人员在敏感内容识别中的职责和任务。在各个环节中,审核人员要明确自己的职责和任务,按照敏感内容识别标准进行审核。例如,选题策划人员要对选题的敏感性进行初步判断;稿件审核人员要对稿件的内容进行全面审核;排版校对人员要对排版后的稿件进行再次检查。同时,建立责任追究制度,对审核不力或失职的人员进行问责。 建立审核记录和反馈机制,确保问题能够及时发现和解决。在审核过程中,要对审核情况进行详细记录,包括审核的内容、发现的问题、处理结果等。同时,建立反馈机制,及时将审核结果反馈给相关人员,以便他们采取相应的措施。例如,将审核中发现的问题反馈给作者或编辑,要求他们进行修改;将审核结果反馈给上级主管部门,接受监督和指导。 监督检查机制 成立专门的监督小组,定期对审核工作进行检查和评估是确保敏感内容识别标准有效执行的重要保障。监督小组要由具有专业知识和丰富经验的人员组成,他们要熟悉敏感内容识别标准和审核流程,能够准确判断审核工作的质量和效果。定期对审核工作进行检查和评估,包括审核记录的完整性、审核结果的准确性、审核流程的规范性等。 检查审核人员是否按照识别标准进行操作,有无漏判、误判等情况。监督小组要对审核人员的工作进行抽查和检查,查看他们是否严格按照敏感内容识别标准进行审核。对于发现的漏判、误判等情况,要及时进行纠正和处理,并对相关责任人员进行批评教育。同时,分析漏判、误判的原因,总结经验教训,不断完善审核工作。 对发现的问题及时进行纠正和处理,对表现优秀的审核人员进行表彰和奖励。对于监督检查中发现的问题,要及时采取措施进行纠正和处理。对于审核工作中存在的不足,要提出改进意见和建议,帮助审核人员提高审核能力。对于表现优秀的审核人员,要进行表彰和奖励,激励他们继续做好审核工作。同时,建立监督检查档案,记录监督检查的情况和结果,为今后的工作提供参考。 检查项目 检查内容 处理措施 审核记录 完整性、准确性 补充或修正记录 审核结果 是否符合标准 纠正误判、漏判 审核流程 规范性、合理性 优化流程 标准动态调整 根据实际执行情况和社会环境的变化,及时对敏感内容识别标准进行调整和完善是确保标准适应期刊发展和社会需求的必要措施。在实际执行过程中,要不断收集审核人员和读者的反馈意见,了解标准在实际应用中存在的问题和不足。同时,关注社会环境的变化,如法律法规的更新、社会热点的转移等,及时对标准进行调整。例如,当新的法律法规出台时,要对敏感内容识别标准进行相应的修改,以确保标准的合法性和有效性。 收集审核人员和读者的反馈意见,作为标准调整的参考依据。审核人员在实际工作中对敏感内容识别标准的应用情况有最直接的感受,他们的反馈意见能够反映标准在实际操作中的可行性和有效性。读者作为期刊的受众,他们的意见和建议也能够反映期刊内容的敏感性和可读性。因此,要建立反馈机制,广泛收集审核人员和读者的反馈意见,并对这些意见进行分析和整理,作为标准调整的参考依据。 确保识别标准始终适应期刊发展和社会需求。期刊是社会文化的重要载体,其内容要适应社会发展的需要。敏感内容识别标准也要随着期刊的发展和社会环境的变化而不断调整和完善。通过定期对标准进行评估和调整,确保标准能够准确识别敏感内容,同时又不会限制期刊的创新和发展。例如,在保证期刊内容安全和合规的前提下,适当放宽对一些具有创新性和探索性内容的审核标准。 调整依据 调整内容 调整方式 审核人员反馈 标准的可操作性 优化审核流程 读者反馈 内容的可读性 调整敏感范围 社会环境变化 标准的合法性 依据法规修改 宪法条例合规性校验 宪法条款学习研究 全面系统学习 制定宪法学习计划,组织审核人员进行全面、系统的学习是确保审核人员准确理解和执行宪法条例的基础。宪法是国家的根本大法,具有最高的法律效力。审核人员作为期刊内容审核的关键人员,必须具备扎实的宪法知识。学习计划要明确学习的目标、内容、方式和时间安排。学习内容包括宪法的历史背景、制定过程、基本原则、主要内容等。学习方式可以采用集中培训、个人自学、研讨交流等相结合的方式。 学习宪法的历史背景、制定过程和重要意义。了解宪法的历史背景可以帮助审核人员更好地理解宪法的精神和价值。宪法的制定过程是一个民主、科学的过程,通过学习制定过程,可以体会到宪法的权威性和严肃性。同时,明确宪法在国家政治、经济、文化等各个方面的重要意义,认识到宪法对于保障公民权利、维护国家长治久安的重要作用。 通过专题讲座、研讨交流等形式,加深对宪法的理解和认识。邀请宪法学专家进行专题讲座,解读宪法的最新精神和要求,使审核人员能够深入理解宪法的条文和内涵。组织研讨交流活动,让审核人员分享学习心得和体会,共同探讨宪法在期刊审核中的应用。通过这些形式,激发审核人员的学习兴趣和积极性,提高他们的宪法意识和审核能力。 相关条款研究 重点研究宪法中关于公民权利和义务、国家机构、文化建设等方面的条款是将宪法条例融入期刊审核工作的关键。这些条款与期刊出版密切相关,直接影响到期刊的内容和导向。在研究公民权利和义务条款时,要关注期刊在保障公民言论自由、知情权等权利方面的作用,同时也要强调公民在行使权利时应履行的义务。在研究国家机构条款时,要了解国家机构的职责和权力,确保期刊对国家机构的报道准确、客观。在研究文化建设条款时,要重视期刊在传播先进文化、弘扬社会主义核心价值观方面的责任。 分析这些条款与期刊出版的关系,明确期刊在保障公民权利、传播文化等方面的作用。期刊作为信息传播的重要载体,在保障公民权利和传播文化方面具有重要作用。通过分析宪法条款与期刊出版的关系,可以明确期刊在审核过程中应遵循的原则和标准。例如,在保障公民权利方面,期刊要确保报道的真实性和客观性,不得侵犯公民的合法权益;在传播文化方面,期刊要积极传播先进文化,抵制不良文化。 将宪法相关条款融入期刊审核的标准和流程中。在制定期刊审核标准和流程时,要充分考虑宪法相关条款的要求。例如,在审核文章内容时,要检查是否符合宪法中关于公民权利和义务的规定;在审核期刊的选题和策划时,要考虑是否有利于国家文化建设和社会发展。同时,对审核人员进行培训,使他们能够在实际工作中准确运用宪法相关条款。 专家解读培训 邀请宪法学专家进行专题讲座,解读宪法的最新精神和要求是提高审核人员宪法意识和运用能力的有效途径。宪法学专家具有深厚的专业知识和丰富的实践经验,他们能够准确解读宪法的条文和内涵,使审核人员更好地理解宪法的最新精神和要求。专题讲座可以围绕宪法的热点问题、重要条款等进行讲解,结合实际案例进行分析,增强讲座的针对性和实用性。 组织审核人员参加法律培训,提高运用宪法解决实际问题的能力。法律培训可以包括宪法知识的系统学习、法律实务的操作技能等方面的内容。通过培训,使审核人员掌握运用宪法解决实际问题的方法和技巧,提高他们的法律素养和审核能力。例如,在审核期刊内容时,能够准确判断是否违反宪法规定,并采取相应的处理措施。 鼓励审核人员进行宪法研究和探讨,形成良好的学习氛围。审核人员之间的交流和探讨可以促进知识的共享和思想的碰撞。鼓励审核人员开展宪法研究,撰写研究报告和论文,分享研究成果。同时,组织宪法研讨活动,让审核人员在研讨中深入思考宪法在期刊审核中的应用,不断提高自身的宪法意识和审核水平。 期刊内容校验流程 初审环节把关 初审人员对期刊稿件进行初步审查,检查是否存在明显违反宪法条例的内容是期刊内容校验流程的重要步骤。初审人员要具备一定的宪法知识和审核经验,能够快速识别出稿件中可能存在的问题。在审查过程中,关注稿件的主题、观点、表述等方面,检查是否存在与宪法精神和原则相违背的内容。例如,检查稿件是否宣扬封建迷信、邪教思想,是否存在分裂国家、破坏民族团结的言论等。 关注稿件的主题、观点、表述等方面,及时发现问题并标记。主题是稿件的核心,它反映了作者的意图和立场。初审人员要检查主题是否积极健康,是否符合国家和社会的利益。观点是作者对主题的看法和态度,初审人员要判断观点是否客观公正,是否存在片面、偏激或错误的观点。表述是稿件的外在形式,初审人员要检查表述是否准确、清晰,是否存在歧义或误导性内容。对于发现的问题,要及时进行标记,并详细记录问题的描述和所在位置。 对于存在疑问的稿件,提交复审环节进一步审查。有些稿件可能存在一些模糊不清或有争议的内容,初审人员难以判断是否违反宪法条例。在这种情况下,要将稿件提交复审环节,由专业的审核人员进行深入审查。同时,初审人员要向复审人员提供详细的初审意见和标记信息,以便复审人员更好地进行审查。 复审环节深入 复审人员对初审标记的稿件进行深入审查,对照宪法条款进行详细分析是期刊内容校验流程的关键环节。复审人员要具备较高的宪法知识水平和审核能力,能够对稿件进行全面、深入的审查。在审查过程中,查阅相关资料和案例,进行对比和评估,判断稿件是否符合宪法条例的要求。例如,对于涉及公民权利和义务的内容,要参考宪法相关条款和法律法规,分析稿件的观点和表述是否合法合规。 查阅相关资料和案例,评估稿件的合规性和风险程度。复审人员要广泛查阅相关的法律法规、政策文件、学术研究成果等资料,了解宪法条款的最新解释和应用。同时,参考类似案例的处理结果,评估稿件的合规性和风险程度。对于存在风险的稿件,要进一步分析风险的性质和严重程度,提出相应的处理建议。 与作者或相关人员进行沟通,了解稿件的创作意图和背景。有时候,稿件中存在的问题可能是由于作者的疏忽或误解造成的。通过与作者或相关人员进行沟通,了解稿件的创作意图和背景,可以更好地判断稿件是否违反宪法条例。同时,向作者或相关人员传达审核的意见和要求,要求他们对稿件进行修改或解释。 终审环节确认 终审人员对复审通过的稿件进行最终确认,确保稿件完全符合宪法条例的要求是期刊内容校验流程的最后一道关卡。终审人员要具备丰富的审核经验和高度的责任感,对稿件进行全面、细致的检查。在确认过程中,回顾整个校验过程,检查是否存在遗漏或错误。例如,检查初审和复审环节的审核意见是否得到了落实,稿件的修改是否符合要求等。 对整个校验过程进行回顾和总结,检查是否存在遗漏或错误。终审人员要对初审、复审环节的工作进行全面回顾,检查审核流程是否规范,审核标准是否统一,审核结果是否准确。同时,检查稿件的修改情况,确保修改后的稿件符合宪法条例的要求。对于发现的问题,要及时进行纠正和处理,确保最终出版物的质量和安全。 签署审核意见,决定稿件是否可以刊登。终审人员根据审核结果,签署明确的审核意见。如果稿件完全符合宪法条例的要求,审核意见为同意刊登;如果稿件存在一些小问题,但经过修改后可以达到要求,审核意见为修改后刊登;如果稿件存在严重违反宪法条例的问题,审核意见为不予刊登。审核意见要详细、准确,说明审核的依据和理由。 合规问题处理 轻微问题修改 对于轻微的合规问题,与作者沟通,要求其对稿件进行修改和完善是处理合规问题的常见方式。在与作者沟通时,要以客观、公正的态度指出问题,说明问题的性质和影响,让作者认识到问题的严重性。同时,给予作者足够的时间和空间进行修改,提供必要的指导和帮助。例如,向作者解释宪法条例的相关规定,帮助作者理解正确的表达方式和规范要求。 对修改后的稿件进行再次校验,确保问题得到解决。修改后的稿件要再次经过初审、复审和终审环节的校验,检查问题是否得到彻底解决。如果仍然存在问题,要继续与作者沟通,要求其进一步修改,直到问题完全解决。同时,对修改的过程和结果进行详细记录,作为案例供后续参考。 记录问题的处理过程和结果,作为案例供后续参考。将轻微合规问题的处理过程和结果进行详细记录,包括问题的描述、与作者的沟通情况、修改的内容和结果等。这些记录可以作为案例,为今后处理类似问题提供参考和借鉴。通过对案例的分析和总结,可以不断完善合规问题处理机制,提高处理问题的能力和效率。 非法内容审查流程设计 暴力内容过滤机制构建 暴力场景识别标准 肢体冲突界定细化 针对期刊中可能出现的肢体冲突描述,制定详细的界定标准,从多个维度判断是否属于暴力内容。依据动作的激烈程度,如是否包含拳打脚、器械攻击等;伤害后果,是否造成流血、骨折等,进行准确的识别和判断。对于涉及肢体冲突的图片或文字,严格按照标准进行筛选。以下是部分界定标准示例: 动作描述 激烈程度 伤害后果 是否暴力内容 推搡 低 无明显伤害 否 拳击脸部 高 可能导致脸部受伤 是 持棍棒攻击 高 可能造成严重伤害 是 恐怖袭击场景判断 识别恐怖袭击场景中的关键元素,如爆炸的描述、恐怖组织的相关信息等。分析恐怖袭击场景对读者心理和社会稳定的潜在影响,考虑场景的真实性、影响力等因素,确定是否为暴力内容。例如,详细描述爆炸的破坏力、人员伤亡情况,以及提及恐怖组织的名称、行动目标等,这类内容可能会引起读者的恐慌和不安,应判定为暴力内容。对于一些虚构的、以娱乐为目的的恐怖袭击场景,若没有造成实质性的不良影响,可根据具体情况进行判断。 在判断过程中,会综合考虑场景的描述是否详细、是否强调暴力和恐怖元素、是否与现实中的恐怖活动相关联等因素。同时,也会关注场景对读者尤其是青少年等易受影响群体的心理冲击。 对于涉及恐怖袭击场景的图片或文字,会进行严格的审核,确保不传播暴力和恐怖信息,维护期刊的健康和积极导向。 虚拟暴力情节评估 评估虚拟暴力情节在期刊中的呈现方式和程度。考虑虚拟暴力情节对青少年等特定群体的影响,因为青少年的价值观和认知体系尚未完全成熟,过度暴露于虚拟暴力情节可能会对他们的心理和行为产生不良影响。制定虚拟暴力情节的过滤阈值,确保期刊内容符合要求。 评估呈现方式时,会关注是否以美化、宣扬的方式呈现暴力,是否包含血腥、残...
山东省图书馆2026年度外文原版期刊采购项目投标方案.docx
下载提示

1.本文档仅提供部分内容试读;

2.支付并下载文件,享受无限制查看;

3.本网站所提供的标准文本仅供个人学习、研究之用,未经授权,严禁复制、发行、汇编、翻译或网络传播等,侵权必究;

4.左侧添加客服微信获取帮助;

5.本文为word版本,可以直接复制编辑使用。


这个人很懒,什么都没留下
未认证用户 查看用户
该文档于 上传
推荐文档
×
精品标书制作
百人专家团队
擅长领域:
工程标 服务标 采购标
16852
已服务主
2892
中标量
1765
平台标师
扫码添加客服
客服二维码
咨询热线:192 3288 5147
公众号
微信客服
客服