文库 服务类投标方案 产品运维

吉林省交通运输厅信息系统网络安全运维服务投标方案.docx

DOCX   1229页   下载518   2025-08-08   浏览77   收藏91   点赞923   评分-   725485字   228.00

AI慧写标书

十分钟千页标书高效生成

温馨提示:当前文档最多只能预览 15 页,若文档总页数超出了 15 页,请下载原文档以浏览全部内容。
吉林省交通运输厅信息系统网络安全运维服务投标方案.docx 第1页
吉林省交通运输厅信息系统网络安全运维服务投标方案.docx 第2页
吉林省交通运输厅信息系统网络安全运维服务投标方案.docx 第3页
吉林省交通运输厅信息系统网络安全运维服务投标方案.docx 第4页
吉林省交通运输厅信息系统网络安全运维服务投标方案.docx 第5页
吉林省交通运输厅信息系统网络安全运维服务投标方案.docx 第6页
吉林省交通运输厅信息系统网络安全运维服务投标方案.docx 第7页
吉林省交通运输厅信息系统网络安全运维服务投标方案.docx 第8页
吉林省交通运输厅信息系统网络安全运维服务投标方案.docx 第9页
吉林省交通运输厅信息系统网络安全运维服务投标方案.docx 第10页
吉林省交通运输厅信息系统网络安全运维服务投标方案.docx 第11页
吉林省交通运输厅信息系统网络安全运维服务投标方案.docx 第12页
吉林省交通运输厅信息系统网络安全运维服务投标方案.docx 第13页
吉林省交通运输厅信息系统网络安全运维服务投标方案.docx 第14页
吉林省交通运输厅信息系统网络安全运维服务投标方案.docx 第15页
剩余1214页未读, 下载浏览全部

开通会员, 优惠多多

6重权益等你来

首次半价下载
折扣特惠
上传高收益
特权文档
AI慧写优惠
专属客服
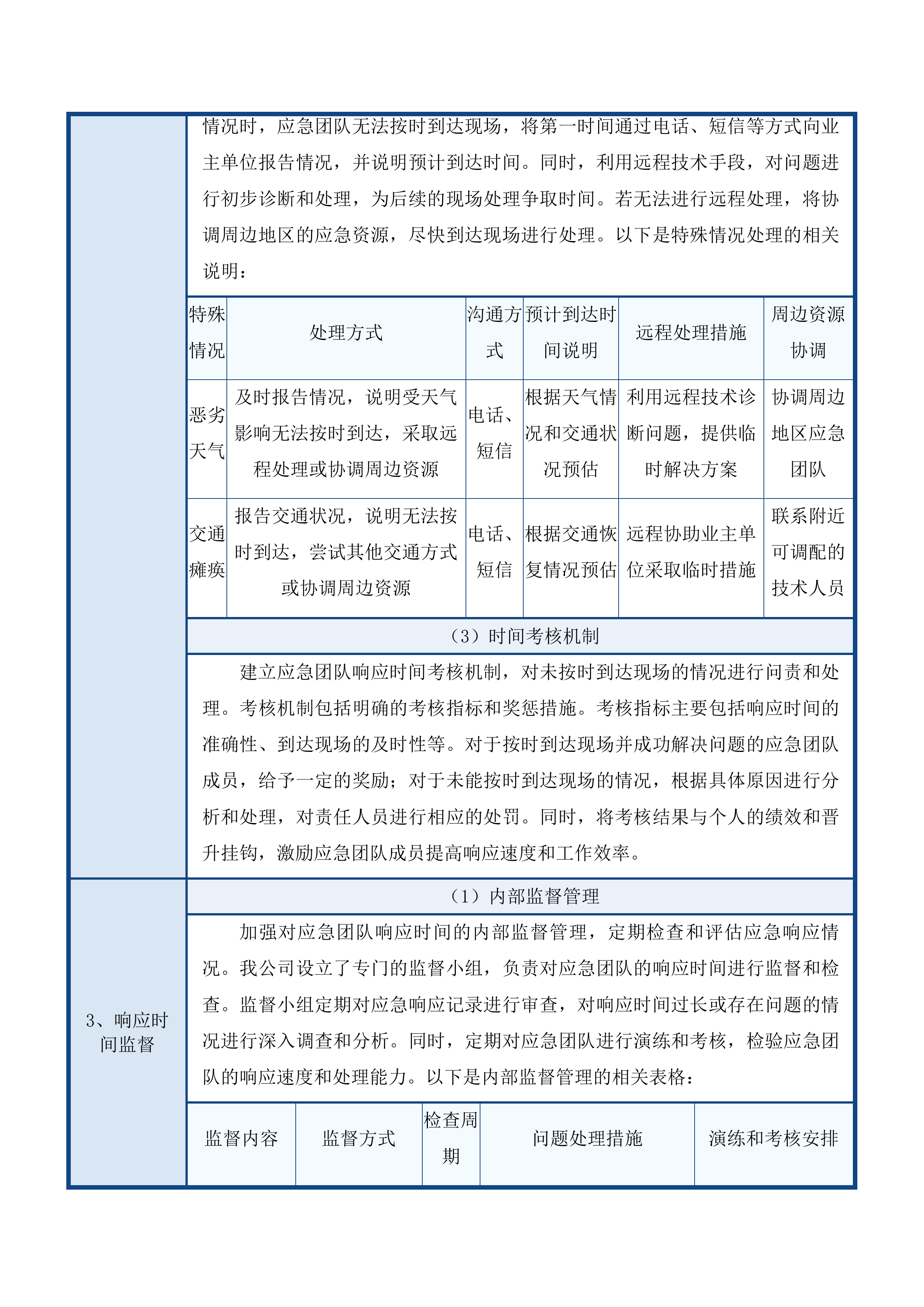
吉林省交通运输厅信息系统网络安全运维服务投标方案 第一章 技术响应情况 12 第一节 技术参数响应 12 一、 应急响应技术参数响应 12 二、 重要时期运维参数响应 24 三、 网站云监测参数响应 41 第二节 产品合规性说明 51 一、 应急响应产品合规 51 二、 重要时期运维合规 61 三、 网站云监测合规 81 第三节 技术实现路径 89 一、 应急响应技术路径 89 二、 重要时期运维路径 105 三、 网站云监测路径 113 第四节 技术文档与交付 124 一、 应急响应文档交付 124 二、 重要时期运维文档 137 三、 网站云监测文档 148 第二章 应急响应技术支持 157 第一节 网络安全应急团队 157 一、 处理网络阻塞问题 157 二、 应对DDos攻击 165 三、 解决恶意入侵难题 173 四、 处理病毒爆发事件 178 五、 1小时内到达现场 188 第二节 重大安全事件响应 197 一、 故障排查定位 197 二、 应急处理措施 206 三、 减少事件影响 213 四、 快速响应机制 223 五、 第一时间处理 237 第三节 事件响应与资料归档 243 一、 协助应对措施 243 二、 记录处理过程 255 三、 形成书面文件 262 四、 文件保存归档 270 五、 事件处理可追溯 276 第四节 业务系统资料库建设 282 一、 了解业务系统特性 282 二、 建立完整资料库 293 三、 提升故障定位能力 299 四、 为应急响应支撑 305 五、 故障快速解决保障 311 第五节 全年网络安全事件处理 318 一、 渗透测试服务 318 二、 定向跟踪服务 326 三、 事件回溯服务 334 四、 系统安全稳定保障 339 五、 全年网络安全护航 345 第六节 网络安全培训工作 351 一、 全厅技术人员培训 351 二、 聘请专业讲师授课 358 三、 提供完整培训资料 366 四、 提升安全防护能力 377 五、 增强应急处置水平 384 第三章 重要时期安全运维服务 394 第一节 服务范围说明 394 一、 重要时期服务覆盖 394 二、 服务对象明确 405 第二节 安全巡检服务 427 一、 巡检设备范围 427 二、 巡检内容详情 438 第三节 安全问题管理 449 一、 问题发现处理 449 二、 整改跟踪验证 460 第四节 安全加固指导 473 一、 重保问题指导 473 二、 加固策略调整 491 第五节 安全运行总结分析 502 一、 运行情况总结 502 二、 分析改进建议 512 第六节 重保人员安排 521 一、 人员资质要求 521 二、 人员值守安排 535 第七节 服务交付物说明 546 一、 运维实施方案 546 二、 总结报告内容 558 第四章 网站云监测系统服务 566 第一节 服务对象说明 566 一、 省交通运输厅互联网系统 566 二、 省交通运输厅互联网信息系统 573 三、 10个URL站点监测 577 第二节 网站隐患监测功能 582 一、 Web漏洞监测服务 582 二、 系统漏洞监测服务 587 三、 挂马网页监测 593 四、 篡改网页监测 600 五、 含敏感内容网页监测 605 第三节 页面挂马监测能力 609 一、 主要页面挂马监测 609 二、 按页面等级设置监测频率 614 第四节 页面篡改监测能力 620 一、 主要页面篡改监测 620 二、 按页面重要程度设频率 627 第五节 敏感内容监测能力 632 一、 主要页面敏感内容监测 632 二、 按页面重要性定监测频次 637 第六节 链接异常监测能力 643 一、 黑链监测服务 643 二、 暗链监测服务 645 三、 死链监测服务 652 四、 按页面等级设监测频率 656 第七节 DNS解析监测功能 660 一、 网站DNS解析持续监测 661 二、 DNS异常情况预警 666 第八节 监测配置与管理 671 一、 监测站点配置管理 671 二、 监测项配置管理 677 三、 自定义监测策略与参数 683 第九节 漏洞处置与运营度量 687 一、 漏洞处置率展示 687 二、 整体运营服务情况展示 691 第十节 事件展示与场景详情 696 一、 挂马事件列表及详情 696 二、 黑链事件列表及详情 701 三、 暗链事件列表及详情 706 四、 死链事件列表及详情 708 五、 篡改事件列表及详情 713 六、 敏感内容事件列表及详情 718 七、 DNS解析异常事件列表及详情 723 八、 平稳度监测异常事件列表及详情 728 第十一节 数据统计与行业对比 732 一、 运营概况数据统计 732 二、 各类事件月度分布统计 737 三、 漏洞管理效率统计 742 四、 行业同比效率分析 745 第十二节 报表生成与下载 750 一、 半年内历史报表下载 750 二、 特定资产地域单位报表生成 756 第十三节 服务交付物说明 760 一、 1年网站云监测系统服务 760 二、 服务记录与系统运行报告 767 第五章 服务管理与制度 775 第一节 服务管理制度体系 775 一、 服务流程制度 775 二、 岗位职责制度 778 三、 人员管理制度 785 四、 服务交付制度 790 五、 质量控制制度 795 第二节 服务流程与执行规范 800 一、 事件响应流程 800 二、 安全巡检流程 804 三、 问题整改流程 808 四、 加固指导流程 813 五、 运行分析流程 819 六、 值守交接流程 823 七、 服务报告流程 828 第三节 服务人员管理机制 833 一、 人员资质审核 833 二、 上岗培训管理 838 三、 技能认证机制 843 四、 考核评价体系 849 五、 轮岗安排制度 854 六、 行为规范管理 861 七、 中级网络安全工程师管理 867 第四节 服务交付物管理规范 872 一、 重要时期安全运维实施方案 873 二、 安全服务运维总结报告 876 三、 网站云监测系统服务记录 879 四、 网络安全事件处理报告 886 第五节 服务过程记录与追溯 890 一、 应急响应记录 890 二、 巡检记录 893 三、 加固记录 899 四、 值守记录 903 五、 培训记录 909 第六节 服务协同与沟通机制 914 一、 定期沟通会议 914 二、 事件通报流程 921 三、 问题反馈机制 925 四、 服务满意度调查 929 第六章 服务质量保障 935 第一节 服务质量管理体系 935 一、 明确服务目标与职责 935 二、 采用服务管理标准 944 三、 组织内部评审改进 953 第二节 质量控制措施 961 一、 定期服务质量评估 961 二、 服务过程记录审核 968 三、 专人监督服务过程 976 第三节 服务监督机制 988 一、 设立监督小组抽查 988 二、 定期提交监督报告 998 三、 处理客户反馈问题 1011 第四节 服务改进机制 1018 一、 收集分析服务数据 1018 二、 制定落实改进计划 1027 三、 组织服务质量回顾 1036 第五节 服务响应时效性保障 1049 一、 制定响应时间标准 1049 二、 建立快速响应机制 1061 三、 监督响应时间执行 1071 第七章 应急预案与风险管理 1079 第一节 应急预案制定 1079 一、 常见网络安全事件预案 1079 二、 预案要素规划 1081 三、 预案演练与优化 1085 四、 预案备案管理 1089 第二节 应急响应机制 1093 一、 7×24小时响应体系 1093 二、 应急工具与平台配置 1097 三、 应急事件上报流程 1101 四、 应急事件报告归档 1105 第三节 风险识别与评估 1110 一、 常态化风险识别机制 1110 二、 风险分级分类管理 1113 三、 风险数据库建设 1116 四、 风险评估报告提交 1122 第四节 风险处置与控制 1128 一、 中高风险项整改计划 1128 二、 安全加固技术指导 1131 三、 整改过程跟踪验证 1135 四、 重大风险闭环报告 1139 第五节 应急资源保障 1143 一、 本地应急资源库建立 1143 二、 应急人员资质保障 1148 三、 应急通信工具配置 1153 四、 第三方合作机制建立 1158 第六节 应急事件文档管理 1161 一、 应急事件处置记录 1162 二、 文档整理归档规范 1165 三、 月度总结报告提交 1168 四、 典型事件复盘分析 1170 第八章 售后服务体系 1174 第一节 售后服务机制 1174 一、 7×24小时售后响应机制 1174 二、 标准化售后服务流程 1177 三、 服务进度跟踪反馈 1179 第二节 售后响应时效 1182 一、 一般性问题响应解决 1183 二、 紧急问题响应处理 1185 三、 重大安全事件处置 1188 四、 售后响应记录备案 1193 第三节 售后回访与改进 1195 一、 售后问题月度回访 1195 二、 售后服务季度分析 1200 三、 服务流程定期优化 1204 四、 服务周期总结会议 1207 第四节 售后文档支持 1212 一、 完整售后记录文档 1212 二、 售后文档标准归档 1216 三、 售后问题知识库建设 1221 四、 服务周期完整档案 1224 技术响应情况 技术参数响应 应急响应技术参数响应 应急团队响应时间参数 团队到达现场时间 明确响应时间 承诺应急团队在接到部署在厅数据中心的信息系统出现网络阻塞、DDos攻击、恶意入侵、病毒爆发等问题的通知后,1小时内到达现场。为确保这一承诺的实现,我公司制定了详细的应急预案,对应急团队的人员、车辆、设备等资源进行了合理调配和安排。应急团队成员保持24小时通讯畅通,随时待命,一旦接到通知,能够迅速集结并出发。同时,根据服务地点在长春市或指定地点的情况,提前规划了多条前往现场的路线,以应对可能出现的交通拥堵等情况,确保能够按时到达。 确保及时处理 到达现场后,立即开展问题处理工作,以保障信息系统的安全稳定运行。应急团队成员具备丰富的网络安全应急处理经验和专业技能,携带了齐全的检测和修复设备。到达现场后,首先对问题进行快速评估和分析,确定问题的类型和严重程度,然后根据预先制定的处理方案,迅速采取相应的措施进行处理。在处理过程中,严格遵循相关的安全规范和操作流程,确保处理工作的高效、准确和安全。同时,及时向业主单位汇报处理进展情况,让业主单位随时了解问题的解决情况。 应急处理措施 响应时间保障 制定完善的应急响应流程和机制,确保应急团队能够迅速响应并及时到达现场。我公司建立了专门的应急指挥中心,负责统筹协调应急响应工作。应急指挥中心配备了先进的通讯设备和监控系统,能够实时掌握应急团队的位置和行动情况。同时,制定了严格的应急响应制度,明确了各部门和人员的职责和权限,确保在接到通知后,能够迅速启动应急响应程序。此外,定期对应急团队进行培训和演练,提高应急团队的响应速度和处理能力。 响应时间承诺 严格遵守规定 严格遵守1小时内到达现场的时间要求,不出现拖延或延误的情况。为了确保这一承诺的落实,我公司建立了严格的监督和考核机制。对应急团队的响应时间进行实时监控和记录,对未能按时到达现场的情况进行严肃处理。同时,加强对应急团队成员的教育和培训,提高他们的时间观念和责任意识,确保在任何情况下都能够严格遵守时间要求。 特殊情况处理 若遇到不可抗力等特殊情况,及时与业主单位沟通说明,并采取相应的替代措施,尽可能减少对信息系统的影响。例如,在遇到恶劣天气、交通瘫痪等情况时,应急团队无法按时到达现场,将第一时间通过电话、短信等方式向业主单位报告情况,并说明预计到达时间。同时,利用远程技术手段,对问题进行初步诊断和处理,为后续的现场处理争取时间。若无法进行远程处理,将协调周边地区的应急资源,尽快到达现场进行处理。以下是特殊情况处理的相关说明: 特殊情况 处理方式 沟通方式 预计到达时间说明 远程处理措施 周边资源协调 恶劣天气 及时报告情况,说明受天气影响无法按时到达,采取远程处理或协调周边资源 电话、短信 根据天气情况和交通状况预估 利用远程技术诊断问题,提供临时解决方案 协调周边地区应急团队 交通瘫痪 报告交通状况,说明无法按时到达,尝试其他交通方式或协调周边资源 电话、短信 根据交通恢复情况预估 远程协助业主单位采取临时措施 联系附近可调配的技术人员 时间考核机制 建立应急团队响应时间考核机制,对未按时到达现场的情况进行问责和处理。考核机制包括明确的考核指标和奖惩措施。考核指标主要包括响应时间的准确性、到达现场的及时性等。对于按时到达现场并成功解决问题的应急团队成员,给予一定的奖励;对于未能按时到达现场的情况,根据具体原因进行分析和处理,对责任人员进行相应的处罚。同时,将考核结果与个人的绩效和晋升挂钩,激励应急团队成员提高响应速度和工作效率。 响应时间监督 内部监督管理 加强对应急团队响应时间的内部监督管理,定期检查和评估应急响应情况。我公司设立了专门的监督小组,负责对应急团队的响应时间进行监督和检查。监督小组定期对应急响应记录进行审查,对响应时间过长或存在问题的情况进行深入调查和分析。同时,定期对应急团队进行演练和考核,检验应急团队的响应速度和处理能力。以下是内部监督管理的相关表格: 监督内容 监督方式 检查周期 问题处理措施 演练和考核安排 响应时间记录审查 查阅记录、数据分析 每月 深入调查原因,对责任人员进行处理 每季度组织一次演练和考核 应急团队能力评估 现场观察、模拟测试 每半年 针对薄弱环节进行培训和改进 每年进行一次综合评估 业主单位监督 接受业主单位的监督,及时向业主单位反馈应急团队的响应时间和处理情况。建立了与业主单位的沟通机制,定期向业主单位汇报应急响应工作的进展和成效。在应急事件处理过程中,及时向业主单位通报应急团队的到达时间、处理进度和结果。同时,积极听取业主单位的意见和建议,不断改进应急响应工作。以下是业主单位监督的相关表格: 沟通方式 汇报周期 事件处理通报内容 意见和建议收集方式 改进措施落实情况反馈 电话、邮件、书面报告 每周 到达时间、处理进度、处理结果 问卷调查、座谈会 定期向业主单位反馈改进情况 响应时间优化 根据监督反馈情况,不断优化应急响应流程和机制,提高应急团队的响应速度和效率。对监督过程中发现的问题和不足,及时进行分析和总结,制定相应的改进措施。例如,优化应急响应流程,减少不必要的环节和手续;加强应急团队的培训和演练,提高应急团队成员的专业技能和协同作战能力;更新和完善应急设备和物资,提高应急处理的效率和质量。以下是响应时间优化的相关表格: 问题分析 改进措施 实施时间 效果评估方式 持续改进计划 应急响应流程繁琐 精简流程,明确各环节职责和时间要求 立即实施 对比改进前后的响应时间和处理效率 定期评估流程运行情况,持续优化 应急团队技能不足 加强培训和演练,提高专业技能和协同能力 本月内启动 通过考核和实际案例评估 根据评估结果调整培训内容和方式 重大安全事件处理参数 故障排查定位 快速开展排查 针对突发的重大安全事件,以最快的时间启动故障排查定位工作。一旦接到重大安全事件的报告,应急团队立即进入应急状态,迅速组织人员和设备赶赴现场。到达现场后,按照预先制定的排查方案,对信息系统进行全面、细致的检查。利用专业的检测工具和技术,对网络流量、系统日志、设备状态等进行分析,快速确定故障的大致范围和可能的原因。同时,与业主单位的技术人员进行沟通和协作,了解事件发生前后的系统运行情况,为故障排查提供更多的线索。 培训效果评估 采用专业方法 运用专业的技术和工具,全面、深入地排查故障原因和范围。应急团队成员具备丰富的网络安全知识和经验,熟练掌握各种专业的检测工具和技术。在排查过程中,采用多种方法相结合的方式,对故障进行全方位的分析和诊断。例如,使用漏洞扫描工具对系统进行漏洞检测,使用网络抓包工具对网络流量进行分析,使用日志分析工具对系统日志进行审查等。通过这些专业方法,能够准确地找出故障的根源和影响范围。 准确锁定故障 确保能够准确锁定故障点和问题根源,为后续的应急处理提供依据。在排查过程中,对发现的异常情况进行深入分析和研究,通过对比正常状态和异常状态下的系统数据,找出故障的关键所在。同时,对故障的影响范围进行评估,确定哪些系统和设备受到了影响,以及影响的程度如何。只有准确锁定故障点和问题根源,才能制定出针对性强、有效的应急处理方案。 应急处理措施 制定处理方案 根据故障排查结果,迅速制定针对性的应急处理方案。应急处理方案包括故障修复措施、数据恢复方案、安全加固措施等。在制定方案时,充分考虑故障的类型、严重程度、影响范围等因素,确保方案的可行性和有效性。同时,与业主单位进行沟通和协商,听取业主单位的意见和建议,对方案进行优化和完善。 及时实施处理 按照应急处理方案,及时采取有效的处理措施,解决重大安全事件。应急团队在制定好处理方案后,立即组织人员和资源进行实施。在处理过程中,严格按照方案的要求和步骤进行操作,确保处理工作的有序进行。同时,密切关注处理进展情况,及时调整处理策略和方法,确保能够尽快解决问题。在处理完成后,对处理结果进行检查和验证,确保信息系统恢复正常运行。 协助业主决策 处理效果评估 对处理措施的效果进行评估和验证,确保信息系统恢复正常运行。处理工作完成后,组织专业人员对处理效果进行评估。评估内容包括系统的功能是否恢复正常、数据是否完整、安全漏洞是否得到修复等。通过对处理效果的评估,能够及时发现处理过程中存在的问题和不足,为今后的应急处理工作提供经验和教训。同时,向业主单位提交处理效果评估报告,让业主单位了解事件的处理情况和结果。 应对措施协助 协助业主决策 在突发事件报告和响应处理过程中,协助业主单位制定必要的应对措施和决策。应急团队凭借专业的知识和经验,为业主单位提供全面、客观的分析和建议。在制定应对措施和决策时,充分考虑业主单位的实际情况和需求,结合故障的特点和影响,提出合理的解决方案。同时,与业主单位的管理层进行沟通和交流,帮助业主单位了解各种方案的优缺点和风险,以便业主单位做出正确的决策。以下是协助业主决策的相关表格: 决策事项 分析建议内容 沟通方式 决策影响评估 风险应对措施 应急处理方案选择 分析各方案的可行性、有效性和成本 会议、书面报告 评估对业务运营和系统安全的影响 制定相应的风险防范措施 数据恢复策略制定 考虑数据的重要性、恢复时间目标等因素 电话、邮件 分析数据丢失对业务的影响 制定数据备份和恢复计划 提供技术支持 为业主单位提供专业的技术支持和建议,确保应对措施的有效性和可行性。应急团队成员具备丰富的网络安全技术知识和实践经验,能够为业主单位提供全方位的技术支持。在应对措施的制定和实施过程中,为业主单位提供技术咨询和指导,帮助业主单位解决技术难题。同时,根据业主单位的需求,为业主单位提供相关的技术培训和资料,提高业主单位的技术水平和应急处理能力。 配合应对工作 积极配合业主单位实施应对措施,共同应对重大安全事件。应急团队与业主单位的技术人员和管理人员密切配合,形成合力。在应对措施的实施过程中,按照业主单位的统一安排和部署,认真履行自己的职责,确保各项措施得到有效落实。同时,及时向业主单位汇报工作进展情况,接受业主单位的监督和检查,共同努力确保信息系统的安全稳定运行。 网络安全事件服务参数 服务内容范围 明确服务项目 提供全年发生的网络安全事件处理服务,包括渗透测试、定向跟踪、事件回溯等。我公司拥有专业的网络安全团队,具备丰富的网络安全事件处理经验。全年为业主单位提供全方位的网络安全事件处理服务,通过渗透测试发现系统中的安全漏洞,及时进行修复;通过定向跟踪对可疑的网络活动进行监控和分析,及时发现潜在的安全威胁;通过事件回溯对已经发生的安全事件进行深入调查和分析,找出事件的根源和责任人。 满足服务需求 严格按照采购需求,为业主单位提供全面、专业的网络安全事件处理服务。在服务过程中,遵循相关的标准和规范,确保服务的质量和效果。根据业主单位的实际需求,制定个性化的服务方案,为业主单位提供定制化的服务。同时,不断提升自身的技术水平和服务能力,以更好地满足业主单位的需求。 服务内容拓展 根据业主单位的实际需求,可适当拓展服务内容和项目。随着网络安全形势的不断变化和业主单位业务的发展,业主单位可能会对网络安全服务提出新的需求。我公司将密切关注业主单位的需求变化,根据业主单位的实际情况,适时拓展服务内容和项目。例如,为业主单位提供网络安全咨询服务、安全策略制定服务等。 服务质量保障 专业团队执行 由专业的网络安全团队负责网络安全事件处理服务,确保服务质量和效果。我公司的网络安全团队成员均具备相关的专业资质和丰富的实践经验,经过严格的选拔和培训。团队成员熟悉各种网络安全技术和工具,能够熟练应对各种网络安全事件。在服务过程中,团队成员严格遵守相关的操作规程和标准,确保服务的质量和效果。 严格服务标准 制定严格的服务标准和流程,规范服务行为和操作。我公司制定了详细的网络安全事件处理服务标准和流程,明确了服务的各个环节和要求。在服务过程中,严格按照标准和流程进行操作,确保服务的规范化和标准化。同时,对服务过程进行全程监控和管理,及时发现和解决服务过程中出现的问题。 服务质量监督 建立服务质量监督机制,定期对服务质量进行检查和评估。设立了专门的服务质量监督小组,负责对网络安全事件处理服务的质量进行监督和检查。监督小组定期对服务记录、报告等进行审查,对服务过程进行现场检查和评估。同时,收集业主单位的反馈意见和建议,对服务质量进行综合评价。根据评价结果,及时调整和改进服务策略和方法,提高服务质量。 服务效果评估 定期效果评估 定期对网络安全事件处理服务的效果进行评估和分析。每季度对服务效果进行一次全面的评估和分析,通过对处理的网络安全事件数量、处理成功率、客户满意度等指标进行统计和分析,评估服务的效果和质量。同时,对服务过程中存在的问题和不足进行总结和反思,为今后的服务改进提供依据。 收集业主反馈 积极收集业主单位的反馈意见和建议,了解服务满意度。通过问卷调查、电话回访、座谈会等方式,定期收集业主单位的反馈意见和建议。认真对待业主单位的反馈,对业主单位提出的问题和建议进行及时的回复和处理。通过收集业主反馈,了解业主单位对服务的满意度和需求,为服务改进提供方向。 持续改进服务 根据评估结果和业主反馈,不断改进服务内容和方式,提高服务效果。根据定期效果评估和业主反馈的结果,对服务内容和方式进行调整和优化。例如,增加服务项目、改进服务流程、提高服务效率等。同时,加强对团队成员的培训和管理,提高团队成员的专业素质和服务意识,不断提升服务水平。 安全培训工作参数 培训人员安排 确定培训对象 明确培训对象为全厅技术人员,确保培训的针对性和有效性。全厅技术人员是信息系统的直接使用者和维护者,他们的网络安全意识和技能水平直接影响到信息系统的安全运行。因此,将全厅技术人员作为培训对象,能够使培训更加贴近实际工作需求,提高培训的针对性和有效性。在培训过程中,根据不同岗位和职责的需求,制定个性化的培训方案,确保培训内容能够满足培训对象的实际需求。 全厅技术人员培训 安排专业师资 聘请专业的网络安全专家作为培训师资,保证培训质量。我公司与多位知名的网络安全专家建立了合作关系,这些专家具备深厚的专业知识和丰富的实践经验。他们能够将最新的网络安全技术和理念传授给培训对象,同时结合实际案例进行讲解,使培训更加生动、形象、易懂。以下是部分专业师资的介绍: 网络安全专家培训 师资姓名 专业领域 工作经验 授课特点 XXX 网络安全攻防技术 XXX年 理论与实践相结合,案例丰富 XXX 信息安全管理 XXX年 讲解深入浅出,注重实用性 合理安排人数 根据培训场地和资源等情况,合理安排培训人数。在确定培训人数时,充分考虑培训场地的大小、设备的数量、师资的授课能力等因素。确保培训场地能够容纳所有培训对象,设备能够满足培训需求,师资能够对每个培训对象进行有效的指导和辅导。同时,根据培训内容和方式的不同,合理调整培训人数。例如,对于实践操作类的培训,适当减少培训人数,以保证培训效果。 培训资料准备 收集整理资料 收集和整理相关的网络安全培训资料,包括教材、案例等。我公司拥有丰富的网络安全培训资料资源,通过多种渠道收集和整理相关的资料。教材内容涵盖了网络安全的各个方面,包括网络安全基础、网络攻击与防御、信息安全管理等。案例资料则选取了实际发生的网络安全事件,具有很强的代表性和借鉴意义。在收集和整理资料的过程中,注重资料的准确性和实用性,确保资料能够为培训提供有力的支持。 确保资料质量 对培训资料进行审核和把关,确保资料的准确性和实用性。在资料收集完成后,组织专业人员对资料进行审核和把关。审核内容包括资料的内容是否准确、是否符合培训目标和要求、是否具有实用性等。对于不符合要求的资料,及时进行修改和完善。同时,定期对培训资料进行更新和补充,确保资料的时效性和针对性。 资料更新完善 根据网络安全技术的发展和实际需求,及时更新和完善培训资料。网络安全技术不断发展和变化,新的网络安全威胁和攻击手段不断涌现。为了使培训内容能够跟上时代的步伐,我公司将密切关注网络安全技术的发展动态,及时更新和完善培训资料。例如,增加新的网络安全技术和案例,删除过时的内容等。以下是资料更新完善的相关表格: 更新时间 更新内容 更新原因 审核人员 实施情况 每季度 增加新的网络安全技术和案例 跟上网络安全技术发展步伐 专业审核团队 及时更新培训资料 每年 全面修订教材内容 确保资料的准确性和实用性 专家评审小组 完成教材修订工作 培训效果评估 制定评估指标 制定科学合理的培训效果评估指标,如知识掌握程度、技能提升情况等。知识掌握程度通过考试、测验等方式进行评估,了解培训对象对网络安全知识的掌握情况。技能提升情况通过实际操作、案例分析等方式进行评估,检验培训对象在实际工作中运用网络安全知识和技能的能力。同时,还可以设立一些其他的评估指标,如培训对象的学习态度、参与度等,全面评估培训效果。 采用多种方式 采用考试、实际操作、问卷调查等多种方式进行培训效果评估。考试可以检验培训对象对理论知识的掌握程度,实际操作可以考察培训对象的实践能力,问卷调查可以了解培训对象对培训内容、培训方式等方面的满意度和意见建议。通过多种方式相结合的评估方法,能够更全面、客观地评估培训效果。 根据评估改进 根据评估结果,总结培训经验和不足,及时调整和改进培训内容和方式。对评估结果进行深入分析,找出培训过程中存在的问题和不足。例如,培训内容是否过于理论化、培训方式是否缺乏互动性等。根据分析结果,制定相应的改进措施,调整培训内容和方式。例如,增加实践操作环节、采用案例教学法等,提高培训效果。 重要时期运维参数响应 安全巡检服务参数 日志收集分析响应 日志收集范围 在本项目中,日志收集范围涵盖安全设备、网络设备等产生的所有相关日志。包括系统日志,其能反映系统的运行状态和关键事件;应用程序日志,可记录应用程序的操作和错误信息;访问日志,用于追踪用户的访问行为。为确保日志收集的完整性和准确性,将实时监测日志产生情况,一旦发现异常或日志缺失,及时调整收集策略。通过全面且准确的日志收集,为后续的分析和问题排查提供坚实的数据基础。 同时,会对不同类型的日志进行分类管理,以便于后续的分析和查询。对于系统日志,重点关注系统的启动、关闭、错误等关键事件;对于应用程序日志,着重分析业务操作的执行情况和异常信息;对于访问日志,深入挖掘用户的访问模式和潜在的安全风险。通过这种细致的分类管理,提高日志的利用效率,更好地服务于本项目的网络安全运维。 此外,还会建立日志备份机制,定期对收集到的日志进行备份,防止数据丢失。备份数据将存储在安全可靠的存储设备中,并设置访问权限,确保日志数据的安全性和保密性。通过完善的日志收集范围和管理措施,为项目的网络安全提供有力的支持。 日志分析方法 运用专业的数据分析工具和技术,对收集到的日志进行多维度分析。采用关联分析方法,将不同类型的日志进行关联,挖掘其中的潜在信息和关联关系,例如将系统日志和应用程序日志关联,找出可能存在的系统故障与业务操作之间的联系。趋势分析方法则用于分析日志数据的时间序列变化,预测可能出现的安全问题和系统故障。 结合安全规则和策略,对日志进行风险评估。根据预设的安全规则,判断日志中的事件是否存在安全风险,例如异常的登录行为、频繁的访问请求等。对于高风险的事件,及时进行深入调查和处理。同时,建立日志分析模型,利用机器学习和人工智能技术,提高分析效率和准确性。通过不断优化模型,使其能够更好地适应不同的安全场景和数据特点。 在分析过程中,还会结合威胁情报和行业最佳实践,对日志进行综合分析。参考行业内的安全事件和漏洞信息,判断本项目的日志中是否存在类似的风险。通过这种多维度的分析方法,全面、准确地发现日志中的潜在安全问题,为项目的网络安全提供有力的保障。 日志分析频率 按照每天2次的巡检频率,同步进行日志分析。在每次巡检时,及时对新收集到的日志进行分析,发现并处理其中的异常情况。对于分析结果,进行实时跟踪和反馈,确保问题能够得到及时解决。若发现异常情况较为严重,将增加分析频率,加强对系统的监控。 根据实际情况,灵活调整日志分析频率。如果在某段时间内系统出现较多的安全事件或异常情况,将适当提高分析频率,以便及时发现和处理潜在的安全威胁。反之,如果系统运行稳定,可适当降低分析频率,提高工作效率。同时,会对日志分析频率的调整进行记录和总结,为后续的运维工作提供参考。 此外,还会建立日志分析预警机制,当分析结果达到预设的预警阈值时,及时通知相关人员进行处理。通过这种及时、有效的预警机制,提高对安全问题的响应速度,保障项目的网络安全。 日志分析报告 报告内容 详细说明 分析结果 呈现日志分析过程中发现的各类事件和问题,包括异常登录、系统错误、安全漏洞等。对不同类型的事件进行分类统计和分析,展示事件的发生频率、分布情况等。 风险评估 根据分析结果,对系统的安全风险进行评估。评估内容包括风险的等级、可能造成的影响以及发生的可能性。针对高风险事件,提出具体的防范措施和建议。 建议措施 根据风险评估结果,提出针对性的建议措施。建议措施包括系统配置调整、安全策略优化、漏洞修复等。明确各项措施的实施步骤和责任人,确保建议能够得到有效落实。 生成详细的日志分析报告,报告内容清晰、易懂,便于业主单位理解和决策。定期向业主单位提交日志分析报告,接受监督和检查。根据业主单位的反馈意见,及时完善日志分析报告,确保报告能够满足业主单位的需求。通过规范、详细的日志分析报告,为业主单位提供全面、准确的系统安全信息,支持业主单位的决策和管理。 人员监督管理 策略配置分析响应 策略配置检查 检查内容 检查要点 完整性检查 确保安全策略覆盖了所有必要的安全方面,包括网络访问控制、数据加密、用户认证等。检查策略是否存在缺失或遗漏的部分。 准确性检查 验证安全策略的配置是否准确无误,符合业务需求和安全要求。检查策略中的规则、参数等是否设置正确。 一致性检查 检查不同安全设备和系统之间的策略配置是否一致。避免因策略不一致导致的安全漏洞或冲突。 对安全设备、网络设备等的安全策略配置进行详细检查。建立策略配置检查清单,按照清单进行全面、规范的检查。检查过程中,发现并纠正策略配置中的错误和漏洞,确保策略的有效性和安全性。通过定期的策略配置检查,及时发现和解决潜在的安全问题,保障项目的网络安全。 策略有效性评估 评估安全策略的有效性,确保其能够有效防范各类安全风险。结合实际安全事件,分析策略的执行情况。查看在发生安全事件时,策略是否能够及时发挥作用,阻止攻击或减轻损失。根据评估结果,调整安全策略,提高其有效性。 定期对安全策略进行有效性评估,确保其持续有效。随着业务的发展和安全形势的变化,安全策略也需要不断优化和调整。评估过程中,会考虑策略的复杂性和可操作性,避免过度配置或配置不足。通过科学、有效的策略评估和调整,保障项目的网络安全。 同时,会对策略的调整进行记录和跟踪,分析调整后的效果。如果调整后策略的有效性没有得到提升,将进一步分析原因,重新进行调整。通过持续的评估和优化,使安全策略始终保持最佳状态。 策略合理性分析 分析安全策略的合理性,确保其符合业务需求和安全要求。考虑策略的复杂性和可操作性,避免过度配置或配置不足。过度复杂的策略可能会导致管理成本增加和系统性能下降,而配置不足的策略则可能无法提供足够的安全保障。 根据业务变化和安全形势,及时调整安全策略。当业务系统发生变更或出现新的安全威胁时,对策略进行相应的调整。与业主单位沟通,了解其对安全策略的需求和意见,确保策略能够满足业主单位的实际需求。 在分析策略合理性时,会综合考虑多个因素,包括业务流程、安全目标、技术能力等。通过全面、深入的分析,制定出合理、有效的安全策略,为项目的网络安全提供有力支持。 策略调整建议 根据策略配置分析结果,提出合理的调整建议。建议包括策略的修改、删除、新增等。对于不符合业务需求或安全要求的策略,建议进行修改或删除;对于新出现的安全风险,建议新增相应的策略。 说明调整建议的理由和预期效果。详细解释为什么要进行调整,以及调整后能够带来的好处。例如,修改某个策略可以提高系统的性能,新增某个策略可以增强对某种安全威胁的防范能力。 协助业主单位实施策略调整,确保系统的安全性和稳定性。在调整过程中,会对系统进行监控和测试,及时发现并解决可能出现的问题。调整完成后,对调整效果进行评估,确保达到预期目标。 态势防御分析响应 安全态势监测 实时监测安全设备、网络设备等的运行状态和安全数据。利用先进的监测工具和技术,对系统的各项指标进行实时监控。关注安全事件的发生情况,及时发现异常行为,如异常的网络流量、异常的登录尝试等。 运用大数据分析技术,对安全数据进行深度挖掘和分析。通过对大量安全数据的分析,发现潜在的安全威胁和规律。建立安全态势监测指标体系,实时评估安全态势。根据监测指标的变化,及时调整安全策略和防范措施。 同时,会对监测到的安全数据进行可视化展示,使相关人员能够直观地了解系统的安全态势。通过实时、全面的安全态势监测,及时发现和应对安全威胁,保障项目的网络安全。 安全威胁分析 分析内容 分析方法 威胁类型判断 根据监测到的安全事件特征,判断其属于何种类型的安全威胁,如病毒攻击、DDoS攻击、恶意入侵等。 威胁来源追踪 通过对网络流量、日志等数据的分析,追踪安全威胁的来源,确定攻击者的IP地址、地理位置等信息。 影响范围评估 评估安全威胁可能造成的影响范围,包括受影响的系统、数据、业务等。判断威胁是否会导致系统瘫痪、数据泄露等严重后果。 威胁情报应用 运用威胁情报平台,获取最新的安全威胁信息。将监测到的安全事件与威胁情报进行比对,精准识别和评估安全威胁。 对监测到的安全事件进行分析,判断其是否为安全威胁。分析安全威胁的类型、来源、影响范围等。运用威胁情报,对安全威胁进行精准识别和评估。及时发现潜在的安全威胁,提前采取防范措施。 安全防御评估 评估安全防御措施的有效性,确保其能够有效防范各类安全威胁。检查安全设备的配置和运行情况,确保其正常工作。查看防火墙、入侵检测系统等安全设备的规则配置是否正确,性能是否达标。 分析安全防御策略的执行情况,及时发现并纠正存在的问题。查看在发生安全事件时,防御策略是否能够及时发挥作用,阻止攻击或减轻损失。根据评估结果,调整安全防御措施,提高系统的安全性。 定期对安全防御措施进行评估,确保其持续有效。随着安全威胁的不断变化,防御措施也需要不断优化和升级。通过科学、有效的评估和调整,保障项目的网络安全。 安全预警机制 建立完善的安全预警机制,及时发现并预警潜在的安全威胁。设定合理的预警阈值,确保预警的准确性和及时性。根据系统的安全需求和历史数据,确定不同类型安全事件的预警阈值。 通过多种方式(如短信、邮件、系统提示等)及时通知相关人员。当安全事件达到预警阈值时,立即向相关人员发送预警信息。对预警信息进行及时处理,采取相应的防范措施。 定期对应急联系机制进行测试和演练,确保其有效性。模拟安全事件的发生,检验预警机制的响应速度和处理能力。通过不断的测试和演练,提高预警机制的可靠性和实用性。 问题管理服务参数 问题整改单下发 问题发现机制 通过安全巡检、日志分析等方式,及时发现安全问题。在安全巡检过程中,对安全设备、网络设备等进行全面检查,发现潜在的安全隐患。通过日志分析,挖掘日志中的异常信息,找出可能存在的安全问题。 建立问题发现清单,确保问题不遗漏。对发现的问题进行分类和评估,确定整改优先级。根据问题的严重程度、影响范围等因素,将问题分为不同的等级,并确定相应的整改优先级。及时将问题信息反馈给相关人员,以便及时处理。 同时,会对问题发现机制进行定期评估和优化。根据实际情况,调整巡检的频率和内容,优化日志分析的方法和工具。通过不断改进问题发现机制,提高发现安全问题的能力和效率。 整改单内容要求 整改单内容应包括问题的详细描述、产生原因、影响范围等。详细描述问题的表现形式、发生的时间和地点等信息,以便相关人员能够准确了解问题的情况。分析问题产生的原因,找出问题的根源。评估问题可能造成的影响范围,包括受影响的系统、数据、业务等。 明确整改要求和整改期限,确保整改工作的顺利进行。整改要求应具体、可操作,明确整改的目标和标准。整改期限应合理,考虑到问题的复杂程度和整改的难度。提供整改建议和指导,帮助业主单位进行整改。 整改单应具有可操作性,便于业主单位理解和执行。在制定整改单时,会充分考虑业主单位的实际情况和技术能力。通过清晰、明确的整改单,确保整改工作能够高效、有序地进行。 整改单下发方式 下发方式 特点及要求 书面方式 采用正式的书面文件形式下发整改单,加盖公章,确保其有效性。书面整改单应包含完整的问题信息和整改要求,便于业主单位存档和查阅。 电子方式 通过安全可靠的渠道发送电子整改单,如加密邮件、专用的管理系统等。确保信息的安全性,防止整改单在传输过程中被泄露或篡改。 采用书面和电子两种方式下发整改单,确保信息的及时传递。及时跟踪整改单的接收情况,确保业主单位收到整改单。如果业主单位未及时接收或反馈整改单,会通过电话等方式进行确认和催促。 下发时间要求 时间要求 说明 规定时间内下发 在发现问题后,应在规定的时间内下发整改单。确保整改单能够及时传达问题信息,便于业主单位进行整改。 跟踪下发情况 跟踪整改单的下发情况,确保按时下发。对未按时下发整改单的情况进行分析和处理,避免类似问题再次发生。 在发现问题后,应在规定的时间内下发整改单。确保整改单能够及时传达问题信息,便于业主单位进行整改。跟踪整改单的下发情况,确保按时下发。对未按时下发整改单的情况进行分析和处理,找出原因并采取相应的措施,避免类似问题再次发生。 处理过程跟踪 跟踪方式 采用电话、邮件、现场检查等多种方式对整改过程进行跟踪。定期与业主单位沟通,了解整改工作的进展情况。通过电话和邮件,及时获取业主单位的反馈信息,解答业主单位的疑问。 现场检查整改工作的实际情况,确保整改措施得到有效落实。实地查看安全设备、网络设备等的配置和运行情况,检查整改工作是否按照要求完成。及时记录跟踪情况,形成跟踪报告。 同时,会根据整改工作的进展情况,调整跟踪的频率和方式。如果整改工作遇到困难或出现问题,会增加跟踪的频率,加强对整改工作的指导和支持。 问题协调解决 协调解决措施 说明 解答疑问和困难 在跟踪过程中,及时协调解决业主单位遇到的问题。对业主单位提出的疑问和困难,及时给予解答和帮助。 协调相关部门和人员 协调相关部门和人员,共同推进整改工作。当涉及多个部门或人员时,积极沟通协调,确保各方密切配合。 向上级汇报问题 对无法解决的问题,及时向上级汇报,寻求支持和解决方案。上级部门会根据问题的情况,提供必要的资源和指导。 在跟踪过程中,及时协调解决业主单位遇到的问题。对业主单位提出的疑问和困难,及时给予解答和帮助。协调相关部门和人员,共同推进整改工作。对无法解决的问题,及时向上级汇报,寻求支持和解决方案。 进度反馈 定期向业主单位反馈整改工作的进展情况。反馈内容应包括已完成的整改工作、未完成的整改工作、存在的问题及下一步计划等。确保业主单位能够及时了解整改工作的进展情况,做出合理的决策。 根据业主单位的要求,及时调整反馈频率和内容。如果业主单位对反馈频率和内容有特殊要求,会按照要求进行调整。通过及时、准确的进度反馈,增强业主单位对整改工作的信心和满意度。 同时,会对反馈的内容进行整理和分析,总结整改工作的经验和教训。为后续的整改工作提供参考,不断提高整改工作的质量和效率。 跟踪记录管理 建立问题处理跟踪记录,详细记录整改过程中的各项信息。跟踪记录应包括问题描述、整改要求、整改措施、整改时间、整改结果等。对跟踪记录进行分类和整理,便于后续查询和统计。 定期对跟踪记录进行分析和总结,为改进问题管理工作提供参考。通过对跟踪记录的分析,找出问题管理工作中存在的不足之处,提出改进措施。同时,将分析结果反馈给相关人员,促进问题管理工作的不断优化。 此外,会对跟踪记录进行安全存储和备份,防止记录丢失或损坏。确保跟踪记录的完整性和可靠性,为项目的网络安全管理提供有力的支持。 加固验证测试 测试工具选择 选择专业的测试工具,确保测试结果的准确性和可靠性。测试工具应具备全面的测试功能,能够覆盖各类安全问题,如漏洞扫描、渗透测试、模拟攻击等。定期对测试工具进行更新和维护,确保其正常运行。 根据实际情况,选择合适的测试工具进行验证测试。对于不同类型的安全问题,选择具有针对性的测试工具。同时,会考虑测试工具的性能、易用性等因素,确保测试工作能够高效、顺利地进行。 在选择测试工具时,会参考行业内的最佳实践和推荐。与专业的安全机构和专家进行交流,了解最新的测试工具和技术。通过科学、合理的测试工具选择,提高验证测试的质量和效果。 测试方法应用 采用多种测试方法,对整改加固效果进行全面验证。包括漏洞扫描、渗透测试、模拟攻击等方法。漏洞扫描可以发现系统中存在的安全漏洞,渗透测试可以模拟攻击者的行为,检验系统的安全性,模拟攻击可以评估系统在遭受攻击时的应对能力。 根据测试结果,评估整改加固效果,发现潜在的安全问题。如果测试结果显示存在安全漏洞或问题,会及时进行分析和处理。对测试过程进行详细记录,便于后续查询和分析。 同时,会对不同测试方法的结果进行综合分析,得出更准确的评估结论。通过多种测试方法的应用,全面、深入地验证整改加固效果,保障项目的网络安全。 效果评估标准 制定明确的效果评估标准,确保评估结果的客观性和公正性。评估标准应包括安全漏洞修复情况、安全策略配置情况、系统性能提升情况等。对于安全漏洞修复情况,检查所有发现的漏洞是否都已得到修复;对于安全策略配置情况,评估策略是否合理、有效;对于系统性能提升情况,对比整改前后的系统性能指标。 根据评估标准,对整改加固效果进行量化评估。通过设定具体的评估指标和评分体系,对整改加固效果进行打分。对评估结果进行分析和总结,提出进一步的改进建议。 同时,会根据项目的实际情况和安全需求,动态调整评估标准。随着业务的发展和安全形势的变化,及时更新评估标准,确保评估结果能够准确反映整改加固效果。 测试报告提供 提供详细的验证测试报告,包括测试结果、评估结论、改进建议等。报告内容应清晰、易懂,便于业主单位理解和决策。定期向业主单位提交测试报告,接受监督和检查。 根据业主单位的反馈意见,及时完善测试报告。如果业主单位对报告内容有疑问或建议,会认真对待并进行修改。通过规范、详细的测试报告,为业主单位提供全面、准确的整改加固效果信息,支持业主单位的决策和管理。 此外,会对测试报告进行存档和管理,建立测试报告数据库。方便后续的查询和参考,为项目的长期网络安全管理提供有力的支持。 人员安排服务参数 人员资质要求 中级工程师资质 中级网络安全工程师应具备相关专业的学历背景,如计算机科学、网络工程、信息安全等专业。具有一定年限的网络安全工作经验,能够熟练掌握网络安全技术和相关工具的使用。在工作中,能够独立解决常见的网络安全问题,具备良好的问题解决能力和应急处理能力。 中级工程师还应不断学习和更新知识,关注网络安全领域的最新技术和发展趋势。通过参加培训、研讨会等活动,提升自己的专业水平。同时,要具备良好的团队协作能力,能够与其他人员密切配合,共同完成项目的网络安全运维工作。 此外,中级工程师应严格遵守职业道德和行业规范,保守项目的机密信息。确保在工作过程中不泄露业主单位的敏感信息,保障项目的信息安全。 证书要求 至少有1名工程师具备信息安全保障人员证书。证书应真实有效,且在有效期内。提供证书复印件及社保证明,确保人员的合法性和稳定性。对证书进行严格审核,确保符合要求。 拥有信息安全保障人员证书的工程师,具备专业的信息安全知识和技能。能够熟练掌握信息安全管理、风险评估、应急处理等方面的技术。在项目中,能够为网络安全运维工作提供专业的支持和保障。 同时,会对持证人进行定期的培训和考核,确保其知识和技能能够跟上信息安全领域的发展。通过严格的证书要求和管理,提高项目的网络安全保障水平。 专业知识要求 人员应具备扎实的网络安全专业知识。熟悉网络安全技术和相关标准规范,如防火墙技术、入侵检测技术、加密技术等。了解常见的网络安全威胁和防范措施,能够识别和应对各种安全风险。 能够熟练使用网络安全工具和设备,如漏洞扫描器、防火墙设备、入侵检测系统等。在实际工作中,能够运用专业知识和工具,对系统进行安全评估和加固。同时,要具备良好的学习能力,不断学习和掌握新的网络安全知识和技术。 此外,人员还应了解相关的法律法规和政策要求。确保项目的网络安全运维工作符合国家和行业的规定。通过具备扎实的专业知识,为项目的网络安全提供有力的支持。 实践经验要求 人员应具有丰富的网络安全实践经验。参与过相关的网络安全项目和应急处理工作,能够独立解决常见的网络安全问题。在实践中,积累了应对各种安全威胁的经验和方法。 具备良好的团队协作能力和沟通能力,能够与其他人员密切配合,共同完成项目的网络安全运维工作。在团队中,能够有效地沟通和协调,提高工作效率。同时,要具备良好的应急处理能力,在遇到突发安全事件时,能够迅速做出反应,采取有效的措施进行处理。 此外,人员还应不断总结实践经验,将经验转化为知识和技能。通过持续的实践和学习,提高自己的网络安全水平和综合素质。 值守时间安排 7*24小时值守 安排人员在交通大厦进行7*24小时不间断值守。确保在任何时候都有人员在岗,及时处理网络安全问题。建立值守记录,记录值守人员的工作情况和处理的问题。 对值守人员的工作进行监督和考核,确保值守质量。制定详细的值守工作规范和考核标准,对值守人员的工作表现进行评估。如果发现值守人员存在工作失误或违规行为,及时进行纠正和处理。 同时,会为值守人员提供必要的培训和支持。使其熟悉值守工作的流程和要求,掌握处理网络安全问题的方法和技能。通过7*24小时的不间断值守,及时发现和应对网络安全威胁,保障项目的网络安全。 轮换排班计划 排班考虑因素 说明 人员休息需求 制定合理的轮换排班计划,确保人员得到充分休息。考虑人员的生理和心理承受能力,避免过度疲劳。 工作能力和经验 考虑人员的工作能力和经验,合理安排值守人员。将经验丰富、能力较强的人员安排在关键时段或重要岗位。 提前公布计划 提前公布排班计划,让人员做好准备。便于人员安排自己的生活和工作,提高工作的积极性和主动性。 动态调整计划 根据实际情况,及时调整排班计划。如人员请假、突发情况等,确保值守工作不受影响。 制定合理的轮换排班计划,确保人员得到充分休息。考虑人员的工作能力和经验,合理安排值守人员。提前公布排班计...
吉林省交通运输厅信息系统网络安全运维服务投标方案.docx
下载提示

1.本文档仅提供部分内容试读;

2.支付并下载文件,享受无限制查看;

3.本网站所提供的标准文本仅供个人学习、研究之用,未经授权,严禁复制、发行、汇编、翻译或网络传播等,侵权必究;

4.左侧添加客服微信获取帮助;

5.本文为word版本,可以直接复制编辑使用。


这个人很懒,什么都没留下
未认证用户 查看用户
该文档于 上传
×
精品标书制作
百人专家团队
擅长领域:
工程标 服务标 采购标
16852
已服务主
2892
中标量
1765
平台标师
扫码添加客服
客服二维码
咨询热线:192 3288 5147
公众号
微信客服
客服