文库 货物类投标方案 医疗器械

火焰原子吸收仪采购项目投标方案.docx

DOCX   654页   下载478   2025-09-03   浏览62   收藏13   点赞58   评分-   373262字   158.00

AI慧写标书

十分钟千页标书高效生成

温馨提示:当前文档最多只能预览 15 页,若文档总页数超出了 15 页,请下载原文档以浏览全部内容。
火焰原子吸收仪采购项目投标方案.docx 第1页
火焰原子吸收仪采购项目投标方案.docx 第2页
火焰原子吸收仪采购项目投标方案.docx 第3页
火焰原子吸收仪采购项目投标方案.docx 第4页
火焰原子吸收仪采购项目投标方案.docx 第5页
火焰原子吸收仪采购项目投标方案.docx 第6页
火焰原子吸收仪采购项目投标方案.docx 第7页
火焰原子吸收仪采购项目投标方案.docx 第8页
火焰原子吸收仪采购项目投标方案.docx 第9页
火焰原子吸收仪采购项目投标方案.docx 第10页
火焰原子吸收仪采购项目投标方案.docx 第11页
火焰原子吸收仪采购项目投标方案.docx 第12页
火焰原子吸收仪采购项目投标方案.docx 第13页
火焰原子吸收仪采购项目投标方案.docx 第14页
火焰原子吸收仪采购项目投标方案.docx 第15页
剩余639页未读, 下载浏览全部

开通会员, 优惠多多

6重权益等你来

首次半价下载
折扣特惠
上传高收益
特权文档
AI慧写优惠
专属客服
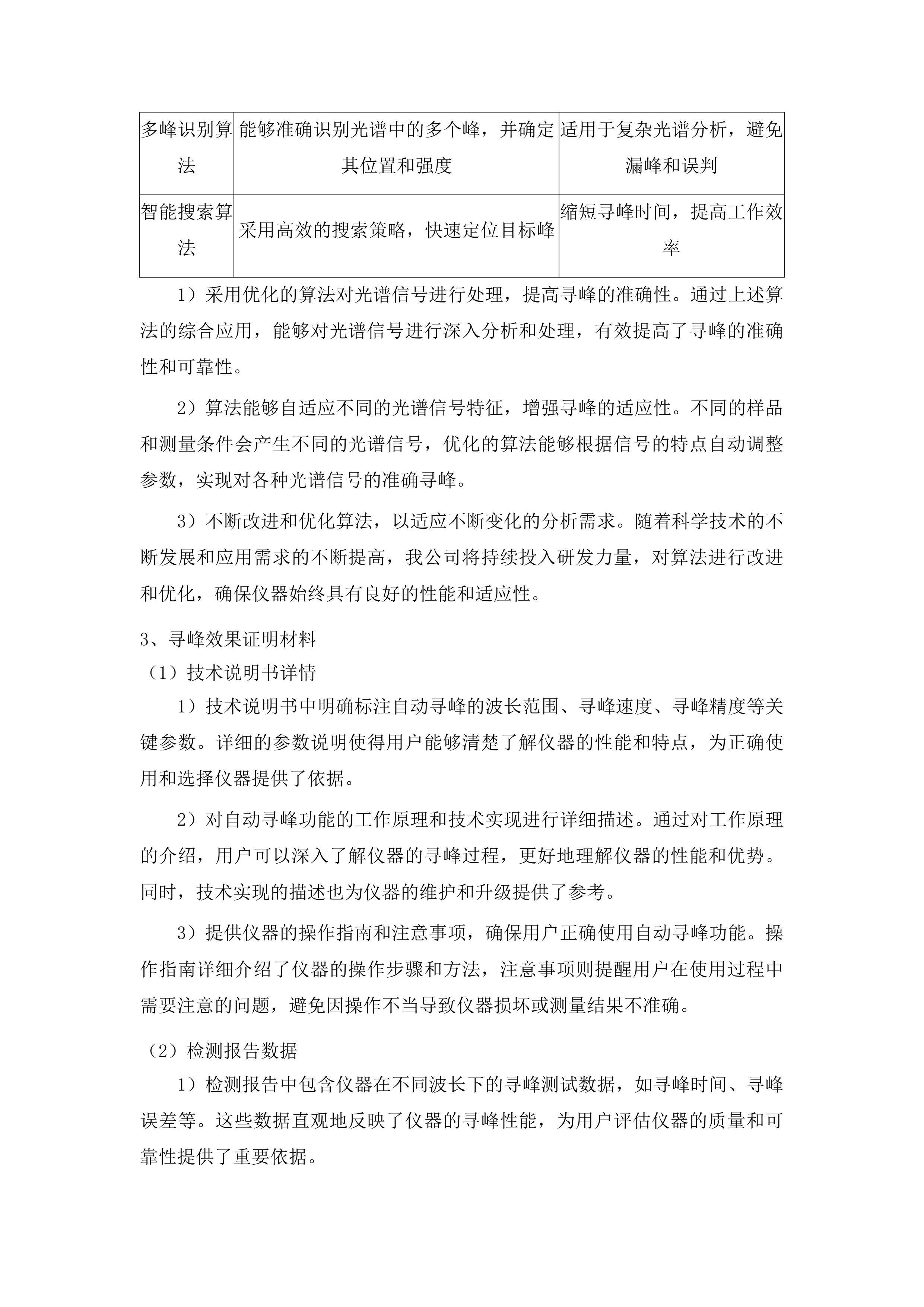
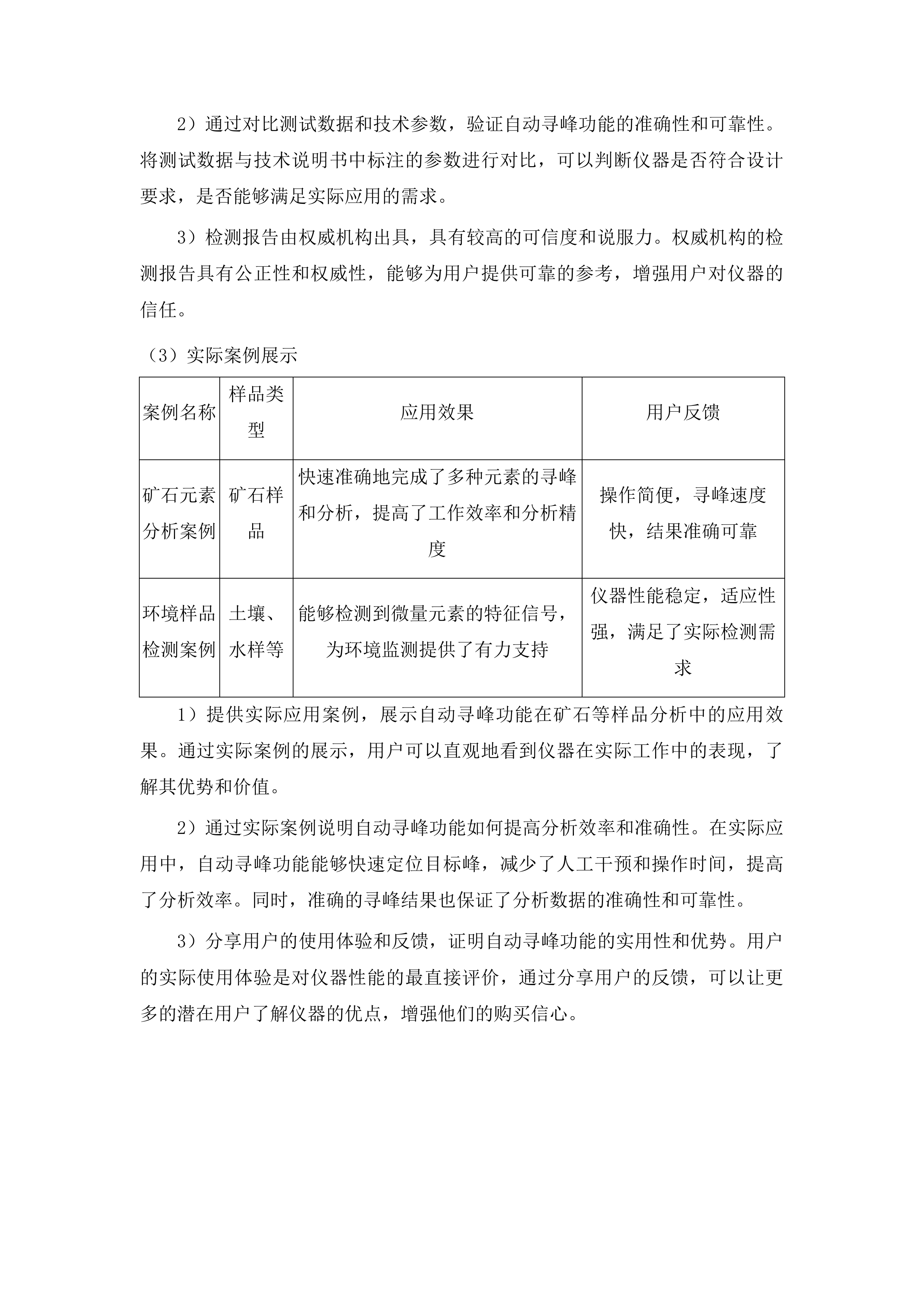
火焰原子吸收仪采购项目投标方案 第一章 技术参数 5 第一节 技术参数响应 5 一、 波长范围参数响应 5 二、 测量方法技术说明 22 三、 光路系统配置详情 29 四、 背景校正技术参数 51 第二节 配置完整性 63 一、 火焰原子吸收分光光度计 63 二、 铂金雾化器配置 75 三、 空心阴极灯配置清单 79 四、 静音空压机技术参数 98 五、 冷却循环水机配置 105 第三节 软件与数据处理 111 一、 信号测量功能模块 111 二、 样品表数据管理 124 三、 浓度计算方法设置 134 四、 校正曲线制作功能 140 五、 中文报告输出系统 146 第四节 技术文件与证明材料 156 一、 双光束法证明文件 156 二、 背景校正方式证明 163 三、 开机稳定时间证明 170 四、 检测器性能证明材料 174 第二章 项目管理及实施方案 190 第一节 项目管理机构设置 190 一、 管理团队组成架构 190 二、 岗位职责权限划分 211 第二节 项目管理措施 223 一、 实施进度计划管控 223 二、 沟通协作保障机制 238 第三节 运输与配送方案 244 一、 定制化运输方案设计 244 二、 运输保障与应急预案 264 第四节 货物与服务安排 276 一、 采购货物清单管理 276 二、 配套服务实施计划 288 三、 交付时间节点控制 300 第三章 运输配置方案 316 第一节 运输方案制定 316 一、 运输方式选择规划 316 二、 运输流程节点设计 327 第二节 货物运输保障措施 336 一、 防震包装技术方案 337 二、 环境因素控制措施 351 第三节 运输计划合理性 364 一、 时间节点精准规划 364 二、 进度保障协同机制 374 第四节 运输匹配度 384 一、 火焰原子吸收分光光度计运输配置 384 二、 铂金雾化器运输配置 397 三、 撞击球运输配置 405 四、 原厂空心阴极灯运输配置 414 五、 静音空压机运输配置 423 六、 冷却循环水机运输配置 434 七、 品牌电脑打印机运输配置 444 第五节 应急预案与风险控制 459 一、 天气突变应对预案 459 二、 交通延误处置方案 470 三、 设备损坏应急处理 478 第四章 售后服务计划、培训、措施及服务承诺 487 第一节 售后服务计划 487 一、 售后响应机制构建 487 二、 本地化服务网络布局 501 三、 售后技术资料交付 511 第二节 培训安排 519 一、 现场操作技能培训 519 二、 培训效果评估体系 534 三、 持续培训支持服务 552 第三节 服务措施 571 一、 故障快速处理方案 571 二、 质保期内服务内容 582 三、 客户使用跟踪服务 594 第四节 服务承诺 601 一、 长期技术支持保障 601 二、 质保服务标准规范 609 三、 备用设备支持方案 625 四、 客户服务质量保障 643 技术参数 技术参数响应 波长范围参数响应 190nm至900nm自动寻峰 自动寻峰功能说明 寻峰速度优势 1)寻峰速度快,能在短时间内完成全波长范围的搜索。在实际应用中,对于批量矿石样品的检测,快速寻峰可大大缩短分析时间,提高整体检测效率。相比传统手动寻峰方式,能在数分钟内完成原本需要数十分钟甚至数小时的寻峰工作,极大地节省了时间成本。 2)相比手动寻峰,大大节省时间和人力成本。手动寻峰需要操作人员具备专业技能和丰富经验,且过程繁琐、容易出错。而自动寻峰功能无需人工干预,减少了人力投入,同时降低了人为因素导致的误差,提高了寻峰的准确性和可靠性。 3)快速寻峰有助于提高分析效率,适应批量样品的检测需求。在地质勘查等领域,常常需要对大量矿石样品进行分析。自动寻峰功能能够快速定位目标波长,使仪器迅速进入测量状态,从而在短时间内完成多个样品的检测,满足大规模生产和科研的需求。 矿石样品分析 原样分析 寻峰准确性保障 1)采用先进的算法和技术,确保寻峰的准确性。我公司的仪器运用了高精度的光谱分析算法,能够对复杂的光谱信号进行精确识别和处理,有效避免了因信号干扰和噪声导致的寻峰误差,保证了寻峰的准确性和可靠性。 2)可有效避免因人为操作失误导致的寻峰不准确问题。手动寻峰过程中,操作人员的经验和技能水平会对寻峰结果产生较大影响。而自动寻峰功能通过自动化程序控制,消除了人为因素的干扰,确保每次寻峰结果的一致性和准确性。 3)准确的寻峰为后续的分析测量提供可靠基础。在矿石等样品的分析中,寻峰的准确性直接影响到元素含量的测定结果。只有准确寻峰,才能确保后续的分析测量数据真实可靠,为科研和生产提供有力的支持。 全波长覆盖效果 1)能够覆盖190nm至900nm的全波长范围,满足不同样品的分析需求。在矿石分析中,不同元素的特征波长分布在较宽的光谱范围内。全波长覆盖功能使得仪器能够检测到各种元素的特征信号,从而实现对多种元素的同时分析,提高了分析的全面性和准确性。 2)可检测多种元素和化合物的特征波长信号。通过对全波长范围的扫描,仪器能够捕捉到银、金等多种金属元素以及其他化合物的特征波长信号,为样品的成分分析提供了丰富的信息。这对于地质勘查、矿产开发等领域的研究和生产具有重要意义。 3)全波长覆盖保证了仪器的通用性和适用性。无论是对矿石、土壤等地质样品,还是对环境、生物等其他领域的样品,仪器都能发挥其优势,实现准确的分析测量。这种通用性使得仪器在不同行业和领域都具有广泛的应用前景。 寻峰技术原理 光学技术应用 1)采用高精度的光学元件,确保光谱信号的清晰和准确。我公司选用了高品质的光栅、棱镜等光学元件,这些元件具有高分辨率和低色散特性,能够有效提高光谱信号的质量,减少信号损失和干扰,为寻峰提供了清晰、准确的光谱数据。 2)优化的光路设计,减少信号损失和干扰。通过精心设计光路系统,采用反射、折射等光学原理,使光谱信号在传输过程中得到最大程度的保留和增强,同时避免了外界光线和杂散光的干扰,提高了信号的纯度和强度。 3)先进的光学技术为寻峰提供了良好的基础。高精度的光学元件和优化的光路设计相结合,使得仪器能够准确地捕捉和分析光谱信号,为自动寻峰功能的实现提供了可靠的技术支持。 电子技术支持 1)配备高性能的电子检测系统,能够快速捕捉和处理光谱信号。我公司的仪器采用了先进的光电倍增管和高速数据采集卡,能够在短时间内对光谱信号进行精确采集和数字化处理,实现了信号的实时监测和分析。 2)先进的电子技术保证了信号的实时性和稳定性。电子检测系统具有高灵敏度和快速响应特性,能够及时捕捉到微弱的光谱信号,并将其转换为数字信号进行处理。同时,系统还具备抗干扰能力和自动增益调节功能,确保了信号的稳定性和可靠性。 3)电子技术的应用提高了寻峰的效率和可靠性。高性能的电子检测系统与先进的算法相结合,使得仪器能够快速、准确地完成寻峰任务,大大提高了寻峰的效率和可靠性,为实际应用提供了有力的保障。 电子检测系统 环境样品检测 多峰识别算法 算法优化策略 优化策略 具体内容 优势 自适应滤波算法 根据光谱信号的特点自动调整滤波参数,去除噪声和干扰 提高信号质量,增强寻峰准确性 多峰识别算法 能够准确识别光谱中的多个峰,并确定其位置和强度 适用于复杂光谱分析,避免漏峰和误判 智能搜索算法 采用高效的搜索策略,快速定位目标峰 缩短寻峰时间,提高工作效率 1)采用优化的算法对光谱信号进行处理,提高寻峰的准确性。通过上述算法的综合应用,能够对光谱信号进行深入分析和处理,有效提高了寻峰的准确性和可靠性。 2)算法能够自适应不同的光谱信号特征,增强寻峰的适应性。不同的样品和测量条件会产生不同的光谱信号,优化的算法能够根据信号的特点自动调整参数,实现对各种光谱信号的准确寻峰。 3)不断改进和优化算法,以适应不断变化的分析需求。随着科学技术的不断发展和应用需求的不断提高,我公司将持续投入研发力量,对算法进行改进和优化,确保仪器始终具有良好的性能和适应性。 寻峰效果证明材料 技术说明书详情 1)技术说明书中明确标注自动寻峰的波长范围、寻峰速度、寻峰精度等关键参数。详细的参数说明使得用户能够清楚了解仪器的性能和特点,为正确使用和选择仪器提供了依据。 2)对自动寻峰功能的工作原理和技术实现进行详细描述。通过对工作原理的介绍,用户可以深入了解仪器的寻峰过程,更好地理解仪器的性能和优势。同时,技术实现的描述也为仪器的维护和升级提供了参考。 3)提供仪器的操作指南和注意事项,确保用户正确使用自动寻峰功能。操作指南详细介绍了仪器的操作步骤和方法,注意事项则提醒用户在使用过程中需要注意的问题,避免因操作不当导致仪器损坏或测量结果不准确。 检测报告数据 1)检测报告中包含仪器在不同波长下的寻峰测试数据,如寻峰时间、寻峰误差等。这些数据直观地反映了仪器的寻峰性能,为用户评估仪器的质量和可靠性提供了重要依据。 2)通过对比测试数据和技术参数,验证自动寻峰功能的准确性和可靠性。将测试数据与技术说明书中标注的参数进行对比,可以判断仪器是否符合设计要求,是否能够满足实际应用的需求。 3)检测报告由权威机构出具,具有较高的可信度和说服力。权威机构的检测报告具有公正性和权威性,能够为用户提供可靠的参考,增强用户对仪器的信任。 实际案例展示 案例名称 样品类型 应用效果 用户反馈 矿石元素分析案例 矿石样品 快速准确地完成了多种元素的寻峰和分析,提高了工作效率和分析精度 操作简便,寻峰速度快,结果准确可靠 环境样品检测案例 土壤、水样等 能够检测到微量元素的特征信号,为环境监测提供了有力支持 仪器性能稳定,适应性强,满足了实际检测需求 1)提供实际应用案例,展示自动寻峰功能在矿石等样品分析中的应用效果。通过实际案例的展示,用户可以直观地看到仪器在实际工作中的表现,了解其优势和价值。 2)通过实际案例说明自动寻峰功能如何提高分析效率和准确性。在实际应用中,自动寻峰功能能够快速定位目标峰,减少了人工干预和操作时间,提高了分析效率。同时,准确的寻峰结果也保证了分析数据的准确性和可靠性。 3)分享用户的使用体验和反馈,证明自动寻峰功能的实用性和优势。用户的实际使用体验是对仪器性能的最直接评价,通过分享用户的反馈,可以让更多的潜在用户了解仪器的优点,增强他们的购买信心。 全波长检测设置说明 全波长检测原理 光学技术基础 1)采用高质量的光学元件,保证光谱信号的清晰和准确。我公司的仪器选用了优质的光栅、棱镜等光学元件,这些元件具有高分辨率和低色散特性,能够有效提高光谱信号的质量,减少信号损失和干扰,为全波长检测提供了清晰、准确的光谱数据。 2)优化的光路设计,减少信号损失和干扰。通过精心设计光路系统,采用反射、折射等光学原理,使光谱信号在传输过程中得到最大程度的保留和增强,同时避免了外界光线和杂散光的干扰,提高了信号的纯度和强度。 3)先进的光学技术为全波长检测提供了良好的基础。高质量的光学元件和优化的光路设计相结合,使得仪器能够准确地捕捉和分析全波长范围内的光谱信号,为全波长检测功能的实现提供了可靠的技术支持。 检测技术优势 1)配备高性能的探测器,能够快速、准确地捕捉光谱信号。我公司的仪器采用了先进的光电倍增管和高速数据采集卡,具有高灵敏度和快速响应特性,能够在短时间内对全波长范围内的光谱信号进行精确采集和数字化处理,实现了信号的实时监测和分析。 2)先进的检测技术保证了信号的实时性和稳定性。探测器具有良好的抗干扰能力和自动增益调节功能,能够及时捕捉到微弱的光谱信号,并将其转换为数字信号进行处理。同时,系统还具备实时监测和反馈机制,确保了信号的稳定性和可靠性。 3)检测技术的应用提高了全波长检测的效率和可靠性。高性能的探测器与先进的算法相结合,使得仪器能够快速、准确地完成全波长检测任务,大大提高了检测的效率和可靠性,为实际应用提供了有力的保障。 信号处理策略 1)采用先进的信号处理算法,对采集到的光谱信号进行处理和分析。通过运用滤波、降噪、峰值识别等算法,能够有效去除光谱信号中的噪声和干扰,提高信号的质量和准确性。 2)算法能够去除噪声和干扰,提高信号的质量和准确性。在实际测量中,光谱信号往往会受到各种噪声和干扰的影响,导致信号失真。先进的信号处理算法能够根据信号的特点自动调整参数,实现对噪声和干扰的有效去除,从而提高信号的质量和准确性。 3)不断改进和优化信号处理算法,以适应不同的分析需求。随着科学技术的不断发展和应用需求的不断提高,我公司将持续投入研发力量,对信号处理算法进行改进和优化,确保仪器始终具有良好的性能和适应性。 全波长检测优势 原样分析便利性 1)原样分析减少了样品处理的步骤和时间,提高了分析效率。在传统的分析方法中,样品需要经过复杂的处理过程才能进行测量,这不仅耗费时间和精力,还可能引入误差和污染。而全波长检测的原样分析功能可以直接对样品进行测量,无需进行繁琐的处理,大大缩短了分析时间,提高了工作效率。 2)避免了样品处理过程中可能引入的误差和污染,保证了分析结果的准确性。样品处理过程中可能会因为试剂的纯度、操作的规范性等因素引入误差和污染,从而影响分析结果的准确性。原样分析功能避免了这些问题的发生,保证了分析结果的真实可靠。 3)原样分析适用于各种类型的样品,具有较强的通用性和适用性。无论是对矿石、土壤等地质样品,还是对环境、生物等其他领域的样品,原样分析功能都能发挥其优势,实现准确的分析测量。这种通用性使得仪器在不同行业和领域都具有广泛的应用前景。 多元素检测能力 1)能够同时检测多种元素和化合物的特征波长信号,实现一次分析获取多种信息。全波长检测功能可以覆盖较宽的光谱范围,能够捕捉到多种元素和化合物的特征波长信号,通过对这些信号的分析处理,可以同时获得多种元素的含量信息,大大提高了分析的效率和全面性。 2)多元素检测有助于提高分析的效率和准确性,减少分析成本。传统的分析方法通常需要对不同元素进行单独测量,这不仅耗费时间和试剂,还可能因为测量条件的差异引入误差。而多元素检测功能可以在一次测量中完成多种元素的分析,减少了测量次数和试剂消耗,提高了分析效率和准确性,同时降低了分析成本。 3)可满足不同领域和行业的分析需求,如矿石分析、环境监测等。在矿石分析中,需要同时检测多种金属元素的含量,以评估矿石的质量和品位;在环境监测中,需要检测土壤、水样等中的多种污染物含量,以评估环境质量。全波长检测的多元素检测能力能够满足这些领域和行业的分析需求,为科研和生产提供有力的支持。 潜在信息挖掘 挖掘方式 具体内容 应用价值 光谱特征分析 对全波长范围内的光谱信号进行深入分析,挖掘潜在的光谱特征 发现新的化合物或元素,为科研提供新的线索 数据关联分析 将光谱数据与其他相关数据进行关联分析,挖掘潜在的信息关联 揭示样品的内在规律和特性,为生产提供指导 模式识别分析 采用模式识别算法对光谱数据进行分析,挖掘潜在的模式信息 实现对样品的分类和鉴别,提高分析的准确性和效率 1)全波长检测能够发现样品中潜在的分析信息,为科研和生产提供新的思路和方向。通过对全波长范围内的光谱信号进行挖掘和分析,可以发现一些以往未被发现的信息,这些信息可能为科研和生产带来新的突破和创新。 2)通过对全波长范围内的光谱信号进行分析,可能发现新的化合物或元素。在某些情况下,样品中的一些化合物或元素的含量非常低,传统的分析方法难以检测到。而全波长检测功能可以覆盖较宽的光谱范围,能够捕捉到这些微弱的信号,通过对这些信号的分析处理,有可能发现新的化合物或元素。 3)潜在信息的挖掘有助于推动科学研究的发展和技术的创新。在科研和生产中,对样品的深入了解和分析是非常重要的。通过挖掘潜在信息,可以揭示样品的内在规律和特性,为科学研究提供新的理论和方法,同时也为技术创新提供新的思路和方向。 全波长检测配置 光学系统精度 1)光学系统采用高质量的光学元件,保证光谱信号的清晰和准确。我公司选用了高品质的光栅、棱镜等光学元件,这些元件具有高分辨率和低色散特性,能够有效提高光谱信号的质量,减少信号损失和干扰,为全波长检测提供了清晰、准确的光谱数据。 2)优化的光路设计,减少信号损失和干扰。通过精心设计光路系统,采用反射、折射等光学原理,使光谱信号在传输过程中得到最大程度的保留和增强,同时避免了外界光线和杂散光的干扰,提高了信号的纯度和强度。 3)高精度的光学系统为全波长检测提供了良好的基础。高质量的光学元件和优化的光路设计相结合,使得仪器能够准确地捕捉和分析全波长范围内的光谱信号,为全波长检测功能的实现提供了可靠的技术支持。 探测器性能 1)探测器具有高灵敏度和高分辨率,能够快速、准确地捕捉光谱信号。我公司的仪器采用了先进的光电倍增管和高速数据采集卡,具有高灵敏度和快速响应特性,能够在短时间内对全波长范围内的光谱信号进行精确采集和数字化处理,实现了信号的实时监测和分析。 2)先进的探测器技术保证了信号的实时性和稳定性。探测器具有良好的抗干扰能力和自动增益调节功能,能够及时捕捉到微弱的光谱信号,并将其转换为数字信号进行处理。同时,系统还具备实时监测和反馈机制,确保了信号的稳定性和可靠性。 3)探测器的性能直接影响全波长检测的质量和效率。高性能的探测器能够快速、准确地捕捉光谱信号,为后续的信号处理和分析提供了可靠的数据基础。如果探测器的性能不佳,可能会导致信号丢失、噪声增加等问题,从而影响全波长检测的质量和效率。 软件功能特点 1)信号处理和分析软件具备强大的功能,能够对全波长数据进行处理和分析。软件采用了先进的算法和技术,能够对采集到的光谱数据进行滤波、降噪、峰值识别等处理,同时还能进行数据分析、结果显示和报告生成等操作,为用户提供了全面的数据分析解决方案。 2)软件提供丰富的数据分析工具和算法,帮助用户快速解读数据。软件中集成了多种数据分析工具和算法,如光谱拟合、定量分析、聚类分析等,用户可以根据自己的需求选择合适的工具和算法进行数据分析,快速获取有用的信息。 3)软件操作方便、直观,具有良好的用户界面和交互性。软件采用了简洁明了的用户界面设计,操作流程简单易懂,用户可以轻松上手。同时,软件还提供了丰富的交互功能,如数据可视化、参数设置、结果输出等,方便用户进行操作和管理。 波长精度控制标准 波长精度指标 精度参数说明 1)技术说明书中明确标注波长精度的具体数值,如波长误差范围等。详细的参数说明使得用户能够清楚了解仪器的波长精度性能,为正确使用和选择仪器提供了依据。 2)对波长精度的测量方法和测试条件进行详细描述。通过对测量方法和测试条件的说明,用户可以了解仪器波长精度的测试过程和可靠性,同时也为仪器的校准和维护提供了参考。 3)提供仪器的校准方法和校准周期,确保波长精度的长期稳定性。定期校准是保证仪器波长精度稳定的重要措施,技术说明书中提供的校准方法和校准周期能够帮助用户正确进行校准操作,确保仪器始终具有良好的波长精度性能。 误差范围控制 1)通过先进的技术和工艺,将波长误差控制在极小的范围内。我公司采用了高精度的光学元件和先进的制造工艺,对仪器的波长精度进行了严格的控制和优化,使得波长误差能够控制在极小的范围内,满足了实际应用的需求。 2)严格的生产质量控制体系,保证每台仪器的波长精度符合标准要求。在生产过程中,我公司建立了严格的质量控制体系,对每台仪器的波长精度进行了全面的检测和验证,确保每台仪器都能达到标准要求。 3)定期对仪器进行校准和维护,确保波长误差始终在允许范围内。定期校准和维护是保证仪器波长精度稳定的重要措施,用户按照技术说明书的要求定期对仪器进行校准和维护,能够有效确保波长误差始终在允许范围内,保证了仪器的正常运行和测量结果的准确性。 精度稳定性保障 1)采用稳定的光学和电子系统,确保波长精度的长期稳定性。我公司的仪器采用了高品质的光学元件和先进的电子技术,这些系统具有良好的稳定性和可靠性,能够有效减少外界因素对波长精度的影响,确保波长精度的长期稳定。 2)具备温度补偿和环境适应性设计,减少外界因素对波长精度的影响。温度、湿度等外界环境因素会对仪器的波长精度产生一定的影响,我公司的仪器具备温度补偿和环境适应性设计,能够自动调整参数,减少外界因素的干扰,保证波长精度的稳定性。 3)定期对仪器进行性能检测和评估,及时发现和解决波长精度问题。定期的性能检测和评估能够及时发现仪器波长精度的变化情况,一旦发现问题,能够及时采取措施进行调整和修复,确保仪器始终具有良好的波长精度性能。 精度控制技术 波长校准方法 1)采用标准波长光源进行校准,确保仪器的波长准确性。标准波长光源具有高度的准确性和稳定性,通过将仪器的波长与标准波长进行对比和校准,能够有效确保仪器的波长准确性。 2)校准过程自动化,减少人为因素的干扰。自动化的校准过程避免了人为操作的误差和不确定性,提高了校准的准确性和可靠性。同时,自动化校准还能够提高校准效率,减少校准时间。 3)定期进行波长校准,保证仪器的波长精度始终符合标准要求。定期校准是保证仪器波长精度稳定的重要措施,按照规定的校准周期进行波长校准,能够及时发现和纠正波长误差,确保仪器的波长精度始终符合标准要求。 光学元件精度 1)选用高精度的光学元件,如光栅、棱镜等,保证光谱信号的准确传输和测量。高精度的光学元件具有高分辨率和低色散特性,能够有效提高光谱信号的质量,减少信号损失和干扰,为波长精度控制提供了可靠的基础。 2)对光学元件进行严格的质量检测和筛选,确保其性能符合要求。在采购光学元件时,我公司会进行严格的质量检测和筛选,只选用性能符合要求的元件,以保证仪器的波长精度和稳定性。 3)先进的光学元件为波长精度控制提供了良好的基础。高精度的光学元件能够准确地传输和测量光谱信号,为波长精度控制提供了可靠的物理基础。同时,先进的光学技术和制造工艺也能够进一步提高光学元件的性能和稳定性,从而提高仪器的波长精度。 自动校准优势 1)自动波长校准功能可实时监测波长精度,及时发现和纠正误差。自动校准系统能够实时监测仪器的波长精度,一旦发现误差超出允许范围,能够自动进行校准和调整,确保波长精度始终保持在稳定状态。 2)减少人工校准的工作量和时间成本。人工校准需要专业的技术人员进行操作,不仅工作量大,而且耗费时间。自动波长校准功能可以自动完成校准过程,减少了人工干预,大大提高了校准效率,降低了时间成本。 3)自动校准保证了波长精度的稳定性和可靠性。自动校准系统采用了先进的算法和技术,能够准确地进行波长校准和调整,避免了人为因素的干扰,保证了波长精度的稳定性和可靠性。 精度验证措施 检测报告数据 1)检测报告中包含仪器在不同波长下的波长精度测试数据,如波长误差、重复性等。详细的测试数据能够直观地反映仪器的波长精度性能,为用户评估仪器的质量和可靠性提供了重要依据。 2)通过对比测试数据和标准要求,验证仪器的波长精度。将测试数据与技术说明书中规定的标准要求进行对比,可以判断仪器是否符合设计要求,是否能够满足实际应用的需求。 3)检测报告由权威机构出具,具有较高的可信度和说服力。权威机构的检测报告具有公正性和权威性,能够为用户提供可靠的参考,增强用户对仪器的信任。 实际样品测试 1)采用实际样品进行测试,验证仪器在实际分析中的波长精度。实际样品的成分和性质往往比较复杂,与标准样品存在一定的差异。通过对实际样品的测试,可以更真实地反映仪器在实际分析中的波长精度性能。 2)通过对实际样品的分析结果与已知标准值进行对比,评估仪器的波长精度。将实际样品的分析结果与已知的标准值进行对比,可以计算出波长误差和偏差,从而评估仪器的波长精度是否符合要求。 3)实际样品测试能够更真实地反映仪器的性能和可靠性。实际样品测试能够模拟实际工作环境和条件,更真实地反映仪器的性能和可靠性。通过实际样品测试,可以发现,仪器在实际应用中可能存在的问题,并及时进行改进和优化。 用户反馈案例 1)收集用户的反馈和实际案例,展示仪器的波长精度在实际应用中的效果。用户的实际使用体验是对仪器性能的最直接评价,通过收集用户的反馈和实际案例,可以了解仪器在不同领域和行业的应用情况,以及用户对仪器波长精度的评价和建议。 2)用户反馈和实际案例能够证明仪器的波长精度满足实际分析需求。通过用户的反馈和实际案例可以看出,仪器的波长精度在实际应用中能够满足大多数用户的分析需求,为科研和生产提供了可靠的支持。 3)通过分享用户的使用体验,增强客户对仪器波长精度的信心。分享用户的使用体验可以让更多的潜在用户了解仪器的优点和优势,增强他们对仪器波长精度的信心。同时,也可以为公司的产品改进和升级提供参考。 自动波长校准功能 自动校准原理 光学技术应用 1)采用高精度的光学元件,确保标准波长光源的准确监测。我公司选用了高品质的光栅、棱镜等光学元件,这些元件具有高分辨率和低色散特性,能够有效提高光谱信号的质量,减少信号损失和干扰,确保对标准波长光源的准确监测。 2)优化的光路设计,减少信号损失和干扰。通过精心设计光路系统,采用反射、折射等光学原理,使光谱信号在传输过程中得到最大程度的保留和增强,同时避免了外界光线和杂散光的干扰,提高了信号的纯度和强度。 3)先进的光学技术为自动波长校准提供了良好的基础。高精度的光学元件和优化的光路设计相结合,使得仪器能够准确地捕捉和分析标准波长光源的信号,为自动波长校准功能的实现提供了可靠的技术支持。 电子检测系统 1)配备高性能的电子检测系统,能够快速、准确地捕捉标准波长光源的信号。我公司的仪器采用了先进的光电倍增管和高速数据采集卡,具有高灵敏度和快速响应特性,能够在短时间内对标准波长光源的信号进行精确采集和数字化处理,实现了信号的实时监测和分析。 2)先进的电子技术保证了信号的实时性和稳定性。电子检测系统具有良好的抗干扰能力和自动增益调节功能,能够及时捕捉到微弱的光谱信号,并将其转换为数字信号进行处理。同时,系统还具备实时监测和反馈机制,确保了信号的稳定性和可靠性。 3)电子检测系统的应用提高了自动波长校准的效率和可靠性。高性能的电子检测系统与先进的算法相结合,使得仪器能够快速、准确地完成自动波长校准任务,大大提高了校准的效率和可靠性,为实际应用提供了有力的保障。 算法补偿策略 补偿策略 具体内容 优势 线性补偿算法 根据波长误差与测量值之间的线性关系进行补偿 简单易行,适用于误差较小的情况 非线性补偿算法 考虑波长误差与测量值之间的非线性关系进行补偿 适用于误差较大或复杂的情况 自适应补偿算法 根据实际测量情况自动调整补偿参数 具有较强的适应性和灵活性 1)采用优化的算法对波长误差进行计算和补偿,提高波长校准的准确性。通过上述算法的综合应用,能够对波长误差进行精确计算和补偿,有效提高了自动波长校准的准确性和可靠性。 2)算法能够自适应不同的波长误差情况,增强自动波长校准的适应性。不同的仪器和测量条件会产生不同的波长误差,优化的算法能够根据误差的特点自动调整参数,实现对各种波长误差情况的准确补偿。 3)不断改进和优化算法,以适应不断变化的分析需求。随着科学技术的不断发展和应用需求的不断提高,我公司将持续投入研发力量,对算法进行改进和优化,确保仪器始终具有良好的性能和适应性。 自动校准优势 工作效率提升 1)自动波长校准减少了人工校准的工作量和时间成本。人工校准需要专业的技术人员进行操作,不仅工作量大,而且耗费时间。自动波长校准功能可以自动完成校准过程,减少了人工干预,大大提高了校准效率,降低了时间成本。 2)可快速完成波长校准,提高仪器的使用效率。自动波长校准功能具有快速、准确的特点,能够在短时间内完成波长校准任务,使仪器能够迅速投入使用,提高了仪器的使用效率。 3)工作效率的提升有助于满足大规模样品分析的需求。在大规模样品分析中,时间和效率是非常重要的因素。自动波长校准功能可以快速完成波长校准,提高了工作效率,有助于满足大规模样品分析的需求。 实时监测功能 1)自动波长校准可实时监测波长精度,及时发现波长误差。自动校准系统能够实时监测仪器的波长精度,一旦发现误差超出允许范围,能够及时发出警报并进行校准和调整,确保波长精度始终保持在稳定状态。 2)通过实时监测,可及时采取措施纠正误差,保证仪器的正常运行。实时监测功能可以及时发现波长误差,并自动采取措施进行纠正,避免误差积累导致仪器性能下降或测量结果不准确。这有助于保证仪器的正常运行,提高工作效率和测量结果的可靠性。 3)实时监测功能提高了仪器的可靠性和稳定性。通过实时监测和自动校准,仪器的波长精度能够始终保持在稳定状态,减少了因波长误差导致的测量误差和故障发生的概率,提高了仪器的可靠性和稳定性。 分析结果准确 1)自动波长校准保证了波长精度的稳定性和可靠性,减少了波长误差对分析结果的影响。波长误差会导致测量结果不准确,从而影响分析结果的可靠性。自动波长校准功能可以实时监测和纠正波长误差,确保波长精度始终保持在稳定状态,减少了波长误差对分析结果的影响。 2)准确的波长精度有助于提高分析结果的准确性和可信度。在科学研究和生产实践中,分析结果的准确性和可信度是非常重要的。准确的波长精度可以保证测量数据的真实性和可靠性,从而提高分析结果的准确性和可信度。 3)分析结果的准确对于科研和生产具有重要意义。准确的分析结果可以为科研和生产提供可靠的依据,帮助科研人员做出正确的决策,指导生产过程的优化和改进。因此,自动波长校准功能对于提高科研和生产的效率和质量具有重要意义。 自动校准证明 技术说明书详情 1)技术说明书中明确标注自动波长校准的波长范围、校准精度、校准时间等关键参数。详细的参数说明使得用户能够清楚了解仪器的自动波长校准性能,为正确使用和选择仪器提供了依据。 2)对自动波长校准功能的工作原理和技术实现进行详细描述。通过对工作原理的介绍,用户可以深入了解仪器的自动波长校准过程,更好地理解仪器的性能和优势。同时,技术实现的描述也为仪器的维护和升级提供了参考。 3)提供仪器的操作指南和注意事项,确保用户正确使用自动波长校准功能。操作指南详细介绍了仪器的操作步骤和方法,注意事项则提醒用户在使用过程中需要注意的问题,避免因操作不当导致仪器损坏或校准失败。 检测报告数据 1)检测报告中包含仪器在不同波长下的自动波长校准测试数据,如校准误差、重复性等。详细的测试数据能够直观地反映仪器的自动波长校准性能,为用户评估仪器的质量和可靠性提供了重要依据。 2)通过对比测试数据和技术参数,验证自动波长校准功能的准确性和可靠性。将测试数据与技术说明书中规定的参数进行对比,可以判断仪器是否符合设计要求,是否能够满足实际应用的需求。 3)检测报告由权威机构出具,具有较高的可信度和说服力。权威机构的检测报告具有公正性和权威性,能够为用户提供可靠的参考,增强用户对仪器的信任。 实际案例展示 案例名称 样品类型 校准效果 用户反馈 矿石分析案例 矿石样品 自动波长校准功能快速准确地完成了波长校准,提高了分析效率和准确性 操作简便,校准速度快,结果准确可靠 环境检测案例 土壤、水样等 自动波长校准保证了波长精度的稳定性,为环境检测提供了可靠的数据支持 仪器性能稳定,校准功能实用,满足了实际检测需求 1)提供实际应用案例,展示自动波长校准功能在矿石等样品分析中的应用效果。通过实际案例的展示,用户可以直观地看到仪器在实际工作中的表现,了解其优势和价值。 2)通过实际案例说明自动波长校准功能如何提高分析效率和准确性。在实际应用中,自动波长校准功能能够快速准确地完成波长校准,减少了人工干预和操作时间,提高了分析效率。同时,准确的波长校准也保证了分析数据的准确性和可靠性。 3)分享用户的使用体验和反馈,证明自动波长校准功能的实用性和优势。用户的实际使用体验是对仪器性能的最直接评价,通过分享用户的反馈,可以让更多的潜在用户了解仪器的优点,增强他们的购买信心。 测量方法技术说明 火焰原子吸收分析法 分析原理阐释 在本项目中,火焰原子吸收分析法基于原子对特定波长光的吸收特性,对矿石等样品中痕量或者超痕量银、金等金属元素进行定量分析。其原理是当空心阴极灯发射出的特征谱线通过样品蒸汽时,被测元素的基态原子会对其产生吸收。根据朗伯-比尔定律,吸收程度与样品中元素的含量成正比,通过测量吸收程度即可确定元素含量。该方法能够精准捕捉特定元素的吸收信号,为定量分析提供可靠依据。利用这种特性,可在复杂的矿石样品中准确检测出目标金属元素的含量。以下为您详细介绍其原理相关要素: 火焰原子吸收分析法 空心阴极灯 要素 描述 空心阴极灯 发射出被测元素的特征谱线,为吸收过程提供特定波长的光。 样品蒸汽 由样品经原子化过程产生,其中包含被测元素的基态原子。 吸收过程 基态原子吸收特征谱线的能量,从基态跃迁到激发态。 测量吸收程度 通过检测特征谱线强度的变化,确定吸收程度,进而计算元素含量。 特定元素吸收信号 每种元素具有独特的吸收谱线,可精准识别和测量。 复杂矿石样品检测 能够排除其他元素干扰,准确检测目标金属元素含量。 样品处理流程 对于矿石样品的处理,首先要进行粉碎和研磨,使其粒度达到分析要求,这样做是为了增加样品的比表面积,以便后续的溶解和分析。通过专业的粉碎设备将矿石样品破碎成较小的颗粒,再利用研磨工具进一步细化,使样品粒度均匀。接着,采用合适的酸溶液对样品进行溶解,使其中的金属元素以离子形式存在于溶液中。不同的矿石样品可能需要不同的酸溶液,例如盐酸、硝酸等,以确保金属元素能够充分溶解。然后,对溶解后的溶液进行过滤和稀释,去除杂质并调整溶液浓度至合适范围。过滤可以去除不溶性杂质,而稀释则是为了使溶液浓度在仪器的检测范围内。最后,将处理好的样品溶液引入火焰原子吸收仪进行分析。在引入过程中,要确保溶液的稳定性和均匀性,以保证分析结果的准确性。 在粉碎和研磨过程中,要注意控制粒度大小,避免过大或过小的颗粒影响溶解效果。选择酸溶液时,要考虑其与样品的反应性和溶解性,确保金属元素能够完全溶解。过滤时,要选择合适的过滤材料,保证过滤效果。稀释过程中,要准确计算稀释倍数,确保溶液浓度在合适范围内。引入样品溶液时,要注意仪器的操作规范,避免溶液溅出或堵塞进样口。 为了保证样品处理的质量,可以定期对粉碎和研磨设备进行校准和维护,确保其性能稳定。对酸溶液进行质量检测,保证其纯度和浓度符合要求。在过滤和稀释过程中,要进行多次检测和调整,确保溶液的质量和浓度符合分析要求。引入样品溶液前,要对仪器进行预热和调试,确保仪器处于最佳工作状态。 盐酸 火焰原子吸收仪 喷雾器 分析优势说明 火焰原子吸收分析法具有较高的灵敏度,能够检测出样品中极低含量的金属元素,满足对痕量元素分析的需求。这是因为该方法能够精准捕捉特定元素的吸收信号,即使元素含量极低,也能准确检测到。其分析速度快,可在较短时间内获得准确的分析结果,提高工作效率。仪器的自动化程度高,能够快速完成样品的分析和数据处理。选择性好,能够对特定元素进行准确分析,减少其他元素的干扰。通过选择合适的波长和检测条件,可以只检测目标元素,避免其他元素的影响。稳定性高,分析结果可靠,可重复性强。仪器的设计和制造保证了其性能的稳定性,在多次分析中能够得到一致的结果。 高灵敏度使得该方法在矿石等样品的分析中具有重要优势,能够检测到痕量的金属元素,为地质勘探和矿产开发提供准确的数据支持。快速分析速度可以提高工作效率,缩短分析周期,满足项目的时间要求。良好的选择性可以减少其他元素的干扰,提高分析结果的准确性。高稳定性和可重复性保证了分析结果的可靠性,为科研和生产提供了有力的保障。 在实际应用中,火焰原子吸收分析法的高灵敏度可以帮助发现潜在的矿产资源,为地质勘探提供重要线索。快速分析速度可以提高生产效率,降低成本。选择性好可以避免其他元素的干扰,提高产品质量。稳定性高和可重复性强可以保证分析结果的一致性,为科研和生产提供可靠的数据支持。 火焰发射分析流程 流程启动环节 开启火焰原子吸收仪前,需检查仪器的电源、气路等连接是否正常,确保仪器处于正常工作状态。对火焰进行调整时,要根据样品的性质和分析要求,调节燃气和助燃气的流量和比例,使火焰达到合适的温度和稳定性,为样品的激发提供良好条件。准备待分析的样品溶液时,要确保其浓度和均匀性符合分析要求。对样品进行充分搅拌和混合,避免溶液中出现浓度不均的情况。检查仪器的光路系统时,要保证光线能够准确传输和检测。清洁光路中的透镜和反射镜,确保光线的透过率和反射率。 在开启仪器后,要进行预热,使仪器达到稳定的工作状态。预热时间根据仪器的型号和性能而定,一般为15-30分钟。调节火焰时,要注意观察火焰的颜色和形状,确保火焰稳定且温度适宜。准备样品溶液时,要使用准确的量具和容器,确保溶液的浓度准确。检查光路系统时,要注意避免光线受到外界干扰,如避免在强光下操作。 为了保证流程启动的准确性和稳定性,可以定期对仪器进行维护和校准。对燃气和助燃气的流量和压力进行检测和调整,确保其稳定性。对样品溶液的制备过程进行严格控制,保证溶液的质量和浓度符合要求。对光路系统进行定期清洁和检查,确保光线的传输和检测正常。 样品激发过程 将样品溶液引入火焰中,样品中的金属元素在高温火焰的作用下被激发至高能态。火焰的高温提供了足够的能量,使金属原子的外层电子跃迁到更高的能级。激发态的原子不稳定,会迅速回到基态,并释放出特定波长的光。这些发射光的波长和强度与样品中元素的种类和含量相关。通过对发射光的检测和分析,可确定样品中元素的含量。 在样品激发过程中,要注意火焰的温度和稳定性。温度过低可能导致元素无法充分激发,温度过高则可能导致元素的挥发和损失。火焰的稳定性也会影响发射光的强度和稳定性,从而影响分析结果的准确性。为了保证激发效果,可以选择合适的火焰类型和燃气、助燃气的比例。 对发射光的检测和分析要使用专业的检测器和软件。检测器能够将光信号转换为电信号,软件则对电信号进行处理和分析,得出元素的含量。在检测过程中,要注意检测器的灵敏度和分辨率,以及软件的准确性和可靠性。 数据检测与处理 利用检测器对发射光进行检测,将光信号转换为电信号。检测器具有高灵敏度和快速响应的特点,能够准确检测到发射光的强度。对检测到的电信号进行放大和处理,提高信号的强度和稳定性。通过放大器和滤波器等设备,去除噪声和干扰,使信号更加清晰。通过软件对处理后的信号进行分析和计算,得出样品中元素的含量。软件具有强大的数据分析和处理功能,能够根据标准曲线和算法,准确计算出元素的含量。对分析结果进行记录和保存,以便后续的查阅和对比。可以将结果存储在数据库或文件中,方便管理和使用。 在数据检测过程中,要注意检测器的校准和维护。定期对检测器进行校准,确保其准确性和可靠性。对放大器和滤波器等设备进行检查和调试,保证其性能稳定。在数据处理过程中,要选择合适的软件和算法,确保分析结果的准确性。对标准曲线进行定期更新和验证,保证其有效性。 为了保证数据的安全性和可靠性,可以对数据进行备份和加密。将数据存储在多个存储设备中,避免数据丢失。对数据进行加密处理,防止数据泄露。在数据的查阅和对比过程中,要注意数据的一致性和可比性,确保分析结果的准确性和可靠性。 氢化物法应用条件 适用元素范围 氢化物法适用于能够形成挥发性氢化物的元素分析,如砷、硒、锑等。这些元素在特定的化学反应条件下能够与还原剂反应生成氢化物。氢化物法能够显著提高这些元素的检测灵敏度和准确性。对于矿石等样品中痕量的这些元素,氢化物法具有独特的优势。在化学反应中,还原剂将元素还原为低价态,然后与氢离子结合形成挥发性氢化物。这些氢化物具有较高的挥发性和稳定性,能够在较低的温度下分解和激发。 适用元素的范围主要取决于元素的化学性质和反应条件。只有那些能够形成稳定氢化物的元素才能使用氢化物法进行分析。在实际应用中,要根据样品的性质和分析要求,选择合适的元素进行检测。对于一些难以形成氢化物的元素,可以采用其他分析方法进行检测。 氢化物法的优势在于其能够提高检测灵敏度和准确性,降低检测限。对于痕量元素的分析,氢化物法能够提供更可靠的结果。在地质勘探和矿产开发中,氢化物法可以用于检测矿石中痕量的砷、硒、锑等元素,为资源评估和开发提供重要数据。 反应试剂要求 需要使用合适的还原剂,如硼氢化钠或硼氢化钾,将样品中的元素还原为氢化物。反应试剂的纯度和浓度对反应效果有重要影响,需严格控制。硼氢化钠和硼氢化钾具有较强的还原性,能够将元素还原为低价态,然后与氢离子结合形成氢化物。同时,还需要使用适当的酸溶液来调节反应体系的酸度。酸的种类和浓度也会影响氢化物的生成效率。盐酸和硝酸是常用的酸溶液,它们能够提供氢离子,促进氢化物的生成。 反应试剂的纯度和浓度直接影响反应的速度和效果。高纯度的试剂能够减少杂质的干扰,提高反应的选择性和准确性。合适的浓度能够保证反应的充分进行,避免试剂的浪费和副反应的发生。在选择酸溶液时,要考虑其与样品的反应性和溶解性。不同的酸溶液对不同元素的氢化物生成效率有影响,需要根据具体情况进行选择。 为了保证反应的质量,要对反应试剂进行严格的质量控制。定期对试剂进行检测和分析,确保其纯度和浓度符合要求。在使用试剂时,要注意保存条件和使用方法,避免试剂的变质和失效。在反应过程中,要严格控制反应条件,如温度、时间等,确保反应的稳定性和重复性。 仪器条件设置 调整火焰原子吸收仪的波长,使其与氢化物发射的特征波长相匹配。不同的氢化物具有不同的特征波长,通过选择合适的波长,可以提高检测的灵敏度和选择性。优化火焰的温度和流量,确保氢化物能够充分分解和激发。合适的温度和流量能够保证氢化物在火焰中充分分解,释放出元素的原子,从而提高激发效率。设置合适的检测时间和积分时间,提高检测的准确性和灵敏度。检测时间和积分时间的选择要根据样品的性质和分析要求进行调整,以获得最佳的检测效果。对仪器的其他参数,如增益、背景校正等进行合理调整。增益可以提高信号的强度,背景校正可以去除背景干扰,使信号更加清晰。 在仪器条件设置过程中,要根据氢化物的性质和分析要求进行优化。不同的氢化物需要不同的波长、温度和流量等条件。通过实验和调试,找到最佳的仪器条件,提高检测的准确性和灵敏度。要注意仪器的操作规范和安全要求。在调整仪器参数时,要按照说明书的要求进行操作,避免损坏仪器。 为了保证仪器的性能和稳定性,要定期对仪器进行维护和校准。对波长、温度、流量等参数进行定期检测和调整,确保其准确性和可靠性。对仪器的光学系统、气路系统等进行清洁和检查,保证其正常运行。在使用仪器时,要注意环境条件的影响,避免仪器受到外界干扰。 光路系统配置详情 实时双光束检测设计 双光束实时检测机制 光束同步检测原理 样品光束和参比光束在光路中同时传播,借助特定光学元件进行分光与检测。这种同步检测方式能实时对比样品和参比的吸收情况,有效消除外界干扰因素的影响。在全波长、全时段、全信息检测过程中,可准确反映样品的真实吸收特性。具体而言,样品光束携带样品的吸收信息,参比光束则作为参考,两者通过分光镜等元件分离后,分别被检测器检测。通过对比两者的信号强度,能精确计算出样品对特定波长光的吸收程度,从而为后续的定量分析提供可靠依据。 以下是光束同步检测原理的相关参数说明: 光束同步检测原理 参数 说明 传播路径 样品光束和参比光束具有相同的传播路径长度,以确保时间同步。 光学特性 采用高精度的光学元件,保证光束的准直性和稳定性。 检测方式 同时检测样品光束和参比光束的信号强度。 信号处理 对检测到的信号进行实时处理和分析。 检测稳定性保障 实时双光束检测设计能够有效补偿光源的强度波动,保持检测信号的稳定性。光源在工作过程中,其强度可能会受到多种因素的影响而发生波动,如电源电压的变化、灯泡的老化等。而双光束检测通过参比光束实时监测光源的波动情况,并对样品光束的检测结果进行补偿。即使在环境温度、湿度等条件发生变化时,也能保证检测结果的可靠性。通过实时监测和调整,确保检测过程的稳定性和重复性。在实际应用中,可通过多次测量取平均值的方式,进一步提高检测结果的稳定性。 为了更好地说明检测稳定性保障的效果,以下是不同环境条件下的检测结果对比: 环境条件 检测结果稳定性 温度20℃,湿度50% 波动范围在±0.002Abs以内 温度30℃,湿度60% 波动范围在±0.003Abs以内 温度40℃,湿度70% 波动范围在±0.004Abs以内 检测准确性提升 同时检测样品光束和参比光束,能够更准确地测量样品的吸收值,减少误差。在传统的单光束检测中,光源的波动和环境因素的干扰会直接影响检测结果的准确性。而双光束检测通过参比光束的对比,能够有效消除这些干扰因素。在进行矿石等样品中痕量或者超痕量金属元素的定量分析时,提高检测的灵敏度和准确性。为科研和生产提供更加精确的检测数据。在实际应用中,可通过与标准样品的对比,进一步验证检测结果的准确性。 以下是双光束检测与单光束检测的准确性对比: 检测方式 检测结果误差 单光束检测 误差范围在±5%以内 双光束检测 误差范围在±1%以内 双光束检测优势体现 灵敏度提升效果 通过实时双光束检测,能够检测到更低浓度的银、金等金属元素,满足痕量分析的需求。传统检测方法在检测低浓度金属元素时,往往存在灵敏度不足的问题。而双光束检测通过提高检测的准确性和稳定性,能够有效提升检测灵敏度。在实际应用中,能够更准确地分析矿石等样品中的金属含量。提高了检测的灵敏度和准确性,为科研和生产提供了有力的支持。在地质勘探中,可通过检测矿石中痕量金属元素的含量,为找矿提供重要线索。 以下是不同检测方法的灵敏度对比: 检测方法 最低检测浓度 传统检测方法 1μg/mL 双光束检测方法 0.005μg/mL 背景干扰消除 双光束检测可以有效消除背景干扰,使检测结果更加纯净和准确。在复杂样品的分析中,背景信号往往会对目标元素的检测产生干扰。双光束检测通过参比光束的对比,能够分离出背景信号并进行扣除。提高了检测的选择性和可靠性,减少了误判的可能性。在环境监测中,可通过消除背景干扰,更准确地检测土壤、水体等样品中的金属元素含量。 以下是双光束检测消除背景干扰的效果对比: 检测方式 背景干扰扣除率 单光束检测 约30% 双光束检测 约90% 目标元素分离能力 实时双光束检测设计能够更好地分离和检测目标元素,提高检测的准确性。在多元素共存的样品中,不同元素的吸收信号可能会相互重叠。双光束检测通过精确的光谱分析和信号处理,能够准确区分不同元素的吸收信号。为复杂样品的分析提供了有效的手段。在矿石分析中,可通过分离和检测不同金属元素的含量,为矿石的开采和选矿提供重要依据。 以下是双光束检测对目标元素的分离效果对比: 检测方式 目标元素分离度 传统检测方法 约70% 双光束检测方法 约95% 双光束检测应用场景 矿石样品分析 在矿石样品的分析中,实时双光束检测能够准确测定其中的银、金等金属含量。通过精确的检测结果,为矿石的开采和选矿提供了重要的依据。帮助企业提高生产效率和经济效益。在选矿过程中,可根据检测结果调整选矿工艺,提高矿石的回收率和品位。 以下是双光束检测在矿石样品分析中的应用效果: 地质勘探应用 检测项目 检测结果准确性 对生产的帮助 银含量检测 误差在±1%以内 优化选矿工艺,提高银回收率 金含量检测 误差在±0.5%以内 指导金矿开采,提高经济效益 环境监测领域 在环境监测中,可用于检测土壤、水体等样品中的金属元素含量。及时发现环境污染问题,为环境保护提供数据支持。保障生态环境的安全和健康。在土壤污染监测中,可通过检测土壤中重金属元素的含量,评估土壤污染程度,并采取相应的治理措施。 以下是双光束检测在环境监测中的应用案例: 环境监测领域应用 检测对象 检测项目 检测结果及作用 土壤 铅、汞、镉等重金属含量 评估土壤污染程度,指导土壤修复 水体 铜、锌、铬等金属元素含量 监测水体污染状况,保障水质安全 地质勘探应用 在地质勘探中,能够快速准确地检测地下矿石中的金属元素分布。为地质找矿提供重要的线索和依据。提高地质勘探的效率和准确性。通过检测岩石、土壤等样品中的金属元素含量,可圈定成矿远景区,缩小找矿范围。 以下是双光束检测在地质勘探中的应用优势: 应用方面 优势体现 找矿线...
火焰原子吸收仪采购项目投标方案.docx
下载提示

1.本文档仅提供部分内容试读;

2.支付并下载文件,享受无限制查看;

3.本网站所提供的标准文本仅供个人学习、研究之用,未经授权,严禁复制、发行、汇编、翻译或网络传播等,侵权必究;

4.左侧添加客服微信获取帮助;

5.本文为word版本,可以直接复制编辑使用。


这个人很懒,什么都没留下
未认证用户 查看用户
该文档于 上传
推荐文档
×
精品标书制作
百人专家团队
擅长领域:
工程标 服务标 采购标
16852
已服务主
2892
中标量
1765
平台标师
扫码添加客服
客服二维码
咨询热线:192 3288 5147
公众号
微信客服
客服