文库 服务类投标方案 软件开发

化工集中区安全风险智能化管控平台建设.docx

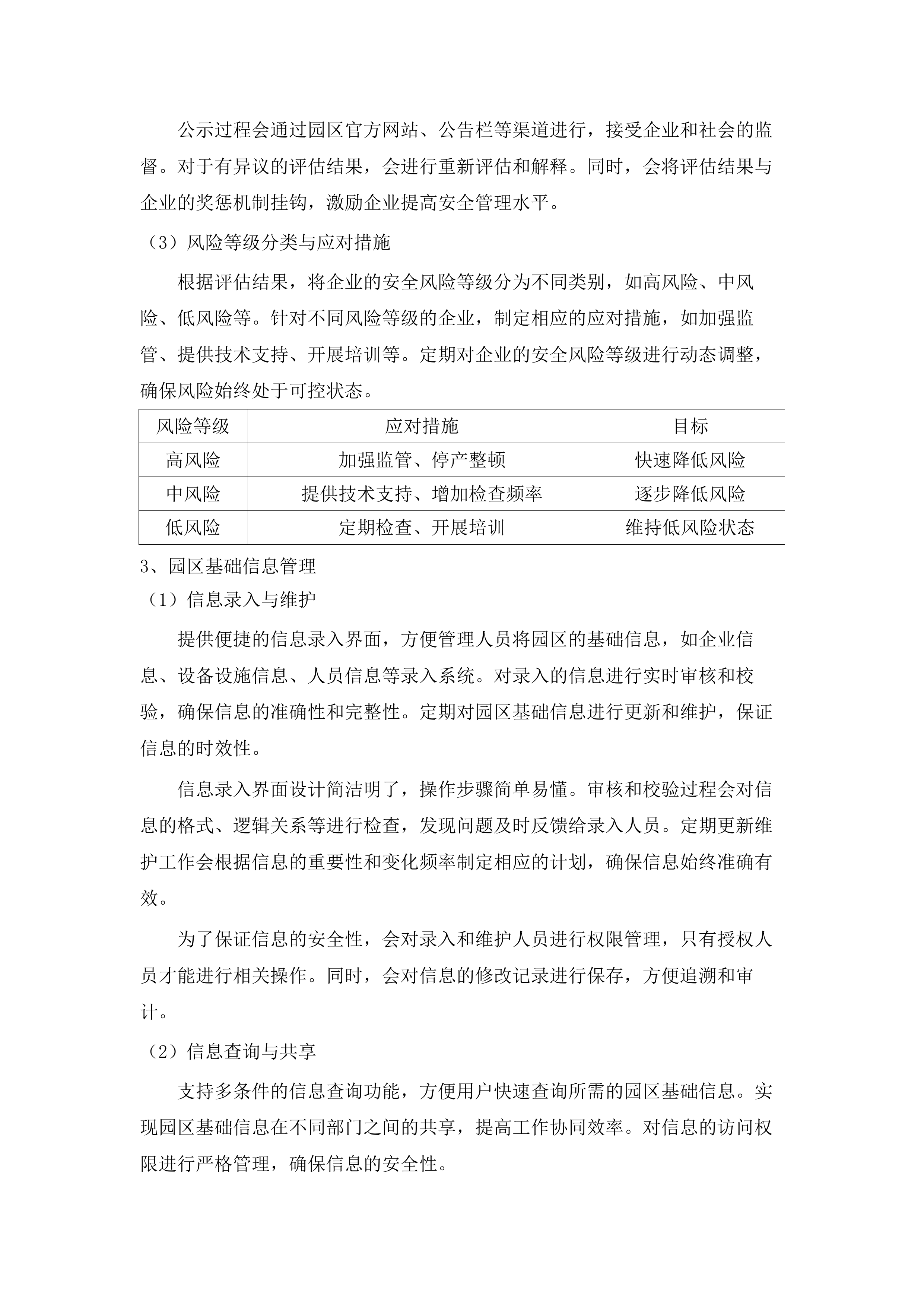
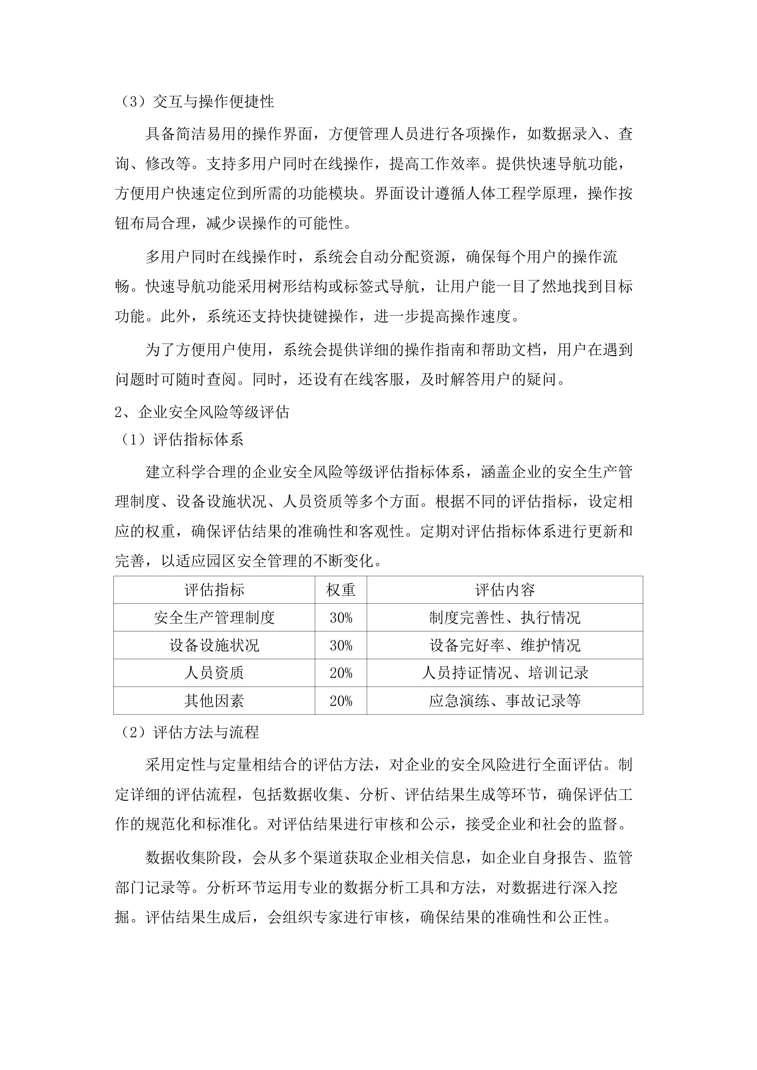
DOCX   1288页   下载914   2025-07-12   浏览95   收藏85   点赞434   评分-   735808字   228.00

AI慧写标书

十分钟千页标书高效生成

温馨提示:当前文档最多只能预览 15 页,若文档总页数超出了 15 页,请下载原文档以浏览全部内容。
化工集中区安全风险智能化管控平台建设.docx 第1页
化工集中区安全风险智能化管控平台建设.docx 第2页
化工集中区安全风险智能化管控平台建设.docx 第3页
化工集中区安全风险智能化管控平台建设.docx 第4页
化工集中区安全风险智能化管控平台建设.docx 第5页
化工集中区安全风险智能化管控平台建设.docx 第6页
化工集中区安全风险智能化管控平台建设.docx 第7页
化工集中区安全风险智能化管控平台建设.docx 第8页
化工集中区安全风险智能化管控平台建设.docx 第9页
化工集中区安全风险智能化管控平台建设.docx 第10页
化工集中区安全风险智能化管控平台建设.docx 第11页
化工集中区安全风险智能化管控平台建设.docx 第12页
化工集中区安全风险智能化管控平台建设.docx 第13页
化工集中区安全风险智能化管控平台建设.docx 第14页
化工集中区安全风险智能化管控平台建设.docx 第15页
剩余1273页未读, 下载浏览全部

开通会员, 优惠多多

6重权益等你来

首次半价下载
折扣特惠
上传高收益
特权文档
AI慧写优惠
专属客服
化工集中区安全风险智能化管控平台建设 第一章 技术参数响应 11 第一节 列出所投产品技术参数 11 一、 安全风险智能化管控平台 11 二、 支撑平台 24 三、 配套硬件设施 39 第二节 提供重要参数佐证材料 52 一、 安全风险管控平台佐证 52 二、 支撑平台佐证材料 64 三、 硬件设施佐证资料 86 第三节 确保一般参数无负偏离 107 一、 安全管控平台参数核查 107 二、 支撑平台参数审查 128 三、 硬件设施参数确认 136 第四节 明确标注响应情况依据 156 一、 安全管控平台响应标注 156 二、 支撑平台响应情况标注 167 三、 硬件设施响应依据标注 186 第五节 确保响应内容与背景一致 201 一、 安全管控平台内容契合 201 二、 支撑平台响应内容匹配 212 三、 硬件设施响应内容相符 227 第六节 保证响应内容真实可验证 242 一、 安全管控平台内容验证 242 二、 支撑平台响应内容核实 260 三、 硬件设施响应内容确认 264 第二章 现状需求分析 276 第一节 园区基本情况分析 276 一、 园区地理位置分析 276 二、 园区产业布局剖析 281 三、 园区企业分布研究 287 四、 园区人员规模测算 293 第二节 信息化建设现状分析 297 一、 现有平台功能评估 297 二、 系统部署情况考察 303 三、 数据对接能力分析 308 四、 硬件设施配置调研 315 第三节 园区现存问题分析 320 一、 安全管理问题剖析 320 二、 风险监测问题探究 327 三、 应急响应问题分析 335 四、 封闭化管理问题探讨 342 第四节 规划政策符合性分析 345 一、 政策法规遵循情况 345 二、 指南要求契合度评估 350 三、 项目实施必要性分析 359 四、 政策依据支撑情况 363 第五节 业务需求分析 368 一、 安全监管业务需求 368 二、 执法检查业务需求 375 三、 重大危险源监控需求 380 四、 双重预防机制需求 386 第六节 系统需求分析 389 一、 管理驾驶舱功能需求 389 二、 企业安全风险等级评估 395 三、 双重预防机制对接需求 401 四、 特殊作业监管系统需求 405 第七节 系统安全需求分析 410 一、 数据安全保障需求 410 二、 访问控制管理需求 414 三、 网络防护体系需求 420 四、 云资源安全需求 424 第三章 技术方案设计 429 第一节 系统架构设计 429 一、 前端展示层设计 429 二、 业务应用层设计 437 三、 数据服务层设计 444 四、 基础设施层设计 448 第二节 数据架构设计 454 一、 数据采集设计 454 二、 数据存储设计 460 三、 数据处理与分析设计 466 四、 数据模型设计 472 第三节 逻辑架构设计 479 一、 用户访问层设计 479 二、 应用服务层设计 485 三、 数据接口层设计 490 四、 硬件设备接入层设计 496 第四节 安全基础管理设计 502 一、 管理驾驶舱设计 502 二、 企业安全风险等级设计 505 三、 园区基础信息管理设计 511 四、 安全生产行政许可管理设计 517 五、 企业安全生产承诺设计 522 六、 安全培训管理设计 528 七、 装置开停车和大检修管理设计 536 八、 第三方单位管理设计 542 九、 执法管理设计 547 十、 设备设施设计 553 第五节 两重点一重大安全管理设计 558 一、 重点监管危险化学品管理设计 558 二、 重点监管危险化工工艺管理设计 564 三、 重大危险源管理设计 569 四、 监测预警设计 573 五、 在线抽查设计 580 六、 包保责任落实监督设计 586 七、 评价报告管理设计 591 八、 分类监管设计 597 第六节 双重预防机制管理设计 601 一、 风险分级管控设计 601 二、 隐患排查治理设计 608 三、 包保任务履职情况设计 614 四、 监督检查设计 619 五、 统计分析设计 623 六、 运行效果检查设计 628 七、 依据库设计 632 第七节 特殊作业安全管控设计 636 一、 特殊作业报备设计 636 二、 过程监管设计 641 三、 作业记录设计 647 四、 计划外作业识别设计 656 五、 作业票证统计设计 663 六、 抽查记录设计 668 七、 报警管理设计 672 八、 线下巡查设计 680 九、 客户端部署设计 687 第八节 封闭化管理设计 692 一、 车辆出入管理设计 692 二、 人员管理设计 698 三、 卡口管理设计 703 四、 报警管理设计 708 五、 系统运行分析设计 714 六、 物料管理设计 721 七、 配置管理设计 727 八、 物流档案设计 733 九、 培训考试设计 737 十、 安检巡检设计 742 十一、 小程序支持设计 749 十二、 停车场监管设计 755 第九节 敏捷应急设计 761 一、 接警记录设计 761 二、 续报记录设计 769 三、 救援处置记录设计 774 四、 应急预案设计 779 五、 事故归档设计 785 六、 案例库设计 788 七、 应急恢复设计 794 八、 演练管理设计 802 九、 资源管理设计 809 十、 值班值守设计 814 第十节 移动APP设计 819 一、 APP首页看板设计 819 二、 消息中心设计 826 三、 待办任务设计 830 四、 安全管理应用设计 833 五、 预报警推送设计 838 六、 企业档案查询设计 843 第十一节 预报警管理设计 852 一、 报警管理台账设计 852 二、 闭环流程设计 858 三、 设备报警记录设计 862 四、 公共工程报警设计 866 五、 重大隐患超期报警设计 871 六、 证件到期提醒设计 876 第十二节 云资源服务设计 881 一、 云平台软件部署架构设计 881 二、 计算节点配置方案设计 886 三、 管理节点与网络节点冗余设计 890 第四章 实施方案 896 第一节 项目总体计划 896 一、 项目启动阶段安排 896 二、 需求调研任务分工 904 三、 方案设计工作部署 917 四、 开发测试阶段规划 922 五、 部署上线工作安排 931 六、 项目验收阶段规划 939 第二节 供货安装调试 946 一、 设备供货流程规划 946 二、 到货验收标准制定 954 三、 安装部署步骤安排 961 四、 系统联调测试方案 969 第三节 进度保障措施 979 一、 关键节点把控机制 980 二、 风险预警机制建立 987 三、 资源调配策略规划 995 四、 进度偏差应对预案 1009 第四节 人员配置 1021 一、 项目经理职责分工 1021 二、 技术负责人工作安排 1030 三、 软硬件工程师投入时间 1043 四、 安全管理人员职责界定 1055 第五节 实施进度计划 1064 一、 项目各阶段起止时间 1064 二、 里程碑事件设定 1072 三、 阶段性成果交付节点 1080 第五章 质量保障方案 1088 第一节 项目质量承诺 1088 一、 响应技术参数要求 1088 二、 满足平台建设标准 1091 三、 按验收规范交付 1099 四、 三年质保期承诺 1105 五、 完成全部建设内容 1109 第二节 质量保证体系 1113 一、 组建质量管理小组 1113 二、 采用质量管理体系 1117 三、 引入第三方检测 1124 四、 软件测试后上线 1129 第三节 质量控制关键点 1133 一、 系统需求分析准确 1133 二、 技术方案设计完整 1140 三、 软件开发代码规范 1143 四、 硬件设备到货验收 1150 五、 系统联调接口对接 1155 六、 上线前测试工作 1159 七、 用户培训效果评估 1163 八、 终验材料准备合规 1166 第四节 质量保证措施 1171 一、 建立跟踪机制 1171 二、 实行评审制度 1177 三、 提交完整测试报告 1182 四、 设置重要参数验收 1187 五、 设立质量保证金 1192 第六章 重点难点措施及合理化建议 1198 第一节 重难点分析 1198 一、 园区信息化现状对接难点 1198 二、 系统集成复杂性问题 1203 三、 数据对接标准不统一问题 1209 四、 封闭化管理施工难度大 1214 五、 物联网平台部署技术难点 1221 六、 报警闭环管理技术难点 1227 七、 多系统联动运行技术难点 1231 八、 移动APP兼容性挑战 1236 九、 云资源调度挑战 1240 十、 应急指挥系统稳定性挑战 1245 第二节 解决措施及建议 1249 一、 分阶段部署策略 1249 二、 标准化接口机制建立 1253 三、 模块化施工方案采用 1257 四、 专家评审机制引入 1264 五、 现场勘查与协调加强 1271 六、 应急预案制定 1275 七、 培训体系推动落地 1282 技术参数响应 列出所投产品技术参数 安全风险智能化管控平台 安全基础管理参数 管理驾驶舱功能 数据展示与分析 提供直观的数据展示界面,能对园区内企业的安全风险等级、安全生产行政许可情况等关键数据进行实时展示与分析。支持多维度的数据查询和统计功能,管理人员借此可快速了解园区安全管理的整体状况。通过可视化图表和报表,清晰呈现安全管理各项指标的变化趋势,为决策提供有力支持。 展示内容 功能描述 作用 安全风险等级 实时展示企业安全风险等级 助于快速识别高风险企业 安全生产行政许可情况 展示许可有效期、范围等 保障企业合法生产 指标变化趋势 以图表呈现各项指标变化 为决策提供数据依据 预警与提示功能 当企业安全风险等级发生变化或安全生产行政许可即将到期时,及时发出预警提示。对安全培训管理、装置开停车和大检修管理等重要工作进行提醒,确保各项工作按时完成。在执法管理过程中,对违规行为及时进行预警,以便及时采取措施。此外,预警提示会以多种方式传达,如系统弹窗、短信通知等,保证相关人员能及时获取信息。 对于安全培训管理,会提前设定培训时间和内容,临近培训日期时自动提醒相关人员。装置开停车和大检修管理方面,会根据预设的流程和时间节点,对各个环节进行监控和提醒,确保操作规范。执法管理中,一旦发现违规行为,系统会立即发出警报,并记录违规详情,方便后续处理。 预警提示功能还具备历史记录查询功能,可对以往的预警信息进行回顾和分析,总结经验教训,不断优化预警机制。同时,会根据不同的预警级别,采取不同的处理方式,提高应对效率。 交互与操作便捷性 具备简洁易用的操作界面,方便管理人员进行各项操作,如数据录入、查询、修改等。支持多用户同时在线操作,提高工作效率。提供快速导航功能,方便用户快速定位到所需的功能模块。界面设计遵循人体工程学原理,操作按钮布局合理,减少误操作的可能性。 多用户同时在线操作时,系统会自动分配资源,确保每个用户的操作流畅。快速导航功能采用树形结构或标签式导航,让用户能一目了然地找到目标功能。此外,系统还支持快捷键操作,进一步提高操作速度。 为了方便用户使用,系统会提供详细的操作指南和帮助文档,用户在遇到问题时可随时查阅。同时,还设有在线客服,及时解答用户的疑问。 企业安全风险等级评估 评估指标体系 建立科学合理的企业安全风险等级评估指标体系,涵盖企业的安全生产管理制度、设备设施状况、人员资质等多个方面。根据不同的评估指标,设定相应的权重,确保评估结果的准确性和客观性。定期对评估指标体系进行更新和完善,以适应园区安全管理的不断变化。 评估指标 权重 评估内容 安全生产管理制度 30% 制度完善性、执行情况 设备设施状况 30% 设备完好率、维护情况 人员资质 20% 人员持证情况、培训记录 其他因素 20% 应急演练、事故记录等 评估方法与流程 采用定性与定量相结合的评估方法,对企业的安全风险进行全面评估。制定详细的评估流程,包括数据收集、分析、评估结果生成等环节,确保评估工作的规范化和标准化。对评估结果进行审核和公示,接受企业和社会的监督。 数据收集阶段,会从多个渠道获取企业相关信息,如企业自身报告、监管部门记录等。分析环节运用专业的数据分析工具和方法,对数据进行深入挖掘。评估结果生成后,会组织专家进行审核,确保结果的准确性和公正性。 公示过程会通过园区官方网站、公告栏等渠道进行,接受企业和社会的监督。对于有异议的评估结果,会进行重新评估和解释。同时,会将评估结果与企业的奖惩机制挂钩,激励企业提高安全管理水平。 风险等级分类与应对措施 根据评估结果,将企业的安全风险等级分为不同类别,如高风险、中风险、低风险等。针对不同风险等级的企业,制定相应的应对措施,如加强监管、提供技术支持、开展培训等。定期对企业的安全风险等级进行动态调整,确保风险始终处于可控状态。 风险等级 应对措施 目标 高风险 加强监管、停产整顿 快速降低风险 中风险 提供技术支持、增加检查频率 逐步降低风险 低风险 定期检查、开展培训 维持低风险状态 园区基础信息管理 信息录入与维护 提供便捷的信息录入界面,方便管理人员将园区的基础信息,如企业信息、设备设施信息、人员信息等录入系统。对录入的信息进行实时审核和校验,确保信息的准确性和完整性。定期对园区基础信息进行更新和维护,保证信息的时效性。 信息录入界面设计简洁明了,操作步骤简单易懂。审核和校验过程会对信息的格式、逻辑关系等进行检查,发现问题及时反馈给录入人员。定期更新维护工作会根据信息的重要性和变化频率制定相应的计划,确保信息始终准确有效。 为了保证信息的安全性,会对录入和维护人员进行权限管理,只有授权人员才能进行相关操作。同时,会对信息的修改记录进行保存,方便追溯和审计。 信息查询与共享 支持多条件的信息查询功能,方便用户快速查询所需的园区基础信息。实现园区基础信息在不同部门之间的共享,提高工作协同效率。对信息的访问权限进行严格管理,确保信息的安全性。 查询方式 功能描述 优势 多条件查询 可按企业名称、设备类型等查询 精准定位信息 信息共享 部门间共享基础信息 提高协同效率 权限管理 严格控制信息访问 保障信息安全 信息统计与分析 对园区基础信息进行统计和分析,生成各类统计报表和分析图表,为园区的规划和决策提供数据支持。通过数据分析,发现园区安全管理中存在的问题和潜在风险,及时采取措施加以解决。对信息统计和分析结果进行可视化展示,方便管理人员直观了解园区的整体情况。 统计和分析工作会运用专业的数据分析软件和方法,对大量的基础信息进行处理。可视化展示会采用图表、地图等多种形式,让管理人员能快速理解数据含义。根据分析结果制定的措施会明确责任人和时间节点,确保问题得到有效解决。 信息统计与分析工作会定期进行总结和评估,不断优化分析方法和展示形式,提高数据的利用价值。同时,会将分析结果与园区的发展战略相结合,为园区的长期规划提供参考。 重大危险源管理参数 管理驾驶舱功能 重大危险源信息展示 在管理驾驶舱中直观展示重大危险源的基本信息,包括名称、位置、类型、数量等。实时显示重大危险源的状态信息,如温度、压力、液位等,确保管理人员能够及时掌握其运行情况。提供重大危险源的历史数据查询功能,方便对其运行趋势进行分析和评估。 基本信息展示采用列表和地图相结合的方式,让管理人员能快速定位和了解重大危险源。状态信息通过传感器实时采集并更新,确保数据的及时性和准确性。历史数据查询功能支持按时间范围、参数类型等条件进行筛选,方便深入分析。 信息展示界面会根据数据的重要性和变化情况进行颜色区分和提醒,让管理人员能快速关注到关键信息。同时,会提供数据导出功能,方便进行进一步的研究和分析。 安全包保责任落实监督 对重大危险源的安全包保责任落实情况进行实时监督,确保责任明确到具体人员。记录安全包保责任人的履职情况,对未按时履行职责的进行预警和提醒。提供安全包保责任落实情况的统计和分析功能,为考核和管理提供依据。 实时监督通过系统与责任人的手机或其他终端设备连接,获取其位置和操作记录。履职情况记录包括检查时间、检查内容、处理结果等详细信息。预警和提醒会以多种方式传达,确保责任人能及时收到信息。 统计和分析功能会生成各类报表和图表,展示责任人的履职情况和责任落实的整体情况。根据分析结果,对责任人进行考核和奖惩,激励其认真履行职责。 应急处置预案展示 在管理驾驶舱中展示重大危险源的应急处置预案,包括应急响应流程、救援措施等。提供应急处置预案的查询和下载功能,方便相关人员在紧急情况下快速获取。定期对应急处置预案进行更新和演练,确保其有效性和可操作性。 展示内容 功能描述 作用 应急响应流程 展示事件发生后的响应步骤 指导快速响应 救援措施 介绍具体的救援方法和资源 保障救援效果 查询下载功能 方便获取预案信息 提高应急效率 重大危险源信息管理 信息录入与更新 提供便捷的重大危险源信息录入界面,确保信息的准确和完整。定期对重大危险源信息进行更新,反映其实际状态的变化。对录入和更新的信息进行审核和验证,保证信息的可靠性。 录入界面会有详细的提示和引导,帮助录入人员准确填写信息。更新工作会根据重大危险源的实际情况和相关法规要求进行安排。审核和验证过程会检查信息的真实性、合理性和完整性,发现问题及时修正。 为了保证信息的安全,会对录入和更新人员进行权限管理,只有授权人员才能进行操作。同时,会对信息的修改记录进行保存,方便追溯和审计。 信息查询与共享 支持多条件的重大危险源信息查询功能,方便快速定位所需信息。实现重大危险源信息在不同部门和层级之间的共享,提高协同管理效率。对信息的访问权限进行严格控制,确保信息安全。 多条件查询功能可按重大危险源的名称、位置、类型等进行筛选,快速找到目标信息。信息共享会通过安全的网络平台进行,确保数据传输的准确性和安全性。权限管理会根据用户的角色和职责分配不同的访问权限,防止信息泄露。 为了方便用户使用,会提供信息查询的快捷键和搜索框,提高查询效率。同时,会对共享信息进行定期备份,防止数据丢失。 信息统计与分析 对重大危险源信息进行统计和分析,生成各类报表和图表。通过数据分析,评估重大危险源的风险程度和变化趋势。为制定风险管理策略和决策提供数据支持。 统计和分析工作会运用专业的数据分析软件和方法,对重大危险源的数量、分布、状态等信息进行处理。通过分析结果,可预测重大危险源可能出现的问题和风险,提前制定应对措施。 信息统计与分析结果会以可视化的形式展示,方便管理人员直观理解。同时,会将分析结果与风险管理策略相结合,不断优化管理措施,提高重大危险源的管理水平。 重点监管危险化工工艺信息 工艺信息收集与整理 全面收集重点监管危险化工工艺的相关信息,包括工艺原理、操作流程、安全要求等。对收集到的信息进行系统整理和分类,建立完善的工艺信息数据库。确保工艺信息的准确性和完整性,为后续的管理和监控提供基础。 信息收集会通过多种渠道进行,如企业提供、行业资料、专家咨询等。整理和分类工作会按照工艺的类型、特点等进行划分,方便查询和使用。数据库会定期更新和维护,保证信息的时效性。 为了保证信息的质量,会对收集到的信息进行审核和验证。同时,会建立信息反馈机制,让企业和相关人员能及时提供最新的工艺信息。 工艺风险评估与预警 对重点监管危险化工工艺进行风险评估,确定其潜在风险和危害程度。建立风险预警机制,当工艺参数超出安全范围时及时发出预警信号。根据风险评估结果,制定相应的风险控制措施和应急预案。 风险评估会运用专业的评估方法和模型,对工艺的各个环节进行分析。预警机制会通过传感器实时监测工艺参数,一旦超出安全范围立即发出警报。风险控制措施会根据评估结果和实际情况制定,包括工艺改进、设备更新等。 应急预案会明确应急响应流程、救援措施和责任分工,确保在事故发生时能迅速有效地进行处置。同时,会定期对应急预案进行演练和评估,提高其可操作性和有效性。 工艺信息共享与交流 实现重点监管危险化工工艺信息在企业内部和相关部门之间的共享。组织开展工艺信息交流活动,促进经验分享和技术创新。鼓励企业参与行业标准和规范的制定,提高整个行业的工艺安全水平。 共享方式 交流活动 参与标准制定 网络平台共享 研讨会、培训 提供技术支持 定期报告 案例分享会 反馈实际情况 双重预防机制参数 企业双重预防机制数字化系统数据对接 对接方式与标准 采用标准化的数据接口和协议,确保与企业双重预防机制数字化系统的无缝对接。遵循相关的数据传输标准,保证数据的准确性和完整性。支持多种对接方式,如实时对接、定时对接等,以满足不同企业的需求。 标准化的数据接口和协议会依据行业通用标准和企业的实际情况进行选择和配置。实时对接能保证数据的及时性,适用于对数据实时性要求较高的企业。定时对接可根据企业的生产计划和数据更新频率进行设置,提高对接效率。 在对接过程中,会对接口和协议进行测试和验证,确保其稳定性和兼容性。同时,会建立对接日志,记录对接过程中的详细信息,方便后续排查问题。 数据质量与安全 对对接的数据进行质量检查和验证,确保数据的真实性和可靠性。采用先进的加密技术,保障数据在传输和存储过程中的安全性。建立数据备份和恢复机制,防止数据丢失和损坏。 质量检查和验证会从数据的准确性、完整性、一致性等方面进行评估。加密技术会采用对称加密和非对称加密相结合的方式,确保数据在传输和存储过程中不被窃取和篡改。数据备份和恢复机制会定期对数据进行备份,并制定详细的恢复方案,确保在数据丢失或损坏时能快速恢复。 为了保证数据的安全,会对访问数据的人员进行权限管理,只有授权人员才能进行操作。同时,会对数据的使用情况进行审计,防止数据被滥用。 对接管理与维护 对数据对接过程进行实时监控和管理,及时处理对接过程中出现的问题。定期对对接系统进行维护和升级,保证其稳定性和兼容性。建立对接日志和审计机制,便于对对接情况进行追溯和查询。 实时监控会通过系统自带的监控工具和人工巡检相结合的方式进行,及时发现并解决对接过程中的异常情况。维护和升级工作会根据对接系统的运行情况和企业的需求进行安排,确保系统始终处于良好的运行状态。 对接日志会记录每次对接的时间、数据量、对接结果等信息,方便对对接情况进行分析和评估。审计机制会对数据的访问和操作进行记录,防止数据被非法篡改和泄露。 风险分级管控 风险识别与评估 运用科学的方法和工具,对园区内的各类风险进行全面识别和评估。确定风险的可能性和后果严重程度,为风险分级提供依据。建立风险数据库,对识别出的风险进行分类和管理。 识别方法 评估内容 数据库作用 安全检查表法 可能性、后果严重程度 分类管理风险 故障树分析法 潜在风险因素 便于查询和分析 风险分级与管控措施 根据风险评估结果,将风险分为不同等级,如重大风险、较大风险、一般风险和低风险。针对不同等级的风险,制定相应的管控措施,明确责任人和管控要求。对风险管控措施的落实情况进行跟踪和监督,确保风险得到有效控制。 风险等级 管控措施 责任人 重大风险 立即停产整顿 企业负责人 较大风险 加强监测和整改 安全管理人员 一般风险 定期检查和维护 基层员工 低风险 日常监控 巡检人员 风险动态管理 定期对风险进行重新评估和分级,根据风险的变化及时调整管控措施。关注新出现的风险和潜在风险,及时纳入风险管控体系。建立风险预警机制,当风险等级发生变化或出现异常情况时及时发出预警。 管理措施 作用 定期重新评估 及时调整管控措施 关注新风险 完善风险管控体系 建立预警机制 及时发现风险变化 隐患排查治理 隐患排查计划制定 制定详细的隐患排查计划,明确排查的范围、内容、方法和频率。根据园区的实际情况和风险状况,合理安排排查人员和资源。将隐患排查计划与风险分级管控相结合,提高排查的针对性和有效性。 排查范围会涵盖园区内的所有企业、设备设施和作业场所。内容会根据不同的风险类型和企业特点进行确定,如安全隐患、环保隐患等。方法会采用日常检查、专项检查、定期检查等多种方式相结合。 频率会根据风险等级和设备设施的使用情况进行设置,高风险区域和设备设施的排查频率会相对较高。在安排排查人员和资源时,会考虑人员的专业技能和经验,确保排查工作的质量。 隐患排查与治理流程 建立规范的隐患排查与治理流程,包括隐患发现、登记、评估、治理、验收等环节。对排查出的隐患进行及时登记和分类,明确治理责任人和治理期限。对隐患治理过程进行跟踪和监督,确保隐患得到彻底消除。 隐患发现后,会立即进行登记,记录隐患的位置、类型、严重程度等信息。评估环节会对隐患的风险等级进行判断,为治理提供依据。治理责任人和期限会根据隐患的严重程度和企业的实际情况进行确定。 跟踪和监督会通过定期检查、报告等方式进行,及时掌握隐患治理的进展情况。验收环节会严格按照相关标准和要求进行,确保隐患得到彻底消除。 隐患排查治理效果评估 定期对隐患排查治理工作进行效果评估,分析隐患产生的原因和治理措施的有效性。根据评估结果,总结经验教训,不断完善隐患排查治理工作机制。将隐患排查治理效果纳入绩效考核体系,激励员工积极参与隐患排查治理工作。 效果评估会从隐患的发现率、治理率、复发率等方面进行衡量。分析隐患产生的原因会从人员、设备、环境等多个方面进行深入研究。根据评估结果,会制定相应的改进措施,如加强培训、更新设备等。 将隐患排查治理效果纳入绩效考核体系,会明确考核指标和奖惩标准,激励员工积极参与隐患排查治理工作。同时,会对表现优秀的员工进行表彰和奖励,营造良好的工作氛围。 特殊作业管理参数 管理驾驶舱功能 作业信息展示与监控 在管理驾驶舱中实时展示特殊作业的基本信息,如作业类型、作业地点、作业时间等。对特殊作业的过程进行实时监控,包括作业人员的位置、作业设备的状态等。提供作业信息的历史查询功能,方便对作业情况进行追溯和分析。 展示内容 监控方式 历史查询功能 作业类型 人员定位系统 按时间范围查询 作业地点 视频监控 按作业类型查询 作业时间 设
化工集中区安全风险智能化管控平台建设.docx
下载提示

1.本文档仅提供部分内容试读;

2.支付并下载文件,享受无限制查看;

3.本网站所提供的标准文本仅供个人学习、研究之用,未经授权,严禁复制、发行、汇编、翻译或网络传播等,侵权必究;

4.左侧添加客服微信获取帮助;

5.本文为word版本,可以直接复制编辑使用。


这个人很懒,什么都没留下
未认证用户 查看用户
该文档于 上传
推荐文档
×
精品标书制作
百人专家团队
擅长领域:
工程标 服务标 采购标
16852
已服务主
2892
中标量
1765
平台标师
扫码添加客服
客服二维码
咨询热线:192 3288 5147
公众号
微信客服
客服