文库 货物类投标方案 车辆采购

南宁市公安局交通警察支队采购执勤执法用车项目投标方案.docx

DOCX   1131页   下载858   2025-08-25   浏览112   收藏11   点赞398   评分-   629530字   228.00

AI慧写标书

十分钟千页标书高效生成

温馨提示:当前文档最多只能预览 15 页,若文档总页数超出了 15 页,请下载原文档以浏览全部内容。
南宁市公安局交通警察支队采购执勤执法用车项目投标方案.docx 第1页
南宁市公安局交通警察支队采购执勤执法用车项目投标方案.docx 第2页
南宁市公安局交通警察支队采购执勤执法用车项目投标方案.docx 第3页
南宁市公安局交通警察支队采购执勤执法用车项目投标方案.docx 第4页
南宁市公安局交通警察支队采购执勤执法用车项目投标方案.docx 第5页
南宁市公安局交通警察支队采购执勤执法用车项目投标方案.docx 第6页
南宁市公安局交通警察支队采购执勤执法用车项目投标方案.docx 第7页
南宁市公安局交通警察支队采购执勤执法用车项目投标方案.docx 第8页
南宁市公安局交通警察支队采购执勤执法用车项目投标方案.docx 第9页
南宁市公安局交通警察支队采购执勤执法用车项目投标方案.docx 第10页
南宁市公安局交通警察支队采购执勤执法用车项目投标方案.docx 第11页
南宁市公安局交通警察支队采购执勤执法用车项目投标方案.docx 第12页
南宁市公安局交通警察支队采购执勤执法用车项目投标方案.docx 第13页
南宁市公安局交通警察支队采购执勤执法用车项目投标方案.docx 第14页
南宁市公安局交通警察支队采购执勤执法用车项目投标方案.docx 第15页
剩余1116页未读, 下载浏览全部

开通会员, 优惠多多

6重权益等你来

首次半价下载
折扣特惠
上传高收益
特权文档
AI慧写优惠
专属客服
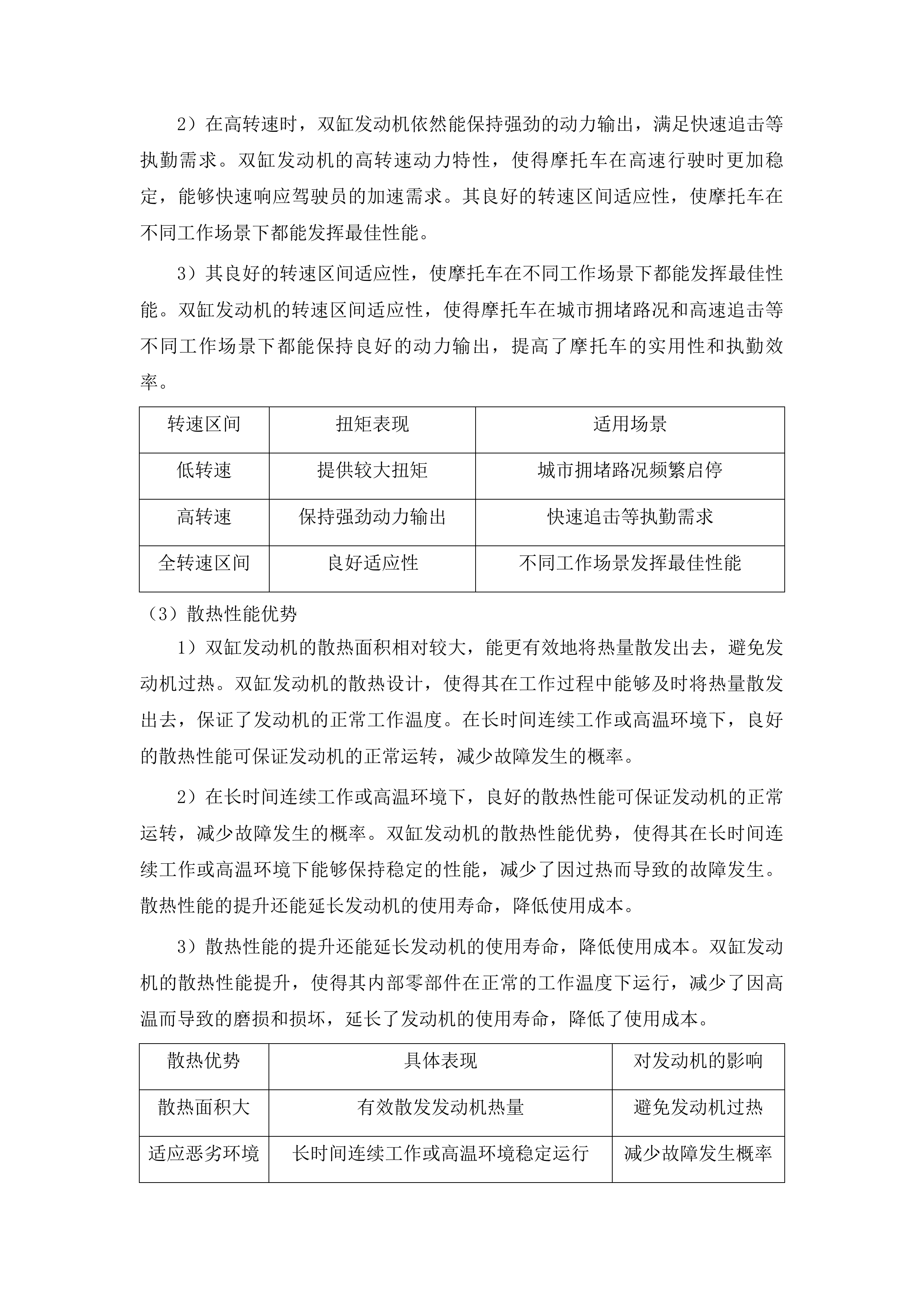
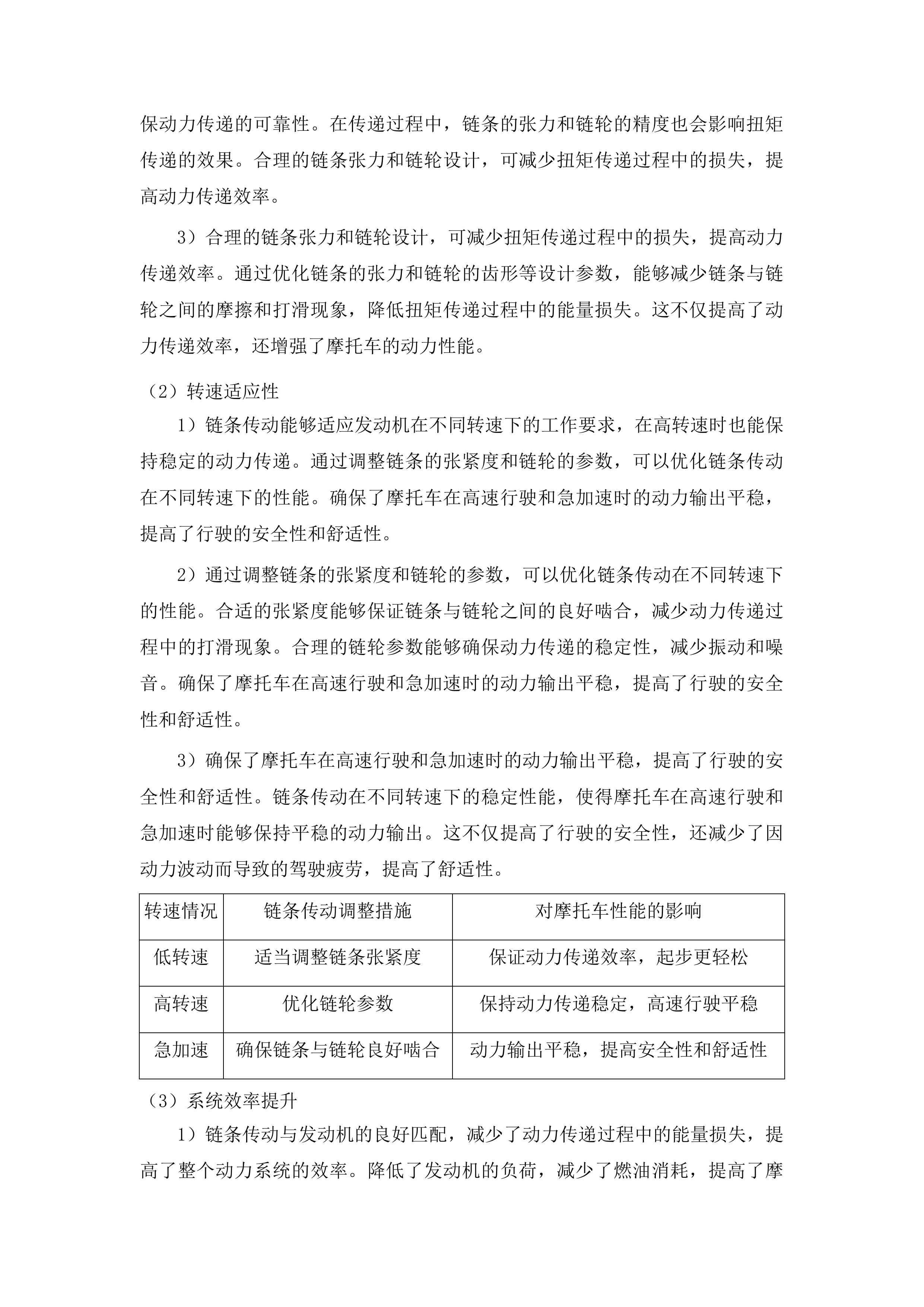
南宁市公安局交通警察支队采购执勤执法用车项目投标方案 第一章 产品性能分 7 第一节 A分标技术参数响应 7 一、 实质性参数重点响应 7 二、 非标注项技术参数 28 三、 配置要求承诺内容 42 第二节 B分标技术参数响应 54 一、 核心参数专项响应 54 二、 车辆性能参数说明 72 三、 外观涂装及配置承诺 95 第三节 产品检测与认证响应 106 一、 第三方检测报告 106 二、 节能产品认证材料 123 三、 环保认证相关文件 142 第二章 项目实施方案 148 第一节 产品检测检验设备 148 一、 第三方检测机构资质 148 二、 A分标检测项目清单 159 三、 B分标检测项目清单 173 四、 检测报告管理规范 185 第二节 生产计划 190 一、 合同签订后进度规划 190 二、 原材料采购周期安排 208 三、 分标生产排期明细 221 四、 交付前检验倒计时 238 第三节 施工组织方案 251 一、 专项项目组构成 251 二、 ISO9001体系实施 262 三、 岗位职责分工明细 279 四、 全过程受控管理 291 第四节 运输安排 295 一、 专业物流团队配置 295 二、 运输车辆防护措施 313 三、 运输路线应急预案 329 四、 签收验收流程设计 340 第五节 人员培训 362 一、 培训计划体系构建 362 二、 厂家工程师教学安排 381 三、 教学方式创新设计 390 四、 考核与复训机制 413 第六节 技术工艺与制作流程 428 一、 分标技术参数实现 428 二、 关键工艺流程设计 450 三、 工艺流程图可视化 465 四、 公安部制式标准执行 482 第七节 质量管理 492 一、 全过程质量控制体系 492 二、 质量管理人员配置 504 三、 标准化检测设备应用 518 四、 实质性指标保障 531 第八节 风险管理 542 一、 生产延误风险防控 542 二、 运输损坏预防方案 557 三、 质量不达标控制 580 四、 风险预警响应机制 591 第三章 培训方案 612 第一节 培训安排计划 612 一、 培训周期规划 612 二、 培训场地部署 626 三、 参训人员组织 638 四、 培训物资筹备 653 第二节 培训人员配置 666 一、 工程师资质保障 666 二、 教学团队组建 681 三、 人员分工协作 692 第三节 培训内容设计 713 一、 岗前培训模块 713 二、 日常培训内容 729 三、 专题培训设置 743 第四节 培训形式与措施 755 一、 理论授课方式 755 二、 实操训练模式 769 三、 差异化培训措施 787 第五节 考核机制 798 一、 理论测试设计 798 二、 实操评估标准 815 三、 考核结果应用 828 第六节 复训措施 843 一、 补课安排方案 843 二、 重训实施计划 855 三、 一对一辅导机制 878 第四章 售后服务方案 892 第一节 响应体系搭建 892 一、 全天候响应机制建设 892 二、 分标专人对接服务 906 第二节 用户回访制度 924 一、 周期性回访计划制定 924 二、 车辆使用跟踪管理 936 第三节 备品备件保障 951 一、 本地化备件仓库建设 951 二、 原厂配件供应承诺 964 第四节 应急服务方案 973 一、 突发事件应对预案 973 二、 应急资源配置管理 983 第五节 细化服务方案 994 一、 服务资源配置标准 994 二、 质量问题响应机制 1013 第六节 交付保障方案 1037 一、 初期使用支持服务 1037 二、 定期巡检保养计划 1048 第七节 优化服务机制 1058 一、 客户满意度评价体系 1058 二、 服务质量提升方案 1072 第五章 政策功能分 1087 第一节 节能产品响应 1087 一、 A分标节能认证材料 1087 二、 B分标节能响应方案 1097 第二节 环保产品响应 1108 一、 环境标志产品认证文件 1108 二、 分标环保合规证明 1117 产品性能分 A分标技术参数响应 实质性参数重点响应 发动机型式技术参数 双缸结构优势 动力平稳性保障 1)双缸发动机的活塞运动相互配合,使动力输出更加均匀,减少了因单缸工作带来的顿挫感。双缸发动机的平稳动力输出,有助于提高摩托车的操控性,让执勤人员在复杂路况下能更精准地控制车辆。在高速行驶时,双缸发动机的平稳特性可降低驾驶员的疲劳感,提高行车安全性。 2)这种平稳的动力输出有助于提高摩托车的操控性,让执勤人员在复杂路况下能更精准地控制车辆。双缸发动机的平稳动力输出,使得摩托车在行驶过程中更加稳定,减少了因动力波动而导致的操控困难。在高速行驶时,双缸发动机的平稳特性可降低驾驶员的疲劳感,提高行车安全性。 3)在高速行驶时,双缸发动机的平稳特性可降低驾驶员的疲劳感,提高行车安全性。双缸发动机的平稳动力输出,使得摩托车在高速行驶时更加稳定,减少了因动力波动而导致的驾驶员疲劳。在复杂路况下,双缸发动机的平稳特性可提高摩托车的操控性,让执勤人员能更精准地控制车辆。 优势 具体表现 对摩托车的影响 动力输出均匀 活塞运动相互配合,减少顿挫感 提高操控性,精准控制车辆 降低疲劳感 高速行驶时平稳特性显著 提高行车安全性 适应复杂路况 平稳动力输出利于操控 应对复杂路况更轻松 转速区间适应性 1)双缸发动机在低转速时能提供较大的扭矩,使摩托车起步更轻松,适合在城市拥堵路况下频繁启停。双缸发动机的低转速扭矩特性,使得摩托车在起步时更加有力,减少了在拥堵路况下的频繁换挡操作。在高转速时,双缸发动机依然能保持强劲的动力输出,满足快速追击等执勤需求。 2)在高转速时,双缸发动机依然能保持强劲的动力输出,满足快速追击等执勤需求。双缸发动机的高转速动力特性,使得摩托车在高速行驶时更加稳定,能够快速响应驾驶员的加速需求。其良好的转速区间适应性,使摩托车在不同工作场景下都能发挥最佳性能。 3)其良好的转速区间适应性,使摩托车在不同工作场景下都能发挥最佳性能。双缸发动机的转速区间适应性,使得摩托车在城市拥堵路况和高速追击等不同工作场景下都能保持良好的动力输出,提高了摩托车的实用性和执勤效率。 转速区间 扭矩表现 适用场景 低转速 提供较大扭矩 城市拥堵路况频繁启停 高转速 保持强劲动力输出 快速追击等执勤需求 全转速区间 良好适应性 不同工作场景发挥最佳性能 散热性能优势 1)双缸发动机的散热面积相对较大,能更有效地将热量散发出去,避免发动机过热。双缸发动机的散热设计,使得其在工作过程中能够及时将热量散发出去,保证了发动机的正常工作温度。在长时间连续工作或高温环境下,良好的散热性能可保证发动机的正常运转,减少故障发生的概率。 2)在长时间连续工作或高温环境下,良好的散热性能可保证发动机的正常运转,减少故障发生的概率。双缸发动机的散热性能优势,使得其在长时间连续工作或高温环境下能够保持稳定的性能,减少了因过热而导致的故障发生。散热性能的提升还能延长发动机的使用寿命,降低使用成本。 3)散热性能的提升还能延长发动机的使用寿命,降低使用成本。双缸发动机的散热性能提升,使得其内部零部件在正常的工作温度下运行,减少了因高温而导致的磨损和损坏,延长了发动机的使用寿命,降低了使用成本。 散热优势 具体表现 对发动机的影响 散热面积大 有效散发发动机热量 避免发动机过热 适应恶劣环境 长时间连续工作或高温环境稳定运行 减少故障发生概率 延长使用寿命 降低内部零部件磨损和损坏 降低使用成本 四冲程工作原理 进气冲程作用 1)通过精确的进气系统,确保吸入的混合气体比例合适,为充分燃烧提供保障。精确的进气系统设计,使得摩托车发动机能够在进气冲程中吸入合适比例的混合气体,为后续的燃烧过程提供了良好的基础。进气冲程的顺畅进行,有助于提高发动机的动力输出和燃油经济性。合理的进气设计可降低进气阻力,提高进气效率。 四冲程工作原理 2)进气冲程的顺畅进行,有助于提高发动机的动力输出和燃油经济性。顺畅的进气冲程能够保证发动机在每个工作循环中都能吸入足够的混合气体,从而提高了发动机的动力输出。同时,合适比例的混合气体也有助于提高燃油的燃烧效率,降低燃油消耗。合理的进气设计可降低进气阻力,提高进气效率。 3)合理的进气设计可降低进气阻力,提高进气效率。合理的进气管道设计和进气阀门控制,能够有效地降低进气过程中的阻力,使得更多的混合气体能够顺利进入发动机气缸。这不仅提高了进气效率,还进一步提升了发动机的性能和燃油经济性。 压缩冲程意义 1)压缩混合气体可增加其密度和温度,使燃烧更加剧烈,释放更多能量。在压缩冲程中,发动机活塞向上运动,将吸入的混合气体压缩,从而增加了混合气体的密度和温度。这种高温高压的环境使得混合气体在燃烧时能够更加剧烈地反应,释放出更多的能量。适当的压缩比能提高发动机的热效率,降低油耗。 2)适当的压缩比能提高发动机的热效率,降低油耗。合适的压缩比设计,能够使得发动机在压缩冲程中达到最佳的压缩效果,从而提高了热效率。热效率的提高意味着发动机能够将更多的燃料能量转化为机械能,减少了能量的浪费,降低了油耗。压缩冲程的稳定性对发动机的性能和可靠性至关重要。 3)压缩冲程的稳定性对发动机的性能和可靠性至关重要。稳定的压缩冲程能够保证发动机在每个工作循环中都能实现一致的压缩效果,从而保证了发动机的性能稳定性。同时,稳定的压缩冲程也有助于减少发动机内部零部件的磨损和损坏,提高了发动机的可靠性。 做功冲程效果 1)燃烧产生的高温高压气体推动活塞运动,将化学能转化为机械能,为摩托车提供动力。在做功冲程中,燃烧室内的混合气体被点燃,产生高温高压气体,这些气体推动活塞向下运动,从而将化学能转化为机械能。做功冲程的效率直接影响发动机的功率和扭矩输出。 2)做功冲程的效率直接影响发动机的功率和扭矩输出。高效的做功冲程能够使得发动机在每个工作循环中都能将更多的化学能转化为机械能,从而提高了发动机的功率和扭矩输出。优化的做功冲程设计可提高发动机的动力性能和响应速度。 3)优化的做功冲程设计可提高发动机的动力性能和响应速度。通过优化燃烧室的形状、火花塞的位置等设计参数,能够使得燃烧更加充分,提高了做功冲程的效率。这不仅提升了发动机的动力性能,还使得发动机能够更快地响应驾驶员的操作,提高了响应速度。 液冷散热系统 温度精确控制 1)通过冷却液的循环流动,能及时带走发动机产生的热量,使发动机保持稳定的工作温度。液冷散热系统利用冷却液在发动机内部的循环流动,将发动机产生的热量带走,然后通过散热器将热量散发出去。精确的温度控制有助于提高发动机的燃烧效率和性能稳定性。避免了因温度过高或过低对发动机造成的损害,提高了发动机的可靠性。 液冷散热系统 2)精确的温度控制有助于提高发动机的燃烧效率和性能稳定性。稳定的工作温度能够保证发动机的燃烧过程更加稳定,从而提高了燃烧效率。同时,稳定的温度也有助于保持发动机内部零部件的性能稳定,减少了因温度变化而导致的性能波动。避免了因温度过高或过低对发动机造成的损害,提高了发动机的可靠性。 3)避免了因温度过高或过低对发动机造成的损害,提高了发动机的可靠性。过高的温度会导致发动机内部零部件的磨损加剧,甚至可能导致零部件的损坏。过低的温度则会影响发动机的燃烧效率和性能。液冷散热系统的精确温度控制,有效地避免了这些问题的发生,提高了发动机的可靠性。 高效散热优势 1)液冷系统的散热能力强,能在短时间内将发动机的热量散发出去,保证发动机在高负荷工作时也能正常运行。液冷散热系统通过冷却液的快速循环和散热器的高效散热设计,能够在短时间内将发动机产生的大量热量散发出去。高效的散热可降低发动机的热应力,减少零部件的变形和损坏。 2)高效的散热可降低发动机的热应力,减少零部件的变形和损坏。发动机在高负荷工作时会产生大量的热量,这些热量会导致发动机内部零部件的温度升高,产生热应力。液冷系统的高效散热能够及时降低发动机的温度,减少热应力的产生,从而减少了零部件的变形和损坏。提高了摩托车在高温环境下的适应性和可靠性。 3)提高了摩托车在高温环境下的适应性和可靠性。在高温环境下,发动机更容易过热,影响其性能和可靠性。液冷散热系统的高效散热能力,使得摩托车在高温环境下也能保持稳定的性能,提高了其适应性和可靠性。 延长使用寿命 1)稳定的工作温度可减少发动机内部零部件的磨损,延长其使用寿命。液冷散热系统能够精确控制发动机的工作温度,使其保持在一个稳定的范围内。在稳定的温度环境下,发动机内部零部件的磨损会减少,从而延长了其使用寿命。降低了因高温导致的机油变质和零部件腐蚀的风险,提高了发动机的可靠性和耐久性。 2)降低了因高温导致的机油变质和零部件腐蚀的风险,提高了发动机的可靠性和耐久性。高温会导致机油的粘度降低,使其润滑性能下降,同时还会加速零部件的腐蚀。液冷系统的稳定温度控制能够有效降低这些风险,提高了发动机的可靠性和耐久性。减少了维修和更换零部件的频率,降低了使用成本。 3)减少了维修和更换零部件的频率,降低了使用成本。由于发动机内部零部件的磨损减少,维修和更换零部件的频率也会相应降低。这不仅减少了维修时间和成本,还提高了摩托车的使用效率,降低了使用成本。 传动方式匹配说明 链条传动原理 动力传递过程 1)发动机输出的动力通过主动链轮传递给链条,链条再将动力传递给从动链轮,最终驱动车轮转动。在这个过程中,链条的张紧度和链轮的精度对动力传递的效率和稳定性有重要影响。合理的链条传动设计可确保动力的有效传递,减少能量损失。 链条传动 动力传递过程 2)链条的张紧度和链轮的精度对动力传递的效率和稳定性有重要影响。合适的张紧度能够保证链条与链轮之间的良好啮合,减少动力传递过程中的打滑现象,提高传递效率。高精度的链轮能够确保动力传递的稳定性,减少振动和噪音。合理的链条传动设计可确保动力的有效传递,减少能量损失。 3)合理的链条传动设计可确保动力的有效传递,减少能量损失。通过优化链条的材质、链轮的齿形等设计参数,能够提高链条传动的效率,减少能量在传递过程中的损耗。这不仅提高了摩托车的动力性能,还降低了燃油消耗。 传递环节 关键因素 对动力传递的影响 发动机到主动链轮 主动链轮精度 影响动力初始传递稳定性 主动链轮到链条 链条张紧度 决定动力传递效率 链条到从动链轮 从动链轮精度 影响最终动力输出稳定性 从动链轮到车轮 整体传动设计合理性 关系到动力有效利用和能量损失 结构简单优势 1)相较于其他传动方式,链条传动的结构较为简单,零部件数量少,降低了制造成本。简单的结构也便于安装和调试,减少了维修和保养的难度。在摩托车的使用过程中,链条传动的可靠性较高,能适应各种复杂的工作环境。 2)简单的结构便于安装和调试,减少了维修和保养的难度。由于链条传动的零部件较少,安装和调试过程相对简单,不需要复杂的工具和技术。同时,在维修和保养时,也更容易进行检查和更换零部件,降低了维修成本和时间。在摩托车的使用过程中,链条传动的可靠性较高,能适应各种复杂的工作环境。 3)在摩托车的使用过程中,链条传动的可靠性较高,能适应各种复杂的工作环境。链条传动的结构简单,没有过多的复杂部件,减少了故障发生的概率。同时,链条传动能够在不同的路况和工作条件下保持稳定的性能,适应各种复杂的工作环境。 传动比适应性 1)通过更换不同齿数的链轮,可以改变链条传动的传动比,以适应摩托车不同的行驶速度和负载需求。在爬坡或加速时,可以选择较大的传动比,提供更大的扭矩;在高速行驶时,可以选择较小的传动比,提高行驶效率。这种传动比的可调节性使摩托车在不同工况下都能发挥最佳性能。 2)在爬坡或加速时,可以选择较大的传动比,提供更大的扭矩。较大的传动比能够使发动机在较低的转速下输出更大的扭矩,从而提供更强的动力,帮助摩托车轻松爬坡或加速。在高速行驶时,可以选择较小的传动比,提高行驶效率。较小的传动比能够使发动机在较高的转速下保持较低的扭矩输出,从而提高行驶效率,降低燃油消耗。 3)这种传动比的可调节性使摩托车在不同工况下都能发挥最佳性能。根据不同的行驶速度和负载需求,灵活调整传动比,能够使摩托车始终保持在最佳的工作状态。无论是在城市拥堵路况还是在高速行驶中,摩托车都能发挥出最佳的性能,提高了驾驶的舒适性和安全性。 与发动机匹配性 扭矩传递效果 1)双缸发动机产生的大扭矩通过链条传动能够准确地传递到车轮上,使摩托车在起步和加速时具有强劲的动力。链条传动的刚性和强度能够承受发动机输出的扭矩,保证动力传递的可靠性。合理的链条张力和链轮设计,可减少扭矩传递过程中的损失,提高动力传递效率。 2)链条传动的刚性和强度能够承受发动机输出的扭矩,保证动力传递的可靠性。链条传动采用高强度的链条和链轮,能够承受发动机输出的大扭矩,确保动力传递的可靠性。在传递过程中,链条的张力和链轮的精度也会影响扭矩传递的效果。合理的链条张力和链轮设计,可减少扭矩传递过程中的损失,提高动力传递效率。 3)合理的链条张力和链轮设计,可减少扭矩传递过程中的损失,提高动力传递效率。通过优化链条的张力和链轮的齿形等设计参数,能够减少链条与链轮之间的摩擦和打滑现象,降低扭矩传递过程中的能量损失。这不仅提高了动力传递效率,还增强了摩托车的动力性能。 转速适应性 1)链条传动能够适应发动机在不同转速下的工作要求,在高转速时也能保持稳定的动力传递。通过调整链条的张紧度和链轮的参数,可以优化链条传动在不同转速下的性能。确保了摩托车在高速行驶和急加速时的动力输出平稳,提高了行驶的安全性和舒适性。 2)通过调整链条的张紧度和链轮的参数,可以优化链条传动在不同转速下的性能。合适的张紧度能够保证链条与链轮之间的良好啮合,减少动力传递过程中的打滑现象。合理的链轮参数能够确保动力传递的稳定性,减少振动和噪音。确保了摩托车在高速行驶和急加速时的动力输出平稳,提高了行驶的安全性和舒适性。 3)确保了摩托车在高速行驶和急加速时的动力输出平稳,提高了行驶的安全性和舒适性。链条传动在不同转速下的稳定性能,使得摩托车在高速行驶和急加速时能够保持平稳的动力输出。这不仅提高了行驶的安全性,还减少了因动力波动而导致的驾驶疲劳,提高了舒适性。 转速情况 链条传动调整措施 对摩托车性能的影响 低转速 适当调整链条张紧度 保证动力传递效率,起步更轻松 高转速 优化链轮参数 保持动力传递稳定,高速行驶平稳 急加速 确保链条与链轮良好啮合 动力输出平稳,提高安全性和舒适性 系统效率提升 1)链条传动与发动机的良好匹配,减少了动力传递过程中的能量损失,提高了整个动力系统的效率。降低了发动机的负荷,减少了燃油消耗,提高了摩托车的经济性。同时,也延长了发动机和传动系统的使用寿命,降低了使用成本。 2)降低了发动机的负荷,减少了燃油消耗,提高了摩托车的经济性。由于链条传动的高效传递,发动机在输出相同动力时所需的功率降低,从而减少了燃油消耗。这不仅提高了摩托车的经济性,还降低了对环境的影响。同时,也延长了发动机和传动系统的使用寿命,降低了使用成本。 3)同时,也延长了发动机和传动系统的使用寿命,降低了使用成本。链条传动的稳定性能和高效传递,减少了发动机和传动系统内部零部件的磨损和损坏,延长了其使用寿命。这不仅减少了维修和更换零部件的频率,还降低了使用成本。 实际应用优势 机动性提升 1)链条传动的摩托车能够在狭小的空间内灵活转向和行驶,适应城市道路和复杂地形的执勤需求。其快速的加速和减速性能,使摩托车在追捕嫌疑人或执行紧急任务时具有明显优势。提高了执勤执法的效率和灵活性,增强了警方的执法能力。 2)其快速的加速和减速性能,使摩托车在追捕嫌疑人或执行紧急任务时具有明显优势。链条传动的高效动力传递,使得摩托车能够在短时间内实现快速的加速和减速,满足了执勤执法过程中的紧急需求。在追捕嫌疑人时,快速的加速性能能够帮助警方迅速追上目标;在执行紧急任务时,快速的减速性能能够确保摩托车安全停车。 3)提高了执勤执法的效率和灵活性,增强了警方的执法能力。链条传动摩托车的机动性提升,使得警方在执勤执法过程中能够更加灵活地应对各种情况。在城市道路和复杂地形中,摩托车能够快速穿梭,及时到达现场,提高了执法效率。同时,其灵活性也增强了警方的执法能力,能够更好地完成各项任务。 响应速度优势 1)链条传动的响应速度快,能够及时将发动机的动力传递到车轮上,使摩托车在瞬间实现加速或减速。在执勤执法过程中,这种快速的响应速度可帮助警方快速应对各种突发情况,提高反应能力。确保了摩托车在紧急情况下的安全性和可靠性。 2)在执勤执法过程中,这种快速的响应速度可帮助警方快速应对各种突发情况,提高反应能力。当遇到紧急情况时,链条传动的摩托车能够迅速响应,及时调整速度和方向,帮助警方快速到达现场或采取行动。这不仅提高了反应能力,还增加了执法的成功率。 3)确保了摩托车在紧急情况下的安全性和可靠性。快速的响应速度使得摩托车在紧急情况下能够及时制动或加速,避免了事故的发生。同时,链条传动的稳定性和可靠性也保证了摩托车在各种复杂情况下的正常运行,提高了安全性。 优势体现 具体表现 对执勤执法的影响 响应速度快 瞬间实现加速或减速 快速应对突发情况 提高反应能力 及时调整速度和方向 增加执法成功率 确保安全性 紧急情况下正常运行 保障人员和车辆安全 维护成本降低 1)链条传动的结构简单,零部件易于更换和维修,降低了维护成本。基层单位可以自行进行链条的调整、清洗和润滑等保养工作,减少了对专业维修人员的依赖。延长了摩托车的使用寿命,降低了整个执勤执法队伍的装备采购和使用成本。 2)基层单位可以自行进行链条的调整、清洗和润滑等保养工作,减少了对专业维修人员的依赖。由于链条传动的结构简单,基层单位的工作人员经过简单的培训就可以自行进行链条的调整、清洗和润滑等保养工作。这不仅减少了对专业维修人员的依赖,还降低了维修成本和时间。 3)延长了摩托车的使用寿命,降低了整个执勤执法队伍的装备采购和使用成本。链条传动的稳定性和可靠性,减少了摩托车内部零部件的磨损和损坏,延长了其使用寿命。这意味着整个执勤执法队伍可以减少装备采购的频率,降低了装备采购成本。同时,延长的使用寿命也减少了使用成本,提高了资源利用效率。 成本降低原因 具体措施 对执勤执法队伍的影响 结构简单 零部件易于更换和维修 降低维护成本 可自行保养 基层单位自行调整、清洗和润滑 减少对专业人员依赖 延长寿命 减少零部件磨损和损坏 降低装备采购和使用成本 无负偏离承诺内容 参数严格符合 发动机型式保证 1)保证发动机采用双缸、四冲程、液冷的设计,具备良好的动力性能和散热性能。严格按照招标文件的要求进行生产和检验,确保发动机的各项性能指标符合标准。提供发动机的详细技术资料和检测报告,证明其符合要求。 2)严格按照招标文件的要求进行生产和检验,确保发动机的各项性能指标符合标准。在生产过程中,将遵循严格的质量控制体系,对每一个环节进行监控和检测。从原材料的采购到成品的出厂,都将进行严格的检验,确保发动机的各项性能指标与招标文件的要求一致。提供发动机的详细技术资料和检测报告,证明其符合要求。 3)提供发动机的详细技术资料和检测报告,证明其符合要求。将提供发动机的详细技术参数、设计图纸、生产工艺等资料,让采购人全面了解发动机的性能和特点。同时,还将提供由国家认可的具备相应检测资质的第三方检验(检测)机构出具的检测报告,证明发动机的各项性能指标符合国家相关标准和招标文件的要求。 传动方式相符 1)承诺采用链条传动方式,确保动力传递的高效性和可靠性。对链条传动系统进行严格的质量控制和检测,保证其性能稳定。提供传动系统的相关技术文件和检测报告,证明其与招标文件要求一致。 2)对链条传动系统进行严格的质量控制和检测,保证其性能稳定。在生产过程中,将对链条传动系统的每一个零部件进行严格的质量检验,确保其符合相关标准和要求。同时,还将对链条传动系统进行整体的性能测试,保证其在不同工况下都能稳定运行。提供传动系统的相关技术文件和检测报告,证明其与招标文件要求一致。 3)提供传动系统的相关技术文件和检测报告,证明其与招标文件要求一致。将提供链条传动系统的详细技术参数、设计图纸、安装说明等文件,让采购人全面了解传动系统的性能和特点。同时,还将提供由国家认可的具备相应检测资质的第三方检验(检测)机构出具的检测报告,证明传动系统的各项性能指标符合国家相关标准和招标文件的要求。 负偏离责任承担 1)若所供产品在发动机型式或传动方式上出现负偏离,愿意按照合同约定承担相应的违约责任。承担因负偏离给采购人造成的一切损失,包括但不限于经济损失、声誉损失等。积极采取措施进行整改,确保产品尽快符合招标文件要求。 2)承担因负偏离给采购人造成的一切损失,包括但不限于经济损失、声誉损失等。如果所供产品在发动机型式或传动方式上出现负偏离,将承担由此给采购人造成的所有损失。这些损失可能包括经济损失,如维修费用、更换零部件费用等;也可能包括声誉损失,如影响采购人的形象和信誉等。积极采取措施进行整改,确保产品尽快符合招标文件要求。 3)积极采取措施进行整改,确保产品尽快符合招标文件要求。一旦发现产品出现负偏离,将立即组织专业人员进行分析和研究,找出问题的根源,并采取有效的整改措施。在最短的时间内,对产品进行调整和改进,确保其符合招标文件的要求。同时,还将向采购人及时汇报整改情况,接受采购人的监督和检查。 质量严格把控 质量管理体系 1)依据ISO9001质量管理体系标准,建立完善的质量管理体系。对生产过程中的每一个环节进行严格的质量控制,从原材料采购到成品出厂,都进行严格检验。定期对质量管理体系进行审核和评估,不断完善和优化质量管理流程。 2)对生产过程中的每一个环节进行严格的质量控制,从原材料采购到成品出厂,都进行严格检验。在原材料采购环节,将对供应商进行严格的筛选和评估,确保所采购的原材料符合质量要求。在生产过程中,将对每一道工序进行监控和检测,确保产品质量稳定。在成品出厂前,将进行全面的检验和测试,确保产品符合标准和要求。定期对质量管理体系进行审核和评估,不断完善和优化质量管理流程。 3)定期对质量管理体系进行审核和评估,不断完善和优化质量管理流程。将定期组织内部审核和管理评审,对质量管理体系的运行情况进行全面的检查和评估。根据审核和评估的结果,及时发现问题并采取措施进行改进。同时,还将不断引入先进的质量管理理念和方法,优化质量管理流程,提高质量管理水平。 质量管理环节 具体措施 目的 体系建立 依据ISO9001标准建立体系 规范质量管理流程 过程控制 原材料采购到成品出厂严格检验 确保产品质量稳定 审核评估 定期审核和评估体系 不断完善和优化流程 产品质量标准 1)所供产品严格按照国家相关标准和招标文件的要求进行生产和检验。对产品的各项性能指标进行严格检测,确保其符合标准要求。提供产品的质量检测报告和合格证明,证明产品质量合格。 2)对产品的各项性能指标进行严格检测,确保其符合标准要求。将采用先进的检测设备和方法,对产品的各项性能指标进行全面的检测。包括发动机的功率、扭矩、排放等性能指标,以及传动系统的传动效率、扭矩传递能力等性能指标。只有当产品的各项性能指标都符合标准要求时,才会判定产品合格。提供产品的质量检测报告和合格证明,证明产品质量合格。 3)提供产品的质量检测报告和合格证明,证明产品质量合格。将为每一台产品提供详细的质量检测报告,报告中包括产品的各项性能指标检测结果。同时,还将提供产品的合格证明,证明产品已经通过了严格的检验和测试,符合国家相关标准和招标文件的要求。 质量问题处理 1)若发现产品存在质量问题,立即采取措施进行处理,包括维修、更换或退货。承担因质量问题给采购人造成的一切损失,包括但不限于维修费用、运输费用等。对质量问题进行深入分析,采取有效的改进措施,防止类似问题再次发生。 2)承担因质量问题给采购人造成的一切损失,包括但不限于维修费用、运输费用等。如果产品出现质量问题,将承担由此给采购人造成的所有损失。这些损失可能包括维修费用、运输费用、因产品故障导致的业务损失等。对质量问题进行深入分析,采取有效的改进措施,防止类似问题再次发生。 3)对质量问题进行深入分析,采取有效的改进措施,防止类似问题再次发生。一旦发现产品存在质量问题,将立即组织专业人员进行分析和研究,找出问题的根源。根据分析结果,采取针对性的改进措施,如调整生产工艺、更换原材料、加强质量检验等。同时,还将对改进措施的实施效果进行跟踪和评估,确保类似问题不再发生。 服务优质保障 售前服务内容 1)为采购人提供详细的产品资料和技术参数,帮助采购人了解产品的性能和特点。根据采购人的需求,提供个性化的产品解决方案。安排专业的技术人员为采购人进行产品演示和培训,使采购人熟悉产品的操作和使用方法。 2)根据采购人的需求,提供个性化的产品解决方案。将与采购人进行充分的沟通,了解其具体需求和使用场景。根据采购人的需求,为其量身定制产品解决方案,包括产品的配置、功能、服务等方面。安排专业的技术人员为采购人进行产品演示和培训,使采购人熟悉产品的操作和使用方法。 3)安排专业的技术人员为采购人进行产品演示和培训,使采购人熟悉产品的操作和使用方法。将安排经验丰富的专业技术人员为采购人进行产品演示,向其展示产品的功能和特点。同时,还将为采购人提供详细的培训,包括产品的操作方法、维护保养知识、常见故障排除等方面。通过培训,使采购人能够熟练掌握产品的操作和使用方法,提高产品的使用效率。 售中服务措施 1)在产品生产过程中,及时向采购人反馈生产进度和质量情况。根据采购人的要求,对产品进行必要的调整和改进。负责产品的包装、运输和安装调试,确保产品安全、准确地交付到采购人手中。 2)根据采购人的要求,对产品进行必要的调整和改进。在产品生产过程中,将与采购人保持密切的沟通,及时了解其需求和意见。如果采购人提出了新的要求或建议,将及时对产品进行调整和改进,确保产品满足其需求。负责产品的包装、运输和安装调试,确保产品安全、准确地交付到采购人手中。 3)负责产品的包装、运输和安装调试,确保产品安全、准确地交付到采购人手中。将采用专业的包装材料和方法,对产品进行精心包装,确保产品在运输过程中不受损坏。同时,将选择可靠的运输公司,确保产品能够安全、准确地运输到采购人指定的地点。在产品到达目的地后,将安排专业的技术人员进行安装调试,确保产品能够正常运行。 售中服务环节 具体措施 目的 进度反馈 及时向采购人反馈生产进度和质量情况 让采购人了解产品状态 调整改进 根据采购人要求对产品进行调整和改进 满足采购人需求 包装运输 采用专业包装和可靠运输确保产品安全 保证产品完好交付 安装调试 安排专业人员进行安装调试 确保产品正常运行 售后服务响应 1)建立24小时售后服务热线,随时接受采购人的咨询和反馈。承诺接到采购人通知后1个小时内抵达采购人单位提供服务,及时解决产品使用过程中出现的问题。定期对采购人进行回访,了解产品的使用情况和采购人的满意度,不断改进服务质量。 2)承诺接到采购人通知后1个小时内抵达采购人单位提供服务,及时解决产品使用过程中出现的问题。将组建专业的售后服务团队,确保在接到采购人的通知后能够迅速响应。售后服务团队将携带必要的工具和零部件,在1个小时内抵达采购人单位,及时解决产品使用过程中出现的问题。定期对采购人进行回访,了解产品的使用情况和采购人的满意度,不断改进服务质量。 3)定期对采购人进行回访,了解产品的使用情况和采购人的满意度,不断改进服务质量。将定期通过电话、邮件等方式对采购人进行回访,了解产品的使用情况和采购人的满意度。根据回访结果,及时发现服务中存在的问题,并采取措施进行改进。同时,还将不断收集采购人的意见和建议,为产品的改进和服务的优化提供参考。 核心参数确认文件 发动机参数文件 技术参数详情 1)详细列出发动机的各项技术参数,如双缸、四冲程、液冷的发动机型式,650±5ml的排量等。确保技术参数与招标文件的要求一致,无任何偏差。对技术参数进行解释和说明,帮助采购人更好地理解发动机的性能。 2)确保技术参数与招标文件的要求一致,无任何偏差。在编制发动机参数文件时,将严格按照招标文件的要求,准确列出发动机的各项技术参数。对每一个参数都进行仔细的核对和验证,确保其与招标文件的要求完全一致,没有任何偏差。对技术参数进行解释和说明,帮助采购人更好地理解发动机的性能。 3)对技术参数进行解释和说明,帮助采购人更好地理解发动机的性能。将对发动机的各项技术参数进行详细的解释和说明,包括参数的含义、作用、影响等方面。通过解释和说明,让采购人能够更加深入地了解发动机的性能和特点,从而做出更加明智的采购决策。 检测报告证明 1)提供的发动机检测报告复印件,必须是由国家认可的具备相应检测资质的第三方检验(检测)机构出具的。检测报告应涵盖发动机的各项性能指标,如功率、扭矩、排放等,证明发动机符合国家相关标准和招标文件的要求。确保检测报告的真实性和有效性,如有必要,可提供原件供采购人核实。 2)检测报告应涵盖发动机的各项性能指标,如功率、扭矩、排放等,证明发动机符合国家相关标准和招标文件的要求。检测报告将对发动机的各项性能指标进行全面的检测和评估,包括发动机的动力性能、经济性能、环保性能等方面。通过检测报告,可以证明发动机的各项性能指标符合国家相关标准和招标文件的要求。确保检测报告的真实性和有效性,如有必要,可提供原件供采购人核实。 3)确保检测报告的真实性和有效性,如有必要,可提供原件供采购人核实。将对检测报告的来源和真实性进行严格的审核和验证,确保其是由国家认可的具备相应检测资质的第三方检验(检测)机构出具的。同时,还将对检测报告的内容进行仔细的检查,确保其准确反映了发动机的实际性能。如果采购人需要核实检测报告的真实性,将提供原件供其查阅。 生产厂家信息 1)提供发动机的生产厂家和品牌信息,介绍生产厂家的规模、技术实力和市场信誉。证明发动机是由正规厂家生产的,具有良好的质量保证和售后服务。如有可能,提供生产厂家的相关认证证书和荣誉奖项,增强采购人对发动机的信心。 2)证明发动机是由正规厂家生产的,具有良好的质量保证和售后服务。通过提供生产厂家的详细信息,包括其规模、技术实力、市场信誉等方面,可以证明发动机是由正规厂家生产的。正规厂家通常具有完善的质量管理体系和售后服务体系,能够为产品提供良好的质量保证和售后服务。如有可能,提供生产厂家的相关认证证书和荣誉奖项,增强采购人对发动机的信心。 3)如有可能,提供生产厂家的相关认证证书和荣誉奖项,增强采购人对发动机的信心。将尽可能收集生产厂家的相关认证证书和荣誉奖项,如ISO9001质量管理体系认证、国家高新技术企业证书、行业知名奖项等。这些认证证书和荣誉奖项是生产厂家实力和信誉的体现,能够增强采购人对发动机的信心。 传动参数说明 传动原理阐述 1)详细解释链条传动的工作原理,说明动力是如何通过链条和链轮传递的。介绍链条传动的结构特点,如链条的材质、链轮的设计等,说明其如何保证动力传递的高效性和可靠性。阐述链条传动的性能优势,如响应速度快、维护成本低等,使采购人更好地了解传动系统的特点。 2)介绍链条传动的结构特点,如链条的材质、链轮的设计等,说明其如何保证动力传递的高效性和可靠性。链条传动的结构特点对动力传递的效率和可靠性有着重要的影响。链条通常采用高强度的合金钢材质,具有良好的耐磨性和抗拉强度。链轮的设计也经过精心优化,能够确保链条与链轮之间的良好啮合,减少动力传递过程中的打滑现象。阐述链条传动的性能优势,如响应速度快、维护成本低等,使采购人更好地了解传动系统的特点。 3)阐述链条传动的性能优势,如响应速度快、维护成本低等,使采购人更好地了解传动系统的特点。链条传动具有响应速度快、维护成本低等性能优势。响应速度快使得摩托车能够在瞬间实现加速或减速,满足执勤执法过程中的紧急需求。维护成本低则降低了使用成本,提高了资源利用效率。通过阐述这些性能优势,能够让采购人更好地了解传动系统的特点,从而做出更加合适的采购决策。 技术参数列表 1)提供传动系统的详细技术参数表,包括传动比、链条规格、链轮齿数等。确保技术参数与招标文件的要求一致,满足摩托车的动力传递需求。对技术参数进行解释和说明,帮助采购人理解传动系统的性能和特点。 2)确保技术参数与招标文件的要求一致,满足摩托车的动力传递需求。在编制传动系统技术参数表时,将严格按照招标文件的要求,准确列出传动系统的各项技术参数。对每一个参数都进行仔细的核对和验证,确保其与招标文件的要求完全一致,能够满足摩托车的动力传递需求。对技术参数进行解释和说明,帮助采购人理解传动系统的性能和特点。 3)对技术参数进行解释和说明,帮助采购人理解传动系统的性能和特点。将对传动系统的各项技术参数进行详细的解释和说明,包括参数的含义、作用、影响等方面。通过解释和说明,让采购人能够更加深入地了解传动系统的性能和特点,从而更好地使用和维护传动系统。 检测报告支持 1)提供传动系统的检测报告复印件,证明其各项性能指标符合国家相关标准和招标文件的要求。检测报告应涵盖传动效率、扭矩传递能力等关键指标,确保传动系统的性能可靠。确保检测报告的真实性和有效性,如有必要,可提供原件供采购人核实。 2)检测报告应涵盖传动效率、扭矩传递能力等关键指标,确保传动系统的性能可靠。检测报告将对传动系统的各项性能指标进行全面的检测和评估,包括传动效率、扭矩传递能力、振动和噪音等方面。通过检测报告,可以证明传动系统的各项性能指标符合国家相关标准和招标文件的要求,确保其性能可靠。确保检测报告的真实性和有效性,如有必要,可提供原件供采购人核实。 3)确保检测报告的真实性和有效性,如有必要,可提供原件供采购人核实。将对检测报告的来源和真实性进行严格的审核和验证,确保其是由国家认可的具备相应检测资质的第三方检验(检测)机构出具的。同时,还将对检测报告的内容进行仔细的检查,确保其准确反映了传动系统的实际性能。如果采购人需要核实检测报告的真实性,将提供原件供其查阅。 文件真实性承诺 文件真实保证 1)对所提供的发动机参数文件、传动参数说明等核心参数确认文件的真实性负责。确保文件中的信息准确无误,与实际产品相符。采取必要的措施,保证文件的来源合法、可靠。 2)确保文件中的信息准确无误,与实际产品相符。在编制核心参数确认文件时,将进行严格的审核和验证,确保文件中的每一个信息都准确无误。同时,还将对文件中的信息与实际产品进行核对,确保其与实际产品相符。采取必要的措施,保证文件的来源合法、可靠。 3)采取必要的措施,保证文件的来源合法、可靠。将对文件的来源进行严格的审查和管理,确保文件是由正规的渠道获取的。同时,还将建立完善的文件管理制度,对文件的存储、使用、保密等方面进行严格的控制,保证文件的来源合法、可靠。 虚假责任承担 1)若发现所提供的文件存在虚假信息,愿意承担相应的法律责任,接受法律的制裁。赔偿因虚假文件给采购人造成的一切损失,包括经济损失、声誉损失等。积极配合采购人进行调查和处理,采取措施挽回影响。 2)赔偿因虚假文件给采购人造成的一切损失,包括经济损失、声誉损失等。如果所提供的文件存在虚假信息,将承担由此给采购人造成的所有损失。这些损失可能包括经济损失,如采购成本增加、维修费用等;也可能包括声誉损失,如影响采购人的形象和信誉等。积极配合采购人进行调查和处理,采取措施挽回影响。 3)积极配合采购人进行调查和处理,采取措施挽回影响。一旦发现所提供的文件存在虚假信息,将立即停止使用该文件,并积极配合采购人进行调查和处理。将提供必要的协助和支持,如提供相关证据、配合调查等。同时,还将采取措施挽回因虚假文件给采购人造成的影响,如公开道歉、赔偿损失等。 核实配合态度 1)愿意配合采购人对核心参数确认文件的真实性进行核实和调查。提供必要的协助和支持,如提供文件原件、介绍文件来源等。保持沟通和联系,及时回应采购人的要求和疑问。 2)提供必要的协助和支持,如提供文件原件、介绍文件来源等。如果采购人需要对核心参数确认文件的真实性进行核实和调查,将提供必要的协助和支持。将提供文件的原件供采购人查阅,同时还将详细介绍文件的来源和获取方式。保持沟通和联系,及时回应采购人的要求和疑问。 3)保持沟通和联系,及时回应采购人的要求和疑问。将与采购人保持密切的沟通和联系,及时了解其需求和意见。对于采购人提出的要求和疑问,将及时进行回应和解答,确保其能够得到满意的答复。通过沟通和联系,建立良好的合作关系,共同推进项目的顺利进行。 非标注项技术参数 排量参数详细说明 排量标准数值 参数精准把控 在本项目摩托车的生产过程中,采用先进的生产工艺和严格的质量管控体系,对排量参数进行精准把控。从发动机的设计、零部件的加工到整车的装配,每一个环节都经过精心调校和严格检测,确保每一辆摩托车的排量都能精确地控制在规定的范围内。对于A分标要求的650±5ml排量和B分标要求的250ml(±5)排量,都能做到高度精准,为摩托车的性能稳定提供坚实基础。 发动机设计 零部件加工 整车装配 检测数据支撑 为确保排量参数符合标准,提供国家认可的具备相应检测资质的第三方检验(检测)机构出具的检测报告复印件。这些报告详细记录了每辆摩托车的排量检测数据,经过权威机构的严格检测,报告显示排量参数完全达标。检测过程遵循科学、公正、严谨的原则,检测结果真实可靠,为产品质量提供了有力的证明。 性能稳定保障 此排量的设定是经过大量的研究和实践验证的,能保障摩托车具备稳定且良好的动力性能。对于警用执勤执法的实际需求,合适的排量能使摩托车在加速、爬坡、高速行驶等方面表现出色,确保在各种复杂路况下都能快速响应和执行任务。同时,稳定的动力性能也有助于减少车辆故障,提高使用效率和可靠性。 排量误差范围 严格生产管控 通过先进的生产设备和精湛的制造工艺,结合严格的质量管控体系,将排量误差控制在合理范围内。在生产过程中,对每一个关键环节进行严格监控和调整,从原材料的选择到零部件的加工,再到整车的组装,都进行精细的质量控制。同时,引入先进的检测技术和设备,对每一辆摩托车的排量进行实时监测和调整,确保误差始终在规定的范围内。 误差影响分析 即使在极其严格的生产管控下,可能仍会存在微小的排量误差,但这种误差不会对摩托车的整体性能和使用造成不良影响。通过大量的实验和实际应用验证,微小的排量误差在摩托车的正常使用范围内是可以接受的,不会影响其动力性能、加速性能、爬坡性能等关键指标。以下是对误差影响的具体分析: 误差分析 误差情况 对动力性能影响 对加速性能影响 对爬坡性能影响 微小正误差 动力稍有增强,在可接受范围内 加速稍有变快,不影响正常使用 爬坡能力稍有提升,无明显差异 微小负误差 动力稍有减弱,不影响正常执勤 加速稍有变慢,仍能满足任务需求 爬坡能力稍有下降,不影响通过性 持续优化改进 为了进一步提高产品质量,不断对生产工艺进行优化和改进。通过引入新的技术、设备和管理方法,不断提升生产过程的自动化和智能化水平,减少人为因素对排量误差的影响。同时,加强与科研机构的合作,开展技术创新和研发工作,探索更加精准的排量控制方法,进一步缩小排量误差范围,提高产品的稳定性和可靠性。 工艺优化 排量与动力关系 动力性能表现 该排量的摩托车在加速、爬坡等方面表现出良好的动力性能。在加速过程中,能够迅速响应,提供强劲的动力输出,使摩托车在短时间内达到较高的速度。在爬坡时,充足的扭矩能够保证摩托车轻松应对各种坡度,确保在山区、丘陵等复杂地形下也能顺利行驶。这种良好的动力性能为警用执勤执法提供了有力的支持,能够快速响应各种紧急情况。 实际应用优势 在实际执勤执法中,充足的动力能确保摩托车快速响应和执行任务。无论是追捕违法车辆、快速到达事故现场还是在巡逻过程中灵活穿梭,都需要摩托车具备强大的动力性能。该排量的摩托车能够满足这些需求,在城市道路、高速公路、乡村小道等各种路况下都能快速行驶,提高执法效率和威慑力。 动力与油耗平衡 在保证动力的同时,也兼顾了油耗的合理性,降低使用成本。通过优化发动机的设计和燃烧效率,采用先进的燃油喷射技术和节能技术,使摩托车在提供强劲动力的同时,能够有效地降低燃油消耗。合理的油耗不仅能够减少使用成本,还能降低对环境的影响,符合绿色环保的发展理念。 高度设计 整车尺寸数据确认 长度参数说明 长度设计考量 A分标摩托车长度设计为≤2350mm,B分标车辆尺寸长宽高≥2000mm×800mm×1300mm,这样的长度设计既保证了摩托车的稳定性,又便于在城市道路等狭窄空间中灵活行驶。较短的长度使摩托车在转弯、掉头时更加灵活,能够快速应对各种路况。以下是长度设计对摩托车使用场景的影响分析: 使用场景 长度优势体现 城市拥堵道路 能够轻松穿梭于车流中,快速到达目的地 狭窄街道 便于转弯和掉头,提高通行效率 停车场 更容易停放,节省空间 长度检测结果 提供国家认可的第三方检测机构出具的检测报告,证明长度参数符合标准。检测报告详细记录了每辆摩托车的实际长度数据,经过权威机构的严格检测,确认长度参数在规定的范围内。检测过程采用高精度的测量设备和科学的检测方法,确保检测结果的准确性和可靠性。以下是检测报告的部分信息: 分标 规定长度范围 实际检测长度 检测结果 A分标 ≤2350mm XXXmm 符合标准 B分标 ≥2000mm XXXmm 符合标准 长度与机动性 合适的长度使得摩托车在执勤执法过程中具有良好的机动性。较短的长度使摩托车能够在狭窄的街道、小巷中自由穿梭,快速响应各种紧急情况。在追捕违法车辆时,能够灵活地变换车道和方向,提高追捕效率。同时,良好的机动性也有助于提高执法人员的安全性,减少交通事故的发生。 技术人员 宽度参数说明 宽度设计合理性 A分标摩托车宽度设计为≤1000mm,这样的宽度设计既保证了骑行的舒适性,又能适应不同道路条件。适中的宽度使骑行者在驾驶过程中能够保持良好的平衡感,减少疲劳感。同时,较窄的宽度也使摩托车能够在狭窄的道路上顺利通行,提高了通过性。 宽度检测依据 有国家认可的第三方检测报告证明宽度参数达标。检测报告详细记录了摩托车的宽度检测数据,经过权威机构的严格检测,确认宽度参数符合标准。检测过程遵循严格的检测流程和标准,确保检测结果的真实性和可靠性。 宽度与通过性 较窄的宽度使摩托车在拥堵路段和狭窄通道具有更好的通过性。在城市交通拥堵时,摩托车能够轻松地穿梭于车流中,快速到达目的地。在狭窄的小巷、胡同中,也能够顺利通行,提高了执法效率。以下是宽度对摩托车通过性的影响分析: 路况类型 宽度优势体现 城市拥堵路段 能够在车流中灵活穿梭,节省时间 狭窄通道 可以顺利通过,避免拥堵 乡村小道 适应狭窄路面,扩大活动范围 高度参数说明 高度设计原则 A分标摩托车高度设计为≤1360mm,这样的高度设计考虑了骑行者的操作便利性和车辆的重心稳定性。较低的高度使骑行者更容易上下车,操作更加方便。同时,合理的高度有助于降低车辆重心,提高行驶安全性。以下是高度设计对摩托车使用的影响分析: 影响方面 高度优势体现 骑行操作 骑行者更容易上下车,操作更加灵活 重心稳定性 降低车辆重心,提高行驶稳定性 安全性 减少侧翻风险,保障骑行安全 高度检测证明 提供第三方检测报告,证实高度参数在规定范围内。检测报告详细记录了每辆摩托车的实际高度数据,经过权威机构的严格检测,确认高度参数符合标准。检测过程采用先进的测量设备和科学的检测方法,确保检测结果的准确性和可靠性。 高度与安全性 合理的高度有助于降低车辆重心,提高行驶安全性。较低的重心使摩托车在行驶过程中更加稳定,减少侧翻的风险。在高速行驶、转弯、制动等情况下,能够更好地保持平衡,保障骑行者的安全。同时,合理的高度也有助于提高摩托车的操控性,使骑行更加轻松自如。 整备质量检测结果 整备质量标准 质量控制措施 在生产过程中,通过选用优质材料和优化设计,严格控制整备质量。对于A分标要求的整备质量≤260kg和B分标要求的整备质量≥200kg,都进行了精确的设...
南宁市公安局交通警察支队采购执勤执法用车项目投标方案.docx
下载提示

1.本文档仅提供部分内容试读;

2.支付并下载文件,享受无限制查看;

3.本网站所提供的标准文本仅供个人学习、研究之用,未经授权,严禁复制、发行、汇编、翻译或网络传播等,侵权必究;

4.左侧添加客服微信获取帮助;

5.本文为word版本,可以直接复制编辑使用。


这个人很懒,什么都没留下
未认证用户 查看用户
该文档于 上传
推荐文档
×
精品标书制作
百人专家团队
擅长领域:
工程标 服务标 采购标
16852
已服务主
2892
中标量
1765
平台标师
扫码添加客服
客服二维码
咨询热线:192 3288 5147
公众号
微信客服
客服