文库 货物类投标方案 教学设备

菏泽一中八一路校区购智慧黑板项目投标方案.docx

DOCX   1143页   下载960   2025-08-30   浏览71   收藏99   点赞435   评分-   624546字   228.00

AI慧写标书

十分钟千页标书高效生成

温馨提示:当前文档最多只能预览 15 页,若文档总页数超出了 15 页,请下载原文档以浏览全部内容。
菏泽一中八一路校区购智慧黑板项目投标方案.docx 第1页
菏泽一中八一路校区购智慧黑板项目投标方案.docx 第2页
菏泽一中八一路校区购智慧黑板项目投标方案.docx 第3页
菏泽一中八一路校区购智慧黑板项目投标方案.docx 第4页
菏泽一中八一路校区购智慧黑板项目投标方案.docx 第5页
菏泽一中八一路校区购智慧黑板项目投标方案.docx 第6页
菏泽一中八一路校区购智慧黑板项目投标方案.docx 第7页
菏泽一中八一路校区购智慧黑板项目投标方案.docx 第8页
菏泽一中八一路校区购智慧黑板项目投标方案.docx 第9页
菏泽一中八一路校区购智慧黑板项目投标方案.docx 第10页
菏泽一中八一路校区购智慧黑板项目投标方案.docx 第11页
菏泽一中八一路校区购智慧黑板项目投标方案.docx 第12页
菏泽一中八一路校区购智慧黑板项目投标方案.docx 第13页
菏泽一中八一路校区购智慧黑板项目投标方案.docx 第14页
菏泽一中八一路校区购智慧黑板项目投标方案.docx 第15页
剩余1128页未读, 下载浏览全部

开通会员, 优惠多多

6重权益等你来

首次半价下载
折扣特惠
上传高收益
特权文档
AI慧写优惠
专属客服
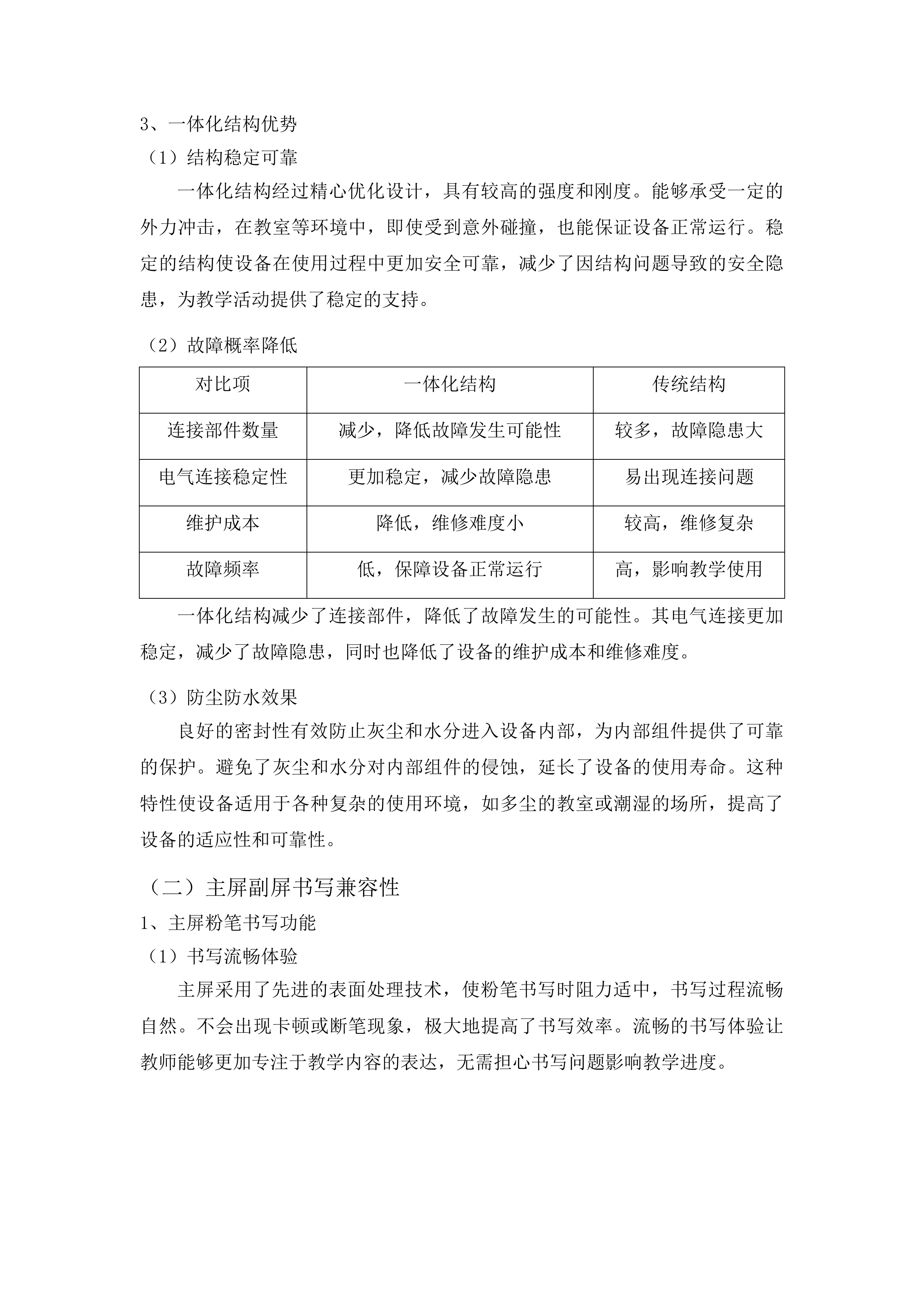
菏泽一中八一路校区购智慧黑板项目投标方案 第一章 技术参数响应 7 第一节 技术参数逐项响应 7 一、 90寸智慧黑板整机参数 7 二、 触控与音频性能参数 17 三、 显示与连接功能参数 34 四、 摄像头与系统兼容参数 41 五、 书写与接口功能参数 46 六、 内置OPS电脑模块参数 63 第二节 第三方检测报告 76 一、 显示性能检测报告 76 二、 触控与音频检测报告 87 三、 连接与无线检测报告 93 四、 摄像头与AI功能检测报告 108 五、 OPS电脑模块检测报告 123 第二章 产品优越性 137 第一节 数据管理能力 137 一、 数据管理能力体系 137 二、 技术实现路径 146 三、 管理能力证明材料 159 第二节 DCMM认证等级 166 一、 认证机构资质 166 二、 认证等级证明 178 三、 认证过程说明 190 第三节 认证材料提供 199 一、 认证证书文件 199 二、 证书查验方式 209 三、 认证追溯材料 216 第三章 融合方案 226 第一节 与教学的融合性 226 一、 课堂教学场景融合应用 226 二、 教学软件功能提升方案 243 三、 跨平台系统兼容性说明 257 四、 AI教学功能应用价值 263 第二节 软硬平台的兼容性 277 一、 OPS电脑硬件兼容设计 278 二、 教学软件无缝集成方案 292 三、 集中管理平台对接方式 302 四、 外设模块兼容实现 314 第三节 产品的成熟性 333 一、 智慧黑板应用案例 333 二、 教学软件成熟度证明 347 三、 集中管理平台经验 363 四、 质量控制保障体系 368 第四章 实施方案 387 第一节 项目管理制度 387 一、 组织架构搭建 387 二、 会议沟通机制 397 三、 文档资料管控 417 四、 变更管理体系 428 五、 风险防控策略 447 第二节 实施计划 455 一、 总体时间规划 455 二、 分阶段实施安排 468 三、 人员进场部署 481 四、 验收环节规划 491 五、 90寸智慧黑板安装 505 六、 集中管理平台部署 520 第三节 进度控制措施 536 一、 进度可视化管理 536 二、 关键节点管控 547 三、 进度偏差处理 561 四、 进度报告制度 571 五、 供应链协同机制 584 第四节 质量保证措施 597 一、 质量管理体系构建 598 二、 施工标准规范 603 三、 技术交底机制 617 四、 过程质量检查 629 五、 质量问题处置 642 六、 设备性能测试 654 第五章 应急预案 668 第一节 响应及排除故障时间 668 一、 全天候响应服务机制 668 二、 故障分级处理标准 686 第二节 特殊情况处理流程 692 一、 突发状况应急方案 692 二、 应急响应责任体系 705 第三节 应急保障措施 716 一、 本地化应急资源配置 716 二、 应急能力提升机制 736 第六章 培训方案 742 第一节 培训内容 742 一、 智慧黑板操作培训 742 二、 集中管理平台应用 751 三、 教学互动功能实训 771 四、 设备日常维护保养 786 第二节 师资力量配备 792 一、 专职讲师团队配置 792 二、 讲师资质能力要求 808 三、 团队协作保障机制 817 第三节 培训时间与地点安排 833 一、 集中培训实施计划 834 二、 分批次进校指导 862 三、 培训场地布置方案 875 第四节 配套正版培训教材 890 一、 智慧黑板培训教材 890 二、 集中管理平台教材 897 三、 教材正版证明材料 912 第七章 售后服务 919 第一节 售后服务体系 919 一、 服务流程规范 919 二、 服务标准体系 936 三、 服务监督机制 950 第二节 响应时间 957 一、 设备故障响应时效 957 二、 远程技术支持时效 971 三、 现场服务到达时效 979 第三节 售后服务措施 987 一、 定期巡检服务 987 二、 设备使用跟踪管理 997 三、 远程升级服务 1005 四、 专项问题处理通道 1012 第四节 服务人员配备分工 1034 一、 技术工程师职责 1034 二、 客服专员职责 1046 三、 运维人员职责 1059 四、 人员资质管理 1067 第五节 售后服务认证 1083 一、 GB/T27922 -2011认证证书 1083 二、 十二星级认证材料 1093 三、 认证机构信息文件 1106 四、 认证有效期说明文件 1117 五、 供应商公章证明材料 1133 技术参数响应 技术参数逐项响应 90寸智慧黑板整机参数 全金属外壳三拼接设计 金属材质选用 材质特性优势 金属材质具备出色的散热性能,能够及时将设备运行产生的热量散发出去,确保设备在长时间使用过程中保持稳定的工作状态,避免因过热导致的性能下降。其坚固耐用的特点,使其能够承受一定程度的外力冲击和碰撞,适应教室等复杂的使用环境,减少因意外情况造成的损坏。同时,表面经过特殊处理的金属外壳,不仅美观大方,还提升了整机的质感,为教学环境增添了一份科技感。 全金属外壳三拼接设计 金属材质散热性能 材质质量保障 所选用的金属材质严格遵循相关质量标准,质量可靠且稳定。在生产过程中,经过了多道严格的质量检测工序,从原材料的检验到成品的最终检测,确保材质无任何瑕疵和缺陷。这种高稳定性的金属材质,能够长期保持良好的性能,为设备的长期使用提供了坚实的保障,减少了因材质问题导致的维修和更换成本。 材质环保要求 金属材质完全符合环保要求,对环境无污染。在生产过程中,采用了环保的生产工艺,减少了对环境的负面影响。而且,该金属材质具有可回收利用的特性,符合可持续发展的理念,体现了我公司在产品设计和生产过程中对环境保护的重视,为绿色教育事业贡献一份力量。 三拼接平面设计 拼接工艺精湛 拼接工艺采用了先进的技术,确保拼接精度达到了极高的水平。拼接处经过特殊处理,牢固可靠,不易松动和变形,即使在频繁使用和搬运的过程中,也能保持稳定的结构。精湛的拼接工艺使整机结构更加稳定,为设备的正常运行提供了坚实的基础,减少了因拼接问题导致的故障和维修。 三拼接平面设计 拼接设计优势 三拼接设计具有高度的灵活性,可根据实际需求进行灵活组合。当部分组件出现故障或需要升级时,方便进行更换和升级,降低了使用成本。同时,这种设计使整机的安装更加便捷,节省了大量的时间和人力,提高了安装效率,确保设备能够尽快投入使用。 拼接质量检测 拼接完成后,会进行严格的质量检测,涵盖拼接精度、牢固程度等多个方面。只有通过全面检测的产品才能进入市场,这一严格的质量把控机制,保证了用户能够获得高质量的产品,维护了用户的权益,也体现了我公司对产品质量的高度重视。 一体化结构优势 结构稳定可靠 一体化结构经过精心优化设计,具有较高的强度和刚度。能够承受一定的外力冲击,在教室等环境中,即使受到意外碰撞,也能保证设备正常运行。稳定的结构使设备在使用过程中更加安全可靠,减少了因结构问题导致的安全隐患,为教学活动提供了稳定的支持。 故障概率降低 对比项 一体化结构 传统结构 连接部件数量 减少,降低故障发生可能性 较多,故障隐患大 电气连接稳定性 更加稳定,减少故障隐患 易出现连接问题 维护成本 降低,维修难度小 较高,维修复杂 故障频率 低,保障设备正常运行 高,影响教学使用 一体化结构减少了连接部件,降低了故障发生的可能性。其电气连接更加稳定,减少了故障隐患,同时也降低了设备的维护成本和维修难度。 防尘防水效果 良好的密封性有效防止灰尘和水分进入设备内部,为内部组件提供了可靠的保护。避免了灰尘和水分对内部组件的侵蚀,延长了设备的使用寿命。这种特性使设备适用于各种复杂的使用环境,如多尘的教室或潮湿的场所,提高了设备的适应性和可靠性。 主屏副屏书写兼容性 主屏粉笔书写功能 书写流畅体验 主屏采用了先进的表面处理技术,使粉笔书写时阻力适中,书写过程流畅自然。不会出现卡顿或断笔现象,极大地提高了书写效率。流畅的书写体验让教师能够更加专注于教学内容的表达,无需担心书写问题影响教学进度。 主屏粉笔书写 痕迹清晰易擦 特点 描述 痕迹清晰 粉笔书写痕迹在不同光照条件下都清晰可见 擦拭轻松 用普通黑板擦可轻松擦净,无残留痕迹 更新便捷 方便教师快速更新教学内容 粉笔在主屏上书写的痕迹清晰,无论是在强光还是弱光环境下,都能让学生清晰地看到。使用普通黑板擦即可轻松擦拭干净,不会留下残留痕迹,这一特点方便教师快速更新教学内容,提高了教学效率。 表面材质保护 主屏表面材质具有良好的耐磨性,粉笔书写不会对其造成损伤。能够长期保持光滑平整的表面,保证了书写效果的一致性。这种材质保护措施延长了设备的使用寿命,降低了更换成本,为学校节省了资源。 副屏多笔书写支持 多笔工具适配 副屏经过特殊设计,能够完美适配普通粉笔、液体粉笔、成膜笔等多种书写工具。不同书写工具在副屏上都能达到最佳的书写效果,为用户提供了更多的选择,满足了多样化的教学需求。 书写习惯满足 支持多种书写工具,充分满足了不同用户的书写习惯和需求。教师可以根据教学内容和个人喜好自由选择合适的书写工具,提高了使用满意度和教学体验,使教学更加得心应手。 书写效果一致 副屏对不同书写工具的兼容性良好,无论使用哪种书写工具,都能保证书写痕迹清晰、流畅。这种一致性确保了教学内容能够准确传达和展示,避免了因书写效果差异导致的信息传递误差。 书写兼容性优势 实用通用性能 良好的书写兼容性使设备能够适应不同的教学场景,提高了设备的实用性和通用性。降低了使用成本,因为无需为不同的教学需求配备多种书写设备。适用于各种教学环境和教学方式,为教育教学提供了有力的支持。 灵活切换使用 教师可以根据教学内容和需要,在主屏和副屏之间灵活切换书写区域。也能随时更换书写工具,这种灵活性提高了教学效率,使教学过程更加流畅。增强了教学的互动性,让学生更加积极地参与到课堂中来。 适应教学场景 教学场景 书写兼容性优势体现 传统板书教学 主屏粉笔书写流畅,副屏多笔支持,满足板书需求 多媒体教学 可灵活切换书写区域和工具,辅助教学展示 互动教学 方便教师与学生互动,增强教学效果 书写兼容性使设备能够更好地适应不同的教学场景和教学方法。为教师提供了更多的教学手段和选择,提升了教学质量。增强了设备在教学场景中的适应性和竞争力,使其成为教学的得力助手。 宽4.2m高1.25m外观尺寸 外观尺寸达标 尺寸严格把控 在生产过程中,采用先进的测量设备和工艺,对外观尺寸进行严格把控,确保符合宽4.2m高1.25m的标准要求。严格的尺寸把控提高了产品的质量和一致性,使每台设备都能达到统一的高品质水平。 教室环境适配 合适的外观尺寸能够与教室的空间布局完美匹配,既不会因尺寸过大而占据过多空间,影响学生的活动和视野,也不会因尺寸过小而无法满足教学展示需求。提高了设备在教室环境中的适用性和协调性,营造了良好的教学氛围。 展示空间充足 较大的尺寸为教学内容的展示提供了充足的空间,教师可以在设备上展示更多的信息和资料,如复杂的图表、详细的文字说明等。这有助于提高教学效率,满足了现代教学对大容量展示的需求,使学生能够更全面地获取知识。 尺寸设计合理性 人体工程学考量 尺寸设计充分考虑了人体工程学原理,符合人体的视觉和操作习惯。教师和学生在使用设备时能够保持舒适的姿势和视角,减少了因长时间使用设备而产生的疲劳和不适感。有助于提高教学和学习的效率。 不同位置观看 合适的尺寸使教师和学生在教室的不同位置都能清晰地观看设备展示的内容,保证了教学信息的有效传达和接收。无论学生坐在教室的前排、后排还是两侧,都能看到清晰的画面和文字,提高了教学的参与度和效果。 使用舒适便捷 合理的尺寸设计使设备的操作更加便捷,教师可以轻松地在设备上进行书写、展示等操作。提高了使用效率,为教学活动提供了更好的支持和保障,让教师能够更加专注于教学内容的传授。 尺寸优势体现 视觉冲击效果 宽4.2m高1.25m的尺寸使设备具有较强的视觉冲击力,能够在教室中形成鲜明的视觉焦点。吸引了学生的目光,让学生更加关注教学内容,提高了学生对教学内容的关注度和兴趣。 吸引学生注意 醒目的外观尺寸能够吸引学生的注意力,激发他们的学习积极性。使学生更加专注于教学活动,提高了学习效果。为教学创造了良好的氛围和条件,有助于营造积极向上的学习环境。 先进形象展示 较大的尺寸展示了教育信息化的先进形象和实力,体现了学校对教学质量和信息化建设的重视。提升了学校的整体形象和竞争力,向外界展示了学校的现代化教学水平和创新精神。 90寸LED液晶屏分辨率 90寸高清屏幕 清晰逼真显示 90寸高清LED液晶屏具备高亮度、高对比度和丰富的色彩表现能力,能够呈现出清晰、逼真的图像和视频。使教学内容更加生动形象,让学生仿佛身临其境,提高了学生对教学内容的理解和接受程度。 更多内容展示 大屏幕能够同时展示更多的教学信息和资料,减少了翻页和切换的次数。提高了教学效率,使教师能够在有限的时间内传授更多的知识,满足了现代教学对大容量展示的需求。 多样教学适用 高清屏幕适用于各种教学场景,如课件展示、视频播放、互动教学等。能够为不同学科的教学提供良好的支持和保障,具有广泛的通用性和适用性,是教学的得力工具。 3840×2160分辨率 细腻精准显示 3840×2160的高分辨率能够呈现出细腻、精准的图像细节,使教学内容中的图表、图片等更加清晰可辨。便于学生理解复杂的知识,提高了教学的质量和效果。 清晰锐利效果 高分辨率使文字和图像更加清晰锐利,无模糊和锯齿现象。即使在大屏幕上显示,也能保证内容的清晰度和可读性,为学生提供了良好的视觉体验。 准确内容传达 高分辨率保证了教学内容的准确展示和传达,避免了信息丢失和误解。使教师能够更加准确地表达教学意图,学生能够更好地接收和理解知识,提高了教学的准确性和有效性。 分辨率优势体现 专业形象提升 高分辨率的屏幕展示了设备的专业性和高品质,提升了学校和教师在教学中的形象和地位。体现了对教学质量的追求和重视,为教学增添了专业色彩。 学习兴趣增强 优势 描述 吸引注意力 生动直观的教学内容吸引学生目光 激发兴趣 提高学生学习积极性 创造环境 为学生营造良好学习条件 生动、直观的教学内容通过高分辨率屏幕展示,能够吸引学生的注意力,激发学生的学习兴趣和积极性。提高了学习效果,为学生创造了良好的学习环境和条件。 先进水平展示 体现方面 描述 技术实力 展示教育信息化先进技术 前瞻性 体现学校教育现代化建设前瞻性 创新性 为学校发展提供有力支持 高分辨率的屏幕展示了教育信息化的先进水平和技术实力,体现了学校在教育现代化建设中的前瞻性和创新性。为学校的发展和提升提供了有力的支持,推动学校不断向前发展。 Android13系统内存存储 Android13系统采用 稳定安全运行 优势 描述 稳定性高 优化改进后有效防止系统崩溃 数据安全 保障教学数据不丢失 运行保障 为设备长期稳定运行提供支持 Android13系统经过优化和改进,具有更高的稳定性和安全性。能够有效防止系统崩溃和数据丢失,保障教学活动的顺利进行。为设备的长期稳定运行提供了坚实的保障,让教师无需担心系统问题影响教学。 性能优化升级 性能提升点 表现 运行速度 更快,减少等待时间 响应灵敏度 更灵敏,操作体验流畅 使用效率 提高,助力教学活动 新系统在性能方面进行了优化,运行速度更快,响应更灵敏。能够提高设备的使用效率,减少教师在操作过程中的等待时间。为教学活动提供了更流畅的操作体验,使教学过程更加高效。 多样应用支持 支持多种教学应用程序的安装和运行,满足不同学科和教学场景的需求。教师可以根据教学需要选择合适的应用,丰富了教学手段和方法,提高了教学的灵活性和创新性。 内存≥2GB配置 流畅运行保障 优势 说明 运行空间充足 为系统和应用提供足够内存 多任务流畅 多任务运行不卡顿 稳定性提升 保障设备可靠使用 ≥2GB的内存能够为系统和应用程序提供充足的运行空间,确保设备在多任务运行时依然保持流畅,不会出现卡顿现象。提高了设备的使用稳定性和可靠性,为教学活动的顺利进行提供了保障。 多应用同时运行 足够的内存支持同时运行多个教学应用程序,如课件展示、互动教学软件等。教师可以在不同的应用之间快速切换,提高了教学效率,满足了现代教学对多任务处理的需求。 卡顿死机避免 充足的内存能够避免因内存不足而导致的系统卡顿和死机现象,保证了教学活动的连续性和稳定性。减少了因设备故障而带来的教学干扰,使教学过程更加顺畅。 存储空间≥8GB设计 大量资料存储 ≥8GB的存储空间能够容纳大量的教学课件、视频、图片等资料。教师可以将常用的教学资源存储在设备中,方便随时调用。提高了教学的便利性和效率,使教师能够更加轻松地开展教学工作。 资源管理需求 功能 作用 分类整理 满足教学资源分类需求 有序存储 建立文件夹和目录管理资料 提高效率 提升资源管理和访问效率 足够的存储空间满足教师对教学资源的分类、整理和管理需求。可以建立不同的文件夹和目录,对教学资料进行有序存储。提高了教学资源的管理效率和可访问性,让教师能够快速找到所需资源。 数据安全保障 支持数据的备份和恢复功能,保障教学数据的安全性。即使设备出现故障或丢失数据,也可以通过备份进行恢复。为教学活动提供了可靠的数据支持和保障,让教师无后顾之忧。 触控与音频性能参数 电容触控40点支持 Windows系统触控 多人协作书写 在Windows系统下,多个用户可同时在屏幕上使用触控笔进行书写,极大地便利了教学或会议中的多人讨论与记录环节。书写过程中,笔触细腻,线条流畅,不会出现卡顿或断笔的情况,保证了书写的连贯性和效率。此外,还支持不同颜色和粗细的笔触设置,能够满足多样化的书写需求,例如教师可以用不同颜色的笔触区分重点内容,学生也可以根据自己的喜好进行个性化设置。 Windows系统触控 多人协作书写 这种多人协作书写的功能,不仅提高了团队协作的效率,还增强了互动性和参与感。在教学场景中,学生们可以共同在屏幕上进行解题、讨论,促进了知识的交流和共享;在会议场景中,参会人员可以实时在屏幕上进行标注和记录,提高了决策的效率和准确性。 同时,该功能的稳定性和流畅性也经过了严格的测试和验证,能够在长时间的使用过程中保持良好的性能。无论是频繁的书写操作还是多人同时书写,都能确保笔触的精准和线条的流畅,为用户提供了优质的使用体验。 复杂图形绘制 在Windows系统中,能够准确识别复杂的图形绘制动作,如曲线、折线等,为创意设计和教学演示提供了极大的便利。绘制的图形边缘平滑,无锯齿现象,保证了图形的质量和美观度,无论是绘制艺术作品还是进行工程设计,都能满足用户的需求。 复杂图形绘制 触控精准度 此外,还支持对绘制图形进行缩放、旋转、平移等操作,方便用户进行调整和修改。用户可以根据自己的需要对图形进行各种变换,以达到最佳的展示效果。在教学演示中,教师可以通过缩放图形来突出重点内容,通过旋转图形来展示不同的角度,增强了教学的直观性和趣味性。 该功能的实现得益于先进的触控技术和算法优化,能够实时准确地捕捉用户的手势动作,并将其转化为精确的图形绘制。同时,系统还具备智能纠错和自动优化功能,能够对用户绘制的图形进行自动修正和优化,提高了图形绘制的效率和质量。 操作响应速度 Windows系统下的触控操作响应迅速,几乎无延迟,让用户能够实时看到操作效果。在高频率的触控操作下,依然能保持稳定的性能,不会出现误操作或反应迟钝的情况,确保了操作的准确性和流畅性。 响应速度的稳定性有助于提高用户的操作体验和工作效率。在教学过程中,教师可以快速地进行书写、标注和切换页面等操作,不会因为响应延迟而影响教学进度;在办公场景中,用户可以高效地完成各种任务,提高了工作效率。 为了保证操作响应速度的稳定性,经过了大量的测试和优化。采用了高性能的处理器和先进的触控技术,能够快速地处理用户的操作指令,并及时反馈操作结果。同时,系统还具备智能优化功能,能够根据用户的使用习惯和操作场景进行自动调整,进一步提高了操作响应速度和稳定性。 Android系统触控 应用交互体验 在运行各类Android应用时,能够通过多点触控实现流畅的交互操作,显著提升用户体验。在游戏应用中,可实现多手指同时操作,增加了游戏的趣味性和挑战性,让玩家能够更加沉浸在游戏世界中。在教学应用中,可通过多点触控进行互动教学,激发学生的学习兴趣,例如学生可以通过触摸屏幕进行拼图、答题等操作,提高了学习的参与度和积极性。 这种流畅的交互操作得益于先进的触控技术和系统优化,能够实时准确地捕捉用户的手势动作,并将其转化为精确的应用操作。同时,系统还具备智能识别和自适应功能,能够根据不同的应用场景和用户需求进行自动调整,确保了交互操作的稳定性和流畅性。 此外,还对各类Android应用进行了兼容性测试和优化,确保在不同的应用中都能实现最佳的交互效果。无论是大型游戏还是小型工具应用,都能提供流畅、便捷的交互体验,满足了用户多样化的需求。 系统兼容性 与Android系统的各个版本保持良好的兼容性,确保在不同版本的系统上都能正常使用。经过严格的测试和优化,能够适应各种Android设备的硬件环境,无论是高端旗舰机还是中低端入门机,都能提供稳定、流畅的触控体验。 对于新发布的Android系统版本,会及时进行适配和更新,保证产品的稳定性和性能。随着Android系统的不断升级和更新,会不断优化自身的技术和功能,以确保与最新版本的系统保持兼容。 这种良好的系统兼容性,为用户提供了更广泛的选择和更长久的使用保障。用户无需担心设备系统版本的问题,都能放心地使用该产品,享受到优质的触控体验。 触控精准度 在Android系统下,触控精准度高,能够准确识别每个触控点的细微动作。无论是进行精细的绘图还是精确的文字输入,都能满足用户的需求,为用户提供了更加便捷、高效的操作体验。 精准的触控操作有助于提高工作和学习的效率。在绘图应用中,用户可以准确地绘制出各种线条和图形,实现自己的创意;在文字输入应用中,用户可以快速、准确地输入文字,减少了输入错误和时间浪费。 为了保证触控精准度,采用了高精度的触控传感器和先进的算法优化,能够实时准确地捕捉用户的触控动作,并将其转化为精确的操作指令。同时,系统还具备智能纠错和自动优化功能,能够对用户的触控操作进行自动修正和优化,进一步提高了触控精准度和稳定性。 触控技术优势 灵敏度表现 对轻微的触控动作也能迅速响应,即使是轻轻触碰屏幕,也能准确识别,大大提高了操作的便捷性。在不同的环境条件下,如潮湿或干燥的环境中,依然能保持良好的灵敏度,确保了在各种场景下都能稳定使用。 高灵敏度的触控技术使得操作更加轻松和便捷。用户无需用力按压屏幕,只需轻轻触碰即可完成各种操作,减少了手部疲劳。在教学场景中,教师可以更加轻松地进行书写和操作,提高了教学效率;在办公场景中,用户可以更加便捷地处理文件和信息,提高了工作效率。 此外,还对触控技术进行了优化和升级,进一步提高了灵敏度和响应速度。采用了先进的触控传感器和算法,能够实时准确地捕捉用户的触控动作,并将其转化为精确的操作指令。同时,系统还具备智能自适应功能,能够根据用户的使用习惯和操作场景进行自动调整,确保了在各种情况下都能提供最佳的触控体验。 可靠性保障 经过大量的测试和验证,电容触控技术具有很高的可靠性,能够长期稳定运行。在频繁的触控操作下,依然能保持性能的稳定,不会出现触控失灵或误操作的情况,为用户提供了可靠的使用体验。 可靠的触控技术为用户提供了稳定的使用体验,减少了维护和更换的成本。在教学场景中,教师无需担心触控设备出现故障而影响教学进度;在办公场景中,用户无需频繁更换触控设备,提高了工作效率和经济效益。 为了保证触控技术的可靠性,采用了高品质的材料和先进的制造工艺,确保了触控设备的质量和稳定性。同时,还建立了完善的质量检测体系,对每一台触控设备进行严格的检测和测试,确保了产品的可靠性和稳定性。 技术发展趋势 电容触控技术是当前触控技术的主流发展方向,具有广阔的应用前景。随着技术的不断进步,电容触控技术将不断提升性能和功能,为用户带来更好的体验。 采用电容触控技术的产品能够更好地适应市场的需求和发展趋势。在教育领域,电容触控技术可以实现更加互动和高效的教学方式,提高学生的学习兴趣和参与度;在办公领域,电容触控技术可以提高工作效率和便捷性,满足人们对高效办公的需求。 将持续关注电容触控技术的发展趋势,不断投入研发和创新,以提升产品的性能和功能。通过与行业内的领先企业合作和交流,不断引进和吸收先进的技术和理念,为用户提供更加优质、高效的产品和服务。 2.2声道60W扬声器 声道配置特点 立体声效果 通过2.2声道的配置,能够实现逼真的立体声效果,让用户仿佛置身于音频场景之中。在播放音乐时,能够清晰地分辨出不同乐器的声音位置,感受音乐的层次感,使听众能够更加深入地体验音乐的魅力。在观看电影时,立体声效果能够增强电影的氛围和感染力,提升观影体验,让观众仿佛身临其境。 声道配置特点 立体声效果 这种逼真的立体声效果得益于先进的音频处理技术和声道布局设计。采用了高品质的扬声器和精准的音频算法,能够准确地还原音频信号,实现声音的精准定位和分离。同时,声道布局也经过了精心设计,能够充分发挥每个声道的优势,营造出更加广阔和立体的声场。 声场营造 此外,还对立体声效果进行了优化和调整,以适应不同的音频内容和使用场景。无论是流行音乐、古典音乐还是电影原声,都能提供最佳的立体声效果,满足用户多样化的需求。 声场营造 能够营造出宽阔的声场,使声音在空间中均匀分布,避免出现声音死角。无论是在教室的前排还是后排,都能享受到清晰、均衡的音频效果,确保了每个学生都能清楚地听到教学内容。 良好的声场营造有助于提高教学和娱乐的效果。在教学场景中,学生能够更加专注地听讲,提高了学习效率;在娱乐场景中,观众能够更加沉浸在音频内容中,享受更好的视听体验。 为了实现良好的声场营造,采用了先进的音频技术和声学设计。通过优化扬声器的布局和参数设置,能够使声音在空间中得到充分的扩散和反射,从而营造出更加宽阔和均匀的声场。同时,还对声场进行了实时监测和调整,以确保在不同的环境条件下都能提供最佳的音频效果。 音频兼容性 能够兼容各种音频格式,如MP3、WAV、AAC等,满足不同用户的需求。对于不同类型的音频内容,都能进行准确的还原和播放,保证音频质量,无论是音乐、语音还是音效,都能清晰、流畅地播放。 良好的音频兼容性使得产品的应用范围更加广泛。在教学场景中,教师可以使用各种格式的音频文件进行教学,丰富了教学资源;在娱乐场景中,用户可以播放自己喜欢的各种音频内容,满足了个性化的需求。 以下是部分支持的音频格式及其特点: 音频格式 特点 MP3 压缩率高,文件体积小,广泛应用于音乐播放 WAV 无损音频格式,音质好,但文件体积较大 AAC 音质接近无损,压缩率较高,适合移动设备播放 功率输出优势 音量覆盖范围 能够覆盖较大的空间范围,满足教室、会议室等场所的使用需求。在不同的环境噪音下,都能提供足够的音量,确保声音能够被清晰听到。可根据实际需求进行音量调节,灵活适应不同的使用场景。 在教学场景中,教师可以根据教室的大小和学生的数量调整音量,保证每个学生都能清楚地听到讲解内容;在会议场景中,参会人员可以根据会议室的环境和需求调整音量,确保会议的顺利进行。 以下是不同场所的音量覆盖情况: 场所类型 空间大小 所需音量 小型教室 约50平方米 适中音量 大型教室 约100平方米 较大音量 会议室 约80平方米 根据参会人数调整 音质表现 在高功率输出时,音质依然保持出色,声音饱满、圆润,无杂音和失真。能够准确还原音频的细节和情感,让用户感受到高品质的音频体验。 良好的音质表现有助于提高教学效果和娱乐质量。在教学场景中,清晰、准确的音质能够帮助学生更好地理解教学内容,提高学习效率;在娱乐场景中,高品质的音质能够让用户更加沉浸在音频内容中,享受更好的视听体验。 为了保证音质表现,采用了高品质的音频组件和先进的音频处理技术。通过优化扬声器的设计和参数设置,能够减少杂音和失真,提高声音的清晰度和纯净度。同时,还对音频信号进行了实时处理和优化,以确保在高功率输出时依然能保持出色的音质。 功率稳定性 功率输出稳定,不会出现音量忽大忽小或音质波动的情况。在长时间使用过程中,功率能够保持恒定,保证音频效果的一致性。 稳定的功率输出有助于延长扬声器的使用寿命。避免了因功率不稳定而对扬声器造成的损坏,降低了维护成本和更换频率。 为了实现功率稳定性,采用了先进的电源管理技术和功率调节算法。通过实时监测和调整功率输出,能够确保在不同的负载和环境条件下都能保持稳定的功率输出。同时,还对扬声器进行了散热设计和保护,以确保在长时间使用过程中不会出现过热等问题。 音频处理技术 清晰度提升 通过音频处理技术,能够清晰地分离出音频中的不同元素,使声音更加清晰可辨。在播放语音内容时,能够准确还原每个字词的发音,避免出现模糊和混淆,让听众能够更加清楚地理解语音内容。 清晰的音频有助于提高教学和沟通的效果。在教学场景中,学生能够更加准确地听取教师的讲解,提高了学习效率;在沟通场景中,双方能够更加清晰地交流,避免了误解和歧义。 采用了先进的音频算法和滤波技术,能够对音频信号进行实时处理和优化。通过去除杂音和干扰,增强语音信号的清晰度和辨识度,实现了音频清晰度的显著提升。 层次感增强 能够增强音频的层次感,使声音在不同频率和音域上更加丰富和立体。在播放音乐时,能够让听众感受到音乐的丰富内涵和情感表达,仿佛置身于音乐的现场。 增强的层次感提升了音频的艺术感染力。在音乐欣赏中,听众能够更加深入地体验音乐的魅力,感受到音乐的美妙;在电影、游戏等娱乐场景中,增强的音频层次感能够营造出更加逼真的氛围,提高了娱乐体验。 通过对音频信号进行多频段分析和处理,能够突出不同频率和音域的特点,实现音频层次感的增强。同时,还采用了环绕声技术和空间音频算法,进一步提升了音频的立体感和沉浸感。 降噪与校正 能够有效降低音频中的噪音和干扰,使音质更加纯净。对音频的失真进行校正,保证声音的准确性和真实性,让听众能够听到原汁原味的音频内容。 降噪和校正功能提高了音频的质量和可听性。在嘈杂的环境中,能够有效去除背景噪音,使语音和音乐更加清晰;在音频传输过程中,能够校正失真的音频信号,保证音质的准确性。 以下是降噪与校正功能的具体表现: 功能 效果 降噪 有效降低环境噪音,使音质更加纯净 失真校正 保证声音的准确性和真实性 音质提升 提高音频的质量和可听性 8阵列麦克风拾音范围 拾音角度优势 全方位覆盖 能够覆盖教室的各个方向和角落,确保每个学生的声音都能被清晰采集。在课堂互动中,无论学生坐在哪里发言,都能被麦克风准确捕捉到声音,保证了教学信息的全面收集。 全方位的拾音覆盖提高了教学的参与度和效果。教师可以更加全面地了解学生的学习情况和反馈,及时调整教学策略;学生也能够更加积极地参与课堂互动,提高了学习的积极性和主动性。 以下是不同位置学生的声音采集情况: 学生位置 声音采集效果 教室前排 清晰、准确 教室后排 清晰、无明显衰减 教室角落 能够有效采集 多角度拾音效果 从不同角度采集到的声音质量一致,不会出现声音衰减或失真的情况。在教室的前排、后排和两侧,都能获得清晰、稳定的声音信号,确保了声音采集的准确性和可靠性。 多角度的拾音效果保证了声音采集的全面性和公正性。在教学评估和互动中,能够准确地记录每个学生的发言和表现,避免了因位置差异而导致的采集偏差;在会议和研讨等场景中,能够全面地收集各方的意见和建议,提高了决策的科学性和合理性。 采用了先进的麦克风阵列技术和信号处理算法,能够对不同角度的声音信号进行实时监测和调整。通过优化麦克风的布局和参数设置,确保了在各个角度都能获得一致的声音采集效果。 拾音角度灵活性 拾音角度可根据实际需求进行调整,以适应不同的教室布局和使用场景。可通过软件或硬件设置,灵活改变拾音角度的范围,满足了多样化的应用需求。 灵活的拾音角度设置提高了产品的适用性和实用性。在小型教室中,可以缩小拾音角度,提高声音采集的针对性;在大型教室或会议室中,可以扩大拾音角度,确保全面覆盖。 提供了多种拾音角度调整方式,用户可以根据具体情况选择合适的方式进行操作。同时,还具备智能识别和自适应功能,能够根据环境变化自动调整拾音角度,提高了使用的便捷性和效率。 拾音距离表现 长距离拾音效果 在12m的距离内,声音清晰可辨,无明显的衰减和失真。即使在教室的后排,学生的发言也能被清晰采集到,保证了教学信息的准确传递。 长距离的拾音效果使得在较大的空间内也能实现良好的声音采集。在大型教室、礼堂等场所,能够满足多人发言和互动的需求,提高了教学和交流的效率。 采用了高灵敏度的麦克风和先进的信号增强技术,能够有效提高声音的采集距离和质量。通过优化麦克风的性能和信号处理算法,确保了在长距离下也能获得清晰、稳定的声音信号。 距离适应性 能够适应不同距离的声音采集需求,无论是近距离还是远距离的声音都能准确捕捉。在不同的教室大小和布局下,都能提供稳定的拾音效果,保证了产品的通用性和实用性。 良好的距离适应性使得在各种场景下都能发挥最佳性能。在小型教室中,能够准确采集近距离的声音;在大型教室或会议室中,能够有效采集远距离的声音,满足了不同用户的需求。 具备智能识别和自适应功能,能够根据声音的距离和强度自动调整采集参数。通过实时监测和分析声音信号,确保了在不同距离下都能获得最佳的拾音效果。 拾音距离稳定性 拾音距离稳定,不会因环境因素或时间变化而出现波动。在长时间使用过程中,拾音距离始终保持在≥12m的范围内,保证了声音采集的可靠性和一致性。 稳定的拾音距离使得在长期使用过程中无需频繁调整设备,提高了使用的便捷性和效率。同时,也确保了声音采集的质量和准确性,为教学和交流提供了可靠的保障。 采用了高品质的麦克风和稳定的信号处理电路,能够有效抵抗环境干扰和时间变化的影响。通过优化设备的设计和制造工艺,确保了拾音距离的稳定性和可靠性。 麦克风性能特点 高灵敏度表现 对微弱的声音信号也能敏锐捕捉,确保每个声音细节都能被采集到。在安静的环境中,能够清晰地采集到学生的轻声细语,保证了声音采集的准确性和完整性。 高灵敏度的麦克风提高了声音采集的质量和效果。在教学场景中,能够准确记录学生的发言和讨论,帮助教师更好地了解学生的学习情况;在会议和研讨等场景中,能够全面收集各方的意见和建议,提高了决策的科学性和合理性。 采用了高灵敏度的麦克风传感器和先进的信号放大技术,能够有效提高声音的采集能力。通过优化麦克风的性能和参数设置,确保了在微弱声音环境下也能获得清晰、稳定的声音信号。 低噪音优势 能够有效降低环境噪音的干扰,保证采集到的声音纯净无杂音。在嘈杂的教室环境中,依然能清晰地采集到学生的发言,提高了声音的质量和可听性。 低噪音的麦克风使得在复杂环境下也能实现良好的声音采集。在学校、商场、车站等嘈杂场所,能够准确采集到目标声音,避免了环境噪音的影响;在录音和直播等应用中,能够提供纯净的音频信号,提高了音频质量。 采用了先进的降噪技术和滤波算法,能够对环境噪音进行有效抑制。通过优化麦克风的设计和制造工艺,确保了在嘈杂环境下也能获得低噪音的声音采集效果。 阵列设计优势 8阵列麦克风的设计能够增强声音的指向性和聚焦性,提高声音采集的效果。通过阵列算法,能够对声音进行优化和处理,提升声音的清晰度和层次感,使采集到的声音更加真实和准确。 阵列设计的麦克风适用于各种复杂的声音环境。在大型会议室、礼堂等场所,能够有效抑制环境噪音,突出目标声音;在多人发言和互动的场景中,能够准确区分不同的声音来源,提高了声音采集的准确性和效率。 以下是阵列设计的优势体现: 优势 具体表现 增强指向性 准确聚焦目标声音 优化声音处理 提升清晰度和层次感 适应复杂环境 有效抑制环境噪音 AI空间感知音效模式 环境声音采集 实时监测能力 能够实时、准确地采集环境声音,及时反映环境声音的变化情况。在课堂教学过程中,能够随时捕捉到学生的互动声音和环境噪音,为音效模式的调整提供了实时数据支持。 实时监测能力保证了音效模式的及时性和准确性。能够根据环境声音的变化,及时调整音效参数,使声音效果始终保持最佳状态。在教学场景中,能够根据学生的讨论声音和环境噪音的变化,自动调整音量和音质,提高了教学的效果和质量。 采用了先进的声音传感器和实时信号处理技术,能够快速、准确地采集和分析环境声音。通过优化监测算法和数据传输方式,确保了实时监测的稳定性和可靠性。 声音数据准确性 采集到的环境声音数据准确可靠,能够真实反映教室的声音环境。对不同频率和强度的声音都能进行准确采集,避免数据误差,为音效模式的优化提供了准确的依据。 准确的声音数据有助于提高音效模式的优化效果。能够根据准确的声音数据,精确调整音效参数,使声音效果更加符合实际环境。在教学场景中,能够根据教室的实际声音环境,调整音量、音质和声道布局,提高了教学的沉浸感和效果。 采用了高精度的声音传感器和先进的校准技术,能够确保声音数据的准确性和可靠性。通过定期校准和优化监测算法,保证了在不同环境条件下都能获得准确的声音数据。 数据采集范围 能够采集教室各个区域的环境声音,确保数据的全面性。无论是教室的前排、后排还是角落,都能被纳入声音采集范围,为音效模式的调整提供了全面的数据支持。 全面的数据采集范围保证了音效模式能够适应不同的教室布局和使用场景。能够根据教室的实际大小和布局,调整音效参数,使声音效果在整个教室范围内都能达到最佳状态。在大型教室中,能够采集到后排和角落的声音,避免了声音死角的出现;在小型教室中,能够更加精准地调整音效,提高了教学的效果和质量。 采用了分布式声音传感器和智能数据采集系统,能够实现教室各个区域的声音采集。通过优化传感器的布局和数据传输方式,确保了数据采集的全面性和稳定性。 音效自动优化 频段调整功能 能够根据环境声音的特点,自动调整音频的频段分布,使声音更加清晰和平衡。在嘈杂的环境中,可增强中高频段的声音,提高语音的清晰度,让听众能够更加清楚地听到语音内容。 合理的频段调整提高了声音的可听性和舒适度。在教学场景中,学生能够更加轻松地听取教师的讲解,提高了学习效率;在娱乐场景中,观众能够更加享受音频内容,提高了视听体验。 采用了先进的音频算法和智能频段调整技术,能够实时分析环境声音的频率特征。根据分析结果,自动调整音频的频段分布,实现了声音的优化和平衡。 音量自适应 能够根据环境噪音的大小,自动调整音量的大小,保证声音在不同环境下都能清晰可闻。在安静的教室中,自动降低音量;在嘈杂的环境中,自动提高音量,为用户提供了舒适的听觉体验。 音量自适应功能提高了教学的便利性和效果。教师无需手动调整音量,系统能够自动根据环境噪音的变化进行调整,确保了教学内容的清晰传达;在会议和讲座等场景中,也能为听众提供清晰、稳定的声音效果。 采用了环境噪音监测技术和智能音量控制算法,能够实时监测环境噪音的大小。根据监测结果,自动调整音量输出,实现了音量的自适应调整。 音效个性化 可根据不同的教学场景和用户需求,提供个性化的音效设置。在播放视频时,可提供电影音效模式,增强视频的氛围和感染力;在教学讲解时,可提供清晰语音模式,提高语音的清晰度和可听性。 个性化的音效设置满足了多样化的使用需求。不同的用户和场景对音效有不同的要求,能够根据具体需求进行个性化设置,提高了用户的满意度和体验感。在教学场景中,教师可以根据教学内容和学生的反馈,选择合适的音效模式;在娱乐场景中,用户可以根据自己的喜好,调整音效参数。 提供了多种音效模式和个性化设置选项,用户可以根据自己的需求进行选择和调整。同时,还具备智能推荐功能,能够根据用户的使用习惯和场景,自动推荐合适的音效设置。 用户体验提升 沉浸感增强 通过精准的音效调整,营造出更加逼真的音频环境,增强用户的沉浸感。在观看教学视频或进行互动教学时,让用户仿佛身临其境,提高了学习和娱乐的效果。 增强的沉浸感使得用户能够更加投入地参与到学习和娱乐活动中。在教学场景中,学生能够更加专注地听取讲解,提高了学习效率;在娱乐场景中,观众能够更加享受视听内容,提高了娱乐体验。 采用了先进的音频技术和空间音效算法,能够模拟出真实的音频环境。通过调整音量、音质和声道布局,营造出立体、逼真的音效效果,实现了沉浸感的增强。 舒适度提高 优化后的音效更加舒适和自然,减少了听觉疲劳。在长时间的教学或娱乐过程中,用户不会感到耳朵不适,提高了使用时长和满意度。 提高的舒适度有助于提高用户的使用体验和忠诚度。在教学场景中,学生能够更加轻松地学习,提高了学习的积极性和主动性;在娱乐场景中,观众能够更加享受视听内容,提高了娱乐的满意度。 采用了人体工程学设计和音频优化技术,能够根据人体听觉特性进行音效调整。通过减少噪音和失真,优化音质和音量,实现了音效舒适度的提高。 教学效果改善 清晰、优质的音频效果有助于提高学生的注意力和学习兴趣。能够更好地传达教学信息,提高教学质量和效果。 以下是教学效果改善的具体体现: 改善方面 具体表现 提高注意力 学生更专注于教学内容 增强学习兴趣 激发学生的学习热情 提升教学质量 更好地传达教学信息 显示与连接功能参数 sRGB模式色准控制 sRGB模式支持 我公司提供的90寸智慧黑板支持sRGB模式,该模式能满足教学过程中对色彩准确性的严格需求。在教学场景中,色彩的准确显示至关重要,尤其是在展示图片、视频等教学资料时。sRGB模式能够为教学展示提供高色准的色彩显示,确保教学内容中的色彩得以真实还原。这不仅有助于教师更准确地展示教学内容中的色彩信息,让学生更直观地感受色彩的魅力,还能提升学生对色彩的认知和理解能力。例如在美术、设计等课程中,准确的色彩显示可以让学生更好地学习色彩的搭配与运用,提高教学效果。 90寸智慧黑板 sRGB模式 色彩显示效果 sRGB模式的支持使得智慧黑板在色彩表现上更加出色,能够适应不同的教学场景和内容。无论是展示自然风景的图片,还是播放具有丰富色彩的视频,都能让学生感受到真实、生动的色彩效果。同时,该模式还能减少因色彩偏差导致的教学信息传递不准确的问题,为教学提供更优质的色彩显示支持。 此外,sRGB模式的稳定性和可靠性也得到了充分保障。在长时间的使用过程中,能够始终保持高色准的色彩显示,不会出现色彩漂移或失真的情况。这使得教师可以放心地使用智慧黑板进行教学,无需担心色彩问题对教学效果的影响。 色准指标控制 在sRGB模式下,智慧黑板的色准△E≤1.0,这一严格的色准指标控制保证了色彩显示的高度准确性。在教学中,色彩的准确性直接影响到学生对知识的理解和掌握。例如在生物学课程中,展示细胞结构的图片时,准确的色彩显示可以让学生更清晰地观察细胞的各个部分;在地理课程中,展示地图时,准确的色彩可以帮助学生更好地识别不同的地理区域。严格的色准指标控制使得教学内容的色彩呈现更加真实,有利于学生更清晰、准确地观察和学习色彩相关知识。 该色准指标控制还能避免因色彩偏差导致的教学信息传递不准确的问题。在传统的显示设备中,由于色准不够准确,可能会导致学生对色彩的认知出现偏差,从而影响教学效果。而智慧黑板的高色准显示可以有效避免这一问题的发生,为教学提供更可靠的色彩支持。 此外,色准指标控制还具有良好的稳定性和一致性。在不同的环境条件下,如光线强度、温度等发生变化时,智慧黑板依然能够保持高色准的色彩显示,确保教学内容的色彩始终准确无误。这使得教师可以在各种教学场景中放心使用智慧黑板,无需担心色彩问题对教学造成影响。 教学应用优势 高色准的sRGB模式在教学中具有显著优势,尤其在美术、设计等课程中表现突出。在美术课程中,学生可以通过智慧黑板更直观地感受和学习色彩的搭配与运用。教师可以展示各种艺术作品,让学生观察不同色彩之间的组合和对比,从而提高学生对色彩的敏感度和认知能力。在设计课程中,准确的色彩显示可以帮助学生更好地进行设计创作,提高设计作品的质量。 该模式还能为教学提供更优质的色彩显示支持,增强教学的专业性和效果。在科学、历史等其他课程中,展示图片、视频等教学资料时,高色准的色彩显示可以让学生更清晰地观察和学习教学内容中的细节,提高学生的学习兴趣和积极性。同时,高色准的色彩显示还能提升教学的视觉效果,让教学更加生动有趣。 此外,sRGB模式的高色准显示还能促进教学方式的创新和发展。教师可以利用智慧黑板的色彩优势,开展更加多样化的教学活动,如色彩实验、色彩游戏等,让学生在轻松愉快的氛围中学习色彩知识。这不仅可以提高学生的学习效果,还能培养学生的创新思维和实践能力。 人工智能画质调节 PQ模式支持 智慧黑板支持人工智能画质调节模式(AI-PQ),该模式可自动优化画质,为教学提供更优质的视觉体验。在安卓通道下,智慧黑板能根据屏幕内容自动调节画质参数,提升教学内容的显示质量,使画面更加清晰、生动。无论是展示文字、图片,还是播放视频,AI-PQ模式都能根据内容的特点自动调整画质,让教学内容呈现出最佳的显示效果。 AI-PQ模式 AI-PQ模式的支持使得智慧黑板能够适应不同的教学场景和内容。在教室环境中,光线条件可能会有所不同,AI-PQ模式可以根据光线的变化自动调整画质,保证学生在任何光线条件下都能清晰地看到教学内容。同时,该模式还能根据教学内容的类型,如人物、建筑、夜景等,自动调整对比度、饱和度等参数,使画面更加逼真。 此外,AI-PQ模式的自动调节功能还能减少教师手动调节画质的麻烦,提高教学效率。教师可以将更多的精力放在教学内容的讲解上,而无需担心画质问题对教学效果的影响。这使得教学更加便捷、高效。 画质参数调节 当屏幕出现人物、建筑、夜景等元素时,智慧黑板的人工智能画质调节模式会自动调整对比度、饱和度、锐利度、色调色相值、高光/阴影等参数,确保教学内容在各种场景下都能呈现最佳的显示效果。在展示人物图片时,自动调整对比度可以让人物的面部特征更加清晰,色彩更加鲜艳;在展示建筑图片时,调整饱和度可以让建筑的外观更加逼真,增强视觉冲击力。 这种自动的画质参数调节功能可以提高学生对教学内容的关注度和理解度。清晰、生动的画面能够吸引学生的注意力,让他们更专注于教学内容的学习。同时,准确的色彩显示和良好的对比度可以帮助学生更好地观察和理解教学内容中的细节,提高学习效果。 此外,自动的画质参数调节还能减少教师手动调节画质的时间和精力。教师无需在不同的教学场景下频繁地调整画质参数,只需专注于教学内容的讲解即可。这不仅提高了教学效率,还让教学过程更加流畅。 教学效果提升 提升方面 具体表现 对教学的影响 吸引力增强 人工智能画质调节模式使教学内容更具吸引力,画面更加清晰、生动。 吸引学生的注意力,提高学生的学习兴趣和积极性。 细节展示 让学生更清晰地观察和学习教学内容中的细节,如图片中的纹理、视频中的动作等。 帮助学生更好地理解教学内容,提高学习效果。 智能化支持 为教学提供更智能化、便捷化的画质支持,自动调节画质参数,无需教师手动操作。 提高教学效率,让教师更专注于教学内容的讲解。 场景适应 能够适应不同的教学场景和内容,如人物、建筑、夜景等,自动调整画质。 保证教学内容在各种场景下都能呈现最佳的显示效果。 互动性提升 清晰的画面和良好的色彩显示可以增强学生与教学内容的互动,如学生可以更准确地回答问题、参与讨论等。 促进学生的积极参与,提高课堂的互动性和活跃度。 综上所述,人工智能画质调节模式有助于提升教学效果,使教学更加生动有趣、高效便捷。它为教学提供了更优质的视觉体验,能够满足不同教学场景和内容的需求,促进学生的学习和发展。 蓝牙5.4与超声波投屏 蓝牙5.4标准支持 优势特点 具体说明 教学应用价值 连接性能稳定 智慧黑板支持蓝牙Bluetooth5.4标准,具备更稳定、高效的蓝牙连接性能。 确保与蓝牙设备的连接稳定,避免教学过程中出现连...
菏泽一中八一路校区购智慧黑板项目投标方案.docx
下载提示

1.本文档仅提供部分内容试读;

2.支付并下载文件,享受无限制查看;

3.本网站所提供的标准文本仅供个人学习、研究之用,未经授权,严禁复制、发行、汇编、翻译或网络传播等,侵权必究;

4.左侧添加客服微信获取帮助;

5.本文为word版本,可以直接复制编辑使用。


这个人很懒,什么都没留下
未认证用户 查看用户
该文档于 上传
推荐文档
×
精品标书制作
百人专家团队
擅长领域:
工程标 服务标 采购标
16852
已服务主
2892
中标量
1765
平台标师
扫码添加客服
客服二维码
咨询热线:192 3288 5147
公众号
微信客服
客服