文库 服务类投标方案 检测服务

全省二级以上公立医院满意度调查与统计分析投标方案.docx

DOCX   1425页   下载718   2025-08-26   浏览81   收藏37   点赞178   评分-   796808字   228.00

AI慧写标书

十分钟千页标书高效生成

温馨提示:当前文档最多只能预览 15 页,若文档总页数超出了 15 页,请下载原文档以浏览全部内容。
全省二级以上公立医院满意度调查与统计分析投标方案.docx 第1页
全省二级以上公立医院满意度调查与统计分析投标方案.docx 第2页
全省二级以上公立医院满意度调查与统计分析投标方案.docx 第3页
全省二级以上公立医院满意度调查与统计分析投标方案.docx 第4页
全省二级以上公立医院满意度调查与统计分析投标方案.docx 第5页
全省二级以上公立医院满意度调查与统计分析投标方案.docx 第6页
全省二级以上公立医院满意度调查与统计分析投标方案.docx 第7页
全省二级以上公立医院满意度调查与统计分析投标方案.docx 第8页
全省二级以上公立医院满意度调查与统计分析投标方案.docx 第9页
全省二级以上公立医院满意度调查与统计分析投标方案.docx 第10页
全省二级以上公立医院满意度调查与统计分析投标方案.docx 第11页
全省二级以上公立医院满意度调查与统计分析投标方案.docx 第12页
全省二级以上公立医院满意度调查与统计分析投标方案.docx 第13页
全省二级以上公立医院满意度调查与统计分析投标方案.docx 第14页
全省二级以上公立医院满意度调查与统计分析投标方案.docx 第15页
剩余1410页未读, 下载浏览全部

开通会员, 优惠多多

6重权益等你来

首次半价下载
折扣特惠
上传高收益
特权文档
AI慧写优惠
专属客服
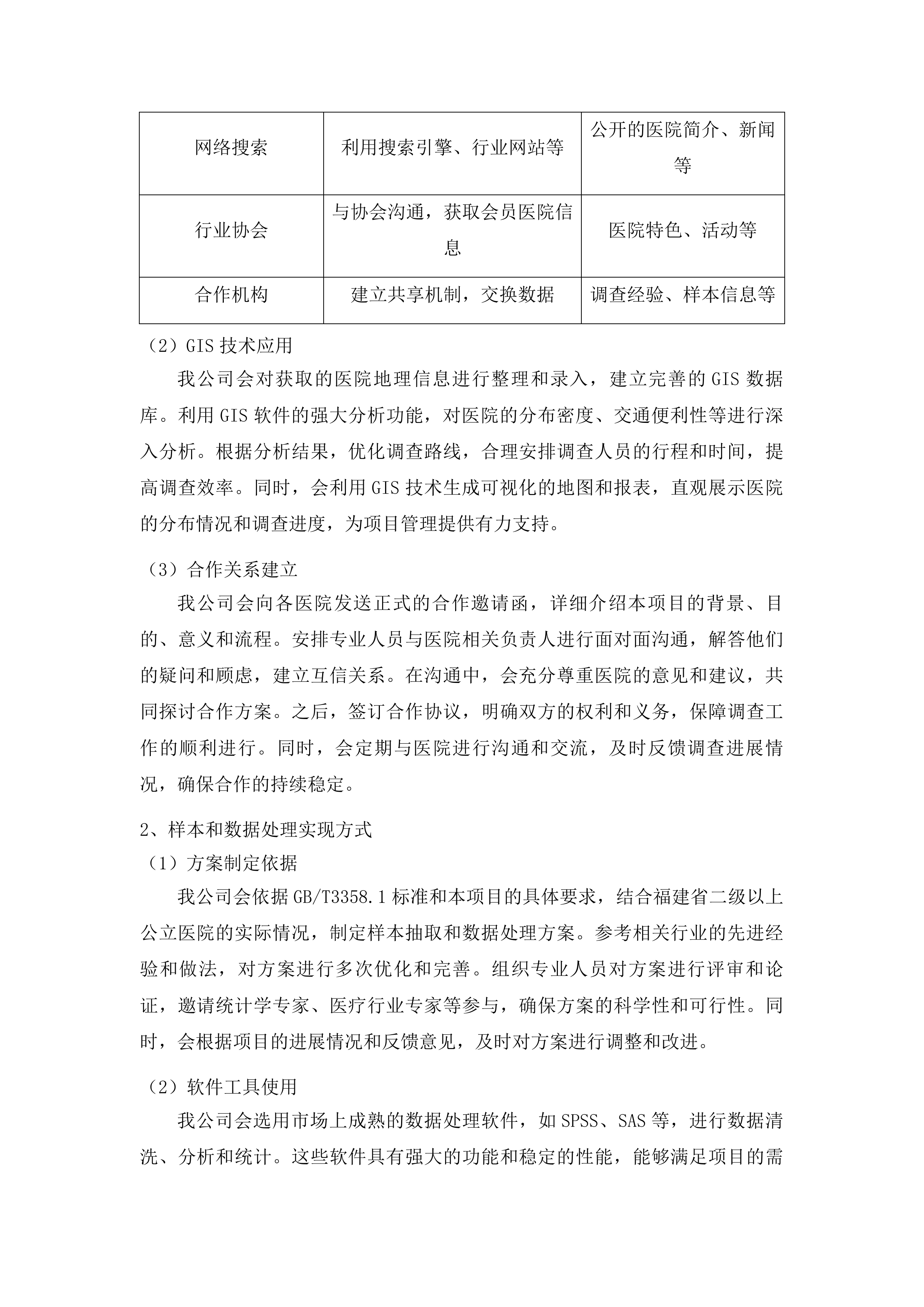
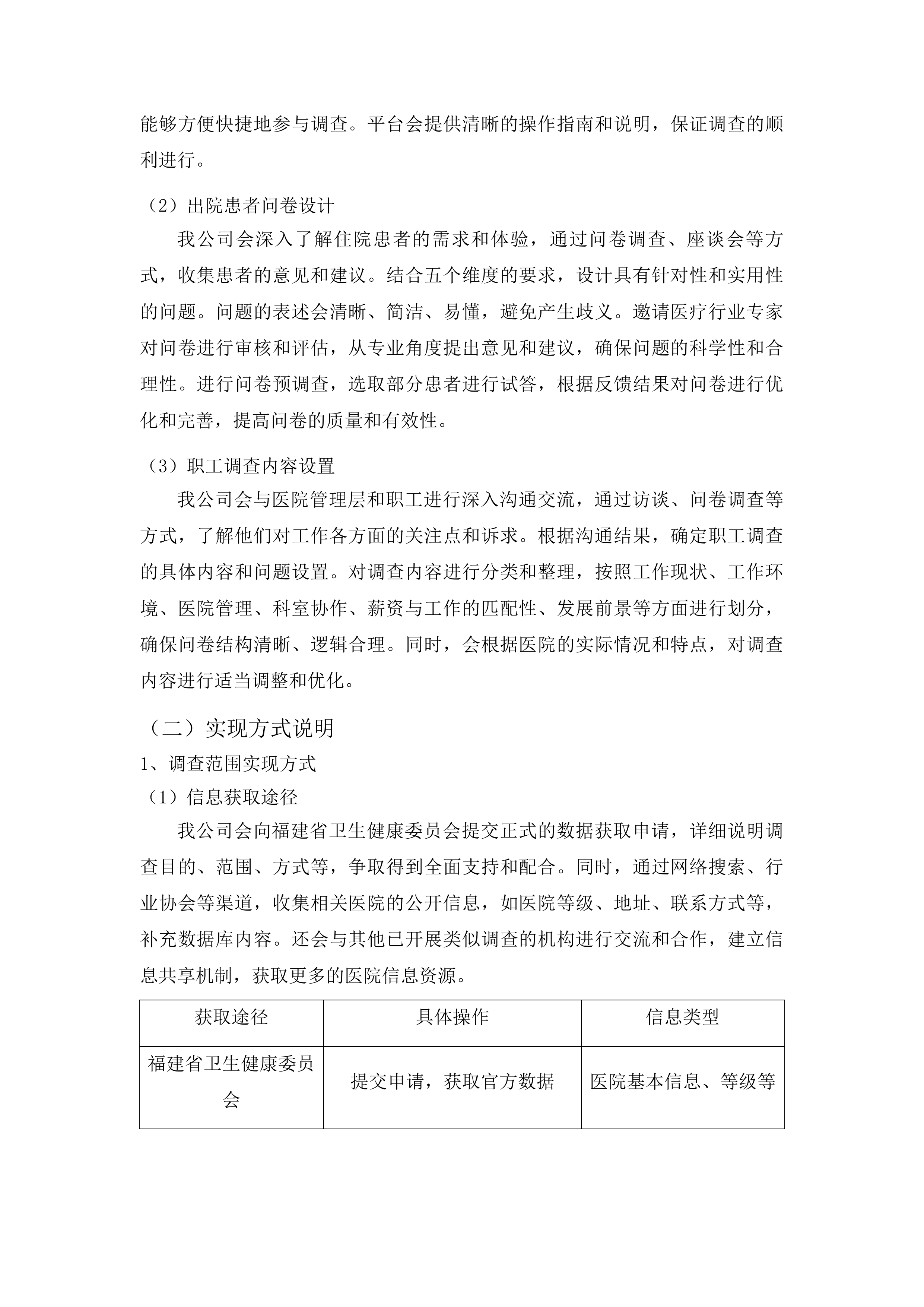
全省二级以上公立医院满意度调查与统计分析投标方案 第一章 技术响应情况 11 第一节 技术参数响应 11 一、 二十六项技术参数逐项响应 11 二、 技术参数证明材料提供 24 三、 响应文件格式规范 37 第二节 关键技术保障 44 一、 六个星号技术参数专项说明 44 二、 设备支持保障措施 50 三、 过往项目履约记录 56 四、 技术风险应急预案 69 第三节 样本与数据处理 76 一、 样本抽取清洗规则 76 二、 数据剔除标准流程 88 三、 数据统计分析方法 98 四、 数据清洗工具使用 103 第四节 调查方法实施 105 一、 CATI电话回访操作流程 105 二、 微信扫码测评操作流程 119 三、 住院患者调查维度设计 124 四、 职工满意度调查内容设计 142 五、 调查工具系统平台说明 168 第五节 调查成果交付 183 一、 调查报告格式要求 183 二、 报告内容结构说明 204 三、 成果交付时间节点方式 218 四、 原始数据提交销毁流程 230 第六节 质量控制机制 246 一、 质量控制措施制定 246 二、 信息化手段应用 259 三、 质量控制标准文件提供 266 四、 采购人监督检查配合 270 第七节 项目人员配置 290 一、 项目组结构组建 290 二、 人员信息材料提供 311 三、 人员更换机制方案 321 四、 成员职责分工工作流程 333 第八节 硬件设备支持 337 一、 电话调查系统功能 337 二、 电话终端配置方案 345 三、 系统平台截图说明 362 四、 系统稳定性保障措施 376 第二章 项目方案总体设计 386 第一节 设计思路 386 一、 满意度调查方式框架构建 386 二、 系统性设计保障机制 406 第二节 设计目标 429 一、 医院覆盖与样本量达标规划 429 二、 数据质量与成果交付标准 442 第三节 实施可行性 457 一、 项目周期与人员配置方案 457 二、 硬件支撑与技术保障体系 475 第四节 与项目实际结合 496 一、 福建省公立医院特点适配方案 496 二、 数据处理与质量控制落地措施 514 第三章 调查问卷设计 536 第一节 调查问卷方式 536 一、 住院患者电话回访实施 536 二、 职工微信扫码测评执行 542 第二节 住院患者问卷设计 548 一、 服务态度评价维度构建 548 二、 服务流程优化建议采集 555 三、 服务质量核心指标设置 562 四、 服务环境舒适度测评 576 五、 行业风气建设反馈收集 582 第三节 医疗机构职工问卷设计 589 一、 职工工作现状调研模块 589 二、 工作环境条件评估维度 595 三、 医院管理制度满意度 606 四、 科室协作效能测评 616 五、 薪酬福利体系反馈 624 六、 职业发展前景规划调查 631 七、 职工核心诉求采集 638 第四节 问卷内容验证机制 645 一、 专家评审环节设置 645 二、 预调查验证实施 653 三、 优化迭代流程设计 660 第五节 信息化手段支持 668 一、 调查平台功能开发 668 二、 数据处理自动化方案 675 三、 结果分析可视化系统 681 四、 数据安全保障措施 689 第四章 调查抽样方案 698 第一节 抽样范围设计 698 一、 福建省二级以上公立医院覆盖规划 698 二、 住院患者样本量分层标准 704 三、 医疗机构职工样本覆盖策略 712 第二节 住院患者抽样方式 721 一、 CATI电话回访实施规范 721 二、 样本来源真实性保障措施 729 三、 抽样过程防干预机制 738 第三节 医疗机构职工抽样方式 744 一、 微信扫码测评系统搭建 744 二、 全员覆盖推进方案 755 三、 职工调查数据有效性核验 763 第四节 样本有效性控制 768 一、 无效样本识别标准 768 二、 纸质问卷质量检验规范 779 三、 样本有效性审核流程 787 第五节 样本量分配策略 792 一、 医院等级差异化分配方案 792 二、 特殊类型医院处理机制 799 三、 总样本量动态平衡措施 804 第六节 抽样实施流程 811 一、 住院患者抽样阶段划分 811 二、 职工调查实施步骤 820 三、 全过程可追溯记录体系 826 第七节 数据质量保障措施 831 一、 信息化质量控制工具应用 832 二、 数据清洗标准操作规程 840 三、 统计分析真实性保障 845 第五章 调查进度安排 852 第一节 项目进度安排 852 一、 阶段性工作计划制定 852 二、 各阶段起止时间规划 858 三、 阶段性成果节点设置 864 四、 进度可视化呈现方式 870 第二节 各阶段工作重点 876 一、 项目准备阶段核心任务 876 二、 调查实施阶段关键工作 883 三、 数据处理阶段重点内容 892 四、 报告撰写提交阶段要点 899 第三节 进度保障措施 903 一、 日常进度监控机制 903 二、 沟通汇报协调机制 909 三、 风险预警应对策略 916 四、 资源配置保障方案 925 五、 时间缓冲机制设置 932 第六章 调查问卷的质量控制方案 939 第一节 质量控制标准制定 939 一、 问卷设计验证规范 939 二、 样本抽取质量要求 943 三、 数据采集质量规范 947 四、 数据清洗操作准则 949 五、 统计分析质量标准 952 第二节 全程录音与数据追溯 955 一、 电话回访录音管理机制 955 二、 数据关联标识体系 961 三、 质量追溯查询系统 965 四、 录音与问卷对应机制 970 第三节 问卷质量审核机制 973 一、 访问员自查实施细则 973 二、 督导员复核工作规范 976 三、 项目负责人抽检标准 980 四、 无效问卷判定流程 984 第四节 异常数据剔除规则 987 一、 识别标准制定 988 二、 剔除流程设计 993 三、 特殊情况处理规范 997 四、 剔除记录管理 1000 第五节 进度日报与质量监控 1003 一、 日报内容规范设计 1003 二、 动态监控机制建立 1007 三、 问题响应处理流程 1011 四、 日报审核发布机制 1016 第六节 信息化手段应用 1020 一、 样本抽取信息系统 1020 二、 问卷填写管理平台 1024 第七章 项目管理方案 1027 第一节 内部管理机制 1027 一、 项目管理组织架构构建 1027 二、 项目管理制度规范建设 1036 三、 项目成员权益保障措施 1044 第二节 监管机制 1054 一、 项目监管计划制定 1054 二、 内部质量检查实施 1065 三、 项目进度日报管理 1072 四、 采购人监督配合保障 1079 第三节 信息反馈处理机制 1085 一、 多渠道沟通机制搭建 1085 二、 信息处理责任体系 1093 三、 反馈信息记录管理 1101 四、 数据异常处理机制 1108 第八章 保密措施 1116 第一节 保密协议内容 1116 一、 投标阶段保密承诺 1116 二、 保密协议核心条款 1125 第二节 档案管理与设施 1132 一、 专用档案室设置 1132 二、 档案分类归档管理 1143 三、 访问权限控制机制 1149 第三节 全程监控措施 1161 一、 电话回访录音管理 1161 二、 录音数据安全存储 1167 三、 录音完整性核查 1175 第四节 保密职责履行 1181 一、 保密承诺书签署 1181 二、 保密责任追究机制 1187 三、 保密意识强化培训 1193 第五节 数据销毁流程 1202 一、 用户数据销毁范围 1202 二、 销毁过程监督机制 1210 三、 销毁记录确认管理 1218 第九章 便捷服务方案 1226 第一节 服务保障措施 1226 一、 项目专属服务团队配置 1226 二、 调查系统运行保障 1229 三、 应急响应机制建立 1237 四、 数据资料安全管理 1241 第二节 服务内容说明 1247 一、 住院患者满意度调查服务 1247 二、 医疗机构职工满意度调查服务 1252 三、 数据处理与报告交付服务 1256 四、 项目全过程质量控制服务 1259 第三节 响应时间安排 1262 一、 服务需求响应时效 1262 二、 工作时间服务在线保障 1265 三、 异常情况反馈处理时限 1269 四、 调查报告提交时间规划 1273 第四节 响应方式设计 1277 一、 项目专属沟通机制建立 1277 二、 应急联络方式配置 1281 三、 服务需求确认管理 1284 四、 线上服务支持平台建设 1289 第十章 重难点分析方案 1293 第一节 重点识别分析 1293 一、 公立医院覆盖范围界定 1293 二、 满意度调查维度解析 1298 三、 样本量标准执行方案 1309 四、 调查实施方式规划 1317 五、 数据处理标准遵循 1322 第二节 难点问题剖析 1329 一、 样本回收挑战分析 1329 二、 数据质量控制难点 1334 三、 调查对象配合度问题 1345 四、 医院协调管理复杂性 1355 五、 项目实施周期压力 1364 六、 人员团队稳定性风险 1371 第三节 解决对策制定 1381 一、 样本回收优化策略 1381 二、 数据质量保障体系 1391 三、 医院协作推进方案 1399 四、 时间进度管控措施 1405 五、 人员稳定保障机制 1415 技术响应情况 技术参数响应 二十六项技术参数逐项响应 完全满足情况标注 调查范围参数满足 医院筛选执行 我公司会依据福建省卫生健康委员会提供的相关统计数据和信息,对全省二级以上公立医院进行全面梳理。先通过大数据分析和筛选,初步建立符合条件的医院清单。之后,安排专业人员通过实地考察、电话沟通等方式,与各医院取得联系。详细介绍本项目的目的、意义和流程,确认其参与调查的意愿和可行性。对于同意参与的医院,进行详细登记和编号,记录医院的基本信息、联系方式等,确保调查范围的准确性和可追溯性。同时,会定期对清单进行更新和维护,以应对医院的变动情况。 实地考察 住院患者抽样 我公司会积极与福建省居民健康信息系统管理部门进行沟通协调,以正式公函的形式提交数据获取申请,说明调查目的和用途,争取得到全力支持和配合。获得系统访问权限后,利用专业的随机抽样软件,按照三级和二级医疗机构的分类,分别随机抽取规定数量的住院患者样本。在抽样过程中,会严格遵循相关标准和规范,确保样本的随机性和代表性。抽取完成后,安排专人对样本进行复核和确认,通过电话回访、查阅病历等方式,核实样本的有效性和准确性,保证样本符合调查要求。 职工全员调查 我公司会向各医院提供详细且全面的职工调查方案和说明,包括调查目的、方式、时间、流程以及对职工的要求等。通过举办培训会议、发放宣传资料等方式,协助医院组织职工进行调查。采用线上线下相结合的方式,线上通过微信扫码测评平台,线下在医院内设置调查点,确保全员参与。在调查过程中,安排专人进行监督和管理,及时解答职工的疑问,解决他们在调查中遇到的问题。同时,会对调查进度进行实时跟踪,确保调查工作按时、高效完成。 样本和数据要求满足 样本筛选标准 我公司会制定详细且严格的样本筛选流程,明确各项不符合要求样本的判断依据和处理方式。安排专业人员对样本进行初步筛选,仔细检查样本的完整性、准确性和真实性。对于存在疑问的样本,通过进一步核实和确认,如电话回访、查阅相关资料等方式,确保样本的有效性。建立完善的样本筛选记录,对筛选过程和结果进行详细记录,包括样本编号、筛选时间、筛选人员、判断依据等信息,确保可追溯性。同时,会定期对筛选记录进行审核和分析,不断优化筛选标准和流程。 判断依据 处理方式 字迹或语音模糊无法识别 剔除该样本,并记录原因 未按问卷设定回答 与受访者沟通,若无法修正则剔除 纸质问卷破损 若关键信息缺失则剔除 非受访者本人填写 直接剔除该样本 评价显失公平公正 结合其他信息判断,必要时剔除 违反法律法规或道德准则 坚决剔除该样本 数据统计规范 我公司会组织数据统计人员参加GB/T3358.1标准的专业培训,邀请行业专家进行授课和指导,确保其熟悉和掌握标准要求。在数据统计过程中,使用符合标准的统计软件和工具,如SPSS、SAS等,保证统计符号和用语的规范性。安排专人对数据统计结果进行审核和验证,通过交叉核对、重复计算等方式,确保数据统计的准确性和可靠性。同时,会建立数据统计质量控制体系,对统计过程进行全程监控和管理,及时发现和解决问题。 统计环节 规范要求 审核方式 数据录入 准确录入,避免错误 双人核对 统计计算 遵循GB/T3358.1标准 重复计算验证 结果呈现 符号和用语规范 专家审核 数据清洗流程 我公司会开发专门的数据清洗程序,利用先进的算法和技术,对数据进行自动化清洗。程序会对数据进行全面检查,包括数据的完整性、准确性、一致性等方面,识别并标记出异常数据。安排专业人员对自动化清洗后的数据进行再次检查,通过人工审核和分析,确保异常数据被完全剔除。对清洗后的数据进行备份和存储,采用安全可靠的存储设备和方式,以便后续分析和使用。同时,会建立数据清洗记录,记录清洗过程和结果,便于追溯和查询。 调查方法和要求满足 调查方式实施 我公司会招聘和培训专业的电话回访人员,制定详细的培训计划,包括沟通技巧、调查知识、问题解答等方面的培训。通过模拟演练、案例分析等方式,提高回访人员的业务能力和综合素质。搭建先进的CATI电话回访系统,实现电话回访的自动化和规范化。系统具备问卷管理、样本设置、结果记录等功能,能够提高回访效率和质量。开发功能完善的微信扫码测评平台,确保职工能够方便快捷地参与调查。平台会提供清晰的操作指南和说明,保证调查的顺利进行。 出院患者问卷设计 我公司会深入了解住院患者的需求和体验,通过问卷调查、座谈会等方式,收集患者的意见和建议。结合五个维度的要求,设计具有针对性和实用性的问题。问题的表述会清晰、简洁、易懂,避免产生歧义。邀请医疗行业专家对问卷进行审核和评估,从专业角度提出意见和建议,确保问题的科学性和合理性。进行问卷预调查,选取部分患者进行试答,根据反馈结果对问卷进行优化和完善,提高问卷的质量和有效性。 职工调查内容设置 我公司会与医院管理层和职工进行深入沟通交流,通过访谈、问卷调查等方式,了解他们对工作各方面的关注点和诉求。根据沟通结果,确定职工调查的具体内容和问题设置。对调查内容进行分类和整理,按照工作现状、工作环境、医院管理、科室协作、薪资与工作的匹配性、发展前景等方面进行划分,确保问卷结构清晰、逻辑合理。同时,会根据医院的实际情况和特点,对调查内容进行适当调整和优化。 实现方式说明 调查范围实现方式 信息获取途径 我公司会向福建省卫生健康委员会提交正式的数据获取申请,详细说明调查目的、范围、方式等,争取得到全面支持和配合。同时,通过网络搜索、行业协会等渠道,收集相关医院的公开信息,如医院等级、地址、联系方式等,补充数据库内容。还会与其他已开展类似调查的机构进行交流和合作,建立信息共享机制,获取更多的医院信息资源。 获取途径 具体操作 信息类型 福建省卫生健康委员会 提交申请,获取官方数据 医院基本信息、等级等 网络搜索 利用搜索引擎、行业网站等 公开的医院简介、新闻等 行业协会 与协会沟通,获取会员医院信息 医院特色、活动等 合作机构 建立共享机制,交换数据 调查经验、样本信息等 GIS技术应用 我公司会对获取的医院地理信息进行整理和录入,建立完善的GIS数据库。利用GIS软件的强大分析功能,对医院的分布密度、交通便利性等进行深入分析。根据分析结果,优化调查路线,合理安排调查人员的行程和时间,提高调查效率。同时,会利用GIS技术生成可视化的地图和报表,直观展示医院的分布情况和调查进度,为项目管理提供有力支持。 合作关系建立 我公司会向各医院发送正式的合作邀请函,详细介绍本项目的背景、目的、意义和流程。安排专业人员与医院相关负责人进行面对面沟通,解答他们的疑问和顾虑,建立互信关系。在沟通中,会充分尊重医院的意见和建议,共同探讨合作方案。之后,签订合作协议,明确双方的权利和义务,保障调查工作的顺利进行。同时,会定期与医院进行沟通和交流,及时反馈调查进展情况,确保合作的持续稳定。 样本和数据处理实现方式 方案制定依据 我公司会依据GB/T3358.1标准和本项目的具体要求,结合福建省二级以上公立医院的实际情况,制定样本抽取和数据处理方案。参考相关行业的先进经验和做法,对方案进行多次优化和完善。组织专业人员对方案进行评审和论证,邀请统计学专家、医疗行业专家等参与,确保方案的科学性和可行性。同时,会根据项目的进展情况和反馈意见,及时对方案进行调整和改进。 软件工具使用 我公司会选用市场上成熟的数据处理软件,如SPSS、SAS等,进行数据清洗、分析和统计。这些软件具有强大的功能和稳定的性能,能够满足项目的需求。同时,会开发自定义的数据处理工具,针对本项目的特殊需求进行定制化开发。对数据处理软件和工具进行定期维护和更新,确保其性能和稳定性。安排专业技术人员负责软件和工具的管理和维护,及时解决出现的问题。 质量监控措施 我公司会建立数据质量审核小组,由统计学专家、数据分析师等组成,对数据处理过程中的关键环节进行严格审核和检查。制定详细的数据质量控制指标和标准,对数据的准确性、完整性和一致性进行全面评估。对数据处理结果进行多次验证和比对,通过不同的方法和工具进行分析,确保数据的可靠性和有效性。同时,会建立质量监控记录,对监控过程和结果进行详细记录,便于追溯和查询。 监控环节 控制指标 监控方式 数据清洗 异常数据剔除率 人工审核、程序检查 数据分析 统计结果准确性 重复计算、专家审核 数据存储 数据完整性 备份检查、恢复测试 调查方法实施实现方式 电话回访准备 我公司会根据出院患者调查的五个维度,设计详细、科学的电话回访脚本。脚本内容包括开场问候、问题提问、追问方式、结束语等,确保问题清晰、简洁、易懂。对回访人员进行专业培训,包括沟通技巧、调查知识、问题解答等方面的培训。通过模拟演练、案例分析等方式,提高回访人员的业务能力和综合素质。建立回访人员考核机制,对回访人员的工作质量和效率进行评估。考核指标包括回访成功率、信息准确率、患者满意度等,根据考核结果进行奖惩和激励。 微信测评开发 我公司会组织专业的软件开发团队,根据职工调查的需求和特点,开发功能完善的微信小程序。小程序具备问卷填写、数据提交、结果查询等功能,操作简单便捷。对小程序进行全面的功能测试和用户体验测试,邀请部分职工进行试用,收集反馈意见。根据测试结果,对小程序进行优化和完善,确保其稳定性和易用性。提供详细的操作指南和说明,通过图文并茂的方式,帮助职工顺利参与调查。同时,会建立技术支持团队,及时解决职工在使用过程中遇到的问题。 开发阶段 工作内容 测试方式 需求分析 与医院沟通,确定功能需求 需求评审 设计开发 编写代码,实现功能 单元测试 测试优化 进行功能和体验测试 用户试用、反馈分析 上线发布 正式发布小程序 上线检查 实时监控系统 我公司会搭建调查数据实时监控平台,实现对调查进度、数据质量、回访人员工作状态等方面的实时监控。平台会实时显示各项指标和数据,如已完成回访数量、未完成回访数量、数据错误率等。设置预警机制,当出现异常情况,如回访进度过慢、数据错误率过高时,及时进行提醒和处理。定期对监控数据进行分析和总结,找出存在的问题和不足,为调查工作的优化和调整提供依据。同时,会根据分析结果制定改进措施,不断提高调查工作的质量和效率。 非星号参数正偏离说明 调查范围正偏离 一级医院调查 我公司会筛选部分具有代表性的一级公立医院,从医院的规模、服务特色、患者群体等方面进行综合评估。对这些一级医院进行深入调查,了解其医疗服务特点和患者需求。将一级医院的调查结果与二级以上医院进行对比分析,找出差异和共性。通过数据分析和专家评估,为医疗政策的制定提供参考依据。与一级医院建立长期合作关系,定期进行沟通和交流,为其提供医疗服务改进建议。帮助一级医院优化服务流程、提高服务质量,提升患者满意度。 样本来源拓展 我公司会与各医院进行深入沟通协调,向医院说明样本拓展的目的和意义,争取得到支持和配合。获取他们对部分典型患者的推荐名单,对推荐患者的情况进行详细了解。对推荐患者进行电话沟通,邀请他们参与调查。详细介绍调查的内容和方式,解答他们的疑问和顾虑。将拓展的样本与随机抽取的样本进行综合分析,采用科学的统计方法和模型,提高调查结果的准确性和可靠性。通过对比分析,发现不同样本之间的差异和联系,为调查结果的解读提供更丰富的信息。 退休职工抽样 我公司会向医院相关部门申请获取退休职工的名单,确保名单的准确性和完整性。按照一定比例进行抽样,根据退休职工的数量和分布情况,合理确定抽样比例。通过电话、邮件等方式与退休职工取得联系,邀请他们参与调查。在沟通中,表达对退休职工的尊重和感谢,说明调查的目的和意义。对退休职工的调查结果进行单独分析,了解他们对医院发展的看法和期望。根据分析结果,为医院的管理和决策提供有针对性的建议。 样本和数据处理正偏离 数据深度挖掘 我公司会运用先进的数据挖掘技术,如关联规则分析、聚类分析等,对清洗后的数据进行深入分析。通过关联规则分析,发现不同因素之间的关联关系,如患者满意度与医院服务质量之间的关系。通过聚类分析,将患者或医院进行分类,找出不同类别之间的特点和差异。发现数据中隐藏的关系和模式,为医院的管理和决策提供有价值的信息。将数据挖掘结果以可视化的方式呈现,如绘制图表、制作报表等,便于理解和应用。同时,会对数据挖掘结果进行深入解读和分析,为医院提供具体的改进建议。 样本分类标记 我公司会根据样本的特征和属性,对样本进行细致分类,如按医院级别、患者年龄、疾病类型等分类。对每一类样本进行详细分析,了解其特点和需求。对分类后的样本进行标记,采用统一的编码和标识系统,方便后续的分析和比较。建立样本分类标记数据库,实现对样本的有效管理和利用。通过数据库查询和分析功能,快速获取所需的样本信息,为调查和研究提供支持。同时,会定期对数据库进行更新和维护,确保样本信息的准确性和完整性。 先进统计模型 我公司会引入多元线性回归、逻辑回归、时间序列分析等先进的统计模型和算法。对不同的统计模型和算法进行比较和评估,根据数据的特点和研究目的,选择最适合的模型和算法进行数据分析。利用统计软件和工具,如SPSS、SAS等,实现统计模型和算法的自动化计算和分析。通过模型分析,预测医院的发展趋势、患者的满意度变化等。同时,会对模型的结果进行验证和评估,确保模型的准确性和可靠性。 统计模型 适用情况 分析内容 多元线性回归 分析多个因素与结果的关系 患者满意度与服务质量的关系 逻辑回归 预测分类变量的结果 患者是否会再次选择该医院 时间序列分析 分析数据随时间的变化趋势 医院业务量的变化趋势 调查方法实施正偏离 电话回访记录 我公司会安排专人对电话回访过程进行详细的文字记录,包括患者的回答、问题的追问、回访人员的总结等。在记录过程中,要求记录人员准确、客观地记录每一个细节。将文字记录与录音进行对比和核对,确保记录的准确性和完整性。如果发现记录存在差异,及时进行修正和补充。对文字记录进行分类和整理,按照医院、患者类型、问题类别等进行分类。建立回访记录数据库,便于后续的查询和分析。通过数据库的搜索和筛选功能,快速获取所需的记录信息,为调查结果的分析和总结提供支持。 记录内容 核对方式 整理分类 患者回答 与录音对比 按问题类别分类 问题追问 确保逻辑连贯 按回访时间排序 回访人员总结 审核准确性 按医院名称分类 微信互动功能 我公司会在微信小程序中增加抽奖、问答等互动功能,以吸引职工积极参与调查。在设计互动功能时,充分考虑职工的兴趣和需求。设置合理的奖品和奖励机制,如精美礼品、积分兑换等,提高职工的参与热情。对互动功能的效果进行评估和分析,通过数据分析和职工反馈,了解互动功能的吸引力和参与度。根据反馈结果进行优化和调整,不断改进互动功能的设计和规则。同时,会定期更新奖品和问题内容,保持互动功能的新鲜感和吸引力。 多渠道数据收集 我公司在调查过程中,除了微信扫码测评外,还会通过短信、邮件等方式向职工发送调查邀请。在发送邀请时,会根据职工的特点和偏好,选择合适的渠道和发送时间。对不同渠道收集的数据进行整合和分析,采用统一的标准和方法,确保数据的一致性和准确性。通过数据清洗和转换,去除重复和错误的数据。根据职工的反馈和偏好,选择最合适的数据收集渠道,提高数据收集的效率和质量。如果职工对某种渠道的反馈较好,会增加该渠道的使用频率。同时,会不断探索新的数据收集渠道,以适应不同职工的需求。 响应内容与服务能力一致性 人员能力匹配 专业团队构成 我公司的市场调研分析师负责项目的整体规划、问卷设计、数据分析等工作。他们具备深厚的市场调研理论基础和丰富的实践经验,能够准确把握项目的需求和方向。数据统计人员负责数据的清洗、分析和统计,熟练掌握各种统计软件和工具,如SPSS、SAS等,能够准确地处理和分析大量数据。电话回访人员负责出院患者的电话回访工作,具备良好的沟通能力和服务意识,能够与患者进行有效的沟通和交流,获取准确的信息。 人员类型 主要职责 能力要求 市场调研分析师 项目规划、问卷设计、数据分析 深厚理论基础、丰富实践经验 数据统计人员 数据清洗、分析和统计 熟练掌握统计软件 电话回访人员 出院患者电话回访 良好沟通能力、服务意识 培训提升计划 我公司会制定详细的培训计划,定期组织团队成员参加行业培训、专业技能培训等。邀请行业专家和学者进行授课和讲座,分享最新的市场调研动态和技术方法。鼓励团队成员自主学习和研究,提供学习资源和支持,如购买专业书籍、订阅行业期刊等。定期组织学习交流活动,让团队成员分享学习心得和经验。通过培训和学习,不断拓宽团队成员的知识面和视野,提升自身的业务能力。同时,会对培训效果进行评估和考核,确保培训计划的有效性。 绩效考核体系 我公司会建立科学合理的绩效考核指标体系,包括工作任务完成情况、工作质量、工作效率、团队协作等方面。对每一项指标进行详细的定义和量化,确保考核的公平性和准确性。定期对团队成员的工作表现进行评估和考核,根据考核结果进行奖惩和激励。如果团队成员表现优秀,给予奖金、晋升等奖励;如果表现不佳,进行辅导和改进。将绩效考核结果与团队成员的薪酬、晋升等挂钩,激发他们的工作积极性和主动性。同时,会根据项目的实际情况和发展需求,不断调整和完善绩效考核体系。 考核指标 考核方式 奖惩措施 工作任务完成情况 定期检查、对比计划 完成出色给予奖金,未完成进行辅导 工作质量 审核成果、客户反馈 质量高给予晋升机会,质量差进行培训 工作效率 统计工作时间、完成速度 效率高给予奖励,效率低进行督促 团队协作 同事评价、项目表现 协作好给予表扬,协作差进行沟通 技术设备支持 系统软件优势 我公司的电话调查系统具备问卷管理、样本设置、答卷管理等功能,能够实现调查过程的自动化和规范化。通过该系统,可以方便地设计问卷、选择样本、收集和管理答卷。数据处理软件能够对大量数据进行快速、准确的清洗、分析和统计,提供丰富的统计报表和图表。支持多种数据分析方法和模型,能够满足不同的研究需求。系统软件支持多用户同时操作,提高工作效率和协同性。多个用户可以同时登录系统,进行不同的操作,如问卷设计、数据录入等。 设备配置保障 我公司会配备高性能的服务器,确保系统能够处理大规模的数据和高并发的访问。服务器采用先进的硬件技术和架构,具备强大的计算能力和存储能力。采用可靠的网络设备,如路由器、交换机等,保证网络的稳定性和速度。网络设备具备高速传输、容错备份等功能,能够确保数据的安全和快速传输。建立数据备份和恢复机制,定期对数据进行备份,防止数据丢失和损坏。备份数据存储在不同的介质和地点,确保数据的安全性和可靠性。 维护更新措施 我公司会安排专业的技术人员对系统软件和设备进行定期维护和检查,及时发现和解决问题。制定详细的维护计划,包括硬件检查、软件升级、系统优化等。关注技术发展动态,及时对系统软件和设备进行更新和升级,提升系统性能和功能。根据新技术的应用和业务需求的变化,对系统进行改进和扩展。建立技术支持热线和在线服务平台,为用户提供及时的技术支持和服务。用户在使用过程中遇到问题,可以随时联系技术支持人员,获得帮助和解决方案。 过往项目经验 成功项目案例 我公司曾为某地区的医疗机构开展过患者满意度调查项目。通过科学合理的调查方法和数据分析,深入了解患者的需求和意见。为医疗机构提供了有针对性的改进建议,如优化服务流程、加强医护人员培训等。得到了客户的高度认可,医疗机构的患者满意度得到了显著提升。参与过某医疗行业协会组织的市场调研项目,对医疗市场的现状和发展趋势进行了深入分析。通过大量的数据收集和分析,为协会的决策提供了重要依据,帮助协会制定了合理的行业发展规划。为某医院进行过职工满意度调查项目,通过优化调查方案和提高服务质量,有效提升了职工的满意度和工作积极性。根据调查结果,医院采取了一系列改进措施,如改善工作环境、提高薪酬待遇等。 经验积累应用 我公司会将过往项目中积累的样本抽取经验应用到本次项目中。根据不同项目的特点和要求,选择合适的样本抽取方法,确保样本的随机性和代表性。借鉴过往项目的数据处理方法和技术,如数据清洗、数据分析等,提高数据处理的效率和准确性。采用先进的数据处理软件和工具,建立完善的数据处理流程。参考过往项目的调查方法实施经验,优化本次调查方案。根据不同项目的反馈和总结,对调查方法进行改进和创新,提高调查质量和效果。同时,会结合本次项目的实际情况,对经验进行灵活应用和调整。 经验应用方面 具体应用内容 效果预期 样本抽取 选择合适方法,确保随机性和代表性 提高调查结果的可靠性 数据处理 采用先进技术和流程,提高效率和准确性 加快数据分析速度,保证结果准确 调查方法实施 优化方案,提高质量和效果 提升调查的有效性和实用性 合作关系利用 我公司会与过往项目合作过的医疗机构保持密切联系,定期进行沟通和交流。向他们介绍本项目的情况和进展,争取他们对本次调查工作的支持和配合。利用合作关系,获取更多的医疗市场信息和资源,如医院的内部数据、行业动态等。为项目的开展提供有力保障,帮助我们更好地了解市场需求和竞争情况。通过合作关系,邀请医疗机构的专家和管理人员参与项目的指导和评审。他们的专业意见和经验能够提高项目的专业性和权威性,确保项目的顺利进行和高质量完成。 技术参数证明材料提供 系统功能截图 问卷管理功能截图 问卷创建界面截图 展示问卷创建时的基本信息填写界面,涵盖问卷名称、描述等内容,让用户能清晰地定义问卷的基本属性。呈现题目添加、题型选择等操作的截图,清晰体现问卷创建过程的便捷性,用户可根据需求灵活选择合适的题型。提供选项设置和逻辑跳转设置的详细截图,充分展示系统在问卷设计上的高级功能,确保问卷的逻辑严谨性。展示问卷保存和预览功能的截图,方便用户及时查看问卷效果,提前发现并解决可能存在的问题。 问卷编辑功能截图 展示对已创建问卷进行编辑的操作界面,包含题目修改、选项调整等功能,使用户能够根据实际情况对问卷内容进行优化。呈现逻辑跳转修改、题目顺序调整等功能的截图,体现系统的灵活性,满足不同用户的多样化需求。提供问卷版本管理的截图,展示不同版本问卷的保存和切换功能,方便用户对问卷的历史版本进行追溯和管理。展示编辑后问卷的审核流程截图,确保问卷质量,通过严格的审核机制,保证问卷的准确性和有效性。 问卷分类管理截图 展示问卷分类的操作界面,包括创建分类、移动问卷到不同分类等功能,使用户能够对问卷进行合理的分类管理。呈现分类搜索、排序等功能的截图,方便用户快速找到所需问卷,提高工作效率。提供分类权限设置的截图,确保问卷的安全性和保密性,通过设置不同的权限,保护问卷数据的隐私。展示分类统计和分析的截图,为问卷管理提供数据支持,帮助用户了解各类问卷的使用情况和效果。 功能 描述 作用 创建分类 可根据不同的标准创建问卷分类 便于对问卷进行系统管理 移动问卷 将问卷从一个分类移动到另一个分类 灵活调整问卷的归属 分类搜索 通过关键词搜索特定分类的问卷 快速定位所需问卷 分类排序 对分类进行排序,方便查看 提高查找效率 分类权限设置 设置不同分类的访问权限 保障问卷数据安全 分类统计分析 统计各类问卷的数量、使用频率等 为问卷管理提供数据依据 问卷审核流程截图 展示问卷提交审核的操作界面,包括审核人员选择、审核意见填写等功能,确保审核过程的规范化和透明化。呈现审核状态跟踪的截图,方便用户了解问卷审核进度,及时掌握审核情况。提供审核通过和不通过的处理流程截图,确保问卷质量符合要求,对于审核不通过的问卷,可进行修改后再次提交审核。展示审核历史记录的截图,为问卷管理提供可追溯性,用户可以查看问卷的审核历史,了解审核过程中的详细信息。 样本设置功能截图 样本来源选择截图 展示从福建省居民健康信息系统中选择样本的操作界面,包括数据导入、筛选等功能,确保样本来源的可靠性和准确性。呈现手动添加样本的操作截图,满足特殊样本需求,对于一些无法从系统中获取的样本,可通过手动添加的方式进行补充。提供样本来源验证的截图,确保样本数据的真实性和可靠性,通过验证机制,对样本数据进行严格的审核。展示样本来源切换的截图,方便根据不同需求选择合适的样本来源,用户可以根据实际情况灵活调整样本来源。 样本筛选条件设置截图 展示根据医院级别、患者类型等条件筛选样本的操作界面,用户可以根据项目需求设置具体的筛选条件。呈现筛选条件组合设置的截图,实现更精准的样本筛选,通过多种条件的组合,提高样本的针对性。提供筛选结果预览的截图,方便用户及时调整筛选条件,根据预览结果,对筛选条件进行优化。展示筛选条件保存和复用的截图,提高样本筛选效率,用户可以将常用的筛选条件保存下来,下次使用时直接复用。 筛选条件 描述 作用 医院级别 按二级、三级等医院级别筛选样本 确保样本的代表性 患者类型 如住院患者、门诊患者等 满足不同调查需求 筛选条件组合 将多个条件组合进行筛选 提高筛选精准度 筛选结果预览 查看筛选后的样本情况 及时调整筛选条件 筛选条件保存 保存常用的筛选条件 提高筛选效率 筛选条件复用 下次使用已保存的筛选条件 节省时间和精力 样本分配规则设置截图 展示根据不同调查需求设置样本分配规则的操作界面,如按医院数量、样本量比例等分配,确保样本分配的合理性。呈现分配规则调整和优化的截图,确保样本分配的合理性,根据实际情况对分配规则进行动态调整。提供分配结果查看和统计的截图,为样本管理提供数据支持,用户可以了解样本分配的具体情况。展示分配规则保存和应用的截图,方便后续调查使用,将设置好的分配规则保存下来,下次调查时直接应用。 样本更新和维护截图 展示样本数据更新的操作界面,包括数据同步、新增样本等功能,确保样本数据的及时性和准确性。呈现样本数据删除和修改的操作截图,确保样本数据的准确性,对不符合要求的样本数据进行及时清理。提供样本数据备份和恢复的截图,防止数据丢失,通过定期备份样本数据,保障数据的安全性。展示样本数据质量检测和修复的截图,提高样本数据的可靠性,对样本数据进行质量检测,及时修复存在的问题。 操作 描述 作用 数据同步 与数据源进行数据同步 保证样本数据最新 新增样本 添加新的样本数据 扩充样本数量 数据删除 删除不符合要求的样本数据 保证数据准确性 数据修改 修改样本数据的错误信息 提高数据质量 数据备份 定期备份样本数据 防止数据丢失 数据恢复 在数据丢失时恢复数据 保障数据安全 质量检测 检测样本数据的质量 发现数据问题 数据修复 修复样本数据的问题 提高数据可靠性 答卷管理功能截图 答卷收集界面截图 展示电话调查系统收集答卷的操作界面,包括自动接收、手动导入等方式,确保答卷收集的高效性和便捷性。呈现答卷进度跟踪的截图,方便了解调查进展情况,用户可以实时掌握答卷收集的进度。提供答卷异常处理的截图,如重复答卷、无效答卷等的处理流程,保证答卷数据的质量。展示答卷保存和备份的截图,确保答卷数据的安全性,通过定期备份答卷数据,防止数据丢失。 答卷查看功能截图 展示查看单个答卷详细信息的操作界面,包括受访者信息、答题内容等,让用户能够全面了解每个答卷的情况。呈现答卷列表查看的截图,支持按不同条件排序和筛选,方便用户快速查找所需答卷。提供答卷对比查看的截图,方便分析不同受访者的回答差异,通过对比分析,发现潜在的问题和规律。展示答卷打印和导出功能的截图,满足不同的使用需求,用户可以将答卷数据打印或导出为文件,便于进一步分析和处理。 答卷统计分析截图 展示对答卷数据进行统计分析的操作界面,包括各种统计图表的生成,直观地展示答卷数据的分布和趋势。呈现按不同维度进行数据分析的截图,如医院级别、患者类型等,深入挖掘答卷数据的价值。提供数据分析结果的导出和分享功能截图,方便与他人协作,用户可以将分析结果导出为文件或分享给团队成员。展示数据分析报告生成的截图,为调查结果提供直观的展示,生成专业的数据分析报告,为决策提供依据。 分析维度 统计图表类型 作用 医院级别 柱状图、饼图等 分析不同级别医院的答卷情况 患者类型 折线图、散点图等 了解不同患者类型的反馈 数据分析结果导出 Excel、CSV等格式 方便进一步分析和处理 数据分析结果分享 邮件、共享文档等方式 便于团队协作 数据分析报告生成 Word、PDF等格式 直观展示调查结果 答卷审核和质量控制截图 展示答卷审核的操作界面,包括审核标准设置、审核意见填写等功能,确保答卷审核的规范化和公正性。呈现答卷质量检测的截图,如回答完整性、合理性等的检测,保证答卷数据的质量。提供无效答卷处理的截图,确保数据的准确性,对无效答卷进行及时清理。展示审核结果统计和分析的截图,为质量控制提供数据支持,通过对审核结果的统计分析,了解答卷的整体质量情况。 操作流程说明 电话调查系统操作流程 系统登录操作流程 打开电话调查系统登录界面,输入正确的账号和密码,这是进入系统的第一步。进行身份验证,如验证码输入、短信验证等,确保登录的安全性。登录成功后,进入系统主界面,查看系统公告和任务提醒,及时了解系统的最新动态和任务安排。若登录失败,检查账号密码是否正确,或联系系统管理员解决,以确保能够顺利登录系统。 问卷创建操作流程 在系统主界面选择问卷管理模块,点击创建问卷按钮,开启问卷创建之旅。填写问卷基本信息,如问卷名称、描述、有效期等,明确问卷的基本属性。添加问卷题目,选择合适的题型,设置题目内容和选项,确保问卷的内容丰富多样。设置题目逻辑跳转和评分规则,完成问卷设计后保存并提交审核,保证问卷的逻辑严谨性和科学性。 样本设置操作流程 进入样本设置模块,选择样本来源,如福建省居民健康信息系统,确保样本的可靠性。设置样本筛选条件,如医院级别、患者类型等,精准筛选出符合要求的样本。设定样本分配规则,按医院数量、样本量比例等进行分配,保证样本分配的合理性。确认样本设置后,系统自动生成样本列表,并可进行预览和调整,方便用户对样本进行管理。 操作步骤 具体操作 作用 选择样本来源 从福建省居民健康信息系统获取样本 保证样本可靠性 设置筛选条件 按医院级别、患者类型等筛选 提高样本针对性 设定分配规则 按医院数量、样本量比例分配 确保样本分配合理 生成样本列表 系统自动生成样本列表 方便样本管理 预览和调整 查看并调整样本列表 优化样本质量 答卷管理操作流程 在答卷管理模块查看答卷收集情况,接收自动收集或手动导入的答卷,确保答卷收集的完整性。对答卷进行状态管理,标记已完成、未完成、无效等状态,方便对答卷进行分类管理。查看单个答卷详细信息,进行对比分析和统计,深入了解答卷内容。导出答卷数据进行进一步分析,生成数据分析报告,为决策提供有力支持。 CATI电话回访操作流程 回访准备操作流程 组织回访人员进行培训,熟悉问卷内容和调查要求,确保回访人员具备专业的知识和技能。准备好电话设备和相关资料,如问卷、记录表格等,为回访工作提供必要的物质支持。对回访人员进行模拟演练,提高沟通能力和应变能力,使回访人员能够更好地应对各种情况。确认回访时间和人员安排,确保回访工作有序进行,提高回访效率。 电话拨打操作流程 从样本列表中选择要拨打的号码,确认号码准确性,避免拨打错误号码。选择合适的拨打方式,如自动拨打、手动拨打等,根据实际情况选择最适合的拨打方式。等待对方接听电话,进行礼貌问候和身份介绍,建立良好的沟通氛围。若拨打失败,记录失败原因,如无人接听、号码错误等,以便后续处理。 回访沟通技巧和注意事项 使用礼貌、亲切的语言与受访者沟通,尊重对方的意见和感受,让受访者感受到良好的服务态度。清晰准确地表达问题,避免使用模糊或歧义的语言,确保受访者能够理解问题的含义。当受访者回答不完整或不准确时,进行适当的引导和追问,获取更全面的信息。注意控制回访时间,避免过长或过短,提高回访效率。 回访结果记录和处理操作流程 在回访过程中,及时记录受访者的回答内容和相关信息,确保信息的准确性和完整性。将回访结果录入电话调查系统,确保数据的准确性和完整性,方便后续分析。对异常情况进行处理,如受访者拒绝回答、回答异常等,采取相应的措施解决问题。定期对回访结果进行统计和分析,为后续调查提供参考,不断优化调查方案。 操作步骤 具体操作 作用 记录回答内容 及时记录受访者的回答 保证信息准确完整 录入回访结果 将结果录入电话调查系统 方便数据管理 处理异常情况 解决受访者拒绝回答等问题 确保调查顺利进行 统计和分析结果 定期分析回访结果 为后续调查提供参考 微信扫码测评操作流程 测评准备操作流程 在电话调查系统中生成微信扫码测评问卷的二维码,确保二维码的准确性和有效性。将二维码发布到相关渠道,如医院官方微信公众号、职工微信群等,扩大测评的覆盖范围。制作宣传推广材料,说明测评的目的、流程和注意事项,让受访者了解测评的相关信息。对宣传推广效果进行监测和评估,及时调整推广策略,提高测评的参与度。 二维码发布渠道 操作步骤 具体操作 作用 生成二维码 在电话调查系统中生成测评二维码 确保二维码准确有效 发布二维码 在医院公众号、职工群等渠道发布 扩大测评覆盖范围 制作宣传材料 说明测评目的、流程和注意事项 让受访者了解测评 监测推广效果 评估宣传效果并调整策略 提高测评参与度 受访者扫码操作流程 打开微信应用程序,点击右上角的“+”号,选择“扫一扫”功能,这是进入测评的第一步。将手机摄像头对准二维码,扫描成功后进入问卷页面,确保受访者能够顺利进入测评。若扫描失败,检查二维码是否清晰或重新尝试扫描,解决扫描过程中可能出现的问题。在问卷页面查看问卷基本信息和说明,确认参与测评,让受访者对测评有全面的了解。 操作步骤 具体操作 作用 打开扫一扫功能 在微信中点击“+”选择扫一扫 进入测评入口 扫描二维码 用摄像头对准二维码扫描 进入问卷页面 处理扫描失败 检查二维码或重新扫描 解决扫描问题 查看问卷信息 在问卷页面查看基本信息 了解测评详情 问卷填写操作流程 仔细阅读问卷题目和选项,根据自身实际情况进行选择,确保回答的真实性和准确性。对于主观题,认真思考后进行文字输入,充分表达自己的意见和想法。若遇到不理解的问题,可点击帮助按钮或联系客服人员,获取必要的帮助。填写完成后,检查问卷内容是否完整,确认无误后点击提交按钮,保证问卷填写的质量。 操作步骤 具体操作 作用 阅读题目和选项 仔细查看问卷内容 确保回答真实准确 填写主观题 认真思考后输入文字 充分表达意见 获取帮助 点击帮助按钮或联系客服 解决疑问 检查和提交问卷 检查内容完整性后提交 保证问卷质量 测评结果提交和查看操作流程 点击提交按钮后,系统提示提交成功,并显示测评结果页面,让受访者及时了解测评结果。在结果页面查看自己的测评得分和详细分析,深入了解自身情况。若需要保存或分享测评结果,可点击相应的按钮进行操作,方便受访者对测评结果进行处理。若提交失败,检查网络连接是否正常或重新提交,确保测评结果能够成功提交。 过往项目案例 医院满意度调查项目案例 项目背景和目标 该项目围绕某地区多家医院开展住院患者和职工满意度调查,旨在全面了解医院服务质量和员工工作满意度。明确调查范围,涵盖不同级别和类型的医院,确保调查的全面性和代表性。确定调查内容,包括服务态度、服务流程、工作环境等方面,深入了解医院的实际情况。设定项目目标,如提高医院服务质量、改善员工工作环境等,为项目的实施提供明确的方向。 方面 具体内容 作用 调查范围 不同级别和类型的医院 保证调查全面性 调查内容 服务态度、流程、工作环境等 深入了解医院情况 项目目标 提高服务质量、改善工作环境 为项目实施指明方向 项目实施过程 根据项目需求选择合适的调查方法,如电话回访、在线问卷等,确保调查的有效性和准确性。从相关系统中抽取样本,确保样本的随机性和代表性,使调查结果能够真实反映实际情况。组织调查人员进行培训,熟悉问卷内容和调查要求,提高调查人员的专业素质。按照预定计划进行数据收集,及时处理异常情况,保证调查工作的顺利进行。 项目成果和效益 生成高质量的调查报告,包括详细的数据分析和改进建议,为医院提供科学的决策依据。通过调查结果,帮助医院发现问题并采取改进措施,提高服务质量,提升患者满意度。提高员工对工作环境和医院管理的满意度,增强员工的归属感和忠诚度,促进医院的稳定发展。得到客户的高度评价,为后续项目合作奠定基础,树立良好的企业形象。 客户评价和反馈 客户对调查报告的质量和专业性给予高度评价,认为报告数据准确、分析深入,为医院的管理提供了有力的支持。客户表示通过调查结果采取的改进措施取得了明显效果,提高了医院的整体形象,增强了医院的竞争力。客户对项目团队的服务态度和工作效率表示满意,愿意继续合作,体现了客户对项目团队的信任。提供客户的具体评价和反馈内容,增强案例的可信度,让潜在客户更加了解项目的实际效果。 职工满意度调查项目案例 项目背景和目标 该项目针对某企业开展职工满意度调查,旨在深入了解员工对工作现状、工作环境等方面的满意度。明确调查范围,涵盖企业的各个部门和岗位,确保调查的全面性。确定调查内容,如工作压力、薪资待遇、职业发展等方面,准确把握员工的需求和期望。设定项目目标,如提高员工工作积极性、优化企业管理等,为企业的发展提供方向。 方面 具体内容 作用 调查范围 企业各个部门和岗位 保证调查全面性 调查内容 工作压力、薪资待遇等 了解员工需求 项目目标 提高工作积极性、优化管理 为企业发展指明方向 项目实施过程 设计科学合理的调查问卷,确保问题具有针对性和有效性,能够准确反映员工的真实想法。选择合适的调查方式,如在线问卷、面对面访谈等,根据不同的情况选择最适合的调查方法。对调查数据进行清洗和分析,挖掘有价值的信息,为企业提供决策依据。与企业管理层沟通调查结果,提出改进建议,促进企业的发展。 项目成果和效益 根据调查结果,企业采取了一系列改进措施,如改善工作环境、调整薪资结构等,切实解决了员工关心的问题。员工对工作的满意度明显提高,工作积极性和效率得到增强,为企业创造了更大的价值。企业管理得到优化,团队凝聚力和协作能力提升,促进了企业的可持续发展。为企业的可持续发展提供了有力支持,提升了企业的竞争力。 成果 具体表现 效益 改进措施 改善工作环境、调整薪资结构 解决员工问题 员工满意度提升 工作积极性和效率增强 创造更大价值 企业管理优化 团队凝聚力和协作能力提升 促进可持续发展 客户评价和反馈 客户对调查项目的组织和实施给予高度评价,认为项目团队专业、负责,确保了调查的顺利进行。客户表示通过调查结果采取的改进措施取得了良好效果,达到了预期目标,为企业带来了实际的效益。客户对调查报告的质量和建议的实用性表示满意,愿意在未来继续合作,体现了...
全省二级以上公立医院满意度调查与统计分析投标方案.docx
下载提示

1.本文档仅提供部分内容试读;

2.支付并下载文件,享受无限制查看;

3.本网站所提供的标准文本仅供个人学习、研究之用,未经授权,严禁复制、发行、汇编、翻译或网络传播等,侵权必究;

4.左侧添加客服微信获取帮助;

5.本文为word版本,可以直接复制编辑使用。


这个人很懒,什么都没留下
未认证用户 查看用户
该文档于 上传
推荐文档
×
精品标书制作
百人专家团队
擅长领域:
工程标 服务标 采购标
16852
已服务主
2892
中标量
1765
平台标师
扫码添加客服
客服二维码
咨询热线:192 3288 5147
公众号
微信客服
客服