文库 货物类投标方案 医疗器械

云和县人民医院脑外科动力系统采购项目投标方案.docx

DOCX   1327页   下载140   2025-08-14   浏览80   收藏85   点赞785   评分-   887935字   228.00

AI慧写标书

十分钟千页标书高效生成

温馨提示:当前文档最多只能预览 15 页,若文档总页数超出了 15 页,请下载原文档以浏览全部内容。
云和县人民医院脑外科动力系统采购项目投标方案.docx 第1页
云和县人民医院脑外科动力系统采购项目投标方案.docx 第2页
云和县人民医院脑外科动力系统采购项目投标方案.docx 第3页
云和县人民医院脑外科动力系统采购项目投标方案.docx 第4页
云和县人民医院脑外科动力系统采购项目投标方案.docx 第5页
云和县人民医院脑外科动力系统采购项目投标方案.docx 第6页
云和县人民医院脑外科动力系统采购项目投标方案.docx 第7页
云和县人民医院脑外科动力系统采购项目投标方案.docx 第8页
云和县人民医院脑外科动力系统采购项目投标方案.docx 第9页
云和县人民医院脑外科动力系统采购项目投标方案.docx 第10页
云和县人民医院脑外科动力系统采购项目投标方案.docx 第11页
云和县人民医院脑外科动力系统采购项目投标方案.docx 第12页
云和县人民医院脑外科动力系统采购项目投标方案.docx 第13页
云和县人民医院脑外科动力系统采购项目投标方案.docx 第14页
云和县人民医院脑外科动力系统采购项目投标方案.docx 第15页
剩余1312页未读, 下载浏览全部

开通会员, 优惠多多

6重权益等你来

首次半价下载
折扣特惠
上传高收益
特权文档
AI慧写优惠
专属客服
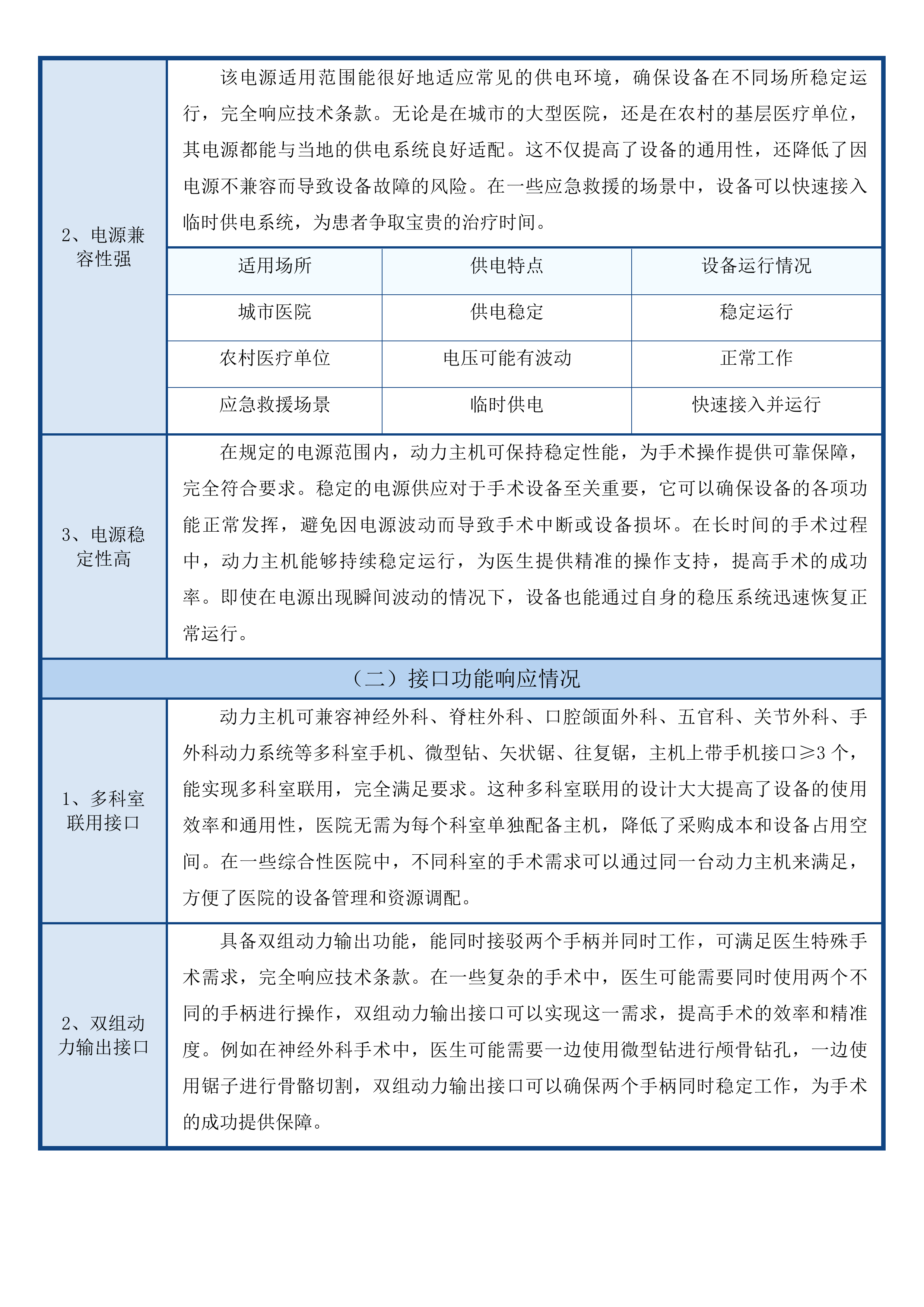
云和县人民医院脑外科动力系统采购项目投标方案 第一章 技术需求响应情况 11 第一节 技术条款响应说明 11 一、 动力主机技术条款响应 11 二、 脚踏开关技术条款响应 16 三、 马达手机技术条款响应 21 四、 角度接头技术条款响应 26 五、 直接头技术条款响应 31 六、 铣刀夹头技术条款响应 34 七、 铣刀刀片技术条款响应 40 八、 关节镜刨削手机技术条款响应 45 九、 关节镜刨削刀头技术条款响应 48 十、 鼻刨削手机技术条款响应 52 十一、 鼻刨削手机刀头技术条款响应 58 十二、 磨头技术条款响应 64 第二节 实质性技术条款响应 68 一、 动力主机兼容性响应 68 二、 接口数量响应情况 71 三、 双组动力输出响应 77 四、 内置I.D.TouchSoftware软件响应 82 五、 彩色触摸屏响应情况 88 六、 自动识别手柄响应 93 第三节 重要技术条款响应 101 一、 脚踏开关功能响应 101 二、 马达手机转速响应 109 三、 电子扭力反馈系统响应 113 四、 π - drive电机技术响应 119 五、 高温高压消毒能力响应 123 第四节 普通技术条款响应 127 一、 角度接头长度响应 127 二、 铣刀夹头设计响应 132 三、 刨削手机识别功能响应 138 四、 磨头规格响应情况 141 第五节 技术资料提供内容 146 一、 产品说明书提供 146 二、 质量保证书提供 152 三、 保修卡提供情况 156 四、 原厂合格证明提供 161 五、 产品彩页提供情况 165 六、 原厂datasheet提供 171 七、 操作规程提供 176 八、 注意事项提供 182 九、 维护保养要求提供 188 第六节 设备兼容性说明情况 193 一、 动力系统多科室兼容性 194 二、 手机微型钻兼容性 201 三、 矢状锯往复锯兼容性 205 四、 具体兼容型号清单 211 第七节 接口与扩展性说明 216 一、 主机接口数量及类型 216 二、 双组动力输出说明 223 三、 支持两个手柄同时工作 228 四、 开放所有端口情况 233 五、 参数预设并存储功能 240 六、 客户偏好存储情况 248 第八节 软件与控制功能情况 253 一、 I.D.TouchSoftware软件配备 253 二、 扭矩调节功能响应 258 三、 速度与力量协调定制 264 四、 加速度与刹车速度设定 268 五、 冲水速度设定情况 272 六、 屏幕多语言支持 277 七、 彩色提示灯环功能 282 八、 内置冲水泵功能 288 第九节 脚踏开关功能说明 292 一、 正反转功能说明 292 二、 冲洗功能说明 296 三、 手机切换功能说明 301 四、 五键式设计说明 307 五、 可编程功能说明 314 六、 防水无级变速功能 319 七、 具体操作说明 324 第十节 马达手机性能说明 329 一、 独立芯片功能说明 329 二、 自动识别功能响应 333 三、 最高转速≥75000rpm说明 340 四、 电子扭力反馈系统响应 343 五、 π - drive电机技术说明 350 六、 松脚踏即停功能说明 356 七、 高温高压消毒能力 360 第十一节 刨削手机与刀头情况 365 一、 关节镜刨削手机RFID识别功能 365 二、 转速≥12000rpm响应 373 三、 手控开关功能说明 379 四、 360度旋转冲洗口功能 383 五、 吸引管接头旋转功能 388 六、 刀头快速更换设计 392 七、 关节镜刨削刀头规格 396 第十二节 鼻刨削手机性能说明 400 一、 单向转速≥12000RPM响应 401 二、 往复转速≥5000RPM响应 405 三、 反向冲洗功能说明 411 四、 镜面冲洗功能说明 417 五、 刀头快速拆装功能 421 六、 高温高压消毒能力 426 第十三节 磨头规格及适用性 430 一、 1.0mm环形刻度槽磨头 430 二、 2.0mm环形刻度槽磨头 437 三、 3.0mm环形刻度槽磨头 440 四、 4.0mm环形刻度槽磨头 445 五、 5.0mm环形刻度槽磨头 449 六、 常规磨头规格 454 七、 磨头适用于不同手术场景 457 第二章 供货方案 462 第一节 供货期限承诺 462 一、 合同签订后排产计划 462 二、 7日交付安装目标 466 三、 保障项目进度措施 476 第二节 交货方式说明 489 一、 专业物流运输选择 489 二、 专人押运设备安全 500 三、 运输温湿度记录 506 四、 设备防震措施实施 516 第三节 供货保障流程规划 523 一、 设备出厂检验环节 523 二、 运输监控措施落实 534 三、 到货验收流程安排 542 四、 安装调试工作开展 546 五、 最终交付流程确定 553 第四节 供货流程要点说明 557 一、 原厂发货质量检测 557 二、 运输保险投保事宜 561 三、 到货开箱检验流程 570 四、 安装前设备通电测试 574 五、 验收标准对照执行 579 六、 最终交付确认环节 594 第五节 供货实施步骤安排 601 一、 合同签订后排产确认 601 二、 设备出厂原厂证明提供 613 三、 医疗运输资质物流安排 623 四、 到货后开箱验收组织 636 五、 原厂工程师安装调试 644 六、 验收报告提交与交付 657 第三章 安装与验收方案 667 第一节 安装方案详细规划 667 一、 制定安装计划 667 二、 准备安装材料 680 第二节 安装人员配置情况 688 一、 专业人员安排 688 二、 人员培训管理 704 第三节 调试要求及内容 720 一、 设备部件调试 720 二、 调试问题处理 742 第四节 开箱测试方式说明 748 一、 设备外观检查 748 二、 设备配置核对 751 第五节 产品验收方案规划 755 一、 制定验收流程 755 二、 验收资料提供 776 第四章 所投设备运行和维修成本 784 第一节 保修价格合理性说明 784 一、 设备整机保修价格 784 二、 配件保修价格 791 第二节 配件价格透明情况 796 一、 常用易损件价格 796 二、 核心部件价格 803 第三节 维修服务费用标准 810 一、 质保期内维修费用 810 二、 质保期外维修费用 826 第四节 维修人员配备情况 845 一、 专业维修团队组建 845 二、 人员资质与服务 852 第五节 维修完成时效承诺 858 一、 快速响应机制 858 二、 维修时效保障 866 第六节 维修质量保障措施 876 一、 原厂配件使用 876 二、 维修报告与建议 884 第五章 质保期方案 888 第一节 定期服务方案规划 888 一、 免费设备保养维护服务 888 二、 设备运行状态检查 891 三、 预防性维护资料提供 897 四、 操作与维修手册更新 901 第二节 售后服务保障体系 906 一、 售后服务保障体系建立 906 二、 终身维修服务提供 915 三、 维修及配件供应点清单 922 四、 维修配件价格及折扣 927 第三节 售后机构设置情况 933 一、 专门售后服务机构设立 933 二、 专职售后人员配备 940 三、 售后人员培训机制 946 四、 售后机构信息提供 958 第四节 质保期内故障解决方案 964 一、 设备故障分类处理流程 964 二、 应急维修响应机制 969 三、 设备故障记录分析 977 四、 保修时间延长方案 985 第六章 培训方案 991 第一节 培训时间安排计划 991 一、 设备交付后培训启动时间 991 二、 每次培训时长规划 998 第二节 培训内容全面性说明 1011 一、 设备操作流程培训 1011 二、 安全注意事项讲解 1018 三、 日常维护保养教学 1024 四、 故障排查方法培训 1028 五、 软件功能使用教学 1032 六、 预防性维护技术培训 1039 七、 操作规程文件阅读 1047 第三节 培训人员配置情况 1054 一、 使用科室人员培训 1055 二、 维修部门人员培训 1066 三、 培训人员数量保障 1075 第四节 培训次数安排规划 1083 一、 设备交付初期培训 1083 二、 中期技能巩固培训 1090 第五节 培训场地安排说明 1096 一、 医院设备科室培训 1096 二、 医院培训教室授课 1105 三、 培训教学工具配备 1114 第七章 服务承诺 1121 第一节 服务方式说明 1121 一、 7×24小时电话支持服务 1121 二、 远程诊断及指导服务 1132 三、 本地化专业服务团队 1141 第二节 服务响应时间承诺 1151 一、 故障2小时内响应 1151 二、 24小时内到达现场 1159 三、 48小时完成维修或换件 1170 第三节 技术支持服务内容 1177 一、 全年技术咨询服务 1177 二、 定期推送知识资料 1180 三、 突发问题远程协助 1188 四、 建立设备维护档案 1200 第四节 服务体系建设情况 1208 一、 完善售后服务流程 1209 二、 合理人员配置安排 1213 三、 充足备件库存保障 1222 四、 详细服务记录管理 1232 第五节 退换货品承诺说明 1242 一、 质保期免费换新机 1242 二、 合同期按需退换货 1256 第八章 节能产品环境标志产品 1260 第一节 节能产品认证情况 1260 一、 节能产品信息提供 1260 二、 节能认证证书提交 1276 三、 品目清单内容标注 1287 第二节 环境标志产品认证情况 1298 一、 环境标志产品信息 1298 二、 环境认证证书提供 1306 三、 品目清单内容圈记 1318 技术需求响应情况 技术条款响应说明 动力主机技术条款响应 电源适用范围响应 原装主机电源 所投动力主机为原装主机,适用220V-240V/50Hz电源,完全满足招标文件要求。此电源范围符合国内大部分地区的电网标准,能保障设备在不同的供电环境下稳定运行。在一些偏远地区或者临时搭建的医疗场所,可能供电电压会有一定的波动,该电源适用范围能有效应对这种情况,确保设备正常工作,为手术的顺利进行提供有力支持。 220V-240V/50Hz电源 电源特性 具体描述 优势 电压范围 220V-240V 适应国内常见电网电压波动 频率 50Hz 符合国内电网频率标准 原装适配 与主机原装匹配 保障设备性能稳定 电源兼容性强 该电源适用范围能很好地适应常见的供电环境,确保设备在不同场所稳定运行,完全响应技术条款。无论是在城市的大型医院,还是在农村的基层医疗单位,其电源都能与当地的供电系统良好适配。这不仅提高了设备的通用性,还降低了因电源不兼容而导致设备故障的风险。在一些应急救援的场景中,设备可以快速接入临时供电系统,为患者争取宝贵的治疗时间。 适用场所 供电特点 设备运行情况 城市医院 供电稳定 稳定运行 农村医疗单位 电压可能有波动 正常工作 应急救援场景 临时供电 快速接入并运行 电源稳定性高 在规定的电源范围内,动力主机可保持稳定性能,为手术操作提供可靠保障,完全符合要求。稳定的电源供应对于手术设备至关重要,它可以确保设备的各项功能正常发挥,避免因电源波动而导致手术中断或设备损坏。在长时间的手术过程中,动力主机能够持续稳定运行,为医生提供精准的操作支持,提高手术的成功率。即使在电源出现瞬间波动的情况下,设备也能通过自身的稳压系统迅速恢复正常运行。 接口功能响应情况 多科室联用接口 动力主机可兼容神经外科、脊柱外科、口腔颌面外科、五官科、关节外科、手外科动力系统等多科室手机、微型钻、矢状锯、往复锯,主机上带手机接口≥3个,能实现多科室联用,完全满足要求。这种多科室联用的设计大大提高了设备的使用效率和通用性,医院无需为每个科室单独配备主机,降低了采购成本和设备占用空间。在一些综合性医院中,不同科室的手术需求可以通过同一台动力主机来满足,方便了医院的设备管理和资源调配。 双组动力输出接口 具备双组动力输出功能,能同时接驳两个手柄并同时工作,可满足医生特殊手术需求,完全响应技术条款。在一些复杂的手术中,医生可能需要同时使用两个不同的手柄进行操作,双组动力输出接口可以实现这一需求,提高手术的效率和精准度。例如在神经外科手术中,医生可能需要一边使用微型钻进行颅骨钻孔,一边使用锯子进行骨骼切割,双组动力输出接口可以确保两个手柄同时稳定工作,为手术的成功提供保障。 双组动力输出接口 端口开放与功能定制 设备开放所有端口(包含DICOM),所有功能键均可自行定义,可根据医生个人喜好预设参数并存储,还能将客户偏好预存,在术中快速调取,超过100的客户文件存储容量,完全符合要求。开放的端口方便了设备与其他医疗设备的连接和数据传输,提高了医疗信息的共享和利用效率。医生可以根据自己的操作习惯自定义功能键,预设手术参数,在手术过程中快速调用,减少操作时间和失误,提高手术的安全性和成功率。 软件功能响应说明 内置软件功能 动力主机内置I.D.TouchSoftware软件,赋予系统扭矩调节功能,可自由定制手柄运行的速度与力量的协调程度,完全满足技术要求。该软件的扭矩调节功能可以根据不同的手术需求和医生的操作习惯进行调整,使手柄在运行过程中更加稳定和精准。在一些精细的手术中,医生可以通过软件精确控制手柄的速度和力量,避免对周围组织造成不必要的损伤。 软件功能 手机参数定制 可以自由定制手机的加速度、刹车速度和冲水速度,为手术操作提供更多灵活性,完全响应技术条款。不同的手术场景对手机的加速度、刹车速度和冲水速度有不同的要求,自由定制这些参数可以使设备更好地适应各种手术需求。在口腔颌面外科手术中,医生可能需要快速的加速度和准确的刹车速度来进行精细的操作,同时适当的冲水速度可以保持手术视野的清晰。 参数类型 定制范围 手术应用场景 加速度 可自由调节 口腔颌面外科、神经外科等 刹车速度 可自由调节 脊柱外科、关节外科等 冲水速度 可自由调节 五官科、手外科等 多语言支持 系统具有多种语言支持,提供中文操作界面,方便医护人员使用,完全符合要求。在国际化的医疗环境中,多语言支持可以满足不同国家和地区医护人员的需求,提高设备的通用性和易用性。对于国内的医护人员来说,中文操作界面更加直观和方便,降低了操作难度,减少了因语言障碍而导致的操作失误。 触摸屏操作响应情况 大屏彩色触摸屏 采用800*480超大彩色触摸屏触屏操作,屏幕24位彩色显示,具有170度广域视角,操作方便且显示清晰,完全满足要求。超大的触摸屏为医护人员提供了更加宽敞的操作空间,24位彩色显示使图像更加逼真和清晰,170度广域视角可以让不同角度的医护人员都能清晰地看到屏幕内容。在手术过程中,医护人员可以通过触摸屏快速准确地操作设备,提高手术效率。 触摸屏操作 屏幕特性 具体描述 优势 尺寸 800*480 提供宽敞操作空间 色彩显示 24位彩色 图像逼真清晰 广域视角 170度 不同角度均可清晰观看 自动识别功能 动力主机可自动识别接入手柄,配合触摸屏操作,提高了使用的便捷性,完全响应技术条款。自动识别功能可以减少医护人员的操作步骤,提高设备的使用效率。当手柄接入主机时,主机可以迅速识别手柄的类型和参数,并自动调整到最佳工作状态,节省了时间和精力。在紧急情况下,自动识别功能可以使设备快速投入使用,为患者争取宝贵的治疗时间。 彩色提示灯环 手柄和脚踏开关接入口有彩色提示灯环,结合触摸屏操作,使医护人员更直观地了解设备状态,完全符合要求。彩色提示灯环可以通过不同的颜色和闪烁频率提示设备的连接状态、电量情况等信息,让医护人员在操作过程中一目了然。在手术过程中,医护人员可以通过观察提示灯环及时发现设备的异常情况,采取相应的措施,确保手术的安全进行。 提示灯环状态 含义 作用 绿色常亮 连接正常 提示设备连接良好 红色闪烁 电量低 提醒及时充电 黄色闪烁 设备故障 提示检查设备 脚踏开关技术条款响应 防水变速功能响应 全封闭防水设计 防护性能保障 我公司所提供脚踏开关的全封闭设计,能为其提供可靠防护。手术环境复杂,存在各种液体溅洒的可能,水一旦进入脚踏开关内部,极易损坏其电子元件和电路系统。而这种全封闭设计能有效阻止水的侵入,避免内部元件受损,从而确保脚踏开关正常运行,为手术的顺利进行提供稳定的设备支持。 全封闭防水设计 防水变速功能响应 适应潮湿环境 在手术过程中,脚踏开关可能会面临液体溅出或处于潮湿的环境。全封闭防水设计使脚踏开关具备了适应这种恶劣环境的能力。它能有效防止水分对开关内部造成侵蚀,避免因潮湿导致的短路、接触不良等问题,从而提高了脚踏开关使用的稳定性和可靠性,减少了因设备故障而影响手术进程的风险。 压力感应变速 精准速度控制 压力感应技术应用于脚踏开关,可实现对速度的精准控制。在手术中,不同的操作步骤对设备运行速度有不同要求。医生可根据手术的具体需求,通过踩踏脚踏开关的力度来灵活调整设备的运行速度。这种精准的速度控制能够提高手术的操作精度,使手术更加安全、高效地进行。 压力感应变速 操作灵活性提升 脚踏开关的无级变速功能极大地提升了操作的灵活性。医生在手术过程中,无需频繁切换档位,只需根据实际情况调整踩踏力度,就能随时改变设备的运行速度。这种便捷的操作方式不仅提高了手术效率,还减少了医生的操作负担,使医生能够更加专注于手术操作本身。 变速稳定性高 避免速度波动 我公司脚踏开关具备稳定的变速性能,能有效避免设备速度的突然波动。在手术中,稳定的速度是保证手术顺利进行的关键因素之一。如果设备速度不稳定,可能会导致手术操作失误,影响手术效果。而这种稳定的变速性能为手术提供了可靠的动力支持,确保手术能够按照预定的计划顺利进行。 提高手术安全性 稳定的速度控制对于提高手术的安全性至关重要。速度不稳定可能会导致手术器械的操作不准确,增加手术风险。我公司脚踏开关通过稳定的变速性能,使手术过程中的设备运行更加平稳,减少了因速度波动而带来的潜在风险,为医生的手术操作提供了有力的安全保障。 不稳定因素 可能后果 稳定变速的优势 速度突然加快 可能导致手术器械切割过度,损伤周围组织 可精准控制速度,避免过度切割 速度突然减慢 可能使手术操作时间延长,增加感染风险 保持稳定速度,缩短手术时间 速度波动频繁 影响医生操作的准确性和连贯性 提供稳定动力,提高操作精度 开关功能响应情况 正反转功能实现 灵活手术操作 脚踏开关的正反转功能为医生在手术过程中提供了更多的操作灵活性。在某些手术中,医生可能需要根据不同的手术部位和操作需求,灵活改变设备的运转方向。正反转功能使医生能够轻松实现这一操作,无需额外的设备调整,从而提高了手术操作的效率和精准度。 正反转功能 适应多种手术场景 不同的手术场景对设备的运转方向有不同的要求。正反转功能使脚踏开关能够适应多种手术场景,配合医生的操作需求。例如,在一些复杂的脑部手术中,医生可能需要根据不同的组织处理方式,灵活切换设备的正反转方向。这种适应性提高了手术的效率和质量,为手术的成功提供了有力支持。 手术场景 正转需求 反转需求 正反转功能优势 脑部手术 切割、打磨组织 清除碎片、调整器械位置 满足不同操作需求,提高手术效率 脊柱手术 钻孔、植入器械 退出器械、修正位置 灵活应对手术步骤,精准操作 口腔颌面手术 磨削、修整骨骼 清理创口、调整角度 适应手术部位特点,提升手术质量 冲洗功能响应 保持视野清晰 脚踏开关的冲洗功能在手术中起着至关重要的作用。手术过程中,手术部位会产生血液、组织碎片等,这些物质会遮挡医生的视线,影响手术操作的准确性。冲洗功能能够及时清除这些障碍物,保持手术视野的清晰。通过高速水流的冲洗,医生可以更清楚地看到手术部位的情况,从而更准确地进行手术操作。 遮挡物类型 对手术的影响 冲洗功能的作用 血液 模糊手术视野,影响操作精度 快速冲洗,恢复清晰视野 组织碎片 堆积在手术部位,阻碍器械操作 及时清除,保证手术顺利进行 分泌物 影响医生对组织状态的判断 保持视野清洁,提高诊断准确性 提高手术精准度 清晰的手术视野是提高手术精准度的关键。当手术视野被遮挡时,医生难以准确判断手术器械的位置和操作力度,容易导致手术失误。我公司脚踏开关的冲洗功能通过保持手术视野的清晰,使医生能够更精准地进行手术操作,减少手术失误的发生,从而提高手术的成功率。 手机切换功能响应 提高手术效率 脚踏开关的手机切换功能能够显著提高手术效率。在手术过程中,医生可能需要根据不同的手术步骤和操作需求,快速切换到不同的设备。传统的手动更换设备方式不仅繁琐,而且会浪费大量的时间。而手机切换功能使医生只需通过脚踏开关就能快速切换到所需的设备,无需手动操作,大大节省了手术时间,提高了手术效率。 手机切换功能 减少操作时间 快速的设备切换可以有效减少手术操作的时间。手术时间的长短直接关系到患者的手术风险和恢复情况。我公司脚踏开关的手机切换功能使医生能够在短时间内完成设备的切换,避免了因设备更换不及时而导致的手术时间延长,降低了患者的手术风险,为患者的康复提供了更有利的条件。 编程功能响应说明 五键式开关编程 个性化操作设置 医生可依据自身手术习惯对五键式开关进行编程。在手术中,不同医生有不同的操作习惯和常用功能。通过编程,医生可以将自己常用的功能设置到相应的按键上,使操作更加便捷。这样,医生在手术过程中无需再去寻找复杂的操作界面,只需按下预设的按键,就能快速启动所需的功能,提高了操作的效率和准确性。 提高操作效率 个性化的编程设置能有效提高医生操作脚踏开关的效率。经过编程后的脚踏开关,其操作更加符合医生的习惯,减少了医生的操作失误。医生可以更加熟练地使用脚踏开关,快速准确地完成各种操作,从而提高手术的整体效率,为患者争取更好的治疗效果。 手术习惯适配 提高操作舒适度 脚踏开关适配医生的手术习惯,能够显著提高操作的舒适度。长时间的手术操作容易使医生产生疲劳感,而不符合习惯的操作方式会进一步加重这种疲劳。我公司脚踏开关通过编程功能,使操作方式与医生的习惯相匹配,减少了医生在操作过程中的不适感,降低了医生的疲劳程度,让医生能够更加专注地进行手术操作。 优化手术流程 脚踏开关与医生操作习惯的适配可以优化手术流程。当脚踏开关的操作方式符合医生的习惯时,医生能够更加流畅地进行手术操作,减少了不必要的操作环节和时间浪费。这种优化后的手术流程提高了手术的整体效率,使手术能够更加顺利地进行,为患者的治疗带来更好的效果。 功能灵活定制 适应多种手术类型 不同类型的手术对设备功能的需求各不相同。我公司脚踏开关的编程功能可以根据手术的具体需求进行定制。例如,在脑部手术中,可能需要特定的速度控制和功能组合;而在脊柱手术中,又有不同的操作要求。通过编程功能,脚踏开关能够灵活调整功能设置,以适应各种手术类型的需求,使设备更好地服务于手术。 提升设备通用性 灵活的功能定制提高了脚踏开关的通用性。它不再局限于某一种特定的手术类型,而是可以在多种手术场景中发挥作用。这使得医院无需为不同的手术配备多种不同的脚踏开关,降低了设备采购成本。同时,也方便了医生在不同手术中使用同一设备,提高了设备的使用效率。 马达手机技术条款响应 芯片转速功能响应 芯片自动识别 我公司所提供的马达手机采用独立芯片设计,开机后可自动识别并加载最适参数,完全满足招标要求中自动识别功能需求。此独立芯片设计是马达手机的核心优势之一,它能够快速精准地识别设备状态,根据不同的手术场景和需求,迅速加载最合适的参数。在手术过程中,时间就是生命,这种自动识别并加载参数的功能,可以大大节省医生调整设备的时间,提高手术效率。而且,独立芯片的稳定性极高,能够保证在各种复杂的医疗环境下稳定运行,不会出现识别错误或加载参数不准确的情况,为手术的顺利进行提供了坚实的保障。 独立芯片 转速达标情况 马达手机最高转速达到75,000转/分钟,且转速可根据需要自行调节,严格符合招标要求的转速标准。这样的高转速能够满足各种复杂手术的需求,无论是精细的脑部手术还是其他需要高速运转的手术场景,都能轻松应对。同时,可调节的转速功能,让医生可以根据手术的具体情况和个人操作习惯,灵活调整马达手机的转速,提高手术的精准度和安全性。在实际手术中,不同的组织和病变需要不同的转速来处理,可调节转速的马达手机能够更好地适应这些变化,为患者提供更优质的医疗服务。 功能满足程度 马达手机笔握式设计轻巧方便,其独立芯片和可调节转速等功能,确保了动力强劲且能适应不同手术场景,全面满足技术条款中对功能的要求。笔握式设计符合人体工程学原理,医生在操作过程中能够更加舒适和稳定,减少手部疲劳,提高操作的精准度。独立芯片和可调节转速功能的结合,使得马达手机在不同的手术场景下都能发挥出最佳性能。例如,在脑部手术中,需要精准控制转速和力度,独立芯片可以根据手术需求自动调整参数,可调节转速功能让医生可以根据实际情况进行微调,确保手术的顺利进行。 反馈系统响应情况 反馈系统实现 马达手机具备“电子扭力反馈系统”,能使手术中运转速度保持均衡,完全响应招标要求中对该系统的设置。电子扭力反馈系统是马达手机的一项重要技术,它通过实时监测马达的扭力变化,自动调整运转速度,确保在手术过程中始终保持稳定的转速。在手术中,稳定的运转速度至关重要,如果转速不稳定,可能会对患者的组织造成损伤,影响手术效果。电子扭力反馈系统能够有效避免这种情况的发生,为手术的安全和成功提供了有力保障。 反馈系统响应情况 反馈系统优势 具体表现 速度均衡 实时监测扭力变化,自动调整转速,使运转速度始终保持稳定 提高手术安全性 避免因转速不稳定对患者组织造成损伤 提升手术效果 确保手术操作的精准度和稳定性 速度均衡保障 电子扭力反馈系统有效保障了马达手机在运行过程中的速度均衡,确保手术操作的稳定性和安全性,符合技术条款对反馈系统功能的期望。该系统通过精确的传感器和智能控制算法,能够快速感知马达扭力的微小变化,并及时调整转速,使马达手机在各种复杂的手术操作中都能保持稳定的速度。在手术中,稳定的速度是保证手术质量的关键因素之一,它可以减少医生的操作难度,提高手术的精准度,降低手术风险。同时,稳定的速度也有助于保护患者的组织和器官,减少不必要的损伤。 系统优势体现 该反馈系统的存在,提升了马达手机的性能,使其在实际使用中能更好地满足手术需求,完全响应了技术条款对反馈系统的要求。电子扭力反馈系统不仅保证了速度的均衡,还提高了马达手机的整体稳定性和可靠性。在长时间的手术过程中,系统能够持续稳定地工作,不会出现速度波动或故障,为手术的顺利进行提供了可靠的保障。此外,该系统还能够根据不同的手术需求进行智能调整,进一步提高了马达手机的适应性和实用性。 刹车消毒功能响应 刹车功能响应 马达手机具有松脚踏刹车即停功能,能在手术操作中及时停止运转,满足招标要求中对刹车功能的规定。这一功能在手术中非常重要,当医生需要暂停操作或遇到紧急情况时,能够迅速停止马达手机的运转,避免对患者造成不必要的伤害。松脚踏刹车即停功能的反应速度极快,几乎可以实现瞬间停止,为手术的安全提供了有力保障。而且,该功能的可靠性高,经过了严格的测试和验证,在各种复杂的医疗环境下都能稳定工作。 消毒能力达标 马达手机(包括连线)可进行高温高压消毒,确保了设备的卫生安全,符合技术条款对消毒功能的要求。在医疗领域,设备的卫生安全至关重要,高温高压消毒是一种非常有效的消毒方式,能够杀灭各种细菌和病毒,保证设备的清洁和安全。马达手机的连线也可进行高温高压消毒,避免了因连线消毒不彻底而导致的交叉感染问题。这种全面的消毒能力,为患者提供了更安全的医疗环境,也符合现代医疗对设备卫生的严格要求。 高温高压消毒 功能综合优势 刹车和消毒功能的有效结合,使马达手机在使用过程中既安全又卫生,全面响应了技术条款对这两项功能的需求。在手术过程中,安全和卫生是两个关键因素,刹车功能保证了手术操作的安全性,消毒功能保证了设备的卫生性。这两项功能的完美结合,使得马达手机成为了一款性能卓越的医疗设备。医生可以放心地使用该设备进行手术,不用担心安全和卫生问题,为患者提供更优质的医疗服务。 电机技术响应说明 电机技术应用 马达手机采用π-drive电机技术,使磨钻运行更平稳,效率更高,长时间打磨产热低,完全符合招标要求中对该电机技术的应用。π-drive电机技术是一种先进的电机技术,它通过独特的设计和控制算法,实现了磨钻的平稳运行。在手术中,平稳的磨钻运行能够提高手术的精准度,减少对周围组织的损伤。同时,该技术还提高了电机的效率,使得马达手机能够在相同的功率下提供更大的动力,提高了手术效率。长时间打磨产热低的特点,避免了因过热对患者组织造成的伤害,为手术的安全提供了保障。 电机技术优势 具体表现 运行平稳 独特设计和控制算法,实现磨钻平稳运行,提高手术精准度 效率更高 在相同功率下提供更大动力,提高手术效率 产热低 长时间打磨产热低,避免对患者组织造成伤害 运行效率提升 π-drive电机技术的运用,提升了马达手机的运行效率,确保了手术操作的高效进行,响应了技术条款对电机技术性能的要求。该技术通过优化电机的结构和控制方式,减少了能量损耗,提高了电机的输出功率。在手术中,高效的运行效率可以节省手术时间,减少患者的痛苦。同时,运行效率的提升还意味着设备的可靠性更高,减少了因设备故障而导致的手术中断风险,为手术的顺利进行提供了有力保障。 技术优势体现 该电机技术的优势在于运行平稳和产热低,能有效保障手术的安全性和稳定性,全面响应了技术条款对电机技术的期望。运行平稳可以减少手术过程中的震动和噪音,为医生提供更舒适的操作环境,提高手术的精准度。产热低则可以避免因过热对患者组织造成的损伤,保护患者的身体健康。这两个优势的结合,使得π-drive电机技术成为了马达手机的核心竞争力之一,为手术的成功提供了坚实的技术支持。 技术优势 保障效果 运行平稳 减少震动和噪音,提高手术精准度,提供舒适操作环境 产热低 避免过热损伤患者组织,保护患者身体健康 角度接头技术条款响应 弯型钻头匹配响应 弯型钻头适配情况 适配稳定性说明 角度接头与弯型钻头的适配具有高度稳定性。在连接后能够紧密结合,有效减少松动和晃动的情况,保证手术操作的精准性。通过先进的制造工艺和精准的尺寸把控,角度接头与弯型钻头的连接部位能够实现完美契合,确保在手术过程中不会出现因连接不稳定而导致的操作失误。此外,还对角度接头与弯型钻头的适配进行了严格的测试和验证,确保其在各种复杂的手术环境下都能保持稳定的性能。 弯型钻头与角度接头 弯型钻头匹配响应 适配稳定性指标 具体表现 对手术操作的影响 连接紧密程度 角度接头与弯型钻头连接后无缝隙,紧密贴合 减少松动和晃动,提高手术精准度 抗震动性能 在模拟手术震动环境下,连接部位无松动 保证手术操作的稳定性 长期使用稳定性 经过多次使用和长时间放置后,连接依然稳定 确保手术操作的可靠性 适配高效性体现 使用过程中,角度接头与弯型钻头的配合能够快速实现功能转换,提高手术效率,满足实际手术中的各种需求。角度接头与弯型钻头的设计经过精心优化,使得它们在连接和拆卸过程中更加便捷快速,能够在短时间内完成功能转换,减少手术时间。同时,角度接头与弯型钻头的配合还能够根据手术的具体需求进行灵活调整,提高手术的适应性和灵活性。此外,还对角度接头与弯型钻头的适配进行了大量的临床实践验证,证明其在实际手术中能够显著提高手术效率,为患者的治疗提供有力保障。 匹配功能优势展现 提升操作灵活性 通过与弯型钻头的良好匹配,角度接头能够提升手术操作的灵活性,使医生在手术过程中可以更方便地进行各种角度的操作。角度接头的独特设计使得它能够与弯型钻头实现多角度的连接和调整,医生可以根据手术的具体需求灵活选择合适的角度进行操作,提高手术的精准度和效率。同时,角度接头的轻便设计也使得医生在操作过程中更加轻松自如,减少了手部疲劳,提高了手术的舒适度。此外,还对角度接头与弯型钻头的匹配进行了人体工程学设计,确保其在操作过程中符合人体的自然动作习惯,进一步提升了操作的灵活性。 增强手术精准度 精准的匹配有助于增强手术的精准度,确保手术效果达到最佳状态,为患者的治疗提供有力保障。角度接头与弯型钻头的精准匹配能够保证手术操作的每一个动作都能够准确无误地执行,减少手术误差,提高手术的成功率。通过先进的制造工艺和严格的质量控制,角度接头与弯型钻头的尺寸精度和表面光洁度都得到了有效保证,确保了它们在连接和配合过程中的精准度。此外,还对角度接头与弯型钻头的匹配进行了大量的实验和验证,证明其在实际手术中能够显著提高手术的精准度,为患者的健康带来更多的保障。 匹配精准度指标 具体表现 对手术效果的影响 尺寸精度 角度接头与弯型钻头的尺寸误差控制在极小范围内 保证手术操作的精准度 表面光洁度 连接部位表面光滑,无毛刺和瑕疵 减少手术误差,提高手术成功率 配合间隙 角度接头与弯型钻头的配合间隙均匀一致 确保手术操作的稳定性 匹配效果实际验证 模拟手术测试 在模拟手术环境中,角度接头与弯型钻头的组合表现出了出色的性能,各项指标均符合或优于预期。模拟手术测试是对角度接头与弯型钻头匹配效果的重要验证手段,通过模拟真实的手术场景和操作过程,对角度接头与弯型钻头的性能进行了全面的测试和评估。在测试过程中,对角度接头与弯型钻头的连接稳定性、操作灵活性、功能转换效率等指标进行了严格的监测和记录,结果表明,角度接头与弯型钻头的组合在模拟手术环境中表现出了出色的性能,各项指标均符合或优于预期。此外,还邀请了多位专业的医生参与模拟手术测试,他们对角度接头与弯型钻头的匹配效果给予了高度评价,认为其能够显著提高手术的效率和精准度,为患者的治疗带来更多的益处。 临床应用反馈 根据临床应用的反馈,角度接头与弯型钻头的匹配效果良好,得到了医生的高度认可。临床应用是对角度接头与弯型钻头匹配效果的最终检验,通过在实际手术中的应用,对角度接头与弯型钻头的性能进行了全面的验证和评估。在临床应用过程中,医生们对角度接头与弯型钻头的连接稳定性、操作灵活性、功能转换效率等方面给予了高度评价,认为其能够显著提高手术的效率和精准度,为患者的治疗带来更多的益处。同时,医生们还对角度接头与弯型钻头的设计和质量提出了一些宝贵的建议和意见,根据这些建议和意见,对角度接头与弯型钻头进行了进一步的优化和改进,使其性能更加卓越,能够更好地满足临床手术的需求。 接头长度响应情况 长度参数符合情况 精确长度测量 经过精确测量,角度接头的长度误差控制在极小范围内,确保了其长度的准确性和稳定性。采用先进的测量设备和精确的测量方法,对角度接头的长度进行了多次测量和验证,确保其长度误差控制在极小范围内。同时,在生产过程中,对角度接头的长度进行了严格的质量把控,从原材料的选择到加工工艺的控制,每一个环节都进行了严格的检测和检验,确保了角度接头的长度符合设计要求。此外,还建立了完善的质量追溯体系,对每一个角度接头的生产过程进行了详细的记录和跟踪,以便在需要时能够及时追溯和查询相关信息。 长度一致性保障 在生产过程中,严格把控质量,保证每一个角度接头的长度都具有高度的一致性,避免因长度差异而影响手术操作。通过优化生产工艺和加强质量控制,确保每一个角度接头的长度都能够精确地控制在设计范围内,保证了长度的一致性。在原材料的选择上,选用了高质量的材料,并对材料的性能进行了严格的检测和检验,确保其符合生产要求。在加工过程中,采用了先进的加工设备和精确的加工工艺,对角度接头的长度进行了精确的控制和调整。同时,还建立了完善的质量检测体系,对每一个角度接头的长度进行了严格的检测和检验,确保其长度符合标准要求。 长度优势体现方面 操作便利性提升 合适的长度使得角度接头在手术操作中更加便利,医生可以更轻松地进行各种角度的调整和操作。角度接头的长度经过精心设计,既不会过长导致操作不便,也不会过短影响手术视野。合适的长度使得医生在手术过程中可以更灵活地调整角度接头的位置和方向,提高了手术操作的便利性。同时,角度接头的轻便设计也使得医生在操作过程中更加轻松自如,减少了手部疲劳,提高了手术的舒适度。此外,还对角度接头的长度进行了人体工程学设计,确保其在操作过程中符合人体的自然动作习惯,进一步提升了操作的便利性。 手术视野优化 该长度有助于优化手术视野,减少因接头过长或过短而造成的视野遮挡问题,提高手术的精准度。角度接头的长度设计充分考虑了手术视野的需求,通过合理的长度控制,减少了因接头过长或过短而造成的视野遮挡问题。合适的长度使得医生在手术过程中可以更清晰地观察手术部位,提高了手术的精准度。同时,角度接头的设计也使得它在手术过程中不会对手术视野造成过多的干扰,保证了手术的顺利进行。此外,还对角度接头的长度进行了大量的临床实践验证,证明其在实际手术中能够显著优化手术视野,为患者的治疗带来更多的益处。 长度适应性分析 与其他设备兼容性 在实际使用中,角度接头与其他相关手术设备具有高度的兼容性,能够无缝衔接,共同完成手术操作。角度接头的设计充分考虑了与其他手术设备的兼容性,通过优化接口设计和尺寸规格,确保了角度接头能够与其他设备实现无缝衔接。在与其他设备连接时,角度接头能够快速、稳定地与其他设备进行连接,并且不会对其他设备的性能产生任何影响。同时,角度接头的材料和工艺也经过了精心选择和处理,确保其在与其他设备接触时不会产生磨损和腐蚀等问题,保证了设备的使用寿命和稳定性。此外,还对角度接头与其他设备的兼容性进行了大量的实验和验证,证明其在实际使用中能够与其他设备完美配合,共同完成手术操作。 不同手术场景适用性 该长度适用于多种不同的手术场景,能够满足不同手术的需求,具有广泛的应用范围。角度接头的长度设计充分考虑了不同手术场景的需求,通过合理的长度控制,使得角度接头能够在多种手术场景中发挥出最佳的性能。在不同的手术场景中,角度接头能够根据手术的具体需求进行灵活调整和使用,满足了不同手术的操作要求。同时,角度接头的多功能设计也使得它能够适用于多种不同类型的手术,具有广泛的应用范围。此外,还对角度接头在不同手术场景中的适用性进行了大量的临床实践验证,证明其在实际手术中能够满足不同手术的需求,为患者的治疗带来更多的选择。 直接头技术条款响应 直型钻头匹配响应 完全满足匹配要求 适配多种规格 我公司提供的直接头,在与直型钻头的匹配方面表现卓越,能够与多种规格的直型钻头实现良好匹配。这种广泛的适配性为不同的手术场景提供了更多的选择,无论是小型精细手术,还是大型复杂手术,都能找到合适的直型钻头与之配合。通过这种多样化的匹配选择,能够确保手术的顺利进行,提高手术的成功率和效率,为患者的健康提供更有力的保障。 直型钻头匹配响应 多种规格直型钻头 直接头适配手术场景 确保手术效果 通过与直型钻头的有效匹配,直接头能够显著提高手术的精准度和效率。在手术过程中,精准的操作是至关重要的,而直接头与直型钻头的完美配合,能够使医生更加准确地进行手术操作,减少误差和失误。同时,高效的手术操作能够缩短手术时间,降低患者的痛苦和风险。这种精准度和效率的提升,能够保障手术的效果,符合医疗设备的使用要求,为患者的康复提供更好的保障。 提供可靠连接 保障手术安全 我公司的直接头采用了可靠的连接方式,能够避免因连接不稳定而导致的手术风险。在手术过程中,连接的稳定性是至关重要的,如果连接不稳定,可能会导致直型钻头松动或脱落,从而影响手术的进行,甚至对患者造成伤害。而可靠的连接方式能够确保直型钻头在手术过程中始终保持稳定,为患者的手术安全提供有力保障。 减少操作失误 稳定的连接可以减少医生在操作过程中的失误。在手术操作中,医生需要高度集中注意力进行精准操作,如果连接不稳定,医生需要花费更多的精力来保持直型钻头的稳定,这无疑会增加操作的难度和失误的风险。而稳定的连接能够使医生更加专注于手术操作,提高手术的成功率,为医疗工作提供有力支持。 支持高效使用 提升工作效率 高效的使用方式可以缩短手术时间,减轻患者的痛苦。我公司的直接头与直型钻头的配合,能够使手术操作更加顺畅,减少不必要的操作步骤和时间浪费。同时,高效的手术操作也能够提高医院的工作效率,使更多的患者能够得到及时的治疗。这种高效的使用方式,为医疗服务带来了更好的体验,也为患者的康复提供了更有利的条件。 优化手术流程 适配的直接头和直型钻头有助于优化手术流程。在手术过程中,合理的手术流程能够提高手术的效率和质量。我公司的直接头与直型钻头的完美配合,能够使手术操作更加符合人体工程学原理,使医生的操作更加自然和流畅。这种优化的手术流程,能够使手术操作更加顺畅,为医疗服务带来更好的体验,也为患者的康复提供了更有力的保障。 直接头长度响应 长度符合标准 满足手术操作 我公司提供的直接头长度为7cm,这种长度设计能够在手术中提供合适的操作空间。在手术过程中,医生需要有足够的操作空间来进行各种手术操作,7cm的长度能够满足医生的这一需求,使医生能够更加灵活地进行手术操作。同时,合适的操作空间也能够提高手术的精准度,减少手术误差和失误,为患者的健康提供更有力的保障。 符合行业规范 该长度符合相关的行业规范和标准,确保了直接头在医疗设备中的兼容性和实用性。在医疗行业中,各种医疗设备都需要符合一定的规范和标准,以确保其安全性和有效性。我公司的直接头7cm的长度符合相关的行业规范和标准,能够与其他医疗设备进行良好的配合,提高医疗设备的整体性能和使用效果。 规范标准 具体内容 安全性 符合医疗设备安全标准,确保使用过程中不会对患者造成伤害 兼容性 能够与多种医疗设备兼容,提高设备的整体使用效率 实用性 7cm的长度设计能够满足手术操作的实际需求,具有较高的实用性 确保手术效果 提高操作稳定性 7cm的长度使得直接头在使用过程中更加稳定。在手术操作中,稳定性是至关重要的,如果直接头在使用过程中不稳定,可能会导致手术操作失误,影响手术的效果。而7cm的长度设计能够使直接头在使用过程中更加稳定,减少因长度不当而导致的操作失误,提高手术的安全性和成功率。 保障手术质量 稳定的操作有助于保障手术的质量。手术质量的高低直接关系到患者的康复效果,而稳定的操作能够减少手术误差和失误,提高手术的精准度和效率。我公司的直接头7cm的长度设计,能够提供稳定的操作支持,为手术的成功提供有力保障,从而为患者的康复提供更好的保障。 适配手术场景 满足多样化需求 在不同的手术场景中,7cm的直接头能够满足医生的操作需求。不同的手术场景对直接头的长度和性能有不同的要求,而7cm的长度设计具有较高的通用性和适应性,能够在多种手术场景中发挥良好的作用。无论是小型精细手术,还是大型复杂手术,都能找到合适的使用方式,为医生提供多样化的选择。 提升手术适应性 适配多种手术场景的特点,提升了直接头的适应性,使其在医疗领域中具有更广泛的应用价值。通过适应不同的手术场景,直接头能够更好地满足医生的操作需求,提高手术的成功率和效率。这种广泛的适应性,使直接头在医疗领域中具有更高的应用价值,为患者的健康提供更有力的保障。 铣刀夹头技术条款响应 夹头设计响应情况 导向旋转设计 设计优势体现 导向式可旋转设计,极大提升了铣刀操作的精准度,在定位和切割过程中,能更精确地贴合手术需求,从而显著提高手术效率和质量。成人标准16mm的尺寸设计,是充分依据人体工程学原理确定的,这一尺寸使医生在操作时更加顺手,有效减少了手术过程中的疲劳感,让医生能够更专注于手术操作。 导向旋转设计 以下是该设计优势的具体体现: 设计特点 优势体现 导向式可旋转 精准定位和切割,提高手术效率和质量 成人标准16mm 符合人体工程学,方便医生操作,减少疲劳 满足实际需求 该设计具备高度的灵活性和适应性,无论是复杂的脑部手术,还是常规的外科手术,都能充分发挥其优势。在实际的手术操作中,医生可以根据手术的具体情况,如病变部位的位置、手术的难度等,灵活调整夹头的旋转角度,确保手术器械能够准确到达手术部位,为手术的顺利进行提供有力保障。 例如,在脑部手术中,由于脑部结构复杂,手术操作空间有限,需要精确控制铣刀的位置和角度。此时,导向式可旋转夹头就能发挥其独特的优势,帮助医生更精准地进行手术操作。而在常规外科手术中,虽然手术难度相对较低,但也需要保证手术的高效性和准确性,该设计同样能够满足这些需求。 保护头设计优势 减少组织损伤 更薄更小的保护头和支架设计,在手术操作过程中具有显著优势。它能够精准地避开周围的软组织,最大程度地降低手术对组织的损伤,从而有效降低手术风险。在脑部手术等对组织保护要求极高的手术中,这种设计的优势尤为明显。脑部组织非常脆弱,任何微小的损伤都可能导致严重的后果,而该设计能够为脑部组织提供更可靠的保护。 保护头设计优势 此外,在其他外科手术中,如骨科手术、普外科手术等,保护头的设计也能减少对周围组织的牵拉和损伤,有利于患者术后的恢复。通过减少组织损伤,可以降低术后感染的风险,缩短患者的住院时间,提高患者的生活质量。 提高手术安全性 保护软组织不受伤害,对于提高手术安全性至关重要。它有助于减少术后并发症的发生,如出血、感染、粘连等,从而促进患者的康复速度。在手术过程中,医生可以更加放心地进行操作,不用担心因夹头对周围组织的损伤而引发的一系列问题,这使得医生能够更加专注于手术本身,提高手术的成功率。 以下是该设计提高手术安全性的具体体现: 设计特点 安全性提升体现 更薄更小保护头和支架 减少组织损伤,降低术后并发症风险 精准避开软组织 医生操作更放心,提高手术成功率 装卸便捷设计 节省手术时间 无需工具的装卸方式,使铣刀的更换变得极为快捷,大大减少了手术等待时间。在紧急手术中,每一秒都至关重要,这种设计能够为患者争取更多的治疗时间,提高患者的生存几率。在手术过程中,如果需要更换铣刀,传统的装卸方式可能需要花费一定的时间来寻找和使用工具,而无需工具的装卸方式则可以直接进行更换,节省了宝贵的手术时间。 此外,在一些需要频繁更换铣刀的手术中,这种便捷的装卸方式能够显著提高手术效率,减少患者的痛苦。通过节省手术时间,可以降低手术对患者身体的创伤,有利于患者术后的恢复。 提高操作便利性 简便的装卸方式,有效降低了医生的操作难度,提高了手术的便利性。即使在复杂的手术环境下,如手术空间狭小、光线不足等情况下,医生也能轻松完成铣刀的更换操作。这种设计使得医生能够更加专注于手术操作,提高手术的精准度和效率。 例如,在一些微创手术中,手术器械的操作空间非常有限,传统的装卸方式可能会受到限制,而无需工具的装卸方式则可以在狭小的空间内灵活进行操作。此外,对于一些经验不足的医生来说,简便的装卸方式也更容易掌握,有利于提高手术的质量。 锁定装置响应说明 双重锁定功能 确保使用安全 双重锁定装置是保障手术安全的关键因素。它能有效防止铣刀在手术过程中松动,避免因铣刀松动而导致的手术失误,从而保障手术的顺利进行。在脑部手术等对安全性要求极高的手术中,这种锁定装置的作用至关重要。脑部手术涉及到重要的神经和血管,任何微小的失误都可能导致严重的后果,双重锁定装置能够为手术提供可靠的安全保障。 此外,在其他外科手术中,如骨科手术、普外科手术等,双重锁定装置也能确保铣刀的稳定运行,提高手术的安全性。通过防止铣刀松动,可以减少手术过程中的意外情况,保证手术的顺利进行。 提高可靠性 双重锁定的设计增加了夹头的可靠性,减少了因夹头松动而导致的手术风险。即使在长时间的手术过程中,也能保证铣刀的稳定运行。在手术过程中,由于长时间的操作和震动,夹头可能会出现松动的情况,而双重锁定装置能够有效地防止这种情况的发生。 例如,在一些复杂的骨科手术中,需要长时间使用铣刀进行切割和打磨,双重锁定装置能够确保铣刀在整个手术过程中保持稳定,提高手术的成功率。此外,双重锁定装置还能减少因夹头松动而导致的器械损坏,降低医院的采购成本。 锁定装置原理 机械结构优势 独特的机械结构使双重锁定装置更...
云和县人民医院脑外科动力系统采购项目投标方案.docx
下载提示

1.本文档仅提供部分内容试读;

2.支付并下载文件,享受无限制查看;

3.本网站所提供的标准文本仅供个人学习、研究之用,未经授权,严禁复制、发行、汇编、翻译或网络传播等,侵权必究;

4.左侧添加客服微信获取帮助;

5.本文为word版本,可以直接复制编辑使用。


这个人很懒,什么都没留下
未认证用户 查看用户
该文档于 上传
推荐文档
×
精品标书制作
百人专家团队
擅长领域:
工程标 服务标 采购标
16852
已服务主
2892
中标量
1765
平台标师
扫码添加客服
客服二维码
咨询热线:192 3288 5147
公众号
微信客服
客服