文库 货物类投标方案 食品食材

营养餐项目投标方案.docx

DOCX   1053页   下载506   2025-08-16   浏览88   收藏20   点赞301   评分-   571986字   228.00

AI慧写标书

十分钟千页标书高效生成

温馨提示:当前文档最多只能预览 15 页,若文档总页数超出了 15 页,请下载原文档以浏览全部内容。
营养餐项目投标方案.docx 第1页
营养餐项目投标方案.docx 第2页
营养餐项目投标方案.docx 第3页
营养餐项目投标方案.docx 第4页
营养餐项目投标方案.docx 第5页
营养餐项目投标方案.docx 第6页
营养餐项目投标方案.docx 第7页
营养餐项目投标方案.docx 第8页
营养餐项目投标方案.docx 第9页
营养餐项目投标方案.docx 第10页
营养餐项目投标方案.docx 第11页
营养餐项目投标方案.docx 第12页
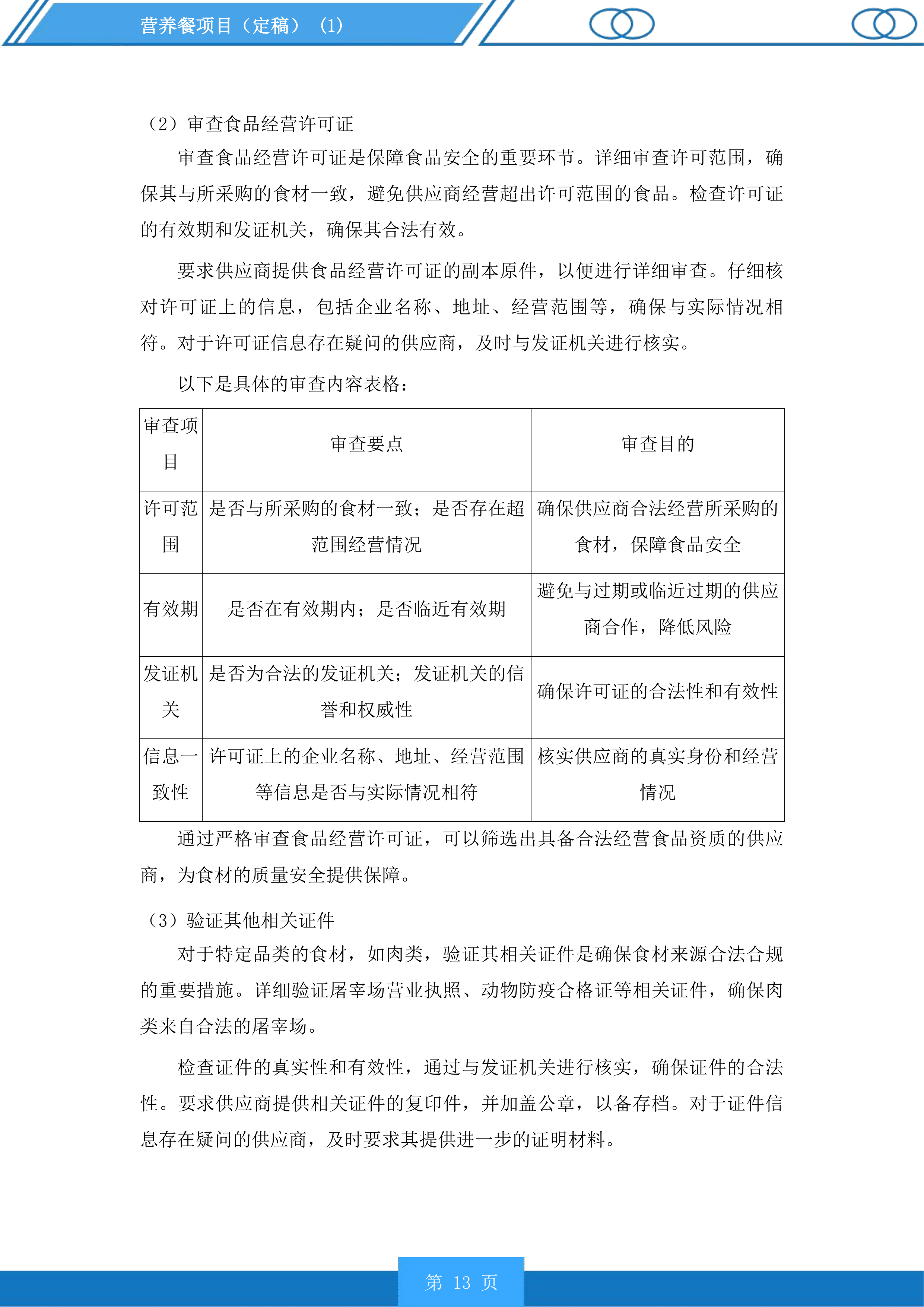
营养餐项目投标方案.docx 第13页
营养餐项目投标方案.docx 第14页
营养餐项目投标方案.docx 第15页
剩余1038页未读, 下载浏览全部

开通会员, 优惠多多

6重权益等你来

首次半价下载
折扣特惠
上传高收益
特权文档
AI慧写优惠
专属客服
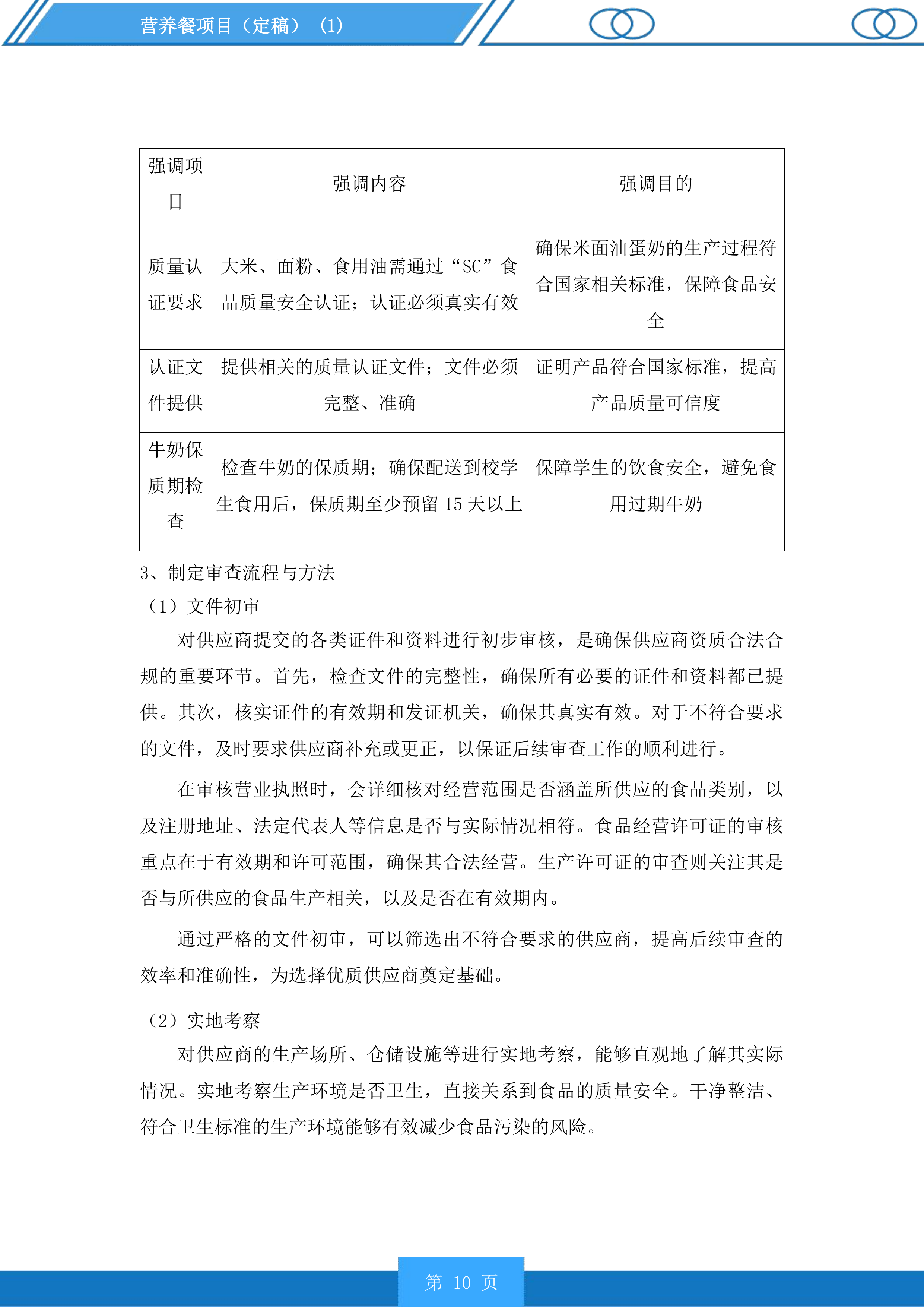
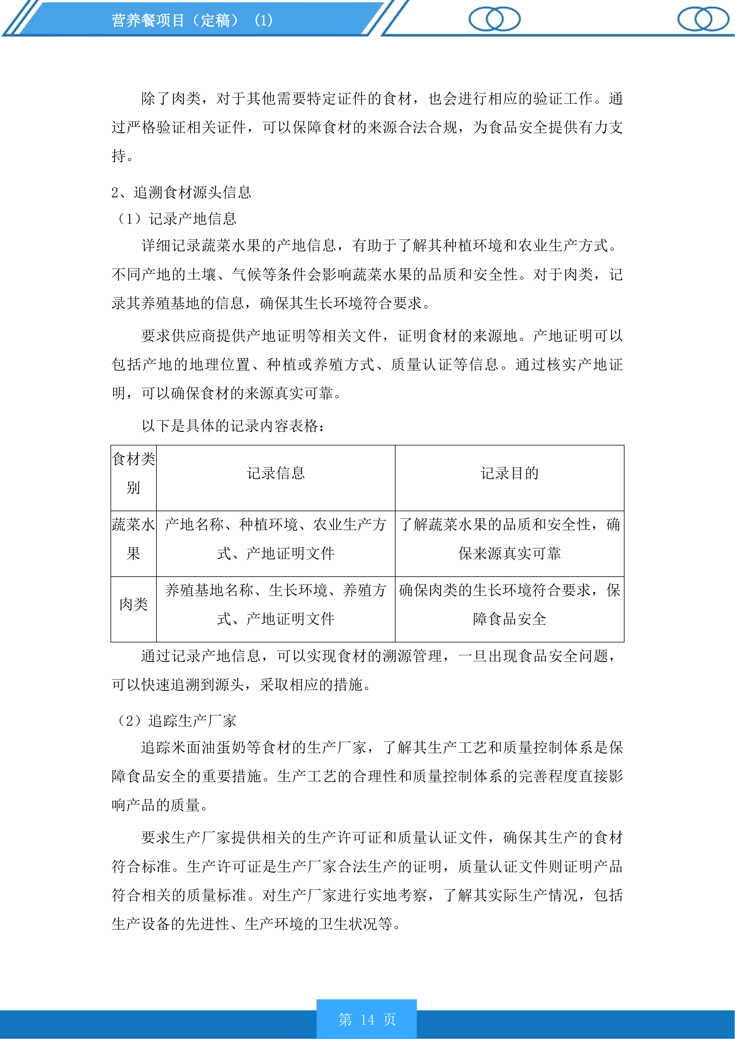
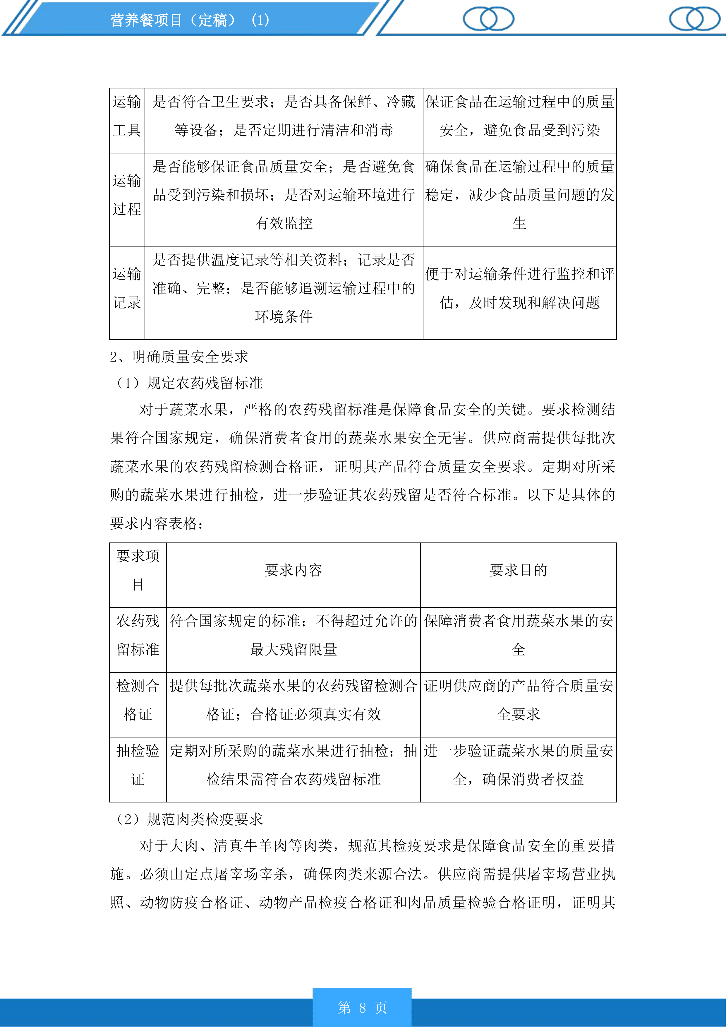
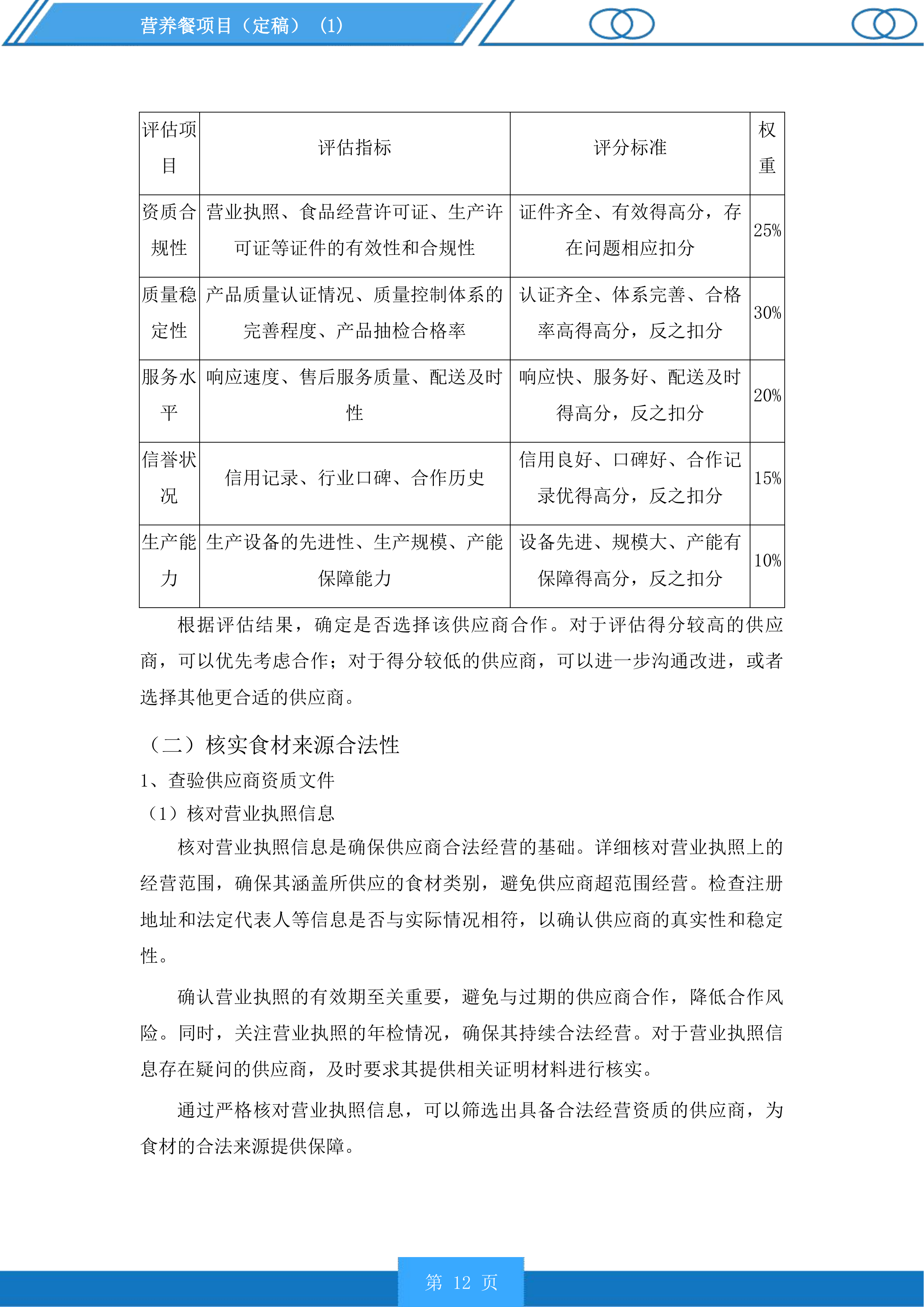
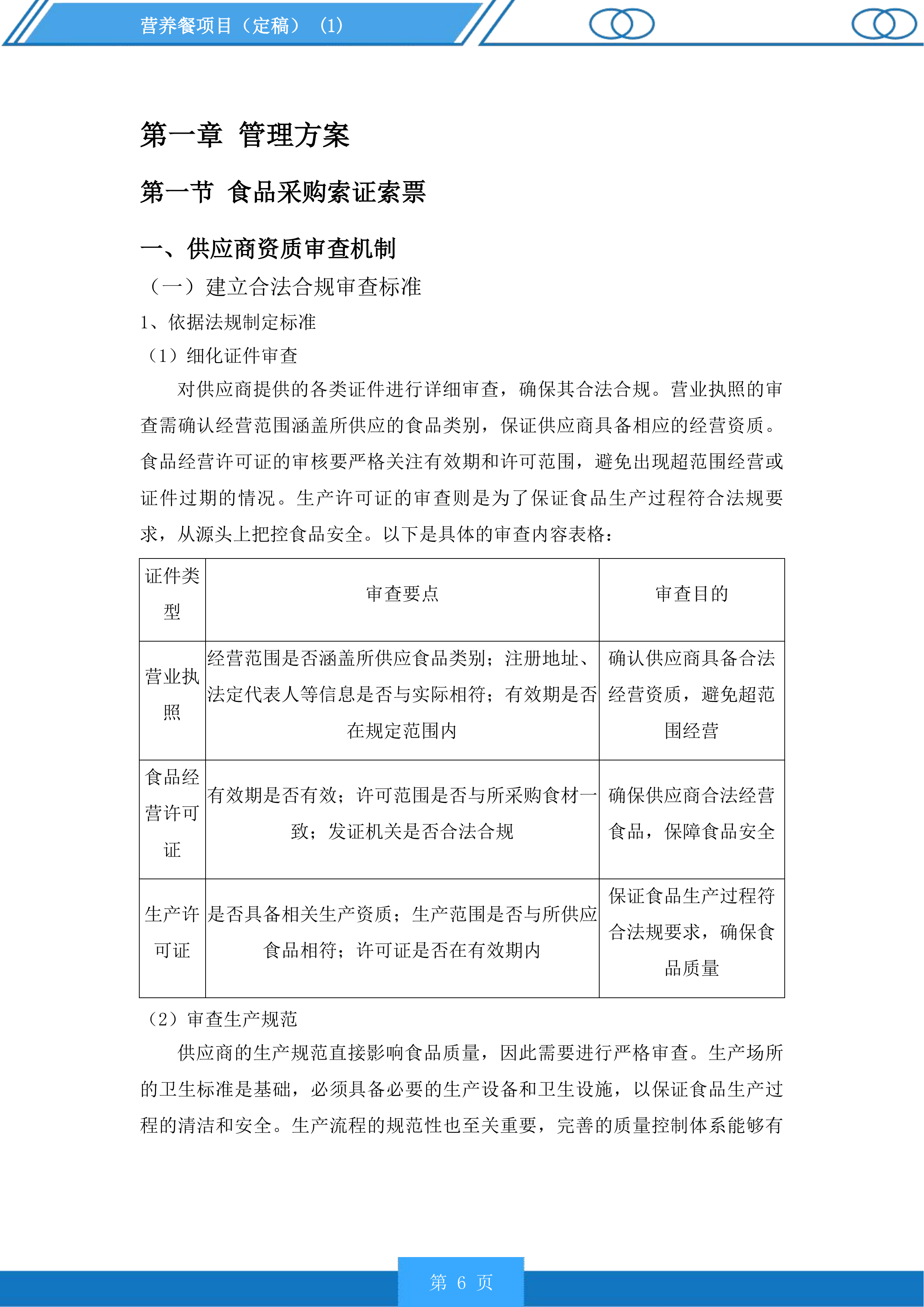
营养餐项目投标方案 第一章 管理方案 6 第一节 食品采购索证索票 6 一、 供应商资质审查机制 6 二、 食材采购资料索取 24 三、 索证索票资料归档 33 四、 配合证件资料备查 47 第二节 食品出入库管理 54 一、 出入库登记制度 54 二、 入库登记及时性 68 三、 专人负责管理 81 四、 电子化记录管理 102 第三节 食品库房卫生管理 109 一、 库房环境标准 109 二、 清洁消毒巡查 131 三、 分类分区存放 139 四、 温湿度监控 158 五、 卫生检查机制 166 第四节 食品安全查验记录 189 一、 配送前安全查验 189 二、 查验结果记录 214 三、 隐患食品处理 222 四、 查验记录归档 226 第五节 库房安全管理 234 一、 出入登记制度 234 二、 安全设施配备 265 三、 监控设备安装 276 四、 应急机制建立 296 第六节 食品留样 314 一、 留样量要求 314 二、 留样保存条件 331 三、 留样登记制度 348 四、 留样冰箱管理 363 五、 应急检测调取 379 第二章 安全管理 405 第一节 食品质量安全管理体系 405 一、 建立食品安全风险评估机制 405 二、 制定供应商准入及退出机制 414 三、 开展食品安全自查及第三方检查 424 四、 建立食品安全培训体系 440 五、 设置食品安全管理专员 454 第二节 食品安全管控指标 461 一、 食材符合国家食品安全标准 461 二、 执行食品标签说明书规范 484 三、 配送食材提供检验报告 501 四、 建立食品安全问题响应机制 524 五、 与第三方检测机构合作 529 第三节 食品来源追溯体系 553 一、 建立食材来源可追溯系统 553 二、 配送提供相关资料 573 三、 实现全过程信息记录 593 四、 提供可查询平台 611 五、 建立电子台账系统 625 第三章 配送方案 645 第一节 配送时间安排 645 一、 每日配送时间规划 645 二、 节假日配送调整 654 第二节 储运及损耗处理 668 一、 食品出入库登记 668 二、 损耗计划制定 688 三、 储运安全保障 695 第三节 配送流程 707 一、 常规配送环节 707 二、 协助校方分发 725 三、 车辆应急方案 735 第四节 履约能力承诺 743 一、 履约承诺函内容 743 二、 综合保障能力 755 第五节 配送人员配置 767 一、 固定配送人员 767 二、 人员承诺书内容 783 三、 人员培训上岗 796 第四章 售后服务 815 第一节 售后服务人员配置 815 一、 售后团队人员数量 815 二、 售后人员岗位职责 832 三、 售后人员服务时间 846 四、 售后人员身份信息 871 五、 售后人员联系方式 879 六、 售后人员从业资质 892 七、 人员轮岗及备岗机制 904 第二节 不合格食品处理办法 920 一、 不合格食品退换流程 920 二、 不合格食品处理时限 943 三、 不合格食品处理台账 949 第三节 快速退换货机制 959 一、 退换货快速响应机制 959 二、 退换货车辆及仓储配置 975 三、 退换货承诺函提供 996 第四节 食品安全事故应急处置 1013 一、 食品安全事故处置流程 1013 二、 食品安全事故赔付标准 1025 三、 食品安全应急演练安排 1038 管理方案 食品采购索证索票 供应商资质审查机制 建立合法合规审查标准 依据法规制定标准 细化证件审查 对供应商提供的各类证件进行详细审查,确保其合法合规。营业执照的审查需确认经营范围涵盖所供应的食品类别,保证供应商具备相应的经营资质。食品经营许可证的审核要严格关注有效期和许可范围,避免出现超范围经营或证件过期的情况。生产许可证的审查则是为了保证食品生产过程符合法规要求,从源头上把控食品安全。以下是具体的审查内容表格: 证件类型 审查要点 审查目的 营业执照 经营范围是否涵盖所供应食品类别;注册地址、法定代表人等信息是否与实际相符;有效期是否在规定范围内 确认供应商具备合法经营资质,避免超范围经营 食品经营许可证 有效期是否有效;许可范围是否与所采购食材一致;发证机关是否合法合规 确保供应商合法经营食品,保障食品安全 生产许可证 是否具备相关生产资质;生产范围是否与所供应食品相符;许可证是否在有效期内 保证食品生产过程符合法规要求,确保食品质量 审查生产规范 供应商的生产规范直接影响食品质量,因此需要进行严格审查。生产场所的卫生标准是基础,必须具备必要的生产设备和卫生设施,以保证食品生产过程的清洁和安全。生产流程的规范性也至关重要,完善的质量控制体系能够有效避免食品质量问题的出现。在食品生产过程中,供应商必须遵守相关的操作规范和安全要求,确保食品安全。以下是具体的审查内容表格: 审查项目 审查要点 审查目的 生产场所 是否符合卫生标准;是否具备必要的生产设备和卫生设施;环境是否整洁、无污染 保证食品生产环境安全,避免食品受到污染 生产流程 是否规范;是否有完善的质量控制体系;是否严格遵守操作规范和安全要求 确保食品生产过程可控,提高食品质量稳定性 食品生产过程 是否遵守相关操作规范;是否采取必要的安全措施;是否对食品质量进行有效监控 保障食品安全,防止食品出现质量问题 评估运输条件 食品的运输条件对其质量安全至关重要,因此需要对供应商的运输条件进行评估。运输工具必须符合卫生要求,具备相应的保鲜、冷藏等设备,以保证食品在运输过程中的质量稳定。运输过程中要确保食品的质量安全,避免污染和损坏,同时要注意温度、湿度等环境因素的影响。供应商还需提供运输过程中的温度记录等相关资料,以便对运输条件进行监控和评估。以下是具体的评估内容表格: 生产场所卫生环境 运输工具 评估项目 评估要点 评估目的 运输工具 是否符合卫生要求;是否具备保鲜、冷藏等设备;是否定期进行清洁和消毒 保证食品在运输过程中的质量安全,避免食品受到污染 运输过程 是否能够保证食品质量安全;是否避免食品受到污染和损坏;是否对运输环境进行有效监控 确保食品在运输过程中的质量稳定,减少食品质量问题的发生 运输记录 是否提供温度记录等相关资料;记录是否准确、完整;是否能够追溯运输过程中的环境条件 便于对运输条件进行监控和评估,及时发现和解决问题 明确质量安全要求 规定农药残留标准 对于蔬菜水果,严格的农药残留标准是保障食品安全的关键。要求检测结果符合国家规定,确保消费者食用的蔬菜水果安全无害。供应商需提供每批次蔬菜水果的农药残留检测合格证,证明其产品符合质量安全要求。定期对所采购的蔬菜水果进行抽检,进一步验证其农药残留是否符合标准。以下是具体的要求内容表格: 要求项目 要求内容 要求目的 农药残留标准 符合国家规定的标准;不得超过允许的最大残留限量 保障消费者食用蔬菜水果的安全 检测合格证 提供每批次蔬菜水果的农药残留检测合格证;合格证必须真实有效 证明供应商的产品符合质量安全要求 抽检验证 定期对所采购的蔬菜水果进行抽检;抽检结果需符合农药残留标准 进一步验证蔬菜水果的质量安全,确保消费者权益 规范肉类检疫要求 对于大肉、清真牛羊肉等肉类,规范其检疫要求是保障食品安全的重要措施。必须由定点屠宰场宰杀,确保肉类来源合法。供应商需提供屠宰场营业执照、动物防疫合格证、动物产品检疫合格证和肉品质量检验合格证明,证明其产品经过严格的检疫和检验。严格审查肉类的检疫证明,确保其来源合法、质量安全。以下是具体的规范内容表格: 规范项目 规范内容 规范目的 屠宰场要求 必须由定点屠宰场宰杀;屠宰场需具备合法的营业执照和动物防疫合格证 确保肉类来源合法,保障食品安全 检疫证明提供 提供动物产品检疫合格证和肉品质量检验合格证明;证明必须真实有效 证明肉类经过严格的检疫和检验,符合质量安全要求 检疫证明审查 严格审查检疫证明的真实性和有效性;确保肉类来源合法、质量安全 防止不合格肉类流入市场,保障消费者健康 强调米面油蛋奶认证 对于米面油蛋奶,强调其质量认证要求是保障食品安全的重要手段。大米、面粉、食用油需通过“SC”食品质量安全认证,证明其生产过程符合国家相关标准。供应商需提供相关的质量认证文件,确保产品符合国家标准。检查牛奶的保质期,确保配送到校学生食用后,保质期至少预留15天以上,保障学生的饮食安全。以下是具体的强调内容表格: SC食品质量安全认证 强调项目 强调内容 强调目的 质量认证要求 大米、面粉、食用油需通过“SC”食品质量安全认证;认证必须真实有效 确保米面油蛋奶的生产过程符合国家相关标准,保障食品安全 认证文件提供 提供相关的质量认证文件;文件必须完整、准确 证明产品符合国家标准,提高产品质量可信度 牛奶保质期检查 检查牛奶的保质期;确保配送到校学生食用后,保质期至少预留15天以上 保障学生的饮食安全,避免食用过期牛奶 制定审查流程与方法 文件初审 对供应商提交的各类证件和资料进行初步审核,是确保供应商资质合法合规的重要环节。首先,检查文件的完整性,确保所有必要的证件和资料都已提供。其次,核实证件的有效期和发证机关,确保其真实有效。对于不符合要求的文件,及时要求供应商补充或更正,以保证后续审查工作的顺利进行。 在审核营业执照时,会详细核对经营范围是否涵盖所供应的食品类别,以及注册地址、法定代表人等信息是否与实际情况相符。食品经营许可证的审核重点在于有效期和许可范围,确保其合法经营。生产许可证的审查则关注其是否与所供应的食品生产相关,以及是否在有效期内。 通过严格的文件初审,可以筛选出不符合要求的供应商,提高后续审查的效率和准确性,为选择优质供应商奠定基础。 实地考察 对供应商的生产场所、仓储设施等进行实地考察,能够直观地了解其实际情况。实地考察生产环境是否卫生,直接关系到食品的质量安全。干净整洁、符合卫生标准的生产环境能够有效减少食品污染的风险。 仓储设施 检查设备是否先进也是考察的重要内容。先进的设备可以提高生产效率和产品质量,确保食品生产过程的稳定性。同时,管理是否规范也是衡量供应商能力的重要指标。规范的管理能够保证生产流程的顺畅,提高产品的一致性和可靠性。 与供应商的相关人员进行交流,可以深入了解其生产经营情况和质量控制措施。通过与他们的沟通,可以获取更多关于供应商的信息,为综合评估提供有力的支持。 综合评估 根据文件审查和实地考察的结果,对供应商进行综合评估是选择合适供应商的关键步骤。制定科学合理的评估指标和评分标准,能够全面、客观地评价供应商的资质、质量、信誉等方面。 评估指标可以包括供应商的证件合规性、生产能力、质量控制体系、服务水平等多个方面。为每个指标设定相应的权重,能够突出重点,使评估结果更加准确。通过量化评价,可以清晰地比较不同供应商之间的差异,为选择最佳供应商提供依据。 以下是具体的评估内容表格: 评估项目 评估指标 评分标准 权重 资质合规性 营业执照、食品经营许可证、生产许可证等证件的有效性和合规性 证件齐全、有效得高分,存在问题相应扣分 25% 质量稳定性 产品质量认证情况、质量控制体系的完善程度、产品抽检合格率 认证齐全、体系完善、合格率高得高分,反之扣分 30% 服务水平 响应速度、售后服务质量、配送及时性 响应快、服务好、配送及时得高分,反之扣分 20% 信誉状况 信用记录、行业口碑、合作历史 信用良好、口碑好、合作记录优得高分,反之扣分 15% 生产能力 生产设备的先进性、生产规模、产能保障能力 设备先进、规模大、产能有保障得高分,反之扣分 10% 根据评估结果,确定是否选择该供应商合作。对于评估得分较高的供应商,可以优先考虑合作;对于得分较低的供应商,可以进一步沟通改进,或者选择其他更合适的供应商。 核实食材来源合法性 查验供应商资质文件 核对营业执照信息 核对营业执照信息是确保供应商合法经营的基础。详细核对营业执照上的经营范围,确保其涵盖所供应的食材类别,避免供应商超范围经营。检查注册地址和法定代表人等信息是否与实际情况相符,以确认供应商的真实性和稳定性。 确认营业执照的有效期至关重要,避免与过期的供应商合作,降低合作风险。同时,关注营业执照的年检情况,确保其持续合法经营。对于营业执照信息存在疑问的供应商,及时要求其提供相关证明材料进行核实。 通过严格核对营业执照信息,可以筛选出具备合法经营资质的供应商,为食材的合法来源提供保障。 审查食品经营许可证 审查食品经营许可证是保障食品安全的重要环节。详细审查许可范围,确保其与所采购的食材一致,避免供应商经营超出许可范围的食品。检查许可证的有效期和发证机关,确保其合法有效。 要求供应商提供食品经营许可证的副本原件,以便进行详细审查。仔细核对许可证上的信息,包括企业名称、地址、经营范围等,确保与实际情况相符。对于许可证信息存在疑问的供应商,及时与发证机关进行核实。 以下是具体的审查内容表格: 审查项目 审查要点 审查目的 许可范围 是否与所采购的食材一致;是否存在超范围经营情况 确保供应商合法经营所采购的食材,保障食品安全 有效期 是否在有效期内;是否临近有效期 避免与过期或临近过期的供应商合作,降低风险 发证机关 是否为合法的发证机关;发证机关的信誉和权威性 确保许可证的合法性和有效性 信息一致性 许可证上的企业名称、地址、经营范围等信息是否与实际情况相符 核实供应商的真实身份和经营情况 通过严格审查食品经营许可证,可以筛选出具备合法经营食品资质的供应商,为食材的质量安全提供保障。 验证其他相关证件 对于特定品类的食材,如肉类,验证其相关证件是确保食材来源合法合规的重要措施。详细验证屠宰场营业执照、动物防疫合格证等相关证件,确保肉类来自合法的屠宰场。 检查证件的真实性和有效性,通过与发证机关进行核实,确保证件的合法性。要求供应商提供相关证件的复印件,并加盖公章,以备存档。对于证件信息存在疑问的供应商,及时要求其提供进一步的证明材料。 除了肉类,对于其他需要特定证件的食材,也会进行相应的验证工作。通过严格验证相关证件,可以保障食材的来源合法合规,为食品安全提供有力支持。 追溯食材源头信息 记录产地信息 详细记录蔬菜水果的产地信息,有助于了解其种植环境和农业生产方式。不同产地的土壤、气候等条件会影响蔬菜水果的品质和安全性。对于肉类,记录其养殖基地的信息,确保其生长环境符合要求。 要求供应商提供产地证明等相关文件,证明食材的来源地。产地证明可以包括产地的地理位置、种植或养殖方式、质量认证等信息。通过核实产地证明,可以确保食材的来源真实可靠。 以下是具体的记录内容表格: 食材类别 记录信息 记录目的 蔬菜水果 产地名称、种植环境、农业生产方式、产地证明文件 了解蔬菜水果的品质和安全性,确保来源真实可靠 肉类 养殖基地名称、生长环境、养殖方式、产地证明文件 确保肉类的生长环境符合要求,保障食品安全 通过记录产地信息,可以实现食材的溯源管理,一旦出现食品安全问题,可以快速追溯到源头,采取相应的措施。 追踪生产厂家 追踪米面油蛋奶等食材的生产厂家,了解其生产工艺和质量控制体系是保障食品安全的重要措施。生产工艺的合理性和质量控制体系的完善程度直接影响产品的质量。 要求生产厂家提供相关的生产许可证和质量认证文件,确保其生产的食材符合标准。生产许可证是生产厂家合法生产的证明,质量认证文件则证明产品符合相关的质量标准。对生产厂家进行实地考察,了解其实际生产情况,包括生产设备的先进性、生产环境的卫生状况等。 通过追踪生产厂家,可以确保米面油蛋奶等食材的质量可靠,为消费者提供安全、放心的食品。 核实生产日期 核实食材的生产日期是保障食品安全的重要环节。确保食材在保质期内,避免消费者食用过期食品。要求供应商提供食材的生产日期标签或相关记录,以便进行核对。 生产日期标签 对于临近保质期的食材,严格控制采购数量,避免过期食品流入。同时,加强对库存食材的管理,定期检查保质期,及时清理临近保质期的食材。 通过核实生产日期,可以有效保障食材的新鲜度和安全性,为消费者提供优质的食品。 核查检验检疫证明 审查农药残留检测 审查蔬菜水果的农药残留检测报告是保障食品安全的重要措施。确保检测结果符合国家规定标准,避免消费者摄入过量的农药残留。要求检测报告具有权威性和公信力,由正规的检测机构出具。 食品检测机构 仔细核对检测报告的检测项目、检测方法等,确保其准确性。检测项目应涵盖常见的农药残留指标,检测方法应符合国家标准。对于检测报告存在疑问的供应商,及时要求其提供进一步的证明材料或重新进行检测。 定期对所采购的蔬菜水果进行抽检,验证其农药残留是否符合标准。通过抽检,可以及时发现问题,采取相应的措施,保障消费者的食品安全。 验证肉类检疫证明 验证大肉、清真牛羊肉等肉类的动物产品检疫合格证和肉品质量检验合格证明是保障食品安全的关键。确保肉类来源合法、质量安全,避免消费者食用未经检疫或检验不合格的肉类。 详细检查检疫证明的编号、日期等信息,确保其与实际情况相符。通过官方渠道查询检疫证明的真实性,避免虚假证明的出现。对于检疫证明存在疑问的供应商,及时与相关部门进行核实。 加强对肉类的日常监管,定期检查肉类的检疫证明和质量情况。通过严格验证肉类检疫证明,可以有效保障消费者的食品安全。 核对其他检验报告 对于米面油蛋奶等食材,核对其产品检验报告或质检报告是保障食品安全的重要手段。检查报告中的质量指标是否符合国家标准,产品是否通过相关认证。 要求供应商提供每批次食材的检验报告,确保其质量稳定。定期对检验报告进行审核,关注质量指标的变化情况。对于检验报告存在疑问的供应商,及时要求其提供进一步的证明材料或重新进行检测。 通过核对其他检验报告,可以确保米面油蛋奶等食材的质量符合国家标准,为消费者提供安全、放心的食品。 定期更新供应商资质 设定资质更新周期 确定年度更新计划 制定年度供应商资质更新计划,明确更新的时间节点和要求,是确保供应商资质持续合法合规的重要措施。按照计划向供应商发送资质更新通知,提醒其准备相关文件。 合理安排更新时间,避免集中更新导致工作压力过大。可以将供应商按照一定的规则进行分类,分批次进行资质更新。在更新过程中,及时与供应商沟通,解答其疑问,确保更新工作顺利进行。 定期对更新计划的执行情况进行检查和评估,根据实际情况进行调整和优化。通过确定年度更新计划,可以有效保障供应商资质的有效性和及时性。 考虑特殊情况调整 考虑到供应商的实际情况和行业变化,对更新周期进行适当调整是必要的。对于新合作的供应商,可适当缩短更新周期,加强对其资质的审核。在法规政策发生变化时,及时要求供应商更新相关资质文件。 关注供应商的经营状况和信誉情况,对于出现问题的供应商,及时调整更新周期或采取其他措施。与供应商保持密切沟通,了解其实际情况,共同应对特殊情况。 通过考虑特殊情况调整更新周期,可以确保供应商资质始终符合最新的要求,保障合作的安全性和稳定性。 建立更新提醒机制 建立供应商资质更新提醒机制,通过邮件、短信等方式及时提醒供应商,是确保资质更新工作顺利进行的重要保障。设置提醒时间节点,提前一定期限向供应商发送提醒信息。 对未按时更新资质的供应商,进行跟踪和督促,了解其未更新的原因,并提供必要的帮助。建立供应商资质更新台账,记录更新情况,便于跟踪和管理。 通过建立更新提醒机制,可以提高供应商的更新意识,确保资质更新工作按时完成,保障合作的顺利进行。 收集最新资质文件 明确文件收集要求 明确要求供应商提供的资质文件清单,确保文件的完整性是收集最新资质文件的基础。要求文件为原件或加盖公章的复印件,保证其真实性和有效性。 对文件的格式、内容等进行规范,便于审核和管理。例如,要求文件的字体、字号、排版等符合一定的标准。制定文件收集指南,向供应商详细说明文件的要求和提交方式。 通过明确文件收集要求,可以提高文件收集的效率和质量,为后续的审核工作提供有力支持。 督促供应商提交 在提醒供应商更新资质的同时,督促其按时提交最新的资质文件是确保资质更新工作顺利进行的关键。建立沟通渠道,及时解答供应商在提交文件过程中遇到的问题。 对未按时提交文件的供应商,采取相应的措施,如暂停合作等。定期对供应商的提交情况进行跟踪和统计,及时掌握提交进度。与供应商保持密切沟通,了解其困难和需求,共同解决问题。 以下是具体的督促措施表格: 供应商情况 督促措施 目的 未按时提交文件 发送催交通知;电话沟通;暂停合作 促使供应商按时提交文件,保障资质更新工作顺利进行 提交文件存在问题 及时反馈问题;提供指导和帮助;要求重新提交 确保文件的质量和完整性,为审核工作提供准确依据 积极配合提交文件 给予表扬和感谢;提供优惠政策或优先合作机会 鼓励供应商积极配合,提高工作效率和合作满意度 通过督促供应商提交最新的资质文件,可以确保供应商资质的及时更新,为合作的持续进行提供保障。 审核与存档文件 对收集到的供应商资质文件进行审核,确保其符合要求是保障供应商资质合法合规的重要环节。仔细检查文件的有效期、发证机关等信息,验证其真实性和合法性。 将审核通过的文件进行存档,建立电子和纸质档案,方便查询和管理。对档案进行分类和编号,建立索引,提高查询效率。定期对档案进行备份,防止数据丢失。 通过审核与存档文件,可以有效管理供应商的资质信息,为合作决策提供有力支持。 重新评估供应商资格 制定评估指标体系 制定科学合理的供应商评估指标体系,包括资质合规性、质量稳定性、服务水平等方面,是重新评估供应商资格的基础。为每个指标设定相应的权重和评分标准,确保评估的客观性和公正性。 定期对评估指标体系进行优化和调整,适应业务发展和市场变化。可以根据实际情况,增加或减少评估指标,调整权重和评分标准。邀请相关专家和业务人员参与评估指标体系的制定和优化,提高其科学性和实用性。 以下是具体的评估指标体系表格: 评估项目 评估指标 评分标准 权重 资质合规性 营业执照、食品经营许可证、生产许可证等证件的有效性和合规性 证件齐全、有效得高分,存在问题相应扣分 25% 质量稳定性 产品质量认证情况、质量控制体系的完善程度、产品抽检合格率 认证齐全、体系完善、合格率高得高分,反之扣分 30% 服务水平 响应速度、售后服务质量、配送及时性 响应快、服务好、配送及时得高分,反之扣分 20% 信誉状况 信用记录、行业口碑、合作历史 信用良好、口碑好、合作记录优得高分,反之扣分 15% 生产能力 生产设备的先进性、生产规模、产能保障能力 设备先进、规模大、产能有保障得高分,反之扣分 10% 通过制定评估指标体系,可以全面、客观地评估供应商的资格,为选择合适的供应商提供依据。 组织评估工作 组织专业人员对供应商进行评估,确保评估结果的准确性和可靠性是重新评估供应商资格的关键。采用文件审查、实地考察、数据分析等多种方式进行评估,全面了解供应商的情况。 对评估过程进行记录和总结,为后续的合作决策提供依据。记录评估的时间、地点、人员、内容等信息,形成评估报告。对评估结果进行分析和讨论,提出改进建议和决策意见。 在评估过程中,保持公正、客观的态度,避免主观偏见和人为干扰。与供应商进行充分沟通,听取其意见和建议,共同提高评估的质量和效果。 根据评估结果决策 根据评估结果,对供应商进行分类管理,分为优质供应商、合格供应商和不合格供应商,是选择合适供应商的重要决策依据。对于优质供应商,给予更多的合作机会和优惠政策;对于合格供应商,继续保持合作并督促其改进;对于不合格供应商,终止合作。 及时与供应商沟通评估结果,说明合作决策的依据和理由。与优质供应商签订长期合作协议,建立战略合作伙伴关系;与合格供应商签订短期合作协议,明确改进目标和期限;与不合格供应商终止合作,并做好后续的交接工作。 通过根据评估结果决策,可以优化供应商队伍,提高合作效率和质量,为企业的发展提供有力支持。 审查供应商信誉状况 查询供应商信用记录 利用信用信息平台 利用国家企业信用信息公示系统等官方平台,查询供应商的注册登记信息、行政处罚信息等,是了解供应商信用状况的重要途径。检查供应商是否存在经营异常、严重违法失信等情况。 对查询结果进行整理和分析,形成供应商的信用报告。信用报告可以包括供应商的基本信息、信用评级、违法违规记录等内容。根据信用报告,对供应商的信用状况进行评估,为合作决策提供参考。 定期对供应商的信用记录进行查询和更新,及时掌握其信用变化情况。对于信用状况不佳的供应商,及时采取相应的措施,如加强监管、减少合作等。 参考行业信用评价 参考行业内的信用评价机构对供应商的评价结果,了解其在行业内的信誉情况是选择供应商的重要参考。关注供应商在行业内的口碑和声誉,是否有良好的合作记录。 与同行业企业进行交流,获取关于供应商的真实评价和反馈。可以通过行业协会、商会等组织,了解供应商的行业评价情况。对收集到的评价信息进行分析和整理,形成对供应商的综合评价。 在参考行业信用评价时,要注意评价机构的权威性和公正性,以及评价结果的时效性。结合自身的需求和实际情况,对供应商进行全面评估。 核实信用记录真实性 对查询到的供应商信用记录进行核实,确保其真实性和可靠性是保障合作安全的重要措施。要求供应商提供相关的证明材料,对信用记录中的问题进行解释和说明。 通过多种渠道进行验证,避免虚假信用记录影响决策。可以与发证机关、相关部门进行核实,了解信用记录的真实情况。对于信用记录存在疑问的供应商,进一步深入调查,确保其信用状况真实可靠。 在核实信用记录真实性的过程中,要保持严谨的态度,不放过任何细节。对于发现的虚假信用记录,及时采取措施,保护自身的利益。 了解供应商合作历史 选择合适的调查对象 选择与供应商有长期合作关系的企业作为调查对象,确保获取的信息具有参考价值。涵盖不同规模和类型的合作伙伴,以全面了解供应商的表现。 与调查对象建立良好的沟通渠道,确保其愿意提供真实的信息。可以通过电话、邮件、面谈等方式与调查对象进行沟通,了解供应商的服务态度、产品质量、交货期等方面的情况。 对调查对象提供的信息进行整理和分析,总结供应商的优点和不足。根据分析结果,对供应商的合作能力进行评估,为合作决策提供依据。 设计调查问题 设计详细的调查问题,包括供应商的服务态度、响应速度、产品质量稳定性等方面,是了解供应商合作历史的关键。采用开放式和封闭式问题相结合的方式,便于获取全面的信息。 对调查问题进行整理和分析,总结供应商的优点和不足。开放式问题可以让调查对象自由表达对供应商的看法和意见,封闭式问题可以提高调查的效率和准确性。 在设计调查问题时,要根据调查的目的和重点,合理安排问题的内容和顺序。问题要简洁明了,避免模糊和歧义。 分析调查结果 对调查结果进行深入分析,评估供应商的信誉状况和合作能力是选择供应商的重要依据。根据调查结果,对供应商进行分类和排序,为合作决策提供参考。 与供应商进行沟通,针对调查中发现的问题,要求其采取改进措施。可以与供应商共同制定改进计划,明确改进目标和期限。定期对供应商的改进情况进行检查和评估,确保改进措施得到有效落实。 通过分析调查结果,可以全面了解供应商的合作历史和信誉状况,为选择合适的供应商提供有力支持。 评估供应商社会责任 审查环保措施 审查供应商的环境保护措施,了解其在生产过程中是否采取了有效的污染防治措施是评估供应商社会责任的重要方面。检查供应商是否符合国家环保要求,是否有环保违规记录。 鼓励供应商采用可持续发展的生产方式,减少对环境的影响。可以要求供应商提供环保相关的认证和报告,证明其在环保方面的努力和成效。对环保表现优秀的供应商给予肯定和支持,优先选择合作。 定期对供应商的环保措施进行检查和评估,督促其持续改进。对于环保不达标的供应商,要求其限期整改,否则终止合作。 关注员工权益 关注供应商对员工权益的保障情况,如是否签订劳动合同、是否按时支付工资等,是评估供应商社会责任的重要内容。了解供应商的工作环境和劳动条件,是否符合国家相关标准。 要求供应商尊重员工的合法权益,营造良好的企业文化。可以与供应商沟通,了解其员工管理政策和措施。对于员工权益保障良好的供应商,给予肯定和支持;对于存在问题的供应商,要求其及时整改。 定期对供应商的员工权益保障情况进行检查和评估,确保员工的合法权益得到有效保护。 考察社会贡献 考察供应商在社会公益方面的贡献,如是否参与慈善活动、是否支持当地经济发展等,是评估供应商社会责任的重要指标。对具有良好社会贡献的供应商给予肯定和支持,鼓励其继续履行社会责任。 将社会贡献作为选择供应商的重要参考因素之一。可以了解供应商在扶贫、教育、环保等方面的参与情况和贡献程度。对于社会贡献突出的供应商,优先选择合作。 定期对供应商的社会贡献进行评估和表彰,激励其积极履行社会责任。 食材采购资料索取 索取营业执照留存 供应商执照审查 在食材采购中,对供应商的营业执照进行严格审查是保障食品安全和合法供应的重要环节。需确保其合法经营食品相关业务,避免与无合法资质的供应商合作。核实执照上的经营范围是否涵盖所供应的食材类别,如蔬菜水果、大肉类、米面油蛋奶、清真牛羊肉等,保证其有能力提供符合要求的食材。检查执照的有效期,确保在2025年9月至2026年8月的采购期间内有效,防止因执照过期导致的供应风险。确认执照上的信息与供应商实际情况一致,包括企业名称、注册地址、法定代表人等,避免虚假信息带来的法律和质量问题。 审查过程中,可通过官方企业信息查询平台核实执照的真实性和有效性。对于经营范围的核实,要详细对照执照上的登记内容和所采购的具体食材。例如,若采购清真牛羊肉,供应商执照经营范围应明确包含清真肉类供应。检查有效期时,可建立专门的提醒机制,在执照临近到期时及时与供应商沟通,要求其提供更新后的执照。确认信息一致性时,可实地考察供应商的经营场所,核对实际情况与执照信息是否相符。 此外,对于执照上可能存在的变更信息,也要及时关注和核实。如企业名称变更、经营范围调整等,都可能影响到食材供应的合法性和稳定性。建立供应商执照审查档案,记录每次审查的情况和结果,便于后续的追溯和管理。对于审查不合格的供应商,要及时终止合作,并寻找合适的替代供应商。通过严格的审查流程,确保所采购的食材来源合法、可靠。 供应商执照审查档案 还可以与同行业企业交流经验,了解他们在供应商执照审查方面的有效做法。参考相关法律法规和行业标准,不断完善审查的内容和方法。定期对审查人员进行培训,提高其审查能力和专业水平。通过多方面的努力,提高供应商执照审查的准确性和有效性,为食材采购的顺利进行提供有力保障。 执照信息登记 将索取到的营业执照上的重要信息进行详细登记是管理供应商资质的重要措施。登记的信息包括注册号、企业名称、法定代表人、注册地址、经营范围、成立日期、有效期等。建立专门的营业执照信息台账,可采用电子表格或数据库的形式,便于查询和管理。对登记的信息进行定期核对,一般每季度或半年进行一次,确保信息的准确性和及时性。将登记的执照信息与采购订单进行关联,实现可追溯性,当出现食材质量问题或其他供应问题时,能够快速定位供应商信息。 注册号 企业名称 法定代表人 注册地址 经营范围 成立日期 有效期 联系电话 电子邮箱 开户银行 银行账号 具体注册号1 具体企业名称1 具体法定代表人1 具体注册地址1 具体经营范围1 具体成立日期1 具体有效期1 具体联系电话1 具体电子邮箱1 具体开户银行1 具体银行账号1 具体注册号2 具体企业名称2 具体法定代表人2 具体注册地址2 具体经营范围2 具体成立日期2 具体有效期2 具体联系电话2 具体电子邮箱2 具体开户银行2 具体银行账号2 具体注册号3 具体企业名称3 具体法定代表人3 具体注册地址3 具体经营范围3 具体成立日期3 具体有效期3 具体联系电话3 具体电子邮箱3 具体开户银行3 具体银行账号3 具体注册号4 具体企业名称4 具体法定代表人4 具体注册地址4 具体经营范围4 具体成立日期4 具体有效期4 具体联系电话4 具体电子邮箱4 具体开户银行4 具体银行账号4 具体注册号5 具体企业名称5 具体法定代表人5 具体注册地址5 具体经营范围5 具体成立日期5 具体有效期5 具体联系电话5 具体电子邮箱5 具体开户银行5 具体银行账号5 在登记过程中,要确保信息的准确性,可通过与供应商再次确认或查看相关证明文件来核实。对于信息的变更,如企业名称变更、法定代表人更换等,要及时更新台账。建立信息查询权限管理制度,确保只有授权人员能够查询和修改台账信息。定期对台账进行备份,防止数据丢失。通过完善的信息登记和管理,提高供应商管理的效率和准确性。 同时,可将营业执照信息与其他供应商管理信息进行整合,如供应商评价信息、采购历史记录等,形成全面的供应商管理体系。利用数据分析工具对登记的信息进行分析,了解供应商的分布、经营状况等,为采购决策提供参考。加强与财务部门的沟通,确保登记的银行账号等信息准确无误,便于货款的支付和结算。 执照妥善保存 将索取到的营业执照原件或复印件进行妥善保存是保障采购安全和合规的重要工作。采用纸质档案和电子档案相结合的方式,确保执照信息的完整性和可查阅性。纸质档案存放在专门的文件柜中,做好防潮、防火、防虫等措施,可在文件柜中放置干燥剂、防虫丸等物品。电子档案进行加密存储,并定期备份,一般每月或每季度备份一次,防止数据丢失。建立严格的档案查阅制度,规定查阅的权限和流程,确保执照信息的安全性。 档案类型 存储方式 安全措施 备份周期 查阅权限 查阅流程 纸质档案 专门文件柜 防潮、防火、防虫 无 授权人员 申请-审批-查阅-归还 电子档案 加密存储 防火墙、访问控制 每月/每季度 授权人员 申请-审批-查阅-记录 在保存过程中,要对纸质档案进行分类整理,按照供应商名称、执照类型等进行编号和标注,便于快速查找。对于电子档案,要定期检查加密状态和存储设备的运行情况,确保数据的安全性。当需要查阅执照信息时,严格按照查阅制度进行操作,查阅后及时归还或记录查阅情况。 此外,要建立档案销毁制度,对于超过保存期限的执照档案,按照规定的程序进行销毁。销毁过程要进行记录,确保信息的彻底销毁。定期对档案保存情况进行检查和评估,发现问题及时整改。与专业的档案管理机构合作,学习先进的档案管理经验和技术,提高档案保存的质量和效率。 还可以利用信息化手段,实现档案的数字化管理和远程查阅。通过建立档案管理系统,实现档案的在线存储、检索和共享。加强对档案管理人员的培训,提高其档案管理意识和技能水平。通过完善的档案保存和管理制度,保障供应商执照信息的安全和有效利用。 留存食品经营许可证 许可范围核查 仔细核查供应商的食品经营许可证上的许可范围,是确保食材采购合法合规的关键步骤。要确保其具备供应相应食材的资格,涵盖蔬菜水果、大肉类、米面油蛋奶、清真牛羊肉等各类食材。对比许可范围与采购的食材种类,严格避免超范围经营的情况。例如,若采购清真牛羊肉,供应商的食品经营许可证应明确包含清真肉类销售许可。关注许可证上的有效期,确保在2025年9月至2026年8月的采购期间内有效,防止因许可证过期导致的供应中断或法律风险。 电子档案备份界面 对许可证的真实性进行核实,可通过相关部门的官方网站进行查询。核实过程中,要注意查看许可证的编号、发证机关、有效期等信息是否与网站上的记录一致。对于有疑问的许可证,可进一步联系发证机关进行确认。建立供应商食品经营许可证核查档案,记录每次核查的情况和结果,便于后续的追溯和管理。 在核查许可范围时,要详细了解许可证上的具体表述和涵盖范围。有些许可证可能对食材的来源、加工方式等有特定要求,需要与供应商进行沟通和确认。对于新的食材种类或采购需求,及时更新对供应商许可范围的核查。定期对供应商的许可范围进行复查,确保其持续符合采购要求。 加强与同行业企业的交流,分享在食品经营许可证核查方面的经验和问题。参考相关法律法规和行业标准,不断完善核查的方法和流程。对核查人员进行培训,提高其对食品经营许可证的识别和判断能力。通过严格的核查流程,保障食材采购的合法性和安全性。 证件信息留存 留存食品经营许可证上的关键信息,是加强供应商管理和保障采购安全的重要措施。留存的信息包括许可证编号、发证机关、有效期、许可范围等。将留存的信息录入到专门的管理系统中,方便后续的查询和统计。例如,可通过管理系统快速查询某供应商的食品经营许可证有效期,以及其许可范围是否涵盖特定食材。 定期对留存的信息进行更新和维护,一般每半年或一年进行一次信息更新。对于许可证的变更,如有效期延长、许可范围调整等,要及时在管理系统中进行修改。将证件信息与供应商档案进行关联,完善供应商信息管理。通过关联,可在供应商评价、采购决策等过程中,综合考虑其食品经营许可情况。 在信息留存过程中,要确保信息的准确性和完整性。可通过与供应商再次核对或查看相关证明文件来核实信息。建立信息安全管理制度,防止留存的信息泄露。设置信息查询权限,只有授权人员能够访问和修改相关信息。定期对管理系统进行维护和升级,确保其稳定运行。 利用数据分析工具对留存的证件信息进行分析,了解供应商的许可情况分布、有效期集中时段等。根据分析结果,提前做好供应商资质管理和采购计划调整。加强与其他部门的沟通,如质量控制部门、法务部门等,确保留存的信息能够在不同环节发挥作用。 证件保管措施 对留存的食品经营许可证原件或复印件进行妥善保管,是保障采购合规和信息安全的重要工作。采用安全可靠的存储方式,如专门的文件柜或加密电子存储设备。纸质证件存放在专门的文件夹中,并进行分类整理,可按照供应商名称、证件类型等进行分类。电子证件进行加密存储,并设置访问权限,防止信息泄露。定期对保管的证件进行检查,一般每季度或半年检查一次,确保证件的完整性和可读性。 在保管过程中,要对纸质证件进行防潮、防虫处理,可在文件夹中放置干燥剂、防虫丸等。对于电子证件,要定期检查存储设备的运行情况和加密状态。建立证件查阅和借阅制度,规定查阅和借阅的权限和流程,确保证件信息的安全。 对于证件的变更和更新,要及时替换原有的证件,并记录变更情况。当证件过期或不再需要保存时,按照规定的程序进行销毁。加强对保管人员的培训,提高其对证件保管重要性的认识和操作技能。 利用信息化手段,实现证件的数字化管理和远程查阅。通过建立证件管理系统,实现证件的在线存储、检索和共享。与专业的信息安全机构合作,提高电子证件的安全防护水平。定期对证件保管情况进行评估和改进,确保保管措施的有效性。 收集产品检测报告 检测报告索取 在采购食材时,向供应商索取每批次产品的检测报告是保障食品安全的重要环节。明确检测报告的内容要求,包括检测项目、检测方法、检测结果等。对于蔬菜水果,检测项目应包括农药残留量等;对于大肉类,应检测兽药残留等;对于米面油蛋奶,要检测营养成分、微生物指标等。确保检测报告的出具机构具备相应的资质和权威性,可通过查询相关认证信息来核实。 食材类别 检测项目 检测方法 检测结果要求 出具机构资质要求 蔬菜水果 农药残留量 国家标准方法 符合国家规定标准 具备农产品检测资质 大肉类 兽药残留 国家标准方法 符合国家规定标准 具备动物产品检测资质 米面油蛋奶 营养成分、微生物指标 国家标准方法 符合国家规定标准 具备食品检测资质 清真牛羊肉 兽药残留、清真认证 国家标准方法 符合国家规定标准和清真要求 具备动物产品检测和清真认证资质 对索取到的检测报告进行初步审核,检查报告的完整性和规范性。审核报告的格式是否符合要求,检测项目是否齐全,检测结果是否清晰明确。对于报告中的数据和结论,要进行合理性分析。例如,检测结果是否在正常范围内,检测方法是否科学合理等。 在索取检测报告时,要与供应商明确报告的提供时间和方式。一般要求供应商在供货时同时提供检测报告,可通过纸质或电子方式提供。建立检测报告索取记录,记录每次索取的时间、供应商、报告编号等信息,便于后续的查询和管理。 对于新的供应商或新的食材种类,要加强对检测报告的索取和审核。及时了解行业内的最新检测标准和要求,调整检测报告的索取内容和审核重点。与检测机构建立沟通机制,了解检测过程和结果的准确性,提高检测报告的可靠性。 报告内容审核 对收集到的产品检测报告的内容进行详细审核,是确保食材质量安全的关键步骤。重点关注检测结果是否符合国家相关标准,如蔬菜水果的农药残留量应符合《中华人民共和国食品安全法》、《农产品质量安全法》和《农药管理条例》等要求;大肉类的兽药残留应符合《中华人民共和国食品安全法》和《兽药管理条例》等规定;米面油蛋奶的各项指标应符合相应的国家标准。 对比不同批次的检测报告,分析产品质量的稳定性。若某一指标在不同批次的检测结果波动较大,要进一步调查原因,可能是供应商的生产工艺不稳定、原材料质量差异等。对于检测报告中存在疑问的地方,及时与供应商进行沟通和核实。例如,检测结果异常高或异常低时,要求供应商提供详细的解释和说明。 将审核结果记录在案,作为供应商评估和采购决策的参考依据。建立检测报告审核档案,记录审核的时间、审核人员、审核结果、处理意见等信息。对于审核不合格的检测报告,要及时与供应商协商解决方案,如重新检测、换货等。 加强对审核人员的培训,提高其对检测报告的解读能力和审核水平。关注行业内的最新检测标准和要求,及时调整审核的内容和方法。利用数据分析工具对审核结果进行分析,了解供应商的产品质量整体情况,为采购决策提供科学依据。 报告归档管理 将审核通过的产品检测报告进行归档管理,是保障食材质量追溯和合规管理的重要工作。建立专门的档案库,可采用纸质档案和电子档案相结合的方式。按照食材类别、批次等进行分类存储,便于查询和检索。例如,将蔬菜水果的检测报告按照批次号进行编号和存储,将大肉类的报告按照供应商名称进行分类。 对电子档案进行定期备份,一般每月或每季度备份一次,防止数据丢失。设置档案的访问权限,确保报告信息的安全性。只有授权人员能够查询和修改档案信息。建立档案查阅和借阅制度,规定查阅和借阅的权限和流程,确保档案信息的安全。 在归档过程中,要对纸质档案进行防潮、防虫处理,可在档案袋中放置干燥剂、防虫丸等。对于电子档案,要定期检查存储设备的运行情况和加密状态。对于档案的变更和更新,要及时记录和处理。 利用信息化手段,实现档案的数字化管理和远程查阅。通过建立档案管理系统,实现档案的在线存储、检索和共享。加强与其他部门的沟通,如质量控制部门、采购部门等,确保档案信息能够在不同环节发挥作用。 索证索票资料归档 蔬菜水果资料分类 农药残留检测资料 检测报告收集 严格依据《中华人民共和国食品安全法》《农产品质量安全法》和《农药管理条例》等法规,收集每一批次蔬菜水果的农药残留检测报告,确保检测结果符合国家规定标准。对于未能提供合格检测报告的蔬菜水果,坚决不予采购,从源头上保障食品安全。建立检测报告收集台账,详细记录每批蔬菜水果的来源、检测时间、检测机构等信息,便于后续查询和追溯。以下是部分台账示例: 批次 来源 检测时间 检测机构 检测结果 001 XXX农场 2025年10月1日 XXX检测中心 合格 002 XXX果园 2025年10月5日 XXX检测所 合格 003 XXX蔬菜基地 2025年10月10日 XXX检验站 合格 报告时间排序 将收集到的农药残留检测报告按照时间顺序进行排列,先将最早日期的报告放置在最前面,依次往后排列。采用电子表格或纸质档案的方式进行记录和管理,在表格或档案上清晰标注报告的日期和批次。定期对排序后的报告进行检查和整理,确保顺序的准确性和完整性,方便快速查询和追溯。以下是排序管理示例: 序号 报告日期 批次 存储位置 1 2025年9月1日 001 电子表格第一行 2 2025年9月5日 002 电子表格第二行 3 2025年9月10日 003 电子表格第三行 分类存档方式 根据蔬菜水果的种类和性质,如有机蔬菜、普通蔬菜、水果等,对检测报告进行分类存档。为每一类蔬菜水果建立独立的文件夹或档案盒,并在上面标注清楚类别名称,便于识别和查找。在分类存档的基础上,进一步按照产地、供应商等因素进行细分,提高管理和分析的效率。例如,将有机蔬菜的检测报告按照不同产地分别存放在不同的文件夹中,每个文件夹再按照供应商进行细分。这样在需要查询某一批次有机蔬菜的检测报告时,可以快速定位到相应的文件夹和档案。同时,定期对存档的报告进行检查和清理,确保档案的有效性和完整性。 分类存档文件夹 质量合格证明整理 证明文件收集 严格依据相关法律法规和采购要求,收集蔬菜水果的质量合格证明文件,如产地证明、检验合格证等。确保所收集的证明文件真实、有效,与所采购的蔬菜水果批次相对应。建立专门的文件收集清单,详细记录每一份证明文件的来源、日期、编号等信息,便于管理和查询。通过对这些证明文件的收集和整理,可以有效保障所采购蔬菜水果的质量安全。在收集过程中,仔细核对证明文件的真实性和有效性,对于不符合要求的文件及时与供应商沟通解决。同时,将收集到的文件按照批次和日期进行分类存放,方便后续的查阅和使用。 资料关联方式 将收集到的质量合格证明文件与对应的农药残留检测报告进行关联,可通过编号、日期等信息进行匹配。采用电子表格或数据库的方式,建立资料关联表,清晰记录两者之间的对应关系。定期对关联资料进行检查和更新,确保资料的完整性和准确性,方便后续的查询和追溯。在关联过程中,认真核对每一份证明文件和检测报告的信息,确保对应关系的准确性。对于发现的错误或遗漏,及时进行更正和补充。同时,对关联表进行定期备份,防止数据丢失。 文件备份措施 对整理好的质量合格证明文件进行备份,采用电子备份和纸质备份相结合的方式。电子备份存储在安全的服务器或云存储中,并设置访问权限和加密措施,防止数据丢失和泄露。纸质备份存放在专门的档案柜中,做好防潮、防火、防虫等措施,确保文件的安全性和完整性。定期对备份文件进行检查和更新,确保备份的有效性。在进行电子备份时,选择可靠的存储设备和云服务提供商,定期对数据进行恢复测试,确保数据的可恢复性。对于纸质备份,定期检查档案柜的环境条件,及时更换损坏的文件袋和文件夹。 包装运输资料汇总 资料收集范围 收集蔬菜水果的包装材料合格证明,如纸箱、塑料箱、包装袋等的质量检测报告和生产许可证。收集运输车辆的卫生证明,包括车辆的清洁消毒记录、驾驶员的健康证明等。确保所收集的资料能够证明包装材料和运输车辆符合食品安全相关要求。在收集过程中,仔细审查每一份证明文件的真实性和有效性,对于不符合要求的资料及时与供应商沟通更换。同时,建立资料收集清单,详细记录每一份资料的来源、日期、编号等信息,便于管理和查询。以下是部分资料收集示例: 资料类型 资料名称 来源 日期 编号 包装材料合格证明 纸箱质量检测报告 XXX包装厂 2025年10月1日 001 包装材料合格证明 塑料箱生产许可证 XXX塑料制品厂 2025年10月5日 002 运输车辆卫生证明 车辆清洁消毒记录 XXX运输公司 2025年10月10日 003 资料对应方式 将汇总的包装运输资料与采购批次进行对应,可通过编号、日期等信息进行匹配。建立专门的资料对应表,详细记录每一批次采购的蔬菜水果所对应的包装运输资料,便于查询和追溯。在资料对应表中,可以设置备注栏,记录相关的特殊情况和信息,提高资料的实用性。在对应过程中,认真核对每一份资料和采购批次的信息,确保对应关系的准确性。对于发现的错误或遗漏,及时进行更正和补充。同时,对资料对应表进行定期更新,确保其反映最新的采购情况。 资料审核周期 定期对包装运输资料进行审核,审核周期可根据实际情况设定,如每月或每季度进行一次。审核内容包括资料的完整性、有效性、真实性等,确保资料能够真实反映包装材料和运输车辆的质量状况。对于审核中发现的问题,及时要求供应商进行整改,并更新相关资料,保证资料的有效性和可靠性。在审核过程中,制定详细的审核标准和流程,确保审核的公正性和准确性。对于审核结果进行记录和分析,为后续的采购和管理提供参考。 大肉资料单独归档 屠宰场资质文件 文件收集要点 严格按照《中华人民共和国食品安全法》和《兽药管理...
营养餐项目投标方案.docx
下载提示

1.本文档仅提供部分内容试读;

2.支付并下载文件,享受无限制查看;

3.本网站所提供的标准文本仅供个人学习、研究之用,未经授权,严禁复制、发行、汇编、翻译或网络传播等,侵权必究;

4.左侧添加客服微信获取帮助;

5.本文为word版本,可以直接复制编辑使用。


这个人很懒,什么都没留下
未认证用户 查看用户
该文档于 上传
推荐文档
×
精品标书制作
百人专家团队
擅长领域:
工程标 服务标 采购标
16852
已服务主
2892
中标量
1765
平台标师
扫码添加客服
客服二维码
咨询热线:192 3288 5147
公众号
微信客服
客服