文库 服务类投标方案 维保服务

CT维保服务投标方案.docx

DOCX   1009页   下载82   2025-08-25   浏览77   收藏97   点赞782   评分-   553011字   228.00

AI慧写标书

十分钟千页标书高效生成

温馨提示:当前文档最多只能预览 15 页,若文档总页数超出了 15 页,请下载原文档以浏览全部内容。
CT维保服务投标方案.docx 第1页
CT维保服务投标方案.docx 第2页
CT维保服务投标方案.docx 第3页
CT维保服务投标方案.docx 第4页
CT维保服务投标方案.docx 第5页
CT维保服务投标方案.docx 第6页
CT维保服务投标方案.docx 第7页
CT维保服务投标方案.docx 第8页
CT维保服务投标方案.docx 第9页
CT维保服务投标方案.docx 第10页
CT维保服务投标方案.docx 第11页
CT维保服务投标方案.docx 第12页
CT维保服务投标方案.docx 第13页
CT维保服务投标方案.docx 第14页
CT维保服务投标方案.docx 第15页
剩余994页未读, 下载浏览全部

开通会员, 优惠多多

6重权益等你来

首次半价下载
折扣特惠
上传高收益
特权文档
AI慧写优惠
专属客服
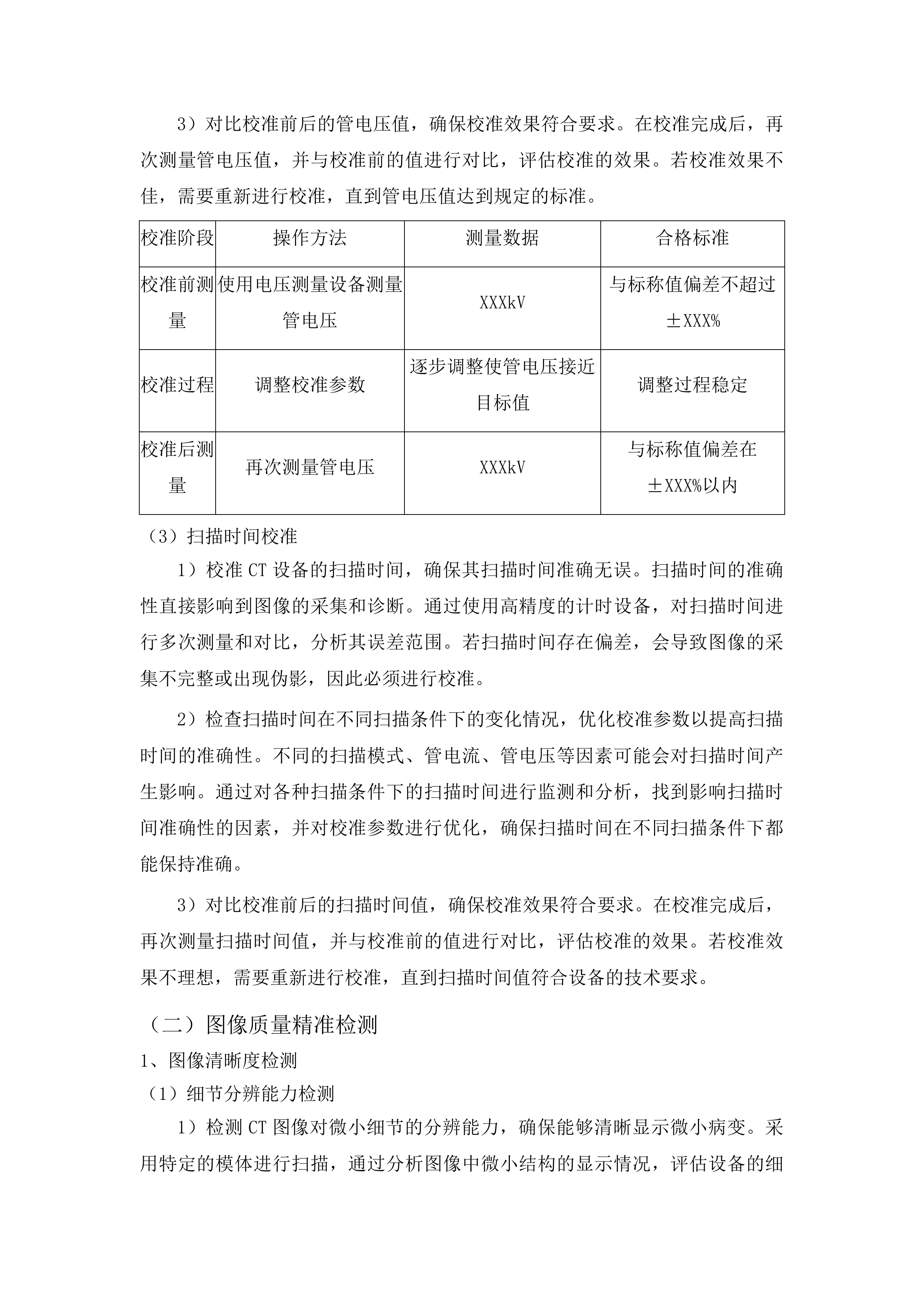
CT维保服务投标方案 第一章 维保方案 7 第一节 维保进度计划 7 一、 年度维保重点规划 7 二、 季度维保任务分解 32 三、 月度维保执行要点 48 第二节 时间安排 66 一、 例行保养时间节点 67 二、 专项检查周期规划 84 三、 综合评估时间设定 102 第三节 响应时间与到达现场时间 116 一、 故障响应机制建设 116 二、 现场服务时效保障 127 三、 响应时效监督措施 143 第四节 日常保养与年度保养 149 一、 日常保养实施内容 149 二、 年度保养核心项目 164 三、 保养报告规范管理 172 第五节 设备计量检测 178 一、 计量检测项目设置 178 二、 检测标准依据执行 200 三、 检测报告生成管理 227 第六节 开机率保障 234 一、 运行监测机制构建 234 二、 开机率统计与考核 249 三、 保障措施持续优化 260 第七节 应急保障方案 276 一、 应急处理流程设计 276 二、 备件保障体系建设 300 三、 应急演练计划实施 317 第八节 巡检方案 333 一、 巡检周期与频次规划 333 二、 巡检内容详细设定 350 三、 巡检记录管理规范 371 第九节 服务质量保证措施 389 一、 服务监督机制建立 389 二、 服务流程持续优化 400 三、 工程师团队管理 404 第二章 售后服务方案 418 第一节 售后服务组织架构 418 一、 原厂认证服务团队配置 418 二、 组织架构运行机制 428 第二节 故障处理流程 442 一、 标准化故障响应机制 442 二、 时效保障执行措施 454 第三节 专业技术支持 467 一、 设备操作与维护培训 467 二、 技术支持增值服务 479 第四节 本地化服务能力 495 一、 南宁本地服务网点建设 495 二、 本地化服务保障材料 508 第五节 设备维保档案管理 527 一、 电子化维保档案体系 527 二、 设备状态监测与优化 540 第六节 售后服务联系机制 548 一、 7×24小时服务热线建设 548 二、 联系信息保障措施 558 第三章 备品备件供应能力 564 第一节 备品备件仓库 564 一、 专用仓库设置 564 二、 仓库管理模式 584 第二节 备件种类覆盖 607 一、 CT750HD备件清单 607 二、 核心部件保障 625 第三节 备件调配流程 641 一、 申请审批机制 641 二、 物流配送方案 650 第四节 退换货政策 664 一、 退换条件界定 664 二、 流程时限管理 684 第五节 备品备件管理制度 696 一、 库存动态管控 696 二、 质量追溯体系 708 第四章 服务质量保障 728 第一节 维保进度计划 728 一、 三年周期维保规划 728 二、 维保资源配置方案 743 第二节 响应时间安排 758 一、 全天候响应机制建设 758 二、 故障处理时效承诺 773 第三节 服务质量保证措施 787 一、 服务质量管理体系构建 787 二、 维保报告管理办法 803 第四节 服务人员配置 819 一、 服务团队组建方案 819 二、 人员保障机制建立 834 第五节 设备计量检测安排 856 一、 定期检查项目规划 856 二、 定期校准实施计划 873 第六节 服务承诺与监督机制 880 一、 服务承诺条款落实 880 二、 服务监督机制建设 898 第五章 应急预案与风险管理 904 第一节 应急保障方案 904 一、 全天候应急响应机制 904 二、 应急资源配置方案 909 三、 故障处理联动机制 917 四、 诊疗保障应急预案 922 第二节 风险管理措施 929 一、 设备故障风险分类 929 二、 运行状态监测体系 934 三、 预防性维护风险控制 940 四、 服务过程安全管理 947 第三节 风险预警与处理机制 954 一、 远程监测平台搭建 954 二、 故障分级响应流程 960 三、 重复故障分析机制 967 四、 特殊时期保障方案 972 第四节 应急保障资源准备 978 一、 本地化服务团队配置 978 二、 备件仓库储备方案 987 三、 专业维修资源配置 994 四、 技术支持协作网络 1002 维保方案 维保进度计划 年度维保重点规划 系统性能全面测试 性能指标精确评估 扫描速度检测 1)检测CT设备的扫描速度,确保其符合设备的技术参数要求。对扫描速度进行多次测量和对比,分析其稳定性和准确性,保证扫描速度在规定的范围内波动。若扫描速度不符合要求,会对图像的采集和诊断产生不利影响,因此需要及时调整和优化相关参数。 2)评估扫描速度对图像质量的影响,优化扫描参数以提高图像质量。不同的扫描速度可能会导致图像的清晰度、对比度等指标发生变化,通过实验和分析,找到最佳的扫描速度和参数组合,从而获得高质量的图像。 3)检查扫描速度的稳定性,避免因速度波动导致的图像伪影。在扫描过程中,扫描速度的不稳定可能会产生条纹、模糊等伪影,影响医生对图像的判断。通过对扫描速度的实时监测和调整,确保其稳定性,减少图像伪影的产生。 分辨率评估 1)评估CT设备的空间分辨率和密度分辨率,确保图像的清晰度和准确性。空间分辨率反映了图像对微小结构的分辨能力,密度分辨率则体现了对不同密度组织的区分能力。通过对特定模体的扫描和分析,评估设备的分辨率指标是否达标。 2)检查分辨率在不同扫描条件下的变化情况,优化扫描参数以提高分辨率。不同的扫描条件,如管电流、管电压、扫描时间等,会对分辨率产生影响。通过实验和调整,找到在各种扫描条件下都能获得最佳分辨率的参数设置。 3)对比设备的分辨率与行业标准,确保设备的性能处于领先水平。了解行业内同类设备的分辨率标准和先进水平,将本设备的分辨率与之进行对比,找出差距并进行改进,以提高设备的竞争力和诊断价值。 对比度检测 1)检测CT设备的对比度,确保图像能够清晰显示不同组织的差异。对比度是区分不同组织的重要指标,良好的对比度能够使医生更准确地识别病变和正常组织。通过对标准模体的扫描和测量,评估设备的对比度性能。 2)评估对比度在不同扫描条件下的变化情况,优化扫描参数以提高对比度。扫描条件的改变可能会导致对比度的波动,影响图像的诊断效果。通过调整管电流、管电压、滤波等参数,优化扫描方案,提高对比度的稳定性和准确性。 3)检查对比度的稳定性,避免因对比度波动导致的图像质量下降。在长时间的扫描过程中,对比度可能会发生变化,导致图像的质量不稳定。通过实时监测和调整对比度参数,确保图像在整个扫描过程中都具有良好的对比度,提高诊断的可靠性。 系统功能深度检查 扫描模式检测 1)检测CT设备的各种扫描模式,确保其正常工作。对不同的扫描模式,如螺旋扫描、轴向扫描、动态扫描等进行逐一测试,检查其功能是否完整,扫描过程是否顺畅。若发现扫描模式存在故障或异常,及时进行维修和调整。 2)评估扫描模式的适用性和准确性,优化扫描模式以提高图像质量。不同的扫描模式适用于不同的检查部位和临床需求,通过对实际病例的扫描和分析,评估各种扫描模式的优缺点,选择最适合的扫描模式,并对其参数进行优化,以获得高质量的图像。 3)检查扫描模式的切换是否顺畅,避免因切换问题导致的扫描中断。在临床检查中,可能需要根据患者的情况和检查需求切换扫描模式,因此扫描模式的切换必须快速、准确、稳定。通过多次切换测试,检查切换过程中是否存在卡顿、错误等问题,确保扫描的连续性和高效性。 重建算法评估 1)评估CT设备的重建算法,确保其能够准确重建图像。重建算法是将扫描得到的原始数据转换为图像的关键步骤,不同的重建算法会对图像的质量和诊断价值产生影响。通过对标准模体和实际病例的重建结果进行分析,评估重建算法的准确性和可靠性。 2)检查重建算法在不同扫描条件下的性能表现,优化算法以提高重建速度和质量。不同的扫描条件可能会导致原始数据的质量和特征发生变化,因此重建算法需要具有良好的适应性和鲁棒性。通过实验和优化,找到在各种扫描条件下都能获得最佳重建效果的算法参数,提高重建速度和图像质量。 3)对比不同重建算法的优缺点,为用户提供最佳的重建方案。市场上存在多种不同类型的重建算法,每种算法都有其特点和适用范围。通过对不同算法的对比和分析,结合临床需求和设备性能,为用户推荐最适合的重建算法和参数设置,提高诊断的准确性和效率。 图像处理功能检查 1)检查CT设备的图像处理功能,如滤波、增强、分割等,确保其能够满足临床需求。图像处理功能可以改善图像的质量,突出病变的特征,提高诊断的准确性。对各种图像处理功能进行测试,检查其效果是否符合临床要求,若发现功能存在问题,及时进行修复和优化。 2)评估图像处理功能的效果和稳定性,优化处理参数以提高图像质量。不同的图像处理参数会对图像的效果产生不同的影响,通过对实际病例的处理和分析,评估各种参数设置的优缺点,找到最佳的处理参数组合,提高图像处理的效果和稳定性。 3)检查图像处理功能的操作是否简便,提高用户的使用体验。临床医生需要在短时间内完成图像的处理和诊断,因此图像处理功能的操作必须简单、直观、便捷。通过对操作界面和流程的评估和改进,提高用户的使用体验和工作效率。 性能参数精细校准 管电流校准 1)校准CT设备的管电流,确保其输出的电流稳定且准确。管电流的稳定性和准确性对图像的质量和剂量控制至关重要。通过使用专业的测量设备,对管电流进行多次测量和调整,使其输出的电流值符合设备的技术要求。 2)检查管电流在不同扫描条件下的变化情况,优化校准参数以提高电流的稳定性。不同的扫描条件,如扫描模式、扫描时间、管电压等,可能会导致管电流发生变化。通过对各种扫描条件下的管电流进行监测和分析,找到影响管电流稳定性的因素,并对校准参数进行优化,确保管电流在不同扫描条件下都能保持稳定。 3)对比校准前后的管电流值,确保校准效果符合要求。在校准完成后,再次测量管电流值,并与校准前的值进行对比,评估校准的效果。若校准效果不理想,需要重新进行校准,直到管电流值符合要求为止。 校准步骤 操作内容 测量结果 判断标准 初始测量 使用专业设备测量管电流值 XXXmA 在规定范围内 校准调整 根据测量结果调整校准参数 调整后管电流值接近目标值 调整幅度符合要求 再次测量 校准后再次测量管电流值 XXXmA 与目标值偏差在允许范围内 管电压校准 1)校准CT设备的管电压,确保其输出的电压稳定且准确。管电压的稳定性和准确性对图像的对比度和剂量分布有重要影响。通过使用高精度的电压测量设备,对管电压进行多次测量和调整,使其输出的电压值符合设备的技术规范。 2)检查管电压在不同扫描条件下的变化情况,优化校准参数以提高电压的稳定性。不同的扫描条件可能会导致管电压发生波动,影响图像的质量。通过对各种扫描条件下的管电压进行监测和分析,找出影响管电压稳定性的因素,并对校准参数进行优化,确保管电压在不同扫描条件下都能保持稳定。 3)对比校准前后的管电压值,确保校准效果符合要求。在校准完成后,再次测量管电压值,并与校准前的值进行对比,评估校准的效果。若校准效果不佳,需要重新进行校准,直到管电压值达到规定的标准。 校准阶段 操作方法 测量数据 合格标准 校准前测量 使用电压测量设备测量管电压 XXXkV 与标称值偏差不超过±XXX% 校准过程 调整校准参数 逐步调整使管电压接近目标值 调整过程稳定 校准后测量 再次测量管电压 XXXkV 与标称值偏差在±XXX%以内 扫描时间校准 1)校准CT设备的扫描时间,确保其扫描时间准确无误。扫描时间的准确性直接影响到图像的采集和诊断。通过使用高精度的计时设备,对扫描时间进行多次测量和对比,分析其误差范围。若扫描时间存在偏差,会导致图像的采集不完整或出现伪影,因此必须进行校准。 2)检查扫描时间在不同扫描条件下的变化情况,优化校准参数以提高扫描时间的准确性。不同的扫描模式、管电流、管电压等因素可能会对扫描时间产生影响。通过对各种扫描条件下的扫描时间进行监测和分析,找到影响扫描时间准确性的因素,并对校准参数进行优化,确保扫描时间在不同扫描条件下都能保持准确。 3)对比校准前后的扫描时间值,确保校准效果符合要求。在校准完成后,再次测量扫描时间值,并与校准前的值进行对比,评估校准的效果。若校准效果不理想,需要重新进行校准,直到扫描时间值符合设备的技术要求。 图像质量精准检测 图像清晰度检测 细节分辨能力检测 1)检测CT图像对微小细节的分辨能力,确保能够清晰显示微小病变。采用特定的模体进行扫描,通过分析图像中微小结构的显示情况,评估设备的细节分辨能力。微小病变的早期发现对于疾病的诊断和治疗至关重要,因此需要确保设备能够准确地捕捉这些细节。 2)评估细节分辨能力在不同扫描条件下的变化情况,优化扫描参数以提高细节分辨能力。不同的扫描参数,如管电流、管电压、扫描时间等,会对细节分辨能力产生影响。通过对各种扫描条件下的图像进行分析和对比,找到最佳的扫描参数组合,提高设备对微小细节的分辨能力。 3)对比不同设备或不同扫描模式下的细节分辨能力,确保设备的性能符合要求。将本设备的细节分辨能力与其他同类型设备进行比较,或者在不同的扫描模式下进行测试,评估其在行业内的水平。若发现设备的细节分辨能力不足,需要进一步调整和优化设备参数或更换相关部件。 扫描条件 细节分辨能力评估指标 测量结果 对比情况 管电流XXXmA,管电压XXXkV 可分辨最小尺寸 XXXmm 优于/劣于其他设备 不同扫描模式 细节清晰度评分 XXX分 与其他模式对比情况 边缘锐利度检测 1)检测CT图像边缘的锐利度,确保图像能够清晰显示组织和器官的边界。边缘锐利度是衡量图像质量的重要指标之一,清晰的边缘能够帮助医生更准确地判断病变的位置和范围。通过对图像中组织和器官的边缘进行分析和测量,评估边缘锐利度的情况。 2)评估边缘锐利度在不同扫描条件下的变化情况,优化扫描参数以提高边缘锐利度。不同的扫描参数设置可能会导致边缘锐利度发生变化,通过对各种扫描条件下的图像进行对比和分析,找到影响边缘锐利度的因素,并对扫描参数进行调整和优化,提高边缘锐利度。 3)对比不同设备或不同扫描模式下的边缘锐利度,确保设备的图像质量满足临床需求。将本设备的边缘锐利度与其他设备进行比较,或者在不同的扫描模式下进行测试,评估其在临床应用中的适用性。若边缘锐利度不符合要求,需要对设备进行检查和维护,或者调整扫描方案。 噪声水平检测 1)检测CT图像的噪声水平,确保图像的噪声不会影响诊断结果。噪声会降低图像的清晰度和对比度,干扰医生对病变的判断。使用专业的噪声检测工具,对图像中的噪声水平进行测量和分析,评估噪声对图像质量的影响程度。 2)评估噪声水平在不同扫描条件下的变化情况,优化扫描参数以降低噪声水平。不同的扫描参数,如管电流、管电压、扫描时间等,会对噪声水平产生影响。通过对各种扫描条件下的噪声水平进行监测和分析,找到降低噪声的最佳扫描参数组合,提高图像的质量。 3)对比不同设备或不同扫描模式下的噪声水平,确保设备的图像质量符合要求。将本设备的噪声水平与其他同类型设备进行比较,或者在不同的扫描模式下进行测试,评估其在行业内的噪声控制水平。若噪声水平过高,需要对设备进行调试和优化,或者更换相关部件。 图像对比度评估 组织对比度检测 1)检测CT图像中不同组织之间的对比度,确保能够清晰区分不同组织。不同组织在CT图像中的密度和衰减系数不同,通过检测它们之间的对比度,可以更准确地识别和判断组织的性质。采用特定的模体进行扫描,分析图像中不同组织的对比度情况。 2)评估组织对比度在不同扫描条件下的变化情况,优化扫描参数以提高组织对比度。不同的扫描参数设置会影响组织对比度的表现,通过对各种扫描条件下的图像进行对比和分析,找到影响组织对比度的因素,并对扫描参数进行调整和优化,提高组织对比度。 3)对比不同设备或不同扫描模式下的组织对比度,确保设备的性能符合要求。将本设备的组织对比度与其他同类型设备进行比较,或者在不同的扫描模式下进行测试,评估其在行业内的水平。若组织对比度不足,需要进一步调整设备参数或更换相关部件。 病变对比度检测 1)检测CT图像中病变与周围组织的对比度,确保能够清晰显示病变。病变与周围组织的对比度对于病变的发现和诊断至关重要。通过对实际病例的扫描和分析,评估病变与周围组织的对比度情况。 2)评估病变对比度在不同扫描条件下的变化情况,优化扫描参数以提高病变对比度。不同的扫描参数可能会影响病变对比度的表现,通过对各种扫描条件下的图像进行监测和分析,找到影响病变对比度的因素,并对扫描参数进行调整和优化,提高病变的显示效果。 3)对比不同设备或不同扫描模式下的病变对比度,确保设备的图像质量满足临床需求。将本设备的病变对比度与其他同类型设备进行比较,或者在不同的扫描模式下进行测试,评估其在临床诊断中的适用性。若病变对比度不符合要求,需要对设备进行调试和优化。 扫描条件 病变对比度评估指标 测量结果 对比情况 管电流XXXmA,管电压XXXkV 病变与周围组织对比度差值 XXXHU 优于/劣于其他设备 不同扫描模式 病变显示清晰度评分 XXX分 与其他模式对比情况 对比度均匀性检测 1)检测CT图像中对比度的均匀性,确保图像在不同区域的对比度一致。对比度均匀性对于图像的整体质量和诊断准确性非常重要。采用特定的方法对图像中不同区域的对比度进行测量和分析,评估对比度的均匀性情况。 2)评估对比度均匀性在不同扫描条件下的变化情况,优化扫描参数以提高对比度均匀性。不同的扫描参数设置可能会导致对比度均匀性发生变化,通过对各种扫描条件下的图像进行对比和分析,找到影响对比度均匀性的因素,并对扫描参数进行调整和优化,确保图像在不同区域的对比度一致。 3)对比不同设备或不同扫描模式下的对比度均匀性,确保设备的图像质量符合要求。将本设备的对比度均匀性与其他同类型设备进行比较,或者在不同的扫描模式下进行测试,评估其在行业内的水平。若对比度均匀性不足,需要对设备进行检查和维护,或者调整扫描方案。 扫描条件 对比度均匀性评估指标 测量结果 对比情况 管电流XXXmA,管电压XXXkV 不同区域对比度差异 XXXHU 优于/劣于其他设备 不同扫描模式 对比度均匀性评分 XXX分 与其他模式对比情况 图像伪影排查 运动伪影检测 1)检测CT图像中的运动伪影,如呼吸运动、心脏跳动等引起的伪影。运动伪影会干扰图像的正常显示,影响医生对病变的判断。通过对图像进行仔细观察和分析,识别出运动伪影的特征和位置。 2)评估运动伪影的严重程度,采取相应的措施进行处理,如调整扫描时间、使用呼吸门控技术等。根据运动伪影的严重程度,选择合适的处理方法,以减少运动伪影对图像质量的影响。例如,对于呼吸运动引起的伪影,可以通过调整扫描时间或使用呼吸门控技术来控制呼吸运动,提高图像的清晰度。 3)对比不同扫描条件下的运动伪影情况,优化扫描参数以减少运动伪影。不同的扫描参数设置可能会影响运动伪影的产生和表现,通过对各种扫描条件下的运动伪影情况进行比较和分析,找到最佳的扫描参数组合,减少运动伪影的出现。 线束硬化伪影检测 1)检测CT图像中的线束硬化伪影,如射线穿过不同密度组织时产生的伪影。线束硬化伪影会导致图像中出现条纹、阴影等异常现象,影响图像的质量和诊断准确性。采用特定的方法对图像进行分析,识别出线束硬化伪影的特征和位置。 2)评估线束硬化伪影的严重程度,采取相应的措施进行处理,如使用滤波技术、调整管电压等。根据线束硬化伪影的严重程度,选择合适的处理方法,以减少线束硬化伪影对图像的影响。例如,使用滤波技术可以平滑图像中的线束硬化伪影,调整管电压可以改变射线的能量分布,减少线束硬化的程度。 3)对比不同扫描条件下的线束硬化伪影情况,优化扫描参数以减少线束硬化伪影。不同的扫描参数设置可能会影响线束硬化伪影的产生和表现,通过对各种扫描条件下的线束硬化伪影情况进行比较和分析,找到最佳的扫描参数组合,降低线束硬化伪影的出现概率。 扫描条件 线束硬化伪影评估指标 测量结果 对比情况 管电流XXXmA,管电压XXXkV 伪影强度 XXXHU 优于/劣于其他设备 不同扫描模式 伪影影响范围评分 XXX分 与其他模式对比情况 金属伪影检测 1)检测CT图像中的金属伪影,如体内金属植入物引起的伪影。金属伪影会在图像中产生明显的干扰,影响医生对病变的观察和诊断。通过对图像进行仔细观察和分析,识别出金属伪影的特征和位置。 2)评估金属伪影的严重程度,采取相应的措施进行处理,如使用金属伪影校正技术、调整扫描参数等。根据金属伪影的严重程度,选择合适的处理方法,以减少金属伪影对图像质量的影响。例如,使用金属伪影校正技术可以对图像中的金属伪影进行校正,调整扫描参数可以改变射线与金属植入物的相互作用,减少金属伪影的产生。 3)对比不同扫描条件下的金属伪影情况,优化扫描参数以减少金属伪影。不同的扫描参数设置可能会影响金属伪影的产生和表现,通过对各种扫描条件下的金属伪影情况进行比较和分析,找到最佳的扫描参数组合,降低金属伪影的出现概率。 机械电气深度检查 机械部件运行状况检查 扫描架旋转检查 1)检查扫描架的旋转情况,确保其旋转平稳、速度均匀。对扫描架的旋转过程进行实时监测,观察其旋转是否顺畅,有无卡顿、抖动等异常现象。通过测量旋转速度和加速度,评估旋转的均匀性。若扫描架旋转不平稳,会影响图像的采集和质量,因此需要及时进行调整和维护。 2)评估扫描架旋转的精度,确保扫描架能够准确停在指定位置。使用高精度的测量设备,对扫描架旋转的角度和位置进行测量,检查其是否符合设备的技术要求。扫描架旋转的精度对于图像的定位和重建至关重要,若精度不足,可能会导致图像出现偏差和伪影。 3)检查扫描架旋转时的噪声和振动情况,及时发现并处理异常情况。在扫描架旋转过程中,监听是否有异常的噪声产生,同时使用振动传感器检测振动的幅度和频率。若发现噪声或振动异常,需要对扫描架的机械结构、传动部件等进行检查和维修,确保其正常运行。 机械传动部件 检查床移动检查 1)检查检查床的移动情况,确保其能够平稳、准确地移动到指定位置。对检查床的移动过程进行观察和测试,检查其移动是否顺畅,有无卡顿、晃动等现象。通过测量移动的距离和速度,评估移动的准确性和稳定性。检查床的平稳移动对于患者的舒适度和图像的采集质量非常重要,若移动不平稳,可能会影响患者的体验和图像的质量。 检查床移动 2)评估检查床移动的速度和精度,确保检查床的移动符合扫描要求。根据扫描的需要,设置检查床的移动速度和精度,并进行实际测试。检查床的移动速度和精度直接影响到扫描的效率和图像的质量,若不符合要求,需要对检查床的控制系统进行调整和优化。 3)检查检查床移动时的噪声和振动情况,及时发现并处理异常情况。在检查床移动过程中,监听是否有异常的噪声产生,同时使用振动传感器检测振动的幅度和频率。若发现噪声或振动异常,需要对检查床的机械结构、传动部件等进行检查和维修,确保其正常运行。 机械传动部件检查 1)检查CT设备的机械传动部件,如皮带、链条、齿轮等的磨损情况。对这些部件进行仔细的观察和测量,检查其表面是否有磨损、裂纹等缺陷。机械传动部件的磨损会影响设备的运行效率和稳定性,若磨损严重,可能会导致设备故障。 2)评估机械传动部件的张紧度和传动效率,确保部件的正常运行。使用专业的工具测量皮带、链条等的张紧度,检查其是否符合设备的要求。同时,通过测量传动部件的输入和输出功率,评估其传动效率。若张紧度不合适或传动效率低下,需要进行调整和维修。 3)检查机械传动部件的润滑情况,及时添加润滑油,减少摩擦和磨损。观察传动部件的润滑部位,检查润滑油的量和质量。若润滑油不足或变质,会增加部件之间的摩擦和磨损,降低设备的使用寿命。因此,需要定期检查和添加润滑油,确保传动部件的正常运行。 传动部件 检查项目 检查结果 处理措施 皮带 磨损情况 轻度磨损 继续观察,定期检查 链条 张紧度 张紧度不足 调整张紧度 齿轮 润滑情况 润滑油不足 添加润滑油 电气系统性能检测 电源供应检测 1)检测CT设备的电源供应情况,确保电源的电压、电流稳定且符合设备的要求。使用专业的电源检测设备,对电源的电压、电流进行实时监测,检查其是否在设备规定的范围内波动。电源的稳定性对于设备的正常运行至关重要,若电压或电流不稳定,可能会导致设备故障或损坏。 电源供应 2)评估电源供应的可靠性,检查电源的保护装置,及时发现并处理电源故障。检查电源的过压保护、过流保护、欠压保护等装置是否正常工作,确保在电源出现异常时能够及时切断电源,保护设备的安全。同时,对电源的备份装置进行测试,确保在主电源故障时能够及时切换到备用电源,保证设备的连续运行。 3)检查电源供应的保护装置,如过压保护、过流保护等,确保设备的电气安全。对保护装置的动作参数进行检查和调整,确保其符合设备的要求。定期对保护装置进行测试,验证其可靠性和有效性。若保护装置出现故障,需要及时进行维修或更换,确保设备的电气安全。 电路连接检查 1)检查CT设备的电路连接情况,确保电路连接牢固、接触良好。对设备内部的各种电路连接进行仔细检查,观察连接部位是否有松动、氧化、腐蚀等现象。电路连接不牢固或接触不良会导致电阻增大、发热等问题,可能会引发电气故障甚至火灾。 电路连接 2)评估电路连接的绝缘性能,避免因漏电导致的电气事故。使用绝缘电阻测试仪对电路的绝缘电阻进行测量,检查其是否符合安全标准。绝缘性能不佳可能会导致漏电,对操作人员和设备造成安全隐患。若绝缘电阻不符合要求,需要对电路进行绝缘处理或更换绝缘材料。 3)检查电路连接的标识和布线情况,确保电路的维护和检修方便。检查电路连接部位是否有清晰的标识,布线是否整齐、规范。清晰的标识和规范的布线有助于在设备维护和检修时快速定位故障点,提高工作效率。若标识不清或布线混乱,需要进行整改和完善。 检查项目 检查内容 检查结果 处理措施 电路连接牢固性 检查连接部位是否松动 部分连接部位松动 重新拧紧连接部位 绝缘性能 测量绝缘电阻 绝缘电阻低于标准值 进行绝缘处理 标识和布线 检查标识是否清晰,布线是否规范 部分标识不清,布线混乱 整改标识,规范布线 电气元件性能检测 1)检测CT设备的电气元件,如电容器、电阻器、晶体管等的性能。使用专业的电气测试设备,对各个电气元件的参数进行测量和分析,检查其是否符合设备的要求。电气元件的性能直接影响到设备的电气性能和稳定性,若元件性能不良,可能会导致设备出现故障或性能下降。 电气元件 2)评估电气元件的参数是否符合设备的要求,及时更换性能不良的元件。将测量得到的电气元件参数与设备的技术规格进行对比,判断元件是否合格。若发现元件参数不符合要求,需要及时更换新的元件,确保设备的正常运行。 3)检查电气元件的散热情况,确保元件的工作温度在正常范围内。对电气元件的散热片、风扇等散热装置进行检查,确保其正常工作。同时,使用温度传感器测量元件的工作温度,检查其是否在允许的范围内。过高的工作温度会影响电气元件的性能和寿命,因此需要及时采取措施降低温度,如清理散热片、更换风扇等。 漏电保护装置 安全保护装置检查 过载保护装置检查 1)检查CT设备的过载保护装置,确保其能够在设备过载时及时切断电源。对过载保护装置的动作电流和动作时间进行测试,检查其是否符合设备的技术要求。过载保护装置是保障设备安全运行的重要装置,若其不能正常工作,可能会导致设备因过载而损坏。 过载保护装置 2)评估过载保护装置的动作电流和动作时间,确保其符合设备的要求。使用专业的测试设备,对过载保护装置的动作电流和动作时间进行精确测量,与设备的技术规格进行对比。若动作电流或动作时间不符合要求,需要对过载保护装置进行调整或更换。 3)测试过载保护装置的可靠性,确保在多次过载情况下能够正常工作。对过载保护装置进行多次模拟过载测试,检查其是否能够在每次过载时都及时切断电源,并且在过载解除后能够正常恢复工作。若过载保护装置在测试中出现故障或异常,需要对其进行维修或更换。 漏电保护装置检查 1)检查CT设备的漏电保护装置,确保其能够在设备漏电时及时切断电源。对漏电保护装置的动作电流和动作时间进行测试,检查其是否符合安全标准。漏电保护装置是防止电气事故的重要措施,若其不能正常工作,可能会导致操作人员触电。 2)评估漏电保护装置的动作电流和动作时间,确保其符合设备的要求。使用专业的测试设备,对漏电保护装置的动作电流和动作时间进行精确测量,与设备的技术规格进行对比。若动作电流或动作时间不符合要求,需要对漏电保护装置进行调整或更换。 3)测试漏电保护装置的灵敏度,确保在微小漏电情况下能够及时触发保护装置。对漏电保护装置进行微小漏电测试,检查其是否能够在规定的微小漏电电流下及时切断电源。若漏电保护装置的灵敏度不足,可能会在实际使用中无法及时发现和处理漏电问题。 检查项目 检查内容 检查结果 处理措施 动作电流 测量漏电保护装置的动作电流 XXXmA 与标准值对比,若不符合要求则调整 动作时间 测量漏电保护装置的动作时间 XXXms 与标准值对比,若不符合要求则调整 灵敏度 进行微小漏电测试 能够及时触发保护装置 符合要求,继续观察 紧急停止按钮检查 1)检查CT设备的紧急停止按钮,确保其能够在紧急情况下及时停止设备运行。对紧急停止按钮的功能进行测试,按下按钮后观察设备是否能够立即停止运行。紧急停止按钮是保障操作人员安全的重要装置,若其不能正常工作,可能会在紧急情况下造成严重后果。 2)评估紧急停止按钮的可靠性,确保在多次按下后能够正常工作。对紧急停止按钮进行多次按压测试,检查其是否能够在每次按下后都正常触发设备的停止功能。若紧急停止按钮在测试中出现故障或异常,需要对其进行维修或更换。 3)测试紧急停止按钮的响应时间,确保其能够在短时间内停止设备运行。使用高精度的计时设备,测量紧急停止按钮按下后设备停止运行的时间。紧急停止按钮的响应时间越短,越能够保障操作人员的安全。若响应时间过长,需要对设备的控制系统进行检查和优化。 设备数据安全备份 数据备份频率确定 日常数据备份 1)进行日常的数据备份,确保每天的数据都能够得到及时保存。制定详细的日常备份计划,按照计划对CT设备的各项数据进行备份,包括患者信息、扫描图像、诊断报告等。日常数据备份能够保证数据的实时性和完整性,防止因意外情况导致数据丢失。 2)检查日常备份数据的完整性和准确性,确保备份数据能够正常恢复。在备份完成后,对备份数据进行检查和验证,通过比对原始数据和备份数据,确保备份数据的完整性和准确性。同时,进行数据恢复测试,检查备份数据是否能够正常恢复到设备中,确保在需要时能够及时使用备份数据。 3)对日常备份数据进行存储管理,确保数据的安全性和可访问性。将日常备份数据存储在安全可靠的存储介质中,如硬盘、磁带等,并对存储介质进行定期检查和维护。同时,建立完善的数据存储管理系统,对备份数据进行分类、索引和标记,方便数据的查找和访问。 定期数据备份 1)进行定期的数据备份,如每周、每月等,对一段时间内的数据进行全面备份。制定定期备份计划,按照计划对CT设备在一定时间内产生的所有数据进行备份,包括历史数据、统计数据等。定期数据备份能够对设备的数据进行长期保存和归档,为后续的数据分析和研究提供支持。 2)评估定期备份数据的存储容量和存储时间,确保数据的长期保存。根据数据的增长趋势和存储需求,合理规划定期备份数据的存储容量和存储时间。选择合适的存储介质和存储方式,确保数据能够在长期保存过程中不丢失、不损坏。 3)对定期备份数据进行加密处理,提高数据的安全性。采用先进的加密算法对定期备份数据进行加密,确保数据在存储和传输过程中的安全性。同时,建立严格的密钥管理机制,对加密密钥进行妥善保管和定期更新,防止因密钥泄露导致数据安全问题。 特殊情况数据备份 1)在CT设备进行重大维护、升级或故障修复等特殊情况时,进行数据备份。在进行这些特殊操作之前,制定详细的数据备份方案,对设备中的重要数据进行全面备份。特殊情况数据备份能够防止在操作过程中因意外情况导致数据丢失,确保设备的数据安全。 2)确保特殊情况备份数据的完整性和准确性,避免因操作失误导致的数据丢失。在备份过程中,严格按照备份方案进行操作,对备份数据进行多次检查和验证,确保数据的完整性和准确性。同时,对备份过程进行记录和监控,及时发现和处理可能出现的问题。 3)对特殊情况备份数据进行单独存储和管理,以便在需要时能够快速恢复。将特殊情况备份数据存储在独立的存储介质中,并建立专门的数据管理系统,对备份数据进行分类、索引和标记。在需要恢复数据时,能够快速定位和找到备份数据,提高数据恢复的效率。 特殊情况类型 备份数据内容 存储介质 管理方式 重大维护 设备配置数据、患者历史数据 外部硬盘 单独建立文件夹存储,定期检查 升级 软件版本数据、扫描参数数据 磁带库 按照时间顺序存储,建立索引 故障修复 故障诊断数据、临时扫描数据 云存储 加密存储,设置访问权限 备份数据存储管理 存储介质选择 1)根据备份数据的大小、重要性和使用频率,选择合适的存储介质。对于数据量较大、重要性较高且使用频率较低的备份数据,可选择大容量的磁带库或磁盘阵列进行存储;对于数据量较小、重要性较低且使用频率较高的备份数据,可选择外部硬盘或固态硬盘进行存储。 2)对于重要的数据,优先选择可靠性高、存储容量大的存储介质,如硬盘、磁带等。硬盘和磁带具有较高的可靠性和较大的存储容量,能够满足重要数据的长期存储需求。同时,对存储介质进行定期检查和维护,确保其正常运行。 3)考虑存储介质的成本和维护难度,选择性价比高的存储介质。在选择存储介质时,不仅要考虑其性能和可靠性,还要考虑其成本和维护难度。选择性价比高的存储介质,能够在保证数据安全的前提下,降低存储成本和维护工作量。 存储环境要求 1)确保备份数据的存储环境符合要求,如温度、湿度、通风等。备份数据的存储环境对数据的安全性和可靠性有重要影响,过高或过低的温度、湿度以及不良的通风条件都可能导致存储介质损坏或数据丢失。因此,需要将存储介质放置在温度、湿度适宜且通风良好的环境中。 存储环境 2)对存储环境进行定期检查和维护,避免因环境因素导致的数据损坏。定期对存储环境的温度、湿度等参数进行监测和记录,及时发现并处理异常情况。同时,对存储设备进行清洁和保养,防止灰尘、杂物等对存储介质造成损害。 3)采取相应的防护措施,如防火、防潮、防虫等,确保存储环境的安全性。在存储环境中安装防火、防潮、防虫等设备和设施,如灭火器、除湿机、防虫网等,防止火灾、潮湿、虫害等对备份数据造成破坏。 环境参数 要求范围 监测频率 处理措施 温度 XXX℃-XXX℃ 每天 若超出范围,调整空调温度 湿度 XXX%-XXX% 每天 若超出范围,使用除湿机或加湿器 通风 良好 每周 检查通风设备是否正常运行 存储数据加密 1)对备份数据进行加密处理,提高数据的安全性。采用先进的加密算法对备份数据进行加密,将数据转换为密文形式存储,防止数据在存储和传输过程中被窃取或篡改。加密处理能够有效保护备份数据的隐私和安全。 2)选择合适的加密算法和密钥管理方式,确保加密数据的安全性和可恢复性。根据备份数据的特点和安全需求,选择合适的加密算法,如AES、RSA等。同时,建立严格的密钥管理机制,对加密密钥进行妥善保管和定期更新,确保在需要时能够使用密钥对加密数据进行解密和恢复。 3)定期更新加密密钥,避免因密钥泄露导致的数据安全问题。随着时间的推移和技术的发展,加密密钥可能会存在被破解的风险。因此,需要定期更新加密密钥,提高加密数据的安全性。同时,对密钥的更新过程进行记录和管理,确保密钥的更新操作正确无误。 数据恢复测试与验证 恢复流程验证 1)验证数据恢复流程的正确性和完整性,确保在需要时能够按照正确的步骤进行数据恢复。制定详细的数据恢复流程,并对流程进行多次模拟测试,检查每个步骤是否正确执行,是否能够顺利完成数据恢复任务。数据恢复流程的正确性和完整性对于在紧急情况下快速、准确地恢复数据至关重要。 2)检查恢复流程中涉及的各个环节,如备份数据的查找、恢复软件的使用等,确保其正常工作。对备份数据的存储位置和索引进行检查,确保能够快速找到所需的备份数据。同时,对恢复软件进行测试,检查其功能是否正常,是否能够正确读取和恢复备份数据。 3)对恢复流程进行优化和改进,提高数据恢复的效率和成功率。根据模拟测试的结果,对数据恢复流程进行分析和评估,找出存在的问题和不足之处,并进行优化和改进。例如,简化恢复流程、提高恢复软件的性能等,以提高数据恢复的效率和成功率。 恢复流程环节 检查内容 检查结果 处理措施 备份数据查找 能否快速定位备份数据 能够快速定位 继续保持 恢复软件使用 软件功能是否正常 部分功能存在问题 对软件进行升级和修复 恢复流程优化 流程是否简洁高效 部分步骤可简化 优化流程步骤 恢复数据验证 1)验证恢复数据的完整性和准确性,确保恢复的数据与原始数据一致。对恢复的数据进行比对和分析,检查其内容、格式等是否与原始数据相同。恢复数据的完整性和准确性对于保证设备的正常运行和诊断结果的可靠性至关重要。 2)检查恢复数据的格式和内容,确保数据能够正常使用。对恢复数据的格式进行检查,确保其符合设备的要求。同时,对恢复数据的内容进行审核,检查是否存在错误或缺失。若恢复数据的格式或内容不符合要求,需要对恢复过程进行检查和调整,确保数据能够正常使用。 3)对恢复数据进行质量评估,如图像质量、数据准确性等,确保恢复数据的可用性。使用专业的评估工具和方法,对恢复数据的质量进行评估,如检查图像的清晰度、对比度,数据的准确性、一致性等。若恢复数据的质量不符合要求,需要对恢复过程进行优化和改进,提高恢复数据的可用性。 恢复时间评估 1)评估数据恢复的时间,确保在数据丢失或损坏时能够在规定的时间内完成数据恢复。制定数据恢复时间的标准和目标,并对实际恢复时间进行测量和记录。数据恢复时间的长短直接影响到设备的停机时间和业务的连续性,因此需要尽可能缩短恢复时间。 2)分析影响数据恢复时间的因素,如备份数据的大小、恢复软件的性能等,采取相应的措施进行优化。对影响数据恢复时间的各种因素进行分析和研究,找出关键因素并采取相应的措施进行优化。例如,选择性能更好的恢复软件、优化备份数据的存储结构等,以提高数据恢复的效率。 3)定期对数据恢复时间进行测试和评估,确保数据恢复时间符合要求。定期对数据恢复流程进行模拟测试,测量数据恢复的时间,并与标准和目标进行对比。若数据恢复时间超出规定范围,需要对恢复流程进行进一步的优化和改进,确保数据恢复时间符合要求。 影响因素 测量数据 分析结果 优化措施 备份数据大小 XXXGB 数据量较大影响恢复时间 优化备份策略,减少备份数据量 恢复软件性能 恢复速度XXXMB/s 性能有待提高 升级恢复软件 恢复流程效率 恢复时间XXX分钟 部分步骤耗时较长 简化恢复流程 季度维保任务分解 设备运行状态监测 参数实时监控 温度与湿度监测 实时监测CT设备内部的温度和湿度,确保其处于设备运行的适宜范围,避免因温湿度异常对设备性能造成不良影响。定期对温湿度数据进行记录,形成趋势分析报告,以便及时发现潜在问题。当温湿度超出正常范围时,立即启动预警机制,采取相应的调节措施。以下是温湿度监测的相关情况: 监测项目 正常范围 预警阈值 调节措施 温度 18℃-22℃ 低于18℃或高于22℃ 开启空调调节温度 湿度 40%-60% 低于40%或高于60% 使用加湿器或除湿器调节湿度 电压与电流监测 对CT设备的输入电压和工作电流进行实时监测,保证设备在稳定的电力环境下运行。设置电压和电流的正常波动范围,一旦超出范围及时进行排查和处理。深入分析电压和电流的变化趋势,预测可能出现的电力故障并提前做好应对准备。定期检查电力线路连接是否牢固,有无松动、老化等情况,确保电力供应的稳定性。通过对电压和电流的实时监测与分析,能够及时发现电力系统中的潜在问题,采取有效措施避免设备因电力故障而损坏,保障设备的正常运行。 电压电流监测装置 转速与压力监测 密切监测设备关键部件的转速和压力,确保其运行状态稳定,避免因转速或压力异常导致设备损坏。建立转速和压力的历史数据库,对比分析不同时间段的数据,全面评估设备的运行状况。若转速或压力出现异常波动,迅速进行故障诊断和修复。定期对关键部件进行保养和维护,检查润滑情况,确保部件的正常运转。通过对转速和压力的实时监测与分析,能够及时发现设备运行中的潜在问题,采取有效措施避免设备故障的发生,延长设备的使用寿命。 运行日志审查 日常运行记录检查 仔细审查CT设备的日常运行记录,涵盖开机时间、关机时间、运行模式等详细信息。认真检查记录的完整性和准确性,确保没有遗漏重要的运行数据。深入分析运行记录中的异常情况,如频繁开关机、异常报错等,并进行全面深入的调查。通过对日常运行记录的检查,能够及时发现设备运行中的潜在问题,为设备的维护和管理提供有力依据。 故障报警信息分析 对设备运行过程中产生的故障报警信息进行详细分析,确定故障的类型和原因。总结常见故障的报警特征,以便快速识别和处理类似故障。根据故障报警信息,制定相应的维修计划和预防措施。定期对故障报警信息进行统计和分析,找出故障发生的规律,采取针对性的措施降低故障发生率。通过对故障报警信息的分析,能够及时发现设备运行中的潜在问题,提高设备的可靠性和稳定性。 性能指标变化评估 全面评估设备的各项性能指标在运行过程中的变化情况,如扫描速度、图像质量等。将当前性能指标与设备的初始性能指标进行对比,判断设备性能是否下降。针对性能指标下降的情况,采取相应的优化措施,如调整参数、更换部件等。定期对设备的性能指标进行检测和评估,及时发现性能变化趋势,为设备的维护和升级提供依据。通过对性能指标变化的评估,能够及时发现设备运行中的潜在问题,提高设备的性能和质量。 异常情况预警 参数异常预警 设置设备运行参数的正常阈值范围,当参数超出该范围时及时发出预警信号。根据参数异常的严重程度,采取不同级别的预警措施,如声光报警、短信通知等。对参数异常预警信息进行跟踪和处理,确保问题得到及时解决。以下是参数异常预警的相关情况: 参数名称 正常阈值范围 预警级别 预警措施 温度 18℃-22℃ 一级 声光报警、短信通知 湿度 40%-60% 二级 短信通知 电压 210V-230V 三级 声光报警 趋势异常预警 通过对设备运行数据的长期分析,建立数据变化趋势模型。当数据变化趋势出现异常时,提前发出预警,以便采取预防性维护措施。定期更新趋势模型,提高预警的准确性和可靠性。对设备的历史运行数据进行深入挖掘和分析,找出数据变化的规律和趋势。通过建立趋势模型,能够及时发现设备运行中的潜在问题,提前采取措施避免故障的发生,提高设备的可靠性和稳定性。 关联异常预警 分析设备不同参数之间的关联关系,当关联参数出现异常变化时发出预警。考虑关联参数的变化对设备整体运行的影响,制定相应的应对策略。对关联异常预警进行深入分析,找出潜在的故障隐患。通过对设备参数之间关联关系的分析,能够及时发现设备运行中的潜在问题,采取有效措施避免故障的发生,提高设备的可靠性和稳定性。 关键部件参数校准 探测器参数校准 灵敏度校准 对探测器的灵敏度进行校准,确保其能够准确地检测到射线信号。使用标准模体进行灵敏度测试,根据测试结果调整探测器的参数。定期进行灵敏度校准,保证探测器在不同环境下的性能稳定。在进行灵敏度校准时,严格按照操作规程进行操作,确保校准结果的准确性。通过对探测器灵敏度的校准,能够提高设备的检测精度,为临床诊断提供更准确的依据。 均匀性校准 检查探测器的均匀性,确保其在整个探测范围内对射线的响应一致。采用专门的校准方法,对探测器的均匀性进行调整和优化。校准后进行均匀性测试,验证校准效果是否符合要求。以下是均匀性校准的相关情况: 校准项目 校准方法 测试标准 校准周期 探测器均匀性 采用专门的校准算法 响应差异不超过±5% 每季度一次 线性度校准 校准探测器的线性度,保证其输出信号与输入射线强度之间呈线性关系。通过测量不同射线强度下的探测器输出,绘制线性度曲线,并进行调整。定期检查线性度,确保探测器在不同剂量下的测量准确性。在进行线性度校准时,使用高精度的测量设备,确保测量结果的准确性。通过对探测器线性度的校准,能够提高设备的测量精度,为临床诊断提供更可靠的依据。 射线强度(mGy) 探测器输出信号(mV) 线性度偏差(%) 1 10 ±1 2 20 ±1 3 30 ±1 球管参数校准 管电流校准 精确校准球管的管电流,确保其输出的射线剂量稳定。使用专业的管电流测量设备,对球管的管电流进行测量和调整。定期进行管电流校准,避免因管电流波动影响图像质量。在进行管电流校准时,严格按照操作规程进行操作,确保校准结果的准确性。通过对球管管电流的校准,能够提高设备的射线剂量稳定性,为临床诊断提供更清晰的图像。 管电压校准 校准球管的管电压,保证其输出的射线能量符合要求。采用高精度的管电压测量仪器,对管电压进行精确测量和校准。定期检查管电压的稳定性,确保球管在不同工作条件下的性能一致。在进行管电压校准时,使用专业的校准设备,确保校准结果的可靠性。通过对球管管电压的校准,能够提高设备的射线能量准确性,为临床诊断提供更准确的诊断依据。 焦点尺寸校准 校准球管的焦点尺寸,提高图像的空间分辨率。使用焦点尺寸测量工具,对球管的焦点尺寸进行测量和调整。根据不同的扫描需求,合理调整焦点尺寸,以获得最佳的图像质量。在进行焦点尺寸校准时,严格按照操作规程进行操作,确保校准结果的准确性。通过对球管焦点尺寸的校准,能够提高设备的图像空间分辨率,为临床诊断提供更清晰的图像。 探测器校准工具 准直器参数校准 宽度校准 校准准直器的宽度,确保其能够准确地限制射线束的宽度。使用标准测量工具,对准直器的宽度进行测量和调整。定期检查准直器宽度的准确性,避免因宽度误差影响图像质量。在进行宽度校准时,严格按照操作规程进行操作,确保校准结果的准确性。通过对准直器宽度的校准,能够提高设备的射线束限制精度,为临床诊断提供更清晰的图像。 对称性校准 检查准直器的对称性,保证射线束在不同方向上的分布均匀。采用专门的校准方法,对准直器的对称性进行调整和优化。校准后进行对称性测试,验证校准效果是否符合要求。以下是对称性校准的相关情况: 校准项目 校准方法 测试标准 校准周期 准直器对称性 采用专门的校准算法 射线束分布差异不超过±3% 每半年一次 位置校准 校准准直器的位置,确保其与探测器和球管的相对位置准确。使用定位工具,对准直器的位置进行精确调整。定期检查准直器的位置稳定性,避免因位置偏移影响图像质量。在进行位置校准时,使用高精度的定位设备,确保校准结果的准确性。通过对准直器位置的校准,能够提高设备的射线束对准精度,为临床诊断提供更清晰的图像。 图像采集质量评估 空间分辨率评估 模体测试评估 使用空间分辨率测试模体进行图像采集,评估图像对微小物体的分辨能力。分析测试模体图像中不同尺寸物体的显示情况,确定空间分辨率的数值。将测试结果与设备的技术指标进行对比,判断空间分辨率是否符合要求。在进行模体测试评估时,严格按照操作规程进行操作,确保测试结果的准确性。通过对空间分辨率的模体测试评估,能够客观地评价设备的空间分辨能力,为临床诊断提供更准确的参考。 空间分辨率模体 密度分辨率测试模体 临床图像评估 选取具有代表性的临床图像,分析其中细微结构的显示清晰度。评估临床图像中不同组织和器官的边界分辨情况,判断空间分辨率对临床诊断的影响。根据临床图像评估结果,提出提高空间分辨率的建议和措施。在进行临床图像评估时,邀请专业的医生参与,确保评估结果的专业性和可靠性。通过对临床图像的评估,能够了解设备在实际临床应用中的空间分辨能力,为设备的优化和改进提供依据。 不同扫描条件下评估 在不同的扫描参数条件下,对空间分辨率进行评估,了解扫描条件对空间分辨率的影响。分析不同扫描条件下的图像质量差异,确定最佳的扫...
CT维保服务投标方案.docx
下载提示

1.本文档仅提供部分内容试读;

2.支付并下载文件,享受无限制查看;

3.本网站所提供的标准文本仅供个人学习、研究之用,未经授权,严禁复制、发行、汇编、翻译或网络传播等,侵权必究;

4.左侧添加客服微信获取帮助;

5.本文为word版本,可以直接复制编辑使用。


这个人很懒,什么都没留下
未认证用户 查看用户
该文档于 上传
×
精品标书制作
百人专家团队
擅长领域:
工程标 服务标 采购标
16852
已服务主
2892
中标量
1765
平台标师
扫码添加客服
客服二维码
咨询热线:192 3288 5147
公众号
微信客服
客服