文库 服务类投标方案 维保服务

玉林市中医医院血管造影机和1.5T磁共振成像系统维保服务投标方案.docx

DOCX   1157页   下载817   2025-08-29   浏览74   收藏18   点赞790   评分-   707178字   228.00

AI慧写标书

十分钟千页标书高效生成

温馨提示:当前文档最多只能预览 15 页,若文档总页数超出了 15 页,请下载原文档以浏览全部内容。
玉林市中医医院血管造影机和1.5T磁共振成像系统维保服务投标方案.docx 第1页
玉林市中医医院血管造影机和1.5T磁共振成像系统维保服务投标方案.docx 第2页
玉林市中医医院血管造影机和1.5T磁共振成像系统维保服务投标方案.docx 第3页
玉林市中医医院血管造影机和1.5T磁共振成像系统维保服务投标方案.docx 第4页
玉林市中医医院血管造影机和1.5T磁共振成像系统维保服务投标方案.docx 第5页
玉林市中医医院血管造影机和1.5T磁共振成像系统维保服务投标方案.docx 第6页
玉林市中医医院血管造影机和1.5T磁共振成像系统维保服务投标方案.docx 第7页
玉林市中医医院血管造影机和1.5T磁共振成像系统维保服务投标方案.docx 第8页
玉林市中医医院血管造影机和1.5T磁共振成像系统维保服务投标方案.docx 第9页
玉林市中医医院血管造影机和1.5T磁共振成像系统维保服务投标方案.docx 第10页
玉林市中医医院血管造影机和1.5T磁共振成像系统维保服务投标方案.docx 第11页
玉林市中医医院血管造影机和1.5T磁共振成像系统维保服务投标方案.docx 第12页
玉林市中医医院血管造影机和1.5T磁共振成像系统维保服务投标方案.docx 第13页
玉林市中医医院血管造影机和1.5T磁共振成像系统维保服务投标方案.docx 第14页
玉林市中医医院血管造影机和1.5T磁共振成像系统维保服务投标方案.docx 第15页
剩余1142页未读, 下载浏览全部

开通会员, 优惠多多

6重权益等你来

首次半价下载
折扣特惠
上传高收益
特权文档
AI慧写优惠
专属客服
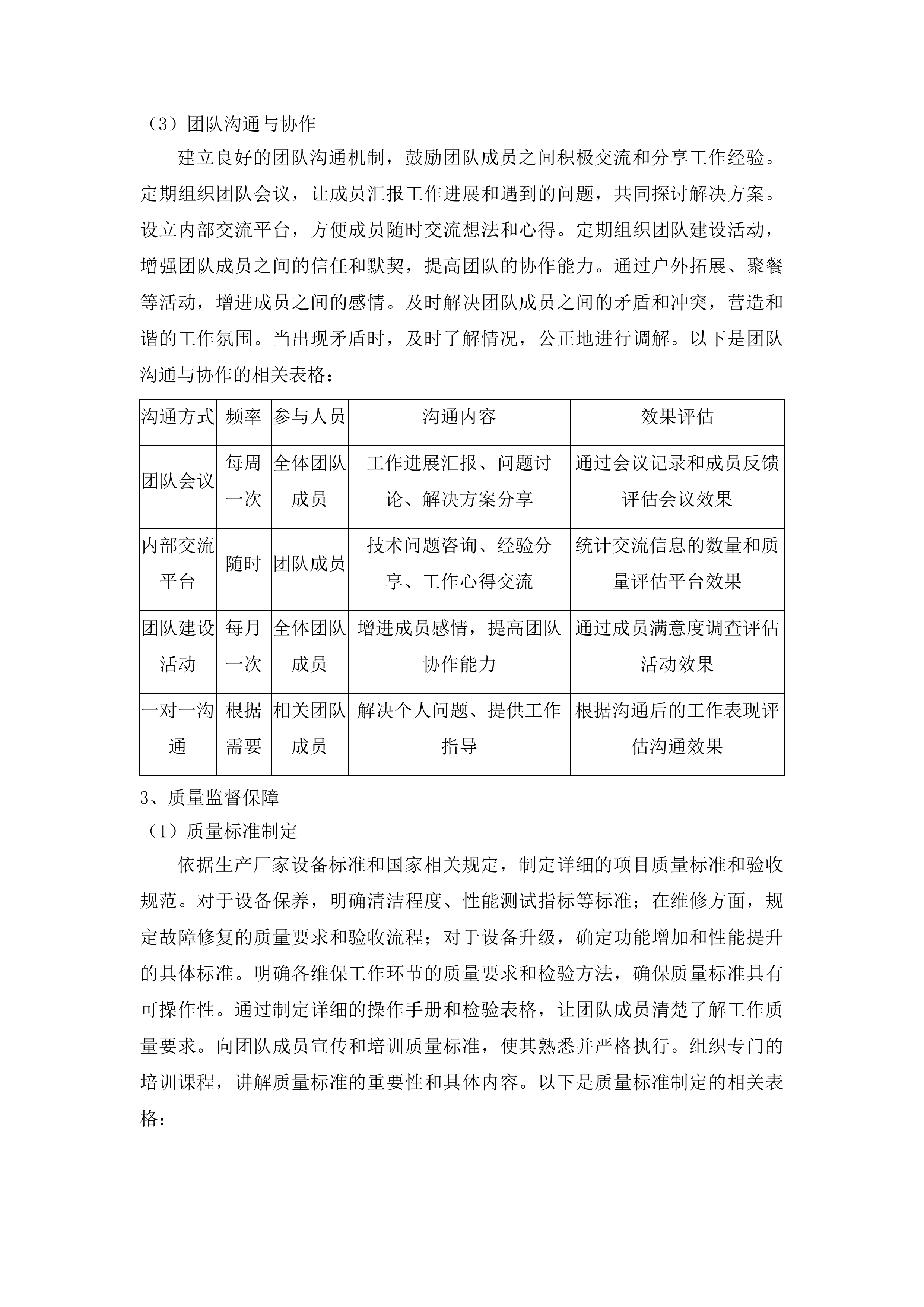
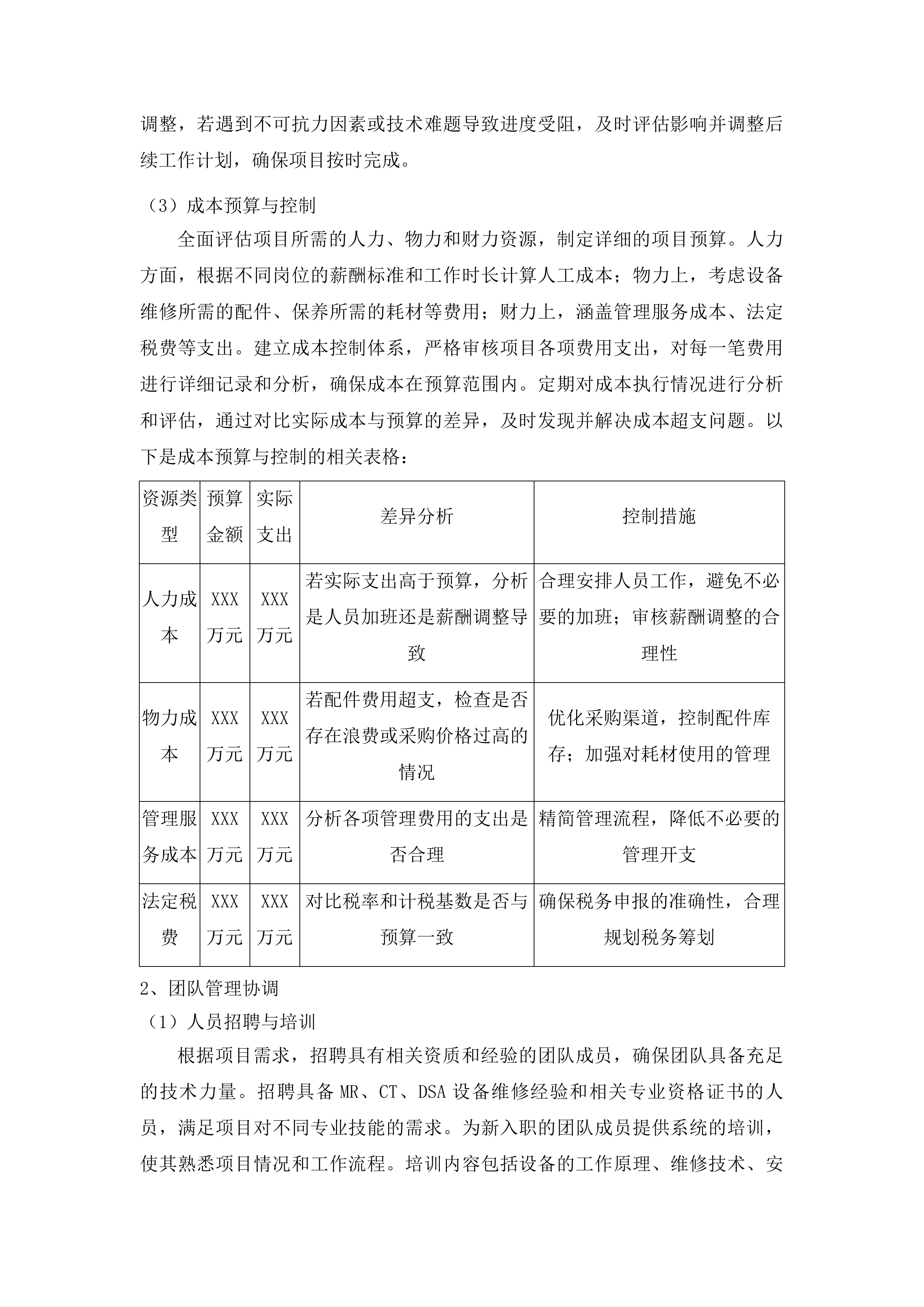
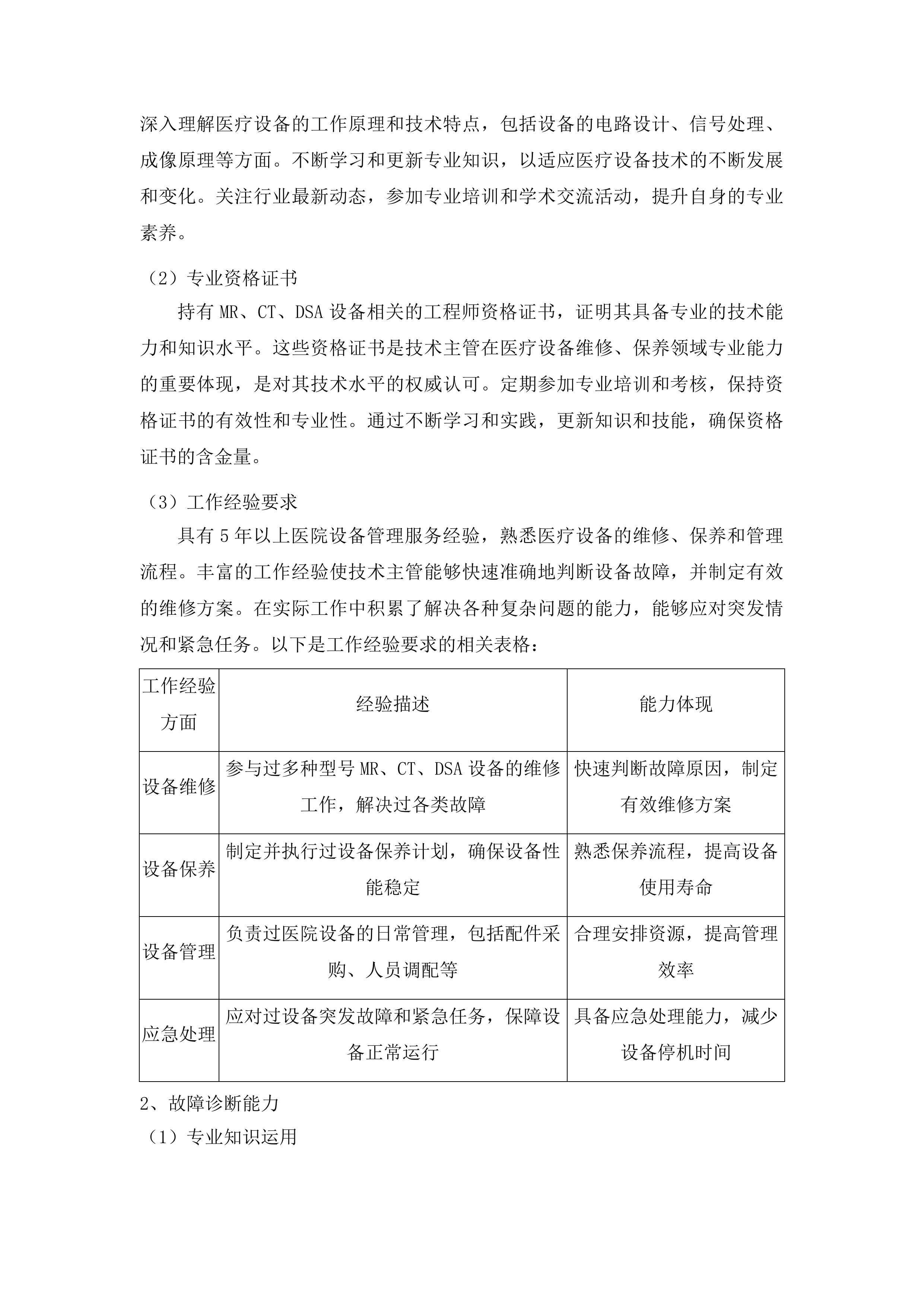
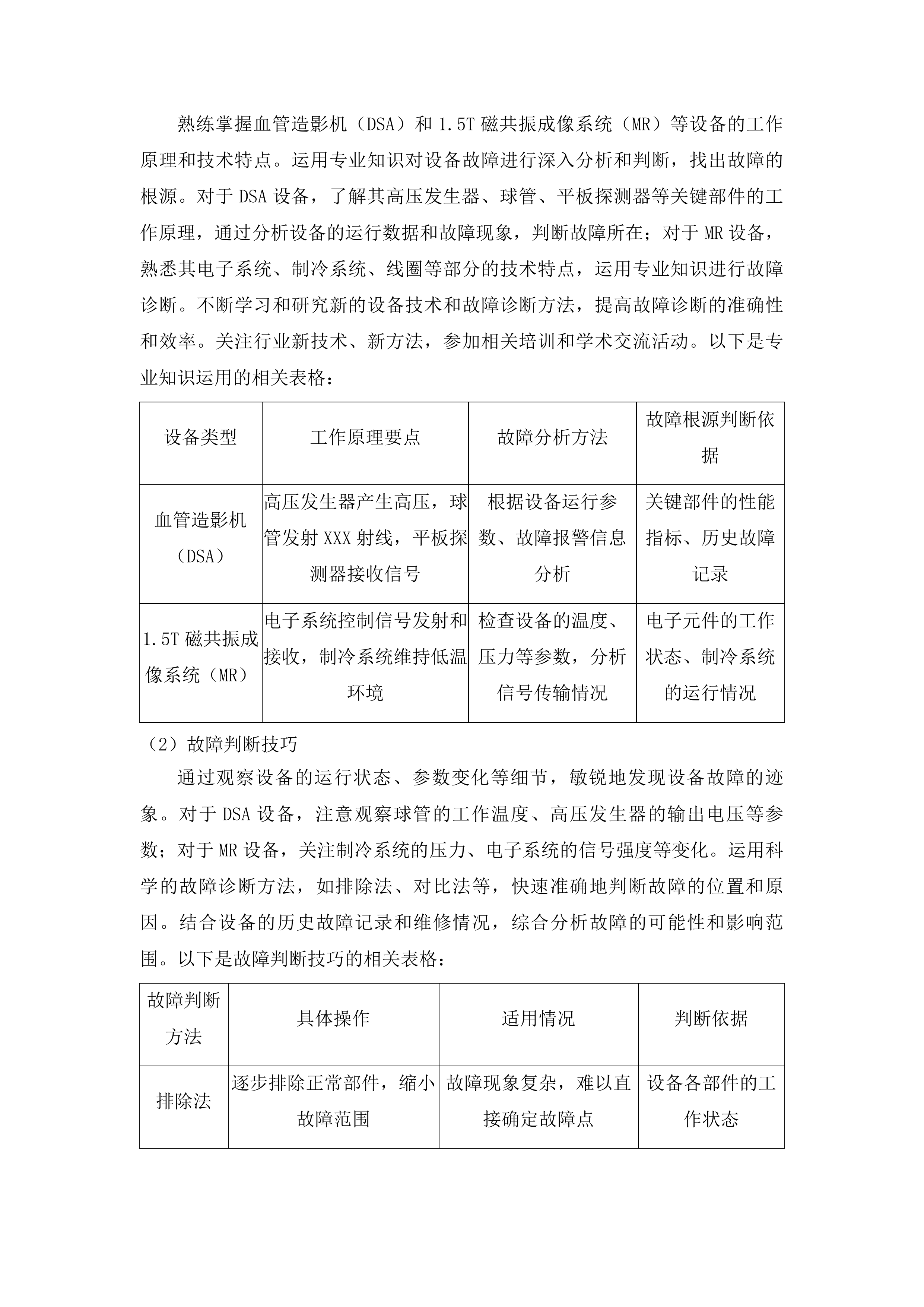
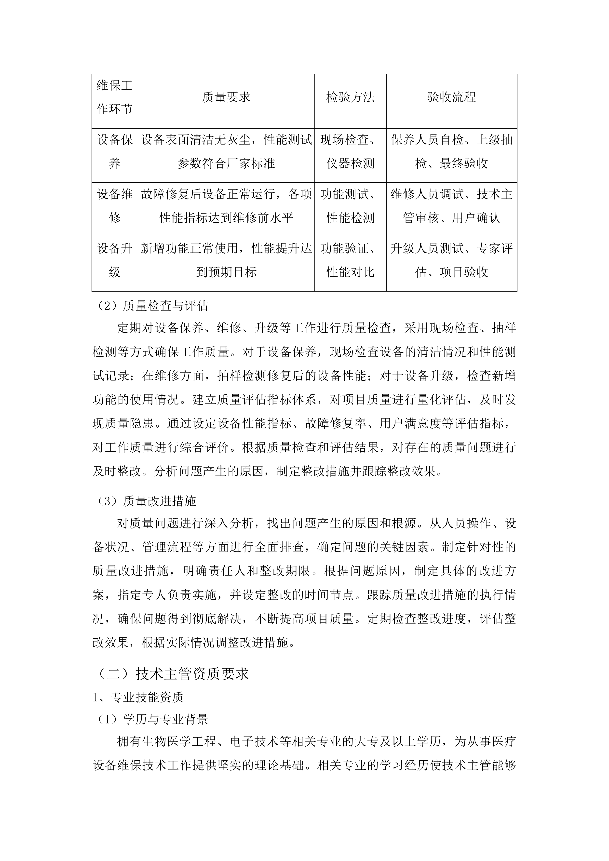
玉林市中医医院血管造影机和1.5T磁共振成像系统维保服务投标方案 第一章 项目维保方案 8 第一节 技术力量安排 8 一、 专业维保团队配置 8 二、 人员资质认证要求 22 三、 核心技术人员履历 31 第二节 项目进度计划 46 一、 服务实施进度规划 46 二、 时间节点管理方案 63 三、 开机率保障措施 82 第三节 驻场或上门服务 100 一、 全天候运行支持方案 100 二、 现场维修服务规范 114 三、 故障处理时效承诺 127 第四节 安全检查规范 141 一、 设备安全检查标准 141 二、 年度检查计划制定 153 三、 检查记录管理要求 166 第五节 应急响应措施 177 一、 突发事件应急预案 177 二、 远程诊断支持系统 195 三、 现场应急响应团队 216 第六节 远程连接与诊断 233 一、 远程技术支持服务 233 二、 远程维修系统配置 251 三、 远程诊断应用场景 262 第七节 保养内容与规范 275 一、 年度保养服务计划 275 二、 设备保养技术规范 286 三、 专项部件检查维护 295 第八节 临床技术培训 308 一、 培训方案制定 308 二、 培训实施管理 320 三、 培训资质保障 324 第二章 服务承诺方案 339 第一节 合同履行期限 339 一、 三年服务期承诺 339 二、 服务连续性保障 349 第二节 维保场次安排 365 一、 年度保养频次规划 366 二、 保养服务内容标准 377 第三节 故障响应与处理时间 384 一、 全天候响应机制 384 二、 故障处理时效承诺 396 第四节 维修与验收方案 410 一、 维修服务全流程 410 二、 验收标准与流程 420 第五节 不转包不委托承诺 425 一、 服务执行主体承诺 425 二、 服务质量控制措施 439 第六节 增值与特色服务 445 一、 专属服务通道建设 445 二、 智能系统增值服务 452 第七节 维保人员稳定性 467 一、 团队人员保障措施 467 二、 人员资质管理规范 479 第八节 保障设备开机率 500 一、 开机率目标承诺 500 二、 未达标处理措施 512 第九节 满意度调查机制 525 一、 定期满意度评估 525 二、 履约验收评定配合 545 第三章 人员资质与团队配置 564 第一节 人员资质要求 564 一、 技术人员学历专业标准 564 二、 核心人员从业经验 585 第二节 团队结构配置 608 一、 项目团队岗位设置 608 二、 团队规模与能力保障 621 第三节 人员稳定性保障 642 一、 维保人员更换管理 642 二、 技术人员背景审查 652 第四节 临床技术培训能力 662 一、 培训资质与基地建设 662 二、 培训实施计划安排 677 第五节 人员调配流程 686 一、 维保人员调配机制 686 二、 故障响应服务规范 696 第四章 备件管理与工具配备 708 第一节 备件库存保障 708 一、 国内备件仓库设置 708 二、 备件品种完整性 721 三、 备件库存证明文件 735 四、 库存评估与保障 741 第二节 备件配送时效 759 一、 配送响应时间保障 759 二、 备件物流体系建设 768 三、 关键部件调拨机制 778 第三节 工具配置要求 784 一、 专业工具完整性 784 二、 核心检测设备配置 794 三、 工具来源合法性 807 四、 工具维护与校准 815 第四节 供应商资质保障 823 一、 海关报关资质 823 二、 备件供应能力 830 三、 设备维保经验 839 四、 管理制度建设 850 第五章 安全检查及质量保证 861 第一节 安全检查规范标准 861 一、 设备安全检查计划制定 861 二、 机械电气安全检查实施 870 三、 检查结果记录与归档 880 第二节 预防性保养计划 887 一、 年度保养周期规划 887 二、 设备清洁与性能检测 895 三、 损耗部件更换与调校 903 四、 保养报告编制规范 910 第三节 工程师资质要求 917 一、 专业学历背景要求 917 二、 技术资格认证标准 923 三、 从业经验年限要求 926 第四节 质量保障与服务承诺 935 一、 服务计划与人员配置 935 二、 故障响应与处理机制 943 三、 备件供应保障措施 953 四、 技术培训与能力提升 962 五、 服务质量赔偿承诺 974 第五节 设备运行质量保障 984 一、 开机率保障实施方案 984 二、 远程预警与智能管理 995 三、 系统升级与性能优化 1001 第六章 远程服务与设备升级 1012 第一节 远程服务方案 1012 一、 实时远程连接服务 1012 二、 远程故障预警体系 1017 三、 临床远程技术支持 1028 四、 服务响应时效保障 1042 第二节 设备升级服务 1047 一、 安全升级实施服务 1047 二、 心脑血管AI软件升级 1056 三、 升级操作保障措施 1068 四、 软件版本管理体系 1072 第三节 远程服务保障措施 1083 一、 专业远程服务团队 1083 二、 服务流程标准化管理 1093 三、 数据安全保护方案 1103 四、 应急响应与追溯机制 1115 第四节 远程工具与系统支持 1119 一、 医疗影像远程维修系统 1119 二、 PACS影像信息系统 1128 三、 AI辅助诊断工具集 1136 四、 工具运行环境保障 1146 项目维保方案 技术力量安排 专业维保团队配置 项目经理岗位职责 项目整体规划 目标设定与分解 明确本项目在设备保养、维修、升级等方面的总体目标,将其细化为具体的阶段性目标。针对设备保养,设定每次保养后设备性能提升的具体指标;对于维修工作,确定故障修复的及时率目标;在设备升级方面,制定功能完善和性能提升的量化目标。根据这些阶段性目标,制定详细的工作计划和任务分配方案,确保每个目标都有明确的责任人。定期对目标完成情况进行评估和调整,依据实际工作进展与目标的差距,分析原因并及时优化工作计划,确保项目始终朝着既定目标前进。 设备升级 进度安排与监控 依据项目整体规划,制定详细的项目进度表,明确各阶段的时间节点和关键里程碑。以设备保养为例,确定每次保养的具体日期;对于维修工作,设定故障响应和修复的时间期限;在设备升级过程中,明确各个功能模块升级的时间点。建立有效的进度监控机制,定期检查项目进度,通过现场检查、数据统计等方式,及时发现并解决进度延误问题。根据实际情况对进度计划进行合理调整,若遇到不可抗力因素或技术难题导致进度受阻,及时评估影响并调整后续工作计划,确保项目按时完成。 成本预算与控制 全面评估项目所需的人力、物力和财力资源,制定详细的项目预算。人力方面,根据不同岗位的薪酬标准和工作时长计算人工成本;物力上,考虑设备维修所需的配件、保养所需的耗材等费用;财力上,涵盖管理服务成本、法定税费等支出。建立成本控制体系,严格审核项目各项费用支出,对每一笔费用进行详细记录和分析,确保成本在预算范围内。定期对成本执行情况进行分析和评估,通过对比实际成本与预算的差异,及时发现并解决成本超支问题。以下是成本预算与控制的相关表格: 资源类型 预算金额 实际支出 差异分析 控制措施 人力成本 XXX万元 XXX万元 若实际支出高于预算,分析是人员加班还是薪酬调整导致 合理安排人员工作,避免不必要的加班;审核薪酬调整的合理性 物力成本 XXX万元 XXX万元 若配件费用超支,检查是否存在浪费或采购价格过高的情况 优化采购渠道,控制配件库存;加强对耗材使用的管理 管理服务成本 XXX万元 XXX万元 分析各项管理费用的支出是否合理 精简管理流程,降低不必要的管理开支 法定税费 XXX万元 XXX万元 对比税率和计税基数是否与预算一致 确保税务申报的准确性,合理规划税务筹划 团队管理协调 人员招聘与培训 根据项目需求,招聘具有相关资质和经验的团队成员,确保团队具备充足的技术力量。招聘具备MR、CT、DSA设备维修经验和相关专业资格证书的人员,满足项目对不同专业技能的需求。为新入职的团队成员提供系统的培训,使其熟悉项目情况和工作流程。培训内容包括设备的工作原理、维修技术、安全规范等方面。定期组织团队成员参加专业培训和学习活动,提升团队整体业务水平。邀请行业专家进行讲座,分享最新的技术知识和维修经验。以下是人员招聘与培训的相关表格: 人员招聘 人员培训 招聘岗位 岗位要求 培训内容 培训方式 培训周期 MR维修工程师 具备MR设备维修经验,持有相关资格证书 MR设备工作原理、故障诊断与修复技术 理论授课、实践操作 XXX周 CT维修工程师 熟悉CT设备的维修流程,有相关工作经验 CT设备的性能参数、维修技巧 线上学习、现场指导 XXX周 DSA维修工程师 掌握DSA设备的技术特点,能独立解决常见故障 DSA设备的功能模块、软件系统维护 专家讲座、案例分析 XXX周 培训专员 具有丰富的培训经验,熟悉医疗设备培训体系 培训方法、课程设计、效果评估 内部培训、外部交流 XXX周 工作分配与监督 根据团队成员的专业技能和工作经验,合理分配工作任务,确保各项工作得到有效落实。对于经验丰富的工程师,分配复杂设备的维修和技术难题的解决任务;对于新入职的成员,安排一些基础的保养和协助工作。建立健全的工作监督机制,定期检查团队成员的工作进展和质量,及时给予指导和反馈。通过现场检查、工作汇报等方式,了解工作情况,发现问题及时纠正。对工作表现优秀的团队成员进行表彰和奖励,对工作不力的成员进行督促和整改。设立优秀员工奖、创新奖等,激励团队成员积极工作。以下是工作分配与监督的相关表格: 质量检查 团队成员 工作任务 工作进度要求 质量标准 监督方式 资深工程师A 负责血管造影XXX射线机系统的复杂维修和技术支持 在接到故障报修后XXX小时内到达现场,XXX小时内完成修复 设备修复后各项性能指标达到厂家标准 现场检查、维修报告审核 初级工程师B 协助资深工程师进行设备保养和简单维修工作 按照保养计划按时完成保养任务,维修工作在指导下按时完成 保养记录完整准确,维修工作符合基本要求 定期检查保养记录,现场监督维修过程 信息专员C 负责设备信息的记录、更新和分析 及时准确记录设备维修、保养等信息,每周进行数据分析并提交报告 信息记录完整、准确,分析报告具有参考价值 检查信息系统数据,审核分析报告 培训专员D 组织团队成员的培训活动 按照培训计划按时开展培训,确保培训效果 培训内容符合需求,学员满意度达到XXX% 学员反馈调查、培训效果评估 团队沟通与协作 建立良好的团队沟通机制,鼓励团队成员之间积极交流和分享工作经验。定期组织团队会议,让成员汇报工作进展和遇到的问题,共同探讨解决方案。设立内部交流平台,方便成员随时交流想法和心得。定期组织团队建设活动,增强团队成员之间的信任和默契,提高团队的协作能力。通过户外拓展、聚餐等活动,增进成员之间的感情。及时解决团队成员之间的矛盾和冲突,营造和谐的工作氛围。当出现矛盾时,及时了解情况,公正地进行调解。以下是团队沟通与协作的相关表格: 沟通方式 频率 参与人员 沟通内容 效果评估 团队会议 每周一次 全体团队成员 工作进展汇报、问题讨论、解决方案分享 通过会议记录和成员反馈评估会议效果 内部交流平台 随时 团队成员 技术问题咨询、经验分享、工作心得交流 统计交流信息的数量和质量评估平台效果 团队建设活动 每月一次 全体团队成员 增进成员感情,提高团队协作能力 通过成员满意度调查评估活动效果 一对一沟通 根据需要 相关团队成员 解决个人问题、提供工作指导 根据沟通后的工作表现评估沟通效果 质量监督保障 质量标准制定 依据生产厂家设备标准和国家相关规定,制定详细的项目质量标准和验收规范。对于设备保养,明确清洁程度、性能测试指标等标准;在维修方面,规定故障修复的质量要求和验收流程;对于设备升级,确定功能增加和性能提升的具体标准。明确各维保工作环节的质量要求和检验方法,确保质量标准具有可操作性。通过制定详细的操作手册和检验表格,让团队成员清楚了解工作质量要求。向团队成员宣传和培训质量标准,使其熟悉并严格执行。组织专门的培训课程,讲解质量标准的重要性和具体内容。以下是质量标准制定的相关表格: 维保工作环节 质量要求 检验方法 验收流程 设备保养 设备表面清洁无灰尘,性能测试参数符合厂家标准 现场检查、仪器检测 保养人员自检、上级抽检、最终验收 设备维修 故障修复后设备正常运行,各项性能指标达到维修前水平 功能测试、性能检测 维修人员调试、技术主管审核、用户确认 设备升级 新增功能正常使用,性能提升达到预期目标 功能验证、性能对比 升级人员测试、专家评估、项目验收 质量检查与评估 定期对设备保养、维修、升级等工作进行质量检查,采用现场检查、抽样检测等方式确保工作质量。对于设备保养,现场检查设备的清洁情况和性能测试记录;在维修方面,抽样检测修复后的设备性能;对于设备升级,检查新增功能的使用情况。建立质量评估指标体系,对项目质量进行量化评估,及时发现质量隐患。通过设定设备性能指标、故障修复率、用户满意度等评估指标,对工作质量进行综合评价。根据质量检查和评估结果,对存在的质量问题进行及时整改。分析问题产生的原因,制定整改措施并跟踪整改效果。 质量改进措施 对质量问题进行深入分析,找出问题产生的原因和根源。从人员操作、设备状况、管理流程等方面进行全面排查,确定问题的关键因素。制定针对性的质量改进措施,明确责任人和整改期限。根据问题原因,制定具体的改进方案,指定专人负责实施,并设定整改的时间节点。跟踪质量改进措施的执行情况,确保问题得到彻底解决,不断提高项目质量。定期检查整改进度,评估整改效果,根据实际情况调整改进措施。 技术主管资质要求 专业技能资质 学历与专业背景 拥有生物医学工程、电子技术等相关专业的大专及以上学历,为从事医疗设备维保技术工作提供坚实的理论基础。相关专业的学习经历使技术主管能够深入理解医疗设备的工作原理和技术特点,包括设备的电路设计、信号处理、成像原理等方面。不断学习和更新专业知识,以适应医疗设备技术的不断发展和变化。关注行业最新动态,参加专业培训和学术交流活动,提升自身的专业素养。 专业资格证书 持有MR、CT、DSA设备相关的工程师资格证书,证明其具备专业的技术能力和知识水平。这些资格证书是技术主管在医疗设备维修、保养领域专业能力的重要体现,是对其技术水平的权威认可。定期参加专业培训和考核,保持资格证书的有效性和专业性。通过不断学习和实践,更新知识和技能,确保资格证书的含金量。 工作经验要求 具有5年以上医院设备管理服务经验,熟悉医疗设备的维修、保养和管理流程。丰富的工作经验使技术主管能够快速准确地判断设备故障,并制定有效的维修方案。在实际工作中积累了解决各种复杂问题的能力,能够应对突发情况和紧急任务。以下是工作经验要求的相关表格: 工作经验方面 经验描述 能力体现 设备维修 参与过多种型号MR、CT、DSA设备的维修工作,解决过各类故障 快速判断故障原因,制定有效维修方案 设备保养 制定并执行过设备保养计划,确保设备性能稳定 熟悉保养流程,提高设备使用寿命 设备管理 负责过医院设备的日常管理,包括配件采购、人员调配等 合理安排资源,提高管理效率 应急处理 应对过设备突发故障和紧急任务,保障设备正常运行 具备应急处理能力,减少设备停机时间 故障诊断能力 专业知识运用 熟练掌握血管造影机(DSA)和1.5T磁共振成像系统(MR)等设备的工作原理和技术特点。运用专业知识对设备故障进行深入分析和判断,找出故障的根源。对于DSA设备,了解其高压发生器、球管、平板探测器等关键部件的工作原理,通过分析设备的运行数据和故障现象,判断故障所在;对于MR设备,熟悉其电子系统、制冷系统、线圈等部分的技术特点,运用专业知识进行故障诊断。不断学习和研究新的设备技术和故障诊断方法,提高故障诊断的准确性和效率。关注行业新技术、新方法,参加相关培训和学术交流活动。以下是专业知识运用的相关表格: 设备类型 工作原理要点 故障分析方法 故障根源判断依据 血管造影机(DSA) 高压发生器产生高压,球管发射XXX射线,平板探测器接收信号 根据设备运行参数、故障报警信息分析 关键部件的性能指标、历史故障记录 1.5T磁共振成像系统(MR) 电子系统控制信号发射和接收,制冷系统维持低温环境 检查设备的温度、压力等参数,分析信号传输情况 电子元件的工作状态、制冷系统的运行情况 故障判断技巧 通过观察设备的运行状态、参数变化等细节,敏锐地发现设备故障的迹象。对于DSA设备,注意观察球管的工作温度、高压发生器的输出电压等参数;对于MR设备,关注制冷系统的压力、电子系统的信号强度等变化。运用科学的故障诊断方法,如排除法、对比法等,快速准确地判断故障的位置和原因。结合设备的历史故障记录和维修情况,综合分析故障的可能性和影响范围。以下是故障判断技巧的相关表格: 故障判断方法 具体操作 适用情况 判断依据 排除法 逐步排除正常部件,缩小故障范围 故障现象复杂,难以直接确定故障点 设备各部件的工作状态 对比法 与正常设备进行参数对比,找出差异 故障表现为参数异常 正常设备的参数标准 历史记录分析法 查阅设备历史故障记录,分析相似故障 出现过类似故障的情况 历史故障的原因和解决方案 案例总结与学习 建立故障诊断案例库,对每一次故障诊断和维修过程进行详细记录和总结。分析案例中的故障原因、诊断方法和解决措施,从中吸取经验教训。定期组织团队成员学习和交流故障诊断案例,提高团队整体的故障诊断能力。通过案例分享会、研讨会等形式,让团队成员了解不同故障的处理方法。以下是案例总结与学习的相关表格: 案例编号 设备类型 故障现象 故障原因 诊断方法 解决措施 经验教训 案例1 血管造影机(DSA) 图像模糊 球管老化 对比法、排除法 更换球管 定期检查球管使用寿命,及时更换老化部件 案例2 1.5T磁共振成像系统(MR) 制冷系统报警 冷头故障 参数分析法、历史记录分析法 更换冷头 加强制冷系统维护,定期检查冷头性能 案例3 血管造影机(DSA) 高压发生器故障 电容损坏 排除法、测试法 更换电容 提高对高压发生器关键部件的关注,定期检测电容性能 技术指导能力 培训计划制定 根据团队成员的技术水平和工作需求,制定详细的技术培训计划。确定培训内容和培训方式,包括理论知识培训、实践操作培训等。对于技术水平较低的成员,侧重于基础知识的培训;对于有一定经验的成员,提供高级技术和新设备知识的培训。合理安排培训时间和培训师资,确保培训计划的顺利实施。选择专业的培训讲师,根据团队工作安排确定培训时间。 技术学习与交流 定期组织团队成员进行技术学习和交流活动,分享最新的技术知识和工作经验。鼓励团队成员提出问题和建议,共同探讨解决方案。邀请行业专家进行技术讲座和培训,拓宽团队成员的技术视野。通过举办技术研讨会、学术讲座等活动,让团队成员接触到行业前沿知识。 问题解答与指导 及时解答团队成员在工作中遇到的技术问题,提供专业的技术指导和建议。帮助团队成员分析问题产生的原因,指导他们制定解决方案。跟踪问题的解决情况,确保问题得到彻底解决。当团队成员在设备维修中遇到难题时,技术主管及时给予指导,协助解决问题。 医学工程师团队构成 核心成员组成 资深工程师经验 资深医学工程师具有多年的MR、CT、DSA设备维修经验,熟悉设备的内部结构和工作原理。他们在长期的工作中积累了丰富的故障处理经验,能够应对各种复杂的设备故障。凭借深厚的技术底蕴,能够为团队提供技术支持和指导,解决疑难问题。以下是资深工程师经验的相关表格: 工程师姓名 工作经验年限 擅长设备类型 典型故障处理案例 技术支持方式 工程师甲 XXX年 MR设备 成功解决MR设备图像伪影故障 现场指导、远程协助 工程师乙 XXX年 CT设备 处理过CT设备球管过热故障 技术培训、方案制定 工程师丙 XXX年 DSA设备 修复过DSA设备高压发生器故障 故障诊断、维修指导 保养维护工程师职责 专业的保养维护工程师负责制定和执行设备的日常保养计划,包括设备清洁、性能测试等。定期对设备进行检查和维护,及时发现并解决潜在的问题,确保设备的正常运行。做好保养记录,为设备的管理和维护提供数据支持。详细记录保养时间、保养内容、设备状态等信息,以便后续分析和查询。 故障修复工程师能力 擅长故障诊断和修复的医学工程师具备敏锐的故障判断能力,能够快速准确地定位设备故障。熟练掌握各种维修工具和技术,能够及时有效地修复设备故障,减少设备停机时间。不断学习和掌握新的维修技术和方法,提高故障修复的效率和质量。关注行业新技术、新工具,参加相关培训和学习活动。 技能水平分布 高级工程师作用 高级工程师凭借其丰富的经验和高超的技术,在团队中发挥着核心作用。他们负责制定复杂设备的维修方案和技术指导,确保维修工作的顺利进行。对团队成员进行技术培训和传帮带,提高团队整体技能水平。通过实际操作示范、案例分析等方式,传授经验和技术。 初级工程师培养 为初级工程师制定详细的培养计划,安排他们参与实际项目,在实践中积累经验。由高级工程师对初级工程师进行一对一的指导和培训,帮助他们快速提升技能水平。鼓励初级工程师自主学习和探索,不断提高自己的技术能力。提供学习资料和学习机会,鼓励他们参加专业考试和竞赛。 技能搭配合理性 根据不同的维保任务,合理搭配高级工程师和初级工程师,充分发挥他们的优势。在复杂任务中,高级工程师带领初级工程师共同完成,实现技术传承和团队成长。确保团队在面对各种难度的任务时都能高效、准确地完成。对于简单的保养任务,可安排初级工程师独立完成,高级工程师进行监督和指导;对于复杂的维修任务,由高级工程师主导,初级工程师协助。 协作配合机制 分工与职责明确 根据团队成员的技能和经验,明确各自的分工和职责,确保各项工作都有专人负责。制定详细的工作流程和标准,规范团队成员的工作行为,提高工作质量。建立工作考核机制,对团队成员的工作进行监督和评估。通过制定岗位职责说明书、工作流程图等,让成员清楚了解自己的工作内容和要求。 沟通与协调机制 建立定期的团队会议制度,及时沟通工作进展和问题,协调团队成员之间的工作。鼓励团队成员之间积极交流和分享工作经验,形成良好的沟通氛围。通过有效的沟通和协调,避免工作中的冲突和重复劳动。以下是沟通与协调机制的相关表格: 沟通方式 频率 参与人员 沟通内容 效果评估 团队会议 每周一次 全体团队成员 工作进展汇报、问题讨论、解决方案分享 通过会议记录和成员反馈评估会议效果 内部交流平台 随时 团队成员 技术问题咨询、经验分享、工作心得交流 统计交流信息的数量和质量评估平台效果 一对一沟通 根据需要 相关团队成员 解决个人问题、提供工作指导 根据沟通后的工作表现评估沟通效果 问题解决与协作 在遇到复杂问题时,团队成员能够迅速组成协作小组,共同分析问题、制定解决方案。发挥各自的专业优势,相互支持、相互配合,共同攻克技术难题。通过团队协作,提高问题解决的效率和质量,确保设备的正常运行。当设备出现复杂故障时,不同专业的工程师共同协作,从多个角度分析问题,制定最佳解决方案。 信息专员技能标准 信息管理能力 系统建立与维护 依据项目需求和管理要求,建立科学合理的设备信息管理系统。确保系统的稳定性和安全性,定期对系统进行维护和更新,保证数据的准确性和完整性。不断优化信息管理系统的功能,提高信息管理的效率和质量。采用先进的信息技术和数据库管理系统,保障系统的高效运行。 信息记录与更新 及时准确地记录设备的维修、保养、升级等信息,包括维修时间、维修内容、更换配件等。对设备信息进行实时更新,确保信息的及时性和有效性。建立信息审核机制,保证记录的信息真实可靠。安排专人负责信息审核,对记录的信息进行严格把关。 数据分析与应用 定期对设备信息进行整理和分析,挖掘数据背后的规律和问题。通过数据分析,为设备的维修、保养和管理提供决策支持,如预测设备故障、优化保养计划等。将分析结果以直观的图表和报告形式呈现,为项目决策提供参考依据。使用专业的数据分析工具和方法,提高分析的准确性和可靠性。 远程服务支持 远程连接技术 熟悉设备远程连接的技术原理和操作方法,确保能够稳定、安全地接入设备系统。掌握远程连接过程中的安全防护措施,保障设备信息的安全和隐私。及时解决远程连接过程中出现的问题,确保远程服务的正常进行。了解不同设备的远程连接协议和接口,采取加密传输等安全措施。 软件系统应用 熟练运用医疗影像设备远程维修软件系统、医疗事故质量智能溯源系统等,进行远程诊断和故障预警。了解软件系统的功能和特点,能够根据实际情况灵活运用软件系统解决问题。及时反馈软件系统使用过程中出现的问题,协助技术团队进行软件优化和升级。以下是软件系统应用的相关表格: 软件系统名称 功能特点 应用场景 使用方法 问题反馈渠道 医疗影像设备远程维修软件系统 远程诊断设备故障,指导维修操作 设备故障远程诊断和修复 按照操作手册进行操作 在线反馈、电话反馈 医疗事故质量智能溯源系统 追溯医疗事故原因,分析质量问题 医疗事故调查和质量改进 输入相关数据进行分析 邮件反馈、会议反馈 远程需求响应 建立快速响应机制,及时响应临床科室的远程传输、阅片、诊断、专家咨询等需求。为临床科室提供专业的远程技术支持,解决他们在设备使用过程中遇到的问题。定期对远程服务需求进行统计和分析,不断优化服务流程和提高服务质量。设立专门的响应小组,确保在规定时间内响应需求。 网络安全意识 安全意识培养 加强网络安全知识的学习和培训,提高信息专员的网络安全意识和防范能力。定期组织网络安全宣传活动,使信息专员充分认识到网络安全的重要性。建立网络安全考核机制,对信息专员的网络安全意识和行为进行监督和评估。通过举办网络安全培训课程、发放宣传资料等方式,提高信息专员的安全意识。 安全防护措施 采用加密传输技术,对设备信息进行加密处理,确保信息在传输过程中的安全性。设置严格的访问控制权限,限制对设备信息系统的访问,防止非法入侵。安装防火墙、杀毒软件等安全防护软件,实时监测和防范网络攻击。对敏感信息采用加密算法进行加密,设置不同级别的用户权限。 安全检查与评估 定期对网络安全状况进行全面检查和评估,包括设备信息系统的安全性、网络连接的稳定性等。及时发现并解决网络安全隐患,制定相应的整改措施。对网络安全事件进行及时处理和报告,总结经验教训,不断完善网络安全防护体系。安排专业人员进行安全检查,建立安全评估指标体系。 人员资质认证要求 设备厂家培训证书 专业技能证明 深入了解设备 通过设备厂家的专业培训,维修人员能够深入了解本项目所涉及的血管造影XXX射线机系统和医用核磁共振成像系统等设备的工作原理、结构组成和性能特点。这有助于在日常巡检和维护中,精准地发现设备潜在的问题,并及时采取措施进行处理,保障设备的稳定运行。同时,深入了解设备也能让维修人员更好地与厂家进行沟通,获取更有效的技术支持。 掌握维修技术 经过设备厂家的培训,维修人员能够掌握设备的维修技术和方法,熟练进行设备的故障诊断和修复。对于本项目中的设备,如血管造影XXX射线机系统和医用核磁共振成像系统,维修人员能够准确判断故障的位置和原因,并采取相应的维修措施。这不仅可以提高维修效率,减少设备的停机时间,还能降低维修成本,为医院提供更优质的服务。 遵循厂家标准 熟悉设备厂家的维修标准和规范,维修人员在进行设备维修时能够确保工作符合厂家要求。本项目中的设备维修需要严格按照厂家的标准进行操作,包括维修流程、使用的配件和工具等。遵循厂家标准可以保证设备的维修质量,延长设备的使用寿命,同时也能避免因维修不当而导致的设备损坏和安全事故。 保障设备性能 凭借培训所学的知识和技能,维修人员能够保障本项目中设备的正常运行和性能稳定。通过定期的巡检和保养,及时发现并解决设备存在的问题,减少设备故障的发生。同时,维修人员还能根据设备的使用情况,提供合理的维护建议,帮助医院更好地管理设备,提高设备的使用效率。 知识更新保障 紧跟技术发展 及时了解设备的新技术、新功能和新应用,维修人员能够紧跟行业技术发展趋势。对于本项目中的设备,如血管造影XXX射线机系统和医用核磁共振成像系统,随着技术的不断进步,厂家会不断推出新的功能和应用。维修人员通过参加厂家的培训和学习,能够及时掌握这些新技术,为设备的升级和改造提供技术支持,保障设备始终处于先进水平。 技术类型 新技术内容 应用场景 优势 影像处理技术 更高分辨率的图像处理算法 提高诊断准确性 更清晰的影像 设备控制技术 智能化的设备控制界面 操作更便捷 减少人为错误 数据传输技术 更快的数据传输速度 提高工作效率 实时共享数据 提升维修能力 通过学习新知识,维修人员能够不断提升自己的维修能力和水平,更好地应对各种设备故障。本项目中的设备维修需要具备较高的技术水平和丰富的经验,维修人员通过参加厂家的培训和学习,能够不断更新自己的知识和技能,提高故障诊断和修复的能力。同时,维修人员还能学习到新的维修方法和技巧,提高维修效率和质量。 保障设备升级 能够为设备的升级和改造提供技术支持,维修人员可以保障本项目中的设备始终处于先进水平。随着技术的不断进步,设备的性能和功能也需要不断提升。维修人员通过参加厂家的培训和学习,能够掌握设备升级的技术和方法,为设备的升级提供可靠的保障。同时,维修人员还能根据医院的需求,为设备的升级和改造提供合理的建议。 设备名称 升级内容 升级后的优势 升级时间 血管造影XXX射线机系统 增加新的成像模式 提高诊断准确性 根据医院需求确定 医用核磁共振成像系统 提升图像质量 更清晰的影像 根据医院需求确定 其他设备 优化软件功能 操作更便捷 根据医院需求确定 增强市场竞争力 具备更新的知识和技能,维修人员在市场竞争中更具优势,能够为客户提供更优质的服务。在本项目中,能够提供高质量的设备维修服务是赢得客户信任的关键。维修人员通过参加厂家的培训和学习,能够不断提升自己的专业水平和服务能力,为客户提供更优质的服务。同时,具备更新的知识和技能也能提高企业的市场竞争力,为企业带来更多的业务机会。 优势方面 具体表现 对客户的价值 对企业的影响 技术水平 掌握最新技术 更高效的维修服务 提高市场竞争力 服务质量 提供优质服务 更高的满意度 赢得客户信任 创新能力 推动技术应用 更好的设备体验 拓展业务机会 服务质量保证 提高维修效率 凭借专业知识和技能,维修人员能够快速准确地诊断和修复本项目中的设备故障,提高维修效率。对于医院来说,设备的停机时间越短越好,这直接影响到医院的正常运营和患者的治疗。维修人员通过参加设备厂家的培训,掌握了先进的维修技术和方法,能够在短时间内定位故障并进行修复,减少设备的停机时间,提高医院的工作效率。 降低维修成本 正确的维修方法和技术,可避免因维修不当导致的二次故障,降低本项目的维修成本。在设备维修过程中,如果维修方法不正确,可能会导致设备出现新的故障,增加维修成本。维修人员通过参加设备厂家的培训,掌握了正确的维修方法和技术,能够避免因维修不当而导致的二次故障,降低维修成本。同时,维修人员还能根据设备的实际情况,合理选择维修方案,减少不必要的维修费用。 延长设备寿命 科学的维护和保养,能够延长本项目中设备的使用寿命,为客户节省设备更换成本。医院的设备通常价格昂贵,更换设备需要投入大量的资金。维修人员通过参加设备厂家的培训,掌握了科学的维护和保养方法,能够定期对设备进行巡检和保养,及时发现并解决设备存在的问题,延长设备的使用寿命。同时,维修人员还能根据设备的使用情况,提供合理的维护建议,帮助医院更好地管理设备,提高设备的使用效率。 设备名称 维护保养措施 延长使用寿命的效果 节省成本的估算 血管造影XXX射线机系统 定期清洁、校准 延长3-5年 根据设备价格估算 医用核磁共振成像系统 定期检查制冷系统 延长2-4年 根据设备价格估算 其他设备 定期软件升级 延长1-3年 根据设备价格估算 提升客户满意度 优质的服务能够提升客户的满意度和忠诚度,为企业树立良好的口碑。在本项目中,医院作为客户,对设备维修服务的质量和效率有很高的要求。维修人员通过参加设备厂家的培训,具备了专业的知识和技能,能够为医院提供优质的服务。同时,维修人员还能与医院保持良好的沟通,及时了解医院的需求和反馈,不断改进服务质量,提升客户的满意度和忠诚度。 服务内容 服务效果 客户满意度提升 对企业口碑的影响 快速响应维修 减少停机时间 显著提升 良好口碑 优质技术支持 准确解决问题 明显提升 增强信任 定期回访服务 了解客户需求 持续提升 树立品牌形象 临床工程注册资质 专业能力体现 系统知识掌握 具备临床工程注册资质的人员掌握了临床工程的系统知识,包括设备管理、质量控制、安全评估等方面。在本项目中,这些知识对于保障设备的正常运行和安全使用至关重要。通过有效的设备管理,可以合理安排设备的使用和维护计划,提高设备的使用效率;通过严格的质量控制,可以确保设备的性能和质量符合标准;通过全面的安全评估,可以及时发现并消除设备存在的安全隐患。 实践经验积累 通过实践积累了丰富的临床工程经验,具备临床工程注册资质的人员能够解决实际工作中的各种问题。在本项目中,面对血管造影XXX射线机系统和医用核磁共振成像系统等复杂设备的维修和管理,丰富的实践经验可以帮助他们快速准确地诊断故障,并采取有效的措施进行修复。同时,实践经验也能让他们更好地应对各种突发情况,保障设备的正常运行。 专业标准遵循 熟悉并遵循临床工程的专业标准和规范,具备临床工程注册资质的人员能够确保工作的科学性和规范性。在本项目中,设备的维修和管理必须严格按照专业标准和规范进行操作,包括维修流程、质量控制、安全评估等方面。遵循专业标准和规范可以保证设备的维修质量和安全性能,避免因操作不当而导致的设备损坏和安全事故。 创新能力培养 具备一定的创新能力,具备临床工程注册资质的人员能够推动临床工程技术的发展和应用。在本项目中,随着技术的不断进步和医院需求的不断变化,需要不断创新和改进设备的维修和管理方法。具备创新能力的人员可以结合实际工作,提出新的思路和方法,提高设备的维修效率和质量,为医院提供更好的服务。 行业认可标志 同行认可信任 得到同行的认可和信任,具备临床工程注册资质的人员便于在行业内开展合作和交流。在本项目中,与同行的合作和交流可以获取更多的技术支持和资源,共同解决设备维修和管理中遇到的问题。同时,同行的认可和信任也能提高自身的专业声誉,为个人和企业的发展带来更多的机会。 客户放心选择 让客户更加放心地选择服务,具备临床工程注册资质的人员能够增强客户的信任感和安全感。在本项目中,医院作为客户,对设备维修服务的质量和安全性有很高的要求。具备临床工程注册资质的人员通过专业的知识和技能,以及严格的操作规范,可以为医院提供可靠的服务,让医院更加放心地使用设备。 客户关注点 资质带来的优势 客户信任提升 合作意愿增强 服务质量 专业的技术支持 显著提升 明显增强 安全保障 严格的操作规范 明显提升 进一步增强 行业认可 同行的信任 持续提升 不断增强 企业形象提升 有助于提升企业的形象和声誉,具备临床工程注册资质的人员能够为企业带来更多的业务机会。在本项目中,企业的形象和声誉对于赢得客户的信任和市场竞争至关重要。具备临床工程注册资质的人员可以代表企业展示专业的形象和技术实力,提高企业的知名度和美誉度,为企业带来更多的业务机会。 行业影响力扩大 扩大在行业内的影响力,具备临床工程注册资质的人员能够为行业的发展做出贡献。在本项目中,通过不断提高自身的专业水平和服务质量,具备临床工程注册资质的人员可以在行业内树立良好的榜样,推动整个行业的发展和进步。同时,他们还可以积极参与行业标准的制定和技术交流活动,为行业的发展提供更多的支持和建议。 服务质量保障 严格质量控制 在工作中严格遵循质量控制标准,具备临床工程注册资质的人员能够确保本项目中设备的安全性和有效性。通过建立完善的质量控制体系,对设备的采购、安装、调试、维护等各个环节进行严格的质量控制,可以保证设备的性能和质量符合标准。同时,严格的质量控制还可以及时发现并纠正设备存在的问题,避免因质量问题而导致的设备故障和安全事故。 规范操作流程 按照规范的操作流程进行设备的维修和管理,具备临床工程注册资质的人员能够避免人为失误。在本项目中,设备的维修和管理需要严格按照操作流程进行操作,包括故障诊断、维修方案制定、维修实施等环节。遵循规范的操作流程可以保证维修质量和安全性能,提高工作效率,减少人为失误的发生。 持续改进提升 不断学习和掌握新的知识和技能,具备临床工程注册资质的人员能够持续改进服务质量。在本项目中,随着技术的不断进步和医院需求的不断变化,需要不断更新知识和技能,提高服务水平。通过参加培训、学习和交流活动,具备临床工程注册资质的人员可以及时了解行业的最新动态和技术发展趋势,不断改进自己的工作方法和服务质量。 满足客户需求 根据客户的需求和反馈,及时调整服务策略,具备临床工程注册资质的人员能够满足客户的个性化需求。在本项目中,医院作为客户,对设备维修服务的需求和期望各不相同。具备临床工程注册资质的人员可以通过与医院的沟通和交流,了解医院的具体需求和反馈,及时调整服务策略,为医院提供更加个性化的服务。 放射影像维修经验 故障诊断能力 症状分析判断 通过对设备故障症状的分析和判断,具备放射影像维修经验的人员能够迅速定位故障源。在本项目中,对于血管造影XXX射线机系统和医用核磁共振成像系统等设备,故障症状可能表现为图像质量下降、设备无法正常启动等。维修人员通过仔细观察和分析这些症状,结合自己的经验和专业知识,能够快速准确地判断故障的位置和原因,为后续的维修工作提供依据。 经验总结借鉴 借鉴以往的维修经验,具备放射影像维修经验的人员能够提高故障诊断的准确性和效率。在本项目中,维修人员在处理类似设备故障时积累了丰富的经验,这些经验可以帮助他们更快地识别故障类型,采取有效的维修措施。同时,通过对以往维修案例的总结和分析,维修人员还可以不断改进自己的故障诊断方法,提高诊断的准确性和效率。 故障类型 以往经验总结 诊断方法改进 诊断效率提升 图像质量问题 检查球管和平板探测器 增加对软件系统的检查 显著提升 设备无法启动 检查电源和控制电路 优化故障排查流程 明显提升 其他故障 综合分析症状 引入新的诊断技术 持续提升 先进技术运用 运用先进的诊断技术和工具,具备放射影像维修经验的人员能够辅助进行故障诊断。在本项目中,随着技术的不断进步,出现了许多先进的诊断技术和工具,如故障诊断软件、测试仪器等。维修人员通过运用这些先进的技术和工具,可以更加准确地检测设备的故障,提高故障诊断的效率和准确性。 团队协作诊断 与团队成员协作,共同分析和解决复杂的故障问题,具备放射影像维修经验的人员能够发挥团队的优势。在本项目中,对于一些复杂的设备故障,需要团队成员之间的协作和配合。通过团队协作,维修人员可以充分发挥各自的专业优势,共同分析故障原因,制定维修方案,提高故障解决的效率和质量。 维修技术水平 熟练掌握技能 熟练掌握放射影像设备的维修技能,包括电路维修、机械调试等,具备放射影像维修经验的人员能够高效地完成设备的维修工作。在本项目中,血管造影XXX射线机系统和医用核磁共振成像系统等设备涉及到复杂的电路和机械结构,维修人员需要具备扎实的专业技能和丰富的实践经验。通过熟练掌握这些维修技能,维修人员可以快速准确地修复设备故障,保障设备的正常运行。 新技术学习应用 不断学习和应用新的维修技术,具备放射影像维修经验的人员能够提高维修的质量和效率。在本项目中,随着技术的不断进步,放射影像设备的维修技术也在不断更新和发展。维修人员通过参加培训、学习和交流活动,及时了解和掌握新的维修技术,并将其应用到实际工作中,可以提高维修的质量和效率,为医院提供更好的服务。 维修方案优化 根据设备故障情况,优化维修方案,具备放射影像维修经验的人员能够确保维修效果。在本项目中,对于不同类型的设备故障,需要制定不同的维修方案。维修人员通过对故障情况的分析和评估,结合自己的经验和专业知识,优化维修方案,选择最合适的维修方法和工具,确保维修效果达到最佳。 维修成本控制 在维修过程中合理控制成本,降低维修费用,具备放射影像维修经验的人员能够为医院节省开支。在本项目中,设备的维修成本是医院关注的重点之一。维修人员通过合理选择维修方案、优化维修流程、控制维修材料的使用等方式,降低维修成本,为医院节省开支。同时,维修人员还能根据设备的实际情况,提供合理的维护建议,帮助医院降低设备的运行成本。 应急处理能力 应急预案制定 制定完善的应急预案,确保在紧急情况下能够迅速采取措施,具备放射影像维修经验的人员能够保障设备的正常运行。在本项目中,设备可能会出现突发故障,影响医院的正常医疗工作。通过制定完善的应急预案,明确故障处理流程和责任分工,维修人员可以在紧急情况下迅速响应,采取有效的措施进行处理,减少设备停机时间,保障医院的正常医疗工作。 应急情况 应急预案措施 响应时间 保障效果 设备突发故障 立即启动备用设备 30分钟内 减少停机时间 自然灾害影响 进行设备防护和检查 1小时内 保障设备安全 其他紧急情况 根据情况采取相应措施 视情况而定 确保设备运行 快速响应机制 建立快速响应机制,在接到故障通知后及时到达现场,具备放射影像维修经验的人员能够及时解决设备故障。在本项目中,医院对设备的维修响应时间有较高的要求。通过建立快速响应机制,维修人员可以在接到故障通知后迅速出发,及时到达现场进行维修,减少设备停机时间,保障医院的正常医疗工作。 故障类型 响应时间要求 到达现场时间 故障解决时间 紧急故障 30分钟内响应 12小时内 尽快解决 一般故障 1小时内响应 24小时内 按时解决 其他故障 根据情况响应 视情况而定 合理解决 应急资源储备 储备必要的应急资源,如备件、工具等,保证维修工作的顺利进行,具备放射影像维修经验的人员能够在紧急情况下迅速恢复设备的正常运行。在本项目中,设备维修需要使用到各种备件和工具,如果在紧急情况下无法及时获取这些资源,将会影响维修工作的进度和质量。通过储备必要的应急资源,维修人员可以在紧急情况下迅速开展维修工作,减少设备停机时间,保障医院的正常医疗工作。 事后总结改进 对突发故障进行事后总结和分析,不断改进应急处理能力,具备放射影像维修经验的人员能够提高应对紧急情况的能力。在本项目中,每次突发故障都是一次宝贵的经验教训。通过对突发故障进行事后总结和分析,找出问题的根源和不足之处,维修人员可以制定相应的改进措施,不断完善应急预案和应急处理流程,提高应对紧急情况的能力。 核心技术人员履历 五年医院设备管理经历 丰富管理经验积累 采购评估决策 在设备采购环节,会对市场上不同品牌和型号的设备开展全面调研与深入分析。结合玉林市中医医院的实际需求、业务发展方向以及预算状况,提供专业且贴合实际的采购建议,保障所采购的设备能精准契合医院临床需求。同时,积极参与设备采购合同的谈判与签订工作,仔细审查并严格把控合同各项条款,最大程度保障医院的合法权益。在新设备到货后,会进行严格的验收和调试工作,确保设备能够迅速且正常地投入使用。并且,会为相关操作人员开展针对性的培训和指导,使其熟练掌握设备的操作技能和注意事项,为设备的高效使用奠定基础。 日常维护管理 建立起一套完善且科学的设备日常维护管理制度,安排专业人员定期对设备进行巡检和保养。通过细致的检查,及时发现并解决设备潜在的问题,确保设备始终处于稳定的运行状态。制定详细的设备维护计划和明确的保养标准,清晰界定维护人员的职责和规范工作流程,以此提高维护工作的效率和质量。对设备的维护记录进行系统的整理和深入分析,通过数据挖掘为设备的维修和更新提供有力的数据支持,为医院的设备管理决策提供科学依据。 故障应急处理 制定了完备的设备故障应急预案,当设备出现故障时,能够迅速响应,第一时间组织专业的维修人员进行抢修。以最快的速度恢复设备的正常运行,最大程度减少对玉林市中医医院正常诊疗工作的影响。对故障设备进行深入的分析和全面的总结,找出故障的根本原因,采取切实有效的预防措施,避免类似故障的再次发生。与设备供应商和专业维修团队保持密切且高效的合作,及时获取专业的技术支持和充足的配件供应,进一步提高故障处理的效率和质量。 高效设备调配管理 科室需求评估 定期与玉林市中医医院各科室进行积极且深入的沟通和交流,全面了解他们的业务需求和设备使用情况。以此为依据,为设备的调配提供准确且可靠的信息。根据科室的业务发展和临床需求变化,及时调整和优化设备的调配计划,确保设备能够精准满足科室的实际需求。对科室提出的设备需求进行严格的评估和审核,合理安排设备的调配和采购,避免盲目投资和资源浪费,提高医院设备资源的利用效率。 设备共享协调 搭建了设备共享平台,实现设备信息的实时共享和在线预约功能,极大地方便了各科室之间的设备借用和调配。制定了完善的设备共享管理制度,明确设备共享的流程和各环节的责任,保障设备的安全和正常使用。对设备共享过程中出现的问题进行及时、有效的协调和解决,提高设备共享的效率和科室的满意度,促进医院设备资源的优化配置。 资源优化配置 通过对设备的使用情况进行详细的统计分析,找出设备使用效率低下的原因。针对这些问题,采取有效的措施进行优化和改进,如调整设备的使用安排、优化设备的工作流程等。根据设备的性能和使用频率,对设备进行科学的分类管理,合理安排设备的维护和保养计划,提高设备的使用寿命和可靠性。对闲置设备进行及时处理,通过转让、报废等方式,优化设备资源的配置,降低医院的运营成本。 优化措施 具体内容 预期效果 调整使用安排 根据科室需求和设备性能,重新分配设备使用时间 提高设备使用效率 优化工作流程 简化设备操作流程,减少不必要的环节 提升设备运行效率 分类管理设备 按照性能和使用频率对设备分类,制定不同维护计划 延长设备使用寿命 处理闲置设备 转让或报废闲置设备,释放资源 降低运营成本 完善设备档案建立 档案信息收集 在设备采购、安装调试和使用的全过程中,及时收集设备的相关信息,包括设备的技术参数、操作手册、维修记录等。对这些信息进行系统的整理和规范的归档,确保信息的完整性和可查阅性。对设备的重要信息进行备份和安全存储,采用多种存储方式和数据加密技术,防止信息丢失和损坏。建立设备档案信息收集的长效机制,明确责任人和工作流程,确保设备档案信息的及时性和准确性。 信息类型 收集阶段 存储方式 责任人 技术参数 采购阶段 电子文档 采购人员 操作手册 安装调试阶段 纸质和电子文档 技术人员 维修记录 使用阶段 电子表格 维修人员 信息化管理系统 引入先进的设备管理信息化系统,实现设备档案的电子化管理和信息化共享。通过该系统,能够实时查询设备的基本信息、维护记录、维修报告等,大大提高了设备管理的效率和透明度。利用信息化系统对设备的使用情况进行统计分析,生成详细的报表和可视化图表,为设备的管理和决策提供科学依据。同时,系统还具备预警功能,能够及时提醒管理人员进行设备的维护和保养,降低设备故障的发生率。 档案更新维护 定期对设备档案进行更新和维护,确保档案信息与设备的实际情况保持一致。当设备发生维修、升级、报废等情况时,及时更新设备档案信息,保证档案的准确性和时效性。对设备档案进行定期的审核和检查,建立审核标准和检查流程,发现问题及时整改,确保设备档案的质量和安全性。通过完善的档案更新维护机制,为医院的设备管理提供可靠的信息支持。 更新维护内容 更新维护频率 审核检查方式 整改措施 维修记录 每次维修后 人工审核 补充或修正信息 升级信息 升级完成后 系统比对 更新相关数据 报废情况 设备报废时 实地核实 标记档案状态 MR设备维修案例 典型故障维修实例 图像伪影故障分析 对MR设备出现...
玉林市中医医院血管造影机和1.5T磁共振成像系统维保服务投标方案.docx
下载提示

1.本文档仅提供部分内容试读;

2.支付并下载文件,享受无限制查看;

3.本网站所提供的标准文本仅供个人学习、研究之用,未经授权,严禁复制、发行、汇编、翻译或网络传播等,侵权必究;

4.左侧添加客服微信获取帮助;

5.本文为word版本,可以直接复制编辑使用。


这个人很懒,什么都没留下
未认证用户 查看用户
该文档于 上传
×
精品标书制作
百人专家团队
擅长领域:
工程标 服务标 采购标
16852
已服务主
2892
中标量
1765
平台标师
扫码添加客服
客服二维码
咨询热线:192 3288 5147
公众号
微信客服
客服