文库 服务类投标方案 后勤服务

潍坊市中医院后勤运行和维修服务项目投标方案.docx

DOCX   683页   下载43   2025-08-29   浏览128   收藏53   点赞505   评分-   410375字   158.00

AI慧写标书

十分钟千页标书高效生成

温馨提示:当前文档最多只能预览 15 页,若文档总页数超出了 15 页,请下载原文档以浏览全部内容。
潍坊市中医院后勤运行和维修服务项目投标方案.docx 第1页
潍坊市中医院后勤运行和维修服务项目投标方案.docx 第2页
潍坊市中医院后勤运行和维修服务项目投标方案.docx 第3页
潍坊市中医院后勤运行和维修服务项目投标方案.docx 第4页
潍坊市中医院后勤运行和维修服务项目投标方案.docx 第5页
潍坊市中医院后勤运行和维修服务项目投标方案.docx 第6页
潍坊市中医院后勤运行和维修服务项目投标方案.docx 第7页
潍坊市中医院后勤运行和维修服务项目投标方案.docx 第8页
潍坊市中医院后勤运行和维修服务项目投标方案.docx 第9页
潍坊市中医院后勤运行和维修服务项目投标方案.docx 第10页
潍坊市中医院后勤运行和维修服务项目投标方案.docx 第11页
潍坊市中医院后勤运行和维修服务项目投标方案.docx 第12页
潍坊市中医院后勤运行和维修服务项目投标方案.docx 第13页
潍坊市中医院后勤运行和维修服务项目投标方案.docx 第14页
潍坊市中医院后勤运行和维修服务项目投标方案.docx 第15页
剩余668页未读, 下载浏览全部

开通会员, 优惠多多

6重权益等你来

首次半价下载
折扣特惠
上传高收益
特权文档
AI慧写优惠
专属客服
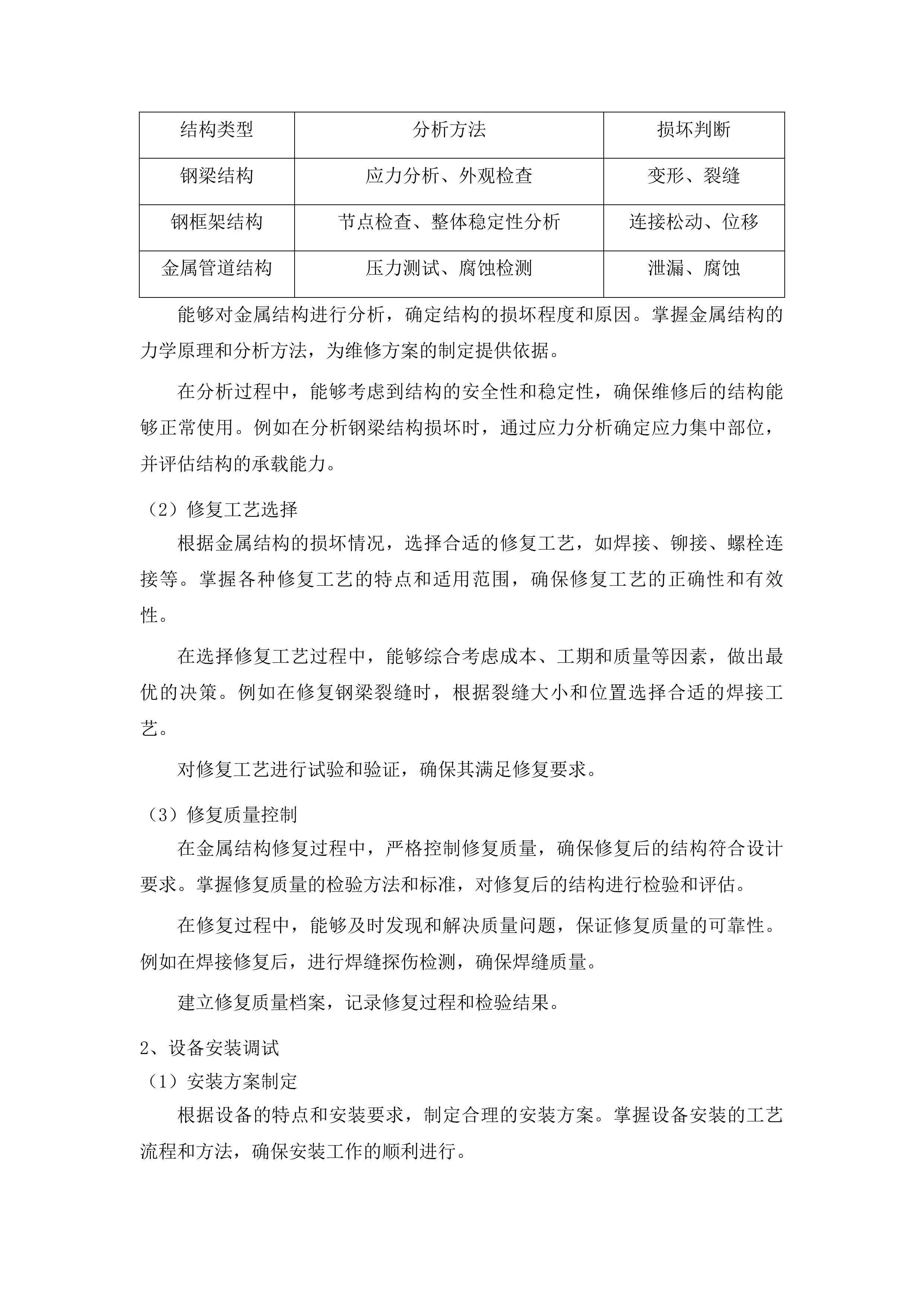
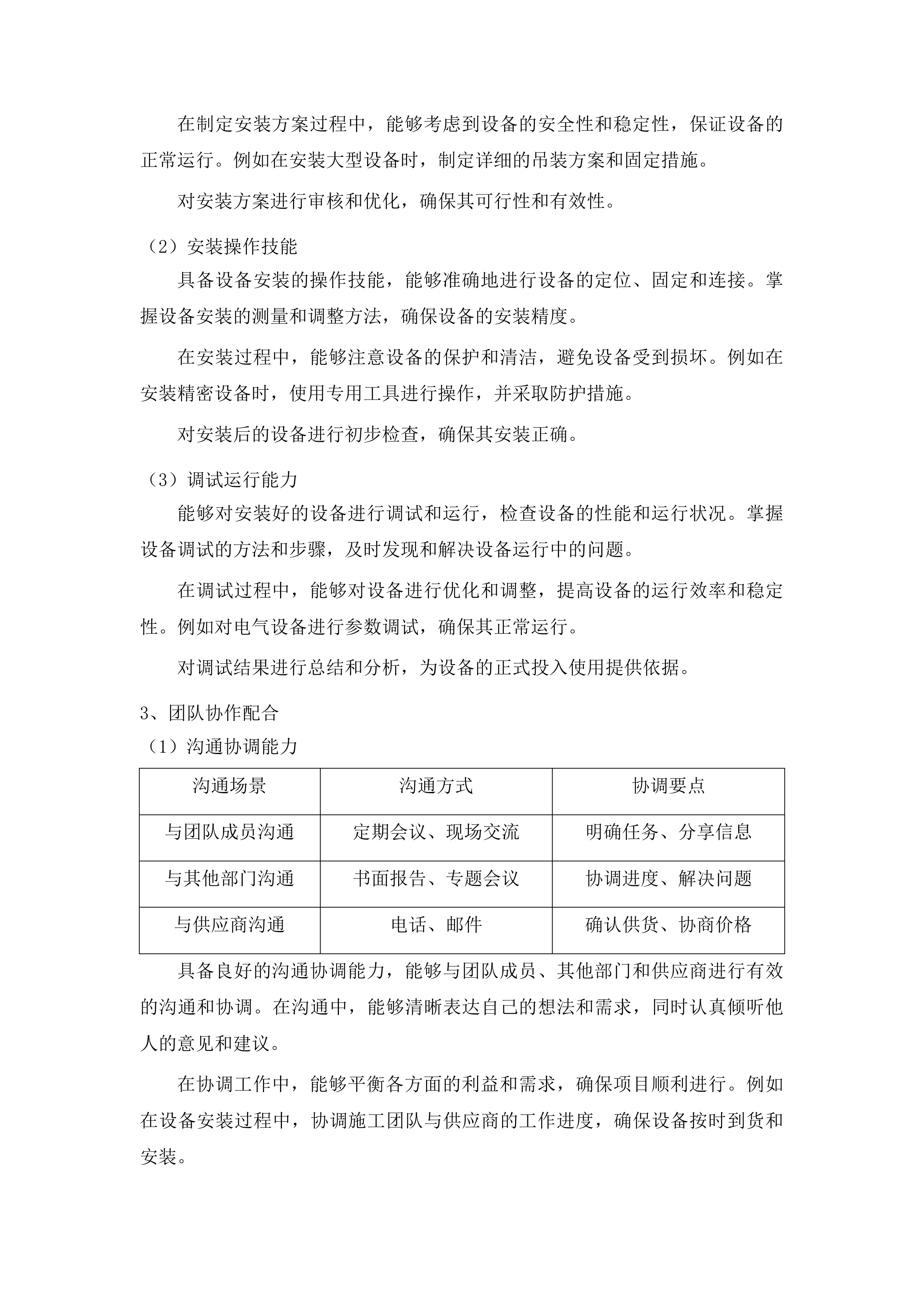
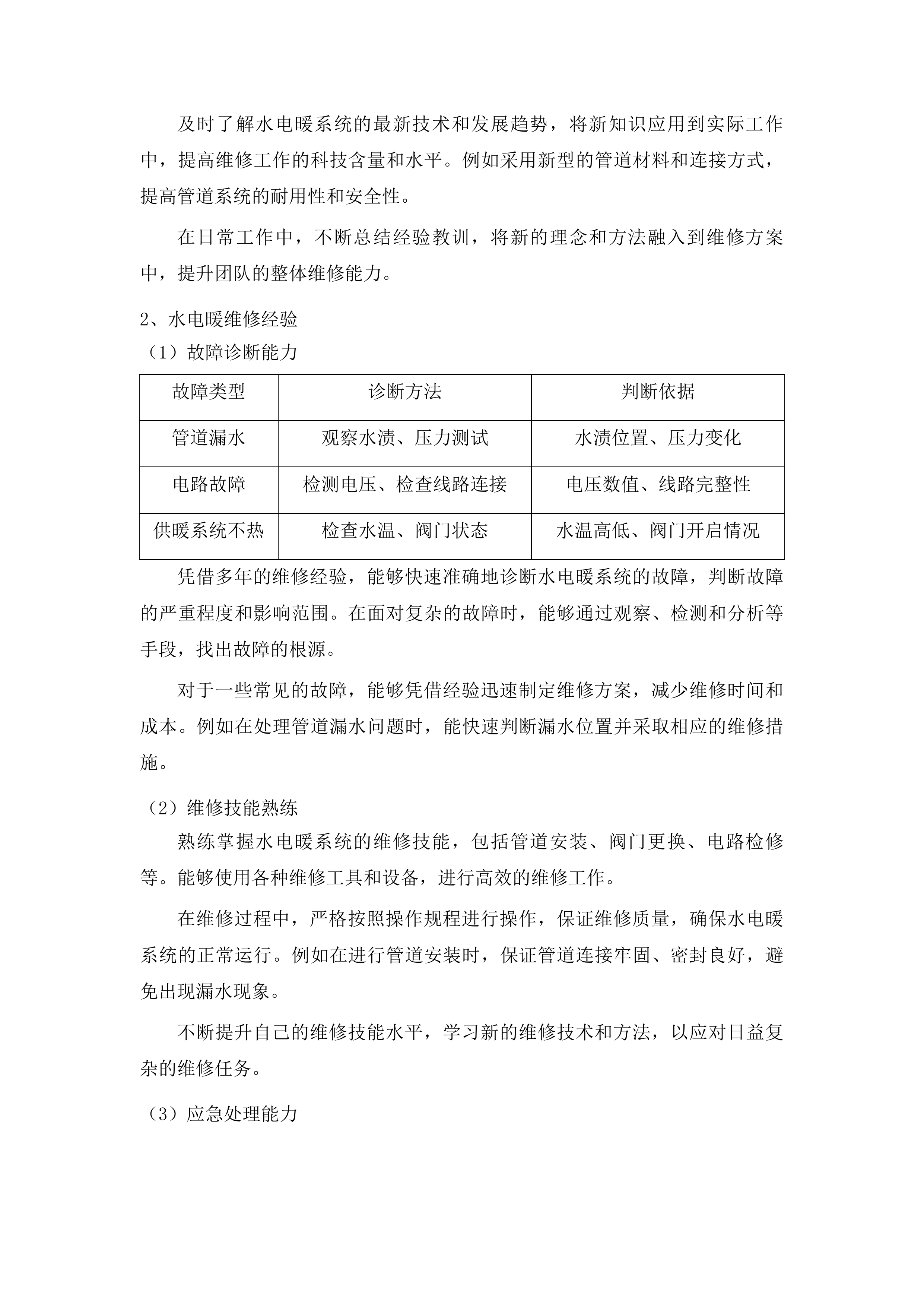
潍坊市中医院后勤运行和维修服务项目投标方案 第一章 人员配置 6 第一节 A包人员配置 6 一、 综合维修工人配置 6 二、 管道工焊工岗位设置 18 三、 普工辅助团队配置 30 四、 电工维修人员安排 44 五、 动力运行值班人员配置 54 第二节 B包人员配置 64 一、 电气助理工程师兼队长配置 64 二、 综合维修工人团队设置 78 三、 电工维修岗位人员安排 91 四、 动力运行值班人员安排 102 第二章 维修服务标准规范 122 第一节 综合维修服务 122 一、 巡检类服务标准 122 二、 设备维护保养规程 139 三、 小型维修修缮范围 155 第二节 机电服务 170 一、 电气系统巡检维护 170 二、 日常机电维修项目 184 第三节 新增项目管理 194 一、 安装修缮项目规范 194 二、 加工制作服务范围 208 三、 项目管理流程要求 223 第三章 材料要求 237 第一节 材料来源与标准 237 一、 材料生产厂家资质 237 二、 产品质量证明文件 254 第二节 材料供应与库存 267 一、 院内材料库建设 267 二、 材料采购成本控制 282 第三节 材料使用与记录 297 一、 维修材料使用规范 297 二、 材料使用追溯管理 310 第四节 材料验收与监督 320 一、 采购人验收机制 320 二、 材料使用监督管理 334 第五节 材料质保与更换 345 一、 材料质保期管理 345 二、 问题材料响应处理 357 第四章 服务标准 368 第一节 人员选派要求 368 一、 人员资质审查标准 368 二、 采购人考核机制 375 第二节 岗前培训及考核 385 一、 安全生产培训内容 385 二、 培训考核实施办法 397 第三节 人员档案管理 413 一、 基础信息档案建立 413 二、 档案动态更新机制 425 第四节 值班安排及管理 431 一、 重点区域值班配置 431 二、 值班规范执行要求 442 第五节 服务流程及响应时效 446 一、 维修响应处理机制 447 二、 维修质量确认流程 459 第六节 作业行为规范 469 一、 医院规章制度遵守 469 二、 冲突处理应对方案 481 第七节 应急维修响应 485 一、 紧急情况处置流程 485 二、 医院工作保障措施 499 第八节 现场卫生管理 509 一、 维修现场清理标准 509 二、 卫生验收确认环节 519 第九节 服务验收及质量要求 525 一、 行业标准执行依据 525 二、 采购人监督管理 536 第十节 安全责任及管理 545 一、 安全制度落实措施 545 二、 意外事故处理预案 562 第十一节 沟通协调及改进 572 一、 科室协作机制建立 572 二、 服务质量提升措施 583 第十二节 违规行为处理 593 一、 人员管理处罚措施 593 二、 违规预防监督机制 608 第五章 工具配置 615 第一节 工具自备要求 615 一、 质量标准合规性 615 二、 数量配置合理性 622 三、 采购维护责任 628 第二节 工具种类配置 634 一、 电工维修工具 634 二、 管道维修工具 638 三、 木工工具 646 四、 泥瓦工工具 652 五、 检测维护工具 655 六、 通用工具辅料 662 第三节 工具管理与维护 667 一、 台账管理规范 667 二、 使用维护规程 673 三、 损耗补充机制 679 人员配置 A包人员配置 综合维修工人配置 综合维修兼队长人员资质 学历专业要求 工程知识储备 大专及以上学历意味着其在工程领域接受过系统的教育,掌握了工程制图、工程力学、工程材料等基础知识,这些知识有助于准确理解维修图纸和方案。在面对不同类型的维修任务时,凭借专业知识能够制定科学合理的维修计划,提高维修效率和质量。 工程相关专业的学习,使其对水电暖系统的原理、结构和运行有深入的了解,能够快速定位问题根源。无论是处理管道堵塞、电路故障还是供暖系统异常,都能凭借扎实的专业知识迅速分析并解决问题。 知识应用能力 具备将所学理论知识应用到实际维修工作中的能力,能够根据现场实际情况灵活调整维修方案。在处理水电暖系统故障时,能够运用专业知识进行故障分析和诊断,采取有效的维修措施。 例如在面对复杂的管道漏水问题时,能根据现场环境和管道布局,灵活运用所学的管道连接和密封知识,制定出切实可行的维修方案,确保维修工作高效完成。 对于新出现的维修问题,能够通过查阅资料和请教专家,结合自身知识储备找到解决方案,不断提升维修工作的质量和效果。 知识更新意识 关注工程领域的新技术、新材料和新工艺,不断学习和更新知识,以适应不断发展的维修需求。参加相关的培训课程和学术交流活动,拓宽自己的知识面和视野。 及时了解水电暖系统的最新技术和发展趋势,将新知识应用到实际工作中,提高维修工作的科技含量和水平。例如采用新型的管道材料和连接方式,提高管道系统的耐用性和安全性。 在日常工作中,不断总结经验教训,将新的理念和方法融入到维修方案中,提升团队的整体维修能力。 水电暖维修经验 故障诊断能力 故障类型 诊断方法 判断依据 管道漏水 观察水渍、压力测试 水渍位置、压力变化 电路故障 检测电压、检查线路连接 电压数值、线路完整性 供暖系统不热 检查水温、阀门状态 水温高低、阀门开启情况 凭借多年的维修经验,能够快速准确地诊断水电暖系统的故障,判断故障的严重程度和影响范围。在面对复杂的故障时,能够通过观察、检测和分析等手段,找出故障的根源。 对于一些常见的故障,能够凭借经验迅速制定维修方案,减少维修时间和成本。例如在处理管道漏水问题时,能快速判断漏水位置并采取相应的维修措施。 维修技能熟练 熟练掌握水电暖系统的维修技能,包括管道安装、阀门更换、电路检修等。能够使用各种维修工具和设备,进行高效的维修工作。 在维修过程中,严格按照操作规程进行操作,保证维修质量,确保水电暖系统的正常运行。例如在进行管道安装时,保证管道连接牢固、密封良好,避免出现漏水现象。 不断提升自己的维修技能水平,学习新的维修技术和方法,以应对日益复杂的维修任务。 应急处理能力 具备应对突发水电暖故障的应急处理能力,能够在短时间内组织维修人员进行抢修。制定应急预案,明确应急处理流程和责任分工,确保在紧急情况下能够迅速响应。 在处理突发故障时,能够保持冷静,采取有效的措施,保障医院的正常运转。例如在遇到大面积停电时,迅速组织人员检查电路故障并进行修复,尽快恢复供电。 定期对应急预案进行演练和评估,不断完善应急处理机制,提高团队的应急处理能力。 团队管理能力 人员组织协调 能够合理安排团队成员的工作任务,根据成员的技能和经验进行分工,提高工作效率。协调团队成员之间的关系,营造良好的工作氛围,增强团队的凝聚力和战斗力。 在维修任务紧急时,能够及时调配人员,确保维修工作的顺利进行。例如在遇到大型维修项目时,合理安排各工种人员的工作顺序和时间,确保项目按时完成。 关注团队成员的工作状态和需求,及时提供支持和帮助,激发团队成员的工作积极性和创造力。 沟通协作能力 与团队成员保持良好的沟通,及时了解他们的工作进展和需求,提供必要的支持和帮助。与其他部门进行有效的沟通协作,共同解决维修工作中遇到的问题。 在与医院各科室沟通时,能够倾听他们的意见和建议,提高服务质量。例如在进行维修工作前,与使用科室沟通,了解他们的使用需求和时间安排,减少对正常工作的影响。 建立良好的沟通机制,定期组织团队会议和交流活动,促进信息共享和团队协作。 培训指导能力 对团队成员进行培训和指导,提高他们的维修技能和业务水平。组织团队成员学习新知识和新技术,分享维修经验和案例。 鼓励团队成员不断创新和进步,培养他们的独立工作能力。例如定期开展技能培训课程和案例分析会,让团队成员在学习和交流中不断提升自己。 关注团队成员的成长和发展,为他们提供晋升机会和职业发展规划,激发他们的工作动力和潜力。 木工专业技能人员配置 家具维修能力 结构修复能力 能够对家具的结构损坏进行修复,如桌椅的腿断裂、柜子的框架变形等。掌握木材的拼接、加固和修复技术,确保家具的结构稳定性。 在修复过程中,能够选择合适的材料和工具,保证修复质量。例如在修复桌椅腿断裂时,采用合适的木材进行拼接,并使用加固件增强结构强度。 对修复后的家具进行严格的质量检查,确保其符合使用要求和安全标准。 表面处理能力 表面问题 处理方法 效果要求 刮痕 打磨、补漆 与原表面一致 凹陷 填充、打磨、上漆 平整光滑 漆面损坏 重新上漆 色泽均匀 能够对家具的表面进行修复和处理,如刮痕、凹陷、漆面损坏等。掌握木材的打磨、上漆和染色技术,使修复后的家具表面与原表面一致。 在处理过程中,能够注意细节,保证修复效果的美观度。例如在处理刮痕时,仔细打磨并选择合适的漆进行修补,使修复后的表面几乎看不出痕迹。 定制改装能力 根据客户的需求,能够对家具进行定制和改装,如改变尺寸、增加功能等。具备设计和制作家具的能力,能够根据客户的要求绘制图纸和制定方案。 在定制和改装过程中,能够与客户保持沟通,确保满足客户的需求。例如根据医院科室的需求,定制特殊尺寸的柜子或增加收纳功能。 对定制和改装后的家具进行质量检验,确保其符合设计要求和使用标准。 门窗安装维修 门窗安装技能 熟悉门窗的安装流程和方法,能够准确测量门窗的尺寸,进行合理的安装。掌握门窗的固定、密封和防水技术,保证门窗的安装质量。 在安装过程中,能够注意门窗的平整度和垂直度,确保门窗的开关灵活。例如在安装门窗时,使用水平仪和铅垂线进行测量和调整,保证门窗安装位置准确。 对安装后的门窗进行调试和检查,确保其各项性能指标符合要求。 门窗维修能力 能够对门窗的故障进行诊断和维修,如合页损坏、锁具故障、玻璃破碎等。掌握门窗的拆卸和安装技术,能够快速更换损坏的部件。 在维修过程中,能够对门窗进行调试和保养,延长门窗的使用寿命。例如在更换合页后,对门窗进行调试,确保其开关顺畅。 定期对门窗进行巡检和维护,及时发现和处理潜在的问题。 门窗保养知识 了解门窗的保养方法和注意事项,能够为客户提供门窗保养建议。掌握门窗的清洁和润滑技术,定期对门窗进行保养,保持门窗的良好状态。 在保养过程中,能够及时发现门窗的潜在问题,并采取相应的措施进行处理。例如定期清洁门窗轨道和锁具,并涂抹润滑剂,保证门窗的正常使用。 向客户宣传门窗保养的重要性,提高客户的保养意识。 技能熟练程度 操作熟练度 熟练掌握各种木工工具的使用方法,能够快速准确地完成各项操作。在使用工具时,能够注意安全,避免发生意外事故。 不断提高自己的操作技能,减少操作时间和失误率。例如熟练使用电锯、电钻等工具进行木材切割和钻孔,提高工作效率。 定期对工具进行维护和保养,确保其性能良好。 工艺精湛度 工艺项目 要求标准 木材拼接 无缝隙、牢固 表面打磨 光滑、无毛刺 上漆效果 色泽均匀、无流坠 具备精湛的木工工艺,能够制作出高质量的木制品。在制作过程中,能够注重细节,保证木制品的精度和美观度。 不断学习和借鉴先进的木工工艺,提高自己的工艺水平。例如采用先进的榫卯结构进行木材连接,提高木制品的稳定性和耐用性。 工作效率 能够合理安排工作时间,高效完成维修任务。在保证维修质量的前提下,尽量缩短维修时间,减少对客户的影响。 不断优化工作流程,提高工作效率和效益。例如采用分组作业的方式,提高维修工作的协同性和效率。 建立工作进度跟踪机制,及时掌握工作进展情况,确保维修任务按时完成。 泥瓦工操作能力要求 墙面地面修补 裂缝处理能力 能够对墙面和地面的裂缝进行处理,根据裂缝的大小和类型选择合适的修补方法。掌握裂缝填充和加固技术,确保修补后的裂缝不会再次开裂。 在处理过程中,能够注意墙面和地面的平整度,保证修补效果的美观度。例如在处理较大裂缝时,采用灌浆法进行填充,并使用加固材料增强裂缝部位的强度。 对修补后的裂缝进行定期检查,确保其质量稳定。 破损修复能力 能够对墙面和地面的破损进行修复,如瓷砖脱落、水泥地面坑洼等。掌握瓷砖粘贴和地面找平技术,确保修复后的墙面和地面平整光滑。 在修复过程中,能够选择合适的材料和工具,保证修复质量。例如在修复瓷砖脱落时,使用优质的瓷砖胶进行粘贴,并使用水平尺进行找平。 对修复后的墙面和地面进行质量验收,确保其符合使用要求。 防水处理能力 在墙面和地面修补过程中,能够进行防水处理,防止水分渗透。掌握防水卷材和防水涂料的使用方法,确保防水效果。 在处理过程中,能够注意细节,保证防水处理的完整性。例如在卫生间等潮湿区域进行墙面和地面修补时,先涂刷防水涂料,再进行瓷砖粘贴。 对防水处理后的区域进行闭水试验,检验防水效果。 瓷砖铺设技能 基层处理能力 能够对瓷砖铺设的基层进行处理,如地面找平、墙面抹灰等。掌握基层处理的技术和方法,确保基层的平整度和牢固度。 在处理过程中,能够注意基层的清洁和湿润,保证瓷砖的粘贴效果。例如在地面找平前,先清理地面杂物,并洒水湿润地面。 对基层处理后的效果进行检查,确保符合瓷砖铺设要求。 瓷砖排版能力 能够根据空间大小和瓷砖规格进行合理的排版,使瓷砖铺设更加美观。掌握瓷砖排版的技巧和方法,避免出现瓷砖切割过多或缝隙过大的问题。 在排版过程中,能够考虑到整体的装修风格和效果,保证瓷砖铺设的协调性。例如在客厅等大面积区域进行瓷砖铺设时,采用对称排版的方式,增强视觉效果。 绘制瓷砖排版图,为施工提供准确的指导。 瓷砖粘贴技术 掌握瓷砖粘贴的技术和方法,能够保证瓷砖的粘贴牢固度和平整度。使用合适的粘贴材料和工具,按照正确的施工流程进行粘贴。 在粘贴过程中,能够注意瓷砖的水平和垂直,及时调整瓷砖的位置和角度。例如使用水平仪和靠尺进行测量和调整,保证瓷砖铺贴水平。 对粘贴后的瓷砖进行检查,确保无空鼓、无裂缝等问题。 施工质量保障 材料质量把控 严格把控施工材料的质量,选择符合国家标准和要求的材料。对材料进行检验和验收,确保材料的质量合格。 在使用材料过程中,能够注意材料的储存和保管,避免材料损坏和变质。例如对水泥等材料进行防潮储存,防止结块。 建立材料质量追溯机制,确保材料来源可查、质量可控。 施工工艺规范 严格按照施工工艺规范进行施工,确保施工过程的标准化和规范化。掌握施工工艺的要点和难点,避免出现施工质量问题。 在施工过程中,能够及时纠正不规范的施工行为,保证施工质量。例如在瓷砖粘贴过程中,严格控制瓷砖的缝隙宽度和垂直度。 定期对施工工艺进行检查和评估,不断优化施工流程。 质量检验标准 建立质量检验标准,对施工质量进行检验和评估。定期对施工质量进行检查,及时发现和解决质量问题。 在施工完成后,能够按照质量检验标准进行验收,确保施工质量符合要求。例如对墙面地面的平整度、瓷砖的空鼓率等进行检测。 对质量检验结果进行记录和分析,为后续施工提供参考。 钳工实操经验人员安排 金属结构维修 结构分析能力 结构类型 分析方法 损坏判断 钢梁结构 应力分析、外观检查 变形、裂缝 钢框架结构 节点检查、整体稳定性分析 连接松动、位移 金属管道结构 压力测试、腐蚀检测 泄漏、腐蚀 能够对金属结构进行分析,确定结构的损坏程度和原因。掌握金属结构的力学原理和分析方法,为维修方案的制定提供依据。 在分析过程中,能够考虑到结构的安全性和稳定性,确保维修后的结构能够正常使用。例如在分析钢梁结构损坏时,通过应力分析确定应力集中部位,并评估结构的承载能力。 修复工艺选择 根据金属结构的损坏情况,选择合适的修复工艺,如焊接、铆接、螺栓连接等。掌握各种修复工艺的特点和适用范围,确保修复工艺的正确性和有效性。 在选择修复工艺过程中,能够综合考虑成本、工期和质量等因素,做出最优的决策。例如在修复钢梁裂缝时,根据裂缝大小和位置选择合适的焊接工艺。 对修复工艺进行试验和验证,确保其满足修复要求。 修复质量控制 在金属结构修复过程中,严格控制修复质量,确保修复后的结构符合设计要求。掌握修复质量的检验方法和标准,对修复后的结构进行检验和评估。 在修复过程中,能够及时发现和解决质量问题,保证修复质量的可靠性。例如在焊接修复后,进行焊缝探伤检测,确保焊缝质量。 建立修复质量档案,记录修复过程和检验结果。 设备安装调试 安装方案制定 根据设备的特点和安装要求,制定合理的安装方案。掌握设备安装的工艺流程和方法,确保安装工作的顺利进行。 在制定安装方案过程中,能够考虑到设备的安全性和稳定性,保证设备的正常运行。例如在安装大型设备时,制定详细的吊装方案和固定措施。 对安装方案进行审核和优化,确保其可行性和有效性。 安装操作技能 具备设备安装的操作技能,能够准确地进行设备的定位、固定和连接。掌握设备安装的测量和调整方法,确保设备的安装精度。 在安装过程中,能够注意设备的保护和清洁,避免设备受到损坏。例如在安装精密设备时,使用专用工具进行操作,并采取防护措施。 对安装后的设备进行初步检查,确保其安装正确。 调试运行能力 能够对安装好的设备进行调试和运行,检查设备的性能和运行状况。掌握设备调试的方法和步骤,及时发现和解决设备运行中的问题。 在调试过程中,能够对设备进行优化和调整,提高设备的运行效率和稳定性。例如对电气设备进行参数调试,确保其正常运行。 对调试结果进行总结和分析,为设备的正式投入使用提供依据。 团队协作配合 沟通协调能力 沟通场景 沟通方式 协调要点 与团队成员沟通 定期会议、现场交流 明确任务、分享信息 与其他部门沟通 书面报告、专题会议 协调进度、解决问题 与供应商沟通 电话、邮件 确认供货、协商价格 具备良好的沟通协调能力,能够与团队成员、其他部门和供应商进行有效的沟通和协调。在沟通中,能够清晰表达自己的想法和需求,同时认真倾听他人的意见和建议。 在协调工作中,能够平衡各方面的利益和需求,确保项目顺利进行。例如在设备安装过程中,协调施工团队与供应商的工作进度,确保设备按时到货和安装。 多技能综合维修团队组建 多技能人员选拔 技能测试标准 制定详细的技能测试标准,涵盖木工、泥瓦工、钳工等多个领域的实际操作项目。对每个技能项目进行量化评分,确保测试结果的公平性和准确性。 根据测试结果,筛选出技能水平较高、综合素质较好的人员。例如在木工技能测试中,对木材拼接、表面处理等项目进行评分,选拔出技术精湛的人员。 不断完善技能测试标准,适应维修工作的发展需求。 面试评估要点 评估要点 考察方式 评估标准 工作经验 询问工作经历、查看简历 丰富、相关 解决问题能力 案例分析、情景模拟 思路清晰、有效 团队协作能力 小组讨论、项目模拟 积极配合、沟通良好 沟通能力 交流互动、语言表达 清晰、流畅 服务意识 询问服务经历、态度表现 主动、热情 在面试过程中,重点考察人员的工作经验、解决问题的思路和团队协作能力。了解人员对不同维修工作的熟悉程度和应对突发情况的能力。 评估人员的沟通能力和服务意识,确保其能够与医院各科室和病人进行良好的沟通。例如通过案例分析考察人员解决问题的能力,通过小组讨论评估团队协作能力。 学习适应能力考察 通过询问人员的学习经历和培训情况,了解其学习能力和知识更新速度。设置一些模拟场景,考察人员在面对新问题和新挑战时的适应能力和应变能力。 鼓励人员分享自己在以往工作中学习新技能的经验和方法。例如询问人员如何学习新的维修技术和工艺,评估其学习能力和积极性。 选拔出学习适应能力强的人员,为团队的发展注入活力。 团队协作培训 沟通技巧培训 开展沟通技巧培训课程,教导团队成员如何进行有效的沟通和信息传递。强调倾听的重要性,提高团队成员之间的理解和信任。 通过角色扮演和案例分析,让团队成员掌握不同场景下的沟通方法和技巧。例如模拟与医院科室沟通维修需求的场景,让成员练习沟通技巧。 定期组织沟通交流活动,巩固培训效果。 协作流程演练 制定详细的团队协作流程,明确每个成员在维修任务中的职责和分工。组织团队成员进行模拟维修任务演练,让成员熟悉协作流程和配合方式。 在演练过程中,及时发现问题并进行调整和优化,提高团队的协作效率。例如在演练中发现某个环节存在沟通不畅的问题,及时调整沟通方式和流程。 定期进行协作流程演练,保持团队的协作默契。 团队意识培养 通过团队建设活动和培训课程,培养团队成员的团队意识和集体荣誉感。强调团队目标的重要性,让团队成员明白个人的工作成果与团队的整体利益息息相关。 鼓励团队成员之间相互支持和帮助,共同克服困难和挑战。例如组织团队拓展活动,增强团队凝聚力。 营造良好的团队氛围,激发团队成员的工作热情。 应急响应机制建立 应急预案制定 根据医院的实际情况和可能出现的紧急维修问题,制定详细的应急预案。明确应急处理流程和责任分工,确保在紧急情况下能够迅速组织维修人员进行抢修。 对应急预案进行定期评估和更新,确保其有效性和实用性。例如根据医院的设施更新和维修需求变化,及时调整应急预案。 向团队成员宣传应急预案,确保人人知晓。 应急演练组织 定期组织应急演练,模拟不同类型的紧急维修情况,让团队成员熟悉应急处理流程和操作方法。在演练过程中,及时发现问题并进行调整和优化,提高团队的应急处理能力和反应速度。 对应急演练的效果进行评估和总结,不断完善应急预案和应急处理机制。例如在演练后分析存在的问题,提出改进措施。 通过应急演练,增强团队成员的应急意识和信心。 应急物资储备 建立应急物资储备库,储备必要的维修材料和工具,确保在紧急情况下能够及时提供物资支持。定期对应急物资进行检查和更新,确保物资的质量和数量符合要求。 明确应急物资的管理和使用流程,确保物资能够得到合理的利用和调配。例如制定物资领用制度,防止物资浪费。 定期对应急物资储备情况进行盘点,及时补充短缺物资。 管道工焊工岗位设置 水管暖气管道维修人员 精通管道安装技能 熟悉安装流程 熟悉水管、暖气管道安装的各个环节和流程,精确掌握管道测量、切割、连接等技术要点。在实际操作中,能够根据现场的空间布局、建筑结构等实际情况,灵活调整安装方案,确保安装工作顺利进行。严格把控安装质量,对每一个安装步骤进行细致检查和验收,从管道的铺设角度、连接紧密程度到整体的布局合理性,都确保符合相关标准和要求。及时解决安装过程中出现的问题,如管道碰撞、空间不足等,保证安装进度不受影响,为后续的使用奠定坚实基础。 安装环节 操作要点 质量标准 常见问题及解决方法 管道测量 使用精准测量工具,多次测量取平均值 误差控制在极小范围内 若测量误差大,重新测量并校准工具 管道切割 采用合适切割设备,保证切口平整 切口无毛刺、倾斜度符合要求 切口不平整,更换切割设备或调整操作 管道连接 根据管道材质选择连接方式 连接牢固、无渗漏 连接不牢固,重新连接并检查密封 掌握安装技巧 掌握水管、暖气管道安装的各种技巧,包括不同管道材质的连接方式、密封处理等关键技术。能够根据不同的管道材质和规格,如钢管、塑料管等,选择合适的安装工具和方法,确保安装效果最佳。在安装过程中,注重细节,注意保护管道和周边环境,避免因操作不当造成管道损坏或周边设施的破坏。不断学习和积累安装经验,借鉴先进的安装技术和方法,提高安装的精准度和效率,为客户提供高质量的安装服务。 管道材质 连接方式 密封处理方法 适用工具 安装技巧要点 钢管 焊接、螺纹连接 使用密封胶、密封带 电焊机、管钳 焊接时控制电流和时间,螺纹连接注意拧紧力度 塑料管 热熔连接、胶粘连接 涂抹专用密封剂 热熔机、胶水 热熔连接控制温度和时间,胶粘连接涂抹均匀 确保安装质量 严格按照安装标准和规范进行操作,从管道的选材、安装到验收,每一个环节都严格把关,确保水管、暖气管道安装牢固、无泄漏。对安装完成的管道进行全面的压力测试和调试,模拟实际使用情况,检查管道的承压能力和运行稳定性,确保其正常运行。建立安装质量追溯体系,对安装过程中的每一个环节进行详细记录和跟踪,包括材料的使用、施工人员的操作、质量检查情况等,以便在出现问题时能够及时追溯和解决。及时处理安装质量问题,对不符合要求的部位进行整改和修复,确保安装质量达到客户的满意。 提供安装服务 为客户提供全方位的水管、暖气管道安装服务,从方案设计到施工安装,全程为客户提供专业的指导和支持。根据客户的需求和实际情况,制定个性化的安装方案,充分考虑客户的使用习惯、预算等因素,满足客户的不同需求。在安装过程中,与客户保持密切沟通,及时反馈安装进度和问题,让客户随时了解安装情况。安装完成后,为客户提供详细的使用指导和售后服务,包括管道的维护保养方法、常见问题的解决方式等,确保客户能够正常使用管道系统,提高客户的满意度。 具备维修专业能力 快速响应维修 设立24小时维修热线,确保在接到维修通知后能够迅速响应。维修人员在规定的时间内到达现场,携带必要的工具和材料,进行故障诊断和维修。对于紧急维修情况,如水管爆裂、暖气泄漏等,优先安排维修人员进行处理,确保尽快恢复正常使用,减少对客户生活和工作的影响。及时向客户反馈维修进度和结果,让客户了解维修情况,增强客户的信任感。 准确诊断故障 维修人员具备丰富的经验和专业知识,通过对故障现象的观察、分析和检测,能够准确诊断水管、暖气管道故障原因。使用先进的检测设备和工具,如压力测试仪、管道探测器等,提高故障诊断的准确性和效率。对故障进行详细分析,结合管道的使用年限、材质、安装情况等因素,制定合理的维修方案。在诊断过程中,与客户进行充分沟通,了解故障发生的情况和历史维修记录,为准确诊断提供更多的信息。 有效维修处理 根据故障诊断结果,采取有效的维修措施,如更换损坏的管道、修复泄漏点等,确保管道系统恢复正常运行。使用优质的维修材料和配件,严格按照相关标准和规范进行操作,保证维修质量和使用寿命。在维修过程中,严格遵守安全操作规程,佩戴必要的安全防护用品,确保维修人员和周边环境的安全。维修完成后,对管道系统进行全面检查和测试,如压力测试、通水测试等,确保无故障隐患。 故障类型 维修措施 使用材料 安全注意事项 测试项目 管道泄漏 更换密封件、修补管道 密封胶、管道补丁 关闭水源、佩戴防护手套 压力测试、外观检查 管道堵塞 疏通管道、更换堵塞部分 管道疏通剂、新管道 避免溅出液体、通风良好 通水测试、水流观察 提供维修保障 为客户提供一定期限的维修保障服务,确保在维修后的一段时间内管道系统正常运行。定期对维修过的管道系统进行回访和检查,及时发现和处理潜在问题,如管道老化、密封松动等。对于维修过程中出现的质量问题,免费进行再次维修,直至客户满意。建立维修反馈机制,收集客户的意见和建议,不断改进维修服务质量,提高客户的满意度和忠诚度。 保障管道系统运行 定期巡检管道 按照规定的巡检周期,对水管、暖气管道进行全面巡检。检查管道的外观、连接部位、阀门等是否正常,有无泄漏、损坏、变形等情况。对管道的压力、温度等参数进行监测,使用专业的仪器设备,确保参数在正常范围内。及时发现和处理巡检中发现的问题,如轻微的泄漏、阀门松动等,避免故障扩大,保障管道系统的安全稳定运行。 及时维护保养 根据管道系统的运行情况和维护需求,及时进行维护保养工作。对管道进行清洗、防腐、润滑等保养措施,去除管道内的污垢、杂质,防止管道生锈和腐蚀,延长管道的使用寿命。对阀门、仪表等设备进行调试和校准,确保其正常运行,准确显示管道系统的运行参数。对管道系统的附属设施进行检查和维护,如支架的牢固性、保温层的完整性等,保证其功能正常。 保养项目 保养方法 保养周期 保养效果 管道清洗 使用清洗剂、高压水枪 每年一次 去除污垢、提高水流速度 管道防腐 涂抹防腐漆、包裹防腐层 每两年一次 防止生锈、延长使用寿命 阀门调试 检查密封性、调整开度 每半年一次 确保正常开关、准确控制流量 处理突发故障 制定应急预案,确保在管道系统出现突发故障时能够迅速响应和处理。组织应急维修队伍,配备必要的维修设备和材料,如抢修工具、备用管道等,随时待命。在故障发生后,及时采取措施控制故障发展,如关闭相关阀门、疏散人员等,减少损失。对故障原因进行深入分析,总结经验教训,制定改进措施,避免类似故障再次发生。 优化管道系统 根据管道系统的运行情况和使用需求,对管道系统进行优化和改进。通过数据分析、实地考察等方式,提出合理的建议和方案,如调整管道布局、更换老旧管道等,提高管道系统的运行效率和安全性。采用先进的技术和设备,如智能控制系统、节能型管道等,对管道系统进行升级改造。与相关部门合作,共同推进管道系统的优化工作,确保优化方案的顺利实施。 焊工特种作业证持有情况 确保持证上岗 严格证件审核 在招聘管道工、焊工时,严格审核其焊工特种作业证的真实性和有效性。要求焊工提供相关的培训和考试证明,详细核实其培训内容、考试成绩等,确保其具备相应的技能和知识。对新入职的焊工进行背景调查,了解其工作经历、职业信誉等情况,避免招聘到有不良记录的人员。定期对焊工的证件进行复审,检查证件的有效期、复审情况等,确保其持续符合上岗要求。 审核项目 审核方法 审核标准 不符合处理方式 证件真实性 与发证机关核实 证件信息与备案一致 不予录用 培训考试证明 查看证书、核实培训机构 培训内容符合要求、考试成绩合格 要求补充证明或不予录用 工作经历 调查原工作单位 有相关工作经验且无不良记录 综合评估或不予录用 证件有效期 查看证件日期 证件在有效期内 要求复审或暂停作业 规范证件管理 建立完善的焊工特种作业证管理制度,明确证件的发放、使用和保管要求。要求焊工妥善保管自己的证件,不得转借、涂改或伪造,避免因证件管理不善导致的安全隐患。在作业现场,要求焊工随身携带证件,以备相关部门检查,确保作业人员的资质符合要求。对证件的遗失、损坏等情况,及时进行补办和处理,保证焊工能够正常作业。 强化持证意识 加强对焊工的安全教育和培训,提高其持证上岗的意识和责任感。通过案例分析、现场讲解等方式,让焊工深刻认识到无证上岗的危害,如可能导致安全事故、影响工程质量等。定期组织焊工进行安全知识考试,检验其对持证上岗制度的掌握程度,对考试不合格的焊工进行补考或重新培训。对违反持证上岗制度的焊工,进行严肃处理,如警告、罚款、暂停作业等,起到警示作用。 教育方式 教育内容 考试形式 违规处理措施 案例分析 无证上岗导致的事故案例 笔试 警告、罚款 现场讲解 持证上岗的重要性和制度要求 实际操作考核 暂停作业、重新培训 保障作业安全 持证上岗的焊工具备相应的技能和知识,能够熟练操作焊接设备,保障作业安全。严格按照操作规程进行作业,遵守安全防护措施,如佩戴防护眼镜、手套、安全帽等,避免发生安全事故。在作业前,对焊接设备和工具进行全面检查和调试,确保其正常运行,避免因设备故障导致的安全问题。对作业现场进行清理和整理,消除安全隐患,如清除易燃物、设置防护栏等。 定期审核更新 明确审核周期 根据相关规定,明确焊工特种作业证的审核周期和要求。制定详细的审核计划,提前通知焊工做好复审准备,包括准备相关的材料、参加培训等。对复审不合格的焊工,安排其参加补考或重新培训,帮助其提高技能和知识水平。对超过有效期未复审的焊工,暂停其作业资格,直至完成复审和换证,确保焊工的资质始终符合要求。 审核周期 审核要求 通知方式 不合格处理方式 每三年一次 提交复审申请、参加培训考试 书面通知、电话通知 补考、重新培训 超过有效期 重新申请证件、参加考试 书面通知、公告通知 暂停作业、完成复审换证 组织培训学习 在复审和换证前,组织焊工参加相关的培训学习,更新其知识和技能。邀请专业的讲师进行授课,讲解最新的焊接技术、安全规范和行业标准,让焊工了解行业的发展趋势和最新要求。安排实际操作练习,让焊工在实践中提高操作水平,熟悉新的焊接设备和工艺。对培训学习情况进行考核,通过理论考试和实际操作考核,确保焊工掌握了必要的知识和技能。 培训内容 培训方式 考核项目 考核标准 焊接技术更新 课堂授课、现场演示 理论考试、实际操作 理论成绩合格、操作符合标准 安全规范和行业标准 案例分析、模拟演练 理论考试、实际操作 熟悉标准、操作规范 办理复审换证 协助焊工准备复审和换证所需的材料,如申请表、体检证明、培训证明等,指导焊工填写申请表,确保信息准确无误。按照规定的流程,为焊工办理复审和换证手续,及时提交申请材料,跟踪审核进度。及时跟踪复审和换证的进度,与相关部门保持沟通,确保证件按时发放。对复审和换证过程中出现的问题,及时与相关部门沟通解决,如材料缺失、审核不通过等,保障焊工的权益。 记录审核情况 建立焊工特种作业证审核和更新档案,详细记录审核时间、结果和相关情况,包括审核过程中的各项检查内容、发现的问题、处理结果等。对审核过程中发现的问题和整改情况进行记录,便于跟踪和管理,及时了解焊工的改进情况。定期对审核和更新情况进行统计和分析,总结审核过程中的经验教训,为后续的管理工作提供参考。将审核和更新档案妥善保存,以备查阅和审计,保证档案的安全性和完整性。 建立证件档案 收集证件信息 在焊工入职时,收集其焊工特种作业证的相关信息,包括证件号码、发证机关、有效期等,确保信息的准确性和完整性。要求焊工提供证件的原件和复印件,进行仔细核实和存档,防止证件信息造假。对证件信息进行录入和整理,建立电子档案,方便查询和管理,提高工作效率。对证件信息进行保密管理,设置严格的访问权限,确保信息安全,防止信息泄露。 整理档案资料 将收集到的证件信息和相关资料进行分类整理,建立清晰的档案目录,按照不同的类别进行存储和管理。按照焊工的姓名、工号等进行索引,方便快速查询和管理,提高工作效率。对档案资料进行装订和归档,确保档案的整齐和规范,便于长期保存。定期对档案资料进行清理和更新,去除过期和无用的资料,保证档案的有效性和实用性。 实现电子化管理 采用电子档案管理系统,对焊工特种作业证档案进行电子化管理,提高管理的信息化水平。实现档案信息的快速查询、统计和分析,通过系统的搜索功能和数据分析工具,及时获取所需信息。对档案信息进行备份和存储,采用多种备份方式,防止数据丢失,确保档案的安全性和可靠性。设置不同的权限级别,根据用户的职责和需求,分配不同的访问权限,确保档案信息的安全和保密。 定期更新维护 定期对焊工特种作业证档案进行更新和维护,确保档案信息的准确性和完整性。在证件审核和更新后,及时更新档案中的相关信息,如有效期、复审情况等。对焊工的工作变动、奖惩情况等进行记录和更新,反映其最新状态,为管理决策提供参考。对档案进行定期检查和清理,去除重复和错误的信息,保证档案的质量。 更新维护项目 更新维护周期 更新维护方法 更新维护效果 证件信息更新 每次审核更新后 系统录入、纸质档案修改 确保信息准确 工作变动记录 每月一次 收集部门信息、更新档案 反映最新状态 档案清理 每年一次 检查档案、删除无用信息 保证档案质量 金属结构维修技术人员 具备专业技能 精通焊接技术 熟练掌握各种焊接方法和工艺,如手工电弧焊、气体保护焊等,能够根据不同的焊接要求和材料特点,选择最合适的焊接方法和参数。在实际操作中,严格控制焊接过程中的电流、电压、焊接速度等参数,保证焊接质量,使焊缝成型良好,无气孔、裂纹、夹渣等缺陷。具备焊接质量检测和评估能力,使用专业的检测设备和方法,对焊接接头进行全面检测,确保焊接接头符合相关标准和要求。不断学习和掌握新的焊接技术和工艺,提高自己的焊接水平,为金属结构的维修提供可靠的技术支持。 掌握切割技巧 熟悉各种切割设备和工具的使用方法,如等离子切割机、氧乙炔切割机等,能够根据不同的切割要求和材料特性,选择合适的切割方式和参数。在切割过程中,精确控制切割速度、切割深度和切割角度,保证切割精度和质量,使切割面平整、光滑,无毛刺、变形等问题。具备切割安全操作知识,严格遵守安全操作规程,佩戴必要的安全防护用品,避免发生安全事故。在切割前,对切割设备和工具进行检查和调试,确保其正常运行,提高切割效率。 擅长矫正修复 掌握金属结构的矫正方法和技术,能够对变形的金属结构进行准确的矫正。根据变形情况,制定合理的矫正方案,选择合适的矫正工具和设备,如千斤顶、矫正机等,确保矫正效果。对矫正后的金属结构进行全面检测和评估,使用测量工具和检测方法,检查金属结构的尺寸精度、形状误差等,保证其符合使用要求。具备修复损坏金属结构的能力,采用合适的修复方法和材料,如焊接修复、铆接修复等,恢复其性能和功能。 矫正修复情况 矫正方案 检测评估方法 修复方法和材料 轻度变形 使用千斤顶局部矫正 测量尺寸、检查形状 焊接修复、使用填充材料 重度变形 采用矫正机整体矫正 探伤检测、力学性能测试 铆接修复、更换受损部件 了解材料性能 熟悉各种金属材料的性能和特点,如钢材、铝合金等,包括材料的强度、硬度、韧性、耐腐蚀性等。能够根据金属结构的使用环境和要求,选择合适的材料,充分考虑材料的适用性和经济性。掌握材料的焊接、切割等加工性能,了解不同材料在加工过程中的特点和注意事项,确保加工质量。了解材料的腐蚀和防护知识,采取有效的防护措施,如涂漆、镀锌等,延长金属结构的使用寿命。 丰富维修经验 处理常见故障 能够熟练处理金属结构的常见故障,如焊缝开裂、变形、腐蚀等。针对不同的故障类型,制定相应的维修方案,根据故障的严重程度、位置等因素,选择最合适的维修方法和材料。在处理故障时,注重细节,严格按照维修工艺和标准进行操作,保证维修质量和安全性。及时总结常见故障的处理经验,分析故障产生的原因,为后续的维修工作提供参考,提高维修效率和质量。 常见故障 维修方案 操作要点 质量标准 焊缝开裂 清除裂纹、重新焊接 打磨裂纹、控制焊接参数 焊缝无缺陷、强度符合要求 变形 矫正变形、加固结构 使用矫正工具、合理选择加固方式 尺寸精度符合要求、结构稳定 腐蚀 去除腐蚀层、防腐处理 打磨腐蚀部位、涂抹防腐漆 防腐效果良好、表面平整 解决复杂问题 对于复杂的金属结构故障,能够运用专业知识和经验进行深入分析和解决。组织相关人员进行会诊,邀请不同领域的专家和技术人员,共同探讨故障的解决方案。制定最佳的维修方案,综合考虑各种因素,如维修成本、维修时间、维修难度等,确保方案的可行性和有效性。在解决问题的过程中,不断尝试新的方法和技术,勇于创新,提高解决问题的能力。对复杂问题的解决过程进行详细记录和总结,积累宝贵的经验,为今后处理类似问题提供借鉴。 参与重大项目 参与过一些重大的金属结构维修项目,在项目中积累了丰富的项目经验。承担重要的维修任务,发挥专业优势,为项目的顺利进行提供技术支持。与其他专业人员密切合作,如工程师、设计师等,共同完成项目目标,提高团队协作能力。通过参与重大项目,接触到先进的技术和管理理念,拓宽自己的视野,提高项目管理能力和综合素质。 总结维修经验 定期对维修工作进行总结和分析,积累维修经验和数据。对维修过程中出现的问题和解决方案进行详细记录和整理,形成维修案例库,方便后续查询和参考。通过总结经验,不断改进维修方法和工艺,提高维修效率和质量,降低维修成本。将维修经验分享给其他技术人员,促进团队整体水平的提高,共同推动金属结构维修技术的发展。 保障维修质量 制定维修工艺 根据金属结构的特点和维修要求,制定详细的维修工艺和标准。明确维修操作的步骤、方法和参数,从故障诊断到维修实施,每个环节都有具体的要求和规范,确保维修工作的规范化。对维修工艺进行培训和交底,让维修人员熟悉和掌握维修工艺的要点和要求,提高维修人员的操作水平。根据实际情况,对维修工艺进行调整和优化,不断改进维修工艺,提高维修质量。 加强过程监督 在维修过程中,加强对维修人员的监督和管理,建立严格的监督制度和考核机制。确保维修人员严格按照维修工艺和标准进行操作,对违规行为及时进行纠正和处理。定期对维修工作进行检查和评估,使用专业的检测设备和方法,对维修质量进行全面检测,及时发现和纠正问题。对维修过程中的关键环节进行重点监控,如焊接、矫正等,保证维修质量的稳定性。建立维修质量反馈机制,及时了解维修人员的工作情况和存在的问题,为改进维修工作提供依据。 严格质量验收 维修完成后,按照相关标准和要求对维修质量进行严格验收。采用科学的检测方法和手段,如无损检测、力学性能测试等,对维修后的金属结构进行全面检测和评估。对验收不合格的部位,要求维修人员进行返工处理,直至验收合格,确保维修质量符合要求。建立维修质量档案,记录维修情况和验收结果,包括维修时间、维修人员、检测数据等,便于追溯和查询,为后续的维护和管理提供参考。 持续改进质量 定期对维修质量保障体系进行评估和改进,不断完善质量管理制度和流程。收集和分析维修质量数据,使用统计分析方法,找出存在的问题和改进方向。采取有效的措施,如加强培训、优化工艺等,解决维修质量问题,提高维修工作的可靠性和稳定性。加强与客户的沟通和交流,了解客户的需求和意见,根据客户的反馈,不断改进服务质量,提高客户的满意度。 评估项目 分析方法 改进措施 效果评估 维修工艺 对比分析、统计分析 优化工艺参数、更新工艺方法 提高维修效率、降低成本 人员技能 考试考核、实际操作评估 加强培训、引进人才 提高操作水平、减少失误 客户满意度 问卷调查、电话回访 改进服务态度、提高维修质量 增强客户忠诚度、提升企业形象 普工辅助团队配置 维修任务协助人员安排 综合维修协助人员 水电暖维修协助 1)在水电暖维修中,协助检查管道和线路的走向,精确标记位置,为维修人员提供准确信息,确保维修工作顺利开展。 2)协助维修人员关闭和开启相关的水阀、电闸等,严格遵循操作规程,保障维修安全,避免意外发生。 3)参与简单的管道连接和线路整理工作,按照规范要求进行操作,提高维修效率,减少维修时间。 4)协助清理水电暖设备周围的杂物,保持工作区域整洁,便于维修人员操作,提高工作质量。 5)记录水电暖维修过程中的各项参数和数据,如压力、温度等,详细准确地记录,为后续维修提供参考。 6)在维修完成后,协助测试水电暖设备的运行情况,认真检查各项指标,确保维修效果,满足使用要求。 家具门窗维修协助 1)配合木工进行家具的拆卸和组装工作,提供必要的支撑和固定,确保操作过程安全稳定,提高工作效率。 2)协助泥瓦工进行墙面、地面的修补材料调配和运输,严格按照配方调配材料,保证材料质量。 3)在门窗维修时,帮助测量尺寸和安装配件,精确测量尺寸,保证门窗的安装质量,使其开关灵活。 4)清理家具、门窗维修过程中产生的木屑、灰尘等垃圾,及时清理,保持工作环境整洁。 5)协助检查家具、门窗的损坏情况,仔细检查,为维修方案提供参考,制定合理的维修计划。 6)参与家具、门窗的表面处理工作,如打磨、上漆等,按照工艺要求进行操作,提高表面质量。 现场清理工作 1)及时清理维修现场的建筑垃圾,保持通道畅通,确保人员和设备的安全通行。 2)对维修过程中产生的废弃物进行分类收集和处理,遵循环保要求,减少环境污染。 3)定期清扫维修区域的地面和墙面,保持环境整洁,营造良好的工作氛围。 4)清理维修工具和设备上的污渍和杂物,延长其使用寿命,降低维修成本。 5)在维修结束后,对整个维修区域进行全面的清洁和整理,恢复现场整洁,为后续工作做好准备。 6)协助维护维修现场的秩序,防止无关人员进入,保障维修工作的顺利进行。 维修记录协助 1)准确记录维修的时间、地点和具体内容,详细记录,为后续查询和统计提供依据。 2)协助维修人员填写维修报告,包括维修过程、更换的零部件等,确保报告内容完整准确。 3)整理和保存维修记录,便于日后查询和统计,为维修工作的改进提供数据支持。 4)对维修记录进行初步的分析和总结,为维修工作的改进提供依据,优化维修流程。 5)及时将维修记录反馈给相关的管理人员,便于工作的协调和管理,提高工作效率。 6)协助建立维修档案,将维修记录进行归档管理,保证档案的完整性和安全性。 设备材料搬运 1)根据维修工作的需要,准确搬运所需的设备和材料,确保材料和设备及时供应。 2)在搬运过程中,注意保护设备和材料,避免损坏,保证材料和设备的质量。 3)合理安排设备和材料的堆放位置,便于取用,提高工作效率。 4)协助清点设备和材料的数量,确保与清单一致,避免材料和设备的浪费。 5)参与设备和材料的装卸工作,提高工作效率,缩短装卸时间。 6)在搬运大型设备和材料时,采取必要的安全措施,保障人员安全,防止发生安全事故。 简单维修任务承担 工作内容 具体操作 质量要求 管道连接和修复 在综合维修人员的指导下,进行简单的管道连接和修复工作,如更换密封垫、修复小裂缝等。 连接牢固,无渗漏现象。 墙面地面修补和粉刷 参与墙面、地面的小面积修补和粉刷工作,如填补孔洞、打磨墙面、粉刷涂料等。 修补处平整,粉刷均匀,无明显色差。 门窗配件更换 协助更换门窗的合页、锁具等配件,确保门窗的正常使用。 配件安装牢固,开关灵活。 电气线路连接和故障排除 承担一些简单的电气线路连接和故障排除工作,如更换保险丝、修复开关等。 线路连接正确,无短路现象。 小型设备调试和运行检查 在维修人员的监督下,进行小型设备的调试和运行检查,如检查水泵、风机等设备的运行情况。 设备运行正常,无异常声音和振动。 指定简单维修任务 根据维修计划,完成一些指定的简单维修任务,如清理排水管道、更换灯具等。 完成任务及时,达到使用要求。 电工维修协助人员 电路检修协助 1)帮助电工检查线路的绝缘情况,使用绝缘测试仪进行测试,准确记录测试结果,为判断线路状况提供依据。 2)协助电工查找电路故障点,通过测量电压、电流等参数进行判断,仔细分析数据,缩小故障范围。 3)在电工检修配电箱柜时,负责打开和关闭柜门,提供必要的协助,确保操作安全。 4)清理电路检修现场的杂物和灰尘,保持工作区域的整洁,为检修工作创造良好的环境。 5)记录电路检修过程中的各项数据和信息,如线路电阻、电压值等,详细记录,便于后续分析。 6)协助电工进行线路的标识和整理,提高电路的可维护性,使线路布局更加清晰。 照明系统维护协助 1)配合电工更换照明灯具、开关插座等电气元件,提供必要的工具和材料,确保更换工作顺利进行。 2)协助电工检查照明线路的连接情况,确保连接牢固,避免松动导致安全隐患。 3)在电工进行照明系统调试时,负责开关灯具和观察照明效果,及时反馈情况,保证照明质量。 4)清理照明灯具和开关插座周围的灰尘和污渍,保持其清洁,延长使用寿命。 5)记录照明系统维护过程中的各项数据和信息,如灯具的使用时间、更换情况等,为照明系统的管理提供数据支持。 6)协助电工进行照明系统的节能改造,如更换节能灯具等,降低能源消耗。 小家电维修协助 工作内容 具体操作 注意事项 拆卸和组装小家电 帮助电工拆卸和组装小家电,如冰箱、微波炉等,提供必要的工具和辅助操作。 注意保护电器内部元件,避免损坏。 检查电气线路和元件 协助电工检查小家电的电气线路和元件,使用万用表等工具进行测试。 测试时遵循操作规程,确保安全。 传递工具和材料 在电工维修小家电时,负责传递工具和材料,保障工作的顺利进行。 传递准确及时,避免延误维修时间。 清理杂物和灰尘 清理小家电内部和外部的杂物和灰尘,保持良好的工作环境。 清理彻底,避免残留灰尘影响电器性能。 记录维修数据和信息 记录小家电维修过程中的各项数据和信息,如故障现象、维修方法等。 记录详细准确,便于后续查询和分析。 调试和测试小家电 协助电工进行小家电的调试和测试,确保其正常运行。 调试时按照说明书操作,确保测试结果准确。 电气设备安装协助 工作内容 具体操作 质量要求 搬运和安装电气设备 配合电工进行电气设备的搬运和安装,提供必要的人力支持。 设备安装位置准确,固定牢固。 定位和固定电气设备 协助电工进行电气设备的定位和固定,确保安装位置准确。 定位误差在允许范围内,固定螺栓拧紧。 传递工具和材料 在电工进行电气设备接线时,负责传递工具和材料,保障工作的顺利进行。 传递准确及时,避免延误接线时间。 清理安装现场杂物和灰尘 清理电气设备安装现场的杂物和灰尘,保持工作区域的整洁。 现场整洁干净,无杂物堆积。 记录安装数据和信息 记录电气设备安装过程中的各项数据和信息,如设备型号、安装位置等。 记录详细准确,便于后续查询和管理。 调试和运行检查电气设备...
潍坊市中医院后勤运行和维修服务项目投标方案.docx
下载提示

1.本文档仅提供部分内容试读;

2.支付并下载文件,享受无限制查看;

3.本网站所提供的标准文本仅供个人学习、研究之用,未经授权,严禁复制、发行、汇编、翻译或网络传播等,侵权必究;

4.左侧添加客服微信获取帮助;

5.本文为word版本,可以直接复制编辑使用。


这个人很懒,什么都没留下
未认证用户 查看用户
该文档于 上传
推荐文档
×
精品标书制作
百人专家团队
擅长领域:
工程标 服务标 采购标
16852
已服务主
2892
中标量
1765
平台标师
扫码添加客服
客服二维码
咨询热线:192 3288 5147
公众号
微信客服
客服