文库 服务类投标方案 物业服务

物业管理服务采购项目投标方案.docx

DOCX   739页   下载746   2025-08-29   浏览89   收藏92   点赞638   评分-   447098字   158.00

AI慧写标书

十分钟千页标书高效生成

温馨提示:当前文档最多只能预览 15 页,若文档总页数超出了 15 页,请下载原文档以浏览全部内容。
物业管理服务采购项目投标方案.docx 第1页
物业管理服务采购项目投标方案.docx 第2页
物业管理服务采购项目投标方案.docx 第3页
物业管理服务采购项目投标方案.docx 第4页
物业管理服务采购项目投标方案.docx 第5页
物业管理服务采购项目投标方案.docx 第6页
物业管理服务采购项目投标方案.docx 第7页
物业管理服务采购项目投标方案.docx 第8页
物业管理服务采购项目投标方案.docx 第9页
物业管理服务采购项目投标方案.docx 第10页
物业管理服务采购项目投标方案.docx 第11页
物业管理服务采购项目投标方案.docx 第12页
物业管理服务采购项目投标方案.docx 第13页
物业管理服务采购项目投标方案.docx 第14页
物业管理服务采购项目投标方案.docx 第15页
剩余724页未读, 下载浏览全部

开通会员, 优惠多多

6重权益等你来

首次半价下载
折扣特惠
上传高收益
特权文档
AI慧写优惠
专属客服
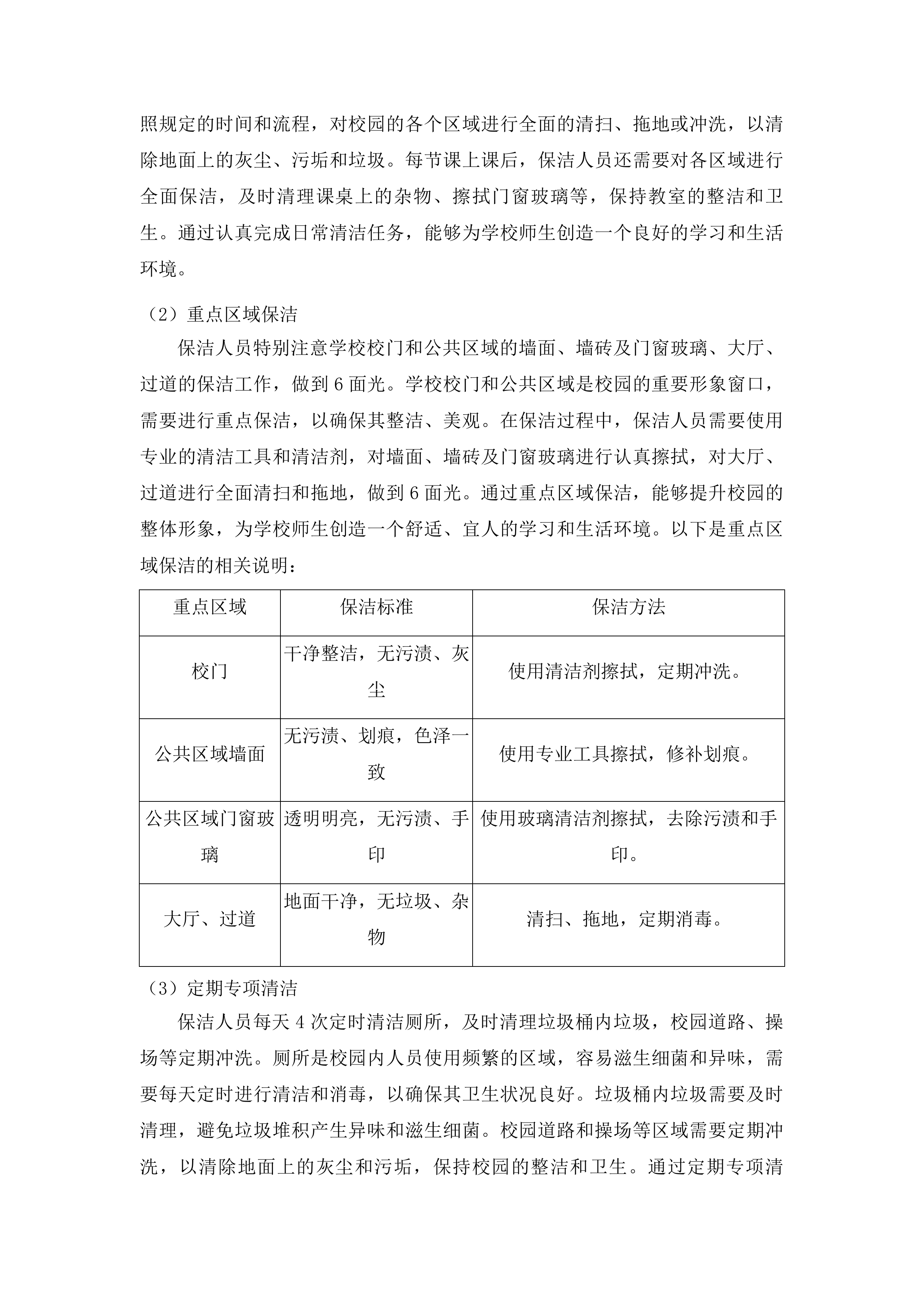
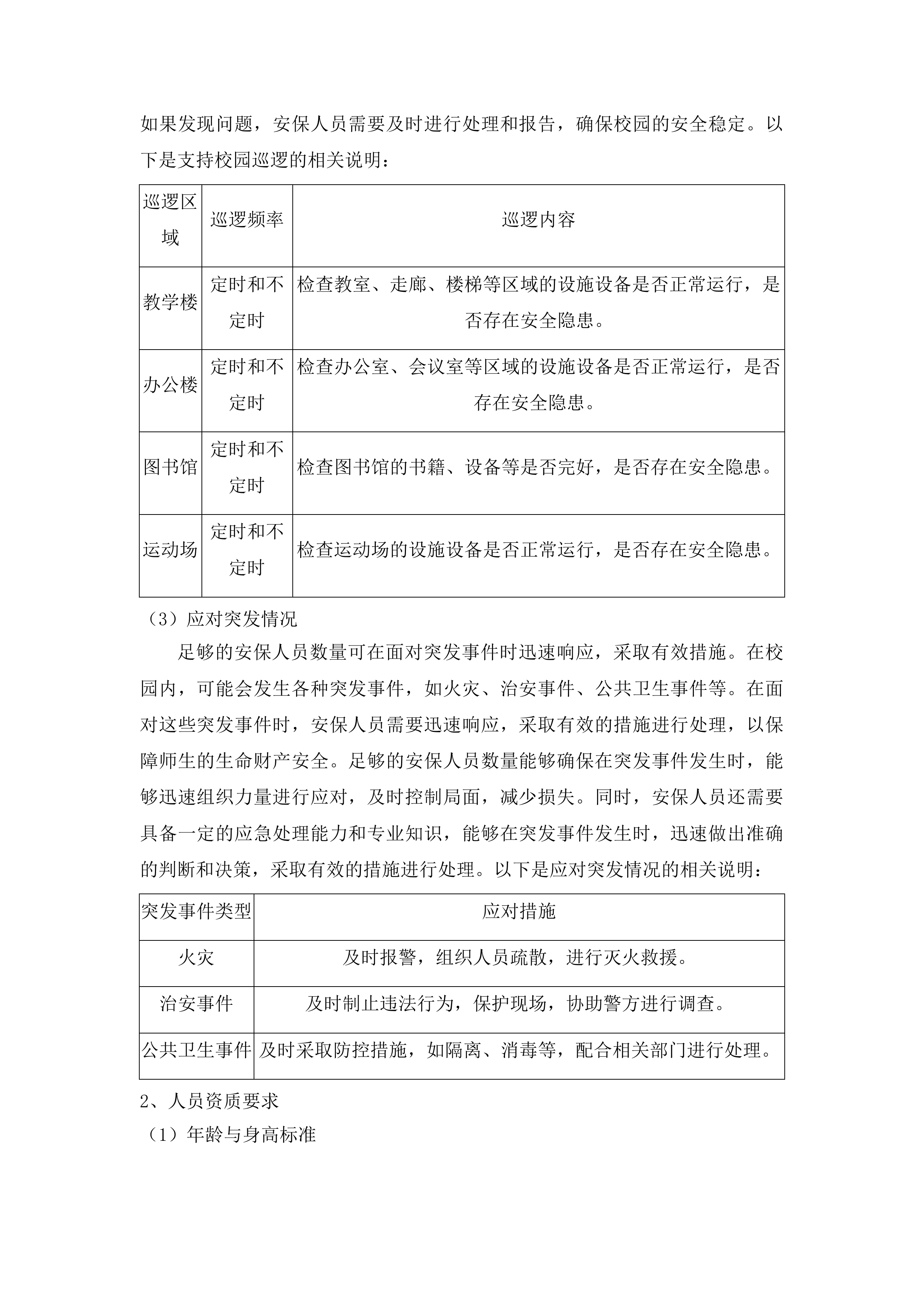
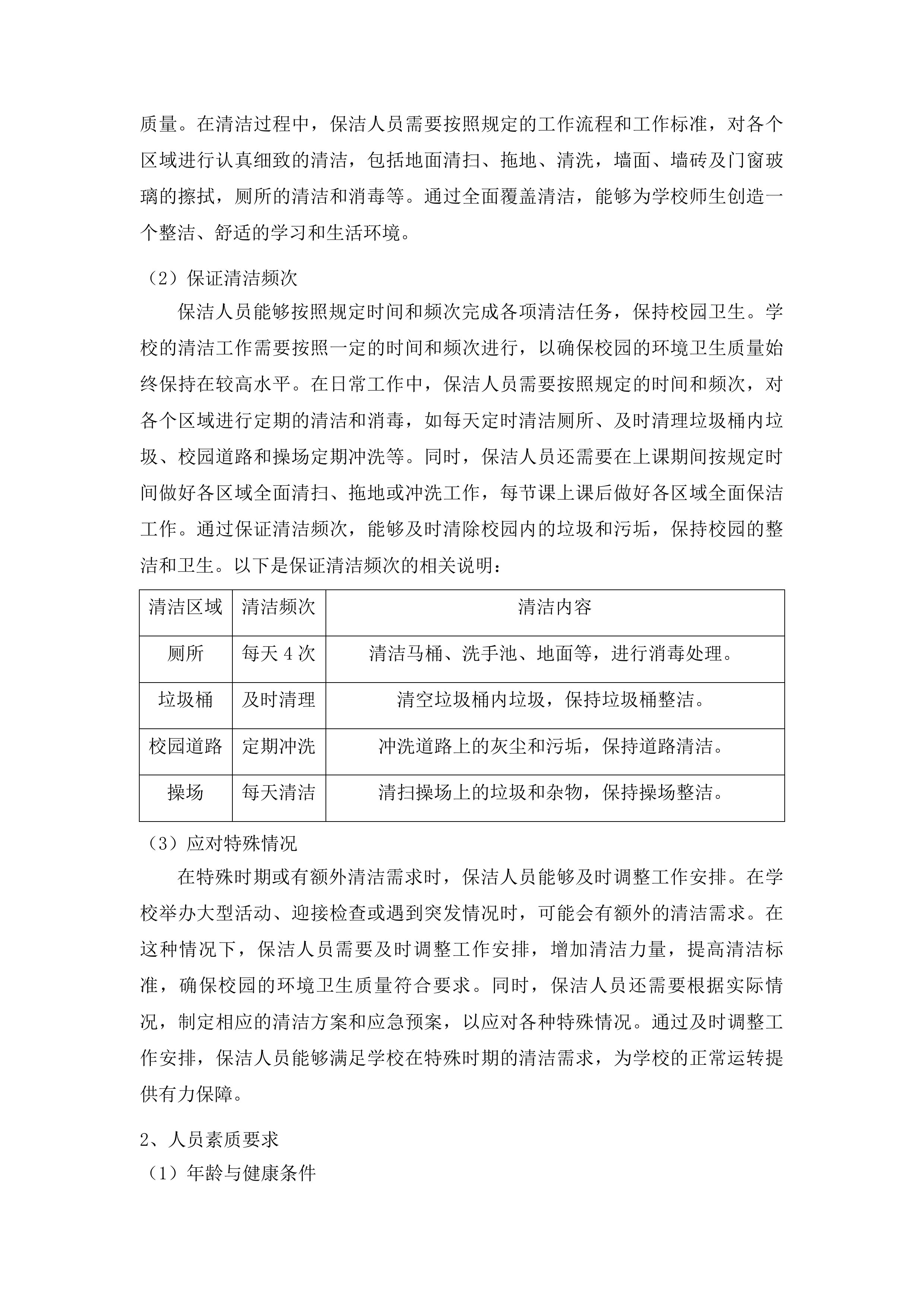
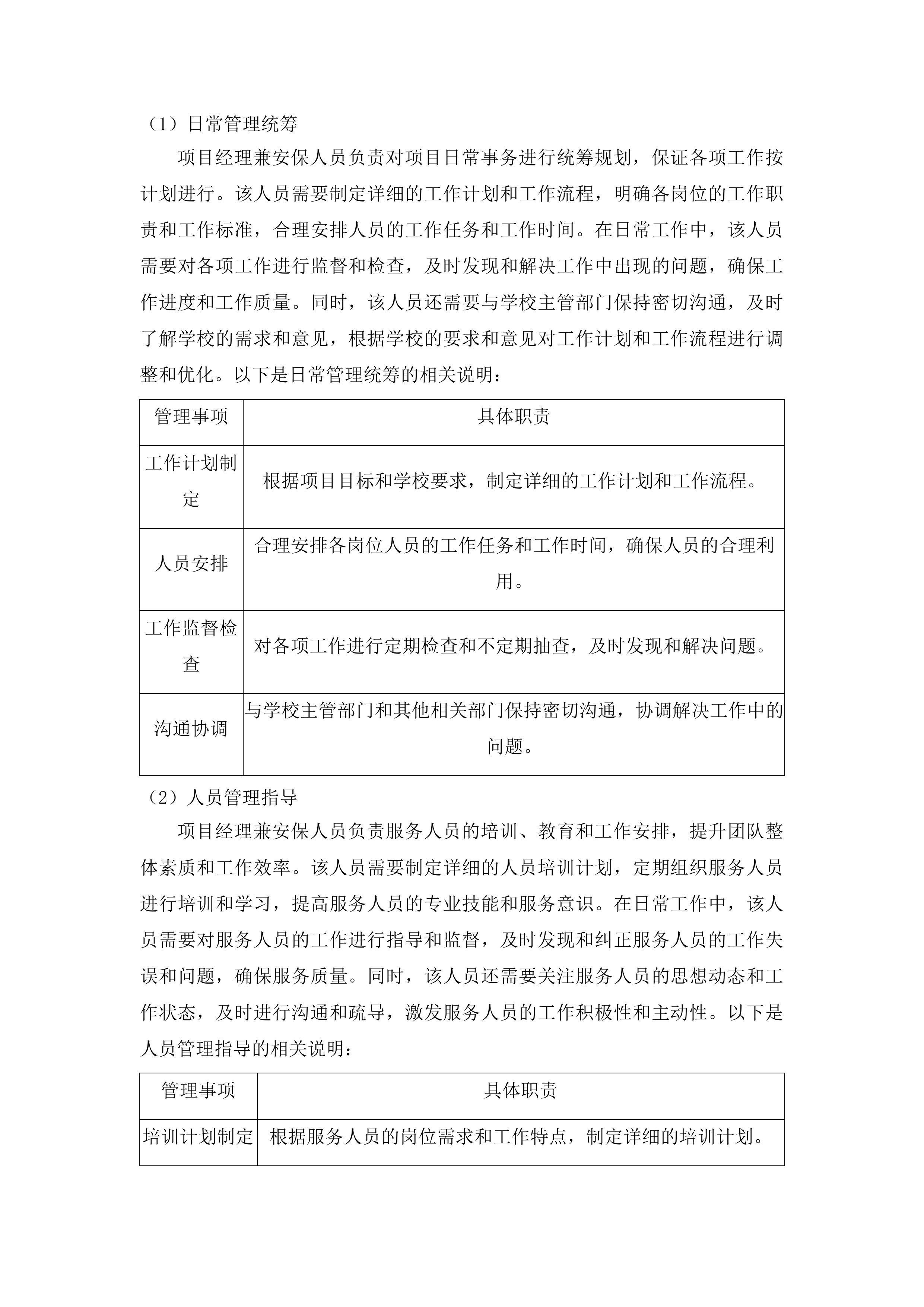
物业管理服务采购项目投标方案 第一章 物业人员配置需求 6 第一节 项目服务定编 6 一、 服务人员定编标准 6 二、 人员配置承诺文件 19 第二节 岗位配置要求 25 一、 项目经理资质条件 25 二、 安保人员任职资格 45 三、 后勤服务人员要求 63 第三节 配置优化说明 68 一、 岗位调整实施方案 69 二、 配置优化承诺文件 87 第二章 物业人员服务内容 110 第一节 项目经理管理 110 一、 任职资格标准 110 二、 日常管理职责 125 三、 工作时间安排 133 四、 证明材料提交 151 第二节 安全保卫服务 158 一、 安保人员资质 158 二、 门岗值守规范 178 三、 校园巡逻要求 194 四、 特殊时段配置 199 五、 应急处理机制 216 第三节 环境卫生服务 226 一、 保洁人员要求 227 二、 日常保洁内容 235 三、 清洁频率标准 249 四、 节假日值班 256 五、 消毒防疫工作 269 第四节 维修维护服务 274 一、 维修人员资质 274 二、 日常维护内容 283 三、 岗位职责要求 300 四、 工作时间安排 315 五、 材料工具管理 322 第五节 车辆管理服务 326 一、 管理员资质要求 326 二、 车辆管理职责 338 三、 工作时间规定 347 第六节 器材管理服务 365 一、 管理人员要求 365 二、 器材管理职责 382 三、 日常保洁任务 387 四、 工作时间安排 392 第三章 服务方案要求 402 第一节 服务整体设计方案 402 一、 项目概况分析 402 二、 物业管理服务理念及目标 412 三、 员工行为规范 421 四、 人员培训考核 435 第二节 保安服务方案 440 一、 保安人员岗位职责 440 二、 秩序维护巡逻管理 451 三、 保安服务礼仪标准 456 四、 车辆管理 463 第三节 保洁服务方案 470 一、 保洁人员岗位职责 470 二、 保洁服务工作内容及标准 475 第四节 器材管理服务方案 489 一、 器材管理员岗位职责 489 二、 器材管理 494 第五节 设备设施维修维护方案 503 一、 维护的具体措施 503 二、 安全管理规程 519 第六节 应急处理方案 524 一、 设备故障应急预案 524 二、 公共卫生事件应急预案 544 三、 自然灾害应急预案 546 四、 综合治安事件应急预案 558 五、 火灾应急预案 563 第四章 考核要求 575 第一节 考核办法说明 575 一、 月度考核评分体系 575 二、 考核执行管理规范 590 第二节 校园公共秩序考核 599 一、 安保岗位履职规范 599 二、 校园交通秩序管理 622 第三节 公共环境卫生考核 628 一、 日常保洁质量标准 629 二、 专项清洁服务规范 640 第四节 办公室及会议场所考核 649 一、 行政办公区域清洁 649 二、 会议场所服务规范 659 第五节 设施设备维护考核 665 一、 基础设施维护标准 665 二、 专项设备管理规范 686 第六节 安全生产管理考核 689 一、 安全培训演练要求 689 二、 安全责任落实考核 703 第七节 人员管理考核 713 一、 岗位值守规范考核 713 二、 人员配置保障要求 727 物业人员配置需求 项目服务定编 服务人员定编标准 项目经理兼安保人员配置 人员数量规划 满足管理需求 项目经理兼安保人员全面负责项目日常管理,可确保项目有序推进,各项工作高效开展。该人员凭借丰富的管理经验和专业知识,能够对项目进行整体规划和协调,合理安排人员和资源,使各项工作紧密配合,提高工作效率。同时,通过有效的管理和监督,能够及时发现和解决工作中出现的问题,确保项目按照既定目标顺利进行。此外,该人员还能够与学校主管部门保持密切沟通,及时了解学校的需求和意见,为学校提供优质的物业管理服务。 兼顾安保职责 必要时,项目经理兼安保人员可作为安保人员进行值守或巡逻,增强校园安保力量。在学校面临特殊情况或重大活动时,该人员能够迅速响应,承担起安保职责,确保校园的安全稳定。通过参与安保工作,该人员能够更加深入地了解校园的安全状况,及时发现和排除安全隐患,为学校师生创造一个安全的学习和生活环境。此外,该人员还能够与其他安保人员密切配合,形成合力,共同维护校园的安全秩序。 统一协调资源 项目经理兼安保人员便于对人员和资源进行统一调配,提高工作效率和响应速度。在项目实施过程中,该人员能够根据工作的实际需要,合理安排人员的工作岗位和工作任务,使人员的优势得到充分发挥。同时,该人员还能够对资源进行统一管理和调配,确保资源的合理利用,避免资源的浪费。此外,通过统一协调资源,该人员能够快速响应学校的需求和突发事件,及时采取有效的措施进行处理,提高工作效率和服务质量。 人员素质要求 学历要求达标 我公司认为,项目经理兼安保人员应具备大专及以上学历,以确保其具备扎实的知识基础和学习能力。大专及以上学历的人员通常接受过系统的专业教育,具备较强的学习能力和分析问题、解决问题的能力。在物业管理工作中,需要处理各种复杂的问题和情况,要求工作人员具备较高的综合素质和专业能力。大专及以上学历的人员能够更好地理解和掌握物业管理的相关知识和技能,为项目的顺利开展提供有力的支持。以下是学历要求达标的相关说明: 学历层次 优势体现 大专 接受过一定的专业教育,具备基本的专业知识和技能,能够快速适应工作环境和工作要求。 本科及以上 拥有更深入的专业知识和更广阔的视野,能够更好地进行项目管理和决策,为项目的发展提供创新思路。 丰富管理经验 项目经理兼安保人员应具有5年及以上类似项目(非住宅)项目经理岗位工作经验,使其能熟练应对各类管理问题。在类似项目的管理工作中,该人员积累了丰富的实践经验,熟悉项目管理的各个环节和流程,能够有效地组织和协调团队成员开展工作。面对各种复杂的管理问题,该人员能够迅速做出准确的判断和决策,采取有效的措施进行处理,确保项目的顺利进行。同时,该人员还能够不断总结经验教训,不断改进和完善管理方法和工作流程,提高项目管理的水平和效率。 提供证明材料 项目经理兼安保人员应提供相关证明材料,以证实其资历和能力,增加可信度。相关证明材料包括学历证书、工作经历证明、专业技能证书等。这些证明材料能够客观地反映该人员的学历背景、工作经验和专业技能水平,为学校提供有力的参考依据。通过提供证明材料,该人员能够向学校展示自己的实力和能力,增加学校对其的信任和认可。同时,学校也能够通过审核证明材料,对该人员的资格进行严格把关,确保其符合项目的要求和标准。 人员职责范围 日常管理统筹 项目经理兼安保人员负责对项目日常事务进行统筹规划,保证各项工作按计划进行。该人员需要制定详细的工作计划和工作流程,明确各岗位的工作职责和工作标准,合理安排人员的工作任务和工作时间。在日常工作中,该人员需要对各项工作进行监督和检查,及时发现和解决工作中出现的问题,确保工作进度和工作质量。同时,该人员还需要与学校主管部门保持密切沟通,及时了解学校的需求和意见,根据学校的要求和意见对工作计划和工作流程进行调整和优化。以下是日常管理统筹的相关说明: 管理事项 具体职责 工作计划制定 根据项目目标和学校要求,制定详细的工作计划和工作流程。 人员安排 合理安排各岗位人员的工作任务和工作时间,确保人员的合理利用。 工作监督检查 对各项工作进行定期检查和不定期抽查,及时发现和解决问题。 沟通协调 与学校主管部门和其他相关部门保持密切沟通,协调解决工作中的问题。 人员管理指导 项目经理兼安保人员负责服务人员的培训、教育和工作安排,提升团队整体素质和工作效率。该人员需要制定详细的人员培训计划,定期组织服务人员进行培训和学习,提高服务人员的专业技能和服务意识。在日常工作中,该人员需要对服务人员的工作进行指导和监督,及时发现和纠正服务人员的工作失误和问题,确保服务质量。同时,该人员还需要关注服务人员的思想动态和工作状态,及时进行沟通和疏导,激发服务人员的工作积极性和主动性。以下是人员管理指导的相关说明: 管理事项 具体职责 培训计划制定 根据服务人员的岗位需求和工作特点,制定详细的培训计划。 培训组织实施 定期组织服务人员进行培训和学习,确保培训效果。 工作指导监督 对服务人员的工作进行指导和监督,及时发现和纠正问题。 思想沟通疏导 关注服务人员的思想动态和工作状态,及时进行沟通和疏导。 工作监督检查 项目经理兼安保人员每日对全校巡检次数不少于3次,时间不低于2小时,及时发现并处理问题。在巡检过程中,该人员需要对校园的各个区域进行全面检查,包括教学楼、办公楼、图书馆、运动场等。检查内容包括设施设备的运行情况、环境卫生状况、安全隐患等。如果发现问题,该人员需要及时进行处理和记录,并报告学校主管部门。通过定期的巡检和监督检查,该人员能够及时发现和排除安全隐患,确保校园的安全稳定。同时,该人员还能够对服务人员的工作进行监督和检查,提高服务人员的工作质量和工作效率。 安保人员定编数量 具体人员数量 满足门岗需求 安保人员的数量应确保学校南北两个校门24小时门岗值班护卫工作的正常开展。学校南北两个校门是校园的重要出入口,需要安排足够的安保人员进行值班护卫,以确保人员和车辆的进出安全。在门岗值班过程中,安保人员需要对来访人员进行登记、引导,对人员和车辆的进出进行管理,维护校门口附近的治安、交通和清洁秩序。同时,安保人员还需要对学校设施设备及消防器材进行检查和登记,确保其正常运行和使用。通过合理安排安保人员的数量,能够满足门岗值班护卫工作的需求,为学校师生创造一个安全、有序的学习和生活环境。 支持校园巡逻 安保人员能够在行课期间对整个校园、建筑楼层内进行定时和不定时安全巡查。校园巡逻是保障校园安全的重要措施之一,通过定期和不定期的巡逻,能够及时发现和排除安全隐患,预防各类安全事故的发生。在巡逻过程中,安保人员需要对校园的各个区域进行全面检查,包括教学楼、办公楼、图书馆、运动场等。检查内容包括设施设备的运行情况、环境卫生状况、安全隐患等。如果发现问题,安保人员需要及时进行处理和报告,确保校园的安全稳定。以下是支持校园巡逻的相关说明: 巡逻区域 巡逻频率 巡逻内容 教学楼 定时和不定时 检查教室、走廊、楼梯等区域的设施设备是否正常运行,是否存在安全隐患。 办公楼 定时和不定时 检查办公室、会议室等区域的设施设备是否正常运行,是否存在安全隐患。 图书馆 定时和不定时 检查图书馆的书籍、设备等是否完好,是否存在安全隐患。 运动场 定时和不定时 检查运动场的设施设备是否正常运行,是否存在安全隐患。 应对突发情况 足够的安保人员数量可在面对突发事件时迅速响应,采取有效措施。在校园内,可能会发生各种突发事件,如火灾、治安事件、公共卫生事件等。在面对这些突发事件时,安保人员需要迅速响应,采取有效的措施进行处理,以保障师生的生命财产安全。足够的安保人员数量能够确保在突发事件发生时,能够迅速组织力量进行应对,及时控制局面,减少损失。同时,安保人员还需要具备一定的应急处理能力和专业知识,能够在突发事件发生时,迅速做出准确的判断和决策,采取有效的措施进行处理。以下是应对突发情况的相关说明: 突发事件类型 应对措施 火灾 及时报警,组织人员疏散,进行灭火救援。 治安事件 及时制止违法行为,保护现场,协助警方进行调查。 公共卫生事件 及时采取防控措施,如隔离、消毒等,配合相关部门进行处理。 人员资质要求 年龄与身高标准 安保人员的年龄和身高应符合一定的标准,以保证其具备良好的身体素质和工作能力。合适的年龄范围能够确保安保人员具备足够的体力和精力,能够胜任长时间的值班和巡逻工作。同时,合适的身高范围能够使安保人员在形象上更具威慑力,有利于维护校园的安全秩序。一般来说,男性安保人员的年龄应在18至55周岁之间,身高不得低于165cm;女性安保人员的年龄应在18至50周岁之间,身高不得低于165cm。通过严格的年龄和身高标准筛选,能够选拔出身体素质良好、工作能力较强的安保人员,为校园的安全稳定提供有力保障。 专业证书要求 安保人员应持有保安员证和消防设施操作员证书,以确保其具备专业的安保和消防知识技能。保安员证是安保人员从事安保工作的必备证书,持有该证书的人员具备一定的安保知识和技能,能够胜任安保工作。消防设施操作员证书是安保人员从事消防工作的必备证书,持有该证书的人员具备一定的消防知识和技能,能够熟练操作消防设施设备,预防和应对火灾事故。通过要求安保人员持有相关专业证书,能够提高安保人员的专业素质和工作能力,为校园的安全稳定提供有力保障。 健康与品行条件 安保人员应身体健康,无纹身、面部无疤痕,形象气质较好;品行良好,无违法犯罪记录。身体健康是安保人员从事安保工作的基本条件,只有身体健康的人员才能够胜任长时间的值班和巡逻工作。无纹身、面部无疤痕,形象气质较好能够使安保人员在形象上更具亲和力和威慑力,有利于维护校园的安全秩序。品行良好,无违法犯罪记录是安保人员从事安保工作的基本要求,只有品行端正的人员才能够保证工作的公正性和严肃性。通过严格的健康和品行条件筛选,能够选拔出身体素质良好、形象气质较好、品行端正的安保人员,为校园的安全稳定提供有力保障。 人员工作安排 门岗值班职责 安保人员负责做好学校南北两个校门24小时门岗值班护卫等工作,含来访人员登记、引导,人员进出管理等。在门岗值班过程中,安保人员需要严格执行学校的相关规章制度,对来访人员进行登记、引导,对人员和车辆的进出进行管理,维护校门口附近的治安、交通和清洁秩序。同时,安保人员还需要对学校设施设备及消防器材进行检查和登记,确保其正常运行和使用。通过认真履行门岗值班职责,能够为学校师生创造一个安全、有序的学习和生活环境。 巡逻检查任务 安保人员在行课期间对整个校园、建筑楼层内进行定时和不定时安全巡查。校园巡逻是保障校园安全的重要措施之一,通过定期和不定期的巡逻,能够及时发现和排除安全隐患,预防各类安全事故的发生。在巡逻过程中,安保人员需要对校园的各个区域进行全面检查,包括教学楼、办公楼、图书馆、运动场等。检查内容包括设施设备的运行情况、环境卫生状况、安全隐患等。如果发现问题,安保人员需要及时进行处理和报告,确保校园的安全稳定。 应急处理响应 安保人员对火灾、治安、公共卫生等突发事件有应急预案,事发时及时报告并协助处理。在校园内,可能会发生各种突发事件,如火灾、治安事件、公共卫生事件等。在面对这些突发事件时,安保人员需要迅速响应,按照应急预案的要求进行处理,及时报告学校和有关部门,并积极协助采取相应措施。通过制定应急预案和进行应急演练,能够提高安保人员的应急处理能力和响应速度,为校园的安全稳定提供有力保障。以下是应急处理响应的相关说明: 突发事件类型 应急处理措施 火灾 及时报警,组织人员疏散,进行灭火救援。 治安事件 及时制止违法行为,保护现场,协助警方进行调查。 公共卫生事件 及时采取防控措施,如隔离、消毒等,配合相关部门进行处理。 保洁人员岗位设置 岗位人员数量 全面覆盖清洁 保洁人员的数量应确保能够对校园地面公共区域、所有建筑物公共区域、厕所、功能室、部分办公室等进行全面清洁。校园的清洁工作涉及到多个区域和场所,需要安排足够的保洁人员进行全面覆盖清洁,以确保校园的环境卫生质量。在清洁过程中,保洁人员需要按照规定的工作流程和工作标准,对各个区域进行认真细致的清洁,包括地面清扫、拖地、清洗,墙面、墙砖及门窗玻璃的擦拭,厕所的清洁和消毒等。通过全面覆盖清洁,能够为学校师生创造一个整洁、舒适的学习和生活环境。 保证清洁频次 保洁人员能够按照规定时间和频次完成各项清洁任务,保持校园卫生。学校的清洁工作需要按照一定的时间和频次进行,以确保校园的环境卫生质量始终保持在较高水平。在日常工作中,保洁人员需要按照规定的时间和频次,对各个区域进行定期的清洁和消毒,如每天定时清洁厕所、及时清理垃圾桶内垃圾、校园道路和操场定期冲洗等。同时,保洁人员还需要在上课期间按规定时间做好各区域全面清扫、拖地或冲洗工作,每节课上课后做好各区域全面保洁工作。通过保证清洁频次,能够及时清除校园内的垃圾和污垢,保持校园的整洁和卫生。以下是保证清洁频次的相关说明: 清洁区域 清洁频次 清洁内容 厕所 每天4次 清洁马桶、洗手池、地面等,进行消毒处理。 垃圾桶 及时清理 清空垃圾桶内垃圾,保持垃圾桶整洁。 校园道路 定期冲洗 冲洗道路上的灰尘和污垢,保持道路清洁。 操场 每天清洁 清扫操场上的垃圾和杂物,保持操场整洁。 应对特殊情况 在特殊时期或有额外清洁需求时,保洁人员能够及时调整工作安排。在学校举办大型活动、迎接检查或遇到突发情况时,可能会有额外的清洁需求。在这种情况下,保洁人员需要及时调整工作安排,增加清洁力量,提高清洁标准,确保校园的环境卫生质量符合要求。同时,保洁人员还需要根据实际情况,制定相应的清洁方案和应急预案,以应对各种特殊情况。通过及时调整工作安排,保洁人员能够满足学校在特殊时期的清洁需求,为学校的正常运转提供有力保障。 人员素质要求 年龄与健康条件 保洁人员的年龄应在30至50周岁之间,身体健康,以保证其能够胜任清洁工作。合适的年龄范围能够确保保洁人员具备足够的体力和精力,能够胜任长时间的清洁工作。身体健康是保洁人员从事清洁工作的基本条件,只有身体健康的人员才能够承受清洁工作的劳动强度。通过严格的年龄和健康条件筛选,能够选拔出身体素质良好、工作能力较强的保洁人员,为校园的清洁工作提供有力保障。 品行与素质标准 保洁人员应无违法犯罪记录,品行良好,无明显残疾缺陷。无违法犯罪记录是保洁人员从事清洁工作的基本要求,只有品行端正的人员才能够保证工作的公正性和严肃性。品行良好能够使保洁人员在工作中遵守职业道德和规范,认真负责地完成各项清洁任务。无明显残疾缺陷能够确保保洁人员具备正常的工作能力,能够胜任清洁工作的各项要求。以下是品行与素质标准的相关说明: 素质要求 具体说明 无违法犯罪记录 通过背景调查,确保保洁人员无违法犯罪记录。 品行良好 要求保洁人员诚实守信、团结协作、认真负责。 无明显残疾缺陷 检查保洁人员的身体状况,确保其无明显残疾缺陷。 工作能力要求 保洁人员应动作麻利,以提高清洁效率,保证清洁质量。动作麻利能够使保洁人员在较短的时间内完成更多的清洁任务,提高工作效率。同时,动作麻利还能够保证清洁工作的质量,使清洁效果更加显著。在日常工作中,保洁人员需要熟练掌握各种清洁工具和清洁方法,能够快速、准确地完成各项清洁任务。通过提高工作能力,保洁人员能够更好地满足学校的清洁需求,为学校师生创造一个整洁、舒适的学习和生活环境。 岗位工作内容 日常清洁任务 保洁人员在上课期间按规定时间做好各区域全面清扫、拖地或冲洗工作,每节课上课后做好各区域全面保洁工作。在日常清洁工作中,保洁人员需要按照规定的时间和流程,对校园的各个区域进行全面的清扫、拖地或冲洗,以清除地面上的灰尘、污垢和垃圾。每节课上课后,保洁人员还需要对各区域进行全面保洁,及时清理课桌上的杂物、擦拭门窗玻璃等,保持教室的整洁和卫生。通过认真完成日常清洁任务,能够为学校师生创造一个良好的学习和生活环境。 重点区域保洁 保洁人员特别注意学校校门和公共区域的墙面、墙砖及门窗玻璃、大厅、过道的保洁工作,做到6面光。学校校门和公共区域是校园的重要形象窗口,需要进行重点保洁,以确保其整洁、美观。在保洁过程中,保洁人员需要使用专业的清洁工具和清洁剂,对墙面、墙砖及门窗玻璃进行认真擦拭,对大厅、过道进行全面清扫和拖地,做到6面光。通过重点区域保洁,能够提升校园的整体形象,为学校师生创造一个舒适、宜人的学习和生活环境。以下是重点区域保洁的相关说明: 重点区域 保洁标准 保洁方法 校门 干净整洁,无污渍、灰尘 使用清洁剂擦拭,定期冲洗。 公共区域墙面 无污渍、划痕,色泽一致 使用专业工具擦拭,修补划痕。 公共区域门窗玻璃 透明明亮,无污渍、手印 使用玻璃清洁剂擦拭,去除污渍和手印。 大厅、过道 地面干净,无垃圾、杂物 清扫、拖地,定期消毒。 定期专项清洁 保洁人员每天4次定时清洁厕所,及时清理垃圾桶内垃圾,校园道路、操场等定期冲洗。厕所是校园内人员使用频繁的区域,容易滋生细菌和异味,需要每天定时进行清洁和消毒,以确保其卫生状况良好。垃圾桶内垃圾需要及时清理,避免垃圾堆积产生异味和滋生细菌。校园道路和操场等区域需要定期冲洗,以清除地面上的灰尘和污垢,保持校园的整洁和卫生。通过定期专项清洁,能够有效地改善校园的环境卫生质量,为学校师生创造一个健康、舒适的学习和生活环境。 维修维护人员编制 人员数量确定 保障设施运行 维修维护人员的数量应确保配电设备、消防设备、各类水、电设施等正常运行。学校的设施设备是保障学校正常运转的重要基础,需要安排足够的维修维护人员进行日常维护和保养,以确保其正常运行。在日常工作中,维修维护人员需要对设施设备进行定期检查和维护,及时发现和排除故障隐患,确保设施设备的可靠性和安全性。通过保障设施运行,能够为学校师生提供一个稳定、安全的学习和生活环境。 及时维修处理 维修维护人员能及时处理师生报修的装置、设备等问题。在学校的日常使用过程中,设施设备可能会出现各种故障和问题,需要维修维护人员及时进行处理。维修维护人员需要建立快速响应机制,在接到师生报修后,能够迅速到达现场进行检查和维修,确保问题得到及时解决。同时,维修维护人员还需要对维修情况进行记录和跟踪,以便对设施设备的运行状况进行分析和评估。通过及时维修处理,能够减少设施设备故障对学校正常教学秩序的影响,提高学校的教学效率和服务质量。 定期检查维护 维修维护人员每天早晨对全校设施普查巡视,定期进行设备维护保养。定期检查维护是保障设施设备正常运行的重要措施之一,通过定期检查和维护,能够及时发现和排除设施设备的故障隐患,延长设施设备的使用寿命。在日常工作中,维修维护人员需要按照规定的时间和流程,对全校设施进行全面的普查巡视,包括配电设备、消防设备、各类水、电设施等。同时,维修维护人员还需要对设施设备进行定期的维护保养,如清洁、润滑、紧固等,确保设施设备的性能和状态良好。以下是定期检查维护的相关说明: 检查维护项目 检查维护周期 检查维护内容 配电设备 每天 检查设备的运行状态、温度、电压等参数,确保设备正常运行。 消防设备 每月 检查设备的完整性、有效性,进行消防演练和培训。 水、电设施 每周 检查管道、阀门、线路等是否存在漏水、漏电等问题,及时进行维修和更换。 人员资质条件 年龄与健康要求 维修维护人员的年龄原则上不超过55周岁,身体健康,以保证其有能力承担维修维护工作。合适的年龄范围能够确保维修维护人员具备足够的体力和精力,能够胜任长时间的维修维护工作。身体健康是维修维护人员从事维修维护工作的基本条件,只有身体健康的人员才能够承受维修维护工作的劳动强度。通过严格的年龄和健康条件筛选,能够选拔出身体素质良好、工作能力较强的维修维护人员,为学校的设施设备维护提供有力保障。 专业证书持有 维修维护人员应持有有效期内《中华人民共和国特种作业操作证低压电工作业证》,以确保其具备专业的电气维修技能。低压电工作业证是维修维护人员从事电气维修工作的必备证书,持有该证书的人员具备一定的电气知识和技能,能够熟练操作电气设备和工具,进行电气故障的诊断和排除。通过要求维修维护人员持有专业证书,能够提高维修维护人员的专业素质和工作能力,为学校的设施设备维护提供有力保障。 工作经验积累 维修维护人员应具有三年以上维修维护相关岗位工作实践经验,使其能熟练处理各类维修问题。在维修维护工作中,丰富的工作经验是解决问题的关键。具有三年以上维修维护相关岗位工作实践经验的人员,能够熟练掌握各种维修技能和方法,快速准确地诊断和解决各类维修问题。同时,这些人员还能够根据实际情况,制定合理的维修方案和措施,确保维修工作的质量和效率。通过积累工作经验,维修维护人员能够不断提高自己的业务水平和综合素质,为学校的设施设备维护提供更加优质的服务。 人员工作安排 设施日常维护 维修维护人员对配电设备、消防设备、各类水、电设施等进行日常检查和维护。在日常工作中,维修维护人员需要按照规定的时间和流程,对设施设备进行全面的检查和维护,包括设备的运行状态、温度、电压等参数的监测,设备的清洁、润滑、紧固等保养工作。通过日常检查和维护,能够及时发现和排除设施设备的故障隐患,确保设施设备的正常运行。以下是设施日常维护的相关说明: 维护项目 维护周期 维护内容 配电设备 每天 检查设备的运行状态、温度、电压等参数,进行清洁和紧固。 消防设备 每月 检查设备的完整性、有效性,进行维护和保养。 水、电设施 每周 检查管道、阀门、线路等是否存在漏水、漏电等问题,进行维修和更换。 问题及时处理 维修维护人员对师生报修的装置、设备等在接报修后当天到达现场处理,重大紧急情况立刻到达现场处理。在学校的日常使用过程中,设施设备可能会出现各种故障和问题,需要维修维护人员及时进行处理。维修维护人员需要建立快速响应机制,在接到师生报修后,能够迅速到达现场进行检查和维修,确保问题得到及时解决。对于重大紧急情况,维修维护人员需要立刻到达现场进行处理,以保障学校师生的生命财产安全。以下是问题及时处理的相关说明: 问题类型 处理时间 处理措施 一般故障 当天 进行检查和维修,确保设备正常运行。 重大紧急情况 立刻 启动应急预案,采取紧急措施,保障师生安全。 档案资料管理 维修维护人员建立维修台帐,保存完整维修档案资料,便于查询和统计。维修台帐和档案资料是记录设施设备维修维护情况的重要依据,通过建立维修台帐和保存完整维修档案资料,能够对设施设备的维修维护情况进行全面、准确的记录和跟踪。在日常工作中,维修维护人员需要及时记录设施设备的维修时间、维修内容、维修人员等信息,建立详细的维修台帐。同时,维修维护人员还需要保存好维修过程中的相关资料,如维修报告、更换零部件清单等,形成完整的维修档案资料。通过档案资料管理,能够为学校的设施设备管理提供有力的支持,为设施设备的更新改造和维护保养提供参考依据。以下是档案资料管理的相关说明: 管理内容 管理方式 管理目的 维修台帐建立 及时记录维修信息 全面、准确地记录设施设备的维修情况。 维修档案资料保存 妥善保存相关资料 形成完整的维修档案,为设施设备管理提供参考。 档案资料查询统计 定期进行查询统计 了解设施设备的维修状况,为决策提供依据。 人员配置承诺文件 人员配置达标承诺函 人员数量达标承诺 1)承诺本项目服务人员定编不少于15人,涵盖项目经理兼安保人员、安保人员、保洁人员、维修维护人员、车辆管理人员、器材管理人员等岗位。如此配置可确保各项物业管理服务工作顺利开展,满足学校日常运营的多方面需求。 2)保证在项目实施过程中,严格按照上述人员配置标准执行,不随意减少人员数量。严格的人员数量把控是保障服务质量稳定的基础,确保各岗位工作有序进行。 3)若因特殊情况需要对人员配置进行调整,将提前与学校沟通,并确保调整后的人员配置不低于15人的总定编标准。特殊情况的调整遵循沟通和保障原则,以维护学校物业管理服务的正常秩序。 4)承诺在中标后签订合同前,提供拟派人员的相关资料,包括但不限于身份证明、学历证书、岗位证书、健康证明等。完整的人员资料有助于学校对人员资质进行审核,确保人员符合岗位要求。 5)保证所提供的人员资料真实、有效,如有虚假信息,愿意承担相应的法律责任。真实有效的资料是诚信履约的体现,也是保障学校利益的重要前提。 6)若因人员配置不达标导致学校日常管理受到影响,将承担相应的赔偿责任。明确的责任承担机制可增强我方对人员配置达标的重视程度,保障学校的正常教学和生活秩序。 项目经理兼安保人员 安保人员 保洁人员 岗位素质达标承诺 1)承诺项目经理兼安保人员具备大专及以上学历、5年及以上非住宅类项目经理工作经验,并提供相关证明材料。高学历和丰富的工作经验能确保项目经理有效组织和管理项目,应对各类复杂情况。 2)保证安保人员持有保安员证,且不少于1人持有四级及以上消防设施操作员证书。专业的证书是安保人员具备相应技能的证明,可有效保障学校的安全秩序。 3)确保保洁、维修维护、车辆管理、器材管理人员满足年龄、健康、无犯罪记录等基本要求,并提供相关资质证明。符合基本要求的人员是各岗位工作质量的保障,能为学校提供可靠的服务。 4)若所派人员在工作过程中被发现不满足岗位素质要求,将及时进行更换,确保服务质量不受影响。及时的人员更换机制可保证服务的连续性和稳定性,维护学校的正常运营。 5)承诺对所有人员进行定期培训和考核,提高人员的业务能力和服务水平。定期的培训和考核有助于提升人员的专业素养和服务意识,更好地满足学校的需求。 6)若因人员岗位素质不达标导致学校发生安全事故或其他问题,将承担相应的法律责任。明确的法律责任可促使我方严格把控人员素质,保障学校的安全和稳定。 岗位 素质要求 证明材料 项目经理兼安保人员 大专及以上学历、5年及以上非住宅类项目经理工作经验 学历证书、工作经历证明 安保人员 持有保安员证,不少于1人持有四级及以上消防设施操作员证书 保安员证、消防设施操作员证书 保洁人员 年龄在30至50周岁之间,身体健康,无违法犯罪记录 身份证明、健康证明、无犯罪记录证明 维修维护人员 持有有效期内《中华人民共和国特种作业操作证低压电工作业证》,具有三年以上维修维护相关岗位工作实践经验 特种作业操作证、工作经历证明 车辆管理人员 男性年龄不超过60周岁,女性年龄不超过55周岁,身体健康,无明显残疾缺陷 身份证明、健康证明 器材管理人员 年龄不超过55周岁,具有初中以上学历,身体健康,无明显残疾缺陷 身份证明、学历证书、健康证明 服务质量保障承诺 1)承诺优化后的人员配置仍能满足学校日常管理需求,不影响整体服务质量。合理的人员配置优化是在保障服务质量的前提下进行的,确保学校的各项物业管理工作不受影响。 2)保证严格按照学校相关规章制度和服务标准开展工作,为学校提供优质的物业管理服务。遵循学校的规章制度和服务标准是提供高质量服务的基础,可提升学校的满意度。 3)若因人员配置问题导致服务质量下降,将采取相应的整改措施,直至达到学校要求。及时的整改措施可有效解决服务质量问题,保障学校的正常运营。 4)建立健全服务质量监督机制,定期对服务质量进行检查和评估,及时发现问题并解决。完善的监督机制可确保服务质量的稳定性和可靠性,不断提升服务水平。 5)承诺积极配合学校的工作安排,为学校的发展提供有力的支持。积极的配合态度可促进学校与我方的良好合作,共同推动学校的发展。 6)若因服务质量不达标导致学校受到损失,将承担相应的赔偿责任。明确的赔偿责任可增强我方对服务质量的重视程度,保障学校的合法权益。 拟派人员资料提交计划 资料收集安排 1)在中标结果公布后,立即启动拟派人员资料收集工作。及时启动资料收集工作可确保后续流程的顺利进行,为项目的开展做好准备。 2)安排专人负责与拟派人员沟通,告知其需要提供的资料清单和提交时间要求。专人负责的沟通方式可确保信息的准确传达,提高资料收集的效率。 3)建立资料收集进度跟踪机制,及时掌握资料收集情况,确保资料收集工作按时完成。进度跟踪机制可有效监控资料收集的进度,及时发现问题并解决。 4)对收集到的资料进行初步审核,确保资料的完整性和准确性。初步审核可提前发现资料中的问题,避免后续审核过程中的延误。 5)若发现资料存在问题,及时与拟派人员沟通,要求其补充或更正。及时的沟通可确保资料的准确性和完整性,为后续的审核工作提供可靠的依据。 6)在资料收集过程中,注意保护拟派人员的个人隐私,确保资料的安全。保护个人隐私和资料安全是我方应尽的责任,可增强拟派人员的信任。 人员资料收集 人员资料提交 资料审核流程 1)对收集到的拟派人员资料进行详细审核,包括但不限于身份证明、学历证书、岗位证书、健康证明等。详细的审核可确保人员的资质符合项目要求,保障服务质量。 2)核实资料的真实性和有效性,通过相关部门或机构进行查询和验证。真实性和有效性的核实是审核的关键环节,可避免虚假资料的影响。 3)检查资料是否符合学校和项目的要求,如年龄、学历、证书等是否满足岗位素质要求。符合要求的资料是人员胜任岗位的重要保障,可确保项目的顺利实施。 4)对审核过程中发现的问题进行记录和整理,及时与拟派人员沟通,要求其提供进一步的解释或证明材料。记录和沟通可确保问题得到及时解决,提高审核的效率和准确性。 5)若拟派人员无法提供有效的证明材料,将考虑更换人员,确保人员配置符合要求。人员更换机制可保证人员配置的合理性和有效性,满足项目的需求。 6)建立资料审核档案,对审核结果进行记录和保存,以备后续查询和参考。审核档案的建立可方便后续的管理和查询工作,为项目的持续开展提供支持。 审核步骤 审核内容 审核方式 初步审核 资料的完整性和准确性 人工检查 真实性核实 身份证明、学历证书、岗位证书、健康证明等的真实性 相关部门或机构查询验证 要求符合性检查 年龄、学历、证书等是否满足岗位素质要求 对比岗位要求 问题处理 对审核过程中发现的问题进行记录和沟通 与拟派人员沟通 人员更换决策 若拟派人员无法提供有效证明材料,考虑更换人员 综合评估 审核结果记录 建立资料审核档案,保存审核结果 电子档案记录 资料提交时间 1)承诺在中标后签订合同前,将拟派人员的相关资料提交给学校。按时提交资料是遵守合同约定的重要体现,可确保项目的顺利开展。 2)根据资料收集和审核的进度,合理安排资料提交时间,确保按时提交。合理的时间安排可提高工作效率,避免延误。 3)若因特殊情况需要延迟提交资料,将提前与学校沟通,并说明原因和预计提交时间。提前沟通可避免因延迟提交资料给学校带来不便,维护双方的良好合作关系。 4)在资料提交前,对资料进行再次检查和确认,确保资料的完整性和准确性。再次检查可确保提交的资料质量,避免因资料问题影响项目的推进。 5)将资料以纸质版和电子版的形式同时提交给学校,方便学校进行查阅和保存。多种形式的提交方式可满足学校的不同需求,提高资料的可利用性。 6)提交资料后,及时与学校确认资料的接收情况,确保资料安全送达。确认接收情况可保证资料的安全,避免丢失或损坏。 岗位配置要求 项目经理资质条件 大专及以上学历证明 学历证书提供 证书真实性保证 我公司承诺确保提供的学历证书真实有效,完全符合国家教育部门的相关规定。学历证书是个人受教育程度的重要证明,其真实性对于本项目的顺利开展至关重要。我们深知虚假证书可能带来的严重后果,因此将严格审核证书来源,确保其出自合法、正规的教育机构。只有真实有效的学历证书,才能证明项目经理具备相应的知识水平和学习能力,从而为项目的管理提供坚实的理论基础。我们将积极配合相关部门的审查,如有必要,可提供更多的证明材料来证实证书的真实性。 证书信息准确性 保证学历证书上的个人信息与实际情况一致,无任何虚假内容。学历证书上的信息是识别个人身份和学历背景的关键依据,准确无误的信息能够避免因信息不符而产生的误解和纠纷。我们将仔细核对证书上的姓名、出生日期、专业、毕业时间等信息,确保与项目经理的实际情况完全相符。同时,我们也会要求项目经理提供相关的辅助证明材料,如身份证、学籍档案等,以进一步验证信息的准确性。只有保证证书信息的准确无误,才能让学校和相关部门放心地将项目交给我们管理。 学历认证配套 必要时,可提供学历认证报告,进一步证明学历的真实性和有效性。学历认证报告是由专业的认证机构对学历证书进行审核和验证后出具的证明文件,具有较高的权威性和可信度。在本项目中,如果学校或相关部门对学历证书的真实性存在疑问,我们将积极配合提供学历认证报告。通过学历认证报告,可以更加直观地展示学历证书的真实性和有效性,消除各方的疑虑。我们将选择具有良好信誉和资质的认证机构进行学历认证,确保认证结果的准确性和可靠性。 学历专业相关性 专业契合项目需求 项目经理的专业知识能够紧密贴合学校物业管理服务的实际需求,助力项目的顺利开展。学校物业管理服务涉及到多个领域的知识和技能,如安全管理、环境卫生、设施维护等。因此,项目经理的专业应与这些领域相关,具备相应的专业知识和技能。例如,具有物业管理、公共管理、安全工程等专业背景的人员,能够更好地理解和处理学校物业管理服务中的各种问题。我们将根据项目的实际需求,选拔具有相关专业背景的项目经理,确保其专业知识能够为项目的管理提供有力的支持。 知识应用于实践 将所学专业知识有效应用于项目管理实践中,提升管理效率和服务质量。专业知识只有与实践相结合,才能发挥其最大的价值。在本项目中,项目经理将运用所学的专业知识,制定科学合理的管理策略和方法,优化项目管理流程,提高管理效率。同时,将专业知识应用于实际工作中,能够更好地解决项目中遇到的各种问题,提升服务质量。例如,运用安全管理知识,加强学校的安全防范措施,保障师生的生命财产安全;运用环境卫生管理知识,提高学校的环境卫生水平,为师生创造良好的学习和生活环境。 持续专业学习能力 项目经理具备持续学习专业知识的能力,以适应不断变化的物业管理需求。物业管理行业是一个不断发展和变化的行业,新的技术、理念和方法不断涌现。因此,项目经理需要具备持续学习的能力,不断更新自己的知识和技能,以适应行业的发展和变化。我们将鼓励项目经理参加各种培训课程、学术交流活动等,不断提升自己的专业水平。同时,为项目经理提供良好的学习环境和资源,支持其持续学习和发展。通过持续学习,项目经理能够更好地应对项目中遇到的各种挑战,为项目的成功实施提供有力的保障。 学历提升与发展 参与培训课程 项目经理将积极参与相关的培训课程和学习活动,拓宽知识面和视野。培训课程和学习活动是提升个人专业能力和综合素质的重要途径。通过参与这些活动,项目经理能够接触到最新的行业动态、技术和理念,学习到先进的管理经验和方法。同时,还能够与其他同行进行交流和分享,拓宽自己的人脉资源。我们将为项目经理提供丰富的培训课程和学习活动机会,鼓励其积极参与。例如,组织项目经理参加物业管理行业的研讨会、培训班、学术讲座等,让其不断提升自己的专业水平和综合素质。 获取专业认证 项目经理将努力获取与物业管理相关的专业认证,提升专业认可度。专业认证是对个人专业能力和知识水平的一种认可和证明。在物业管理行业,拥有相关的专业认证能够提高个人的竞争力和职业发展空间。我们将鼓励项目经理获取如物业管理师、注册安全工程师等专业认证。为了帮助项目经理顺利获取专业认证,我们将提供必要的支持和帮助,如提供学习资料、组织培训等。以下是一些与物业管理相关的专业认证及其简介: 专业认证名称 认证机构 认证内容 认证作用 物业管理师 国家人力资源和社会保障部 涵盖物业管理基本理论、实务操作、法规政策等方面的知识和技能 证明具备从事物业管理工作的专业能力,提高职业认可度和竞争力 注册安全工程师 应急管理部 涉及安全生产法律法规、安全管理、安全技术等领域的知识和技能 提升在安全管理方面的专业能力,保障项目的安全生产 消防设施操作员 消防行业职业技能鉴定指导中心 主要考核消防设施的操作、维护、保养等技能 确保能够正确操作和维护消防设施,保障项目的消防安全 与同行交流学习 项目经理将与同行进行交流学习,借鉴先进的管理经验和方法。同行之间的交流学习是促进个人成长和行业发展的重要方式。通过与同行交流,项目经理能够了解到其他项目的成功经验和失败教训,学习到先进的管理理念和方法。同时,还能够发现自己的不足之处,及时进行改进和提升。我们将鼓励项目经理参加行业协会组织的活动、交流会议等,与同行进行广泛的交流和合作。例如,组织项目经理参加物业管理行业的经验交流会、案例分享会等,让其在交流中学习,在学习中成长。 非住宅类项目管理经验 五年以上管理经验证明 项目经验材料完整性 我公司将提供完整的项目经验材料,涵盖项目名称、起止时间、担任职务等详细信息。这些材料是证明项目经理具备五年以上非住宅类项目管理经验的重要依据。完整的项目经验材料能够清晰地展示项目经理在各个项目中的工作经历和职责,体现其管理能力和专业水平。我们将对这些材料进行认真整理和审核,确保其真实性和完整性。同时,还将提供相关的证明文件,如项目合同、工作证明等,以进一步证实材料的真实性。只有提供完整的项目经验材料,才能让学校和相关部门对项目经理的管理经验有更全面的了解和认识。 经验材料真实性核实 保证项目经验材料真实可靠,可接受相关部门的核实和查证。项目经验材料的真实性是评估项目经理管理能力和专业水平的关键。我们深知虚假材料可能带来的严重后果,因此将严格审核材料的来源和真实性。在提供材料之前,我们将与项目经理进行沟通和确认,确保材料中的信息准确无误。同时,我们也会积极配合相关部门的核实和查证工作,如有必要,可提供更多的证明材料和证人信息。只有保证项目经验材料的真实性,才能赢得学校和相关部门的信任和认可。 服务质量提升成果 经验材料与项目匹配 提供的项目经验材料与学校物业管理服务项目具有一定的相关性和借鉴性。学校物业管理服务项目具有其独特的特点和需求,如保障师生安全、维护教学秩序、提供良好的学习和生活环境等。因此,项目经理的项目经验应与这些特点和需求相匹配。例如,具有学校、写字楼、商场等非住宅类项目管理经验的人员,能够更好地理解和处理学校物业管理服务中的各种问题。我们将根据项目的实际需求,筛选具有相关项目经验的项目经理,并确保其项目经验材料能够为项目的管理提供有益的借鉴。 类似项目管理成果展示 服务质量提升成果 呈现通过管理措施使服务质量得到显著提升的具体案例和数据。服务质量是物业管理项目的核心指标之一,提升服务质量能够提高业主和用户的满意度。在以往的类似项目中,项目经理通过采取一系列有效的管理措施,如优化服务流程、加强员工培训、引入先进的管理技术等,使服务质量得到了显著提升。我们将收集和整理这些具体案例和数据,如客户满意度调查结果、服务投诉率的下降情况等,以直观地展示服务质量提升的成果。这些案例和数据将为学校和相关部门提供参考,证明项目经理具备提升服务质量的能力。 成本控制成效展示 展示在项目管理中有效控制成本的方法和成果,实现资源的合理利用。成本控制是物业管理项目的重要任务之一,合理控制成本能够提高项目的经济效益。在以往的类似项目中,项目经理通过制定科学合理的成本预算、优化资源配置、加强成本监控等措施,有效地控制了项目成本。我们将详细介绍这些成本控制方法和成果,如成本降低的具体金额、资源利用率的提高情况等。通过展示这些成果,能够证明项目经理具备良好的成本控制能力,能够在保证服务质量的前提下,实现资源的合理利用。 客户满意度提高例证 提供客户满意度调查结果和相关反馈,证明在项目管理中获得了客户的认可。客户满意度是衡量物业管理项目成功与否的重要标准之一。在以往的类似项目中,项目经理通过提供优质的服务、及时解决客户问题、加强与客户的沟通等方式,赢得了客户的信任和认可。我们将收集和整理客户满意度调查结果和相关反馈,如客户的表扬信、评价等,以证明在项目管理中获得了客户的认可。这些例证将为学校和相关部门提供参考,证明项目经理具备良好的客户服务能力。 管理经验应用于本项目 经验转化为管理策略 项目经理将把成功的管理经验转化为适合本项目的具体管理策略和方法。每个项目都有其独特的特点和需求,因此需要制定针对性的管理策略和方法。在以往的类似项目中,项目经理积累了丰富的管理经验,这些经验将为制定本项目的管理策略提供重要的参考。例如,在人员管理方面,将借鉴以往项目中有效的员工培训和激励机制,提高员工的工作积极性和业务能力;在安全管理方面,将采用以往项目中成功的安全防范措施,保障学校的安全。以下是将经验转化为管理策略的具体示例: 以往项目经验 转化为本项目的管理策略 通过建立有效的沟通机制,提高了项目团队的协作效率 在本项目中,建立定期的项目沟通会议,加强各部门之间的信息交流和协作 采用先进的设备管理系统,提高了设备的运行效率和维护质量 在本项目中,引入类似的设备管理系统,对学校的设施设备进行实时监控和管理 通过开展客户满意度调查,及时了解客户需求并进行改进 在本项目中,定期开展师生满意度调查,根据调查结果调整服务内容和质量 解决问题的借鉴作用 借鉴以往处理问题的经验,快速有效地解决本项目中可能出现的各类问题。在以往的类似项目中,项目经理遇到过各种类型的问题,如安全事故、设备故障、客户投诉等。通过总结这些问题的处理经验,能够形成一套有效的问题解决方法。在本项目中,当遇到类似问题时,项目经理将能够迅速做出反应,采取相应的措施进行解决。例如,在处理安全事故方面,将借鉴以往的应急预案和处理流程,确保能够及时控制事故的发展,减少损失。以下是借鉴以往经验解决问题的具体示例: 应急处理团队 以往项目问题 处理经验 本项目借鉴措施 发生火灾事故 立即启动应急预案,组织人员疏散,配合消防部门进行灭火救援 在本项目中,制定完善的火灾应急预案,定期组织消防演练,提高师生的应急逃生能力 设备突发故障 迅速联系维修人员进行抢修,同时采取临时措施保障设备的基本运行 在本项目中,建立设备维修应急机制,储备必要的维修配件,确保设备故障能够及时得到解决 客户投诉服务质量问题 及时与客户沟通,了解问题原因,采取改进措施并给予客户反馈 在本项目中,设立客户投诉处理专线,确保师生的投诉能够得到及时处理和反馈 提升项目管理效率 通过应用经验,优化项目管理流程,提高管理效率和服务响应速度。在以往的类似项目中,项目经理通过不断总结和优化管理流程,提高了项目的管理效率。在本项目中,将借鉴这些经验,对项目管理流程进行重新梳理和优化。例如,简化审批流程、提高信息传递效率、加强部门之间的协作等。通过优化管理流程,能够减少不必要的环节和时间浪费,提高管理效率和服务响应速度。同时,还能够降低管理成本,提高项目的经济效益。 突发事件处理能力证明 突发事件处理案例展示 案例的多样性呈现 展示的案例涵盖不同类型的突发事件,如安全事故、公共卫生事件等,体现处理能力的全面性。在以往的项目管理中,可能会遇到各种类型的突发事件,每种事件都有其独特的特点和处理方式。通过展示多样性的案例,能够证明项目经理具备应对不同类型突发事件的能力。例如,在安全事故方面,展示火灾、地震等灾害事故的处理案例;在公共卫生事件方面,展示疫情防控、食物中毒等事件的处理案例。这些案例将详细描述事件的发生过程、采取的处理措施以及最终的处理结果,体现项目经理在处理突发事件时的冷静、果断和专业能力。 处理过程的详细描述 详细描述突发事件的处理过程,包括采取的措施、决策依据和最终结果。处理过程的详细描述能够让学校和相关部门了解项目经理在处理突发事件时的思路和方法。在描述处理过程时,将重点介绍采取的具体措施,如组织救援、疏散人员、控制疫情传播等;决策依据,如相关的法律法规、应急预案、专业知识等;以及最终的处理结果,如事故得到控制、人员伤亡减少、疫情得到有效防控等。通过详细描述处理过程,能够展示项目经理的应急处理能力和决策水平。 案例的真实性验证 确保案例真实可靠,可提供相关的证明材料和证人信息。案例的真实性是证明项目经理突发事件处理能力的关键。我们将对展示的案例进行严格审核,确保其真实发生且处理过程和结果准确无误。同时,将提供相关的证明材料,如事故报告、医疗记录、新闻报道等,以证实案例的真实性。如有必要,还将提供证人信息,让学校和相关部门能够进一步核实案例的真实性。只有提供真实可靠的案例,才能让学校和相关部门对项目经理的突发事件处理能力有更准确的评估和信任。 应急预案制定与完善 预案的针对性设计 应急预案针对学校的特点和实际情况进行设计,具有较强的针对性和可操作性。学校是人员密集的场所,涉及到师生的生命安全和教学秩序,因此应急预案需要充分考虑学校的特点和实际情况。在设计应急预案时,将对学校的建筑结构、人员分布、设施设备等进行详细调查和分析,制定出符合学校实际的应急响应流程和措施。例如,针对学校的教学楼、图书馆、实验室等...
物业管理服务采购项目投标方案.docx
下载提示

1.本文档仅提供部分内容试读;

2.支付并下载文件,享受无限制查看;

3.本网站所提供的标准文本仅供个人学习、研究之用,未经授权,严禁复制、发行、汇编、翻译或网络传播等,侵权必究;

4.左侧添加客服微信获取帮助;

5.本文为word版本,可以直接复制编辑使用。


这个人很懒,什么都没留下
未认证用户 查看用户
该文档于 上传
×
精品标书制作
百人专家团队
擅长领域:
工程标 服务标 采购标
16852
已服务主
2892
中标量
1765
平台标师
扫码添加客服
客服二维码
咨询热线:192 3288 5147
公众号
微信客服
客服