文库 服务类投标方案 维保服务

信息化建设与管理中心采购维保升级服务.docx

DOCX   1011页   下载900   2025-07-13   浏览92   收藏31   点赞904   评分-   570069字   228.00

AI慧写标书

十分钟千页标书高效生成

温馨提示:当前文档最多只能预览 15 页,若文档总页数超出了 15 页,请下载原文档以浏览全部内容。
信息化建设与管理中心采购维保升级服务.docx 第1页
信息化建设与管理中心采购维保升级服务.docx 第2页
信息化建设与管理中心采购维保升级服务.docx 第3页
信息化建设与管理中心采购维保升级服务.docx 第4页
信息化建设与管理中心采购维保升级服务.docx 第5页
信息化建设与管理中心采购维保升级服务.docx 第6页
信息化建设与管理中心采购维保升级服务.docx 第7页
信息化建设与管理中心采购维保升级服务.docx 第8页
信息化建设与管理中心采购维保升级服务.docx 第9页
信息化建设与管理中心采购维保升级服务.docx 第10页
信息化建设与管理中心采购维保升级服务.docx 第11页
信息化建设与管理中心采购维保升级服务.docx 第12页
信息化建设与管理中心采购维保升级服务.docx 第13页
信息化建设与管理中心采购维保升级服务.docx 第14页
信息化建设与管理中心采购维保升级服务.docx 第15页
剩余996页未读, 下载浏览全部

开通会员, 优惠多多

6重权益等你来

首次半价下载
折扣特惠
上传高收益
特权文档
AI慧写优惠
专属客服
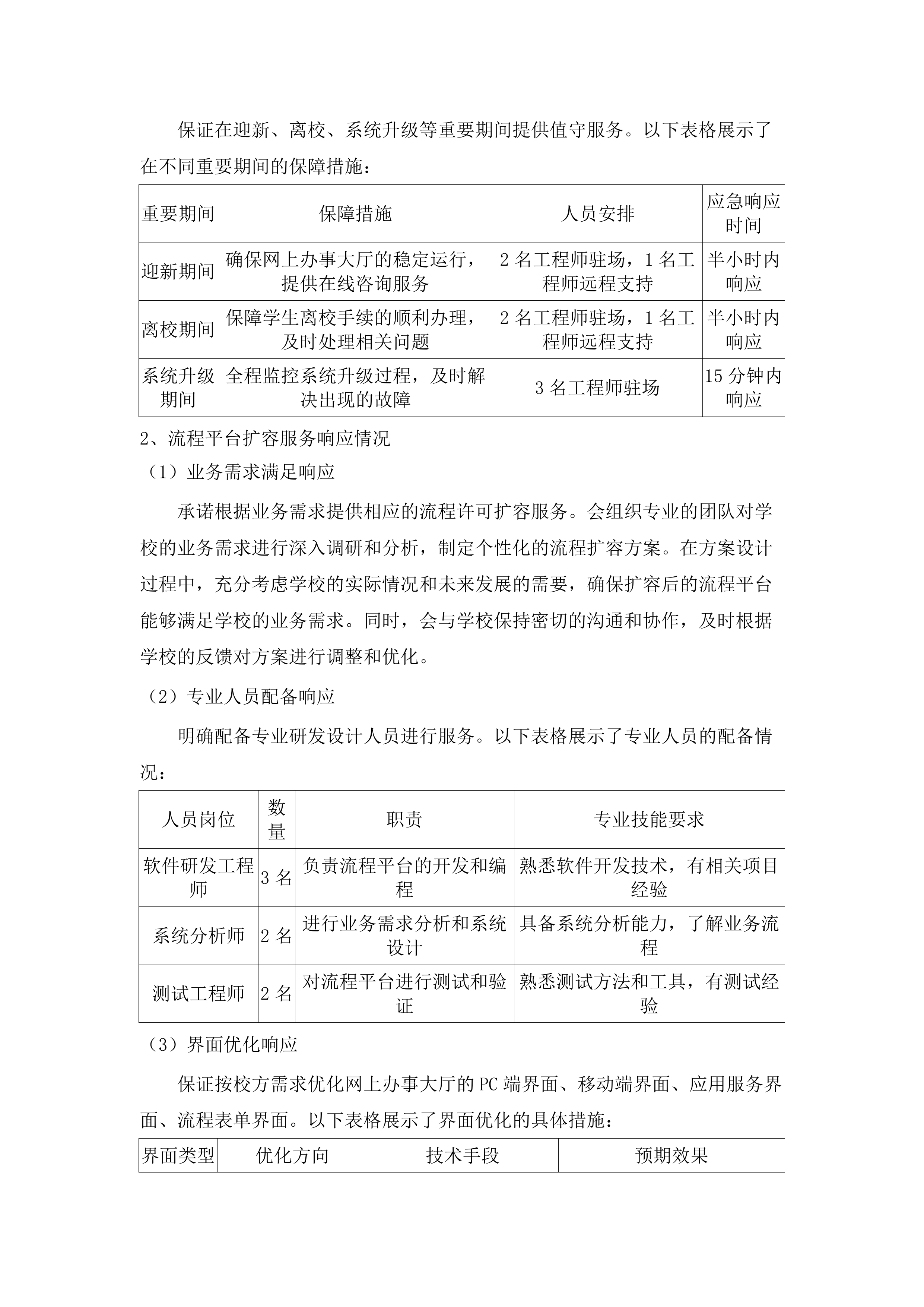
信息化建设与管理中心采购维保升级服务 第一章 对采购文件技术参数的响应程度 9 第一节 技术参数响应表 9 一、 重要技术指标响应 9 二、 一般技术指标响应 22 第二节 技术偏离说明 37 一、 重要技术指标说明 37 二、 一般技术指标说明 58 第三节 佐证材料准备 69 一、 产品检测报告准备 69 二、 技术说明书整理 92 三、 用户案例收集 101 第四节 材料一致性审核 112 一、 技术响应文件审核 112 二、 佐证材料一致性核对 122 第二章 服务方案 135 第一节 项目需求分析 135 一、 网上办事大厅运维开发需求 135 二、 网站群维护服务需求 141 三、 一卡通平台运维需求 151 四、 基础教学云平台维保需求 159 五、 统计中台建设服务需求 168 六、 网络安全测评服务需求 177 七、 密码应用评估服务需求 184 八、 正版化软件服务需求 193 第二节 实施目标制定 201 一、 网上办事大厅运行目标 201 二、 网站群系统安全目标 209 三、 一卡通平台运行目标 220 四、 基础教学云平台维保目标 232 五、 统计中台建设目标 240 六、 网络安全测评目标 248 七、 密码应用评估目标 256 八、 正版化软件服务目标 265 第三节 驻场维保服务 276 一、 网上办事大厅驻场服务 276 二、 一卡通系统驻场服务 286 第四节 流程平台扩容 294 一、 PC端界面优化服务 294 二、 移动端界面优化服务 305 三、 流程调研配置服务 315 第五节 研究生课程助手开发 322 一、 课程助手功能开发 322 二、 开发流程及质量保障 330 第六节 空教室查询工具开发 341 一、 查询工具功能设计 341 二、 开发实施及优化 350 第七节 办事指南应用开发 358 一、 应用功能开发要点 358 二、 开发过程及质量控制 367 第八节 智能问答接口开发 380 一、 接口改造技术要点 380 二、 开发流程及保障 389 第九节 运维保障方案 396 一、 系统监控与预警 396 二、 版本升级与维护 405 三、 运维报告与评估 413 第十节 开发技术流程 419 一、 原型设计阶段 419 二、 功能开发阶段 428 三、 测试验证阶段 438 四、 上线部署阶段 445 第十一节 开发重难点解决 455 一、 多系统接口兼容问题 455 二、 数据同步延迟问题 464 三、 用户权限复杂问题 475 第十二节 技术服务团队配置 485 一、 团队成员岗位设置 485 二、 团队人员资质保障 493 第十三节 技术支撑能力保障 507 一、 服务响应机制 507 二、 备用设备资源池 516 第十四节 运维服务流程 531 一、 事件受理环节 531 二、 分级响应机制 540 三、 问题排查与处置 547 四、 反馈与闭环记录 557 第三章 进度保证措施 574 第一节 服务进度计划 574 一、 网上办事大厅服务进度 574 二、 网站群维护开发进度 577 三、 校园一卡通运维进度 582 四、 云平台软硬件维保进度 585 五、 统计中台建设进度 589 六、 网络安全测评进度 595 七、 密码应用评估进度 599 八、 正版化软件服务进度 603 第二节 进度计划任务分解 611 一、 网上办事大厅任务拆解 611 二、 网站群服务任务细分 615 三、 校园一卡通运维拆解 619 四、 云平台维保任务细分 622 五、 统计中台建设分解 625 六、 网络安全测评细分 629 七、 密码应用评估拆解 633 八、 正版化软件服务细分 636 第三节 进度管理措施 642 一、 网上办事大厅进度监控 642 二、 网站群服务进度管控 647 三、 校园一卡通运维管理 652 四、 云平台维保进度调控 657 五、 统计中台建设管控 662 六、 网络安全测评管理 666 七、 密码应用评估调控 669 八、 正版化软件服务管控 673 第四节 进度保障措施 677 一、 网上办事大厅进度保障 677 二、 网站群服务进度保障 681 三、 校园一卡通运维保障 686 四、 云平台维保进度保障 691 五、 统计中台建设保障 696 六、 网络安全测评保障 699 七、 密码应用评估保障 704 八、 正版化软件服务保障 709 第四章 质量保证措施 715 第一节 服务质量保证方案 715 一、 统一质量目标与验收标准 715 二、 质量检查机制 722 三、 阶段性交付成果验收 730 第二节 质量管理措施 741 一、 质量管理小组 741 二、 PDCA循环改进 751 三、 第三方专家评估 760 四、 客户满意度调查 769 第三节 服务质量保障措施 778 一、 专属质量负责人 778 二、 标准化作业手册 787 三、 多级质量反馈机制 794 四、 服务质量考核制度 801 第四节 风险控制措施 809 一、 潜在风险点识别分类 809 二、 风险预警机制 816 三、 应急预案编制 825 四、 风险演练 833 第五节 安全及保密服务措施 842 一、 遵守相关法规 842 二、 数据访问权限管理 848 三、 签订保密协议 855 四、 全程日志审计 862 第五章 应急保障方案 877 第一节 应急准备方案 877 一、 应急资源储备机制 877 二、 专业应急响应小组 886 三、 应急通讯与交通配置 894 四、 定期应急演练安排 900 第二节 监测与预警方案 905 一、 全天候系统运行监测 905 二、 三级预警机制设定 913 三、 日志数据分析预警 923 第三节 应急事件级别划分 932 一、 一级特别重大事故 932 二、 二级重大事故 938 三、 三级较大事故 943 四、 四级一般事故 948 第四节 应急事件响应流程 952 一、 接报与初步判断 952 二、 启动应急预案 959 三、 现场处置工作 965 四、 恢复验证与复盘 976 第五节 故障分类与处理方法 983 一、 硬件故障处理 983 二、 软件故障处理 992 三、 网络故障处理 1000 四、 应用故障处理 1005 对采购文件技术参数的响应程度 技术参数响应表 重要技术指标响应 明确8项重要指标 网上办事大厅驻场人员要求 人员数量指标 严格遵循招标要求,明确网上办事大厅驻场服务所需的软件工程师数量为3名。这一数量的确定是基于对项目规模、复杂程度以及服务需求的综合考量。确保在项目实施过程中,有足够的专业人员提供及时、高效的服务,以满足内蒙古工业大学信息化建设与管理中心在网上办事大厅运维及开发方面的工作需求。同时,这3名软件工程师将具备扎实的专业知识和丰富的实践经验,能够熟练应对各种技术难题,保障网上办事大厅的稳定运行。 驻场软件工程师经验 人员经验指标 我公司要求驻场软件工程师具备相应工作经验。为了更清晰地展示人员经验要求,现以表格形式呈现: 经验要求 具体说明 软件研发经验 需有3年以上软件研发经验,熟悉软件开发流程和相关技术工具。 系统运维经验 具备2年以上系统运维经验,能够独立处理系统故障和进行日常维护。 网上办事大厅相关经验 有参与过网上办事大厅项目的经验者优先,熟悉相关业务流程和技术架构。 人员培训指标 强调驻场软件工程师需经过产品和业务培训。以下表格详细说明了培训的相关内容: 驻场软件工程师培训 培训内容 培训目标 培训方式 培训时长 产品培训 使工程师熟悉网上办事大厅的功能、架构和技术细节 内部培训课程、线上学习资料 2周 业务培训 了解内蒙古工业大学的业务流程和管理需求 实地调研、业务交流会议 1周 技术更新培训 掌握最新的技术发展和行业趋势 外部专家讲座、技术研讨会 按需安排 流程平台扩容服务要求 业务需求匹配指标 流程许可扩容服务要与本年业务需求相匹配。这要求对内蒙古工业大学的业务进行深入调研和分析,了解其在不同阶段的业务重点和发展方向。通过与学校相关部门的沟通和协作,收集业务需求信息,制定针对性的流程扩容方案。确保扩容后的流程平台能够满足学校在网上办事、信息管理等方面的实际需求,提高业务办理效率和服务质量。同时,会根据业务需求的变化及时调整和优化流程,保持流程与业务的高度契合。 流程许可完整性指标 提供的流程许可需涵盖本年业务所需的全部内容。这意味着在设计和开发流程许可时,要全面考虑学校各项业务的流程和环节,确保没有遗漏。从业务申请、审批到结果反馈,每个步骤都要在流程许可中得到体现。同时,要保证流程许可的准确性和规范性,避免出现模糊不清或歧义的情况。此外,还会对流程许可进行定期审查和更新,以适应业务的发展和变化,保障流程的完整性和有效性。 服务时效性指标 确保流程许可扩容服务在规定时间内完成。根据项目的整体进度和学校的需求,制定详细的服务计划和时间表。明确各个阶段的工作任务和时间节点,合理安排人力和资源,确保服务能够按时交付。在服务过程中,建立有效的沟通机制,及时向学校反馈服务进展情况,遇到问题及时解决,避免延误。同时,会预留一定的时间进行测试和验证,确保扩容后的流程平台稳定可靠,能够正常运行。 流程实施服务数量要求 流程数量下限指标 规定流程调研实施服务的数量不少于70套。这是为了满足内蒙古工业大学多样化的业务需求,确保学校的各项业务都能够通过规范化的流程进行管理和办理。在确定流程数量时,充分考虑了学校的规模、业务种类以及未来发展的可能性。通过提供足够数量的流程实施服务,能够提高学校的工作效率,减少人工干预,提升管理水平。同时,会对这些流程进行分类和整理,方便学校进行使用和管理。 服务完整性指标 每套流程的调研实施服务需包含工程师现场流程调研、梳理配置和制作、数据采集、撰写文档等完整内容。在现场流程调研阶段,工程师会深入了解学校的业务流程和需求,与相关人员进行沟通和交流,收集详细的信息。然后进行梳理配置和制作,设计出符合学校实际情况的流程方案。在数据采集过程中,确保数据的准确性和完整性,为流程的运行提供可靠的支持。最后,撰写详细的文档,记录流程的设计思路、操作步骤和注意事项,方便学校进行使用和维护。 售后服务指标 明确上述流程需提供1年的售后服务。这是为了保障学校在使用流程过程中的顺利运行,及时解决遇到的问题。在售后服务期间,会安排专业的技术人员对流程进行监控和维护,定期进行检查和优化。对于学校提出的问题和需求,会在规定的时间内做出响应,并提供解决方案。同时,还会根据学校的反馈和业务发展的需要,对流程进行升级和改进,不断提升服务质量。 填写投标响应情况 驻场服务响应情况 人员提供响应 承诺按照要求提供3名符合条件的软件工程师。我公司将严格筛选和选拔人员,确保这3名软件工程师具备扎实的专业知识、丰富的实践经验和良好的服务意识。他们将熟悉网上办事大厅的运维和开发技术,能够熟练处理各种技术问题。同时,会对这些工程师进行相关的培训和教育,使其了解内蒙古工业大学的业务需求和工作环境,更好地为学校提供服务。 服务时间响应 明确在服务期内按每周2天,每天7小时提供驻场服务。会合理安排工程师的工作时间和任务,确保在规定的时间内为学校提供高效、优质的服务。在服务过程中,工程师将严格遵守学校的工作制度和规定,积极与学校相关部门沟通和协作,及时解决遇到的问题。同时,会建立服务记录和反馈机制,对服务质量进行跟踪和评估,不断提高服务水平。 重要期间保障响应 保证在迎新、离校、系统升级等重要期间提供值守服务。以下表格展示了在不同重要期间的保障措施: 重要期间 保障措施 人员安排 应急响应时间 迎新期间 确保网上办事大厅的稳定运行,提供在线咨询服务 2名工程师驻场,1名工程师远程支持 半小时内响应 离校期间 保障学生离校手续的顺利办理,及时处理相关问题 2名工程师驻场,1名工程师远程支持 半小时内响应 系统升级期间 全程监控系统升级过程,及时解决出现的故障 3名工程师驻场 15分钟内响应 流程平台扩容服务响应情况 业务需求满足响应 承诺根据业务需求提供相应的流程许可扩容服务。会组织专业的团队对学校的业务需求进行深入调研和分析,制定个性化的流程扩容方案。在方案设计过程中,充分考虑学校的实际情况和未来发展的需要,确保扩容后的流程平台能够满足学校的业务需求。同时,会与学校保持密切的沟通和协作,及时根据学校的反馈对方案进行调整和优化。 专业人员配备响应 明确配备专业研发设计人员进行服务。以下表格展示了专业人员的配备情况: 人员岗位 数量 职责 专业技能要求 软件研发工程师 3名 负责流程平台的开发和编程 熟悉软件开发技术,有相关项目经验 系统分析师 2名 进行业务需求分析和系统设计 具备系统分析能力,了解业务流程 测试工程师 2名 对流程平台进行测试和验证 熟悉测试方法和工具,有测试经验 界面优化响应 保证按校方需求优化网上办事大厅的PC端界面、移动端界面、应用服务界面、流程表单界面。以下表格展示了界面优化的具体措施: 界面类型 优化方向 技术手段 预期效果 PC端界面 提高界面的简洁性和易用性 采用响应式设计,优化布局和导航 提升用户体验,提高操作效率 移动端界面 增强界面的适配性和交互性 开发移动应用程序,优化触摸操作 方便用户在移动设备上使用 应用服务界面 突出服务内容和功能 优化界面设计,增加提示信息 提高服务的可见性和使用率 流程表单界面 简化表单填写流程 采用智能表单技术,自动填充信息 减少用户输入工作量,提高表单填写效率 流程实施服务响应情况 流程数量响应 承诺提供不少于70套流程的调研实施服务。会组织专业的团队对学校的业务流程进行全面调研和分析,根据学校的实际需求和业务特点,设计和开发符合要求的流程。在流程设计过程中,充分考虑学校的管理模式和工作习惯,确保流程的可操作性和实用性。同时,会对这些流程进行分类和整理,方便学校进行使用和管理。 服务内容响应 明确服务内容包含工程师现场流程调研、梳理配置和制作、数据采集、撰写文档。在现场流程调研阶段,工程师会与学校相关部门的人员进行深入沟通和交流,了解业务流程的现状和存在的问题。然后进行梳理配置和制作,设计出科学合理的流程方案。在数据采集过程中,确保数据的准确性和完整性,为流程的运行提供可靠的支持。最后,撰写详细的文档,记录流程的设计思路、操作步骤和注意事项,方便学校进行使用和维护。 售后服务期限响应 保证提供上述流程1年的售后服务。在售后服务期间,会安排专业的技术人员对流程进行监控和维护,定期进行检查和优化。对于学校提出的问题和需求,会在规定的时间内做出响应,并提供解决方案。同时,会根据学校的反馈和业务发展的需要,对流程进行升级和改进,不断提升服务质量。 确保无重要指标遗漏 网上办事大厅指标核查 驻场服务指标核查 检查驻场人员数量、服务时间、重要期间保障等指标是否完整列出。会制定详细的核查清单,对驻场服务的各项指标进行逐一核对。确保驻场人员数量符合要求,服务时间安排合理,重要期间的保障措施到位。同时,会对相关的文件和记录进行审查,确保指标的真实性和准确性。如果发现有遗漏或不符合要求的情况,会及时进行补充和整改。 流程服务指标核查 确认流程平台扩容、实施服务的各项指标有无遗漏。会组织专业的人员对流程服务的指标进行全面审查,包括流程数量、服务内容、服务质量、售后服务等方面。确保流程平台扩容和实施服务的各项指标都明确、具体,没有遗漏。同时,会对指标的合理性和可行性进行评估,确保能够满足学校的实际需求。如果发现有问题,会及时与相关部门沟通,进行调整和完善。 应用开发指标核查 核实应用开发服务及智能问答接口定制化开发的指标是否齐全。以下表格展示了应用开发指标的核查情况: 指标类别 具体指标 核查结果 处理措施 功能指标 研究生课程助手、空教室查询工具、办事指南应用、智能问答接口等功能是否完整 已核查,指标齐全 无 性能指标 响应时间、并发处理能力等性能要求是否达标 待进一步测试 进行性能测试,确保达标 兼容性指标 是否支持主流浏览器和操作系统 已核查,指标齐全 无 网站群服务指标核查 服务内容指标核查 检查网站改版、新建、适配及安全保障等服务内容指标是否完整。会制定详细的核查计划,对网站群服务的各项内容进行逐一检查。确保网站改版、新建和适配工作符合学校的要求,安全保障措施到位。同时,会对相关的文档和记录进行审查,确保服务内容的真实性和准确性。如果发现有遗漏或不符合要求的情况,会及时进行补充和整改。 设计技术指标核查 确认设计美观、用户体验、技术架构和语言等指标有无缺失。会组织专业的设计和技术人员对网站群的设计技术指标进行评估。检查网站的界面设计是否美观、易用,用户体验是否良好,技术架构是否合理,语言表达是否准确。同时,会对相关的设计文档和代码进行审查,确保指标的完整性和准确性。如果发现有问题,会及时与设计团队沟通,进行调整和改进。 实施安全指标核查 核实日常维护、安全部署及网络安全管理等指标是否齐全。会对网站群的日常维护、安全部署和网络安全管理工作进行全面检查。确保日常维护工作按时进行,安全部署措施到位,网络安全管理规范有效。同时,会对相关的安全设备和系统进行测试和评估,确保指标的有效性和可靠性。如果发现有问题,会及时采取措施进行整改,保障网站群的安全运行。 校园一卡通服务指标核查 硬件运维指标核查 检查服务器、通讯线路、专用设备等硬件运维指标是否完整。会制定详细的硬件运维核查清单,对校园一卡通系统的硬件设备进行逐一检查。确保服务器运行稳定,通讯线路畅通,专用设备正常工作。同时,会对硬件设备的维护记录和保养计划进行审查,确保硬件运维工作的规范性和有效性。如果发现有问题,会及时安排维修和更换,保障硬件设备的正常运行。 软件运维指标核查 确认数据库、软件平台等软件运维指标有无缺失。会组织专业的软件技术人员对校园一卡通系统的数据库和软件平台进行检查。检查数据库的健康状况、数据备份和恢复情况,软件平台的功能完整性、稳定性和安全性。同时,会对软件运维的文档和记录进行审查,确保指标的完整性和准确性。如果发现有问题,会及时进行修复和优化,保障软件系统的正常运行。 驻场及对接服务指标核查 核实专人驻场服务及第三方系统对接服务的指标是否齐全。以下表格展示了驻场及对接服务指标的核查情况: 指标类别 具体指标 核查结果 处理措施 驻场服务指标 驻场人员数量、服务时间、服务内容等 已核查,指标齐全 无 第三方对接服务指标 对接系统名称、对接方式、数据传输格式等 已核查,指标齐全 无 保证响应内容准确 数据准确性审核 驻场人员数据审核 检查网上办事大厅、校园一卡通等服务的驻场人员数量数据是否准确。会对驻场人员的相关记录和资料进行仔细审查,与招标要求进行比对。确保网上办事大厅驻场人员数量为3名,校园一卡通驻场人员数量为2名。同时,会对驻场人员的资质和背景进行核实,确保其符合要求。如果发现数据不准确或人员不符合要求,会及时进行调整和更换。 服务时间数据审核 核实驻场服务、设备巡检等的时间数据是否正确。会对服务时间的记录和安排进行详细检查,与招标要求进行对比。确保驻场服务时间符合每周2天,每天7小时的要求,设备巡检时间合理安排。同时,会对服务时间的执行情况进行监督和检查,确保服务按时进行。如果发现时间数据不准确或服务未按时执行,会及时进行整改和处理。 业务数量数据审核 确认流程实施服务的流程数量等业务数据的准确性。会对流程实施服务的相关记录和文档进行审查,确保提供的流程数量不少于70套。同时,会对流程的质量和完整性进行评估,确保每个流程都符合学校的业务需求。如果发现业务数量数据不准确或流程不符合要求,会及时进行补充和改进。 服务内容准确性审核 驻场服务内容审核 检查驻场人员的工作内容是否符合要求。以下表格展示了驻场服务内容的审核情况: 服务内容 审核标准 审核结果 处理措施 网上办事大厅运维及开发 按照招标要求提供相关服务 已核查,符合要求 无 校园一卡通系统运维 进行数据库调优、设备维护等工作 已核查,符合要求 无 其他相关服务 根据学校需求提供相应服务 已核查,符合要求 无 应用开发内容审核 核实应用开发服务的功能要求描述是否准确。会组织专业的技术人员对应用开发服务的功能需求进行详细分析和审查。检查研究生课程助手、空教室查询工具、办事指南应用、智能问答接口等功能的描述是否清晰、准确,是否符合学校的实际需求。同时,会对应用开发的技术方案和代码进行审查,确保功能的实现符合要求。如果发现功能要求描述不准确或技术方案不可行,会及时与开发团队沟通,进行调整和改进。 运维服务内容审核 确认运维服务的具体项目及操作流程等内容是否正确。会对运维服务的相关文档和记录进行审查,包括服务器维护、数据库管理、设备巡检等项目。检查操作流程是否规范、合理,是否符合相关的标准和要求。同时,会对运维人员的操作技能和经验进行评估,确保能够胜任工作。如果发现运维服务内容不准确或操作流程不符合要求,会及时进行培训和整改。 对接要求准确性审核 应用对接方式审核 检查应用开发服务的对接方式描述是否准确。会对应用开发服务的对接文档和接口规范进行审查,确保对接方式的描述清晰、准确。检查对接的技术方案是否可行,是否符合学校的系统架构和安全要求。同时,会对对接过程中的数据传输和交互进行测试和验证,确保对接的稳定性和可靠性。如果发现对接方式描述不准确或技术方案不可行,会及时与开发团队沟通,进行调整和改进。 对接效果描述审核 核实对接效果的描述是否符合实际要求。会对应用开发服务的对接效果进行评估和验证,检查对接后的系统是否能够正常运行,数据是否能够准确传输和共享。与学校相关部门的人员进行沟通和交流,了解对接效果是否满足实际需求。如果发现对接效果描述不准确或不符合实际要求,会及时与开发团队沟通,进行优化和改进。 接口对接准确性审核 确认智能问答接口与学校现有大模型接口的对接内容是否准确。以下表格展示了接口对接准确性的审核情况: 对接内容 审核标准 审核结果 处理措施 接口参数 参数名称、类型、格式等是否准确 已核查,符合要求 无 数据传输格式 数据的传输格式是否符合要求 已核查,符合要求 无 对接流程 对接的流程和步骤是否清晰、合理 已核查,符合要求 无 完整列出技术参数 网上办事大厅技术参数 驻场服务参数列出 详细列出驻场人员的资质、服务时间等参数。驻场人员需具备软件研发或系统运维相关专业本科及以上学历,有3年以上相关工作经验。服务时间为每周2天,每天7小时,服务期内需保证在迎新、离校、系统升级等重要期间提供值守服务。同时,驻场人员需遵守学校的工作制度和规定,积极与学校相关部门沟通和协作。 流程服务参数列出 准确列出流程平台扩容、实施服务的各项参数。以下表格展示了流程服务的主要参数: 参数类别 具体参数 参数说明 流程平台扩容参数 扩容流程数量 不少于70套 扩容时间要求 在规定时间内完成 扩容后的性能指标 支持1000并发,故障修复时间<90分钟 流程实施服务参数 服务内容 工程师现场流程调研、梳理配置和制作、数据采集、撰写文档 服务质量标准 流程符合学校业务需求,文档规范完整 售后服务期限 1年 应用开发参数列出 完整列出应用开发服务及智能问答接口定制化开发的参数。应用开发服务需满足以下参数要求:研究生课程助手需包含课程表、考勤、课件共享等功能;空教室查询工具需支持课表同步;办事指南应用需包含事项名称、办理流程等要素;智能问答接口需支持大模型集成。同时,应用开发需保证系统的稳定性、兼容性和安全性,支持主流浏览器和操作系统。 网站群服务技术参数 服务内容参数列出 详细列出网站改版、新建、适配等服务内容的参数。网站改版需完成≥15个网站的改版工作,包括PC/移动端适配。新建网站需符合学校的形象和业务需求,设计美观、易用。网站适配需确保在主流浏览器上能够正常显示和使用,支持IE8+、Chrome等。同时,服务需保证网站的安全性和稳定性,及时进行HTTPS证书升级、漏洞修复等工作。 设计技术参数列出 准确列出设计美观、用户体验、技术架构和语言等方面的参数。设计美观方面,网站的界面需简洁、大方,色彩搭配协调,符合学校的形象和风格。用户体验方面,网站的操作需方便快捷,响应速度快,能够满足用户的需求。技术架构方面,需采用先进的技术和框架,保证网站的稳定性和扩展性。语言方面,网站的文字表述需准确、清晰,易于理解。 实施安全参数列出 完整列出日常维护、安全部署及网络安全管理的参数。日常维护需定期对网站进行检查和更新,及时处理出现的问题。安全部署需采用防火墙、入侵检测等安全设备和技术,保障网站的安全性。网络安全管理需建立完善的安全管理制度和流程,对网站的访问进行监控和审计。同时,需在护网期间提供24小时值守服务,确保网站的安全稳定运行。 校园一卡通服务技术参数 硬件运维参数列出 详细列出服务器、通讯线路、专用设备等硬件运维的参数。服务器需保证关键部件的正常运行,及时进行更换和维修。通讯线路需保持畅通,带宽满足系统需求。专用设备如POS机、门禁控制器等需定期进行检修和维护,确保设备的正常使用。同时,需建立硬件设备的维护记录和档案,对设备的运行状况进行跟踪和管理。 软件运维参数列出 准确列出数据库、软件平台等软件运维的参数。以下表格展示了软件运维的主要参数: 参数类别 具体参数 参数说明 数据库运维参数 数据库类型 Oracle 健康检查周期 定期进行 容灾恢复方案 确保数据的安全性和可恢复性 软件平台运维参数 平台名称 校园一卡通平台 维护内容 系统升级、功能优化、故障修复 性能指标 支持高并发,响应速度快 驻场及对接参数列出 完整列出专人驻场服务及第三方系统对接
信息化建设与管理中心采购维保升级服务.docx
下载提示

1.本文档仅提供部分内容试读;

2.支付并下载文件,享受无限制查看;

3.本网站所提供的标准文本仅供个人学习、研究之用,未经授权,严禁复制、发行、汇编、翻译或网络传播等,侵权必究;

4.左侧添加客服微信获取帮助;

5.本文为word版本,可以直接复制编辑使用。


这个人很懒,什么都没留下
未认证用户 查看用户
该文档于 上传
×
精品标书制作
百人专家团队
擅长领域:
工程标 服务标 采购标
16852
已服务主
2892
中标量
1765
平台标师
扫码添加客服
客服二维码
咨询热线:192 3288 5147
公众号
微信客服
客服