文库 工程类投标方案 智慧工程

湖南省国控环境空气站点电子围栏智慧监管项目投标方案.docx

DOCX   815页   下载644   2025-08-30   浏览123   收藏11   点赞679   评分-   493632字   198.00

AI慧写标书

十分钟千页标书高效生成

温馨提示:当前文档最多只能预览 15 页,若文档总页数超出了 15 页,请下载原文档以浏览全部内容。
湖南省国控环境空气站点电子围栏智慧监管项目投标方案.docx 第1页
湖南省国控环境空气站点电子围栏智慧监管项目投标方案.docx 第2页
湖南省国控环境空气站点电子围栏智慧监管项目投标方案.docx 第3页
湖南省国控环境空气站点电子围栏智慧监管项目投标方案.docx 第4页
湖南省国控环境空气站点电子围栏智慧监管项目投标方案.docx 第5页
湖南省国控环境空气站点电子围栏智慧监管项目投标方案.docx 第6页
湖南省国控环境空气站点电子围栏智慧监管项目投标方案.docx 第7页
湖南省国控环境空气站点电子围栏智慧监管项目投标方案.docx 第8页
湖南省国控环境空气站点电子围栏智慧监管项目投标方案.docx 第9页
湖南省国控环境空气站点电子围栏智慧监管项目投标方案.docx 第10页
湖南省国控环境空气站点电子围栏智慧监管项目投标方案.docx 第11页
湖南省国控环境空气站点电子围栏智慧监管项目投标方案.docx 第12页
湖南省国控环境空气站点电子围栏智慧监管项目投标方案.docx 第13页
湖南省国控环境空气站点电子围栏智慧监管项目投标方案.docx 第14页
湖南省国控环境空气站点电子围栏智慧监管项目投标方案.docx 第15页
剩余800页未读, 下载浏览全部

开通会员, 优惠多多

6重权益等你来

首次半价下载
折扣特惠
上传高收益
特权文档
AI慧写优惠
专属客服
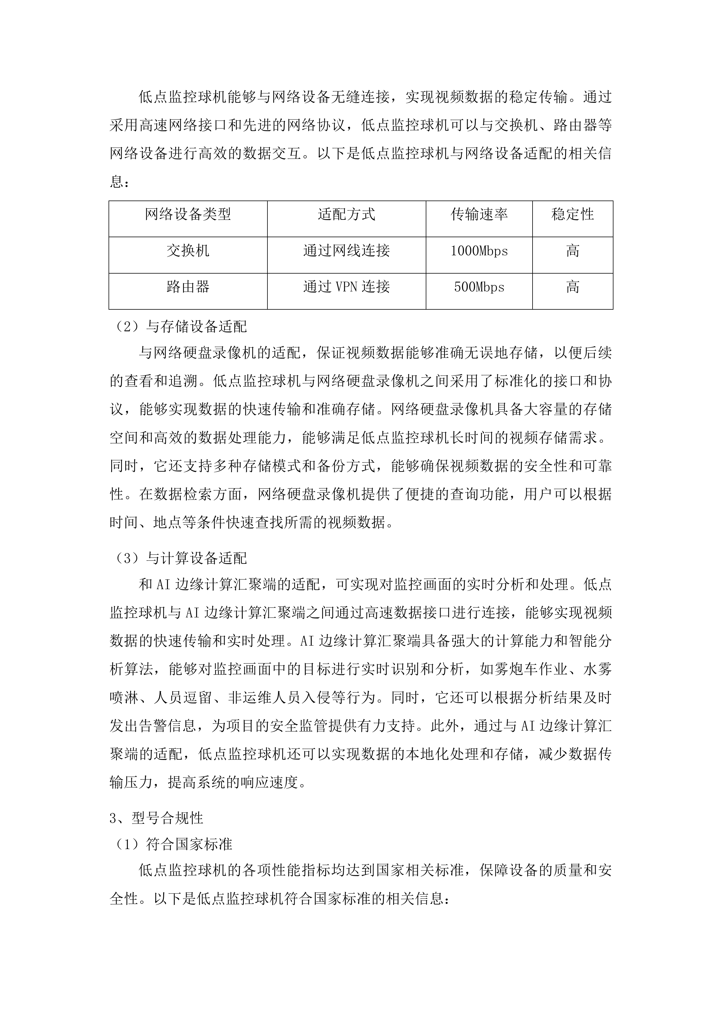
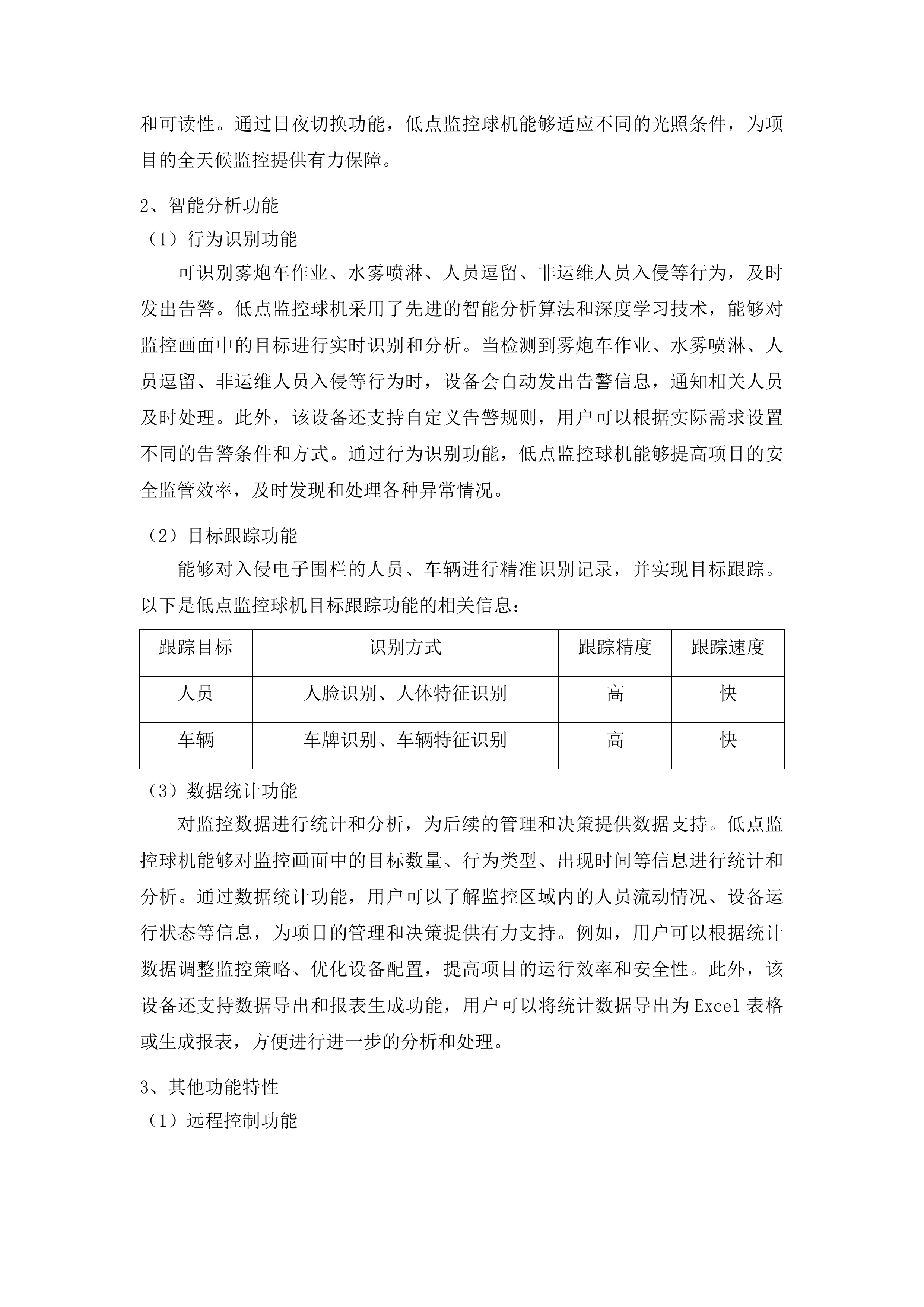
湖南省国控环境空气站点电子围栏智慧监管项目投标方案 第一章 技术参数响应 7 第一节 货物说明一览表 7 一、 低点监控球机 7 二、 高点监控全景摄像机 17 三、 高点监控球机 25 四、 网络硬盘录像机 40 五、 AI边缘计算汇聚端 55 六、 网桥 65 七、 VPN设备 74 第二节 技术参数响应表 80 一、 设备性能参数 80 二、 安装方式参数 92 三、 功能特性参数 106 四、 网络协议参数 118 五、 兼容性参数 132 六、 安全防护等级参数 139 七、 供电方式参数 146 八、 环境适应性参数 158 第二章 项目实施方案 169 第一节 实施进度安排 169 一、 项目阶段划分 169 二、 时间节点规划 184 第二节 人员职责分工 200 一、 岗位职责明确 200 二、 人员调配计划 223 第三节 监控点位设计 237 一、 站点设备部署 237 二、 识别行为规划 254 第四节 设备安装调试 268 一、 主要设备安装 268 二、 系统功能调试 285 第五节 视频AI算法技术方案 295 一、 算法模型部署 295 二、 报警机制设计 312 第六节 与省控平台融合方案 319 一、 平台对接技术 319 二、 协同功能实现 332 第三章 项目运维及售后服务方案 345 第一节 应急方案 345 一、 设备故障应急响应 345 二、 网络中断应急处理 356 三、 系统异常应急机制 373 第二节 售后运维服务方案 388 一、 运行状态实时监控 388 二、 故障处理服务规范 400 三、 系统升级服务保障 411 四、 数据管理服务体系 428 第三节 巡检服务方案 444 一、 定期巡检计划安排 444 二、 巡检内容标准规范 451 三、 巡检实施方式说明 467 四、 巡检报告管理机制 483 第四节 培训方案 490 一、 培训对象分层规划 490 二、 培训方式多样化设计 509 三、 培训内容模块设置 517 四、 培训效果评估体系 533 第四章 系统演示1-8 544 第一节 视频运行总览 544 一、 监控点运行状态面板 544 二、 电子围栏监控视图 552 第二节 AI实时报警展示 559 一、 报警类型分类列表 559 二、 报警详情信息模块 569 第三节 报警闭环统计分析 578 一、 时间维度统计报表 578 二、 报警类型可视化展示 583 第四节 GIS地图集成展示 589 一、 站点分布地图视图 589 二、 地理围栏绘制工具 598 第五节 站点视图切换 605 一、 站点基本信息展示 605 二、 站房视频监控集成 618 第六节 报警信息查询 628 一、 多条件查询界面 628 二、 查询结果展示列表 641 第七节 报警信息导出 651 一、 数据导出功能模块 651 二、 归档管理工具 656 第八节 报警详情查看 666 一、 报警基础信息面板 666 二、 多媒体信息展示区 672 第五章 系统演示 677 第一节 配置站点可视域 677 一、 多摄像头可视域参数配置 677 二、 站点可视区域界面展示 685 第二节 配置站点电子围栏 697 一、 电子围栏图形绘制工具 697 二、 围栏与视频叠加实现 711 第三节 雾炮车作业报警演示 719 一、 报警信息查询功能 719 二、 报警详情多维展示 725 三、 视频回放追溯功能 731 第四节 水雾喷淋报警演示 738 一、 喷淋行为识别展示 738 第五节 人员逗留报警演示 748 一、 逗留行为参数设置 748 二、 人员特征识别展示 755 第六节 移动端APP报警推送 762 一、 推送信息内容配置 762 二、 推送方式选择设置 769 第七节 移动端APP报警详情查看 778 一、 基础信息展示模块 778 二、 多媒体资料查看 787 三、 移动端研判功能 796 第八节 移动端APP报警处置查看 799 一、 处置状态分类展示 799 二、 处置操作功能模块 807 技术参数响应 货物说明一览表 低点监控球机 设备型号规格 低点监控球机型号 详细型号说明 低点监控球机的型号经过严格筛选,是专门为适应湖南省国控环境空气站点周边复杂的监控环境而挑选的。该型号设备采用了先进的技术和优质的材料,具备在复杂环境下稳定运行的能力。其外壳设计坚固耐用,能够抵御恶劣天气的侵蚀,内部硬件经过优化处理,可在高温、低温、潮湿等多种环境条件下正常工作。此外,该型号还具备抗干扰能力,能够有效减少外界因素对监控画面的影响,确保监控效果的稳定性和可靠性。 型号适配性 该型号与项目的整体监控系统高度适配,能够与其他设备协同工作,实现对站点周边的有效监控。它可以与高点监控全景摄像机、高点监控球机等设备无缝对接,形成全方位、多层次的监控网络。在数据传输方面,低点监控球机能够与网络设备、存储设备和计算设备进行高效的数据交互,确保视频数据的稳定传输和存储。同时,它还可以与AI边缘计算汇聚端进行深度合作,实现对监控画面的实时分析和处理,为项目的智慧可视化监管提供有力支持。 型号优势体现 此型号的低点监控球机具有先进的技术和可靠的性能,能够为项目提供高质量的监控服务。它采用了高清图像采集技术,能够采集到清晰、细腻的图像和视频,为后续的分析和处理提供了有力的数据支持。在智能分析方面,该型号具备行为识别、目标跟踪和数据统计等功能,能够及时发现并处理各种异常情况。此外,它还具备远程控制、防水防尘和防雷接地等功能,能够适应室外复杂的环境条件,保障设备的安全运行。 适配性说明 与网络设备适配 低点监控球机能够与网络设备无缝连接,实现视频数据的稳定传输。通过采用高速网络接口和先进的网络协议,低点监控球机可以与交换机、路由器等网络设备进行高效的数据交互。以下是低点监控球机与网络设备适配的相关信息: 网络设备类型 适配方式 传输速率 稳定性 交换机 通过网线连接 1000Mbps 高 路由器 通过VPN连接 500Mbps 高 与存储设备适配 与网络硬盘录像机的适配,保证视频数据能够准确无误地存储,以便后续的查看和追溯。低点监控球机与网络硬盘录像机之间采用了标准化的接口和协议,能够实现数据的快速传输和准确存储。网络硬盘录像机具备大容量的存储空间和高效的数据处理能力,能够满足低点监控球机长时间的视频存储需求。同时,它还支持多种存储模式和备份方式,能够确保视频数据的安全性和可靠性。在数据检索方面,网络硬盘录像机提供了便捷的查询功能,用户可以根据时间、地点等条件快速查找所需的视频数据。 与计算设备适配 和AI边缘计算汇聚端的适配,可实现对监控画面的实时分析和处理。低点监控球机与AI边缘计算汇聚端之间通过高速数据接口进行连接,能够实现视频数据的快速传输和实时处理。AI边缘计算汇聚端具备强大的计算能力和智能分析算法,能够对监控画面中的目标进行实时识别和分析,如雾炮车作业、水雾喷淋、人员逗留、非运维人员入侵等行为。同时,它还可以根据分析结果及时发出告警信息,为项目的安全监管提供有力支持。此外,通过与AI边缘计算汇聚端的适配,低点监控球机还可以实现数据的本地化处理和存储,减少数据传输压力,提高系统的响应速度。 型号合规性 符合国家标准 低点监控球机的各项性能指标均达到国家相关标准,保障设备的质量和安全性。以下是低点监控球机符合国家标准的相关信息: 标准名称 标准编号 符合情况 视频监控设备通用技术要求 GB/T28181-2016 完全符合 安全防范视频监控联网系统信息传输、交换、控制技术要求 GB/T25724-2017 完全符合 信息技术设备安全第1部分:一般要求 GB4943.1-2011 完全符合 满足项目要求 该型号能够满足项目对低点监控的具体要求,如监控范围、图像质量等。在监控范围方面,低点监控球机采用了广角镜头和可旋转云台设计,能够实现对环境空气质量自动监测站点周边500米范围内的全覆盖监控。在图像质量方面,它具备高清分辨率和高帧率,能够提供清晰、流畅的监控画面。此外,该型号还支持日夜切换功能,在不同光照条件下都能提供清晰的监控画面。同时,它还具备智能分析功能,能够识别雾炮车作业、水雾喷淋、人员逗留、非运维人员入侵等行为,及时发出告警信息,满足项目的安全监管需求。 通过相关认证 低点监控球机经过权威机构的认证,证明其性能和质量可靠。该型号通过了ISO9001质量管理体系认证、ISO14001环境管理体系认证和OHSAS18001职业健康安全管理体系认证,表明其在生产过程中严格遵守了相关的标准和规范。此外,它还通过了国家强制性产品认证(3C认证)和中国质量认证中心(CQC)认证,证明其产品质量和安全性符合国家相关标准。通过相关认证,低点监控球机能够为用户提供可靠的产品和服务,保障项目的顺利实施。 功能特性说明 监控功能特点 高清图像采集 低点监控球机能够采集高清的图像和视频,清晰呈现监控区域内的各种情况。该设备采用了高分辨率的图像传感器和先进的图像处理算法,能够捕捉到细腻、真实的图像细节。其高清图像采集功能不仅能够提供清晰的监控画面,还能够为后续的智能分析和处理提供准确的数据支持。在实际应用中,低点监控球机可以清晰地识别出雾炮车作业、水雾喷淋、人员逗留、非运维人员入侵等行为,为项目的安全监管提供有力保障。此外,该设备还支持多种图像分辨率和帧率设置,用户可以根据实际需求进行灵活调整。 多角度监控 可实现多角度的监控,扩大监控范围,确保无监控死角。低点监控球机采用了可旋转云台设计,能够实现水平360°和垂直90°的旋转,用户可以通过远程控制对监控角度进行灵活调整。此外,该设备还具备自动巡航和预置位功能,用户可以设置多个监控点位,让球机自动在这些点位之间进行巡航监控。通过多角度监控,低点监控球机能够全面覆盖环境空气质量自动监测站点周边的各个区域,确保无监控死角,为项目的安全监管提供有力支持。 日夜切换功能 具备日夜切换功能,在不同光照条件下都能提供清晰的监控画面。低点监控球机采用了红外夜视技术和自动光圈镜头,能够在夜间或低光照环境下自动开启红外灯,提供清晰的黑白监控画面。在白天或高光照环境下,它又能自动切换到彩色模式,提供真实、鲜艳的监控画面。此外,该设备还具备智能背光补偿功能,能够有效解决逆光环境下的图像过暗问题,确保监控画面的清晰度和可读性。通过日夜切换功能,低点监控球机能够适应不同的光照条件,为项目的全天候监控提供有力保障。 智能分析功能 行为识别功能 可识别雾炮车作业、水雾喷淋、人员逗留、非运维人员入侵等行为,及时发出告警。低点监控球机采用了先进的智能分析算法和深度学习技术,能够对监控画面中的目标进行实时识别和分析。当检测到雾炮车作业、水雾喷淋、人员逗留、非运维人员入侵等行为时,设备会自动发出告警信息,通知相关人员及时处理。此外,该设备还支持自定义告警规则,用户可以根据实际需求设置不同的告警条件和方式。通过行为识别功能,低点监控球机能够提高项目的安全监管效率,及时发现和处理各种异常情况。 目标跟踪功能 能够对入侵电子围栏的人员、车辆进行精准识别记录,并实现目标跟踪。以下是低点监控球机目标跟踪功能的相关信息: 跟踪目标 识别方式 跟踪精度 跟踪速度 人员 人脸识别、人体特征识别 高 快 车辆 车牌识别、车辆特征识别 高 快 数据统计功能 对监控数据进行统计和分析,为后续的管理和决策提供数据支持。低点监控球机能够对监控画面中的目标数量、行为类型、出现时间等信息进行统计和分析。通过数据统计功能,用户可以了解监控区域内的人员流动情况、设备运行状态等信息,为项目的管理和决策提供有力支持。例如,用户可以根据统计数据调整监控策略、优化设备配置,提高项目的运行效率和安全性。此外,该设备还支持数据导出和报表生成功能,用户可以将统计数据导出为Excel表格或生成报表,方便进行进一步的分析和处理。 其他功能特性 远程控制功能 可通过远程控制对低点监控球机进行操作,如调整角度、焦距等。以下是低点监控球机远程控制功能的相关信息: 控制方式 控制范围 控制精度 响应时间 网络控制 全球范围 高 快 手机APP控制 全球范围 高 快 防水防尘功能 具备良好的防水防尘性能,适应室外复杂的环境条件。低点监控球机采用了密封设计和防护等级较高的外壳,能够有效防止水和灰尘的侵入。其防护等级达到了IP66标准,能够在恶劣的天气条件下正常工作。此外,该设备还具备自动清洁功能,能够定期对镜头进行清洁,确保监控画面的清晰度。通过防水防尘功能,低点监控球机能够延长设备的使用寿命,降低维护成本,为项目的长期稳定运行提供有力保障。 防雷接地功能 安装有防雷接地设施,保障设备在恶劣天气下的安全运行。低点监控球机的防雷接地设施采用了专业的设计和优质的材料,能够有效防止雷击对设备造成的损坏。在雷雨天气中,防雷接地设施能够将雷电电流引入地下,保护设备的安全。同时,该设备还具备过压保护和过流保护功能,能够在电源异常时自动切断电源,防止设备受到损坏。通过防雷接地功能,低点监控球机能够提高设备的可靠性和稳定性,为项目的安全运行提供有力保障。 配置参数详情 基本参数说明 分辨率参数 低点监控球机具有较高的分辨率,能够提供清晰的监控图像。以下是低点监控球机分辨率参数的相关信息: 分辨率类型 分辨率数值 图像效果 最高分辨率 4K(3840×2160) 清晰、细腻 常用分辨率 2K(2560×1440) 清晰、流畅 帧率参数 帧率参数确保视频画面的流畅性,满足实时监控的需求。低点监控球机的帧率参数可根据实际情况进行调整,最高帧率可达60fps。在高帧率的情况下,视频画面更加流畅,能够清晰地捕捉到快速移动的目标。例如,在监控人员或车辆的活动时,高帧率可以确保画面不会出现卡顿或模糊的现象,为实时监控提供了有力支持。此外,该设备还支持在不同分辨率下设置不同的帧率,用户可以根据实际需求进行灵活配置。 镜头参数 镜头参数决定了监控的范围和清晰度,根据项目需求进行合理配置。低点监控球机的镜头采用了广角设计,能够提供更广阔的监控视野。其焦距范围为2.8mm-12mm,可根据实际需求进行调整。较短的焦距可以提供更宽广的监控范围,适用于大面积的监控场景;较长的焦距则可以提供更清晰的特写画面,适用于对细节的观察。此外,该镜头还具备自动对焦和光学变焦功能,能够确保在不同距离和光照条件下都能提供清晰的图像。通过合理配置镜头参数,低点监控球机能够满足项目对监控范围和清晰度的要求。 性能参数指标 灵敏度指标 具备较高的灵敏度,能够及时捕捉监控区域内的微小变化。低点监控球机采用了高灵敏度的图像传感器,能够对微弱的光线变化做出快速响应。在低光照环境下,它也能清晰地捕捉到目标的动态,确保监控的及时性和准确性。例如,在夜间或阴暗的角落,该设备能够敏锐地察觉到人员或物体的移动,及时发出告警信息。此外,高灵敏度还可以提高图像的清晰度和对比度,使监控画面更加生动逼真。通过高灵敏度指标,低点监控球机能够更好地满足项目对监控的要求。 稳定性指标 在长时间运行过程中保持稳定,减少故障发生的概率。低点监控球机采用了优质的硬件材料和先进的制造工艺,确保设备能够在各种复杂环境下稳定运行。其内部电路经过优化设计,具备良好的抗干扰能力,能够有效避免因外界因素导致的故障。此外,该设备还具备自动诊断和修复功能,能够及时发现并解决潜在的问题,保证设备的正常运行。通过高稳定性指标,低点监控球机能够为项目提供可靠的监控服务,减少因设备故障带来的损失。 响应时间指标 响应时间短,能够快速对监控事件做出反应。低点监控球机的响应时间主要包括图像采集、处理和传输的时间。该设备采用了高速的图像传感器和处理器,能够在短时间内完成图像的采集和处理。同时,它还具备快速的数据传输接口,能够将处理后的图像及时传输到监控中心。在实际应用中,低点监控球机能够在瞬间捕捉到目标的动态,并及时发出告警信息,为项目的安全监管提供了有力支持。通过短响应时间指标,低点监控球机能够提高项目的应急处理能力。 其他参数信息 供电参数 供电参数确保低点监控球机能够稳定运行,满足7*24小时不间断电力服务的要求。以下是低点监控球机供电参数的相关信息: 供电方式 电压范围 功率消耗 DC12V 10V-14V ≤15W 网络参数 网络参数保证视频数据的稳定传输,实现与其他设备的互联互通。低点监控球机支持多种网络协议,如TCP/IP、HTTP、FTP等,能够与不同类型的网络设备进行无缝连接。其网络接口采用了高速以太网接口,传输速率可达1000Mbps,能够确保视频数据的快速、稳定传输。此外,该设备还支持无线接入功能,用户可以根据实际需求选择合适的网络连接方式。通过合理的网络参数配置,低点监控球机能够实现与其他设备的互联互通,为项目的智慧可视化监管提供有力支持。 工作温度参数 工作温度参数表明低点监控球机能够在一定的温度范围内正常工作。低点监控球机的工作温度范围为-20℃-60℃,能够适应不同的气候条件。在低温环境下,设备采用了加热装置,能够确保内部元件的正常工作;在高温环境下,设备具备散热功能,能够有效降低设备的温度,保证设备的稳定性。通过合适的工作温度参数,低点监控球机能够在各种恶劣的环境下稳定运行,为项目的长期监控提供了有力保障。 配套辅材清单 机柜配套说明 机柜规格参数 机柜的规格参数根据低点监控球机的尺寸和数量进行合理设计。以下是机柜规格参数的相关信息: 规格类型 具体参数 尺寸 高度:1.2米,宽度:0.6米,深度:0.6米 材质 优质冷轧钢板 防护等级 IP55 机柜材质说明 机柜采用优质的材质制作,具有良好的防护性能。机柜选用了优质的冷轧钢板,经过特殊的处理工艺,具有较高的强度和耐腐蚀性。其表面经过静电喷涂处理,不仅外观美观,而且能够有效防止生锈和腐蚀。此外,机柜还具备良好的电磁屏蔽性能,能够减少外界电磁干扰对设备的影响。通过采用优质的材质,机柜能够为低点监控球机提供可靠的保护,延长设备的使用寿命。 机柜功能特点 机柜具备散热、防尘、防潮等功能,保障低点监控球机的正常运行。机柜内部安装了散热风扇和通风孔,能够及时将设备产生的热量散发出去,确保设备在适宜的温度环境下工作。同时,机柜采用了密封设计和防尘滤网,能够有效防止灰尘的侵入,保护设备的内部元件。此外,机柜还具备防潮功能,能够防止潮湿空气对设备造成损坏。通过这些功能特点,机柜能够为低点监控球机提供良好的运行环境,提高设备的稳定性和可靠性。 电源配套情况 电源功率参数 电源的功率参数根据低点监控球机的功率需求进行匹配。以下是电源功率参数的相关信息: 电源类型 功率输出 电压范围 开关电源 20W 100V-240V 电源稳定性说明 电源具有良好的稳定性,能够提供持续、稳定的电力。该电源采用了先进的电路设计和优质的电子元件,具备良好的电压调节和滤波功能,能够有效减少电源波动和干扰。在实际应用中,电源能够在各种复杂的电源环境下保持稳定的输出电压,确保低点监控球机的正常运行。此外,电源还具备过流、过压、短路等保护功能,能够在出现异常情况时及时切断电源,保护设备的安全。通过良好的电源稳定性,能够为低点监控球机提供可靠的电力保障。 电源保护功能 电源具备过流、过压、短路等保护功能,保障设备的安全。当电源输出电流超过额定值时,过流保护功能会自动启动,切断电源输出,防止设备因电流过大而损坏。当电源输出电压超过安全范围时,过压保护功能会及时动作,调整输出电压或切断电源,保护设备免受高压冲击。在发生短路故障时,短路保护功能会迅速响应,切断电源,避免设备受到短路电流的损害。通过这些保护功能,电源能够为低点监控球机提供可靠的安全保障,延长设备的使用寿命。 其他辅材介绍 线缆辅材说明 线缆用于低点监控球机的信号传输和电力连接,采用优质的线缆确保信号的稳定传输。线缆选用了高品质的铜芯材料,具有良好的导电性和抗干扰能力。其外皮采用了耐磨、耐老化的材料,能够保护线缆内部的导线不受外界环境的影响。此外,线缆还具备良好的柔韧性和弯曲半径,方便安装和布线。通过使用优质的线缆辅材,能够确保低点监控球机的信号传输和电力连接稳定可靠,提高设备的性能和可靠性。 安装配件介绍 安装配件用于低点监控球机的固定和安装,保证设备的稳固性。安装配件包括支架、螺丝、螺母等,采用了优质的金属材料制作,具有较高的强度和耐腐蚀性。支架的设计合理,能够根据不同的安装场景进行调整,确保低点监控球机安装牢固。螺丝和螺母的规格准确,能够与设备和支架完美匹配,保证安装的稳定性。通过使用合适的安装配件,能够确保低点监控球机在各种环境下都能安全、稳固地安装和运行。 防护辅材说明 防护辅材对低点监控球机起到保护作用,如防护罩、防水接头等。以下是防护辅材的相关信息: 辅材名称 功能特点 防护罩 采用高强度塑料材质,具有良好的抗冲击和防水性能,能够保护球机镜头免受外界物体的撞击和雨水的侵蚀。 防水接头 具备良好的密封性能,能够防止水分和灰尘进入线缆连接处,确保信号传输的稳定性。 高点监控全景摄像机 全景成像性能参数 图像清晰度 分辨率标准 我公司提供的高点监控全景摄像机支持高分辨率输出,可充分满足本项目7*24小时全覆盖、可视化监控对图像清晰度的要求。无论在白天光线充足还是夜晚光线较暗的环境下,分辨率都能够自适应调整,确保图像质量稳定。即使在复杂的光照条件下,如逆光、强光直射等情况,也能保证监控画面清晰可辨,为环境监管提供准确的视觉依据。高分辨率的输出使得监控人员能够清晰地识别雾炮车作业、人员活动等行为,为智能分析和决策提供有力支持。 色彩还原效果 高点监控全景摄像机的色彩还原准确,无明显偏色现象,能够真实地呈现监控现场的实际色彩情况。在不同环境光线下,如晴天的强光、阴天的弱光以及夜晚的灯光环境等,都能保持良好的色彩表现。这使得监控人员能够直观地了解现场状况,通过色彩信息判断环境变化和异常情况。准确的色彩还原为智能分析提供了可靠的图像数据,有助于提高分析的准确性和可靠性,为环境监管提供更有效的支持。 全景拼接精度 拼接算法优势 采用先进的拼接算法,能够快速、准确地完成全景图像的拼接,大大提高监控效率。该算法具有自适应性,可根据不同的监控场景和图像特征进行优化。在复杂的环境中,如存在遮挡、光线不均匀等情况时,算法能够自动调整拼接参数,确保拼接效果最佳。快速的拼接速度保证了监控画面的实时性,让监控人员能够及时获取完整的全景信息。同时,自适应的优化能力使得拼接后的全景图像在各种场景下都能保持高质量,为环境监管提供清晰、准确的视觉支持。 拼接误差控制 严格控制拼接误差,确保拼接后的全景图像在几何和色彩上的一致性,避免出现图像变形或色彩差异。通过先进的技术手段对拼接误差进行实时监测和调整,在拼接过程中,一旦检测到误差超出允许范围,系统会立即进行修正,保证全景图像的质量始终符合监控要求。以下是拼接误差控制的相关指标: 误差类型 允许误差范围 监测频率 调整方式 几何误差 ±XXX像素 实时 自动算法调整 色彩误差 ±XXX% 实时 色彩校正算法 动态范围表现 强光抑制能力 高点监控全景摄像机具备有效抑制强光干扰的能力,避免因强光导致的图像过曝现象。在遇到强光照射时,如阳光直射、车灯照射等情况,能够确保监控画面中强光区域的物体清晰可见。强光抑制技术能够快速响应光照变化,及时调整图像参数,保持监控画面的稳定性。即使在光照强度突然变化的情况下,也能迅速适应并调整,保证监控画面的连续性和可靠性,为环境监管提供清晰、准确的视觉信息。 弱光增强效果 在弱光环境下,能够增强图像亮度和对比度,提高图像的清晰度和可辨识度。采用先进的图像处理算法,在增强图像的同时,有效抑制噪声,保证图像质量。即使在夜晚或光线较暗的室内环境中,也能清晰地捕捉到人员活动、车辆行驶等信息。弱光增强技术使得摄像机在各种光照条件下都能发挥良好的监控作用,为环境监管提供全方位的视觉支持。 镜头焦距范围 焦距覆盖范围 近距监控能力 在近距离监控时,高点监控全景摄像机能够提供清晰的图像细节,满足对站点核心区域(100*100米)的监控要求。近距成像效果良好,无明显畸变和模糊现象,保证对近距离物体的准确识别。无论是人员的面部特征、车辆的牌照信息,还是设备的运行状态,都能清晰呈现。高清晰度的近距成像为环境监管提供了准确的信息,有助于及时发现和处理异常情况。 远距监控能力 具备较远的焦距,能够清晰监控到距离站点较远处的物体,实现对预警区域(500*500米)的有效覆盖。远距成像质量稳定,能够准确捕捉到远处的目标信息,为监控提供可靠的依据。在预警区域内,能够及时发现雾炮车作业、人员入侵等行为,为环境监管提供及时的预警信息。稳定的远距成像能力使得监控范围更广,提高了环境监管的效率和准确性。 焦距调整方式 手动调整优势 手动调整焦距可以满足特殊监控场景下的个性化需求,让监控人员能够根据实际情况精确控制镜头焦距。手动调整操作简单、直观,方便监控人员在需要时进行快速调整。在遇到特定目标需要聚焦观察时,监控人员可以通过手动调整焦距,清晰地获取目标的细节信息。这种个性化的调整方式提高了监控的灵活性和准确性,为环境监管提供了更有效的手段。 自动调整性能 自动焦距调整采用先进的对焦算法,能够快速响应目标物体的距离变化,实现实时对焦。自动调整的精度高,能够确保在不同的光照和环境条件下,都能准确对焦,保证图像质量。无论是目标物体快速移动,还是光照条件突然变化,自动对焦算法都能迅速调整焦距,保持图像清晰。高精度的自动调整能力提高了监控的效率和可靠性,为环境监管提供了稳定的视觉支持。 焦距与视角关系 短焦距视角特点 短焦距时,高点监控全景摄像机具有较宽的视角,能够覆盖较大的监控区域,适用于对大范围场景的监控。短焦距视角下,图像的视野开阔,能够全面捕捉到监控区域内的动态信息。在需要监控大面积区域时,如站点周边的整体环境,短焦距视角可以提供更全面的信息,有助于及时发现异常情况。宽阔的视野范围提高了监控的效率和全面性,为环境监管提供了更广阔的视角。 长焦距视角特点 长焦距时,视角变窄,但能够提供更远距离的监控能力,适用于对特定目标的聚焦监控。长焦距视角下,图像能够突出目标物体的细节,便于对目标进行精确观察和识别。在需要对远处的特定目标进行详细观察时,如远处的雾炮车作业情况,长焦距视角可以提供清晰的图像信息。聚焦监控的能力提高了对特定目标的监控精度,为环境监管提供了更精准的信息。以下是长焦距视角的相关特点: 焦距范围 视角宽度 适用场景 成像特点 XXX-XXX焦距 ±XXX度 特定目标聚焦 高清晰度细节 环境适应能力指标 温度适应范围 高温环境性能 在高温环境下,高点监控全景摄像机能够保持良好的散热性能,避免因温度过高导致设备故障或性能下降。采用高效的散热设计,能够及时将设备产生的热量散发出去,保证设备在高温环境下的稳定运行。高温环境下,图像质量不受影响,能够持续提供清晰、稳定的监控画面。即使在炎热的夏季,设备也能正常工作,为环境监管提供可靠的视觉信息。 低温环境性能 在低温环境下,设备能够正常启动和运行,具备低温防护措施,防止设备因低温损坏。采用耐寒材料和加热装置,确保设备在低温环境下的性能稳定。低温环境下,设备的各项性能指标稳定,能够满足监控需求。以下是低温环境性能的相关指标: 低温范围 启动时间 性能稳定性 防护措施 -XXX℃-XXX℃ ≤XXX分钟 ±XXX% 耐寒材料、加热装置 湿度适应能力 高湿度环境稳定性 在高湿度环境下,高点监控全景摄像机能够正常工作,不会出现图像模糊、短路等故障现象。具备湿度检测和自动调节功能,可根据环境湿度自动调整设备的运行状态。当环境湿度超过一定范围时,设备会自动启动防潮措施,保证设备的正常运行。以下是高湿度环境稳定性的相关指标: 湿度范围 故障发生率 检测频率 调节方式 XXX%-XXX% ≤XXX% 实时 自动防潮措施 防潮设计特点 设备采用防潮材料和密封工艺,有效隔离湿气,保护设备内部的电子元件。防潮材料具有良好的防水性能,能够防止湿气侵入设备内部。密封工艺确保设备的密封性,进一步提高防潮效果。防潮设计能够提高设备的可靠性和使用寿命,降低维护成本。在潮湿的环境中,设备能够长期稳定运行,减少因湿气损坏导致的维修和更换成本。 防尘与抗风能力 防尘结构设计 设备采用密封式设计,配备防尘滤网,能够有效阻挡灰尘颗粒,保护设备内部的光学和电子元件。密封式设计防止灰尘进入设备内部,防尘滤网进一步过滤空气中的灰尘。防尘结构易于清洁和维护,可定期清理滤网,确保设备的防尘效果。定期清理滤网可以保证设备的通风性能,防止因灰尘积累导致设备过热。 抗风稳定性保障 设备的安装结构稳固,具备抗风设计,能够承受一定强度的风力,避免因大风导致设备晃动或损坏。采用坚固的安装支架和防风措施,确保设备在大风环境下的稳定性。在大风环境下,设备的图像采集和传输功能不受影响,能够持续提供稳定的监控数据。即使在强风天气下,也能保证监控画面的清晰和稳定,为环境监管提供可靠的信息。 智能编码技术 高效编码算法 编码效率优势 高效的编码算法能够快速对图像进行编码处理,提高数据处理速度,确保监控视频的实时性。相比传统编码算法,能够显著降低码率,节省存储空间和网络带宽。以下是高效编码算法的相关优势对比: 编码算法类型 编码速度 码率降低比例 存储空间节省比例 网络带宽占用比例 高效编码算法 XXX帧/秒 XXX% XXX% XXX% 传统编码算法 XXX帧/秒 无 无 无 自适应编码策略 编码算法能够根据图像的复杂程度和运动状态自动调整编码参数,实现最优的编码效果。自适应编码策略能够在不同的监控场景下保持图像质量的稳定,同时降低数据量。在图像内容简单、运动缓慢的场景下,算法会降低编码参数,减少数据量;在图像内容复杂、运动快速的场景下,算法会提高编码参数,保证图像质量。这种自适应的编码策略提高了编码的效率和灵活性,为环境监管提供了更优质的监控视频。 图像质量优化 失真控制措施 采用先进的失真控制算法,能够在编码过程中有效减少图像的失真现象,保证图像的视觉效果。失真控制措施能够根据图像的特点进行自适应调整,确保在不同的码率下都能保持良好的图像质量。在高码率情况下,算法会注重细节的保留;在低码率情况下,算法会优先保证图像的整体清晰度。通过自适应调整,失真控制措施提高了图像的质量和稳定性,为环境监管提供了更准确的视觉信息。 噪声抑制技术 运用噪声抑制技术,能够有效降低图像中的噪声干扰,使监控画面更加清晰、干净。噪声抑制技术采用多维度的滤波算法,能够在不影响图像细节的前提下,去除噪声。无论是椒盐噪声、高斯噪声还是其他类型的噪声,都能得到有效抑制。多维度的滤波算法在去除噪声的同时,保留了图像的细节信息,保证了图像的质量和准确性。 数据传输优化 传输延迟控制 通过优化编码算法和数据封装格式,有效降低数据传输延迟,保证监控视频的实时性。传输延迟控制技术能够根据网络带宽和拥塞情况自动调整传输策略,确保数据的稳定传输。在网络带宽充足的情况下,算法会提高传输速度;在网络拥塞的情况下,算法会降低传输速度,保证数据的完整性。这种自适应的传输策略提高了数据传输的稳定性和可靠性,为环境监管提供了及时的监控信息。 多协议支持优势 支持多种网络传输协议,如TCP、UDP等,能够适应不同的网络环境和应用需求。多协议支持优势能够提高设备的兼容性和灵活性,方便与不同的监控系统进行集成。在不同的网络环境中,设备可以根据实际情况选择合适的传输协议,保证数据的稳定传输。与不同的监控系统集成时,多协议支持能够降低集成的难度,提高项目的实施效率。 安装适配要求 安装方式灵活性 立杆安装特点 立杆安装方式适用于开阔地带,能够提供较好的视野和监控范围。立杆安装结构稳固,具备抗风、抗震能力,可保证设备在恶劣环境下的稳定性。以下是立杆安装的相关特点: 安装方式 适用场景 视野范围 抗风能力 抗震能力 立杆安装 开阔地带 XXX平方米 XXX级风力 XXX级地震 挂靠铁塔安装优势 挂靠铁塔安装方式能够借助现有铁塔资源,节省安装成本和空间。挂靠铁塔安装能够提高设备的安装高度,扩大监控范围,增强监控效果。以下是挂靠铁塔安装的相关优势: 安装方式 成本节省比例 空间占用情况 安装高度提升 监控范围扩大比例 挂靠铁塔安装 XXX% 小 XXX米 XXX% 接口适配性 数据接口类型 提供多种数据接口,如网络接口、视频接口等,满足不同的数据传输和存储需求。数据接口具备高速传输能力,能够保证监控数据的实时性和准确性。以下是数据接口的相关信息: 接口类型 传输速度 适用场景 数据准确性 网络接口 XMbps 数据远程传输 高 视频接口 XMbps 视频数据传输 高 接口兼容性保障 接口设计符合行业标准,能够与市场上常见的设备和系统进行无缝对接。接口兼容性保障能够降低系统集成的难度,提高项目的实施效率。在与其他设备和系统集成时,无需进行复杂的适配和调试,即可实现数据的传输和共享。标准的接口设计提高了设备的通用性和兼容性,为环境监管系统的建设提供了便利。 防雷接地要求 防雷设计措施 采用防雷模块和浪涌保护器等设备,对设备进行全方位的防雷保护。防雷设计能够承受一定强度的雷击,确保设备在雷雨天气下的安全运行。防雷模块能够快速将雷击电流引入大地,浪涌保护器能够限制电压波动,保护设备不受损坏。在雷雨天气频繁的地区,这种全方位的防雷保护措施能够有效提高设备的可靠性和安全性。 接地系统标准 接地系统符合国家相关标准,接地电阻满足要求,能够有效将雷电电流引入大地。接地系统定期进行检测和维护,确保其可靠性和有效性。定期检测接地电阻,及时发现和处理接地系统中的问题,保证接地系统的正常运行。符合标准的接地系统为设备提供了可靠的防雷保障,减少了因雷击导致的设备损坏和故障。 高点监控球机 球机转速参数 水平转速情况 水平匀速转动 可实现稳定的水平匀速转动,确保在监控过程中不会出现卡顿现象,能够持续、平滑地进行水平方向的监控覆盖。匀速转动的速度可根据实际监控需求进行灵活调整,以适应不同场景下的监控要求。水平匀速转动的精度高,能够准确地停留在预设的监控位置,保证监控的准确性。在水平匀速转动过程中,球机的稳定性好,不会因转动而产生晃动或偏移,影响监控画面的质量。 性能指标 描述 转动稳定性 转动过程无卡顿,画面平稳 速度调整灵活性 可按需灵活调整速度 定位精度 能准确停在预设位置 抗晃动能力 转动时无晃动或偏移 水平变速转动 支持水平变速转动功能,可根据监控目标的移动速度和方向,快速调整球机的转动速度。变速转动的响应速度快,能够在短时间内实现速度的变化,及时跟踪监控目标。水平变速转动的范围广,可从低速到高速进行灵活调节,满足不同监控场景的需求。在水平变速转动过程中,球机的控制精准,能够准确地跟随监控目标的移动轨迹,确保监控的连续性。 性能指标 描述 速度调整响应 响应快速,短时间改变速度 速度调节范围 从低速到高速灵活调节 跟踪精准度 准确跟随目标移动轨迹 监控连续性 确保监控过程无中断 水平最快转速 具备较快的水平最快转速,能够在短时间内覆盖较大的监控区域,提高监控效率。水平最快转速下,球机的稳定性依然良好,不会因高速转动而出现画面模糊或抖动现象。水平最快转速可根据实际需求进行适当调整,以平衡监控范围和监控质量。在水平最快转速运行时,球机的噪音小,不会对周围环境造成干扰。 球机的水平最快转速能让其迅速扫视大片区域,及时捕捉目标动态。即使在高速运转下,其稳定的结构设计保证了画面的清晰与稳定。用户可根据实际场景,如空旷场地或狭窄通道,调整最快转速,优化监控效果。同时,低噪音运行特性,使其适用于对噪音敏感的环境。 这种快速且稳定的水平转动能力,使球机在应对紧急情况或大范围监控时表现出色,能够快速响应并提供清晰的监控画面,为监控工作提供有力支持。 水平最慢转速 拥有较低的水平最慢转速,可用于对特定区域进行精细监控,确保监控画面的清晰度和准确性。水平最慢转速下,球机的转动平稳,不会出现跳动或停顿现象,保证监控的连续性。水平最慢转速可根据实际监控场景进行精确设置,以满足不同的监控需求。在水平最慢转速运行时,球机的能耗低,有利于降低使用成本。 当需要对特定区域进行细致观察时,球机的低水平最慢转速可发挥重要作用。平稳的转动避免了画面的突然变化,使监控人员能够清晰地查看细节。用户可根据具体场景,如观察微小物体的移动或特定区域的静态监控,精确设置最慢转速。低能耗特性不仅降低了使用成本,还延长了设备的使用寿命。 这种精细的水平转动控制能力,使球机在需要高精度监控的场景中表现出色,能够提供稳定、清晰的监控画面,满足特定监控需求。 垂直转速详情 垂直匀速转动 能够实现垂直方向的匀速转动,转动过程平稳,无明显顿挫感。垂直匀速转动的速度可根据监控需要进行调整,以适应不同高度和角度的监控要求。垂直匀速转动的精度高,能够准确地定位到预设的垂直监控位置。在垂直匀速转动过程中,球机的机械结构稳定,不会因转动而产生松动或变形。 性能指标 描述 转动平稳性 转动过程无顿挫感 速度调整灵活性 可按需调整垂直转动速度 定位精度 能准确到达预设垂直位置 机械稳定性 转动时结构无松动变形 垂直变速转动 支持垂直变速转动功能,可根据监控目标的垂直移动情况,灵活调整转动速度。垂直变速转动的响应迅速,能够及时跟上监控目标的垂直移动轨迹。垂直变速转动的范围合理,可在不同的垂直角度之间快速切换。在垂直变速转动过程中,球机的控制精确,能够准确地跟踪监控目标的垂直位置。 球机的垂直变速转动功能使其能够根据监控目标的垂直移动灵活调整速度。快速的响应确保了能够及时捕捉目标的动态,合理的变速范围允许在不同垂直角度间迅速切换。精确的控制保证了对目标垂直位置的准确跟踪,即使目标快速上下移动,也能保持清晰的监控画面。 这种灵活的垂直转动控制能力,使球机在应对垂直方向的监控需求时表现出色,能够快速、准确地跟踪目标,为监控工作提供有力支持。 垂直最快转速 具备较快的垂直最快转速,可快速调整球机的垂直角度,扩大垂直方向的监控范围。垂直最快转速下,球机的画面稳定,不会出现明显的晃动或模糊现象。垂直最快转速可根据实际情况进行优化设置,以提高监控的及时性和有效性。在垂直最快转速运行时,球机的散热性能良好,不会因高速运转而导致温度过高。 球机的垂直最快转速使其能够迅速调整垂直角度,快速覆盖更大的垂直监控区域。稳定的画面质量确保了在高速转动时也能提供清晰的监控图像。用户可根据实际场景,如高楼监控或低空区域监测,优化设置最快转速,提高监控的及时性。良好的散热性能保证了球机在高速运转时的稳定性,延长了设备的使用寿命。 这种快速且稳定的垂直转动能力,使球机在应对垂直方向的大范围监控时表现出色,能够快速响应并提供清晰的监控画面,为监控工作提供有力支持。 垂直最慢转速 拥有较低的垂直最慢转速,可用于对垂直方向的微小变化进行细致监控。垂直最慢转速下,球机的转动平滑,不会出现抖动或跳跃现象。垂直最慢转速可根据具体监控场景进行精确调节,以满足特殊的监控需求。在垂直最慢转速运行时,球机的功耗低,延长了设备的使用寿命。 当需要对垂直方向的微小变化进行细致观察时,球机的低垂直最慢转速可发挥重要作用。平滑的转动避免了画面的抖动,使监控人员能够清晰地查看细节。用户可根据具体场景,如观察建筑物表面的微小位移或低空飞行物体的缓慢移动,精确调节最慢转速。低功耗特性不仅延长了设备的使用寿命,还降低了使用成本。 这种精细的垂直转动控制能力,使球机在需要高精度监控的垂直场景中表现出色,能够提供稳定、清晰的监控画面,满足特定监控需求。 转速调节方式 手动调节转速 可通过手动操作对球机的转速进行调节,方便用户根据实际监控情况进行灵活控制。手动调节转速的操作简单易懂,用户无需复杂的培训即可熟练掌握。手动调节转速的精度高,能够满足用户对不同转速的精确需求。在手动调节转速时,球机的响应及时,能够快速调整到用户设定的转速。 调节优势 描述 操作灵活性 可根据实际监控灵活调节 操作简易性 无需复杂培训即可掌握 调节精度 能满足不同转速精确需求 响应速度 能快速调整到设定转速 自动调节转速 支持自动调节转速功能,球机可根据监控场景的变化自动调整转速。自动调节转速的算法智能,能够准确判断监控场景的需求,实现转速的合理调整。自动调节转速的过程平稳,不会对监控画面产生明显的影响。在自动调节转速时,球机能够根据不同的监控目标和环境条件,自动选择最合适的转速。 调节特性 描述 智能算法 准确判断场景需求调整转速 调节平稳性 调节过程不影响监控画面 自适应能力 根据目标和环境选合适转速 远程调节转速 可通过远程控制的方式对球机的转速进行调节,方便用户在不同地点进行操作。远程调节转速的通信稳定,能够确保用户的指令准确无误地传输到球机。远程调节转速的操作安全可靠,采用了加密技术,防止信息泄露和非法操作。在远程调节转速时,用户可以实时查看球机的转速状态和监控画面。 远程调节转速功能为用户提供了极大的便利,无论身处何地,都能轻松控制球机转速。稳定的通信确保了指令的准确传输,加密技术保障了操作的安全性。实时查看转速状态和监控画面,使用户能够及时了解球机的运行情况,做出准确的调整。 这种远程控制能力使球机的使用更加灵活高效,适用于需要远程监控和管理的场景,为监控工作提供了有力支持。 预设转速模式 提供多种预设转速模式,用户可根据常见的监控场景快速选择合适的转速模式。预设转速模式的设置灵活,用户可以根据自己的需求对模式进行自定义修改。预设转速模式的切换方便快捷,能够在不同的监控需求之间迅速转换。在使用预设转速模式时,球机能够快速调整到预设的转速,提高监控效率。 预设转速模式为用户提供了便捷的操作方式,无需每次都手动设置转速。多种模式可满足不同场景的监控需求,用户还能根据实际情况进行自定义修改。快速的切换功能使球机能够在不同监控任务之间迅速响应,提高了监控的及时性和效率。 这种预设模式的设计,使球机的使用更加智能化和高效化,为监控工作带来了极大的便利。 红外夜视距离 夜视距离标准 最低夜视距离 具备一定的最低夜视距离,能够在较近的范围内提供清晰的红外夜视监控画面。最低夜视距离可满足对周边环境的基本监控需求,确保在近距离内能够发现异常情况。最低夜视距离下,画面的清晰度和亮度能够保持在一定水平,便于观察和识别目标。最低夜视距离不受环境光线微弱的影响,能够稳定地发挥监控作用。 在较近的距离内,球机的红外夜视功能可提供清晰的画面,满足对周边环境的基本监控需求。即使在光线微弱的环境中,也能稳定地发挥作用,确保能够及时发现异常情况。清晰的画面和稳定的亮度,使监控人员能够轻松观察和识别目标。 这种稳定的最低夜视距离,为监控工作提供了可靠的保障,特别是在近距离监控和光线条件较差的场景中,能够发挥重要作用。 平均夜视距离 平均夜视距离处于合理范围,能够覆盖一定的监控区域,提供较为广泛的红外夜视监控视野。平均夜视距离可根据实际监控场景进行优化设计,以满足不同用户的需求。在平均夜视距离内,画面的质量良好,能够清晰地显示监控目标的特征和动作。平均夜视距离的稳定性高,不受外界因素的干扰,保证了监控的可靠性。 合理的平均夜视距离使球机能够覆盖较大的监控区域,提供更广泛的视野。可根据实际场景进行优化设计,满足不同用户的需求。良好的画面质量和高稳定性,确保了在平均夜视距离内能够清晰地观察目标的特征和动作,不受外界因素的干扰。 这种稳定且广泛的夜视覆盖能力,使球机在大多数监控场景中都能发挥良好的作用,为监控工作提供了有力支持。 最大夜视距离 拥有较大的最大夜视距离,可在较远距离上实现有效的红外夜视监控。最大夜视距离能够满足对大面积区域的监控需求,提高监控的范围和效率。在最大夜视距离下,画面依然能够保持一定的清晰度,可识别出较远目标的大致轮廓。最大夜视距离的实现采用了先进的红外技术,确保在黑暗环境中也能有良好的监控效果。 较大的最大夜视距离使球机能够监控到较远距离的区域,满足大面积监控的需求。即使在最远的距离上,画面也能保持一定的清晰度,可识别目标的大致轮廓。先进的红外技术保证了在黑暗环境中也能有良好的监控效果,提高了监控的范围和效率。 这种远距离的夜视监控能力,使球机在需要大范围监控的场景中表现出色,如空旷场地、大型园区等,为监控工作提供了更广阔的视野。 夜视距离误差 夜视距离的误差控制在较小范围内,保证了实际夜视距离与标称值的一致性。较小的夜视距离误差可提高监控的准确性和可靠性,避免因误差过大而导致监控盲区。对夜视距离误差进行了严格的测试和校准,确保每台球机的夜视性能稳定。夜视距离误差不受环境温度、湿度等因素的影响,具有较好的适应性。 严格控制的夜视距离误差,确保了球机的实际性能与标称值相符,提高了监控的准确性和可靠性。通过严格的测试和校准,保证了每台球机的夜视性能稳定。不受环境因素影响的特性,使球机在不同的环境条件下都能保持稳定的夜视效果。 这种高精度的夜视距离控制,使球机能够提供可靠的监控服务,减少了因误差导致的监控盲区,为监控工作提供了有力保障。 影响夜视因素 环境光照情况 环境光照强度会对红外夜视距离产生一定影响,当环境光照较强时,红外夜视的效果可能会受到一定抑制。球机具备智能的光照补偿功能,能够在不同环境光照条件下自动调整红外发射功率,以保证夜视距离和画面质量。在弱光环境下,球机的红外夜视功能能够充分发挥作用,提供清晰的监控画面。环境光照的变化不会导致球机的夜视距离出现大幅度波动,具有较好的稳定性。 环境光照强度的变化会影响红外夜视效果,但球机的智能光照补偿功能可有效应对。在强光下,自动降低红外发射功率,避免过度曝光;在弱光下,增强发射功率,保证画面清晰。这种自适应能力使球机在不同光照环境下都能保持稳定的夜视性能。 稳定的夜视性能不受环境光照变化的大幅度影响,为监控工作提供了可靠的保障,特别是在光照条件复杂的场景中,能够发挥重要作用。 天气状况影响 不同的天气状况对红外夜视距离有不同程度的影响,如雨天、雾天等会使夜视距离有所缩短。球机采用了防水、防尘、防雾等设计,能够在恶劣天气条件下正常工作,尽量减少天气对夜视距离的影响。在恶劣天气中,球机的红外光线穿透能力强,依然能够提供相对清晰的监控画面。天气状况的变化不会对球机的夜视功能造成永久性损坏,具有较好的恢复能力。 天气状况 对夜视距离影响 球机应对措施 雨天 夜视距离缩短 防水设计,红外光线穿透强 雾天 夜视距离缩短 防雾设计,提供相对清晰画面 沙尘天 可能影响画面清晰度 防尘设计,保证正常工作 障碍物遮挡 障碍物的存在会阻挡红外光线的传播,从而影响夜视距离和监控效果。球机在安装时会考虑避免障碍物的遮挡,确保红外光线能够正常传播。若出现临时的障碍物遮挡,球机的自动调节功能可在一定程度上弥补影响,保证部分监控区域的画面清晰。障碍物遮挡不会对球机的红外夜视系统造成损坏,移除障碍物后可恢复正常监控。 遮挡情况 对夜视影响 球机应对方式 固定障碍物 影响部分区域监控 安装时避免,自动调节补画面 临时障碍物 临时影响监控效果 自动调节,移除后恢复正常 设备使用年限 随着设备使用年限的增加,红外夜视距离可能会出现一定程度的衰减。球机采用了高品质的红外发射和接收元件,能够延缓因使用年限导致的性能衰减。定期的维护和保养可有效减少设备使用年限对夜视距离的影响,延长设备的使用寿命。在设备使用年限内,球机的夜视距离能够保持在合理的范围内,满足监控需求。 高品质的元件和定期维护可有效延缓球机因使用年限导致的夜视性能衰减。即使在长期使用后,夜视距离仍能保持在合理范围,满足监控需求。这种设计和维护策略,延长了设备的使用寿命,降低了使用成本。 稳定的夜视性能在设备使用年限内得到保障,为监控工作提供了长期可靠的支持,特别是在需要长期稳定监控的场景中,能够发挥重要作用。 夜视优化措施 红外技术升级 采用先进的红外技术,提高红外光线的发射功率和效率,从而增加夜视距离。红外技术的升级可使红外光线的分布更加均匀,减少监控画面中的暗区和盲区。升级后的红外技术能够更好地适应不同的环境条件,提高夜视的稳定性和可靠性。红外技术的升级不会增加球机的能耗,具有较好的节能效果。 先进的红外技术提升了球机的夜视性...
湖南省国控环境空气站点电子围栏智慧监管项目投标方案.docx
下载提示

1.本文档仅提供部分内容试读;

2.支付并下载文件,享受无限制查看;

3.本网站所提供的标准文本仅供个人学习、研究之用,未经授权,严禁复制、发行、汇编、翻译或网络传播等,侵权必究;

4.左侧添加客服微信获取帮助;

5.本文为word版本,可以直接复制编辑使用。


这个人很懒,什么都没留下
未认证用户 查看用户
该文档于 上传
×
精品标书制作
百人专家团队
擅长领域:
工程标 服务标 采购标
16852
已服务主
2892
中标量
1765
平台标师
扫码添加客服
客服二维码
咨询热线:192 3288 5147
公众号
微信客服
客服