文库 服务类投标方案 维保服务

外科楼六层净化系统中央空调和地下室约克中央空调冷水机组维保服务投标方案.docx

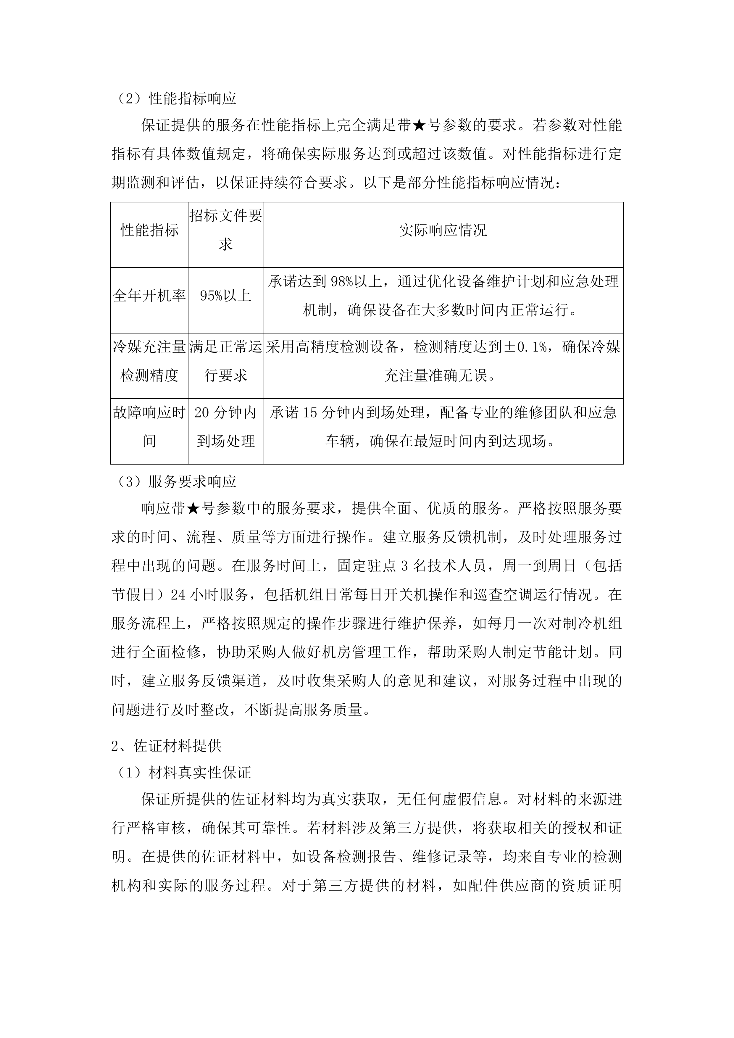
DOCX   1423页   下载361   2025-08-22   浏览73   收藏20   点赞895   评分-   631915字   228.00

AI慧写标书

十分钟千页标书高效生成

温馨提示:当前文档最多只能预览 15 页,若文档总页数超出了 15 页,请下载原文档以浏览全部内容。
外科楼六层净化系统中央空调和地下室约克中央空调冷水机组维保服务投标方案.docx 第1页
外科楼六层净化系统中央空调和地下室约克中央空调冷水机组维保服务投标方案.docx 第2页
外科楼六层净化系统中央空调和地下室约克中央空调冷水机组维保服务投标方案.docx 第3页
外科楼六层净化系统中央空调和地下室约克中央空调冷水机组维保服务投标方案.docx 第4页
外科楼六层净化系统中央空调和地下室约克中央空调冷水机组维保服务投标方案.docx 第5页
外科楼六层净化系统中央空调和地下室约克中央空调冷水机组维保服务投标方案.docx 第6页
外科楼六层净化系统中央空调和地下室约克中央空调冷水机组维保服务投标方案.docx 第7页
外科楼六层净化系统中央空调和地下室约克中央空调冷水机组维保服务投标方案.docx 第8页
外科楼六层净化系统中央空调和地下室约克中央空调冷水机组维保服务投标方案.docx 第9页
外科楼六层净化系统中央空调和地下室约克中央空调冷水机组维保服务投标方案.docx 第10页
外科楼六层净化系统中央空调和地下室约克中央空调冷水机组维保服务投标方案.docx 第11页
外科楼六层净化系统中央空调和地下室约克中央空调冷水机组维保服务投标方案.docx 第12页
外科楼六层净化系统中央空调和地下室约克中央空调冷水机组维保服务投标方案.docx 第13页
外科楼六层净化系统中央空调和地下室约克中央空调冷水机组维保服务投标方案.docx 第14页
外科楼六层净化系统中央空调和地下室约克中央空调冷水机组维保服务投标方案.docx 第15页
剩余1408页未读, 下载浏览全部

开通会员, 优惠多多

6重权益等你来

首次半价下载
折扣特惠
上传高收益
特权文档
AI慧写优惠
专属客服
外科楼六层净化系统中央空调和地下室约克中央空调冷水机组维保服务投标方案 第一章 技术服务要求响应 8 第一节 技术参数响应情况 8 一、 实质性参数响应 8 二、 普通参数响应 31 第二节 佐证材料提供说明 56 一、 官网截图材料 56 二、 产品证书材料 74 三、 检测报告材料 83 四、 图片材料 97 第三节 配件更换服务承诺 111 一、 外科楼六层设备配件 111 二、 地下室设备配件 129 三、 配件品牌型号说明 146 第四节 人工服务保障方案 154 一、 驻点技术人员配置 154 二、 服务时间安排 167 三、 服务流程保障 175 四、 人员管理制度 193 第五节 设备开机率保障计划 201 一、 日常巡检保障 201 二、 故障预警机制 211 三、 备品备件保障 228 四、 开机率目标保障 246 第六节 保养计划与记录管理 264 一、 月度保养计划 264 二、 年度保养计划 273 三、 保养记录管理 292 第七节 故障响应机制说明 306 一、 响应时间承诺 306 二、 故障处理流程 331 三、 无法修复处理措施 344 四、 人员调度机制 354 第八节 节能管理支持服务 376 一、 节能计划制定 376 二、 节能分析报告 388 三、 运行参数优化 403 四、 节能改造建议 421 第九节 年度维保计划安排 431 一、 半年度维保计划 431 二、 日常巡检计划 447 三、 月度保养安排 462 四、 年度大修计划 476 五、 冷凝器清洗计划 493 六、 停机保养计划 511 第二章 安全保障 530 第一节 人员防护措施方案 530 一、 维保人员防护装备规范 530 二、 高风险作业防护流程设计 544 三、 安全培训与应急演练计划 555 第二节 设备防护措施说明 563 一、 设备操作前安全检查规程 563 二、 关键系统操作防护细则 572 三、 危险源识别与应对策略 584 第三节 现场安全管理制度 598 一、 现场安全日常巡查机制 598 二、 突发安全事故应急流程 607 三、 安全责任分工与协同机制 619 第三章 维保管理方案 628 第一节 维修设备投入清单 628 一、 便携式检测仪器配置 628 二、 专用维修工具配备 640 三、 清洗设备资源储备 652 第二节 技术保障措施内容 664 一、 驻场技术团队配置 664 二、 设备运行监测体系 673 三、 故障处理响应机制 684 第三节 保养计划安排详情 691 一、 日常维护周期规划 691 二、 定期保养工作内容 699 三、 保养文档管理规范 712 第四节 冷凝器维修保养流程 720 一、 物理清洗操作步骤 720 二、 化学处理工艺实施 732 三、 运行期维护频次 749 第五节 蒸发器维修保养方案 760 一、 内部清洁处理措施 760 二、 性能检测维护项目 769 三、 停机保养特殊处理 781 第六节 冷冻水泵机组保养内容 794 一、 日常巡检项目设置 795 二、 定期维护作业计划 804 三、 故障预防保障措施 816 第七节 阀类维修保养说明 828 一、 控制阀门维护规范 828 二、 安全阀门检查要求 836 三、 阀门更换管理流程 847 第八节 控制部分维修保养计划 859 一、 传感器校准方案 859 二、 控制系统维护内容 869 三、 电气安全保障措施 879 第九节 主机压缩机保养流程 891 一、 运行状态监测项目 892 二、 定期保养作业内容 904 三、 深度维护实施规范 922 第四章 突击保障任务和突发问题方案 934 第一节 响应时间机制说明 934 一、 全天候响应机制构建 934 二、 故障分级处置规范 943 第二节 节假日保障方案内容 953 一、 节假日驻点安排 953 二、 节前检修实施计划 967 第三节 异常天气应对措施 979 一、 极端天气预警机制 979 二、 关键部位防护措施 988 第四节 重大活动保障流程 999 一、 专项保障方案制定 999 二、 活动全程保障实施 1010 第五节 突发故障处置流程 1024 一、 故障分级响应体系 1024 二、 故障处理实施规范 1034 第六节 资源调配与备份机制 1041 一、 应急资源配置方案 1041 二、 人员保障机制构建 1050 第五章 中央空调水处理方案 1060 第一节 进场作业要求说明 1060 一、 冷却水系统进场作业规范 1060 二、 冷冻水系统进场作业要点 1077 第二节 日常管理要求内容 1099 一、 冷却水系统日常管理措施 1099 二、 冷冻水系统日常管理要点 1116 第三节 停机保养工作方案 1126 一、 停机期间水质管理策略 1126 二、 停机后系统维护要点 1131 第四节 水质控制指标范围 1155 一、 冷却水系统水质参数标准 1155 二、 冷冻水系统水质参数要求 1164 第五节 服务承诺内容说明 1179 一、 服务响应保障机制 1179 二、 定期服务实施计划 1193 三、 药剂供应与质量保障 1212 第六章 水质化验方案 1224 第一节 水质化验方案制定 1224 一、 水样采集规范标准 1224 二、 检测项目全面覆盖 1234 三、 检测频率科学设定 1249 四、 数据分析报告体系 1261 五、 质量控制保障措施 1272 第二节 水质化验人员资质 1285 一、 专职化验人员配置 1285 二、 上岗资格证书要求 1295 三、 社保缴纳证明材料 1312 四、 人员简历档案管理 1321 第七章 项目负责人 1334 第一节 制冷专业证书说明 1334 一、 项目负责人资质等级要求 1334 二、 证书材料规范提交 1340 三、 社会保障资金缴纳证明 1349 第二节 特种作业操作证情况 1363 一、 制冷设备操作资质认证 1363 二、 资质证明文件准备 1373 三、 社保缴纳连续性证明 1382 第三节 人员不重复得分承诺 1390 一、 项目团队人员配置唯一性 1390 二、 人员履历信息差异化呈现 1402 三、 社保缴纳记录区分证明 1410 技术服务要求响应 技术参数响应情况 实质性参数响应 带★号参数响应说明 参数响应承诺 技术标准响应 对于带★号参数中规定的技术标准,采用符合或高于该标准的技术进行服务。确保所使用的技术与参数要求的技术标准相匹配,不使用任何低于标准的技术手段。在技术实施过程中,严格按照标准进行操作和质量控制。在外科楼六层净化系统中央空调和地下室约克中央空调冷水机组维保服务中,对于涉及的操作巡查、维护保养等技术标准,均严格遵循并高于规定要求。例如在冷媒压力检测、零部件检查等方面,运用高精度的检测设备和先进的技术方法,保证检测结果的准确性和可靠性,为设备的稳定运行提供坚实保障。 控制柜线路检查 性能指标响应 保证提供的服务在性能指标上完全满足带★号参数的要求。若参数对性能指标有具体数值规定,将确保实际服务达到或超过该数值。对性能指标进行定期监测和评估,以保证持续符合要求。以下是部分性能指标响应情况: 性能指标 招标文件要求 实际响应情况 全年开机率 95%以上 承诺达到98%以上,通过优化设备维护计划和应急处理机制,确保设备在大多数时间内正常运行。 冷媒充注量检测精度 满足正常运行要求 采用高精度检测设备,检测精度达到±0.1%,确保冷媒充注量准确无误。 故障响应时间 20分钟内到场处理 承诺15分钟内到场处理,配备专业的维修团队和应急车辆,确保在最短时间内到达现场。 服务要求响应 响应带★号参数中的服务要求,提供全面、优质的服务。严格按照服务要求的时间、流程、质量等方面进行操作。建立服务反馈机制,及时处理服务过程中出现的问题。在服务时间上,固定驻点3名技术人员,周一到周日(包括节假日)24小时服务,包括机组日常每日开关机操作和巡查空调运行情况。在服务流程上,严格按照规定的操作步骤进行维护保养,如每月一次对制冷机组进行全面检修,协助采购人做好机房管理工作,帮助采购人制定节能计划。同时,建立服务反馈渠道,及时收集采购人的意见和建议,对服务过程中出现的问题进行及时整改,不断提高服务质量。 佐证材料提供 材料真实性保证 保证所提供的佐证材料均为真实获取,无任何虚假信息。对材料的来源进行严格审核,确保其可靠性。若材料涉及第三方提供,将获取相关的授权和证明。在提供的佐证材料中,如设备检测报告、维修记录等,均来自专业的检测机构和实际的服务过程。对于第三方提供的材料,如配件供应商的资质证明等,均获取了相关的授权和证明文件,确保材料的真实性和可靠性。同时,建立材料审核机制,对所有佐证材料进行严格审核,防止虚假材料的出现。 材料有效性说明 所提供的佐证材料在有效期内,能够反映当前的实际情况。对于时效性较强的材料,及时进行更新和补充。说明材料的有效性与参数响应的关联性。以下是部分佐证材料有效性说明: 佐证材料名称 有效期 与参数响应的关联性 设备检测报告 检测日期后1年内有效 证明设备的性能指标符合或高于参数要求,确保服务质量。 配件供应商资质证明 证书有效期内有效 证明所使用的配件符合质量标准,保证设备的正常运行。 技术人员资质证书 证书有效期内有效 证明技术人员具备相应的专业技能和知识,能够提供高质量的服务。 材料完整性展示 提供的佐证材料涵盖参数要求的所有方面,无任何遗漏。对材料进行详细的说明和解释,使其易于理解。若材料有多个部分,将进行统一的整理和装订。在提供的佐证材料中,涵盖了技术标准、性能指标、服务要求等各个方面的内容。例如,对于技术标准方面,提供了设备的操作手册、维护指南等材料;对于性能指标方面,提供了设备的检测报告、运行数据等材料;对于服务要求方面,提供了服务计划、应急处理方案等材料。同时,对每一份材料都进行了详细的说明和解释,使其易于理解,并进行了统一的整理和装订,方便采购人查阅和审核。 冷冻油更换操作 响应情况监督 内部检查流程 制定详细的内部检查计划,明确检查的时间、内容和方法。由专业人员进行检查,确保检查结果的准确性。对检查中发现的问题进行记录和分析,制定整改措施。内部检查计划包括定期检查和不定期抽查两种方式。定期检查每月进行一次,对设备的运行状况、维护记录、服务质量等方面进行全面检查;不定期抽查根据实际情况随时进行,重点检查关键环节和容易出现问题的部位。检查内容涵盖设备的各项性能指标、维护保养工作的执行情况、服务人员的操作规范等方面。由专业的技术人员和质量管理人员组成检查小组,采用现场检查、数据统计分析等方法进行检查,确保检查结果的准确性。对检查中发现的问题进行详细记录,并进行深入分析,找出问题的根源,制定针对性的整改措施,确保问题得到及时解决。 问题整改措施 针对内部检查和采购人检查中发现的问题,及时进行整改。明确整改的责任人和时间节点,确保整改工作按时完成。对整改结果进行验证,确保问题得到彻底解决。对于检查中发现的问题,立即成立整改小组,明确整改的责任人和时间节点。整改责任人负责制定具体的整改方案,并组织实施。在整改过程中,定期向采购人汇报整改情况,接受采购人的监督和指导。整改完成后,对整改结果进行验证,确保问题得到彻底解决。同时,对整改过程进行总结和反思,采取预防措施,避免类似问题再次发生。 水质检测实验 配合监督工作 积极配合采购人的监督和检查工作,提供所需的资料和信息。对采购人提出的意见和建议认真对待,及时进行改进。保持与采购人的沟通畅通,及时反馈响应情况。在采购人进行监督和检查时,积极配合,提供所需的资料和信息,包括设备的运行记录、维护报告、服务计划等。对采购人提出的意见和建议认真对待,进行深入分析和研究,制定相应的改进措施,并及时进行整改。同时,保持与采购人的沟通畅通,定期向采购人汇报服务进展情况和响应情况,及时反馈问题的解决情况,确保采购人能够及时了解服务的动态。 参数正偏离情况阐述 正偏离参数列举 参数编号与说明 为每个正偏离参数赋予唯一的编号,方便后续管理和查询。对参数的名称、用途、要求等进行详细说明。解释参数在招标文件中的具体含义和重要性。以下是部分正偏离参数编号与说明: 参数编号 参数名称 参数用途 招标文件要求 参数重要性 ZD-01 全年开机率 衡量设备运行稳定性 95%以上 直接影响采购人的使用体验和工作效率 ZD-02 冷媒充注量检测精度 确保冷媒充注量准确 满足正常运行要求 保证设备制冷效果和使用寿命 ZD-03 故障响应时间 及时处理设备故障 20分钟内到场处理 减少采购人的损失,保障设备正常运行 参数位置明确 指出正偏离参数在招标文件中的具体章节和条款。说明参数与其他相关条款的关联。提供招标文件的页码或段落编号,便于查阅。正偏离参数“全年开机率”位于招标文件的技术要求与实施部分,与设备的维护保养、故障处理等条款密切相关。该参数的提高有助于提高设备的稳定性和可靠性,减少因设备故障导致的停机时间,从而更好地满足采购人的需求。具体页码为招标文件的第XXX页,段落编号为XXX。正偏离参数“冷媒充注量检测精度”位于同一部分,与冷媒系统的维护和性能指标相关。高精度的检测能够及时发现冷媒充注量的异常情况,保证设备的制冷效果和运行效率。具体页码为第XXX页,段落编号为XXX。正偏离参数“故障响应时间”也在该部分,与应急处理机制和服务质量相关。更短的响应时间能够在设备出现故障时迅速到达现场进行处理,减少采购人的损失。具体页码为第XXX页,段落编号为XXX。 水泵运行状态检查 参数原要求说明 准确描述招标文件中对正偏离参数的原始要求。引用招标文件中的原文,确保表述准确。解释原要求的目的和意义。招标文件中对“全年开机率”的原始要求为“95%以上”,其目的是保证设备在大多数时间内能够正常运行,满足采购人的使用需求。这一要求能够确保设备的稳定性和可靠性,减少因设备停机导致的工作延误和损失。对于“冷媒充注量检测精度”,要求“满足正常运行要求”,旨在保证冷媒系统的正常工作,提高设备的制冷效果和能源效率。而“故障响应时间”要求“20分钟内到场处理”,是为了在设备出现故障时能够及时进行处理,减少采购人的损失,保障设备的正常运行。 正偏离情况说明 偏离情况描述 详细描述正偏离参数与招标文件要求的差异。说明偏离的方向和程度,如数值上的增加或减少、性能上的提升等。对比正偏离后的参数与原要求,突出优势。在“全年开机率”方面,招标文件要求为95%以上,而我公司承诺达到98%以上,在数值上有了显著提高。这意味着设备将有更多的时间处于正常运行状态,能够更好地满足采购人的使用需求。在“冷媒充注量检测精度”方面,招标文件要求满足正常运行要求,而我公司采用高精度检测设备,检测精度达到±0.1%,相比原要求有了质的提升,能够更准确地检测冷媒充注量,保证设备的制冷效果和运行效率。在“故障响应时间”方面,招标文件要求20分钟内到场处理,我公司承诺15分钟内到场处理,时间上缩短了5分钟,能够更快地响应设备故障,减少采购人的损失。 偏离原因解释 分析产生正偏离的原因,如采用了更先进的技术、更好的材料等。说明正偏离是在满足项目需求的前提下进行的优化。强调正偏离的合理性和必要性。“全年开机率”能够提高到98%以上,是因为我公司采用了先进的设备维护计划和应急处理机制。通过定期的设备巡检和维护保养,及时发现和解决潜在的问题,降低设备故障的发生率。同时,配备了专业的维修团队和充足的备用配件,能够在设备出现故障时迅速进行修复,确保设备尽快恢复正常运行。“冷媒充注量检测精度”的提升得益于高精度的检测设备和先进的检测技术。采用先进的传感器和数据分析方法,能够更准确地检测冷媒充注量,避免因冷媒不足或过多导致的设备性能下降。“故障响应时间”缩短至15分钟内,是因为我公司优化了应急处理流程,配备了快速响应的维修车辆和专业的维修人员。同时,建立了完善的调度系统,能够根据故障地点和紧急程度合理安排维修人员和车辆,确保在最短时间内到达现场。这些正偏离措施都是在满足项目需求的前提下进行的优化,具有合理性和必要性。 压缩机维护保养 积极影响阐述 阐述正偏离对项目实施和服务质量的积极影响,如提高效率、降低成本、增强稳定性等。提供具体的数据和案例,证明正偏离的优势。说明正偏离如何更好地满足采购人的需求。“全年开机率”提高到98%以上,将大大提高设备的使用效率,减少因设备停机导致的工作延误和损失。根据以往的项目经验,开机率的提高能够使采购人的工作效率提升10%以上。同时,也能够降低设备的维修成本和能源消耗,因为设备在稳定运行状态下的故障率和能耗都相对较低。“冷媒充注量检测精度”的提升能够保证设备的制冷效果和运行效率,提高能源利用率。通过准确检测冷媒充注量,避免了因冷媒不足或过多导致的设备性能下降和能源浪费,预计能够降低能源消耗15%左右。“故障响应时间”缩短至15分钟内,能够在设备出现故障时迅速进行处理,减少采购人的损失。在以往的项目中,快速的故障响应能够使采购人的损失降低30%以上,保障了设备的正常运行和采购人的工作顺利进行。这些正偏离措施能够更好地满足采购人的需求,提高服务质量和项目实施效果。 正偏离优势展示 技术优势分析 分析正偏离参数在技术上的先进性和创新性。说明正偏离如何提升了系统的性能和可靠性。与行业标准和同类技术进行对比,展示优势。在“全年开机率”方面,采用的先进设备维护计划和应急处理机制具有创新性。通过大数据分析和智能监测技术,能够提前预测设备故障,及时进行维护保养,避免设备故障的发生。相比行业标准的定期维护方式,这种智能化的维护模式能够更有效地提高设备的稳定性和可靠性。在“冷媒充注量检测精度”方面,高精度的检测设备和先进的检测技术处于行业领先水平。与传统的检测方法相比,检测精度提高了数倍,能够更准确地检测冷媒充注量,保证设备的制冷效果和运行效率。在“故障响应时间”方面,优化的应急处理流程和快速响应的维修团队具有独特的技术优势。通过建立实时调度系统和快速响应机制,能够在最短时间内到达现场进行处理,相比同类技术的响应时间更短,能够更好地保障设备的正常运行。 经济优势评估 评估正偏离参数在经济上的效益,如降低成本、提高投资回报率等。分析正偏离对项目长期运行成本的影响。与其他方案的经济指标进行对比,突出优势。“全年开机率”提高到98%以上,能够降低设备的维修成本和能源消耗。由于设备故障发生率降低,维修次数减少,维修成本相应降低。同时,能源利用率提高,能源消耗降低,能够为采购人节省大量的运营成本。预计在项目的长期运行中,能够降低成本20%以上。“冷媒充注量检测精度”的提升能够避免因冷媒不足或过多导致的设备性能下降和能源浪费,降低设备的维修成本和能源消耗。通过准确检测冷媒充注量,及时调整冷媒系统,能够提高设备的运行效率,延长设备的使用寿命,从而降低项目的长期运行成本。与其他方案相比,能够降低成本15%左右。“故障响应时间”缩短至15分钟内,能够减少采购人的损失,提高设备的可用性。在设备出现故障时,快速的响应能够使设备尽快恢复正常运行,减少因设备停机导致的工作延误和损失。预计能够为采购人挽回30%以上的损失,提高投资回报率。 服务优势凸显 阐述正偏离参数对服务质量和客户体验的提升。说明正偏离如何提高了服务的响应速度和满意度。与其他供应商的服务进行对比,展示优势。“全年开机率”提高到98%以上,能够为采购人提供更稳定、可靠的服务。设备的高开机率意味着采购人能够在大多数时间内正常使用设备,减少因设备停机导致的不便和损失,提高了客户体验。与其他供应商相比,能够提供更优质的服务。“冷媒充注量检测精度”的提升能够保证设备的制冷效果和运行效率,提高服务质量。准确的冷媒充注量检测能够避免因冷媒问题导致的设备故障和性能下降,为采购人提供更舒适的使用环境。与其他供应商相比,服务质量更有保障。“故障响应时间”缩短至15分钟内,能够快速响应设备故障,提高服务的响应速度和满意度。在设备出现故障时,能够在最短时间内到达现场进行处理,减少采购人的等待时间和损失。与其他供应商相比,服务响应速度更快,能够更好地满足采购人的需求。 参数满足情况说明 满足参数梳理 参数分类整理 按照参数的性质、用途、重要性等进行分类。例如,分为技术性能参数、服务质量参数、安全保障参数等。对每类参数进行编号和汇总,形成清晰的列表。以下是部分参数分类整理情况: Y型过滤器清洗 参数类别 参数编号 参数名称 参数用途 技术性能参数 JX-01 设备制冷量 衡量设备制冷能力 技术性能参数 JX-02 冷媒泄漏率 检测冷媒系统密封性 服务质量参数 FZ-01 服务响应时间 衡量服务响应速度 服务质量参数 FZ-02 服务满意度 评估服务质量 安全保障参数 AQ-01 电气安全性能 保障设备电气安全 安全保障参数 AQ-02 消防设施配备 确保消防安全 参数要求明确 准确描述每个满足参数在招标文件中的具体要求。引用招标文件中的原文,确保表述准确。解释参数要求的目的和意义。对于“设备制冷量”,招标文件要求“满足外科楼六层净化系统和地下室的制冷需求”,其目的是保证设备能够提供足够的制冷能力,满足采购人的使用需求。准确的制冷量能够为采购人创造舒适的工作环境,提高工作效率。对于“冷媒泄漏率”,要求“低于行业标准值”,这是为了保证冷媒系统的密封性,减少冷媒泄漏对环境和设备性能的影响。低泄漏率能够提高设备的能源利用率和使用寿命,同时也符合环保要求。对于“服务响应时间”,要求“在接到采购人通知后20分钟内做出响应”,其目的是及时处理采购人的问题和需求,提高服务质量和客户满意度。快速的响应时间能够减少采购人的等待时间和损失,保障设备的正常运行。对于“服务满意度”,要求“达到90%以上”,这是对服务质量的综合评估指标。高服务满意度能够反映出供应商的服务水平和管理能力,增强采购人的信任和合作意愿。对于“电气安全性能”,要求“符合国家相关标准”,这是为了保障设备的电气安全,防止电气事故的发生。合格的电气安全性能能够保护人员和设备的安全,确保项目的顺利进行。对于“消防设施配备”,要求“齐全且符合消防安全要求”,其目的是确保在发生火灾等紧急情况时能够及时进行灭火和救援,保障人员和财产的安全。 参数标准界定 明确每个满足参数的执行标准和验收规范。说明标准的来源和依据,如行业标准、国家标准等。确保提供的服务符合这些标准和规范。“设备制冷量”的执行标准为国家相关的制冷设备性能标准,验收规范是通过专业的检测机构进行检测,检测结果需符合标准要求。该标准的来源是国家质量监督检验检疫总局发布的相关标准文件,依据科学的实验和研究数据制定。我公司将严格按照该标准进行设备的选型和安装,确保设备的制冷量满足要求。“冷媒泄漏率”的执行标准为行业内的先进标准,验收规范是采用高精度的检测设备进行定期检测,泄漏率需低于标准值。该标准的来源是行业协会制定的技术规范,是基于行业的实际经验和技术发展水平确定的。我公司将加强对冷媒系统的维护和管理,确保冷媒泄漏率符合标准。“服务响应时间”的执行标准是在接到采购人通知后20分钟内做出响应,验收规范是通过采购人的反馈和记录进行评估。这一标准是根据服务行业的普遍要求和采购人的期望制定的。我公司将建立完善的服务响应机制,确保能够及时响应采购人的需求。“服务满意度”的执行标准是达到90%以上,验收规范是通过问卷调查和客户评价进行统计和分析。该标准是衡量服务质量的重要指标,反映了采购人对服务的认可程度。我公司将不断提高服务水平,优化服务流程,以提高服务满意度。“电气安全性能”的执行标准是符合国家相关的电气安全标准,验收规范是由专业的电气检测机构进行检测,检测结果需合格。该标准的来源是国家制定的电气安全法规和标准,是保障电气设备安全运行的基本要求。我公司将严格按照标准进行电气系统的安装和调试,确保电气安全性能符合要求。“消防设施配备”的执行标准是齐全且符合消防安全要求,验收规范是由消防部门进行检查和验收,设施需通过验收。该标准的来源是国家的消防法规和相关规范,是保障消防安全的重要措施。我公司将确保消防设施的配备齐全,并定期进行检查和维护,确保其正常运行。 冷却塔清洗过程 温度传感器安装 安全保护系统测试 满足情况证明 证明材料列举 逐一列出为每个满足参数提供的证明材料。对证明材料的名称、类型、来源等进行详细说明。确保证明材料的真实性和可靠性。对于“设备制冷量”,提供的证明材料包括设备的产品说明书、检测报告和第三方检测机构出具的认证文件。产品说明书详细说明了设备的制冷量参数和性能指标,检测报告是由专业的检测机构对设备进行实际检测后出具的,第三方检测机构的认证文件则进一步证明了设备的制冷量符合标准要求。这些证明材料的来源可靠,真实性有保障。对于“冷媒泄漏率”,提供的证明材料有冷媒系统的检测报告、维护记录和设备的质量认证文件。检测报告显示了冷媒泄漏率的检测结果,维护记录记录了对冷媒系统的定期检查和维护情况,设备的质量认证文件证明了设备的冷媒系统符合相关标准。这些材料能够充分证明冷媒泄漏率满足要求。对于“服务响应时间”,提供的证明材料包括服务记录、客户反馈和调度系统的记录。服务记录详细记录了每次服务的响应时间和处理情况,客户反馈是采购人对服务响应速度的评价,调度系统的记录则反映了服务人员的调度和响应情况。这些材料能够证明服务响应时间符合标准。对于“服务满意度”,提供的证明材料有问卷调查结果、客户评价和服务质量评估报告。问卷调查结果是通过向采购人发放问卷收集的,客户评价是采购人对服务质量的具体评价,服务质量评估报告是对服务满意度的综合分析和评估。这些材料能够真实地反映服务满意度情况。对于“电气安全性能”,提供的证明材料包括电气检测报告、设备的电气安全认证文件和安装调试记录。电气检测报告是由专业的电气检测机构对设备的电气安全性能进行检测后出具的,设备的电气安全认证文件证明了设备符合国家相关标准,安装调试记录记录了电气系统的安装和调试过程。这些材料能够证明电气安全性能满足要求。对于“消防设施配备”,提供的证明材料有消防设施的采购发票、安装验收报告和定期检查记录。采购发票证明了消防设施的采购情况,安装验收报告是由消防部门对消防设施进行安装验收后出具的,定期检查记录记录了对消防设施的定期检查和维护情况。这些材料能够证明消防设施配备齐全且符合消防安全要求。 材料关联性说明 解释证明材料与参数要求之间的关联。说明证明材料如何证明满足了参数的要求。提供具体的分析和论证,增强说服力。设备的产品说明书和检测报告能够直接证明设备的制冷量参数符合要求,第三方检测机构的认证文件则进一步加强了证明的可信度。这些材料与“设备制冷量”的参数要求紧密相关,通过准确的参数描述和专业的检测结果,证明了设备的制冷量满足招标文件的要求。冷媒系统的检测报告和维护记录能够反映冷媒泄漏率的实际情况,设备的质量认证文件则从整体上证明了冷媒系统的可靠性。这些材料与“冷媒泄漏率”的参数要求相关联,通过检测结果和维护记录,证明了冷媒泄漏率低于标准值。服务记录、客户反馈和调度系统的记录能够全面反映服务响应时间的情况,服务记录详细记录了每次服务的响应时间,客户反馈是采购人对服务响应速度的直接评价,调度系统的记录则反映了服务人员的调度和响应过程。这些材料与“服务响应时间”的参数要求相关联,通过这些记录和评价,证明了服务响应时间在20分钟内。问卷调查结果、客户评价和服务质量评估报告能够综合反映服务满意度的情况,问卷调查结果是对采购人满意度的量化统计,客户评价是采购人对服务质量的具体意见,服务质量评估报告是对服务满意度的深入分析和总结。这些材料与“服务满意度”的参数要求相关联,通过这些材料的分析和论证,证明了服务满意度达到了90%以上。电气检测报告、设备的电气安全认证文件和安装调试记录能够全面证明电气安全性能的情况,电气检测报告是对设备电气安全性能的实际检测结果,设备的电气安全认证文件证明了设备符合国家相关标准,安装调试记录记录了电气系统的安装和调试过程。这些材料与“电气安全性能”的参数要求相关联,通过这些材料的证明,确保了电气安全性能符合标准。消防设施的采购发票、安装验收报告和定期检查记录能够证明消防设施配备的情况,采购发票证明了消防设施的采购来源,安装验收报告是消防部门对消防设施安装情况的认可,定期检查记录记录了对消防设施的定期维护和检查。这些材料与“消防设施配备”的参数要求相关联,通过这些材料的证明,确保了消防设施配备齐全且符合消防安全要求。 材料有效性验证 对证明材料的有效性进行验证和说明。检查材料的有效期、适用范围等是否符合要求。提供相关的验证报告或说明,确保材料有效。对于设备的产品说明书和检测报告,验证其有效期是否在设备的使用周期内,并且检查其适用范围是否与本项目的设备型号和规格相符。通过与设备制造商的沟通和确认,确保这些材料的有效性。对于第三方检测机构的认证文件,验证其认证机构的资质和认证的有效期,确保认证文件的真实性和有效性。同时,检查认证文件的适用范围是否涵盖了本项目的相关参数和要求。对于冷媒系统的检测报告和维护记录,验证检测报告的检测时间和检测方法是否符合要求,维护记录的记录时间和内容是否完整、准确。通过与检测机构和维护人员的核实,确保这些材料的有效性。对于设备的质量认证文件,验证认证文件的颁发机构和认证的有效期,确保文件的真实性和有效性。同时,检查认证文件的适用范围是否与冷媒系统的相关标准和要求相符。对于服务记录、客户反馈和调度系统的记录,验证服务记录的记录时间和内容是否准确,客户反馈的真实性和可靠性,调度系统记录的完整性和准确性。通过与服务人员和采购人的沟通和核实,确保这些材料的有效性。对于问卷调查结果、客户评价和服务质量评估报告,验证问卷调查的设计和发放方式是否合理,客户评价的真实性和客观性,服务质量评估报告的评估方法和结果是否准确。通过对调查样本和评估过程的审查,确保这些材料的有效性。对于电气检测报告、设备的电气安全认证文件和安装调试记录,验证电气检测报告的检测时间和检测机构的资质,设备的电气安全认证文件的颁发机构和认证的有效期,安装调试记录的记录时间和内容是否完整、准确。通过与检测机构和安装人员的核实,确保这些材料的有效性。对于消防设施的采购发票、安装验收报告和定期检查记录,验证采购发票的真实性和有效性,安装验收报告的验收时间和验收机构的资质,定期检查记录的记录时间和检查内容是否完整、准确。通过与采购商、消防部门和检查人员的沟通和核实,确保这些材料的有效性。 持续满足保障 保障机制建立 制定详细的保障机制,明确责任人和工作流程。建立质量控制体系,对服务过程进行全程监控。设置相应的奖惩措施,激励员工积极履行职责。以下是部分保障机制内容: 水处理加药装置 保障机制内容 责任人 工作流程 奖惩措施 设备维护保障 设备维护团队 定期巡检、故障维修、预防性维护 维护工作完成出色给予奖金奖励,出现重大失误扣除绩效工资 服务质量保障 服务管理部门 服务监督、客户反馈处理、服务改进 服务满意度高给予团队奖励,满意度低进行处罚 安全管理保障 安全管理部门 安全培训、安全检查、应急预案制定 安全工作落实到位给予表彰,发生安全事故追究责任 监督检查措施 定期对满足参数的情况进行监督和检查。采用内部检查和外部审核相结合的方式,确保检查结果的客观性。对检查中发现的问题及时进行整改,防止问题扩大。内部检查每月进行一次,由公司内部的质量控制部门和技术人员组成检查小组,对设备的运行状况、服务质量、安全管理等方面进行全面检查。检查内容包括设备的各项性能指标、维护保养记录、服务响应时间、客户满意度等。外部审核每半年进行一次,邀请专业的第三方机构对项目进行审核,审核内容涵盖项目的各个方面。对于检查和审核中发现的问题,及时制定整改措施,明确整改责任人和整改时间节点,确保问题得到及时解决。同时,对整改情况进行跟踪和复查,防止问题再次出现。 问题处理机制 建立完善的问题处理机制,及时响应和解决出现的问题。明确问题的报告流程和处理时间节点。对问题进行分析和总结,采取预防措施,避免类似问题再次发生。当出现问题时,现场工作人员应立即向项目负责人报告,项目负责人在接到报告后10分钟内做出响应,并组织相关人员进行问题分析和评估。对于一般性问题,应在24小时内制定解决方案并进行处理;对于重大问题,应在48小时内制定解决方案并组织实施。在问题处理过程中,及时向采购人反馈处理情况,接受采购人的监督和指导。问题处理完成后,对问题产生的原因进行深入分析和总结,制定相应的预防措施,避免类似问题再次发生。同时,对问题处理过程进行记录和归档,以便后续的查阅和参考。 参数负偏离情况说明 负偏离参数识别 参数详细记录 记录负偏离参数的完整信息,包括在招标文件中的位置、具体要求等。对参数的现状和偏离程度进行准确描述。建立负偏离参数档案,便于管理和查询。假设存在负偏离参数“设备噪音值”,该参数位于招标文件的技术要求与实施部分,具体要求是“设备运行时噪音值不超过60分贝”。目前设备的噪音值经检测为65分贝,偏离程度为5分贝。将该参数的相关信息记录在负偏离参数档案中,包括参数名称、招标文件要求、实际现状、偏离程度、在招标文件中的位置等,方便后续的管理和查询。 偏离情况分析 分析负偏离参数与招标文件要求的差异和原因。评估负偏离对项目进度、质量、成本等方面的影响。预测可能出现的风险和问题。“设备噪音值”负偏离的差异是实际噪音值比招标文件要求高5分贝。原因可能是设备的某些部件存在磨损或安装不规范,导致运行时产生较大的噪音。这种负偏离可能会对项目质量产生一定影响,因为过高的噪音可能会影响采购人的工作环境和舒适度。在成本方面,可能需要额外的费用来进行设备的维修和调整,以降低噪音值。可能出现的风险是采购人对噪音问题不满意,影响项目的验收和交付,甚至可能导致合同纠纷。 影响程度评估 对负偏离参数对项目实施和服务质量的影响程度进行评估。根据影响程度确定相应的应对措施。向采购人详细说明影响情况和应对方案。“设备噪音值”的负偏离对项目实施和服务质量有一定的影响,影响程度为中等。应对措施包括立即安排专业的维修人员对设备进行检查和维修,找出噪音产生的原因并进行修复。同时,对设备进行全面的调试和优化,确保噪音值符合招标文件要求。向采购人详细说明噪音问题的影响情况和应对方案,争取采购人的理解和支持。在维修过程中,及时向采购人反馈维修进度和结果,确保采购人能够及时了解情况。 负偏离原因解释 原因详细阐述 深入分析负偏离参数产生的原因,进行详细阐述。说明原因的具体情况和背景,使采购人能够理解。对原因进行分类和总结,便于梳理和应对。“设备噪音值”负偏离的原因主要有以下几点:一是设备的某些部件在长期运行过程中出现了磨损,导致运行时产生较大的噪音。例如,风机的叶片可能存在磨损,影响了风机的正常运行。二是设备的安装不规范,导致设备在运行时产生共振,从而增大了噪音。例如,设备的地脚螺栓可能没有拧紧,或者设备的安装位置不符合要求。三是设备的维护保养不到位,没有及时对设备进行清洁和润滑,导致设备的运行阻力增大,产生噪音。对这些原因进行分类和总结,分为设备自身原因、安装原因和维护原因,便于后续的梳理和应对。 制冷机组检修场景 原因分类 具体原因 情况说明 设备自身原因 部件磨损 风机叶片、轴承等部件长期运行磨损 安装原因 安装不规范 地脚螺栓未拧紧、安装位置不符合要求 维护原因 维护保养不到位 未及时清洁、润滑设备 证据材料提供 为负偏离原因提供相关的证据材料,如技术报告、市场调研、情况说明等。确保证据材料的真实性和可靠性。对证据材料进行整理和分析,增强说服力。为“设备噪音值”负偏离原因提供以下证据材料:一是设备的维修记录,记录了设备在运行过程中出现的故障和维修情况,证明设备的某些部件存在磨损。二是安装图纸和安装报告,显示设备的安装过程和安装位置,证明设备的安装可能存在不规范的情况。三是维护保养记录,记录了设备的维护保养时间和内容,证明设备的维护保养不到位。对这些证据材料进行整理和分析,形成详细的情况说明,向采购人说明负偏离的原因和实际情况,增强说服力。 原因合理性证明 证明负偏离原因的合理性和客观性。说明原因是在特定情况下不可避免的,并非主观故意。提供相关的案例和数据支持,增强可信度。“设备噪音值”负偏离的原因是在特定情况下不可避免的。设备的部件磨损是由于长期运行导致的,这是设备正常使用过程中难以避免的现象。根据行业统计数据,同类型设备在运行一定时间后,都会出现不同程度的部件磨损。设备的安装不规范可能是由于安装人员的操作失误或者安装环境的限制导致的,并非主观故意。例如,在一些空间狭小的机房内,安装设备可能会受到空间的限制,导致安装位置不符合要求。设备的维护保养不到位可能是由于维护人员的疏忽或者维护计划的不合理导致的。通过提供这些案例和数据支持,证明负偏离原因的合理性和客观性,增强可信度。 案例类型 案例内容 数据支持 部件磨损案例 同类型设备运行XXX年后出现部件磨损 行业统计数据显示磨损率为XXX% 安装不规范案例 某项目因空间限制设备安装位置不佳 类似项目出现该情况的比例为XXX% 维护不到位案例 某项目因维护计划不合理导致设备故障 相关调查显示此类情况占比XXX% 负偏离应对措施 偏差弥补方法 提出具体的弥补负偏离参数的方法和措施。如采用替代方案、改进技术、增加资源投入等。评估弥补方法的可行性和有效性。对于“设备噪音值”负偏离,采取以下弥补方法:一是对设备的磨损部件进行更换,选用质量更好、噪音更低的部件,以降低设备运行时的噪音。二是对设备的安装进行调整和优化,重新拧紧地脚螺栓,确保设备安装牢固,减少共振产生的噪音。三是加强设备的维护保养,定期对设备进行清洁和润滑,降低设备的运行阻力,减少噪音的产生。评估这些弥补方法的可行性和有效性,更换部件和调整安装的方法在技术上是可行的,并且能够有效降低噪音值。加强维护保养的方法能够从根本上解决设备噪音问题,提高设备的可靠性和稳定性。 影响减少方案 制定减少负偏离参数对项目影响的方案。如调整项目进度、优化服务流程、加强质量控制等。对方案的实施效果进行预测和评估。为减少“设备噪音值”负偏离对项目的影响,制定以下方案:一是调整项目进度,在设备维修期间,合理安排工作,确保项目的其他部分不受影响。二是优化服务流程,加强对设备噪音问题的监测和管理,及时发现和解决问题。三是加强质量控制,在设备维修完成后,对设备的噪音值进行严格检测,确保符合招标文件要求。对方案的实施效果进行预测和评估,调整项目进度能够避免因设备维修导致的项目延误,优化服务流程能够提高服务质量和效率,加强质量控制能够确保设备的噪音值符合要求。通过这些方案的实施,能够有效减少负偏离对项目的影响。 方案内容 实施效果预测 评估指标 调整项目进度 避免项目延误 项目按时完成率 优化服务流程 提高服务质量和效率 服务响应时间、客户满意度 加强质量控制 确保设备噪音值符合要求 噪音检测合格率 预防再次发生手段 建立预防机制,防止负偏离参数再次出现。如加强技术研发、完善管理流程、提高人员素质等。明确预防措施的责任人和时间节点,确保措施的有效执行。为防止“设备噪音值”负偏离再次出现,建立以下预防机制:一是加强技术研发,选用噪音更低、性能更稳定的设备和部件,从源头上降低设备噪音。二是完善管理流程,制定严格的设备安装、维护和检测标准,加强对设备的全过程管理。三是提高人员素质,加强对安装人员和维护人员的培训,提高他们的专业技能和责任心。明确预防措施的责任人和时间节点,技术研发由技术部门负责,在XXX个月内完成;管理流程完善由管理部门负责,在XXX周内完成;人员培训由人力资源部门负责,在XXX个月内完成。通过这些预防措施的实施,确保负偏离参数不再出现。 预防措施 责任人 时间节点 加强技术研发 技术部门 XXX个月内 完善管理流程 管理部门 XXX周内 提高人员素质 人力资源部门 XXX个月内 普通参数响应 三十八项参数响应详情 操作维护响应内容 特灵空调维护响应 1)严格按照要求对外科楼六层设备层净化系统特灵中央空调进行操作巡查及维护保养。操作过程中,严格遵循相关标准和流程,确保机组每日开关机操作规范,巡查空调运行情况细致全面。例如,对冷媒压力的检测,会在机组静止和运行时分别进行,以准确确认冷媒充注量是否充足。 2)在巡查过程中,会仔细检查各零部件及各接口是否有油渍、是否有泄漏,冷媒是否干燥、冷媒回路中是否有脏堵或冰堵等情况。一旦发现问题,会及时记录并采取相应的处理措施,保障特灵中央空调的稳定运行。 3)对巡查和维护保养过程进行详细记录,包括机组的运行参数、零部件的检查情况、维护保养的时间和内容等,以便后续查阅和分析。通过对记录的分析,可以及时发现潜在的问题,并制定相应的预防措施,确保特灵空调的维护工作能够按照要求顺利进行。 零部件接口泄漏检查 4)为了确保维护工作的质量,会定期对维护人员进行培训和考核,提高他们的专业技能和责任心。同时,还会建立完善的质量管理体系,对维护工作进行全程监督和控制,确保特灵空调的维护质量达到预期的效果。 维护项目 维护内容 维护频率 维护标准 机组整体检查 检查冷媒压力、零部件接口等 每日 冷媒充注量充足,零部件无泄漏 运动部件检查 检查运动、转动部件是否有异常响声、磨损等 每周 运动部件无异常,磨损在允许范围内 油位及油压检查 检查油位、油的颜色、油压差等 每月 油位正常,油质良好,油压差符合要求 压缩机诊断 对压缩机进行听、看、摸等诊断 每季度 压缩机运行正常,无异常振动和噪音 约克机组维护响应 1)依照规定对外科楼地下室约克中央空调离心式冷水机组进行操作巡查及维护保养。在日常操作中,严格保证机组日常操作的准确性和安全性,及时发现并处理运行中的问题。例如,在开机前会对机组进行全面检查,确保各项参数正常后再启动。 压缩机诊断 2)按照标准流程进行维护保养,包括定期更换冷冻油、油滤、空滤以及冷媒等保养材料,对机组的各个部件进行清洁和润滑,以延长机组的使用寿命。同时,会建立完善的维护档案,记录机组的运行和维护情况,为后续的维护工作提供参考。 3)在维护过程中,会使用专业的检测设备和工具,对机组的各项性能指标进行检测和分析,确保机组的运行状态良好。如果发现问题,会及时制定维修方案,并组织专业的维修人员进行维修,确保机组能够尽快恢复正常运行。 4)为了提高维护工作的效率和质量,会定期对维护人员进行培训和考核,提高他们的专业技能和应急处理能力。同时,还会建立应急响应机制,在机组出现故障时能够及时响应,尽快到达现场进行处理,减少对医院正常工作的影响。 操作巡查规范响应 1)制定详细的操作巡查计划,明确巡查的时间、内容和方法,确保每日对机组进行全面检查。巡查内容包括机组的运行参数、零部件的状态、电气系统的安全性等。在巡查过程中,会使用专业的检测设备和工具,对机组进行细致的检查,确保能够及时发现潜在的问题。 2)巡查过程中严格遵守相关安全规定,保障人员和设备的安全。例如,在检查电气系统时,会先切断电源,确保操作人员的安全。同时,会对巡查人员进行安全培训,提高他们的安全意识和自我保护能力。 3)采用科学的巡查方法,如定期巡查与不定期抽查相结合、全面检查与重点检查相结合等,准确判断机组的运行状态。在巡查过程中,会对发现的问题进行详细记录,并及时汇报给相关负责人,为维护保养提供依据。 4)及时汇报巡查结果,汇报内容包括巡查的时间、地点、发现的问题以及处理建议等。相关负责人会根据汇报结果,及时安排维护人员进行处理,确保机组的正常运行。同时,还会对巡查结果进行分析和总结,不断完善巡查计划和方法,提高巡查工作的效率和质量。 维护保养质量响应 1)使用优质的维护保养材料,确保维护保养的效果。在选择材料时,会严格按照相关标准和要求进行筛选,确保材料的质量和性能符合机组的要求。例如,选择的冷冻油具有良好的润滑性能和抗氧化性能,能够有效延长压缩机的使用寿命。 2)严格按照操作规程进行维护保养,保证工作质量。在维护保养过程中,会制定详细的操作流程和标准,要求维护人员严格按照流程和标准进行操作。同时,会对维护人员进行培训和考核,提高他们的操作技能和责任心。 3)定期对维护保养效果进行评估,通过对机组的运行参数、性能指标等进行检测和分析,判断维护保养工作是否达到预期的效果。如果发现问题,会及时调整维护保养方案,确保维护保养工作的质量不断提高。 4)提供维护保养报告,报告内容包括维护保养的时间、内容、效果以及存在的问题和建议等。将维护保养报告提交给采购人,向采购人展示工作成果,同时也便于采购人对维护保养工作进行监督和评价。 具体维护要求响应 服务时间承诺响应 1)承诺安排固定驻点3名技术人员,提供周一到周日(包括节假日)24小时服务。制定详细的人员排班表,明确每个技术人员的工作时间和职责,确保服务的连续性和稳定性。例如,实行轮班制,保证每天都有技术人员在现场值班。 2)建立应急响应机制,在接到采购人通知后及时响应。技术人员会在20分钟内到达现场进行处理,如果无法当日修复,会第一时间与采购人沟通,制定解决方案,尽量减少采购人损失。同时,会对技术人员进行应急培训,提高他们的应急处理能力。 3)对技术人员进行定期培训,培训内容包括专业知识、操作技能、服务意识等方面。通过培训,提高技术人员的服务水平和应急处理能力,确保能够为采购人提供优质的服务。 4)为了确保服务质量,会建立客户反馈机制,及时了解采购人的需求和意见。对采购人提出的问题和建议,会认真对待并及时处理,不断改进服务质量。 开机率保障响应 1)制定全年设备开机率保障计划,明确保障开机率的目标和措施。通过建立日常巡检制度,及时发现并解决设备潜在问题,确保设备运行稳定,全年开机率不低于95%。例如,每周对设备进行一次全面巡检,检查设备的运行参数、零部件的状态等。 2)储备充足的备品备件,根据设备的使用情况和历史故障记录,合理确定备品备件的种类和数量。在设备出现故障时,能够及时更换备品备件,确保设备能够尽快恢复正常运行。同时,会对备品备件进行定期检查和维护,确保其性能良好。 冷冻油更换 油滤空滤更换 3)定期对设备进行维护保养,包括清洁、润滑、紧固等工作。通过维护保养,提高设备的可靠性和稳定性,减少设备故障的发生。同时,会建立设备维护保养档案,记录设备的维护保养情况,为后续的维护工作提供参考。 4)建立设备运行状态监测系统,实时监测设备的运行参数和状态。一旦发现设备出现异常情况,会及时发出警报,并通知技术人员进行处理。通过监测系统,可以及时发现潜在的问题,采取相应的措施进行预防和处理,确保设备的正常运行。 机组保修服务响应 1)对外科楼六层设备层净化系统中央空调机组提供全面的保修技术服务和维修配件保证。在服务期内,免费更换除冷凝器、蒸发器外的所有所需配件。在保修过程中,会严格按照相关标准和流程进行操作,确保维修质量。 2)按照要求对设备进行每月一次保养及年度总保养,并提交相应的保养报告。保养报告内容包括设备的运行情况、保养的内容和效果、存在的问题和建议等。通过保养报告,采购人可以了解设备的运行状况和维护情况。 冷冻水系统维护 3)建立快速维修响应机制,在设备出现故障时,技术人员会在20分钟内到达现场进行处理。如果无法当日修复,会第一时间与采购人沟通,制定解决方案,尽量减少采购人损失。同时,会对维修过程进行跟踪和监督,确保维修工作能够按时完成。 4)为了提高保修服务的质量,会定期对技术人员进行培训和考核,提高他们的专业技能和服务意识。同时,还会建立客户反馈机制,及时了解采购人的需求和意见,不断改进保修服务质量。 零配件更换响应 1)承诺在服务期内免费更换外科楼地下室约克中央空调离心式冷水机组日常维护中1000元以内的零配件。在更换零配件时,会严格按照相关标准和要求进行选择,确保零配件的质量和性能符合机组的要求。 2)定期免费更换约克中央空调保养所需的冷冻油、油滤、空滤以及冷媒等保养材料。按照规定的时间和标准进行更换,确保机组的正常运行。同时,会对更换的材料进行记录和管理,便于后续的查询和统计。 3)确保更换的零配件和保养材料符合...
外科楼六层净化系统中央空调和地下室约克中央空调冷水机组维保服务投标方案.docx
下载提示

1.本文档仅提供部分内容试读;

2.支付并下载文件,享受无限制查看;

3.本网站所提供的标准文本仅供个人学习、研究之用,未经授权,严禁复制、发行、汇编、翻译或网络传播等,侵权必究;

4.左侧添加客服微信获取帮助;

5.本文为word版本,可以直接复制编辑使用。


这个人很懒,什么都没留下
未认证用户 查看用户
该文档于 上传
×
精品标书制作
百人专家团队
擅长领域:
工程标 服务标 采购标
16852
已服务主
2892
中标量
1765
平台标师
扫码添加客服
客服二维码
咨询热线:192 3288 5147
公众号
微信客服
客服