文库 服务类投标方案 维保服务

金沙县中医医院洗涤服务采购投标方案.docx

DOCX   520页   下载274   2025-08-30   浏览78   收藏43   点赞806   评分-   313123字   128.00

AI慧写标书

十分钟千页标书高效生成

温馨提示:当前文档最多只能预览 15 页,若文档总页数超出了 15 页,请下载原文档以浏览全部内容。
金沙县中医医院洗涤服务采购投标方案.docx 第1页
金沙县中医医院洗涤服务采购投标方案.docx 第2页
金沙县中医医院洗涤服务采购投标方案.docx 第3页
金沙县中医医院洗涤服务采购投标方案.docx 第4页
金沙县中医医院洗涤服务采购投标方案.docx 第5页
金沙县中医医院洗涤服务采购投标方案.docx 第6页
金沙县中医医院洗涤服务采购投标方案.docx 第7页
金沙县中医医院洗涤服务采购投标方案.docx 第8页
金沙县中医医院洗涤服务采购投标方案.docx 第9页
金沙县中医医院洗涤服务采购投标方案.docx 第10页
金沙县中医医院洗涤服务采购投标方案.docx 第11页
金沙县中医医院洗涤服务采购投标方案.docx 第12页
金沙县中医医院洗涤服务采购投标方案.docx 第13页
金沙县中医医院洗涤服务采购投标方案.docx 第14页
金沙县中医医院洗涤服务采购投标方案.docx 第15页
剩余505页未读, 下载浏览全部

开通会员, 优惠多多

6重权益等你来

首次半价下载
折扣特惠
上传高收益
特权文档
AI慧写优惠
专属客服
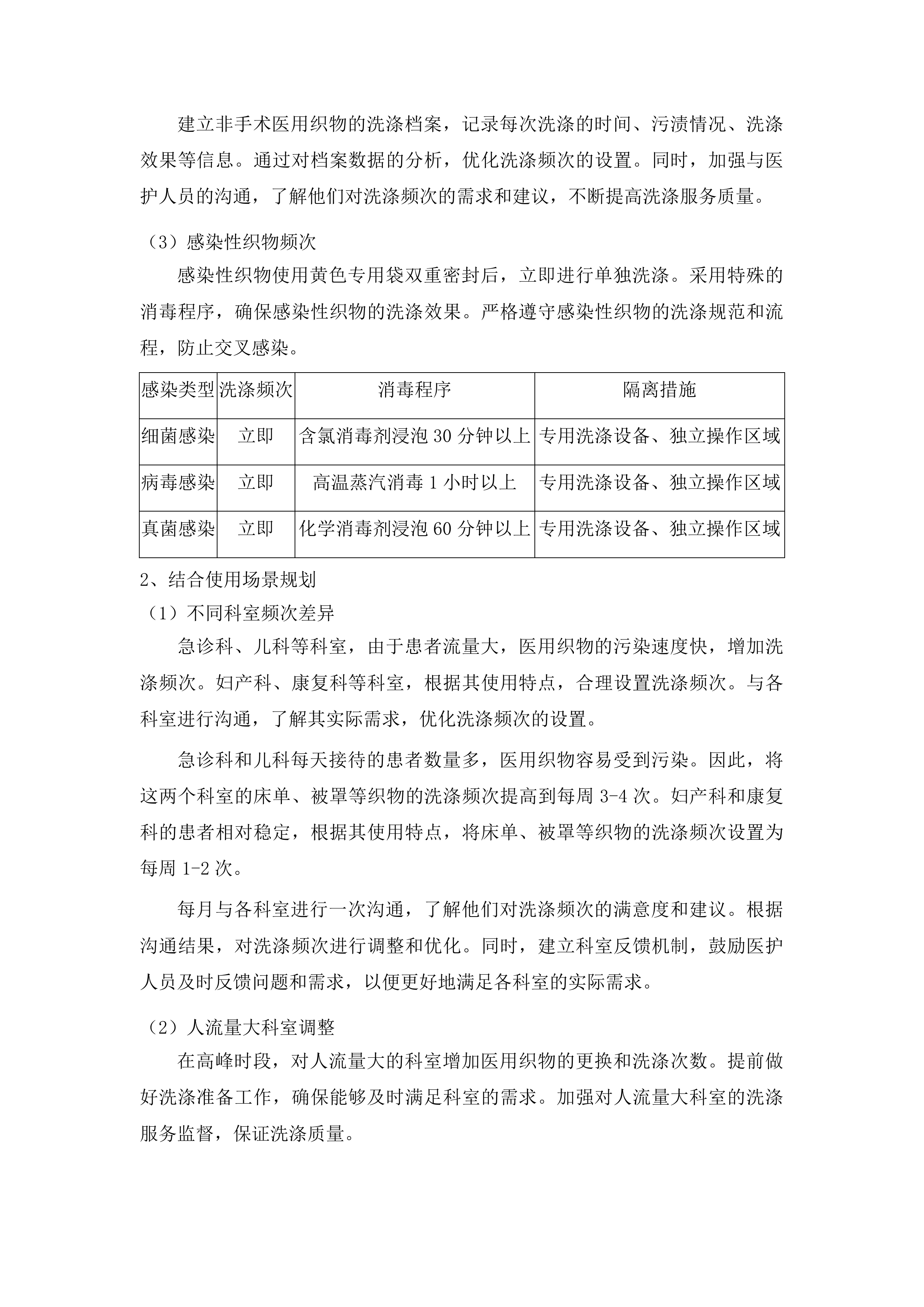
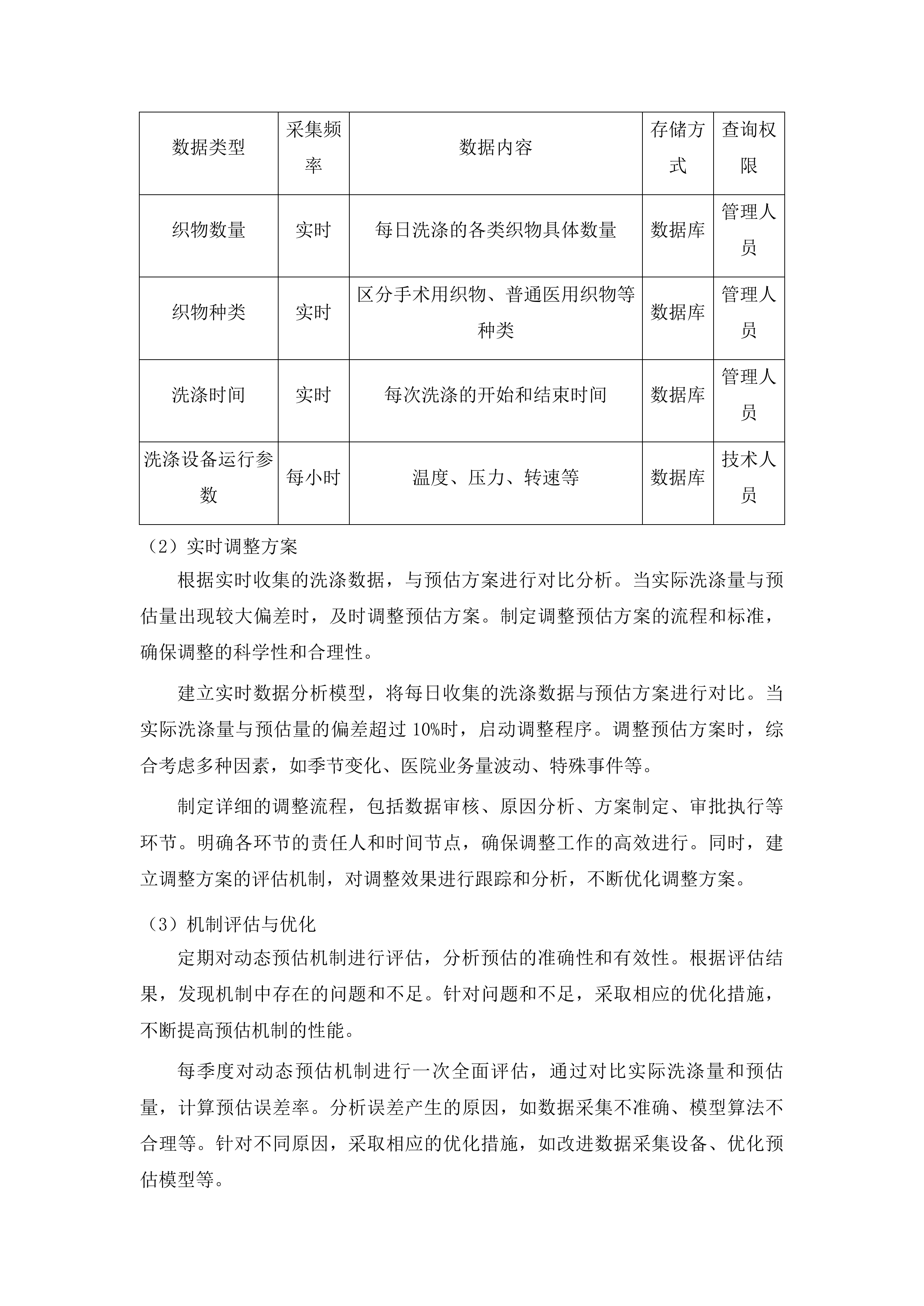
金沙县中医医院洗涤服务采购投标方案 第一章 技术方案 5 第一节 服务计划 5 一、 三年服务周期规划 5 二、 标准化运营体系 21 第二节 人员配备 26 一、 项目团队架构设计 26 二、 人员管理规范 34 第三节 洗涤设备配备 40 一、 核心洗涤设备配置 40 二、 质检及辅助设备 50 第四节 配送车辆配备 56 一、 运输车辆配置方案 56 二、 车辆管理制度 66 第五节 洗涤流程 78 一、 全流程标准化操作 78 二、 特殊织物处理方案 89 第六节 检测与报告 102 一、 微生物检测体系 102 二、 化学残留检测方案 115 第七节 应急处理措施 125 一、 突发情况应对机制 125 二、 特殊需求响应方案 137 第八节 污水排放处理 145 一、 污水处理设备配置 145 二、 环保管理体系 166 第二章 服务方案 179 第一节 织物接收与配送 179 一、 专职收送人员配置 179 二、 分车运输管理 190 三、 包装与标识规范 208 第二节 洗涤流程实施 220 一、 WS/T508-2016标准执行 221 二、 感染性织物处理 242 三、 隔离式洗涤设备运行 257 第三节 消毒与检测执行 261 一、 日常抽检管理 261 二、 微生物检测报告 270 三、 化学残留检测 281 第四节 污水排放管理 295 一、 洗涤污水处理流程 295 二、 环保资质证明 302 三、 水质监测管理 323 第五节 应急处理实施 332 一、 突发情况应对机制 332 二、 第三方洗涤协作 345 三、 医疗抢救织物保障 360 第六节 售后服务保障 367 一、 配送时效管理 367 二、 返洗缝补服务 378 三、 售后服务专线 389 第三章 质量保证措施 397 第一节 服务承诺内容 397 一、 技术规范执行保障 397 二、 检测报告提交机制 407 三、 应急响应保障措施 411 第二节 服务方式说明 419 一、 全隔离式洗涤流程 419 二、 人员分区作业管理 431 三、 织物收送运输规范 436 第三节 服务计划安排 450 一、 三年服务周期规划 450 二、 日常收送周转管理 463 三、 质量持续优化机制 467 第四节 服务质量保证 476 一、 质量控制体系建设 476 二、 洗涤质量核心标准 492 三、 质量问题处理承诺 502 技术方案 服务计划 三年服务周期规划 每日洗涤量预估方案 基于床位数量预估 手术科室预估 手术科室由于手术的特殊性,医用织物使用量相对较大。依据手术的频率和规模,精准预估每日手术用织物的数量。充分考虑到手术过程中的突发情况,预留一定比例的弹性洗涤量,以应对可能出现的额外需求。结合手术科室的床位数量,综合各项因素计算手术科室每日的洗涤总量。 手术类型 平均每日手术数量 每次手术用织物数量 弹性洗涤量比例 每日洗涤总量 普通手术 10 5 10% 55 大型手术 3 15 15% 51.75 急诊手术 2 8 20% 19.2 普通科室预估 普通科室的医用织物使用量相对较为稳定,根据床位数量和日常使用情况,科学估算每日的洗涤量。同时考虑到患者的周转情况,适当调整洗涤量的预估,以确保满足实际需求。统计普通科室中不同类型织物的使用比例,以便更准确地预估洗涤量。 科室名称 床位数量 平均每日每位患者织物使用量 患者周转系数 不同类型织物使用比例 每日洗涤量 内科 50 3 1.1 床单:50%,被罩:30%,枕套:20% 165 外科 40 3.5 1.2 床单:45%,被罩:35%,枕套:20% 168 妇产科 30 4 1.3 床单:40%,被罩:30%,枕套:20%,产妇专用织物:10% 156 综合调整预估 将手术科室和普通科室的洗涤量进行汇总,得到初步的每日洗涤总量。充分考虑到医院的特殊活动、节假日等因素,对洗涤量进行适当的调整。定期对洗涤量的预估进行评估和修正,确保预估的准确性,以更好地满足医院的实际需求。 月份 手术科室洗涤量 普通科室洗涤量 初步汇总洗涤量 特殊活动/节假日调整系数 最终预估洗涤量 1月 125.95 489 614.95 1.1 676.445 2月 118.5 468 586.5 1.05 615.825 3月 130.2 501 631.2 1 631.2 考虑特殊情况调整 突发公共卫生事件调整 制定应对突发公共卫生事件的洗涤量应急预案,明确在不同情况下的洗涤量增加幅度。与医院相关部门保持密切沟通,及时了解突发公共卫生事件的情况,以便快速调整洗涤量。储备一定数量的洗涤物资,以应对突发公共卫生事件带来的洗涤量增加,确保在紧急情况下能够满足医院的需求。 当突发公共卫生事件发生时,根据事件的严重程度和影响范围,将洗涤量增加幅度分为三个等级。一级响应时,洗涤量增加50%;二级响应时,洗涤量增加30%;三级响应时,洗涤量增加10%。同时,建立与医院相关部门的实时沟通机制,每日进行信息交流,及时掌握事件动态。储备的洗涤物资包括洗涤剂、消毒剂、柔顺剂等,确保能够满足至少一周的额外洗涤需求。 定期对应急预案进行演练和评估,不断优化调整方案,提高应对突发公共卫生事件的能力。加强与物资供应商的合作,确保在紧急情况下能够及时补充洗涤物资。同时,对员工进行相关培训,提高他们在突发情况下的应急处理能力。 特殊科室需求调整 深入了解重症监护室等特殊科室的医用织物使用特点和频率,进行针对性的洗涤量调整。与特殊科室的医护人员沟通,获取准确的洗涤需求信息。根据特殊科室的实际情况,动态调整洗涤量的预估,以确保满足特殊科室的需求。 重症监护室的医用织物使用频率高、更换快,且对卫生标准要求严格。因此,在预估洗涤量时,充分考虑这些特点,适当增加洗涤量。与重症监护室的医护人员保持密切沟通,每周进行一次需求信息交流,及时了解他们的实际需求。根据沟通结果,动态调整洗涤量的预估,确保洗涤服务的及时性和准确性。 除了重症监护室外,其他特殊科室如烧伤科、传染病科等也有各自的使用特点和需求。针对这些科室,同样进行深入了解和分析,制定个性化的洗涤量调整方案。同时,建立特殊科室洗涤量的动态监测机制,根据实际使用情况及时进行调整。 业务发展趋势调整 关注医院的业务拓展计划,如新增科室、扩大床位规模等,提前调整每日洗涤量的预估。分析医院的历史业务数据,预测业务发展趋势对洗涤量的影响。定期与医院管理层沟通,了解业务发展动态,确保洗涤量预估的前瞻性。 通过分析医院过去三年的业务数据,建立业务发展趋势模型,预测未来可能的业务增长情况。根据预测结果,提前调整每日洗涤量的预估,避免出现洗涤量不足的情况。定期与医院管理层进行沟通,每季度召开一次业务发展研讨会,及时了解医院的业务拓展计划和床位规模调整情况。 根据沟通结果,对洗涤量预估进行相应调整。同时,建立业务发展趋势与洗涤量预估的联动机制,确保在业务发生变化时能够快速做出反应。加强对市场动态的研究,关注同类型医院的业务发展情况,为洗涤量预估提供参考。 建立动态预估机制 数据监测与收集 安装洗涤设备的数据采集系统,实时记录洗涤的织物数量、种类等信息。安排专人负责收集和整理洗涤数据,确保数据的准确性和及时性。建立数据存储和管理系统,方便对洗涤数据进行分析和查询。 数据类型 采集频率 数据内容 存储方式 查询权限 织物数量 实时 每日洗涤的各类织物具体数量 数据库 管理人员 织物种类 实时 区分手术用织物、普通医用织物等种类 数据库 管理人员 洗涤时间 实时 每次洗涤的开始和结束时间 数据库 管理人员 洗涤设备运行参数 每小时 温度、压力、转速等 数据库 技术人员 实时调整方案 根据实时收集的洗涤数据,与预估方案进行对比分析。当实际洗涤量与预估量出现较大偏差时,及时调整预估方案。制定调整预估方案的流程和标准,确保调整的科学性和合理性。 建立实时数据分析模型,将每日收集的洗涤数据与预估方案进行对比。当实际洗涤量与预估量的偏差超过10%时,启动调整程序。调整预估方案时,综合考虑多种因素,如季节变化、医院业务量波动、特殊事件等。 制定详细的调整流程,包括数据审核、原因分析、方案制定、审批执行等环节。明确各环节的责任人和时间节点,确保调整工作的高效进行。同时,建立调整方案的评估机制,对调整效果进行跟踪和分析,不断优化调整方案。 机制评估与优化 定期对动态预估机制进行评估,分析预估的准确性和有效性。根据评估结果,发现机制中存在的问题和不足。针对问题和不足,采取相应的优化措施,不断提高预估机制的性能。 每季度对动态预估机制进行一次全面评估,通过对比实际洗涤量和预估量,计算预估误差率。分析误差产生的原因,如数据采集不准确、模型算法不合理等。针对不同原因,采取相应的优化措施,如改进数据采集设备、优化预估模型等。 建立评估结果的反馈机制,将评估结果及时反馈给相关部门和人员。同时,对优化措施的实施效果进行跟踪和评估,不断调整和完善优化方案。通过持续的评估和优化,提高动态预估机制的准确性和可靠性,为洗涤服务的高效运行提供保障。 洗涤频次设置标准 依据织物类型确定 手术医用织物频次 手术用的床单、手术衣等织物,每次使用后立即进行洗涤。确保手术医用织物在下次使用前经过严格的清洗和消毒。建立手术医用织物的洗涤记录,便于追溯和管理。 织物名称 洗涤频次 消毒方式 记录内容 手术床单 每次使用后 高温蒸汽消毒 使用时间、洗涤时间、消毒时间、操作人员 手术衣 每次使用后 化学消毒剂浸泡消毒 使用时间、洗涤时间、消毒时间、操作人员 手术巾 每次使用后 高温高压消毒 使用时间、洗涤时间、消毒时间、操作人员 非手术医用织物频次 普通病房的床单、被罩等织物,根据使用时间和污染情况,确定每周的洗涤次数。医护人员的工作服,定期进行洗涤,保持整洁卫生。对非手术医用织物的洗涤频次进行定期评估和调整。 普通病房的床单和被罩,若使用时间超过一周或出现明显污渍,及时进行洗涤。一般情况下,每周洗涤1-2次。医护人员的工作服,每周洗涤2-3次。每月对非手术医用织物的洗涤频次进行评估,根据实际使用情况和反馈意见进行调整。 建立非手术医用织物的洗涤档案,记录每次洗涤的时间、污渍情况、洗涤效果等信息。通过对档案数据的分析,优化洗涤频次的设置。同时,加强与医护人员的沟通,了解他们对洗涤频次的需求和建议,不断提高洗涤服务质量。 感染性织物频次 感染性织物使用黄色专用袋双重密封后,立即进行单独洗涤。采用特殊的消毒程序,确保感染性织物的洗涤效果。严格遵守感染性织物的洗涤规范和流程,防止交叉感染。 感染类型 洗涤频次 消毒程序 隔离措施 细菌感染 立即 含氯消毒剂浸泡30分钟以上 专用洗涤设备、独立操作区域 病毒感染 立即 高温蒸汽消毒1小时以上 专用洗涤设备、独立操作区域 真菌感染 立即 化学消毒剂浸泡60分钟以上 专用洗涤设备、独立操作区域 结合使用场景规划 不同科室频次差异 急诊科、儿科等科室,由于患者流量大,医用织物的污染速度快,增加洗涤频次。妇产科、康复科等科室,根据其使用特点,合理设置洗涤频次。与各科室进行沟通,了解其实际需求,优化洗涤频次的设置。 急诊科和儿科每天接待的患者数量多,医用织物容易受到污染。因此,将这两个科室的床单、被罩等织物的洗涤频次提高到每周3-4次。妇产科和康复科的患者相对稳定,根据其使用特点,将床单、被罩等织物的洗涤频次设置为每周1-2次。 每月与各科室进行一次沟通,了解他们对洗涤频次的满意度和建议。根据沟通结果,对洗涤频次进行调整和优化。同时,建立科室反馈机制,鼓励医护人员及时反馈问题和需求,以便更好地满足各科室的实际需求。 人流量大科室调整 在高峰时段,对人流量大的科室增加医用织物的更换和洗涤次数。提前做好洗涤准备工作,确保能够及时满足科室的需求。加强对人流量大科室的洗涤服务监督,保证洗涤质量。 科室名称 高峰时段 增加洗涤次数 准备工作内容 监督措施 急诊科 上午9:00-11:00,下午14:00-16:00 1-2次 提前调配洗涤设备、准备充足的洗涤剂和消毒剂 定期检查洗涤质量、查看洗涤记录 儿科 上午10:00-12:00,下午15:00-17:00 1-2次 提前调配洗涤设备、准备充足的洗涤剂和消毒剂 定期检查洗涤质量、查看洗涤记录 门诊大厅 上午8:00-10:00,下午13:00-15:00 1次 提前调配洗涤设备、准备充足的洗涤剂和消毒剂 定期检查洗涤质量、查看洗涤记录 特殊活动需求调整 当医院举办大型活动、会议等时,根据活动的规模和需求,调整洗涤频次。提前与活动组织者沟通,了解活动期间的医用织物使用情况。制定特殊活动期间的洗涤应急预案,确保洗涤服务的正常进行。 在医院举办大型活动前一周,与活动组织者进行沟通,了解活动的规模、参与人数、活动时间等信息。根据这些信息,预估活动期间的医用织物使用量和洗涤需求。如果活动规模较大、参与人数较多,适当增加洗涤频次。 制定特殊活动期间的洗涤应急预案,包括人员调配、设备准备、物资储备等方面的内容。在活动期间,安排专人负责洗涤服务的协调和监督,确保洗涤服务的正常进行。活动结束后,对洗涤服务进行总结和评估,为今后的类似活动提供经验参考。 遵循卫生标准要求 符合行业标准 研究和解读WS/T508-2016标准中关于洗涤频次的要求。将标准要求融入到洗涤频次的设置中,确保合规性。对洗涤人员进行标准培训,使其熟悉和遵守相关规定。 标准条款 具体要求 融入方式 培训内容 手术医用织物洗涤频次 每次使用后立即洗涤 在洗涤计划中明确规定 标准条款解读、操作流程演示 非手术医用织物洗涤频次 根据使用时间和污染情况确定 制定详细的判断标准和洗涤计划 标准条款解读、污渍判断方法、洗涤频次设置原则 感染性织物洗涤频次 立即单独洗涤 建立专门的感染性织物洗涤流程 标准条款解读、感染性织物处理方法、消毒程序 保证洗涤质量 通过合理的洗涤频次设置,保证织物的清洁度和卫生状况。对洗涤后的织物进行定期抽检,确保符合质量要求。根据抽检结果,及时调整洗涤频次和工艺。 抽检内容 抽检频率 质量要求 调整措施 微生物指标 每周一次 细菌总数≤200CFU/100cm²,不得检出致病菌 若超标,增加洗涤频次或调整消毒工艺 化学残留指标 每月一次 pH值范围:6.5-7.5,残留表面活性剂≤1mg/kg,游离氯残留≤0.5mg/kg 若超标,调整洗涤剂和消毒剂的使用量或更换产品 物理性能指标 每季度一次 破损率<0.5%,色牢度≥4级,缩水率<3%(棉质织物) 若不达标,调整洗涤工艺或选用合适的织物 标准更新调整 关注卫生标准的更新动态,及时获取最新信息。当标准发生变化时,对洗涤频次进行相应的调整。组织相关人员学习新的标准,确保洗涤服务始终符合要求。 安排专人负责关注卫生标准的更新动态,定期浏览相关网站、参加行业会议等,及时获取最新信息。当标准发生变化时,立即组织相关人员进行学习和培训,确保他们熟悉新的标准要求。 根据新的标准要求,对洗涤频次进行相应的调整。同时,对洗涤流程、工艺和设备进行评估和优化,确保洗涤服务能够满足新的标准。建立标准更新的跟踪机制,定期对洗涤服务进行检查和评估,确保始终符合最新标准。 运输路线优化规划 实地勘察路线情况 交通流量分析 在不同时间段对道路的交通流量进行统计和分析。找出交通高峰期和低谷期,合理安排运输时间。考虑交通流量对运输时间和效率的影响,优化路线选择。 安排专人在一周内的不同时间点,对通往医院各科室布草间的主要道路进行交通流量统计。记录每个时间段的车流量、行驶速度等信息。通过对统计数据的分析,确定交通高峰期和低谷期。 根据交通流量情况,合理安排运输时间。尽量避免在高峰期运输,选择低谷期进行运输,以提高运输效率。同时,分析不同路线在不同时间段的交通流量差异,选择交通流量较小的路线,减少运输时间。 建立交通流量监测机制,定期更新数据,及时调整运输时间和路线。与交通管理部门保持联系,获取实时交通信息,以便在遇到突发交通状况时能够及时调整路线。 路况信息收集 记录道路的坑洼、施工等路况信息。评估路况对车辆行驶的影响,选择路况较好的路线。与交通管理部门保持联系,及时获取路况变化信息。 安排运输人员在日常运输过程中,注意观察道路的路况情况。记录道路上的坑洼、施工区域、交通管制等信息。对记录的路况信息进行评估,分析其对车辆行驶速度、安全性的影响。 根据评估结果,选择路况较好的路线进行运输。同时,与交通管理部门建立定期沟通机制,每周获取一次路况变化信息。当遇到突发路况变化时,及时调整运输路线。 建立路况信息数据库,对收集到的路况信息进行整理和分析。通过对历史数据的分析,预测路况变化趋势,提前做好路线调整准备。 限行规定了解 了解当地的道路限行规定,包括限行时间、限行路段等。避免运输车辆违反限行规定,减少不必要的延误和罚款。根据限行规定,调整运输路线和时间安排。 通过查询交通管理部门的官方网站、咨询当地交警等方式,详细了解当地的道路限行规定。记录限行时间、限行路段、限行车型等信息。 在制定运输路线和时间安排时,充分考虑限行规定。避免安排运输车辆在限行时间内进入限行路段。如果无法避免,提前规划绕行路线。 建立限行规定提醒机制,在运输车辆出发前,提醒司机注意限行规定。定期对运输人员进行限行规定培训,提高他们的合规意识。 结合收运点分布 收运点位置确定 与医院相关部门沟通,明确各科室布草间的具体位置。在地图上标注出收运点的位置,为路线规划提供基础。考虑收运点的可达性和便利性,确保运输车辆能够顺利到达。 安排专人与医院的后勤部门、各科室负责人进行沟通,获取各科室布草间的详细位置信息。包括布草间所在的楼层、具体房间号、周边道路情况等。 将收运点的位置信息标注在地图上,使用不同的符号或颜色区分不同类型的收运点。分析收运点的分布情况,评估其可达性和便利性。 对于可达性较差或交通不便的收运点,考虑是否需要调整运输方式或增加中转点。同时,与医院协商,优化布草间的位置设置,提高收运效率。 收运点数量分析 统计收运点的数量,根据数量合理安排运输车辆和人员。评估收运点的分布密度,确定是否需要设置中转点。根据收运点的数量和分布,优化运输路线的覆盖范围。 对医院各科室布草间的收运点进行全面统计,记录收运点的总数。根据收运点的数量和每日洗涤量,合理安排运输车辆的数量和运输人员的配置。 分析收运点的分布密度,计算每个收运点之间的平均距离。如果收运点分布较为分散,考虑设置中转点,以提高运输效率。 根据收运点的数量和分布情况,优化运输路线的覆盖范围。确保每条运输路线能够覆盖尽可能多的收运点,减少运输车辆的空驶里程。 定期对收运点的数量和分布进行评估,根据医院的业务发展和科室调整情况,及时调整运输车辆和人员的安排以及运输路线。 路线顺序优化 采用算法或经验方法,确定收运点的最佳访问顺序。减少运输车辆的空驶里程和时间,提高运输效率。考虑不同收运点的收运时间要求,合理安排路线顺序。 运用经典的旅行商问题算法或结合实际运输经验,确定收运点的最佳访问顺序。在确定顺序时,充分考虑收运点之间的距离、交通状况等因素。 分析不同收运点的收运时间要求,如某些科室要求在特定时间收运织物。根据这些要求,合理调整路线顺序,确保能够按时完成收运任务。 通过优化路线顺序,减少运输车辆的空驶里程和时间,提高运输效率。同时,建立路线顺序评估机制,定期对路线顺序进行评估和调整,以适应实际情况的变化。 运用智能规划工具 软件选择与使用 选择适合医用织物运输的路线规划软件。对软件进行功能测试和验证,确保其准确性和可靠性。培训运输人员正确使用路线规划软件,提高工作效率。 软件名称 功能特点 测试内容 培训方式 路线规划软件A 支持多因素规划、实时路况更新 路线规划准确性、实时路况响应速度 集中培训、现场指导 路线规划软件B 操作简单、可自定义路线 操作便捷性、路线自定义功能 集中培训、现场指导 路线规划软件C 与地图导航集成、支持团队协作 地图导航准确性、团队协作功能 集中培训、现场指导 多因素规划方案 在软件中设置距离、时间、交通状况等因素的权重。软件根据设置的权重,生成综合考虑多种因素的最优路线。对生成的路线方案进行评估和比较,选择最合适的方案。 根据实际运输需求,在路线规划软件中设置距离、时间、交通状况等因素的权重。例如,将距离因素的权重设置为40%,时间因素的权重设置为30%,交通状况因素的权重设置为30%。 软件根据设置的权重,自动生成综合考虑多种因素的最优路线。对生成的路线方案进行评估和比较,从路线长度、运输时间、交通拥堵情况等方面进行分析。 选择最合适的路线方案作为最终的运输路线。同时,定期对路线规划方案进行优化和调整,根据实际运输情况和数据反馈,调整因素的权重,以获得更优的路线。 动态调整策略 建立实时交通信息获取机制,及时了解道路状况的变化。当交通状况发生变化时,软件自动调整路线方案。运输人员根据动态调整的路线,及时改变行驶方向。 与交通信息提供商合作,建立实时交通信息获取机制。通过API接口或其他方式,实时获取道路的交通流量、拥堵情况、事故信息等。 当交通状况发生变化时,路线规划软件自动根据实时交通信息调整路线方案。运输人员通过车载终端或手机APP接收动态调整后的路线信息。 运输人员根据动态调整的路线,及时改变行驶方向,确保能够按时完成运输任务。同时,建立动态调整效果评估机制,对路线调整的效果进行跟踪和分析,不断优化动态调整策略。 365天不间断服务保障 人员排班合理安排 排班计划制定 根据每日洗涤量和工作流程,确定各岗位的人员需求数量。按照一周七天的周期,制定详细的人员排班表。明确每个班次的工作时间和职责,确保工作的连续性。 岗位名称 每日人员需求数量 班次安排 工作时间 职责 洗涤工 10 早班、中班、晚班 早班:7:00-15:00;中班:15:00-23:00;晚班:23:00-7:00 负责织物的洗涤、消毒等工作 运输工 6 白班、夜班 白班:8:00-18:00;夜班:18:00-8:00 负责织物的收运、配送工作 质检员 3 白班 9:00-17:00 负责洗涤后织物的质量检查工作 管理员 2 白班 8:30-17:30 负责人员管理、工作协调等工作 员工休息安排 遵循劳动法的相关规定,合理安排员工的休息时间。采用轮休制度,让员工有足够的时间休息和恢复体力。关注员工的工作状态和心理健康,及时调整排班计划。 严格按照劳动法的规定,为员工安排每周至少一天的休息时间。采用轮休制度,确保员工在连续工作一定天数后能够得到充分的休息。 关注员工的工作状态和心理健康,定期与员工进行沟通,了解他们的工作感受和需求。如果发现员工出现疲劳、压力过大等情况,及时调整排班计划,安排他们休息。 建立员工休息反馈机制,鼓励员工及时反馈休息情况和问题。根据员工的反馈,不断优化休息安排方案,提高员工的工作满意度和工作效率。 备用人员机制 储备一定数量的备用人员,以应对员工请假、突发疾病等情况。对备用人员进行培训和考核,确保其具备上岗能力。建立备用人员的联系方式和召回机制,保证在需要时能够及时到岗。 备用人员岗位 储备数量 培训内容 考核标准 联系方式 召回机制 洗涤工 3 洗涤工艺、设备操作、消毒知识 洗涤质量达标、设备操作熟练 手机号码、电子邮箱 电话通知、短信通知 运输工 2 运输路线、交通安全知识 熟悉运输路线、遵守交通规则 手机号码、电子邮箱 电话通知、短信通知 质检员 1 质量检测标准、检测方法 检测结果准确、符合标准 手机号码、电子邮箱 电话通知、短信通知 设备维护定期检查 维护档案建立 为每台设备建立独立的维护档案,记录设备的型号、购买时间、使用说明书等信息。在档案中详细记录设备的每次维护情况,包括维护时间、维护内容、更换的零部件等。利用信息化手段管理维护档案,方便查询和统计。 安排专人负责为每台洗涤设备、运输车辆等建立独立的维护档案。在档案中详细记录设备的基本信息,如型号、购买时间、生产厂家、使用说明书等。 每次对设备进行维护后,及时在档案中记录维护时间、维护内容、更换的零部件等信息。同时,保存维护过程中的相关记录和报告,如维修发票、零部件更换清单等。 利用信息化手段,如建立电子档案系统,对维护档案进行管理。通过电子档案系统,可以方便地查询和统计设备的维护情况,为设备的管理和决策提供依据。 维护计划制定 根据设备的使用说明书和厂家建议,制定设备的维护周期和内容。安排专人负责设备的维护工作,确保维护计划的执行。对维护人员进行培训,提高其维护技能和水平。 仔细研读设备的使用说明书和厂家建议,结合设备的实际使用情况,制定详细的维护计划。明确设备的维护周期,如每周、每月、每季度等,以及每次维护的具体内容。 安排专人负责设备的维护工作,明确其职责和权限。要求维护人员严格按照维护计划进行操作,确保维护工作的按时完成。 定期对维护人员进行培训,提高他们的维护技能和水平。培训内容包括设备的结构原理、维护方法、故障排除等方面的知识。同时,鼓励维护人员参加厂家组织的培训和技术交流活动,不断更新知识和技能。 零部件储备管理 分析设备的易损零部件,确定储备的种类和数量。与供应商建立良好的合作关系,确保零部件的及时供应。对储备的零部件进行定期检查和盘点,保证其质量和可用性。 设备名称 易损零部件名称 储备数量 供应商信息 检查周期 盘点周期 洗涤设备 水泵、电机、皮带 各5个 供应商A,联系方式:XXX 每月一次 每季度一次 运输车辆 轮胎、刹车片、滤清器 各3个 供应商B,联系方式:XXX 每月一次 每季度一次 消毒设备 传感器、控制器、阀门 各2个 供应商C,联系方式:XXX 每月一次 每季度一次 应急方案完善落实 突发情况应对方案 针对停水、停电、停气等不同突发情况,分别制定详细的应对措施。明确在突发情况下各岗位的职责和工作流程。准备必要的应急物资和设备,如发电机、储水罐等。 针对停水情况,制定备用供水方案,如启用储水罐、联系外部供水单位等。明确各岗位在停水时的职责,如洗涤工负责停止洗涤设备、运输工负责停止运输任务等。 针对停电情况,准备发电机等应急电源设备,确保重要设备的正常运行。制定发电机的启动和操作流程,明确相关人员的职责。同时,安排专人与供电部门保持联系,及时了解停电原因和恢复时间。 针对停气情况,准备备用燃气罐或其他加热设备,保证洗涤过程中的加热需求。明确各岗位在停气时的职责和工作流程,确保工作的有序进行。 定期对应急物资和设备进行检查和维护,确保其处于良好的备用状态。同时,组织员工进行应急演练,提高他们在突发情况下的应急处理能力。 第三方合作机制 筛选和评估具备洗涤资质的第三方单位,建立合作关系。签订合作协议,明确双方的权利和义务。定期与第三方单位进行沟通和协调,确保在需要时能够及时提供协助。 通过市场调研、行业推荐等方式,筛选出具备洗涤资质和良好信誉的第三方单位。对这些单位进行评估,从洗涤质量、服务能力、价格水平等方面进行综合考量。 与选定的第三方单位签订合作协议,明确双方的权利和义务。协议内容包括服务范围、服务标准、价格结算、违约责任等方面。同时,建立合作监督机制,定期对第三方单位的服务质量进行检查和评估。 定期与第三方单位进行沟通和协调,了解他们的工作情况和资源储备情况。在遇到突发情况需要第三方协助时,能够及时与其联系,确保洗涤服务的正常进行。 建立第三方合作评估机制,定期对合作效果进行评估和总结。根据评估结果,及时调整合作策略和合作方式,不断优化合作关系。 应急演练与评估 制定应急演练计划,定期组织员工进行演练。对演练结果进行评估,发现问题及时整改。根据评估结果,不断完善应急方案,提高应对突发情况的能力。 制定详细的应急演练计划,明确演练的时间、内容、参与人员等。演练内容包括停水、停电、停气等突发情况的应对。定期组织员工进行演练,让他们熟悉应急处理流程和自己的职责。 对演练结果进行评估,从演练的组织情况、员工的反应速度、应急措施的执行效果等方面进行分析。发现问题及时记录,并制定整改措施。 根据评估结果,不断完善应急方案。对演练中暴露出的问题,及时调整应急措施和工作流程。同时,加强对员工的培训,提高他们在突发情况下的应急处理能力。 建立应急演练档案,记录每次演练的情况和评估结果。通过对历史数据的分析,总结经验教训,为今后的应急演练和应急方案制定提供参考。 标准化运营体系 洗涤流程标准化方案 布草收取标准 1)安排专人到各科室布草间收取医用织物,确保收取过程规范有序。在收取过程中,工作人员会严格遵守医院的相关规定,按照指定的路线和时间进行操作,避免影响医院的正常秩序。同时,会对收取的医用织物进行初步的检查,确保织物的数量和质量符合要求。 2)使用密闭式防渗漏容器分别收运污染和清洁布草,防止交叉污染。这些容器会定期进行清洗和消毒,确保其卫生状况良好。在运输过程中,会采取必要的防护措施,避免容器受到损坏或泄漏,从而保证布草的安全运输。 3)严格控制院内停留时间,确保在30分钟以内完成收取工作。这不仅可以减少医用织物在院内的停留时间,降低交叉感染的风险,还可以提高工作效率,确保洗涤服务的及时性。工作人员会提前做好准备工作,合理安排收取路线和时间,确保能够在规定的时间内完成任务。 4)派驻专职收送人员负责每天到各病区、科室交接衣物布类,并填写衣物清洗单以备校查。收送人员会与各病区、科室的工作人员进行密切沟通,确保交接工作的顺利进行。同时,会认真填写衣物清洗单,记录织物的数量、种类、清洗要求等信息,以便后续的洗涤和管理。 分类处理标准 1)将感染性织物独立处理,使用黄色专用袋进行双重密封。这是为了防止感染性织物与其他织物交叉污染,保障洗涤过程的安全和卫生。在处理感染性织物时,工作人员会严格按照相关的操作规程进行操作,确保密封效果良好。 2)保证分类准确率达到98%以上,确保不同类型的织物得到正确处理。为了达到这一目标,会对工作人员进行专业的培训,使其熟悉各种织物的分类标准和处理方法。同时,会建立严格的分类检查制度,对分类结果进行定期检查和审核,确保分类的准确性。 3)严格遵循从污到洁的工作流程,避免交叉和逆行操作。这是洗涤服务的基本原则,能够有效防止织物的二次污染。在工作过程中,会设置明确的工作区域和流程,确保工作人员按照规定的路线和顺序进行操作。 4)区分手术医用织物和非手术医用织物,进行针对性分类。手术医用织物和非手术医用织物在清洗要求和处理方法上有所不同,因此需要进行针对性的分类。会根据织物的用途、材质等因素进行详细的分类,确保每种织物都能得到合适的清洗和处理。 洗涤消毒标准 1)洗涤过程严格按照WS/T508-2016标准执行,确保A0值≥600。这一标准是医院医用织物洗涤消毒的行业规范,能够保证洗涤和消毒的效果。在洗涤过程中,会使用专业的洗涤设备和洗涤剂,按照规定的程序和参数进行操作,确保A0值达到要求。 2)采用高温消毒程序,温度≥71℃并持续≥3分钟。高温消毒是一种有效的消毒方法,能够杀灭大部分的细菌和病毒。会根据织物的材质和清洗要求,合理调整高温消毒的温度和时间,确保消毒效果的同时,不会对织物造成损坏。 3)运用化学消毒程序,使用含氯消毒剂≥500mg/L作用10分钟。化学消毒是洗涤过程中的重要环节,能够进一步杀灭细菌和病毒。会选择符合国家标准的含氯消毒剂,并严格按照规定的浓度和时间进行操作,确保消毒效果。 4)使用符合国家规定的洗涤剂、消毒剂、柔顺剂等,确保洗涤质量。这些洗涤剂、消毒剂和柔顺剂会经过严格的质量检测,确保其安全性和有效性。在使用过程中,会根据织物的材质和清洗要求,合理选择和使用这些产品,以达到最佳的洗涤效果。 突发情况应对预案 停水应对措施 1)立即启动停水应急预案,评估停水影响范围和程度。会迅速组织相关人员对停水情况进行全面的评估,确定受影响的区域和织物数量,以便采取相应的应对措施。 2)联系具备洗涤资质的第三方单位,协商协助处理洗涤任务。会与多家具备洗涤资质的第三方单位建立合作关系,在停水等突发情况下,能够及时联系他们协助处理洗涤任务,确保医院的医用织物供应不受影响。 3)储备一定量的水资源,优先保障紧急医用织物的洗涤需求。会根据医院的实际情况,储备一定量的水资源,以备不时之需。在停水期间,会优先保障紧急医用织物的洗涤需求,如手术用织物、急救用织物等。 4)与医院相关部门保持密切沟通,及时反馈停水处理进展。会安排专人与医院的相关部门进行沟通,及时向他们反馈停水处理的进展情况,听取他们的意见和建议,以便更好地满足医院的需求。 停电应对措施 1)迅速启用备用电源,确保关键设备和环节的正常运行。会配备备用电源设备,如发电机等,在停电时能够迅速启动,确保关键设备和环节的正常运行,如洗涤设备、消毒设备等。 2)对正在洗涤的织物进行妥善处理,避免损坏。会在停电时,及时对正在洗涤的织物进行处理,如将织物从洗涤设备中取出,进行晾晒或烘干等处理,避免织物因长时间浸泡在水中而损坏。 3)及时联系电力部门,了解停电原因和预计恢复时间。会安排专人与电力部门进行联系,及时了解停电的原因和预计恢复时间,以便合理安排工作。 4)若停电时间较长,将部分洗涤任务转移至第三方单位。如果停电时间较长,无法在短时间内恢复供电,会将部分洗涤任务转移至第三方单位,确保医院的医用织物供应不受影响。 停气应对措施 1)马上启动停气应急方案,检查设备状态和织物情况。会迅速组织相关人员对停气情况进行检查,确定设备的状态和织物的情况,以便采取相应的应对措施。 2)与供气部门取得联系,获取停气信息和恢复时间。会安排专人与供气部门进行联系,及时了解停气的原因和预计恢复时间,以便合理安排工作。 3)调整洗涤计划,优先处理急需的医用织物。会根据停气的情况,调整洗涤计划,优先处理急需的医用织物,如手术用织物、急救用织物等。 4)若停气无法及时恢复,借助第三方单位完成洗涤任务。如果停气无法在短时间内恢复,会借助第三方单位完成洗涤任务,确保医院的医用织物供应不受影响。 服务质量监督机制 日常质量抽检 1)每日对洗涤织物进行抽检,抽检率≥5%。会制定详细的抽检计划,按照规定的抽检率对洗涤织物进行随机抽检,确保能够及时发现问题。 2)检查洗涤织物的感官指标,如外观、整洁度、异味等。会通过肉眼观察、触摸等方式,对洗涤织物的外观、整洁度、异味等进行检查,确保织物符合质量要求。 3)运用专业设备检测微生物和化学残留指标。会使用专业的检测设备,对洗涤织物的微生物和化学残留指标进行检测,确保织物的卫生安全。 4)对抽检结果进行详细记录和分析,及时发现问题并处理。会对抽检结果进行详细的记录和分析,建立质量档案,以便跟踪和评估服务质量。如果发现问题,会及时采取措施进行处理,确保问题得到解决。 月度报告审查 1)每月严格审查洗涤织物微生物检测报告。会组织专业人员对每月的洗涤织物微生物检测报告进行严格审查,确保报告的真实性和准确性。 2)检查报告中的各项检测指标是否符合标准要求。会对照相关的标准和规范,对报告中的各项检测指标进行逐一检查,确保指标符合要求。 3)对报告中出现的异常情况进行深入调查和处理。如果报告中出现异常情况,会组织相关人员进行深入调查,找出问题的原因,并采取相应的措施进行处理。 4)将月度报告审查结果作为服务质量评估的重要依据。会将月度报告审查结果纳入服务质量评估体系,作为评估服务质量的重要依据,以便及时发现问题,改进服务。 定期客户反馈 1)定期与医院相关科室进行沟通,收集客户反馈意见。会制定定期沟通计划,与医院的相关科室进行沟通,了解他们对洗涤服务的满意度和意见建议。 2)针对客户提出的问题和建议,及时制定改进措施。会对客户提出的问题和建议进行认真分析,及时制定改进措施,确保问题得到解决。 3)将客户反馈情况纳入服务质量监督体系,持续优化服务。会将客户反馈情况作为服务质量监督的重要内容,纳入服务质量监督体系,以便持续优化服务。 4)建立客户反馈档案,跟踪改进效果并向客户反馈。会建立客户反馈档案,对客户的反馈意见和改进措施进行记录和跟踪,及时向客户反馈改进效果,提高客户的满意度。 人员配备 项目团队架构设计 洗涤操作人员配置 人员资质要求 健康证有效性 为保证洗涤操作人员的健康状况符合岗位要求,确保健康证在有效期内是首要任务。每年定期组织全体操作人员进行全面体检,涵盖传染病等相关检查项目,体检合格后及时更新健康证。建立健康证统一管理和记录系统,详细记录每位操作人员的健康证信息,包括发证时间、有效期、体检结果等,方便随时查询和监督。通过严格把控健康证有效性,从源头上保障医用织物洗涤过程的卫生安全,避免因人员健康问题导致的潜在风险,为医院提供高质量、安全可靠的洗涤服务。 操作证专业性 操作证需与医用织物洗涤相关专业对应,确保操作人员具备专业的知识和技能。定期组织操作证复审和培训活动,邀请行业专家进行授课,提升操作人员的专业水平。要求操作证为国家认可的正规证书,以保证证书的权威性和有效性。通过不断强化操作证的专业性,提高操作人员的业务能力,确保洗涤工作符合相关标准和规范,为医用织物的洗涤质量提供有力保障。同时,对操作人员的操作证进行动态管理,及时更新和补充相关信息,以便更好地适应行业发展和项目需求。 规范熟悉度 通过定期考核确保操作人员熟悉WS/T508-2016规范。每月组织一次理论考核,每季度进行一次实际操作考核,考核内容涵盖规范的各个方面。组织规范学习和交流活动,邀请权威专家进行解读和分享,加深操作人员对规范的理解。在实际操作中严格按照规范进行洗涤工作,设置专门的监督岗位,对操作人员的工作进行实时监督和指导。建立规范学习档案,记录每位操作人员的学习情况和考核成绩,以便进行针对性的培训和提高。 工作流程规范 洗涤流程遵循 按照规定顺序进行布草处理,首先对布草进行分类,将感染性织物、手术医用织物和非手术医用织物分开。然后进行预处理,去除污渍和杂物。接着进行洗涤、消毒、烘干等环节,最后进行质检和包装。对每个环节进行详细记录,包括处理时间、操作人员、设备使用情况等,便于追溯和质量控制。在操作过程中注意安全,佩戴好防护用品,防止事故发生。定期对洗涤流程进行评估和优化,确保其高效、安全、环保。 A0值控制 定期检查和校准设备,每周对设备进行一次全面检查,每月进行一次校准,确保A0值达标。在洗涤过程中实时监测A0值,安装专业的监测设备,一旦发现A0值异常,及时调整参数。对A0值不达标的情况进行分析和改进,建立专门的问题分析小组,找出原因并制定解决方案。加强对操作人员的培训,提高其对A0值的认识和控制能力。 消毒程序执行 准确配置化学消毒剂的浓度和作用时间,按照WS/T508-2016规范的要求,配置含氯消毒剂的浓度为≥500mg/L,作用时间为10分钟。严格控制高温消毒的温度和时间,确保温度≥71℃,持续时间≥3分钟。做好消毒记录,包括消毒时间、消毒剂名称、浓度、作用时间等,保证消毒效果可查。定期对消毒设备进行维护和保养,确保其正常运行。 人员工作纪律 时间纪律遵守 按时上下班,严格执行考勤制度,不迟到、不早退。如有特殊情况需要请假,需提前办理请假手续,经上级领导批准后方可请假。在工作时间内保持专注,禁止玩手机、聊天等与工作无关的行为,提高工作效率。建立考勤记录档案,对违反时间纪律的人员进行相应的处罚。同时,鼓励员工积极工作,对表现优秀的员工进行奖励。 作业区域规定 明确污染区和清洁区的工作范围,在两个区域之间设置明显的标识,操作人员不得随意跨越。进入不同区域需更换相应的工作服和防护用品,防止交叉污染。对违反规定的人员进行严肃处理,包括警告、罚款、辞退等。定期对作业区域进行检查和评估,确保工作环境符合卫生安全要求。 设备维护责任 定期对设备进行清洁和检查,每天对设备进行一次日常清洁,每周进行一次全面检查,及时发现问题。按照设备维护手册进行操作,确保设备正常运行。记录设备维护情况,包括维护时间、维护内容、更换零部件等,为设备更新和维修提供依据。建立设备维护档案,对设备的使用和维护情况进行跟踪和管理。 质检人员岗位职责 日常检测任务 抽检工作落实 制定详细的抽检计划,根据医用织物的种类、使用频率等因素,合理确定抽检比例和周期,确保覆盖各类织物。采用科学的抽样方法,如随机抽样、分层抽样等,保证抽检结果的代表性。对抽检过程进行记录,包括抽检时间、地点、数量、抽检人员等信息,以便后续查询和追溯。定期对抽检结果进行分析和总结,及时发现潜在的质量问题。 微生物检测操作 严格按照检测标准和方法进行操作,使用合格的检测设备和试剂,定期进行校准和更新。对检测结果进行分析和评估,建立专业的数据分析模型,及时发现问题。加强对检测人员的培训,提高其操作技能和专业水平。同时,建立检测结果反馈机制,及时将检测结果反馈给相关部门和人员。 化学残留检查 准确测量化学残留指标,采用先进的检测设备和方法,避免误差。对不符合标准的织物进行标记和处理,防止其流入医院使用。分析化学残留超标的原因,组织专业人员进行深入调查,提出改进措施。加强对洗涤剂、消毒剂等化学品的管理,确保其质量符合要求。 报告编制提交 微生物报告编制 按照规定格式和要求编制报告,报告中包含检测项目、方法、结果等信息。对检测结果进行客观分析和评价,提出针对性的建议和措施。加强对报告编制人员的培训,提高其报告编制能力和水平。同时,建立报告审核机制,确保报告的准确性和可靠性。 化学残留报告提供 准确记录化学残留检测数据,建立详细的数据记录系统。对化学残留情况进行总结和分析,绘制图表和曲线,直观展示化学残留的变化趋势。及时将报告提交给相关部门,确保信息的及时传递。同时,对报告进行存档管理,方便后续查询和参考。 报告质量保障 对报告进行审核和校对,建立多级审核机制,确保无错误。建立报告存档制度,将报告按照时间、类型等进行分类存档,方便查询和管理。对报告中的问题及时进行沟通和解决,组织相关人员进行讨论和分析,制定解决方案。定期对报告质量进行评估和改进,提高报告的质量和实用性。 质量问题处理 不合格反馈机制 建立快速的反馈渠道,通过电话、邮件、即时通讯工具等多种方式,确保信息及时传达。明确反馈的责任人和流程,制定详细的反馈流程图,避免延误。对反馈情况进行记录和跟踪,建立反馈信息管理系统,及时了解问题的处理进度和结果。 原因分析协助 运用专业知识和经验,分析质量问题的可能原因,从人员、设备、材料、工艺等多个方面进行全面分析。与洗涤操作人员共同探讨解决方案,组织跨部门的研讨会议,集思广益。提出针对性的改进建议,制定详细的改进方案和时间表。 处理结果跟踪 定期检查处理情况,建立处理结果跟踪表,确保问题得到有效解决。对处理结果进行评估和总结,分析处理过程中的优点和不足,防止问题再次发生。将处理结果反馈给相关部门和人员,促进信息共享和沟通。 收送人员工作安排 收运流程规划 布草收取执行 按照规定的时间和路线到各科室收取布草,制定详细的收取时间表和路线图。与科室人员做好交接记录,使用专门的交接表格,确保数量和种类准确。在收取过程中注意保护布草,避免损坏,轻拿轻放,使用合适的搬运工具。 运输方式选择 选用符合要求的密闭式防渗漏车辆进行运输,车辆配备专业的固定装置,防止布草在运输过程中晃动和碰撞。对车辆进行定期维护和保养,每周进行一次日常检查,每月进行一次全面保养,确保性能良好。严格区分污染和清洁布草的运输车辆,设置明显的标识,避免交叉污染。 院内时间控制 合理规划行驶路线和停车位置,通过实地勘察和交通流量分析,选择最优路线和停车点。提高收送效率,优化收送流程,减少不必要的环节和等待时间。对院内停留时间进行监控和记录,使用GPS定位系统和时间记录设备,便于管理和改进。 交接工作要求 清点交接操作 认真核对布草的数量、种类和质量,使用专业的清点工具和方法,确保准确无误。与院方相关人员共同签字确认,明确责任,使用专门的交接确认单。对交接过程进行记录,包括交接时间、地点、人员、布草信息等,便于查询和追溯。 清洗单填写规范 按照要求详细填写衣物清洗单,包括布草信息、科室名称、数量、清洗要求等。确保清洗单的字迹清晰、准确,无涂改,使用黑色中性笔填写。将清洗单妥善保存,作为工作记录和校查依据,建立清洗单存档管理制度。 回送包装标准 严格按照科室、病区对回送织物进行分类包装,使用不同颜色和标识的包装材料。使用无毒、无害的包装材料,保证质量,符合国家相关标准。对包装好的织物进行标识,包括科室名称、病区名称、布草种类、数量等,便于识别和分发。 车辆清洁消毒 清洗消毒操作 使用合适的清洁剂和消毒剂,按照规定的方法进行清洗消毒,根据车辆和容器的材质和污染程度选择合适的清洁剂和消毒剂。对车辆和容器的各个部位进行全面清洁,不留死角,包括车身、车厢、座椅、门把手等。控制清洗消毒的时间和浓度,确保效果,按照消毒剂的使用说明进行操作。 记录工作落实 详细记录清洗消毒的时间、地点、使用的药剂等信息,使用专门的记录表格。建立记录档案,便于查询和监督,将记录表格按照时间顺序进行装订和存档。对记录情况进行定期检查和审核,确保记录的真实性和完整性。 卫生标准达标 定期对车辆和容器进行卫生检测,每月进行一次全面检测,确保符合要求。对不达标的情况及时进行整改,采取有效措施,如重新清洗消毒、更换清洁剂和消毒剂等。不断优化清洗消毒流程,提高卫生水平,通过引入先进的清洗消毒设备和技术。 应急响应人员部署 突发情况预案 应对方案制定 针对不同的突发情况,如停水、停电、停气、设备故障等,制定详细的应对措施和步骤。明确各部门和人员在应急情况下的职责和分工,制定应急响应流程图。对应急方案进行定期演练和更新,每季度进行一次演练,根据演练结果和实际情况及时更新方案,确保可行性。 第三方联系流程 确定第三方单位的名单和联系方式,建立合作关系,选择具有洗涤资质和良好信誉的第三方单位。明确联系第三方单位的责任人和流程,制定联系流程图,确保快速响应。与第三方单位签订合作协议,明确双方的权利和义务,保障合作的顺利进行。 沟通渠道建立 建立有效的沟通机制,通过电话、邮件、即时通讯工具等多种方式,确保信息及时传递。定期与第三方单位进行沟通和交流,每月进行一次沟通会议,增进了解和信任。对沟通情况进行记录和总结,建立沟通记录档案,不断改进。 加急响应机制 响应时间保障 建立快速响应的值班制度,安排专人24小时值班,确保随时有人接听电话。优化响应流程,减少中间环节,提高响应速度,制定响应流程图。对响应时间进行监控和考核,建立响应时间考核指标体系,确保达到要求。 洗涤流程制定 根据特急件、特殊件的特点,制定专门的洗涤流程,如缩短洗涤时间、增加消毒次数等。明确各个环节的时间要求和质量标准,制定洗涤流程标准表,确保高效完成。对洗涤流程进行培训和宣传,组织专门的培训会议,让相关人员熟悉掌握。 服务质量保证 加强对加急服务的质量控制,建立质量控制体系,确保符合标准。对特急件、特殊件进行重点关注和跟踪,使用专门的跟踪表格,及时解决问题。收集客户反馈,通过问卷调查、电话回访等方式,不断改进服务质量。 人员培训与演练 专业培训开展 根据应急工作的需要,制定培训计划和课程,包括应急知识、技能、流程等方面的内容。邀请专家进行授课,传授专业知识和技能,提高培训的质量和效果。对培训效果进行考核和评估,通过考试、实操等方式,确保人员掌握。 应急演练组织 制定详细的演练方案,模拟不同的突发情况,如停水、停电、停气等。组织相关人员参与演练,提高协同作战能力,设置不同的演练场景。对演练过程进行记录和评估,分析演练中存在的问题和不足,及时整改。 经验总结改进 对演练结果进行分析和总结,找出存在的问题和不足,如响应时间过长、沟通不畅等。制定改进措施和计划,明确责任人和时间节点,不断完善应急工作。将改进情况纳入下一次演练和培训,确保持续提升,形成闭环管理。 人员管理规范 健康证操作证管理 证件获取要求 为保障本项目的服务质量和人员健康安全,所有参与洗涤服务的人员必须在入职前获取有效健康证和操作证。健康证需严格符合国家相关卫生标准,以确保员工身体健康,无传染性疾病,避免在洗涤过程中对医用织物造成污染。操作证需与员工所从事的岗位紧密相关,例如洗涤操作人员需具备相应的洗涤设备...
金沙县中医医院洗涤服务采购投标方案.docx
下载提示

1.本文档仅提供部分内容试读;

2.支付并下载文件,享受无限制查看;

3.本网站所提供的标准文本仅供个人学习、研究之用,未经授权,严禁复制、发行、汇编、翻译或网络传播等,侵权必究;

4.左侧添加客服微信获取帮助;

5.本文为word版本,可以直接复制编辑使用。


这个人很懒,什么都没留下
未认证用户 查看用户
该文档于 上传
×
精品标书制作
百人专家团队
擅长领域:
工程标 服务标 采购标
16852
已服务主
2892
中标量
1765
平台标师
扫码添加客服
客服二维码
咨询热线:192 3288 5147
公众号
微信客服
客服