文库 服务类投标方案 物业服务

揭阳技师学院2025年9月至2028年8月物业管理服务.docx

DOCX   1779页   下载990   2025-07-14   浏览93   收藏95   点赞371   评分-   838956字   228.00

AI慧写标书

十分钟千页标书高效生成

温馨提示:当前文档最多只能预览 15 页,若文档总页数超出了 15 页,请下载原文档以浏览全部内容。
揭阳技师学院2025年9月至2028年8月物业管理服务.docx 第1页
揭阳技师学院2025年9月至2028年8月物业管理服务.docx 第2页
揭阳技师学院2025年9月至2028年8月物业管理服务.docx 第3页
揭阳技师学院2025年9月至2028年8月物业管理服务.docx 第4页
揭阳技师学院2025年9月至2028年8月物业管理服务.docx 第5页
揭阳技师学院2025年9月至2028年8月物业管理服务.docx 第6页
揭阳技师学院2025年9月至2028年8月物业管理服务.docx 第7页
揭阳技师学院2025年9月至2028年8月物业管理服务.docx 第8页
揭阳技师学院2025年9月至2028年8月物业管理服务.docx 第9页
揭阳技师学院2025年9月至2028年8月物业管理服务.docx 第10页
揭阳技师学院2025年9月至2028年8月物业管理服务.docx 第11页
揭阳技师学院2025年9月至2028年8月物业管理服务.docx 第12页
揭阳技师学院2025年9月至2028年8月物业管理服务.docx 第13页
揭阳技师学院2025年9月至2028年8月物业管理服务.docx 第14页
揭阳技师学院2025年9月至2028年8月物业管理服务.docx 第15页
剩余1764页未读, 下载浏览全部

开通会员, 优惠多多

6重权益等你来

首次半价下载
折扣特惠
上传高收益
特权文档
AI慧写优惠
专属客服
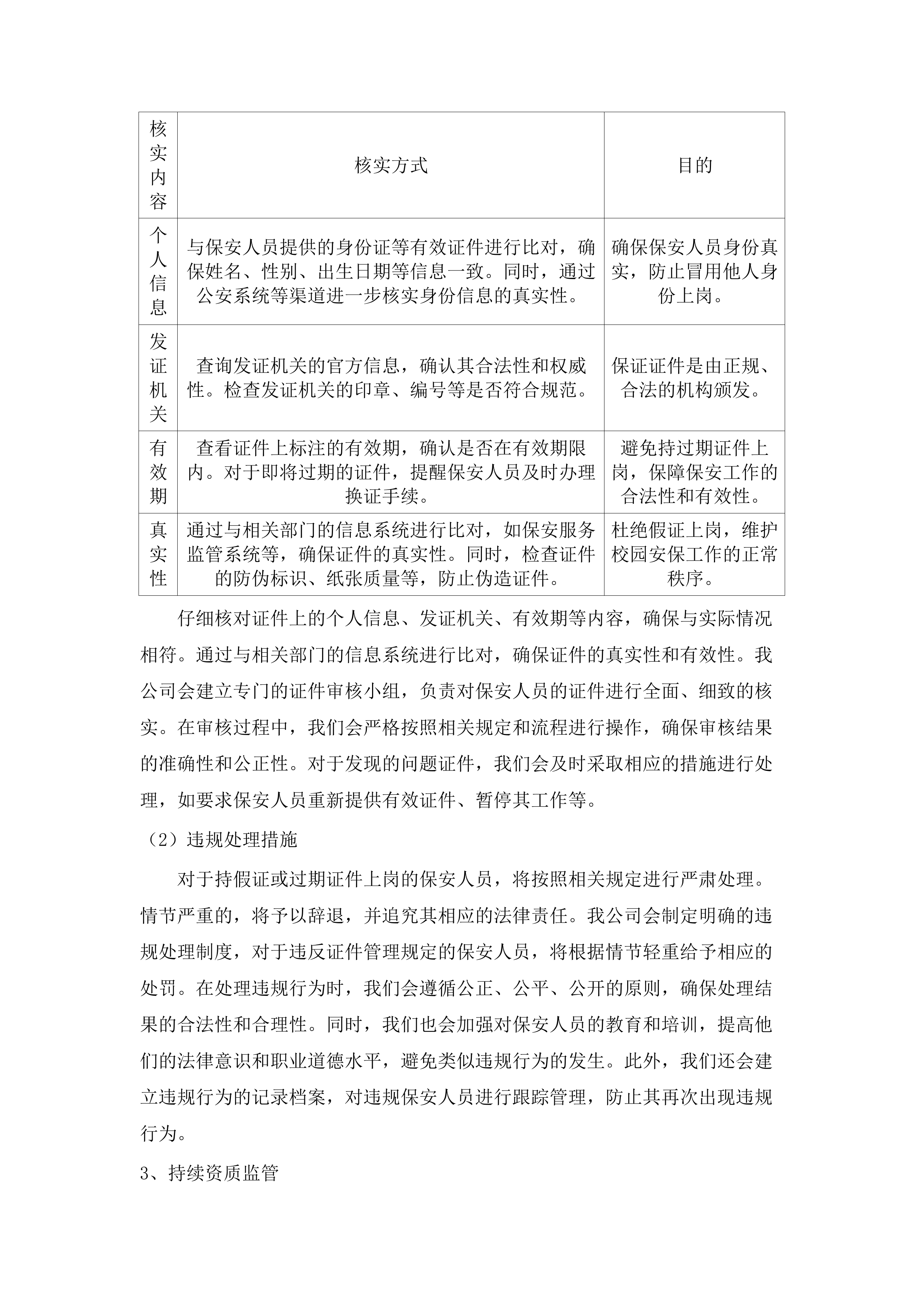
揭阳技师学院2025年9月至2028年8月物业管理服务 第一章 实施方案 14 第一节 服务标准制定 14 一、 安保人员持证上岗标准 14 二、 宿舍管理服务标准 24 三、 设施设备故障响应 34 四、 日常巡查频率标准 43 五、 岗位职责分工细则 57 六、 打卡制度执行标准 66 第二节 服务工作流程设计 74 一、 岗位人员配置方案 74 二、 执勤器械配备清单 82 三、 打卡制度工作流程 92 四、 日常工作安排流程 102 第三节 人员管理方案 112 一、 员工招聘标准制定 112 二、 员工培训计划安排 119 三、 员工考核机制建立 128 四、 员工奖惩制度设计 142 五、 岗位说明书编制 151 第四节 安全管理措施落实 161 一、 安全巡查制度制定 161 二、 应急响应机制建立 170 三、 危险物品管控措施 178 四、 门禁系统使用规范 189 五、 车辆进出登记管理 196 六、 学生出入管理制度 204 第二章 安保学生宿舍管理服务计划方案 212 第一节 服务工作目标 212 一、 保障校园安全秩序 212 二、 维护宿舍生活纪律 221 三、 防范各类安全隐患 237 四、 提升服务满意度 251 第二节 服务内容明细 263 一、 安保服务内容 263 二、 学生宿舍管理 273 三、 专项任务配合 286 第三节 工作规划安排 297 一、 年度工作计划 297 二、 季度工作计划 310 三、 月度工作计划 324 第四节 服务方法与机制 333 一、 值班制度建立 333 二、 考勤巡更管理 343 三、 出入登记机制 351 四、 宿舍评分制度 361 第五节 服务响应与协同机制 374 一、 紧急响应时间 374 二、 信息共享平台 382 三、 对接负责人安排 396 四、 应急预案联动 406 第三章 安保学生宿舍管理人员管理方案 420 第一节 队伍建设 420 一、 人员资质配备 420 二、 招聘培训考核 432 第二节 工作规范 440 一、 行为准则编制 440 二、 岗位时间安排 451 第三节 运作流程 469 一、 标准流程设定 469 二、 检查归档制度 481 第四节 人员岗位设置 493 一、 校区人员配置 493 二、 紧急轮值机制 506 第五节 监管措施 521 一、 内部监管体系 521 二、 违规处罚制度 534 第四章 对突发事件的应急服务预案 546 第一节 突发卫生或应急事件安全状态控制体系 546 一、 日常风险监测机制 546 二、 预警系统设置方案 555 三、 信息通报流程规划 566 四、 分级响应机制制定 575 第二节 人员响应时间 584 一、 应急预案启动时间 584 二、 现场响应时间标准 596 三、 应急设备保障措施 605 第三节 人员防护要求 613 一、 防护装备配备标准 613 二、 应急演练组织安排 621 三、 防护培训实施计划 632 第四节 应急事件的响应流程 639 一、 接警登记工作要求 639 二、 通知上报流程规范 645 三、 联动处置工作安排 651 四、 现场管控措施制定 661 五、 后续处理工作内容 670 第五章 培训方案 678 第一节 培训计划 678 一、 新员工入职培训 678 二、 岗位技能提升培训 687 三、 应急处理能力培训 694 第二节 考核内容 708 一、 岗位职责认知考核 708 二、 器械使用熟练度考核 716 三、 突发事件应对流程考核 737 四、 服务标准掌握情况考核 744 第三节 培训方案 753 一、 理论授课培训 753 二、 模拟演练培训 760 三、 实地指导培训 767 第四节 考核质量目标 778 一、 参训率目标设定 778 二、 合格率目标制定 794 三、 岗位胜任力达标率目标 806 第六章 质量保障措施方案 816 第一节 质量保障措施 816 一、 建立质量管理体系 816 二、 质量控制流程制定 822 三、 内部审核改进机制 832 第二节 质量保障管理及制度 842 一、 制定配套制度文件 842 二、 设立监管小组 852 三、 建立质量报告机制 861 四、 通过第三方认证评审 873 第七章 维修服务方案 881 第一节 构筑物部件维护 881 一、 墙面日常维护 881 二、 地面日常维护 889 三、 楼梯日常维护 896 四、 门窗日常维护 904 第二节 电器照明设备维修 911 一、 照明系统维修 911 二、 床铺设施维修 919 三、 桌椅设施维修 927 第三节 强弱电与给排水维护 934 一、 强电系统维护 934 二、 弱电系统维护 942 三、 供水管路维护 950 四、 排水系统维护 959 第四节 其他零星项目维修 968 一、 临时增设设施维修 968 二、 小型改造项目维修 974 第五节 停电停水应对措施 980 一、 停电应急方案 980 二、 停水应急方案 985 第八章 绿化服务方案 993 第一节 绿化植物养护 993 一、 南校区绿化养护 993 二、 北校区绿化养护 1004 第二节 除杂作业 1015 一、 除杂责任区域划分 1015 二、 日常除杂巡查 1023 第三节 绿植修剪 1032 一、 不同植物分类修剪 1032 二、 重点区域绿植修剪 1041 第四节 浇灌管理 1050 一、 精准灌溉方案制定 1050 二、 重点区域浇灌保障 1063 第五节 施肥管理 1073 一、 科学施肥计划制定 1073 二、 施肥用量严格控制 1082 第六节 有害生物防治 1090 一、 有害生物防控机制 1090 二、 虫情监测与处理 1098 第九章 保洁服务方案 1108 第一节 各类道路保洁 1108 一、 制定日常清扫计划 1108 二、 增加雨雪清扫频次 1113 三、 高压水枪冲洗地面 1117 四、 清扫车与人工配合 1123 第二节 公共场所卫生管理 1127 一、 明确场所清洁标准 1127 二、 卫生间定时巡查 1134 三、 定期清洗窗户玻璃 1140 四、 专人维护垃圾桶卫生 1149 第三节 化粪池清洁作业 1156 一、 季度清掏化粪池 1156 二、 清理后消杀处理 1160 三、 建立清掏台账 1166 第四节 垃圾清运服务 1172 一、 楼层设置分类垃圾桶 1173 二、 每日清理垃圾转运站 1180 三、 垃圾运送指定地点 1187 四、 定期清洗垃圾桶 1195 第五节 环保用品配备 1201 一、 垃圾桶配可降解袋 1201 二、 教学办公区配回收箱 1205 三、 卫生间配备清洁用品 1213 四、 建立用品库存台账 1219 第六节 除四害服务 1222 一、 每月开展灭四害工作 1222 二、 重点区域设置防护设施 1231 三、 使用环保型药剂 1237 四、 建立防控记录 1242 第十章 服务质量的保障措施 1248 第一节 质量目标设定 1248 一、 明确各环节服务质量标准 1248 二、 设定可量化质量指标 1253 三、 制定年度质量提升计划 1261 第二节 质量管理机制 1267 一、 建立三级质量管理体系 1267 二、 制定岗位职责清单 1276 三、 实施标准化作业流程 1284 四、 设置服务质量KPI考核体系 1290 第三节 监督检查制度 1296 一、 每日现场巡查并记录 1296 二、 每周组织专项检查 1304 三、 每月提交质量报告 1311 四、 接受抽检并配合改进 1320 第四节 服务改进机制 1329 一、 建立客户满意度调查机制 1329 二、 设置意见接收渠道 1337 三、 制定专项整改方案 1342 四、 定期召开质量分析会议 1350 第十一章 应急处理预案和安全保障方案 1357 第一节 应急预案体系 1357 一、 突发卫生事件应急处理 1357 二、 自然灾害应急处理 1363 三、 火灾事故应急处理 1368 四、 治安事件应急处理 1374 五、 停电停水应急处理 1379 六、 设备故障应急处理 1384 第二节 应急响应流程 1389 一、 事件逐级上报机制 1389 二、 应急指挥架构设定 1394 三、 现场处置流程规划 1399 四、 资源调配机制制定 1403 五、 信息通报机制建立 1406 第三节 应急人员配置 1407 一、 应急指挥岗位设置 1408 二、 现场处置人员安排 1411 三、 后勤保障岗位分工 1415 四、 通讯联络人员职责 1420 五、 安全巡查岗位设置 1425 六、 24小时值班制度制定 1428 第四节 应急物资与装备 1432 一、 消防器材物资储备 1432 二、 急救包物资管理 1437 三、 照明设备物资保障 1443 四、 防护装备物资准备 1449 五、 通讯设备物资储备 1456 六、 应急车辆物资安排 1462 第五节 应急演练机制 1467 一、 年度演练计划制定 1467 二、 消防演练组织实施 1472 三、 停电演练流程规划 1478 四、 自然灾害演练安排 1482 五、 治安事件演练策划 1487 六、 演练评估及改进 1492 第六节 安全保障措施 1497 一、 重点区域巡查机制 1497 二、 监控系统值守方案 1500 三、 出入登记管理措施 1504 四、 消防设施定期检查 1506 五、 安保器械配备方案 1511 第七节 应急响应时间 1515 一、 接报响应时间要求 1515 二、 到达现场时间规定 1519 三、 初步处置时间目标 1524 第八节 应急人员培训 1528 一、 基础应急知识培训 1528 二、 岗位职责专项培训 1531 三、 设备操作技能培训 1534 四、 现场处置技能训练 1538 五、 案例分析学习培训 1542 第九节 事后处理机制 1546 一、 事故调查流程规划 1546 二、 责任认定标准制定 1551 三、 整改措施方案制定 1553 四、 经验总结复盘工作 1557 五、 档案归档管理办法 1560 第十二章 管理制度 1566 第一节 安全管理制度 1566 一、 日常巡查频次安排 1566 二、 门岗执勤规范要求 1572 三、 突发事件处理流程 1575 四、 重点区域布控策略 1579 第二节 消防管理制度 1586 一、 消防控制室值班制度 1586 二、 消防器材检查维护 1590 三、 火灾应急响应机制 1598 第三节 卫生管理制度 1602 一、 保洁范围管理细则 1602 二、 垃圾清运标准规定 1605 三、 化粪池清理周期 1612 四、 除“四害”措施方案 1619 第四节 人员岗位职责制度 1624 一、 项目经理统筹职责 1624 二、 保安岗位执勤规范 1630 三、 宿舍管理员行为规范 1635 四、 维修人员响应时效 1641 第五节 劳动纪律管理制度 1645 一、 员工日常行为规范 1645 二、 奖惩机制设定 1649 第六节 业主投诉反馈制度 1653 一、 投诉受理渠道建设 1653 二、 投诉处理流程规范 1658 三、 投诉响应时限要求 1663 四、 回访机制建立 1668 第七节 培训与考核制度 1673 一、 新员工入职培训计划 1673 二、 在岗人员复训计划 1678 三、 绩效考核机制设定 1682 第八节 应急预案联动机制 1688 一、 自然灾害应急预案 1688 二、 突发治安事件预案 1694 三、 消防事故应急预案 1698 四、 应急演练安排 1702 五、 紧急联系人设置 1709 第十三章 拟投入项目负责人情况 1717 第一节 学历要求响应 1717 一、 明确负责人学历背景 1717 二、 提供学历证书证明 1725 第二节 从业年限要求响应 1736 一、 列明负责人工作年限 1736 二、 提供经验证明材料 1741 第三节 社保证明材料准备 1746 一、 获取社保缴纳证明 1746 二、 处理社保证明材料 1753 第四节 综合资质承诺说明 1760 一、 承诺资质信息真实 1760 二、 明确负责人更换规则 1772 实施方案 服务标准制定 安保人员持证上岗标准 保安员证持证上岗 全员持证要求 人员资质证明 保安人员需提供有效的保安员证,以此证明其具备从事保安工作的专业能力。此证是其符合上岗要求的重要凭证,也是学校审核保安人员资质的关键依据。我公司会严格把控人员资质,确保每一位保安人员都持有合法有效的保安员证。只有拥有专业资质的人员,才能更好地履行保安职责,保障校园的安全与秩序。对于人员资质的审核,我们会建立严格的流程,通过多种渠道核实证件的真实性和有效性。同时,我们也会定期对保安人员的资质进行复查,确保其始终符合上岗要求。此外,我们还会为保安人员提供持续的培训和学习机会,不断提升他们的专业能力和综合素质。 岗位配备标准 按照校园安保服务需求,合理配备持有保安员证的保安人员,确保各岗位人员充足。根据不同岗位的职责和工作量,科学安排持证人员,保障校园安全保卫工作的全面覆盖。我公司会对校园的各个区域进行详细的分析和评估,确定每个岗位所需的保安人员数量和资质要求。在岗位配备上,我们会充分考虑保安人员的专业技能和工作经验,确保他们能够胜任各自的岗位。同时,我们也会根据校园的实际情况和安全形势的变化,及时调整岗位配备方案,确保校园安保工作的有效性和针对性。此外,我们还会建立健全的岗位轮换制度,让保安人员能够在不同的岗位上锻炼和成长,提高他们的综合能力。 证件合规审核 证件信息核实 核实内容 核实方式 目的 个人信息 与保安人员提供的身份证等有效证件进行比对,确保姓名、性别、出生日期等信息一致。同时,通过公安系统等渠道进一步核实身份信息的真实性。 确保保安人员身份真实,防止冒用他人身份上岗。 发证机关 查询发证机关的官方信息,确认其合法性和权威性。检查发证机关的印章、编号等是否符合规范。 保证证件是由正规、合法的机构颁发。 有效期 查看证件上标注的有效期,确认是否在有效期限内。对于即将过期的证件,提醒保安人员及时办理换证手续。 避免持过期证件上岗,保障保安工作的合法性和有效性。 真实性 通过与相关部门的信息系统进行比对,如保安服务监管系统等,确保证件的真实性。同时,检查证件的防伪标识、纸张质量等,防止伪造证件。 杜绝假证上岗,维护校园安保工作的正常秩序。 仔细核对证件上的个人信息、发证机关、有效期等内容,确保与实际情况相符。通过与相关部门的信息系统进行比对,确保证件的真实性和有效性。我公司会建立专门的证件审核小组,负责对保安人员的证件进行全面、细致的核实。在审核过程中,我们会严格按照相关规定和流程进行操作,确保审核结果的准确性和公正性。对于发现的问题证件,我们会及时采取相应的措施进行处理,如要求保安人员重新提供有效证件、暂停其工作等。 违规处理措施 对于持假证或过期证件上岗的保安人员,将按照相关规定进行严肃处理。情节严重的,将予以辞退,并追究其相应的法律责任。我公司会制定明确的违规处理制度,对于违反证件管理规定的保安人员,将根据情节轻重给予相应的处罚。在处理违规行为时,我们会遵循公正、公平、公开的原则,确保处理结果的合法性和合理性。同时,我们也会加强对保安人员的教育和培训,提高他们的法律意识和职业道德水平,避免类似违规行为的发生。此外,我们还会建立违规行为的记录档案,对违规保安人员进行跟踪管理,防止其再次出现违规行为。 持续资质监管 定期复查制度 复查时间间隔 复查流程 复查内容 每半年一次 1.提前通知保安人员复查时间和要求。2.收集保安人员的证件信息。3.对证件信息进行核实,包括个人信息、发证机关、有效期等。4.与相关部门的信息系统进行比对,确保证件的真实性和有效性。5.记录复查结果,对于发现的问题及时处理。 1.保安员证的有效性。2.保安人员的身体状况是否符合岗位要求。3.保安人员的工作表现和业务能力是否达标。 制定定期复查计划,明确复查的时间间隔和流程,确保复查工作的规范化和常态化。通过定期复查,及时更新保安人员的证件信息,保障校园安保工作的稳定性。我公司会严格按照定期复查制度进行操作,确保每一位保安人员的资质始终符合要求。在复查过程中,我们会注重细节,不放过任何一个可能存在的问题。对于发现的问题,我们会及时与保安人员沟通,要求其限期整改。同时,我们也会对复查结果进行总结和分析,不断完善我们的资质监管制度。 信息更新管理 及时更新保安人员的证件信息,确保学校的人员档案与实际情况一致。建立信息更新机制,提高信息管理的准确性和及时性。我公司会安排专人负责保安人员证件信息的更新工作,确保信息更新的及时和准确。在信息更新过程中,我们会严格按照相关规定和流程进行操作,确保信息的安全性和保密性。同时,我们也会加强与学校的沟通和协作,及时将更新后的信息反馈给学校,以便学校更好地管理保安人员。此外,我们还会建立信息更新的记录档案,对信息更新的时间、内容等进行详细记录,方便日后的查询和管理。 消防设施操作员证要求 持证人员配置 岗位责任明确 岗位名称 岗位职责 技能要求 消防控制室值班员 1.负责消防控制室的日常值班工作,确保消防设施的正常运行。2.及时处理火灾警报和故障信息,按照应急预案进行操作。3.记录消防设施的运行情况和值班日志。4.协助消防维保公司进行设备维护和保养工作。 1.持有有效的消防设施操作员证。2.熟悉自动消防设施的工作原理、操作规程和常见故障排除方法。3.具备良好的沟通能力和应急处理能力。 消防设施巡查员 1.定期对校园内的消防设施进行巡查,确保设施完好无损。2.发现消防设施故障或隐患及时报告,并协助维修人员进行处理。3.记录巡查情况和发现的问题。 1.持有有效的消防设施操作员证。2.了解消防设施的基本性能和维护要求。3.具备一定的安全意识和责任心。 明确持证人员在消防控制室的岗位职责,确保其能够熟练掌握自动消防设施的操作和维护。制定详细的岗位说明书,规范持证人员的工作行为。我公司会根据岗位责任明确的要求,为每一位持证人员制定详细的岗位说明书,明确其工作职责、工作流程和工作标准。同时,我们也会为持证人员提供专业的培训和指导,帮助他们提高业务能力和综合素质。在工作过程中,我们会加强对持证人员的监督和管理,确保他们严格按照岗位说明书的要求履行职责。 人员数量保障 校园区域 消防设施规模 所需持证人员数量 教学区 大型 3人 生活区 中型 2人 实验区 小型 1人 根据校园消防设施的规模和复杂程度,合理确定持证人员的数量,确保消防安全工作的有效开展。通过科学的人员配置,提高校园消防应急处理能力。我公司会对校园的消防设施进行全面的评估和分析,根据其规模和复杂程度合理确定所需的持证人员数量。同时,我们也会考虑到校园的实际情况和安全需求,适当增加持证人员的数量,以确保消防安全工作的万无一失。在人员配置过程中,我们会注重人员的专业能力和综合素质,确保每一位持证人员都能够胜任工作。 专业技能要求 技术培训内容 培训内容包括自动消防设施的工作原理、操作规程、常见故障排除方法等,确保值班人员能够熟练掌握相关技能。通过系统的培训,提高值班人员的专业素养和应急处理能力。我公司会为值班人员制定详细的技术培训计划,定期组织培训和考核。培训内容将涵盖自动消防设施的各个方面,包括火灾报警系统、自动喷水灭火系统、防排烟系统等。在培训过程中,我们会采用理论教学和实践操作相结合的方式,让值班人员更好地掌握相关技能。同时,我们也会邀请专业的消防技术人员进行授课和指导,确保培训的质量和效果。此外,我们还会鼓励值班人员参加相关的技能竞赛和培训活动,不断提高自己的业务水平。 考试合格标准 明确考试合格标准,确保值班人员具备相应的专业能力和知识水平。严格考试制度,选拔出优秀的值班人员,保障校园消防安全。我公司会制定严格的考试制度,明确考试的内容、形式和评分标准。考试内容将包括自动消防设施的理论知识和实践操作技能。在考试过程中,我们会邀请专业的考官进行监考和评分,确保考试的公平、公正、公开。对于考试合格的值班人员,我们会颁发相应的证书,并给予一定的奖励和晋升机会。对于考试不合格的值班人员,我们会安排补考和再次培训,直到其达到合格标准为止。通过严格的考试制度,我们能够选拔出优秀的值班人员,为校园消防安全提供有力保障。 应急处理能力 应急响应流程 制定详细的应急响应流程,明确值班人员在火灾警报响起时的具体职责和行动步骤。通过演练和培训,提高值班人员的应急响应速度和处理能力。我公司会制定完善的应急响应流程,包括火灾报警、疏散引导、灭火救援等环节。在应急响应流程中,明确每一位值班人员的具体职责和行动步骤,确保在火灾发生时能够迅速、有效地进行应对。同时,我们会定期组织应急演练,让值班人员熟悉应急响应流程和操作方法。通过演练,提高值班人员的应急响应速度和处理能力,确保在火灾发生时能够最大限度地减少损失。此外,我们还会对应急演练进行总结和分析,不断完善应急响应流程和预案。 故障处理机制 故障类型 处理流程 责任人员 火灾报警系统故障 1.值班人员发现故障后,立即记录故障信息,包括故障时间、故障地点、故障现象等。2.按照操作规程对故障进行初步排查和处理,如检查设备连接是否正常、重启设备等。3.如果故障无法自行排除,及时通知消防维保公司进行维修。4.跟踪故障处理进度,确保故障得到及时解决。 消防控制室值班员 自动喷水灭火系统故障 1.值班人员发现故障后,立即关闭相关阀门,防止水泄漏。2.记录故障信息,包括故障时间、故障地点、故障现象等。3.通知消防维保公司进行维修。4.协助消防维保公司进行故障排查和处理。 消防设施巡查员 防排烟系统故障 1.值班人员发现故障后,立即停止相关设备的运行,防止烟雾扩散。2.记录故障信息,包括故障时间、故障地点、故障现象等。3.通知消防维保公司进行维修。4.配合消防维保公司进行故障修复工作。 消防控制室值班员 建立故障处理机制,明确值班人员在遇到无法处理的故障时的报告和处理流程。加强与消防维保公司的沟通与合作,确保故障能够及时得到解决。我公司会建立完善的故障处理机制,明确值班人员在遇到无法处理的故障时的报告和处理流程。在故障处理过程中,我们会加强与消防维保公司的沟通与合作,确保故障能够及时得到解决。同时,我们也会对故障处理情况进行跟踪和评估,不断完善故障处理机制。此外,我们还会为值班人员提供相关的培训和指导,提高他们的故障处理能力。 证件有效期管理 证件有效期监控 信息管理系统 利用信息化手段,建立人员证件信息管理系统,实时更新和监控证件有效期。通过信息系统,提高证件管理的效率和准确性。我公司会投入资源建立人员证件信息管理系统,将保安人员和消防设施操作员证的相关信息录入系统。在系统中设置有效期提醒功能,当证件即将到期时,系统会自动发出提醒。同时,我们也会安排专人负责系统的维护和管理,确保系统的正常运行。通过信息系统,我们可以及时了解证件的有效期情况,提前做好换证准备工作,避免因证件过期而影响工作。此外,我们还可以利用信息系统对证件的使用情况进行统计和分析,为管理决策提供依据。 提醒通知方式 采用多种提醒通知方式,如短信、邮件、书面通知等,确保保安人员和消防设施操作员证持有人能够及时收到换证提醒。通过多样化的提醒方式,提高提醒的有效性。我公司会根据保安人员和消防设施操作员证持有人的联系方式,采用多种提醒通知方式。对于不同的人员,我们会根据其个人喜好和习惯选择合适的提醒方式。在提醒通知中,会明确告知换证的时间、地点和所需材料,方便他们及时办理换证手续。同时,我们也会对提醒通知的效果进行跟踪和评估,不断调整和优化提醒方式,确保提醒的有效性。此外,我们还会建立提醒通知的记录档案,对提醒通知的时间、内容等进行详细记录,方便日后的查询和管理。 逾期证件处理 暂停工作流程 制定逾期证件暂停工作流程,明确相关部门和人员的职责,确保暂停工作的顺利实施。通过规范的流程,保障校园安保和消防安全工作不受影响。我公司会制定详细的逾期证件暂停工作流程,明确相关部门和人员的职责。在发现保安人员或消防设施操作员证逾期后,会立即通知其暂停工作,并收回相关证件。同时,会安排专人与逾期人员进行沟通,了解其换证情况,并督促其尽快办理换证手续。在逾期人员完成换证手续并经审核合格后,再恢复其工作。通过规范的流程,我们能够确保逾期证件暂停工作的顺利实施,保障校园安保和消防安全工作不受影响。此外,我们还会对逾期证件暂停工作的情况进行总结和分析,不断完善相关制度和流程。 恢复工作条件 明确逾期证件人员恢复工作的条件,即完成换证手续并经审核合格后,方可恢复相关工作。通过严格的恢复工作条件,确保人员资质符合要求。我公司会明确规定逾期证件人员恢复工作的条件,要求其必须完成换证手续,并经审核合格后,方可恢复相关工作。在审核过程中,会严格按照相关规定和标准进行操作,确保人员资质符合要求。对于审核不合格的人员,会继续暂停其工作,并要求其重新办理换证手续。通过严格的恢复工作条件,我们能够确保人员资质始终符合要求,保障校园安保和消防安全工作的正常开展。此外,我们还会对恢复工作的人员进行跟踪和管理,确保其能够胜任工作。 证件更新记录 记录内容要求 记录内容包括换证时间、换证原因、新证件有效期等信息,确保记录的完整性和准确性。通过规范的记录内容,提高档案管理的质量。我公司会建立完善的证件更新记录制度,明确记录的内容和要求。在保安人员或消防设施操作员证换证后,会及时记录换证时间、换证原因、新证件有效期等信息。记录内容会采用电子档案和纸质档案相结合的方式进行保存,确保记录的完整性和准确性。同时,会安排专人负责档案的管理和维护,定期对档案进行整理和备份。通过规范的记录内容,我们能够提高档案管理的质量,为日后的查询和统计提供便利。此外,我们还会对证件更新记录进行分析和利用,为人员管理和决策提供依据。 档案查询管理 建立便捷的档案查询机制,方便相关部门和人员随时查询人员证件更新情况。通过高效的档案查询管理,提高工作效率和决策的科学性。我公司会建立便捷的档案查询机制,通过信息系统实现档案的电子化管理。相关部门和人员可以通过系统随时查询人员证件更新情况,包括换证时间、换证原因、新证件有效期等信息。在查询过程中,会设置相应的权限和密码,确保档案信息的安全性和保密性。同时,会对查询记录进行统计和分析,为档案管理和决策提供依据。通过高效的档案查询管理,我们能够提高工作效率,为校园安保和消防安全工作提供有力支持。此外,我们还会不断优化档案查询机制,提高查询的准确性和便捷性。 新员工证件审核 入职证件审查 审查流程规范 制定详
揭阳技师学院2025年9月至2028年8月物业管理服务.docx
下载提示

1.本文档仅提供部分内容试读;

2.支付并下载文件,享受无限制查看;

3.本网站所提供的标准文本仅供个人学习、研究之用,未经授权,严禁复制、发行、汇编、翻译或网络传播等,侵权必究;

4.左侧添加客服微信获取帮助;

5.本文为word版本,可以直接复制编辑使用。


这个人很懒,什么都没留下
未认证用户 查看用户
该文档于 上传
×
精品标书制作
百人专家团队
擅长领域:
工程标 服务标 采购标
16852
已服务主
2892
中标量
1765
平台标师
扫码添加客服
客服二维码
咨询热线:192 3288 5147
公众号
微信客服
客服