文库 服务类投标方案 物业服务

2025年物业管理服务投标方案.docx

DOCX   970页   下载554   2025-08-13   浏览112   收藏36   点赞467   评分-   522584字   198.00

AI慧写标书

十分钟千页标书高效生成

温馨提示:当前文档最多只能预览 15 页,若文档总页数超出了 15 页,请下载原文档以浏览全部内容。
2025年物业管理服务投标方案.docx 第1页
2025年物业管理服务投标方案.docx 第2页
2025年物业管理服务投标方案.docx 第3页
2025年物业管理服务投标方案.docx 第4页
2025年物业管理服务投标方案.docx 第5页
2025年物业管理服务投标方案.docx 第6页
2025年物业管理服务投标方案.docx 第7页
2025年物业管理服务投标方案.docx 第8页
2025年物业管理服务投标方案.docx 第9页
2025年物业管理服务投标方案.docx 第10页
2025年物业管理服务投标方案.docx 第11页
2025年物业管理服务投标方案.docx 第12页
2025年物业管理服务投标方案.docx 第13页
2025年物业管理服务投标方案.docx 第14页
2025年物业管理服务投标方案.docx 第15页
剩余955页未读, 下载浏览全部

开通会员, 优惠多多

6重权益等你来

首次半价下载
折扣特惠
上传高收益
特权文档
AI慧写优惠
专属客服
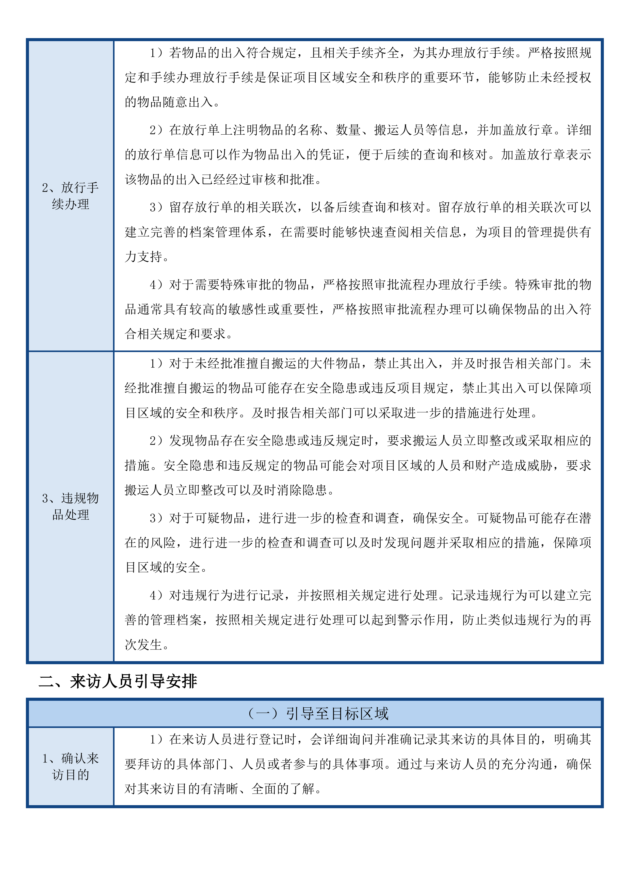
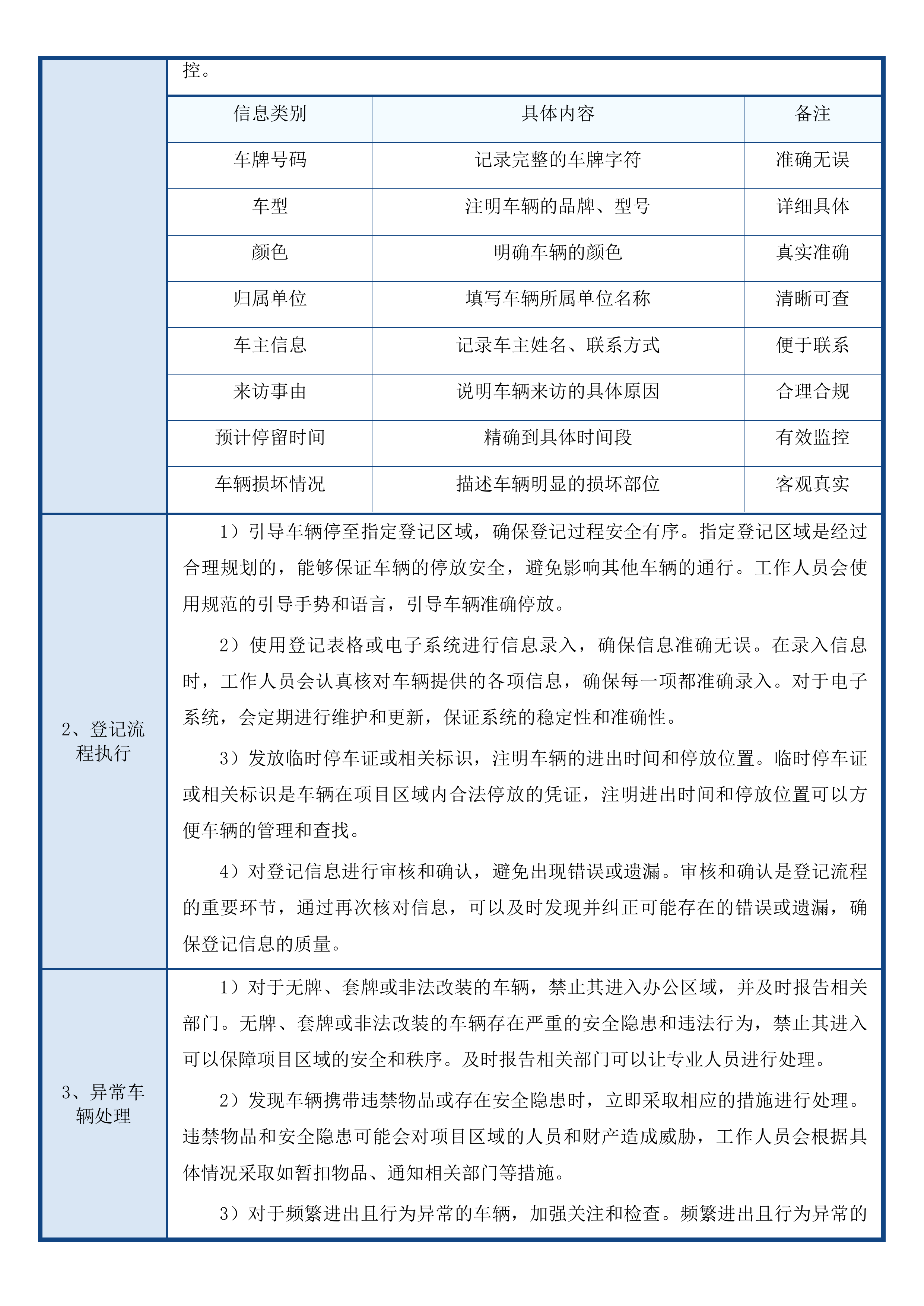
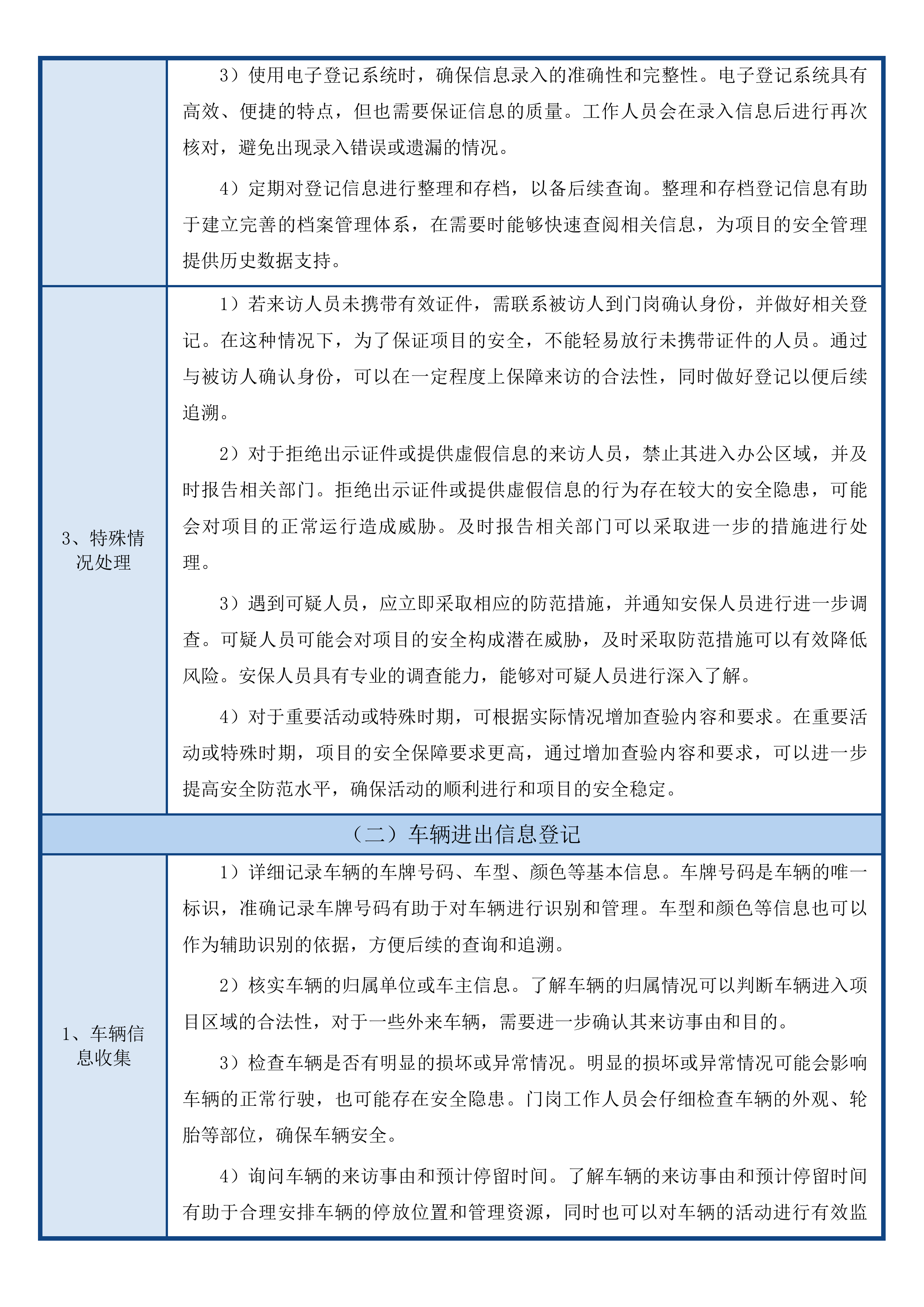
2025年物业管理服务投标方案 第一章 物业管理总体方案 6 第一节 秩序维护方案 6 一、 门岗登记查验流程 6 二、 来访人员引导安排 10 三、 车辆进出管理办法 17 四、 消防设施检查要点 26 五、 突发事件处理预案 33 六、 24小时值班巡逻机制 46 第二节 环境保洁方案 58 一、 公共区域清洁标准 58 二、 卫生间清洁流程 77 三、 外围环境清扫安排 92 四、 垃圾清运管理细则 107 五、 清洁工具使用规范 122 第三节 绿化养护方案 131 一、 景观树养护要点 131 二、 绿化草坪维护计划 153 三、 院内果树养护措施 159 四、 养护工具使用标准 173 五、 养护人员工作安排 190 第四节 垃圾清运方案 204 一、 办公垃圾清运流程 204 二、 餐厨垃圾处理措施 219 三、 其他垃圾清运安排 239 四、 运输工具管理规范 261 五、 垃圾堆放点管理 282 第二章 运行保障 296 第一节 物业管理制度 296 一、 秩序维护制度 296 二、 设备维护制度 308 三、 保洁绿化制度 321 四、 安全管理制度 330 第二节 员工培训方案 340 一、 消防演练培训 340 二、 急救技能培训 348 三、 突发事件应对培训 362 四、 巡逻流程培训 376 五、 监控室操作培训 386 六、 防爆演练培训 392 七、 清洁标准培训 407 八、 消杀作业规范培训 426 第三节 考核方案 438 一、 理论知识考核 438 二、 实操评估考核 455 三、 考核结果处理 468 第四节 优化服务方案 481 一、 节能减耗措施 481 二、 微笑服务培训 497 三、 高频区域清洁 509 第三章 技术评审服务总体方案 528 第一节 食品储存管理 528 一、 食品进货日期管理 528 二、 食材分类存放措施 534 第二节 食品留样管理 548 一、 早午餐留样要求 548 二、 甜点留样管理办法 555 第四章 卫生安全管理措施 568 第一节 前厅卫生管理 568 一、 餐前用餐区全面打扫 568 二、 餐后垃圾清理与消毒 577 第二节 厨房卫生管理 582 一、 厨房日常清洁消毒 582 二、 餐具厨具分类消毒 594 三、 刀具分类规范使用 600 第三节 库房卫生管理 621 一、 库房每日清洁通风 621 二、 食材分类存放管理 642 三、 冷藏冷冻设备维护 652 第四节 整体环境卫生管理 666 一、 防虫害设施安装 666 二、 专业公司整体消杀 683 第五节 人员卫生管理 695 一、 人员健康证管理 695 二、 工作着装规范要求 706 三、 厨房行为规范约束 713 第五章 应急预案 726 第一节 消防应急预案 726 一、 火灾报警流程 726 二、 人员疏散方案 729 三、 初期火灾扑救 742 四、 消防联动设备操作 748 五、 事后处理机制 759 六、 消防通道管理 766 七、 消防演练计划 774 第二节 突发事件应急预案 782 一、 停电应急响应 782 二、 停水应急处理 791 三、 电梯困人应急 796 四、 设备故障应急 802 五、 应急小组职责 809 六、 信息通报机制 818 七、 现场处置措施 824 八、 事后总结改进 833 第三节 餐饮应急预案 839 一、 食材供应中断应对 839 二、 食物中毒应急 844 三、 厨房设备故障处理 852 四、 突发卫生问题应对 857 五、 应急物资储备 864 六、 备用食材来源 874 七、 临时供餐方案 885 八、 留样检测流程 892 第四节 治安事件应急预案 900 一、 外来人员滋扰处置 900 二、 盗窃事件应急 907 三、 打架斗殴处理 917 四、 恐怖袭击应对 923 五、 安保人员职责 930 六、 监控调取流程 940 七、 报警联动机制 945 八、 现场控制措施 952 九、 事后报告制度 960 物业管理总体方案 秩序维护方案 门岗登记查验流程 来访人员证件查验 证件类型核实 1)严格审核来访人员出示的有效证件,如身份证、工作证等是否在有效期内。这是确保证件真实性和有效性的基础步骤,过期证件可能存在信息不准确或已失效的问题,可能对本项目的安全管理带来风险。通过仔细查看证件上的有效期,能够及时发现并阻止使用过期证件的人员进入。 来访人员证件查验 证件有效期 2)确认证件上的照片与本人是否相符。照片是识别人员身份的重要依据,若照片与本人不符,可能存在冒用他人证件的情况。门岗工作人员会认真比对照片的五官特征、发型等细节,确保人证一致。 3)核实证件颁发单位的真实性和有效性。不同类型的证件由不同的单位颁发,了解颁发单位的情况有助于判断证件的真伪。对于一些特殊行业的工作证,会通过官方渠道或相关部门进行核实,确保证件来源可靠。 4)检查证件是否有涂改、伪造等痕迹。涂改和伪造的证件是非法的,可能会被不法分子用于不正当目的。工作人员会仔细观察证件的纸张、印刷质量、印章等细节,识别是否存在涂改或伪造的迹象,以保障本项目的安全秩序。 身份信息登记 1)将来访人员的姓名、证件号码、来访时间、来访事由等信息准确登记在来访登记簿上。准确的登记信息有助于后续的查询和管理,为项目的安全保障提供有力支持。登记过程中,工作人员会认真核对信息,确保每一项都准确无误。 2)对于重要来访人员,需与被访人进行电话确认,核实来访信息的真实性。这是为了防止不法分子冒充重要人员进入项目区域,通过与被访人直接沟通,能够进一步确认来访的真实性和合法性。 3)使用电子登记系统时,确保信息录入的准确性和完整性。电子登记系统具有高效、便捷的特点,但也需要保证信息的质量。工作人员会在录入信息后进行再次核对,避免出现录入错误或遗漏的情况。 4)定期对登记信息进行整理和存档,以备后续查询。整理和存档登记信息有助于建立完善的档案管理体系,在需要时能够快速查阅相关信息,为项目的安全管理提供历史数据支持。 特殊情况处理 1)若来访人员未携带有效证件,需联系被访人到门岗确认身份,并做好相关登记。在这种情况下,为了保证项目的安全,不能轻易放行未携带证件的人员。通过与被访人确认身份,可以在一定程度上保障来访的合法性,同时做好登记以便后续追溯。 2)对于拒绝出示证件或提供虚假信息的来访人员,禁止其进入办公区域,并及时报告相关部门。拒绝出示证件或提供虚假信息的行为存在较大的安全隐患,可能会对项目的正常运行造成威胁。及时报告相关部门可以采取进一步的措施进行处理。 3)遇到可疑人员,应立即采取相应的防范措施,并通知安保人员进行进一步调查。可疑人员可能会对项目的安全构成潜在威胁,及时采取防范措施可以有效降低风险。安保人员具有专业的调查能力,能够对可疑人员进行深入了解。 4)对于重要活动或特殊时期,可根据实际情况增加查验内容和要求。在重要活动或特殊时期,项目的安全保障要求更高,通过增加查验内容和要求,可以进一步提高安全防范水平,确保活动的顺利进行和项目的安全稳定。 车辆进出信息登记 车辆信息收集 1)详细记录车辆的车牌号码、车型、颜色等基本信息。车牌号码是车辆的唯一标识,准确记录车牌号码有助于对车辆进行识别和管理。车型和颜色等信息也可以作为辅助识别的依据,方便后续的查询和追溯。 2)核实车辆的归属单位或车主信息。了解车辆的归属情况可以判断车辆进入项目区域的合法性,对于一些外来车辆,需要进一步确认其来访事由和目的。 3)检查车辆是否有明显的损坏或异常情况。明显的损坏或异常情况可能会影响车辆的正常行驶,也可能存在安全隐患。门岗工作人员会仔细检查车辆的外观、轮胎等部位,确保车辆安全。 4)询问车辆的来访事由和预计停留时间。了解车辆的来访事由和预计停留时间有助于合理安排车辆的停放位置和管理资源,同时也可以对车辆的活动进行有效监控。 信息类别 具体内容 备注 车牌号码 记录完整的车牌字符 准确无误 车型 注明车辆的品牌、型号 详细具体 颜色 明确车辆的颜色 真实准确 归属单位 填写车辆所属单位名称 清晰可查 车主信息 记录车主姓名、联系方式 便于联系 来访事由 说明车辆来访的具体原因 合理合规 预计停留时间 精确到具体时间段 有效监控 车辆损坏情况 描述车辆明显的损坏部位 客观真实 登记流程执行 1)引导车辆停至指定登记区域,确保登记过程安全有序。指定登记区域是经过合理规划的,能够保证车辆的停放安全,避免影响其他车辆的通行。工作人员会使用规范的引导手势和语言,引导车辆准确停放。 2)使用登记表格或电子系统进行信息录入,确保信息准确无误。在录入信息时,工作人员会认真核对车辆提供的各项信息,确保每一项都准确录入。对于电子系统,会定期进行维护和更新,保证系统的稳定性和准确性。 3)发放临时停车证或相关标识,注明车辆的进出时间和停放位置。临时停车证或相关标识是车辆在项目区域内合法停放的凭证,注明进出时间和停放位置可以方便车辆的管理和查找。 4)对登记信息进行审核和确认,避免出现错误或遗漏。审核和确认是登记流程的重要环节,通过再次核对信息,可以及时发现并纠正可能存在的错误或遗漏,确保登记信息的质量。 异常车辆处理 1)对于无牌、套牌或非法改装的车辆,禁止其进入办公区域,并及时报告相关部门。无牌、套牌或非法改装的车辆存在严重的安全隐患和违法行为,禁止其进入可以保障项目区域的安全和秩序。及时报告相关部门可以让专业人员进行处理。 2)发现车辆携带违禁物品或存在安全隐患时,立即采取相应的措施进行处理。违禁物品和安全隐患可能会对项目区域的人员和财产造成威胁,工作人员会根据具体情况采取如暂扣物品、通知相关部门等措施。 3)对于频繁进出且行为异常的车辆,加强关注和检查。频繁进出且行为异常的车辆可能存在潜在的风险,加强关注和检查可以及时发现问题并采取相应的措施。 4)遇到紧急情况,如车辆失控、起火等,立即启动应急预案。应急预案是为了应对突发情况而制定的,能够在紧急情况下迅速采取有效的措施,保障人员的生命安全和项目的财产安全。 异常情况 处理措施 责任部门 无牌、套牌车辆 禁止进入,报告相关部门 门岗、安保部门 非法改装车辆 禁止进入,报告相关部门 门岗、安保部门 携带违禁物品 暂扣物品,通知相关部门 门岗、安保部门 车辆失控 启动应急预案,疏散人员 安保部门、应急小组 车辆起火 启动应急预案,灭火救援 安保部门、消防部门 频繁进出且行为异常 加强关注和检查 门岗、安保部门 大件物品出入检查 物品信息确认 1)要求搬运人员提供大件物品的清单,包括物品名称、数量、规格等信息。详细的物品清单是进行物品检查和管理的基础,能够让工作人员清楚了解物品的情况,便于后续的核对和登记。 2)核实物品的来源和用途,确保其与登记信息一致。了解物品的来源和用途可以判断物品的合法性和合理性,防止非法物品进入项目区域。 3)检查物品是否有损坏或缺失的情况。损坏或缺失的物品可能会影响其正常使用,也可能存在安全隐患。工作人员会仔细检查物品的外观和完整性,确保物品质量。 4)对于贵重物品或重要设备,需进行重点检查和登记。贵重物品和重要设备具有较高的价值和重要性,对其进行重点检查和登记可以更好地保障其安全,防止丢失或损坏。 放行手续办理 1)若物品的出入符合规定,且相关手续齐全,为其办理放行手续。严格按照规定和手续办理放行手续是保证项目区域安全和秩序的重要环节,能够防止未经授权的物品随意出入。 2)在放行单上注明物品的名称、数量、搬运人员等信息,并加盖放行章。详细的放行单信息可以作为物品出入的凭证,便于后续的查询和核对。加盖放行章表示该物品的出入已经经过审核和批准。 3)留存放行单的相关联次,以备后续查询和核对。留存放行单的相关联次可以建立完善的档案管理体系,在需要时能够快速查阅相关信息,为项目的管理提供有力支持。 4)对于需要特殊审批的物品,严格按照审批流程办理放行手续。特殊审批的物品通常具有较高的敏感性或重要性,严格按照审批流程办理可以确保物品的出入符合相关规定和要求。 违规物品处理 1)对于未经批准擅自搬运的大件物品,禁止其出入,并及时报告相关部门。未经批准擅自搬运的物品可能存在安全隐患或违反项目规定,禁止其出入可以保障项目区域的安全和秩序。及时报告相关部门可以采取进一步的措施进行处理。 2)发现物品存在安全隐患或违反规定时,要求搬运人员立即整改或采取相应的措施。安全隐患和违反规定的物品可能会对项目区域的人员和财产造成威胁,要求搬运人员立即整改可以及时消除隐患。 3)对于可疑物品,进行进一步的检查和调查,确保安全。可疑物品可能存在潜在的风险,进行进一步的检查和调查可以及时发现问题并采取相应的措施,保障项目区域的安全。 4)对违规行为进行记录,并按照相关规定进行处理。记录违规行为可以建立完善的管理档案,按照相关规定进行处理可以起到警示作用,防止类似违规行为的再次发生。 来访人员引导安排 引导至目标区域 确认来访目的 1)在来访人员进行登记时,会详细询问并准确记录其来访的具体目的,明确其要拜访的具体部门、人员或者参与的具体事项。通过与来访人员的充分沟通,确保对其来访目的有清晰、全面的了解。 确认来访目的 2)根据所记录的来访目的,迅速、准确地判断其目标区域。结合办公楼的布局和各部门的分布情况,为后续的引导工作做好充分准备,提高引导效率。 3)对于来访人员表述模糊的来访目的,会进一步与其进行沟通确认。通过耐心询问和引导,挖掘其真实需求,确保准确了解其具体需求,避免出现引导错误。 4)及时与被访部门或人员取得联系,核实来访信息的真实性和准确性。通过与相关人员的沟通,确认来访的必要性和安排的合理性,保障办公楼的正常秩序和安全。 规划引导路线 1)依据目标区域的位置,结合办公楼的布局和通行状况,精心规划最优引导路线。充分考虑各楼层的功能分布、通道的宽窄和通行流量等因素,确保路线便捷、高效。 规划引导路线 2)仔细考虑电梯、楼梯、通道等通行设施的使用情况,避免出现拥堵或绕路的情况。实时关注各通行设施的运行状态,根据实际情况调整路线规划。 楼梯通行状况 3)对于不熟悉办公楼环境的来访人员,提前告知路线中的关键节点和标识。如电梯间的位置、楼层的标识、转弯处的指示牌等,帮助来访人员更好地识别路线,减少迷路的可能性。 4)在引导过程中,密切关注通行情况,适时调整路线,以应对突发的通行障碍或临时管制。如遇到电梯故障、通道施工等情况,能够迅速做出反应,选择替代路线,确保来访人员按时到达目标区域。 路线因素 考虑要点 应对措施 电梯使用情况 高峰时段可能拥堵 优先选择人流量少的电梯或楼梯 楼梯通行状况 可能有人员上下 提前规划上下楼梯的顺序 通道宽窄 狭窄通道可能影响通行 选择较宽的通道 临时管制 可能限制通行 及时调整路线避开管制区域 全程陪同引导 1)安排专人负责全程陪同来访人员前往目标区域,确保其顺利到达。陪同人员具备良好的沟通能力和服务意识,能够为来访人员提供周到的引导服务。 全程陪同引导 2)在引导过程中,保持适当的步行速度,兼顾来访人员的跟随情况。根据来访人员的身体状况和行走速度,合理调整步行节奏,避免过快或过慢。 3)主动为来访人员介绍办公楼的公共设施和安全注意事项。如卫生间、茶水间、消防设施的位置,以及遇到紧急情况的应对方法等,让来访人员在办公楼内感到安全和舒适。 4)到达目标区域后,向被访人员做好交接,确保来访人员得到妥善接待。将来访人员的相关信息准确传达给被访人员,并协助双方进行沟通和交流。 提供必要协助服务 协助物品搬运 1)对于携带大件物品的来访人员,主动提供搬运协助,确保物品安全搬运至目标区域。搬运人员具备专业的搬运技能和经验,能够妥善处理各种大件物品。 协助物品搬运 2)配备必要的搬运工具,如手推车等,提高搬运效率。手推车的设计合理,便于操作和使用,能够减轻搬运人员的负担。 3)在搬运过程中,注意保护物品不受损坏,避免碰撞和刮擦。采取必要的防护措施,如使用泡沫垫、防撞条等,确保物品的安全。 4)对于特殊物品或易碎物品,采取相应的防护措施进行搬运。如使用专门的包装材料、增加缓冲层等,确保物品在搬运过程中不受损坏。 协助文件复印 1)若来访人员有文件复印需求,协助其前往指定的复印区域进行复印。熟悉复印区域的位置和设备使用方法,能够快速引导来访人员到达目的地。 协助文件复印 2)指导来访人员正确使用复印设备,确保复印效果清晰、准确。提供详细的操作说明和示范,帮助来访人员掌握复印设备的使用技巧。 3)帮助来访人员整理复印文件,确保文件顺序正确、整齐。在复印过程中,及时检查文件的顺序和完整性,避免出现混乱。 4)对于需要复印大量文件的情况,合理安排复印时间,提高工作效率。根据复印设备的性能和工作量,制定合理的复印计划,确保在最短的时间内完成复印任务。 协助信息查询 1)当来访人员需要查询相关信息时,利用办公楼的信息查询系统或相关资源,提供准确的查询服务。熟悉信息查询系统的使用方法和相关资源的分布情况,能够快速、准确地为来访人员提供所需信息。 2)对于无法直接查询到的信息,积极联系相关部门或人员,协助来访人员获取所需信息。通过与各部门的密切合作,拓宽信息获取渠道,确保来访人员能够得到满意的答复。 3)及时向来访人员反馈信息查询结果,确保其了解查询进度和情况。在查询过程中,保持与来访人员的沟通,及时告知查询进展和最终结果。 4)对查询到的信息进行整理和筛选,提供有针对性的信息内容。根据来访人员的需求,对信息进行分类和整理,去除无关信息,提供最有用的信息。 解答常见问题咨询 办公楼设施咨询 1)针对来访人员关于办公楼内公共设施的位置、使用方法等问题,给予详细解答。熟悉办公楼内各种公共设施的分布和使用方法,能够为来访人员提供准确、详细的信息。 2)介绍卫生间、电梯、茶水间、会议室等常用设施的具体位置和开放时间。通过清晰的描述和引导,帮助来访人员快速找到所需设施。 3)说明设施的使用规则和注意事项,确保来访人员正确使用。强调设施的安全使用方法和维护要求,避免因不当使用造成设施损坏或安全事故。 4)对于设施出现故障或维修的情况,及时告知来访人员并提供替代方案。如卫生间维修时,告知附近其他卫生间的位置;电梯故障时,提供楼梯通行的建议。 周边环境咨询 1)当来访人员询问办公楼周边的交通、餐饮、住宿等信息时,提供准确的解答。了解办公楼周边的交通线路、餐饮场所和住宿酒店的情况,能够为来访人员提供实用的建议。 2)介绍附近的公交站点、地铁站口、停车场等交通设施的位置和路线。通过详细的描述和地图指引,帮助来访人员选择合适的交通方式。 3)推荐周边的餐厅、酒店等场所,并提供相关的联系方式和特色介绍。根据来访人员的需求和预算,推荐合适的餐厅和酒店,提高其满意度。 4)对于周边的其他公共服务设施,如银行、药店等,也给予相应的信息解答。提供这些设施的位置和营业时间,方便来访人员在需要时能够及时找到。 周边设施 位置 联系方式 特色介绍 公交站点 办公楼附近XXX米处 无 有多条公交线路经过 地铁站口 距离办公楼XXX米 无 方便快捷,可直达多个区域 餐厅 办公楼周边XXX街XXX号 XXX 提供多种美食,口味独特 酒店 距离办公楼XXX公里 XXX 环境舒适,价格合理 银行 办公楼附近XXX大厦一层 XXX 提供多种金融服务 药店 办公楼对面XXX号 XXX 药品齐全,服务周到 业务流程咨询 1)对于涉及办公楼内业务办理流程的咨询,详细介绍相关业务的办理步骤、所需材料和办理时间。熟悉各项业务的办理流程和要求,能够为来访人员提供准确、清晰的指导。 2)提供业务办理的指导手册或相关资料,方便来访人员了解和参考。通过提供详细的资料,帮助来访人员更好地理解业务办理流程,减少不必要的询问和误解。 3)针对不同业务的特点,解答来访人员关于流程的疑问和关注点。根据业务的复杂程度和来访人员的具体情况,提供个性化的解答和建议。 4)及时告知业务办理的最新政策和变化,确保来访人员掌握准确信息。关注业务政策的更新和变化,及时向来访人员传达最新消息,避免因信息滞后造成办理失误。 业务类型 办理步骤 所需材料 办理时间 业务A 步骤1:XXX;步骤2:XXX;步骤3:XXX 材料1:XXX;材料2:XXX;材料3:XXX 工作日XXX:XXX-XXX:XXX 业务B 步骤1:XXX;步骤2:XXX;步骤3:XXX 材料1:XXX;材料2:XXX;材料3:XXX 工作日XXX:XXX-XXX:XXX 业务C 步骤1:XXX;步骤2:XXX;步骤3:XXX 材料1:XXX;材料2:XXX;材料3:XXX 工作日XXX:XXX-XXX:XXX 车辆进出管理办法 车辆进入许可审核 来访车辆登记查验 证件查验标准 检查行驶证的有效期,确保在合法范围内,避免过期证件的车辆进入园区带来安全隐患。仔细核对行驶证上的车辆信息,包括车辆品牌、型号、颜色等,与实际车辆是否一致,防止套牌车辆混入。同时,查验车辆是否有相关的年检标志,确保车辆通过了定期的安全检查,保障园区内的交通安全。对于没有有效年检标志或证件信息不符的车辆,将严格按照规定拒绝其进入。 来访信息核实 通过电话等方式与被访人员确认来访信息的真实性,确保来访人员身份和目的的合法性。对于重要来访车辆,需向上级领导汇报并获得许可,以保障园区的安全和秩序。详细记录来访车辆的进入时间和车牌号码等信息,以便后续查询和管理。在核实过程中,若发现信息不符或存在异常,将及时采取相应措施,如拒绝进入或进一步调查。 异常情况处理 对于证件不全或信息不符的车辆,拒绝其进入,防止不明身份车辆进入园区造成安全风险。对形迹可疑的车辆,及时报告公安机关并协助调查,确保园区的安全稳定。对于不配合登记查验的车辆,采取相应的措施进行劝阻,如警告、限制进入等。若劝阻无效,将采取进一步措施,如通知相关部门处理。 年检标志查验 内部车辆身份识别 识别标识管理 发放门禁卡时,做好登记和记录工作,包括车主姓名、车辆信息、门禁卡编号等,便于管理和查询。对门禁卡的使用情况进行监控,防止盗用,确保只有授权车辆能够进入园区。及时更换损坏或丢失的门禁卡,保障车辆正常进出。定期对门禁卡系统进行维护和更新,提高识别的准确性和安全性。 内部车辆门禁卡管理 车牌识别系统维护 车牌识别系统维护 定期检查车牌识别系统的设备运行情况,包括摄像头、识别主机等,确保设备正常工作。对识别系统的数据进行备份和更新,防止数据丢失或错误。确保车牌识别系统的准确性和稳定性,提高车辆进出的效率。若发现系统出现故障或识别不准确的情况,及时进行维修和调整。 特殊情况处理 对于内部车辆识别异常的情况,及时进行人工核实,如检查车辆证件、询问车主等,确保车辆的合法性。对临时加入的内部车辆,及时添加识别信息,保证车辆能够正常进出。对于长期未使用的内部车辆,暂停其识别权限,避免资源浪费和安全隐患。在特殊情况处理过程中,做好记录和跟踪,以便后续管理。 危险品车辆准入限制 准入区域规定 划定专门的危险品车辆停放区域,远离人员密集场所,如办公楼、档案库房等,降低安全风险。禁止危险品车辆进入档案库房等敏感区域,防止对重要资料和设施造成损害。明确危险品车辆在园区内的行驶路线,确保其行驶过程中的安全。在园区内设置明显的标识,引导危险品车辆按照规定路线行驶和停放。 来访车辆临时停放区 车辆停放区域引导 区域类型 具体要求 停放区域 远离人员密集场所,设置明显标识 行驶路线 明确规定,设置引导标识 敏感区域 禁止危险品车辆进入 检查审批流程 要求危险品车辆提供相关的运输许可证和安全证明,确保车辆具备合法运输危险品的资格。对车辆的安全设备进行检查,如防火装置、泄漏应急处理设备等,保证车辆在运输过程中的安全性。审批通过后,发放临时通行证,限定车辆的行驶路线、停放区域和停留时间。在检查过程中,严格按照标准进行,不放过任何一个安全隐患。 安全措施要求 要求危险品车辆驾驶员具备相应的资质和经验,熟悉危险品运输的安全规定和操作流程。车辆必须按照规定的速度行驶,不得超速,避免发生危险。在运输过程中,采取必要的防护措施,如设置警示标志、配备防护设备等,防止泄漏和爆炸等事故的发生。定期对驾驶员进行安全培训,提高其安全意识和应急处理能力。 车辆停放区域引导 内部车辆停放引导 停放区域划分 划分员工车辆停放区、公务车辆停放区等,根据车辆的使用性质进行合理分类,便于管理。根据车辆数量和场地情况,合理确定每个区域的停车位数量,避免资源浪费或停车紧张。对特殊车辆,如大型车辆,设置专门的停放位置,确保其能够安全停放。在划分区域时,考虑车辆的进出方便和交通流畅。 内部车辆停放区划分 应急车辆停车位 标识设置要求 标识要清晰、醒目,采用反光材料制作,确保在不同光线条件下都能被清晰识别。在停车场入口和通道处设置指示牌,引导车辆进入相应的停放区域,提高停车效率。定期检查和维护标识,确保其完好无损,如有损坏及时更换。标识的设置应符合相关标准和规范,便于驾驶员理解和遵守。 标识类型 设置位置 制作材料 维护要求 区域标识 停车场入口、通道 反光材料 定期检查,损坏及时更换 车位标识 车位上方 反光材料 定期清洁,确保清晰 指示牌 关键路口 反光材料 检查稳固性,及时调整 引导服务规范 保安人员要热情、礼貌地引导车辆停放,为驾驶员提供良好的服务体验。指挥车辆倒车入库,确保车辆停放整齐,提高停车场的空间利用率。及时提醒驾驶员锁好车门,带走贵重物品,保障车辆和财物的安全。在引导过程中,注意语言文明和手势规范,避免引起驾驶员的不满。 来访车辆停放安排 临时停放区域规划 选择合适的场地作为临时停放区域,确保交通顺畅,不妨碍其他车辆和行人通行。设置临时停车位,并用标识进行区分,便于来访车辆停放。考虑到高峰时段的车辆流量,预留一定的备用停车位,避免出现停车难的情况。对临时停放区域进行定期巡查,确保秩序井然。 场地选择要求 停车位设置 备用停车位预留 巡查要求 交通顺畅 设置标识区分 根据高峰流量预留 定期巡查 车辆类型区分 对小型汽车、大型客车等不同类型的来访车辆进行分类停放,根据车辆的尺寸和特点合理安排停车位。根据车辆的长度和宽度,合理安排停车位的大小,确保车辆能够安全停放。避免不同类型的车辆混停,影响停车秩序和交通流畅。在分类停放时,设置明显的标识,引导驾驶员正确停车。 特殊情况处理 对于紧急来访车辆,优先安排停车位,确保其能够及时停放。当临时停放区域已满时,引导车辆到附近的备用停车场,避免车辆在园区内长时间停留。及时与来访人员沟通,解释停车安排的原因,争取其理解和配合。在特殊情况处理过程中,保持冷静和高效。 特殊车辆停放指引 应急停车位设置 在园区内的关键位置设置应急停车位,如消防通道附近,确保应急车辆能够快速到达现场。对应急停车位进行明显的标识,采用特殊的颜色和符号,便于识别。保持应急停车位的畅通,不得堆放杂物,确保应急车辆能够顺利停放和通行。定期对应急停车位进行检查和维护,确保其可用性。 设置位置 标识要求 畅通保障 维护检查 消防通道附近等关键位置 特殊颜色和符号 不得堆放杂物 定期检查维护 快速进出保障 优化应急停车位的布局,减少车辆进出的时间,提高应急响应速度。确保应急停车位周边的道路畅通,无障碍物,便于应急车辆快速通行。与相关部门保持沟通,及时了解特殊车辆的需求,提供必要的支持和保障。在保障快速进出的同时,注意安全和秩序。 布局优化 周边道路要求 沟通协调 减少进出时间 畅通无障碍物 及时了解需求 违规占用处理 对占用特殊车辆停车位的车辆,及时进行劝离,告知其违规行为和后果。对于不听劝阻的车辆,采取锁车等措施,确保应急停车位的畅通。对违规车辆的车主进行教育和处罚,提高其遵守规定的意识。在处理违规占用时,严格按照规定执行,维护园区的秩序和安全。 违规停车处理措施 首次违规警告提醒 警告提醒方式 通过园区内的广播系统,反复播放违规停车的警告信息,引起车主的注意。向车主的预留手机号码发送短信,提醒其违规停车,告知其应尽快移车。在车辆明显位置张贴告知单,确保车主能够看到,告知单上应明确违规停车的时间、地点和处理要求。在警告提醒过程中,注意语言文明和态度友好。 违规停车处理措施 告知单内容规范 告知单上要明确违规停车的时间、地点和具体情况,让车主清楚了解自己的违规行为。说明处理要求,如限时移车等,给车主明确的指示。提供联系电话,方便车主咨询和反馈,及时解决问题。告知单的内容应简洁明了,易于理解。 后续跟踪处理 在规定的时间内,对车主是否移车进行跟踪检查,确保车主遵守处理要求。如果车主未按要求移车,采取进一步的处理措施,如罚款、限制进入等。记录违规停车的处理情况,作为后续管理的参考,便于分析和总结。在跟踪处理过程中,保持公正和严格。 多次违规处罚措施 罚款标准制定 根据违规的次数和情节严重程度,制定相应的罚款标准,体现处罚的公正性和合理性。明确罚款的缴纳方式和时间要求,便于车主操作。对罚款收入进行专项管理,用于停车场的维护和改善,提高停车场的服务质量。在制定罚款标准时,充分考虑车主的承受能力和管理的需要。 违规次数 情节严重程度 罚款标准 缴纳方式 时间要求 首次 较轻 XXX元 线上支付等 XXX天内 多次 较重 XXX元 线上支付等 XXX天内 限制进入规定 对于严重违规的车主,限制其在一定时间内进入园区停车场,作为一种有效的惩戒措施。通过车牌识别系统等技术手段,实现对违规车辆的限制,提高管理效率。在限制期间,不允许违规车辆在园区内停车,确保停车场的秩序和安全。在实施限制进入规定时,严格按照程序执行,保障车主的合法权益。 违规情况 限制时间 技术手段 执行要求 严重违规 XXX天 车牌识别系统 严格按程序执行 信用评价管理 建立车主的信用评价体系,将违规停车情况纳入评价指标,全面评估车主的停车行为。对信用评价较低的车主,采取相应的限制措施,如提高罚款标准、限制进入等。鼓励车主遵守停车规定,提高信用评价,通过奖励机制引导车主自觉遵守规则。在信用评价管理过程中,确保评价的公平、公正和透明。 阻碍交通强制拖移 拖移条件判断 判断车辆是否严重影响交通,如堵塞消防通道、阻碍其他车辆通行等,确保拖移的必要性。评估拖移的必要性和可行性,避免造成不必要的损失,如车辆损坏等。与相关部门进行沟通,确保拖移行为的合法性,遵守相关法律法规。在判断拖移条件时,综合考虑各种因素,做出准确的决策。 影响交通情况 拖移必要性 可行性评估 合法性沟通 堵塞消防通道等 是 无损失风险 与相关部门沟通 通知车主方式 通过电话、短信等方式及时通知车主车辆将被拖移,告知其拖移的原因、时间和地点,让车主了解情况。在车辆上张贴拖移告知单,确保车主能够看到,避免因未收到通知而产生误解。在通知过程中,注意语言文明和态度友好,争取车主的理解和配合。 拖移操作规范 选择有资质的拖移公司,签订相关的服务协议,确保拖移过程的安全和规范。拖移过程中,要采取必要的防护措施,防止车辆受损,如使用专业的拖移设备等。将拖移后的车辆停放至指定的停车场,并及时通知车主领取,方便车主取回车辆。在拖移操作过程中,严格按照规范执行,保障车主的权益。 拖移公司选择 防护措施 停放地点 通知车主 有资质 专业设备等 指定停车场 及时通知 车辆离开信息确认 内部车辆出门查验 信息核对流程 通过车牌识别系统等设备,核对车辆的车牌号码,确保与登记信息一致。检查车辆的行驶证等证件,确保与登记信息一致,防止车辆被盗用。对车辆的驾驶员进行身份验证,防止冒领车辆,保障车辆的安全。在核对过程中,严格按照流程执行,不放过任何一个细节。 异常情况处理 如果发现车辆信息不符或有异常情况,及时进行拦截和询问,了解情况。对可疑人员和物品进行检查,必要时报警处理,保障园区的安全。记录异常情况的处理过程,作为后续管理的参考,便于分析和总结。在处理异常情况时,保持冷静和果断。 快速放行机制 对于正常的内部车辆,简化查验流程,快速放行,提高车辆的通行效率。通过自动化设备,提高查验效率,减少人工操作的时间和误差。与内部员工保持良好的沟通,确保放行工作的顺利进行,为员工提供便利。在快速放行机制中,确保安全和效率的平衡。 车辆情况 查验流程 设备使用 沟通协调 正常内部车辆 简化 自动化设备 与员工沟通 来访车辆出门登记 离开时间记录 准确记录来访车辆的离开时间,精确到分钟,便于统计和分析。将离开时间与进入时间进行对比,统计来访时长,了解来访人员的活动情况。对来访时长进行分析,评估来访的合理性,为园区的管理提供参考。在记录离开时间时,确保数据的准确性和及时性。 来访情况询问 询问来访人员在园区内的活动情况,是否达到了来访目的,了解来访人员的需求和满意度。了解来访人员对园区服务的满意度,收集相关的意见和建议,以便改进服务质量。对来访人员的反馈进行整理和分析,找出存在的问题和不足之处,制定改进措施。在询问过程中,注意语言文明和态度友好。 物品回收管理 收回发放给来访车辆的临时通行证、停车卡等物品,避免物品丢失或滥用。检查物品是否完好无损,如有损坏,要求来访人员进行赔偿,保障物品的正常使用。对收回的物品进行分类整理和保管,以备下次使用,提高资源的利用率。在物品回收管理过程中,严格按照规定执行。 车辆携带物品检查 大件物品登记核对 要求车辆携带大件物品出门时,出示相关的登记证明,确保物品的合法性。核对登记信息与实际物品是否一致,防止物品被盗用或违规携带。对于未登记的大件物品,进行详细的询问和记录,了解物品的来源和用途。在核对过程中,严格按照规定执行,保障园区的安全。 物品情况 登记要求 核对流程 未登记处理 大件物品 出示登记证明 核对信息一致 详细询问记录 合法性与安全性检查 检查物品是否属于违禁物品,如易燃易爆物品等,确保园区的安全。确保物品的包装和运输符合安全要求,防止物品在运输过程中发生危险。对可疑物品进行进一步的检查和鉴定,排除安全隐患。在检查过程中,严格按照标准执行,不放过任何一个可疑物品。 违禁物品处理 对于发现的违禁物品,立即进行扣留和处理,防止其造成危害。通知相关部门,如公安机关,对违禁物品进行进一步的调查,查明来源和用途。对携带违禁物品的车辆和人员,按照相关规定进行处罚,起到警示作用。在处理违禁物品时,严格按照法律法规执行。 违禁物品情况 处理措施 部门通知 处罚规定 发现违禁物品 扣留处理 通知公安机关 按规定处罚 消防设施检查要点 设施完整性检查 消防器材外观检查 ①对灭火器的筒体进行全面检查,查看是否存在变形、损伤、腐蚀等状况。确保筒体无裂缝、凹痕,表面漆层完好无损,因为这些问题可能影响灭火器的正常使用和安全性。若发现筒体有裂缝或严重腐蚀,可能会导致灭火器在使用时发生爆炸等危险情况。 消防器材外观检查 灭火器筒体检查 ②仔细查看消火栓箱门,检查其是否完好,有无损坏、变形现象。同时,测试门的开启是否灵活,密封胶条是否完整。若箱门损坏或开启不灵活,会影响在紧急情况下取用消火栓,密封胶条不完整则可能导致消火栓内部受潮生锈。 消火栓箱门检查 ③认真检查消防水带,查看是否有破损、穿孔、霉变等现象。检查水带接口是否牢固,卡扣是否完好。水带的破损会导致漏水,影响灭火效果,接口不牢固则可能在使用时脱落,造成灭火工作的延误。 消防水带检查 ④确认消防应急灯具的外壳是否有破裂、松动情况,灯罩是否清洁透明,无遮挡物影响照明。应急灯具在火灾等紧急情况下为人员疏散提供照明,外壳破裂或灯罩有遮挡会降低照明效果,影响人员安全疏散。 消防标识检查 ①对消防设施标识进行详细检查,确保其清晰、准确。涵盖灭火器标识、消火栓标识、疏散指示标识等,查看标识是否有褪色、损坏情况。清晰准确的标识能帮助人员在紧急情况下快速找到消防设施和疏散通道。 消防应急灯具检查 消防设施标识检查 ②查看安全出口指示牌的亮度是否符合要求,箭头指示方向是否正确,标识文字是否清晰可读。安全出口指示牌在火灾等紧急情况下引导人员疏散,亮度不足或指示错误会导致人员迷失方向,增加安全风险。 ③确认消防设施周围的警示标识是否齐全,如“消防设施严禁挪用”等标识是否醒目。警示标识能提醒人员正确使用和保护消防设施,避免因挪用消防设施而影响火灾扑救。 ④检查消防通道标识是否清晰,有无被遮挡或损坏的情况。确保消防通道畅通无阻,消防通道是火灾时人员疏散和消防车辆通行的重要通道,标识不清晰或通道被堵塞会严重影响救援工作。 消防线路检查 ①全面检查消防报警系统的线路,查看是否有破损、老化、短路等问题。确保线路连接牢固,无松动现象。消防报警系统是火灾早期预警的关键设备,线路问题会导致报警系统失灵,无法及时发现火灾。 消防线路检查 ②查看消防应急照明和疏散指示系统的线路是否正常,有无漏电、断路等情况。保证在紧急情况下能正常供电,为人员疏散提供照明。应急照明和疏散指示系统在火灾时至关重要,线路故障会使其无法发挥作用。 ③确认消防设备的电源线是否符合安全标准,有无过热、烧焦等迹象。避免发生电气火灾,消防设备的电源线不符合标准或出现过热、烧焦情况,可能引发电气火灾,进一步加剧火灾危害。 ④检查消防联动控制线路是否畅通,各设备之间的联动功能是否正常。确保在火灾发生时能及时响应,消防联动控制线路畅通和设备联动功能正常,能使消防设备协同工作,提高灭火效率。 功能有效性测试 消防报警系统测试 ①测试火灾自动报警探测器的灵敏度,通过模拟火灾烟雾或温度变化,检查探测器是否能及时发出报警信号。火灾自动报警探测器是火灾早期发现的重要设备,灵敏度不足会导致报警延迟,影响火灾扑救时机。 消防报警系统测试 ②检查手动火灾报警按钮的功能是否正常,按下按钮后,查看报警主机是否能准确显示报警位置。手动火灾报警按钮为人员在发现火灾时提供报警途径,功能不正常会影响报警的及时性和准确性。 ③测试消防报警系统的声光警报装置,确保在报警时能发出响亮的声音和明显的闪光,引起人员注意。声光警报装置能在火灾时提醒人员疏散,声音不响亮或闪光不明显会影响人员对火灾的感知。 ④检查消防报警系统与其他消防设备的联动功能,如与消火栓泵、喷淋泵等的联动是否正常。消防报警系统与其他设备的联动功能正常,能使消防设备协同工作,提高灭火效果。 消防供水系统测试 检查消防供水系统各方面情况,确保其在火灾发生时能正常发挥作用。以下是具体测试内容及相关标准的表格: 消防供水系统测试 测试项目 测试内容 标准要求 消防水池水位 检查水位是否符合要求,水位指示器是否正常工作 水池有足够的消防用水,水位指示器准确显示水位 消防水泵 测试启动和运行情况,检查压力和流量 水泵启动正常,压力稳定,流量满足设计要求 消火栓 打开阀门,测试出水情况,检查水枪射程和喷水压力 出水正常,水枪射程和喷水压力符合标准 自动喷水灭火系统 检查喷头是否堵塞,打开末端试水装置测试喷水功能 喷头无堵塞,系统喷水功能正常 防排烟系统测试 对防排烟系统进行各项测试,确保其在火灾时能有效排除烟雾,为人员疏散和灭火创造良好条件。以下是具体测试内容及相关标准的表格: 测试项目 测试内容 标准要求 防排烟风机 启动风机,检查运转情况,有无异常噪音和振动 风机运转正常,无异常噪音和振动,能提供足够风量 排烟阀和送风口 手动或电动操作阀门,检查开启和关闭功能 阀门动作灵活,关闭严密 风道 检查风道是否畅通,有无堵塞或损坏情况 风道畅通,无堵塞或损坏 与消防报警系统联动 模拟火灾发生,检查系统能否自动启动 火灾发生时,系统能自动启动 故障问题及时维修 故障记录与评估 当发现消防设施存在故障时,需进行全面的记录与评估,以制定合理的维修计划。以下是相关内容的表格: 故障问题及时维修 步骤 具体内容 故障记录 记录故障的类型、发生时间、具体位置等详细信息 初步评估 判断故障的严重程度和可能影响的范围,确定维修的优先级 原因分析 分析故障产生的原因,如设备本身质量问题、安装不当或日常维护不到位等 维修计划制定 明确维修所需的材料、工具和人员安排,确保维修工作有序进行 维修流程与规范 ①安排专业的维修人员按照维修计划进行维修,维修人员需具备相应的资质和经验。专业的维修人员能确保维修工作的质量和安全性,避免因维修不当导致更严重的问题。 ②在维修过程中,严格遵守相关的安全操作规程,确保维修人员的人身安全和设备的正常运行。安全操作规程是保障维修工作顺利进行的重要依据,违反规程可能导致人员伤亡和设备损坏。 ③更换损坏的零部件时,选用符合质量标准的配件,确保维修后的设备性能符合要求。使用质量不合格的配件会影响设备的正常运行和使用寿命。 ④维修完成后,对维修部位进行检查和测试,确保故障已完全排除,设备恢复正常运行。检查和测试是验证维修效果的重要环节,只有通过严格的检查和测试,才能保证设备在火灾时能正常发挥作用。 维修结果验证 对维修后的消防设施进行全面验证,确保其各项性能指标符合要求,能在火灾时正常使用。以下是具体验证内容及相关标准的表格: 验证项目 验证内容 标准要求 功能测试 进行设施完整性检查和功能有效性测试 设备各项性能指标符合要求 外观检查 检查维修部位的外观是否恢复正常,标识是否清晰准确 不影响设施的正常使用和识别 联动功能验证 验证与其他相关设备的联动功能是否正常 在火灾发生时能协同工作 记录与档案建立 记录维修结果和验证情况,建立维修档案 为后续的维护管理提供参考 突发事件处理预案 事件应急响应流程 事件信息收集 信息收集渠道 为全面、准确地获取事件相关信息,我公司将通过多种渠道进行信息收集。接收现场人员的口头报告,能获取第一手信息,包括事件发生的大致情况、现场状况等,为后续决策提供及时依据。查看监控录像,可直观了解事件发生的过程和现场情况,捕捉一些现场人员可能忽略的细节。与相关部门或单位联系,获取可能相关的信息,如周边环境信息、过往类似事件处理经验等,以更全面地掌握事件全貌。 信息收集渠道 优势 作用 现场人员口头报告 获取第一手信息,及时性强 提供事件大致情况和现场状况 查看监控录像 直观呈现事件过程和现场细节 捕捉关键信息,辅助决策 与相关部门或单位联系 获取多方面相关信息 全面了解事件背景和周边情况 信息记录要求 为确保信息记录的质量和有效性,我公司将严格遵循相关要求。使用规范的记录表格,统一记录格式和内容,保证信息记录的清晰和准确,避免因记录不规范导致信息误解。对重要信息进行重点标注,如事件的关键时间节点、涉及的重要人物等,以便后续处理时能够快速关注和提取。及时更新信息记录,随着事件的发展和新信息的获取,保证信息的时效性,为决策提供最新依据。 信息沟通方式 在信息沟通方面,我公司将采用多种方式确保信息的及时传递和共享。保持与报警人或现场人员的电话沟通,随时获取最新情况,解答疑问,指导现场人员采取初步措施。建立信息沟通群组,方便相关人员及时共享信息,打破信息壁垒,提高沟通效率。定期向相关领导汇报事件信息,确保决策层了解事件动态,以便做出科学合理的决策。 应急指挥启动 指挥机制启动条件 当事件达到一定的严重程度或影响范围时,将迅速启动应急指挥机制,以确保能够及时、有效地应对事件。根据事件的类型和性质,确定相应的指挥级别和指挥人员,确保指挥的专业性和权威性。确保指挥机制的启动能够迅速、高效地进行,减少决策和响应时间,最大程度降低事件损失。 启动条件 判断标准 对应措施 事件严重程度 根据事件造成的人员伤亡、财产损失等评估 启动相应级别的指挥机制 事件影响范围 考虑事件对周边环境、公共秩序等的影响 确定指挥人员和资源调配 事件类型和性质 如火灾、爆炸、突发事件等 匹配专业的指挥团队 指挥小组职责明确 明确指挥小组组长的全面指挥职责,协调各方面的资源和力量,确保应急处置工作的有序进行。确定各成员的具体职责,如现场救援、信息收集、后勤保障等,使每个成员清楚自己的任务和目标。建立有效的沟通机制,确保指挥小组内部信息畅通,及时传达指令和反馈情况,提高协同作战能力。 相关部门协调沟通 成员职责 具体任务 沟通方式 指挥小组组长 全面指挥,协调资源 定期召开会议,实时沟通 现场救援人员 实施救援行动 及时汇报救援进展 信息收集人员 收集和整理信息 通过信息沟通群组共享 后勤保障人员 提供物资和设备支持 按需调配,及时反馈 指挥地点确定 根据事件的现场情况和实际需要,确定合适的指挥地点,确保指挥人员能够全面了解现场情况并做出准确决策。确保指挥地点具备良好的通信、交通等条件,便于指挥工作的开展,如能够及时接收和传递信息,快速调配资源。在指挥地点设置明显的标识,方便相关人员快速找到,提高响应效率。 应急资源调配 人力调配原则 在人力调配方面,将根据事件的类型和严重程度,调配具有相应专业技能和经验的人员,确保能够有效应对事件。优先调配距离事件现场较近的人员,确保能够快速到达现场,争取救援时间。合理安排人员的工作任务,避免人员过度疲劳,提高工作效率和质量。 物力调配种类 为满足应急处置的需要,将调配消防器材、救援设备、防护用品等应急物资,确保现场人员的安全和救援工作的顺利进行。根据事件的性质,调配相关的专业设备,如医疗设备、工程设备等,提供专业的支持和保障。确保调配的物力资源质量可靠,经过严格的检查和测试,能够正常使用。 财力保障措施 及时安排应急资金,确保应急处置工作的顺利进行,为各项工作提供资金支持。建立资金使用的审批和监管机制,确保资金的合理使用,避免浪费和滥用。根据事件的发展情况,及时调整资金的投入和使用方向,提高资金使用效率。 现场秩序维护措施 设置警戒区域 警戒区域确定 考虑事件的危险程度、影响范围等因素,合理确定警戒区域的大小,既能有效隔离危险,又能避免过度限制周边活动。确保警戒区域能够有效隔离危险,保护现场人员和周边环境的安全,防止无关人员进入危险区域。根据事件的发展变化,及时调整警戒区域的范围,以适应不同阶段的需求。 现场秩序维护措施 警示标识设置 使用醒目的警示标识,如警示灯、警示牌等,提高警戒区域的可见性,引起人员的注意。在警戒区域的边界和关键位置设置警示标识,确保人员能够清晰识别,避免误入危险区域。定期检查警示标识的状态,及时更换损坏或丢失的标识,保证警示效果。 警戒区域设置 警示标识类型 设置位置 检查周期 警示灯 警戒区域边界 每天 警示牌 关键位置,如入口处 每周 警戒线 划分警戒范围 每次事件后 警戒人员安排 安排足够数量的警戒人员,确保警戒区域的安全,防止无关人员进入。对警戒人员进行培训,明确其职责和任务,如禁止人员进入、引导人员疏散等。建立警戒人员的轮换制度,避免人员疲劳,保证警戒工作的连续性和有效性。 疏散现场人员 疏散路线规划 根据事件现场的布局和人员分布情况,规划多条疏散路线,以满足不同位置人员的需求。确保疏散路线畅通无阻,避免出现拥堵和混乱,提前清理障碍物和检查通道状况。在疏散路线上设置明显的指示标识,方便人员快速找到,提高疏散效率。 疏散引导方式 使用广播、扩音器等设备,向人员传达疏散信息和指示,确保人员能够及时了解疏散要求。安排专人在疏散路线上进行引导,帮助人员快速撤离,特别是对行动不便的人员提供帮助。对行动不便的人员提供特殊的帮助和支持,如轮椅、担架等,确保其能够安全疏散。 引导方式 适用情况 人员安排 广播通知 全体人员 专人负责广播 专人引导 行动不便人员 志愿者或工作人员 扩音器指挥 现场混乱时 经验丰富的人员 疏散安全保障 在疏散过程中,安排专人负责现场的安全秩序,防止发生踩踏等事故,维持疏散秩序。对疏散路线进行实时监控,及时发现和处理可能出现的安全隐患,如障碍物、火灾等。在疏散结束后,对现场进行检查,确保没有人员滞留,保障人员的生命安全。 控制现场局势 局势控制策略 根据事件的性质和特点,制定针对性的局势控制策略,如火灾事件采取灭火和疏散措施。优先处理可能导致事件扩大的关键因素,确保局势得到有效控制,如及时切断电源、火源等。密切关注事件的发展动态,及时调整控制策略,以适应不同阶段的需求。 事件性质 控制策略 调整依据 火灾 灭火、疏散 火势大小、风向等 爆炸 隔离、救援 爆炸范围、危害程度等 突发事件 稳定局势、调查原因 事件发展态势 危险因素排查 对现场进行全面的危险因素排查,包括火灾、爆炸、漏电等,确保现场的安全。使...
2025年物业管理服务投标方案.docx
下载提示

1.本文档仅提供部分内容试读;

2.支付并下载文件,享受无限制查看;

3.本网站所提供的标准文本仅供个人学习、研究之用,未经授权,严禁复制、发行、汇编、翻译或网络传播等,侵权必究;

4.左侧添加客服微信获取帮助;

5.本文为word版本,可以直接复制编辑使用。


这个人很懒,什么都没留下
未认证用户 查看用户
该文档于 上传
×
精品标书制作
百人专家团队
擅长领域:
工程标 服务标 采购标
16852
已服务主
2892
中标量
1765
平台标师
扫码添加客服
客服二维码
咨询热线:192 3288 5147
公众号
微信客服
客服