文库 服务类投标方案 监理服务

东莞市茶山医院改扩建工程全过程造价咨询服务项目投标方案.docx

DOCX   1245页   下载337   2025-08-13   浏览98   收藏37   点赞178   评分-   872134字   228.00

AI慧写标书

十分钟千页标书高效生成

温馨提示:当前文档最多只能预览 15 页,若文档总页数超出了 15 页,请下载原文档以浏览全部内容。
东莞市茶山医院改扩建工程全过程造价咨询服务项目投标方案.docx 第1页
东莞市茶山医院改扩建工程全过程造价咨询服务项目投标方案.docx 第2页
东莞市茶山医院改扩建工程全过程造价咨询服务项目投标方案.docx 第3页
东莞市茶山医院改扩建工程全过程造价咨询服务项目投标方案.docx 第4页
东莞市茶山医院改扩建工程全过程造价咨询服务项目投标方案.docx 第5页
东莞市茶山医院改扩建工程全过程造价咨询服务项目投标方案.docx 第6页
东莞市茶山医院改扩建工程全过程造价咨询服务项目投标方案.docx 第7页
东莞市茶山医院改扩建工程全过程造价咨询服务项目投标方案.docx 第8页
东莞市茶山医院改扩建工程全过程造价咨询服务项目投标方案.docx 第9页
东莞市茶山医院改扩建工程全过程造价咨询服务项目投标方案.docx 第10页
东莞市茶山医院改扩建工程全过程造价咨询服务项目投标方案.docx 第11页
东莞市茶山医院改扩建工程全过程造价咨询服务项目投标方案.docx 第12页
东莞市茶山医院改扩建工程全过程造价咨询服务项目投标方案.docx 第13页
东莞市茶山医院改扩建工程全过程造价咨询服务项目投标方案.docx 第14页
东莞市茶山医院改扩建工程全过程造价咨询服务项目投标方案.docx 第15页
剩余1230页未读, 下载浏览全部

开通会员, 优惠多多

6重权益等你来

首次半价下载
折扣特惠
上传高收益
特权文档
AI慧写优惠
专属客服
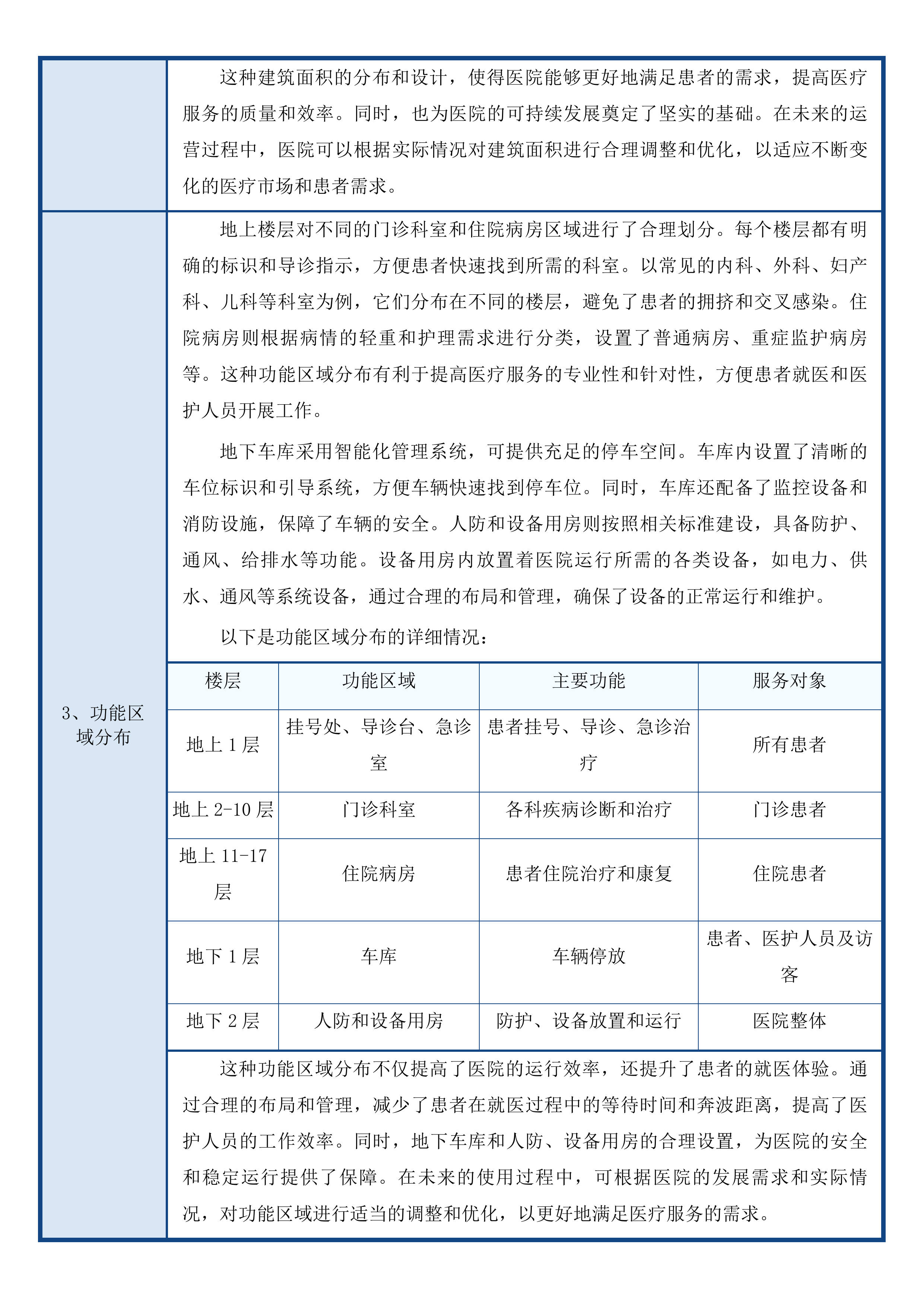
东莞市茶山医院改扩建工程全过程造价咨询服务项目投标方案 第一章 对服务项目的理解 8 第一节 服务项目特性理解 8 一、 医院改扩建工程概况 8 二、 全过程造价咨询服务阶段 18 三、 造价咨询服务内容 28 四、 造价管理能力要求 40 五、 现场人员响应能力 45 第二节 工作范围理解 55 一、 全过程服务阶段覆盖 55 二、 各阶段具体服务内容 68 三、 计价规范遵循要求 77 四、 成果文件质量要求 81 五、 综合管理服务配合 87 第三节 工作标准理解 93 一、 造价管理能力标准 93 二、 服务成果审查要求 100 三、 四大管理体系建设 112 四、 服务质量相关要求 129 五、 采购人管理服从要求 145 第四节 项目重点难点分析 151 一、 医院工程专业特性难点 151 二、 全过程造价管理难点 166 三、 专业工程计价难点 182 四、 动态成本控制难点 189 五、 信息化管理对接难点 209 第五节 项目建议 214 一、 全过程造价控制模型 214 二、 专业造价团队配备 227 三、 信息化管理平台建设 237 四、 动态成本预警机制 255 五、 档案管理制度完善 260 第二章 工作流程及服务方案 267 第一节 工作政策掌握 267 一、 财政法规政策掌握 267 二、 基建管理政策把控 279 三、 标准规范严格执行 298 第二节 工作流程制定 313 一、 设计阶段服务流程 313 二、 发承包阶段流程 319 三、 实施阶段工作流程 337 四、 竣工及决算阶段流程 352 第三节 进度计划安排 361 一、 预算编制进度规划 361 二、 清单编制进度计划 365 三、 审核工作进度安排 370 四、 与项目建设进度协同 388 第四节 方案针对性 399 一、 复杂结构工程造价控制 399 二、 医养结合床位造价措施 409 三、 信息化系统采购造价 424 四、 污水处理站造价方案 439 第五节 可操作性 449 一、 项目组织架构设置 449 二、 人员配置方案规划 455 三、 现场服务机制建立 464 四、 信息化管理平台应用 475 五、 档案管理流程设计 486 第六节 沟通流程设计 497 一、 多方沟通机制建立 497 二、 会议参与流程规划 505 三、 项目负责人协调工作 523 四、 沟通效果质量保障 543 第三章 质量保证措施 563 第一节 质量目标制定 563 一、 明确服务质量目标 563 二、 设定成果精度标准 577 三、 满足采购人要求 588 四、 建立多级审核机制 594 第二节 质量保证措施 607 一、 健全质量管理体系 607 二、 确保文件合法专业 623 三、 核对资料有效性 628 四、 实施全程质量控制 646 第三节 违约责任承诺 655 一、 明确责任承担机制 655 二、 提供免费修正服务 666 三、 承担经济赔偿责任 676 四、 配合更换终止要求 691 第四节 应急管理方案 708 一、 制定突发应对预案 708 二、 启动快速响应机制 727 三、 处理工程争议情况 738 四、 建立快速沟通机制 749 第五节 质量回访与改进 764 一、 组织项目质量回访 764 二、 分析回访反馈问题 779 三、 优化质量管理体系 791 四、 设立重大问题整改机制 810 第四章 进度保证措施方案 822 第一节 进度安排 822 一、 设计阶段进度安排 822 二、 发承包阶段进度规划 833 三、 实施阶段进度计划 844 四、 竣工阶段进度设定 854 五、 财务决算阶段进度 864 六、 审计阶段进度安排 871 第二节 进度保障措施 881 一、 人员配置动态调配 881 二、 现场非现场协同机制 890 三、 项目负责人责任制度 898 四、 定期进度检查汇报 914 五、 关键节点专项保障 922 第三节 承诺目标 932 一、 各阶段成果交付承诺 932 二、 进度偏差控制范围 943 三、 进度责任追究机制 947 第四节 预控与动态控制措施 958 一、 进度计划分级控制 958 二、 进度偏差预警机制 966 三、 进度调整流程设定 973 四、 进度风险分析应对 981 五、 进度执行定期评估 996 第五节 方法及手段 1003 一、 项目管理软件跟踪 1003 二、 进度管理台账建立 1018 三、 移动端现场进度反馈 1025 四、 会议报告闭环管理 1034 第五章 档案管理制度 1038 第一节 档案收集制度 1038 一、 设计阶段资料收集 1038 二、 发承包阶段资料收集 1045 三、 实施阶段资料收集 1051 四、 竣工阶段资料收集 1055 五、 财务决算阶段资料收集 1063 六、 审计阶段资料收集 1068 第二节 档案统计制度 1074 一、 项目档案目录建立 1074 二、 过程文件归类整理 1082 三、 成果文件归类整理 1088 四、 档案完整性检查 1093 五、 档案可追溯性保障 1099 第三节 档案保密制度 1104 一、 保密法规执行 1104 二、 专职人员设置 1113 三、 固定场所配置 1119 四、 信息泄露防范 1127 第四节 档案借阅制度 1134 一、 借阅审批流程制定 1135 二、 借阅权限明确 1142 三、 借阅期限规定 1145 四、 归还要求制定 1149 五、 借阅记录登记 1158 第五节 库房管理制度 1161 一、 标准库房配备 1161 二、 防护措施设置 1169 三、 温湿度控制 1177 四、 专人管理落实 1184 五、 非授权人员管控 1195 第六节 档案管理人员守则 1208 一、 专业资质要求 1208 二、 责任心培养 1218 三、 流程熟悉掌握 1226 四、 制度严格执行 1232 五、 能力提升培训 1238 对服务项目的理解 服务项目特性理解 医院改扩建工程概况 门诊住院楼建设规模 建筑层数结构 门诊、住院楼采用地上17层,地下2层的建筑结构。地上17层的设计为门诊和住院等医疗服务功能提供了充足的空间。每层根据不同的医疗需求进行合理规划,从基础的挂号、就诊科室,到专业的检查、治疗区域,一应俱全,方便患者就医。地下2层主要作为车库、人防和设备用房。车库可满足患者、医护人员及访客的停车需求;人防设施在特殊时期能保障人员安全;设备用房则放置着医院运行所需的各类设备,如电力、供水、通风等系统设备,确保医院的正常运转。这种结构设计充分考虑了医院的功能多样性和实用性,既满足了当下的医疗服务需求,也为未来的发展预留了一定的空间。 门诊住院楼 车库 人防设施 地上楼层的布局遵循医疗服务流程和患者就医便捷性原则。底层设置了挂号处、导诊台、急诊室等,方便患者快速进入就医流程。往上各层分布着不同的门诊科室,如内科、外科、妇产科、儿科等,每个科室都配备了相应的检查设备和医护人员。住院病房集中在较高楼层,提供安静、舒适的住院环境。地下楼层的车库采用智能化管理系统,方便车辆进出和停放。人防设施按照相关标准建设,具备防护、通风、给排水等功能。设备用房则采用分区管理,便于设备的维护和管理。 挂号处 急诊室 内科 妇产科 这种建筑层数结构的设计,不仅提高了医院的空间利用率,还提升了医疗服务的效率和质量。通过合理的功能分区,减少了患者在就医过程中的奔波,提高了医护人员的工作效率。同时,地下楼层的合理利用,为医院的安全和稳定运行提供了保障。在未来的使用过程中,可根据医院的发展需求,对地上楼层的部分区域进行改造和调整,以适应新的医疗技术和服务模式。而地下楼层的设备用房和人防设施,也可根据技术发展和安全要求进行升级和完善。 建筑面积详情 门诊、住院楼建筑面积为52343.78平方米。如此大的建筑面积为医院提供了充足的空间来开展各类医疗服务。以下是具体的建筑面积分布情况: 楼层 功能区域 建筑面积(平方米) 占比 地上1层 挂号处、导诊台、急诊室等 3000 5.73% 地上2-10层 门诊科室 20000 38.21% 地上11-17层 住院病房 25000 47.76% 地下1层 车库 2000 3.82% 地下2层 人防和设备用房 2343.78 4.48% 较大的建筑面积能够容纳较多的患者和医疗设备。门诊科室的充足空间可以设置更多的诊室和检查室,减少患者的候诊时间。住院病房可以提供更舒适的居住环境,每个病房配备独立的卫生间、阳台等设施。同时,建筑面积的合理分配也有利于医院的管理和运营。不同功能区域之间的联系更加紧密,提高了医护人员的工作效率。此外,为医院未来的发展和功能拓展提供了可能。随着医疗技术的不断进步和患者需求的增加,医院可以对部分区域进行改造和升级,以适应新的发展需求。 在建筑面积的设计上,充分考虑了医院的发展规划和未来需求。门诊科室的建筑面积预留了一定的弹性空间,以便在需要时可以增加新的科室或扩大现有科室的规模。住院病房的设计也考虑了不同病情患者的需求,设置了普通病房、重症监护病房等不同类型的病房。地下车库的设计考虑了未来车辆数量的增加,预留了一定的停车位。设备用房的空间也为设备的更新和升级提供了条件。 普通病房 重症监护病房 这种建筑面积的分布和设计,使得医院能够更好地满足患者的需求,提高医疗服务的质量和效率。同时,也为医院的可持续发展奠定了坚实的基础。在未来的运营过程中,医院可以根据实际情况对建筑面积进行合理调整和优化,以适应不断变化的医疗市场和患者需求。 功能区域分布 地上楼层对不同的门诊科室和住院病房区域进行了合理划分。每个楼层都有明确的标识和导诊指示,方便患者快速找到所需的科室。以常见的内科、外科、妇产科、儿科等科室为例,它们分布在不同的楼层,避免了患者的拥挤和交叉感染。住院病房则根据病情的轻重和护理需求进行分类,设置了普通病房、重症监护病房等。这种功能区域分布有利于提高医疗服务的专业性和针对性,方便患者就医和医护人员开展工作。 地下车库采用智能化管理系统,可提供充足的停车空间。车库内设置了清晰的车位标识和引导系统,方便车辆快速找到停车位。同时,车库还配备了监控设备和消防设施,保障了车辆的安全。人防和设备用房则按照相关标准建设,具备防护、通风、给排水等功能。设备用房内放置着医院运行所需的各类设备,如电力、供水、通风等系统设备,通过合理的布局和管理,确保了设备的正常运行和维护。 以下是功能区域分布的详细情况: 楼层 功能区域 主要功能 服务对象 地上1层 挂号处、导诊台、急诊室 患者挂号、导诊、急诊治疗 所有患者 地上2-10层 门诊科室 各科疾病诊断和治疗 门诊患者 地上11-17层 住院病房 患者住院治疗和康复 住院患者 地下1层 车库 车辆停放 患者、医护人员及访客 地下2层 人防和设备用房 防护、设备放置和运行 医院整体 这种功能区域分布不仅提高了医院的运行效率,还提升了患者的就医体验。通过合理的布局和管理,减少了患者在就医过程中的等待时间和奔波距离,提高了医护人员的工作效率。同时,地下车库和人防、设备用房的合理设置,为医院的安全和稳定运行提供了保障。在未来的使用过程中,可根据医院的发展需求和实际情况,对功能区域进行适当的调整和优化,以更好地满足医疗服务的需求。 地上楼层的门诊科室根据疾病的类型和治疗方法进行细分,如心血管内科、呼吸内科、骨科、眼科等。每个科室都配备了专业的医生和先进的检查设备,提高了疾病的诊断和治疗水平。住院病房则注重患者的隐私和舒适度,设置了独立的卫生间、阳台等设施。地下车库的智能化管理系统还可以与医院的信息系统进行对接,实现车位预订、缴费等功能,进一步提高了停车的便捷性。 人防和设备用房的管理遵循严格的安全标准和操作规程。定期对人防设施进行检查和维护,确保其在特殊时期能够正常发挥作用。设备用房的设备按照维护计划进行定期保养和检修,及时发现和解决设备故障,保障医院的正常运行。这种功能区域分布的合理性和科学性,为医院的长期发展提供了有力支持。 污水处理站建筑面积 地上地下布局 污水处理站采用地上1层,地下2层的布局。地上1层作为部分设备的放置和操作空间。这里设置了设备控制柜、加药装置等,方便工作人员进行操作和监控。通过透明的玻璃门窗,可以直观地观察设备的运行状态。同时,地上1层还设置了通风口和采光窗,保证了室内的空气流通和采光。地下2层则是污水处理的主要处理流程和设备安装区域。该层设置了沉淀池、过滤池、消毒池等主要处理设施,以及水泵、风机等设备。这种布局有利于合理利用空间,将不同功能的设备和处理流程进行分区设置,便于管理和维护。 污水处理站 沉淀池 过滤池 消毒池 地上1层的设备放置遵循操作便捷性和安全性原则。设备控制柜集中放置,便于工作人员进行统一操作和监控。加药装置设置在靠近处理流程的位置,方便药剂的添加和调配。通风系统保证了室内空气的清新,减少了有害气体的积聚。地下2层的污水处理流程按照科学的顺序进行设计。污水首先进入沉淀池,去除大颗粒杂质;然后经过过滤池,进一步去除细小颗粒和悬浮物;最后进入消毒池,进行消毒处理,确保污水达标排放。水泵和风机等设备的安装位置合理,便于设备的运行和维护。 这种地上地下布局的设计,充分考虑了污水处理站的功能需求和空间利用效率。地上楼层的设置方便了工作人员的操作和管理,地下楼层的布局则保证了污水处理流程的顺利进行。在未来的运行过程中,可根据污水处理量的变化和技术的发展,对地上地下的设备和处理流程进行适当的调整和升级。同时,通过合理的空间规划和设备管理,提高污水处理站的运行效率和稳定性。 地上楼层的建筑结构采用了坚固的钢筋混凝土结构,能够承受设备的重量和日常操作的振动。墙面和地面进行了防水、防腐处理,防止污水泄漏和腐蚀。地下楼层的防水和防渗措施更加严格,采用了多层防水卷材和防水涂料进行处理,确保污水不会渗漏到周围土壤中。同时,地下楼层还设置了排水系统,及时排除可能出现的积水。 污水处理站的地上地下布局还考虑了环保和安全要求。地上楼层设置了警示标识和防护设施,提醒工作人员注意安全。地下楼层的通风系统将有害气体排放到室外,经过处理后达标排放。在设备的选择和安装上,优先选用环保、节能的设备,降低能源消耗和环境污染。 这种布局的合理性和科学性,为污水处理站的长期稳定运行提供了保障。通过合理的空间利用和设备管理,提高了污水处理的效率和质量,减少了对周边环境的影响。 建筑面积数据 污水处理站建筑面积为261.39平方米。该面积经过精确计算和合理规划,能够满足污水处理站的设备安装和运行需求。在这有限的面积内,合理划分了不同的功能区域,包括设备放置区、处理流程区、操作管理区等。设备放置区放置着各类污水处理设备,如水泵、风机、过滤设备等;处理流程区按照污水处理的流程设置了沉淀池、过滤池、消毒池等;操作管理区则为工作人员提供了办公和操作的空间。 通过合理的布局和空间利用,确保了污水处理站的高效运行。在设备放置区,设备之间保持了适当的间距,便于设备的安装、维护和检修。处理流程区的各个水池之间通过管道连接,形成了一个完整的污水处理系统。操作管理区设置了办公桌、电脑等办公设备,方便工作人员进行数据记录和操作监控。 该建筑面积的设计也考虑了未来的发展需求。在不改变整体布局的前提下,可以对部分区域进行适当的调整和改造,以适应污水处理量的增加或处理工艺的升级。例如,可以在设备放置区预留一定的空间,以便在需要时添加新的设备。同时,通过优化处理流程,提高处理效率,进一步利用现有的建筑面积。 这种建筑面积的设计符合医院环保和卫生要求。污水处理站的建设和运行严格遵守相关的环保标准和规范,确保污水达标排放。通过合理的布局和管理,减少了污水泄漏和异味散发的风险,保障了周边环境的卫生和安全。 在未来的使用过程中,可根据实际运行情况,对建筑面积内的功能区域进行进一步的优化和调整。例如,通过更新设备、改进工艺等方式,提高污水处理的效率和质量。同时,加强对污水处理站的管理和维护,确保其长期稳定运行。 污水处理站的建筑面积虽然有限,但通过科学的规划和合理的布局,实现了污水处理功能的最大化。在保障医院污水处理需求的同时,也为周边环境的保护做出了贡献。 功能作用体现 污水处理站承担着医院污水的处理工作。医院污水中含有大量的细菌、病毒、化学物质等有害物质,如果不经过处理直接排放,将会对周边环境造成严重污染。污水处理站通过一系列的处理工艺,如沉淀、过滤、消毒等,去除污水中的有害物质,使污水达标排放。这不仅保护了周边环境,还保障了医院的正常运营和周边居民的生活环境。 有效处理污水可避免对周边水体、土壤和空气造成污染。经过处理后的污水,其化学需氧量、生化需氧量、悬浮物等指标均符合国家相关排放标准。这有助于维护周边水体的生态平衡,减少水污染对水生生物的危害。同时,也避免了污水中的有害物质渗入土壤,影响土壤质量和农作物生长。此外,通过消毒处理,减少了污水中细菌和病毒的传播,保障了周边居民的健康。 污水处理站的正常运行对医院的可持续发展具有重要意义。随着医院的发展和规模的扩大,污水排放量也会相应增加。污水处理站能够及时有效地处理这些污水,确保医院的污水排放符合环保要求。这有助于提升医院的社会形象,增强医院的公信力。同时,也为医院的未来发展提供了保障,避免了因环保问题而带来的发展限制。 污水处理站还具备一定的应急处理能力。在遇到突发情况,如暴雨、洪水等自然灾害时,能够及时调整处理工艺,确保污水的正常处理和排放。通过设置备用设备和应急预案,提高了污水处理站的抗风险能力。 在日常运行过程中,污水处理站通过实时监控和数据分析,不断优化处理工艺和运行参数。这有助于提高污水处理的效率和质量,降低运行成本。同时,加强对工作人员的培训和管理,提高其操作技能和应急处理能力,确保污水处理站的安全稳定运行。 污水处理站的功能作用不仅体现在对医院污水的处理上,还体现在对周边环境的保护和医院的可持续发展上。通过科学的管理和先进的技术,不断提升污水处理站的处理能力和运行效率,为医院和社会做出更大的贡献。 智慧医院系统配套 系统功能概述 智慧医院系统可全面提升医院的管理效率和服务质量。该系统实现了医疗信息的数字化和智能化管理,将患者的病历、检查报告、诊断结果等信息进行整合和存储,方便医护人员随时查询和使用。通过电子病历系统,医护人员可以快速了解患者的病史和病情,制定更加精准的治疗方案。同时,系统还具备智能提醒功能,提醒医护人员按时进行检查、治疗等操作,减少医疗差错。 智慧医院系统 智慧医院系统还方便了医护人员获取患者信息和开展医疗工作。医护人员可以通过移动终端随时随地访问患者信息,即使在病房、手术室等不同场所,也能及时掌握患者的最新情况。系统还支持远程医疗服务,专家可以通过网络对患者进行会诊和指导,提高了医疗资源的利用效率。对于患者来说,智慧医院系统提供了更加便捷的就医体验。患者可以通过手机APP进行预约挂号、缴费、查询检查报告等操作,减少了排队等待的时间。在就医过程中,系统还可以提供导航服务,引导患者快速找到相应的科室和检查地点。 该系统还具备数据分析和决策支持功能。通过对大量医疗数据的分析,系统可以发现疾病的流行趋势、治疗效果等信息,为医院的管理和决策提供依据。例如,根据数据分析结果,医院可以合理调整科室设置和医疗资源分配,提高医疗服务的效率和质量。同时,系统还可以对医护人员的工作绩效进行评估,激励医护人员提高工作积极性和服务水平。 智慧医院系统的应用有助于提升医院的信息化水平和竞争力。在当今数字化时代,医院的信息化建设已经成为提升竞争力的重要手段。通过引入智慧医院系统,医院可以提高医疗服务的质量和效率,吸引更多的患者前来就医。同时,也有助于推动医疗行业的信息化进程,促进医疗资源的共享和优化配置。 在未来的发展中,智慧医院系统还将不断完善和升级。随着人工智能、大数据、物联网等技术的不断发展,系统将具备更加智能化的功能。例如,通过人工智能技术实现疾病的自动诊断和治疗方案推荐;通过物联网技术实现医疗设备的远程监控和管理。这将进一步提升医院的管理效率和服务质量,为患者提供更加优质的医疗服务。 智慧医院系统的功能涵盖了医疗服务的各个环节,从患者就医到医护人员工作,再到医院管理和决策。通过数字化和智能化的手段,提高了医疗服务的效率和质量,为医院和患者带来了诸多便利。 配套设施情况 医院配备了先进的医疗设备与智慧医院系统相融合。这些设备包括影像诊断设备、检验检测设备、治疗设备等。影像诊断设备如CT、MRI等,能够快速、准确地获取患者的影像信息,并将其传输到智慧医院系统中。医护人员可以通过系统对影像进行分析和诊断,提高诊断的准确性和效率。检验检测设备如生化分析仪、免疫分析仪等,能够实时检测患者的血液、尿液等样本,并将检测结果上传到系统中。系统可以对检测结果进行分析和比对,为医护人员提供诊断参考。 生化分析仪 治疗设备如手术机器人、放疗设备等,通过与智慧医院系统的连接,实现了设备的自动化控制和数据传输。手术机器人可以根据患者的病情和手术方案,进行精确的手术操作。放疗设备可以根据患者的肿瘤位置和大小,制定个性化的放疗方案。这些设备的应用,提高了医疗设备的使用效率和准确性,保障了医疗服务的质量和安全。 以下是部分配套设施的详细情况: 设备名称 设备类型 主要功能 与智慧医院系统的融合方式 CT扫描仪 影像诊断设备 获取患者的断层影像信息 将影像数据实时传输到系统中,供医护人员分析和诊断 生化分析仪 检验检测设备 检测患者的血液生化指标 将检测结果上传到系统中,系统进行分析和比对 手术机器人 治疗设备 辅助医生进行手术操作 通过系统接收手术方案和指令,实现自动化控制 放疗设备 治疗设备 对肿瘤进行放疗治疗 根据系统制定的放疗方案,进行精确的放疗操作 通过与智慧医院系统的融合,这些医疗设备实现了数据的共享和交互。医护人员可以在系统中查看设备的运行状态和检测结果,及时进行调整和处理。同时,系统还可以对设备进行远程监控和维护,提高设备的可靠性和使用寿命。 CT扫描仪 配套设施的建设还包括网络基础设施的完善。医院建立了高速、稳定的网络环境,确保设备与系统之间的数据传输顺畅。同时,采用了先进的安全技术,保障数据的安全和隐私。此外,医院还对医护人员进行了相关的培训,使其能够熟练掌握智慧医院系统和配套设备的使用方法。 智慧医院系统与配套设施的融合,为医院的医疗服务提供了强大的支持。通过先进的设备和智能化的系统,提高了医疗诊断和治疗的准确性和效率,为患者提供了更加优质的医疗服务。 对医院的意义 智慧医院系统配套有助于提升医院的竞争力。在当今医疗市场竞争激烈的环境下,患者更加注重医院的服务质量和就医体验。智慧医院系统的应用,为患者提供了更加便捷、高效的就医服务,如预约挂号、缴费、查询检查报告等功能,减少了患者的等待时间和奔波。同时,系统的智能化管理和数据分析功能,有助于提高医院的医疗服务质量和效率,吸引更多患者前来就医。 该系统促进了医院的现代化建设和发展。通过引入先进的信息技术和管理理念,医院实现了医疗信息的数字化和智能化管理,提高了医院的管理水平和决策能力。例如,系统可以对医疗资源进行优化配置,合理安排医护人员的工作任务,提高医疗资源的利用效率。同时,通过数据分析,医院可以及时发现医疗服务中存在的问题,并采取相应的措施进行改进。 智慧医院系统配套推动了医疗行业的信息化进程。作为医疗行业的重要组成部分,医院的信息化建设具有示范和引领作用。通过智慧医院系统的应用,医院可以与其他医疗机构进行信息共享和交流,促进医疗资源的共享和优化配置。同时,也有助于推动医疗行业的标准化和规范化建设,提高整个医疗行业的服务水平和质量。 智慧医院系统还提升了医院的社会形象和公信力。通过提供优质的医疗服务和便捷的就医体验,医院赢得了患者的信任和好评。同时,系统的智能化管理和数据分析功能,有助于提高医院的医疗安全和质量,减少医疗差错和事故的发生。这进一步提升了医院的社会形象和公信力,为医院的长期发展奠定了坚实的基础。 在未来的发展中,智慧医院系统将不断升级和完善。随着人工智能、大数据、物联网等技术的不断发展,系统将具备更加智能化的功能。例如,通过人工智能技术实现疾病的自动诊断和治疗方案推荐;通过物联网技术实现医疗设备的远程监控和管理。这将进一步提升医院的竞争力和服务质量,为患者提供更加优质的医疗服务。 智慧医院系统配套对医院的意义不仅体现在提升竞争力和促进发展上,还体现在推动医疗行业信息化进程和提升社会形象上。通过不断创新和发展,智慧医院系统将为医院和患者带来更多的福利。 全过程造价咨询服务阶段 设计阶段造价服务 施工图预算编制 法规政策遵循 严格按照国家和广东省工程计价规范进行施工图预算编制,如《建设工程工程量清单计价规范》(GB50500-2013)、《广东省建设工程计价通则(2018)》、《广东省建筑与装饰工程综合定额(2018)》、《广东省安装工程综合定额(2018)》、《广东省市政工程综合定额(2018)》、《广东省园林绿化工程综合定额(2018)》以及《广东省建筑、装饰工程工程量清单计价指引(2013)》、《广东省安装工程工程量清单计价指引(2013)》等。同时,遵循采购人有关投资管控与造价管理的相关规定,保证预算编制符合项目整体要求。密切关注最新的工程造价规范性文件,一旦有新规定出台,及时调整预算编制,确保符合最新要求。 规范名称 编号 作用 建设工程工程量清单计价规范 GB50500-2013 规范工程量清单编制和计价 广东省建设工程计价通则 2018 确定工程计价的基本规则和方法 广东省建筑与装饰工程综合定额 2018 计算建筑与装饰工程费用 广东省安装工程综合定额 2018 计算安装工程费用 广东省市政工程综合定额 2018 计算市政工程费用 广东省园林绿化工程综合定额 2018 计算园林绿化工程费用 广东省建筑、装饰工程工程量清单计价指引 2013 指导建筑、装饰工程清单计价 广东省安装工程工程量清单计价指引 2013 指导安装工程清单计价 图纸分析计算 仔细研究设计图纸是编制施工图预算的基础。需明确工程项目的规模、结构、装修等具体内容,包括门诊、住院楼地上17层,地下2层,建筑面积为52343.78平方米;污水处理站地上1层,地下2层,建筑面积为261.39平方米等信息。对图纸中的各项工程量进行准确计算,不仅要考虑到工程项目的常规因素,还要考虑到施工过程中可能出现的各种特殊情况,确保计算结果的准确性。与设计单位保持密切沟通,及时解决图纸中存在的问题,例如图纸标注不清、尺寸不符等问题,避免因图纸问题导致预算不准确。 图纸分析计算 预算审核修正 组织专业人员对初步编制的预算进行审核是保证预算质量的关键。检查各项费用的计算是否合理,包括直接费、间接费、利润、税金等。对审核中发现的问题进行及时修正,如工程量计算错误、费用计取不合理等,确保预算结果的可靠性。将最终的预算结果提交给采购人进行确认,根据采购人的意见进行进一步调整,直到双方达成一致。 预算审核修正 投资估算协助 方案评估分析 对项目的初步设计方案进行全面评估,分析方案的可行性和经济性。考虑项目的建设规模,如新建总建筑面积为52605.17平方米;技术要求,如智慧医院系统等;地理位置等因素,对投资估算进行合理调整。与采购人沟通,了解其对项目投资的期望和要求,确保投资估算符合采购人的预期。例如,根据采购人对医院床位数570张的要求,合理估算相关配套设施的投资。 投资估算协助 风险因素考量 关注市场物价的波动情况,分析其对项目投资的影响,如建筑材料价格上涨可能导致投资增加。研究国家和地方的政策法规变化,评估政策风险对项目投资的潜在影响,如环保政策可能增加污水处理站的建设成本。考虑项目建设过程中可能出现的自然灾害、不可抗力等因素,为投资估算增加适当的风险储备。 风险因素 影响分析 应对措施 市场物价波动 可能导致建筑材料、人工等成本增加 预留一定的价格调整空间 政策法规变化 可能增加环保、安全等方面的成本 及时了解政策动态,调整投资估算 自然灾害、不可抗力 可能导致工程延误、损失等 购买保险,增加风险储备金 多方案提供 根据不同的建设标准和技术要求,提供多种投资估算方案。对每个方案的优缺点进行详细分析,如方案一可能建设成本较低,但功能相对较少;方案二可能功能更完善,但建设成本较高。为采购人提供全面的决策依据,根据采购人的反馈,对投资估算方案进行优化和调整,确保方案的合理性和可行性。 设计优化建议 经济技术分析 运用专业的经济技术分析方法,对设计方案的成本和效益进行评估。分析不同设计方案的造价差异,找出成本控制的关键点,如合理规划建筑布局可减少占地面积,降低土地成本。结合项目的实际需求和市场情况,提出合理的设计优化方向,如采用节能材料降低运营成本。 沟通协调工作 与设计单位建立良好的沟通机制,及时传达优化建议和采购人的要求。协调设计单位内部各专业之间的工作,确保优化方案的顺利实施,如建筑专业与结构专业的配合。组织相关会议,讨论设计优化方案的可行性和实施细节,达成共识,确保各方对优化方案的理解和支持。 效果跟踪调整 对设计优化方案的实施效果进行跟踪评估,对比优化前后的造价变化。根据评估结果,及时调整优化策略,如发现某个优化措施效果不佳,及时调整方案。确保项目的投资效益得到有效提升,总结设计优化工作的经验教训,为后续项目提供参考。 发承包阶段造价服务 工程量清单编制 工程量计算 严格按照《建设工程工程量清单计价规范》(GB50500-2013)等相关规范的计算规则,对设计图纸中的各项工程量进行计算。考虑到施工过程中的各种因素,如施工工艺、施工顺序等,确保工程量计算的准确性。对复杂的工程项目,采用多种计算方法进行核对,如门诊、住院楼和污水处理站的不同结构部分,保证工程量计算无误。 工程部位 计算规则依据 计算方法 门诊、住院楼 《建设工程工程量清单计价规范》(GB50500-2013) 按建筑面积、体积等计算 污水处理站 《建设工程工程量清单计价规范》(GB50500-2013) 按设备数量、管道长度等计算 清单格式编制 按照规定的工程量清单格式,填写项目编码、项目名称、项目特征、计量单位和工程量等信息。确保清单内容清晰、准确,便于投标人理解和报价。对清单中的项目进行合理分类和排序,如按建筑工程、安装工程、市政工程等分类,提高清单的可读性和实用性。 审核校对工作 组织专业人员对编制好的工程量清单进行审核,检查清单中的各项内容是否准确无误。与设计单位进行沟通,核实清单中的项目与设计图纸是否一致。对审核中发现的问题进行及时修正,如项目编码错误、项目特征描述不清等,确保工程量清单的质量。 审核内容 审核方法 处理措施 项目编码 与规范对比 修正错误编码 项目名称 与设计图纸核对 统一名称表述 项目特征 检查完整性和准确性 补充或修改特征描述 计量单位 检查是否符合规范 调整计量单位 工程量 重新计算核对 修正工程量 招标控制价确定 价格计算依据 以市场价格信息为基础,结合项目的实际情况,确定各项工程的综合单价。考虑到人工、材料、机械等费用的波动情况,对综合单价进行合理调整。参考类似项目的造价指标,对招标控制价进行初步估算和验证,确保招标控制价的合理性。 下浮比例确定 分析项目的竞争程度和市场行情,合理确定招标控制价的下浮比例。与采购人进行沟通,了解其对招标控制价的期望和要求,确保下浮比例符合项目实际情况。对不同的下浮比例方案进行分析和比较,选择最优方案,以吸引更多合格的投标人。 审核公示流程 组织专业人员对计算好的招标控制价进行审核,检查各项费用的计算是否合理。将审核通过的招标控制价进行公示,接受社会监督。对公示期间收到的反馈意见进行认真处理,如费用计算错误、价格不合理等问题,确保招标控制价的公平、公正、合理。 审核内容 审核方法 处理措施 费用计算 重新核算 修正错误计算 价格合理性 与市场价格对比 调整价格 反馈意见 分析研究 根据意见调整 合同条款审核 法规合规审核 依据国家和地方的法律法规,对合同条款进行全面审核,确保合同内容合法合规。检查合同条款是否符合《中华人民共和国合同法》等相关法律法规的规定。对合同中的免责条款、违约责任等重要条款进行重点审核,保障双方的合法权益。 审核内容 法规依据 审核要点 合同合法性 《中华人民共和国合同法》 主体资格、内容合法性 免责条款 相关法律法规 是否合理、公平 违约责任 相关法律法规 责任明确、赔偿合理 造价条款关注 仔细研究合同中的造价条款,如工程价款的计算方式、支付时间、调整方法等。分析造价条款可能存在的风险,如物价波动、工程变更等对工程价款的影响。提出合理的建议,对造价条款进行优化,降低造价风险,如明确价格调整的条件和方法。 建议完善合同 根据审核结果,提出合理的修改建议,协助采购人完善合同条款。与采购人进行沟通,解释修改建议的原因和目的,确保采购人理解并接受建议。对修改后的合同条款进行再次审核,确保合同的完整性和有效性。 实施阶段造价服务 工程进度款审核 申请资料审核 认真审查施工单位提交的工程进度款支付申请资料,包括已完成工程量报表、质量验收报告等。检查申请资料的完整性和真实性,确保资料符合合同要求。与现场监理人员进行沟通,核实已完成工程量的实际情况,如通过实地测量、查看施工记录等方式。 工程量核实 依据设计图纸和相关规范,对已完成工程量进行现场核实。考虑到施工过程中的变更情况,对工程量进行准确计算。对复杂的工程项目,采用测量、抽样等方法进行核实,如对门诊、住院楼的混凝土浇筑量进行抽样检测,确保工程量的准确性。 支付跟踪监督 对工程进度款的支付情况进行跟踪,确保款项按照合同约定及时支付给施工单位。监督施工单位对工程进度款的使用情况,避免资金挪用等问题。定期向采购人汇报工程进度款的支付情况,提供相关的报表和分析数据,如支付金额、支付时间、剩余款项等。 跟踪内容 跟踪方法 处理措施 支付时间 与合同对比 督促按时支付 资金使用 查看财务记录 制止挪用行为 支付情况汇报 定期报表 及时反馈信息 工程变更审核 变更申请审核 对施工单位提交的工程变更申请进行全面审核,包括变更的原因、内容、范围等。评估变更对工程造价、工程进度和工程质量的影响,提出初步意见。与设计单位、监理单位等相关方进行沟通,共同研究变更申请的可行性,如变更是否符合设计要求、是否会影响工程进度等。 方案论证优化 组织相关方对变更方案进行论证,分析方案的合理性和经济性。提出优化建议,在保证工程质量和进度的前提下,降低变更对工程造价的影响。对变更方案进行修改和完善,确保方案得到各方的认可。 论证内容 论证方法 优化建议 方案合理性 技术分析 调整设计参数 方案经济性 成本核算 选择性价比高的材料 方案可行性 施工模拟 优化施工顺序 价款调整通知 根据变更后的工程量和计价方式,准确计算工程价款的调整金额。及时将工程价款的调整情况通知施工单位、采购人等相关方。对工程价款的调整情况进行记录和存档,便于后续的结算和审计工作。 材料价差调整 价格信息跟踪 建立材料价格信息跟踪机制,定期收集市场材料价格的变化情况。关注国家和地方的相关政策和文件,了解材料价格调整的依据和标准。与供应商保持联系,及时获取材料的最新价格信息,如通过电话、邮件等方式。 价款调整计算 按照合同约定的材料价差调整方法,对工程价款进行准确计算。考虑到材料的采购时间、使用数量等因素,确保调整金额的合理性。对计算结果进行审核和验证,避免出现错误。 价格数量核实 与施工单位和供应商进行沟通,核实材料的采购价格和数量。要求施工单位提供材料采购发票、合同等相关证明文件,确保材料价格和数量的真实性。对核实过程中发现的问题进行及时处理,如价格虚高、数量不符等,保证材料价差调整的准确性。 核实内容 核实方法 处理措施 采购价格 与发票、合同对比 调整价格 采购数量 查看送货单、库存记录 修正数量 竣工及审计阶段服务 工程结算审核 结算报告审核 依据设计图纸、合同文件、变更签证等资料,对工程结算报告中的各项内容进行详细审核。检查工程量的计算是否准确,单价的套用是否符合合同约定,费用的计取是否合理。对结算报告中的数据进行逻辑分析,发现异常情况及时进行核实,如工程量与实际完成情况不符、费用计算错误等。 现场核实情况 到工程现场进行实地勘察,核实工程实际完成情况。检查工程质量是否符合要求,是否存在未完成的工作内容。对现场实际情况与结算报告进行对比,发现差异及时进行调整,如实际完成的装修标准与结算报告不一致等。 争议协商解决 与施工单位进行沟通和协商,对结算中的争议问题进行讨论和分析。依据合同条款和相关法律法规,提出合理的解决方案。通过友好协商,达成一致意见,确保工程结算工作的顺利完成。 财务决算配合 资料数据提供 整理和收集工程建设过程中的造价资料,如预算文件、结算报告、变更签证等。对资料进行分类和归档,确保资料的完整性和准确性。按照采购人的要求,及时提供相关的造价资料和数据,如提供各项费用的明细清单等。 费用梳理分析 对工程建设过程中的各项费用进行全面梳理,包括工程费用、设备购置费用、管理费用等。分析各项费用的支出情况,检查是否存在超支或不合理的费用。对费用的合理性和准确性进行审核,提出优化建议,如降低不必要的管理费用等。 审计协助解释 配合审计单位的工作,提供必要的协助和支持。对审计过程中发现的问题进行解释和说明,提供相关的证据和资料。积极参与审计工作的沟通和协调,确保审计工作的顺利进行。 审计问题 解释说明 证据资料 费用超支 说明原因,如设计变更导致 提供变更签证 数据不符 解释计算方法和依据 提供相关文件 审计问题处理 问题分析研究 组织专业人员对审计单位提出的问题进行深入分析,找出问题的根源和原因。对问题进行分类和整理,制定相应的解决方案和措施。与审计单位进行沟通,了解其对问题的要求和期望。 问题整改落实 按照制定的解决方案和措施,及时整改审计发现的问题。明确整改责任人和整改时间,确保整改工作的顺利进行。对整改情况进行跟踪和检查,确保问题得到彻底解决。 整改问题 整改措施 责任人 整改时间 费用核算错误 重新核算,调整数据 造价人员 XXX 资料不完整 补充资料,完善档案 资料员 XXX 经验教训总结 对审计工作进行总结,分析项目建设过程中存在的问题和不足。总结经验教训,提出改进措施和建议,为后续项目提供参考。将审计工作的经验教训纳入企业的知识库,不断提高企业的管理水平和造价咨询服务质量。 造价咨询服务内容 施工图预算编制服务 严格遵循法规要求 依据法规编制 在编制施工图预算时,会仔细研究国家和地方相关法规政策,如《建设工程工程量清单计价规范》《广东省建设工程计价通则》等,确保每一项费用的计算都有法可依。对法规中涉及的计价方法、费用标准等严格执行,比如安全文明施工费、规费等的计取比例,保证预算的合法性。同时,持续关注法规政策的更新变化,及时调整预算编制方法,避免因法规理解偏差导致预算出现问题。在预算编制过程中,建立法规政策索引,方便随时查阅和对照,确保每一个数据和计算都能找到法规依据。此外,组织专业人员对法规政策进行深入解读和培训,提高团队成员对法规的理解和应用能力,从而保障预算编制工作的合规性。 符合规范标准 按照规定的工程量计算规则和计价方式,如《房屋建筑与装饰工程工程量计算规范》《广东省建筑与装饰工程综合定额》等,准确计算各项工程费用。对规范中要求的清单设置、定额套用等严格落实,比如土方工程的放坡系数、混凝土构件的模板工程量计算等,提高预算的准确性。在清单设置方面,严格按照规范要求进行项目编码、项目名称、项目特征的描述,确保清单的完整性和准确性。对于定额套用,仔细核对工程内容和定额子目,避免错套或漏套定额。同时,加强对规范标准的学习和研究,不断提高团队成员的业务水平,确保预算编制符合最新的规范要求。在预算编制完成后,进行全面的自查和互查,检查是否存在不符合规范标准的问题,并及时进行整改。 准确计算工程量 确保成果真实准确 准确计算工程量 认真核对施工图纸中的各项尺寸和数据,组织专业人员进行图纸会审,发现问题及时与设计单位沟通解决,避免漏算、错算。深入现场了解施工条件和工艺要求,如土壤类别、地下水位、施工方法等,确保工程量计算符合实际情况。在计算工程量时,采用科学合理的计算方法和顺序,如按顺时针方向、按轴线编号顺序等,提高计算效率和准确性。同时,建立工程量计算底稿,方便复查和核对。对于复杂的工程部位,采用三维建模等技术手段进行辅助计算,确保工程量的准确性。在施工过程中,及时跟踪工程进度,对工程量进行动态调整,保证预算与实际情况相符。 合理确定价格 通过市场调研、询价等方式,获取准确的材料、设备价格信息。定期对材料市场进行走访,与供应商、经销商建立长期稳定的合作关系,及时了解材料价格的波动情况。同时,关注行业动态和市场趋势,预测价格变化,对价格进行合理调整,保证预算的合理性。在确定材料价格时,考虑材料的品牌、质量、规格等因素,选择性价比高的材料。对于一些特殊材料或新型材料,进行专项市场调研,确保价格的准确性。此外,建立价格信息数据库,对材料、设备价格进行动态管理,方便在预算编制和调整时参考。在合同签订过程中,明确材料价格调整的方式和范围,避免因价格波动导致纠纷。 提供完整编制报告 详细报告内容 在报告中清晰列出各项费用的组成和计算过程,包括分部分项工程费、措施项目费、其他项目费、规费和税金等,使预算透明化。对预算中涉及的技术参数、标准规范等进行详细说明,如混凝土的强度等级、钢筋的连接方式等,增强报告的可信度。报告内容还包括工程概况、编制依据、编制范围、主要材料价格表等,为采购人提供全面的预算信息。在报告格式上,遵循统一的标准和规范,采用图表结合的方式,使报告更加直观、清晰。同时,对预算中的重点和难点问题进行分析和说明,提出解决方案和建议。在报告提交前,进行严格的审核和校对,确保报告内容准确无误。 重点项目说明 对预算中的关键项目和高价值项目进行重点分析和说明,如基础工程、主体结构工程、装饰装修工程等。解释特殊情况的处理方式和依据,如设计变更、现场签证等对预算的影响,为采购人提供决策参考。在重点项目说明中,详细分析项目的特点、施工难度、成本控制要点等,提出针对性的措施和建议。同时,对项目的风险进行评估和预警,如市场价格波动、工期延误等风险,制定相应的应对措施。此外,与采购人进行充分沟通,了解其需求和关注点,在报告中突出体现相关内容。在项目实施过程中,对重点项目进行跟踪和监控,及时调整预算和方案。 审核费用计算准确性 工程变更结算审核 审查变更的合理性 审核变更必要性 查看变更申请文件,了解变更的原因和目的,结合工程实际情况,判断变更是否为解决工程问题所必需。例如,变更是否是为了满足工程质量要求、提高使用功能、适应现场条件变化等。若变更申请文件中提出因设计缺陷导致施工无法正常进行,会进一步核实设计图纸和现场实际情况,确认是否存在该问题以及变更是否是解决问题的最佳方案。同时,分析变更对工程整体的影响,包括对工程进度、质量、成本等方面的影响。若变更会导致工期延误或成本大幅增加,会谨慎评估变更的必要性。为了更全面地审核变更必要性,会组织相关专业人员进行讨论和论证,听取各方意见。以下是审核变更必要性的详细表格: 审核项目 审核内容 审核方法 审核标准 变更原因 核实变更申请中所述原因的真实性和合理性 查阅设计文件、施工记录、会议纪要等资料 原因明确、合理,与工程实际情况相符 变更目的 判断变更是否能达到预期的目的 分析变更方案的可行性和有效性 目的明确,变更方案能有效实现目的 工程影响 评估变更对工程进度、质量、成本的影响 进行进度模拟、质量分析、成本估算 变更对工程的不利影响在可接受范围内 替代方案 探讨是否存在其他可行的替代方案 组织专家进行论证和分析 无更优替代方案或替代方案不可行 评估变更可行性 分析变更对工程进度的影响,判断是否会导致工期延误。考虑变更涉及的施工工艺、材料供应、人员安排等因素,评估变更所需的时间和资源。若变更需要增加新的施工工序或采购特殊材料,会详细了解其供应周期和施工难度,判断是否会影响工程进度。同时,考虑变更对工程质量的影响,确保变更不会降低工程质量标准。对变更后的工程结构、性能、使用功能等进行分析和评估,确保符合相关规范和设计要求。为了评估变更可行性,会制定详细的评估方案,组织专业人员进行现场勘查和技术分析。以下是评估变更可行性的详细表格: 评估项目 评估内容 评估方法 评估标准 进度影响 分析变更对工程进度计划的影响 编制进度计划调整方案,进行进度模拟 变更后工程总工期在可接受范围内 质量影响 评估变更对工程质量的影响 进行结构分析、性能测试、质量检验 变更后工程质量符合相关标准和要求 资源需求 确定变更所需的人力、物力、财力资源 进行资源估算和成本分析 资源供应有保障,成本增加在可承受范围内 技术可行性 判断变更在技术上是否可行 组织专家进行技术论证和方案评审 变更方案在技术上可行,无重大技术难题 审核结算的准确性 准确计算费用 按照规定的计价方法和费率,对变更部分的费用进行计算。依据《建设工程工程量清单计价规范》《广东省建设工程计价通则》等相关规定,确定变更项目的单价和费用。核对变更工程量的计算是否准确,避免多算或少算。会仔细审查变更工程的施工图纸、现场签证、验收记录等资料,按照工程量计算规则准确计算工程量。同时,考虑变更对其他相关费用的影响,如措施项目费、规费、税金等,确保费用计算的完整性。在计算费用过程中,建立费用计算台账,对每一项费用进行详细记录和核算。为了保证费用计算的准确性,会安排专人进行复核和审查。 检查结算依据 审查变更通知的合法性和有效性,确保变更经过相关部门批准。查看变更通知是否有设计单位、建设单位、监理单位等相关部门的签字盖章,确认变更程序是否合规。核实施工记录和发票的真实性,保证结算费用有可靠的依据。检查施工记录是否详细、准确地记录了变更工程的施工情况,发票是否与实际发生的费用相符。为了更全面地检查结算依据,会对相关资料进行调查和核实。以下是检查结算依据的详细表格: 检查项目 检查内容 检查方法 检查标准 变更通知 审查变更通知的合法性、有效性和完整性 核对签字盖章、审批流程、通知内容等 变更通知手续齐全、内容完整、符合规定 施工记录 核实施工记录的真实性和准确性 查阅施工日志、质量检验报告、隐蔽工程验收记录等 施工记录详细、准确,与实际施工情况相符 发票 检查发票的真实性和合规性 验证发票的真伪、核对发票内容与费用明细 发票真实有效,内容与实际费用一致 其他资料 审查与变更结算相关的其他资料 查阅合同文件、会议纪要、设计变更图纸等 资料齐全、有效,能相互印证 关注风险因素 分析合同风险 检查变更是否符合合同约定的条款和程序,评估合同中关于变更结算的规定对费用的影响。查看合同中是否明确了变更的审批流程、计价方式、费用调整原则等内容。若合同约定变更费用按照原合同单价计算,会严格按照该约定执行。同时,分析变更对合同其他条款的影响,如工期延误、质量保证等方面的责任划分。若变更导致工期延误,会根据合同约定判断责任归属和费用承担方式。为了准确分析合同风险,会组织专业人员对合同条款进行深入研究和解读。以下是分析合同风险的详细表格: 风险项目 风险内容 风险评估方法 风险应对措施 变更审批风险 变更是否按照合同约定的审批流程进行 查阅变更申请文件、审批记录等资料 确保变更审批手续齐全,避免因审批不合规导致费用纠纷 计价方式风险 合同约定的计价方式是否适用于变更项目 分析变更项目的特点和合同计价条款 若计价方式不适用,与合同双方协商确定合理的计价方式 费用调整风险 合同中关于费用调整的规定是否明确和合理 研究合同费用调整条款和市场价格波动情况 根据合同约定和市场情况,合理调整变更费用 其他条款风险 变更对合同其他条款的影响 分析变更对工期、质量、违约责任等方面的影响 与合同双方协商,明确变更后各方的权利和义务 防范价格风险 考虑材料、设备价格波动对变更结算费用的影响,制定价格调整机制,确保结算费用公平合理。建立材料、设备价格监测...
东莞市茶山医院改扩建工程全过程造价咨询服务项目投标方案.docx
下载提示

1.本文档仅提供部分内容试读;

2.支付并下载文件,享受无限制查看;

3.本网站所提供的标准文本仅供个人学习、研究之用,未经授权,严禁复制、发行、汇编、翻译或网络传播等,侵权必究;

4.左侧添加客服微信获取帮助;

5.本文为word版本,可以直接复制编辑使用。


这个人很懒,什么都没留下
未认证用户 查看用户
该文档于 上传
×
精品标书制作
百人专家团队
擅长领域:
工程标 服务标 采购标
16852
已服务主
2892
中标量
1765
平台标师
扫码添加客服
客服二维码
咨询热线:192 3288 5147
公众号
微信客服
客服