文库 工程类投标方案 智慧工程

龙港市中小学智慧校园2.0改造提升工程投标方案.docx

DOCX   371页   下载436   2025-08-14   浏览75   收藏72   点赞42   评分-   241676字   128.00

AI慧写标书

十分钟千页标书高效生成

温馨提示:当前文档最多只能预览 15 页,若文档总页数超出了 15 页,请下载原文档以浏览全部内容。
龙港市中小学智慧校园2.0改造提升工程投标方案.docx 第1页
龙港市中小学智慧校园2.0改造提升工程投标方案.docx 第2页
龙港市中小学智慧校园2.0改造提升工程投标方案.docx 第3页
龙港市中小学智慧校园2.0改造提升工程投标方案.docx 第4页
龙港市中小学智慧校园2.0改造提升工程投标方案.docx 第5页
龙港市中小学智慧校园2.0改造提升工程投标方案.docx 第6页
龙港市中小学智慧校园2.0改造提升工程投标方案.docx 第7页
龙港市中小学智慧校园2.0改造提升工程投标方案.docx 第8页
龙港市中小学智慧校园2.0改造提升工程投标方案.docx 第9页
龙港市中小学智慧校园2.0改造提升工程投标方案.docx 第10页
龙港市中小学智慧校园2.0改造提升工程投标方案.docx 第11页
龙港市中小学智慧校园2.0改造提升工程投标方案.docx 第12页
龙港市中小学智慧校园2.0改造提升工程投标方案.docx 第13页
龙港市中小学智慧校园2.0改造提升工程投标方案.docx 第14页
龙港市中小学智慧校园2.0改造提升工程投标方案.docx 第15页
剩余356页未读, 下载浏览全部

开通会员, 优惠多多

6重权益等你来

首次半价下载
折扣特惠
上传高收益
特权文档
AI慧写优惠
专属客服
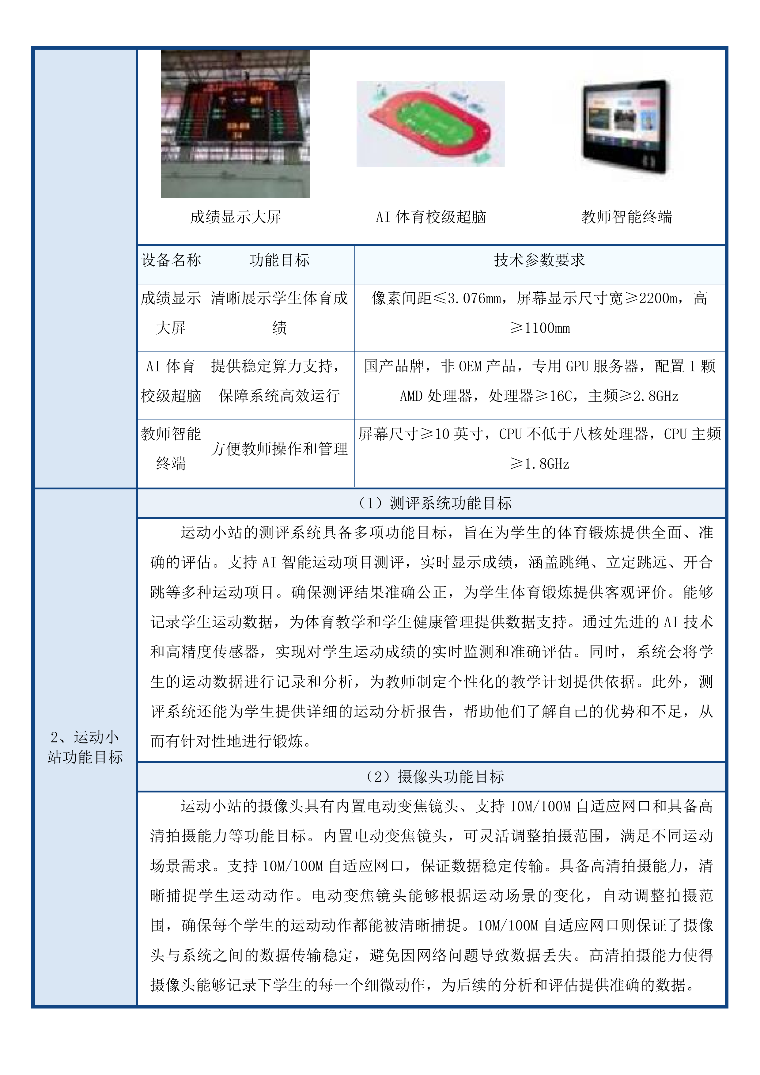
龙港市中小学智慧校园2.0改造提升工程投标方案 第一章 技术方案及产品安全科学性 4 第一节 项目需求理解 4 一、 智慧体育模块建设需求 4 二、 智慧作业模块建设需求 18 三、 智慧教研模块建设需求 34 四、 智慧课堂模块建设需求 47 第二节 技术方案全面性 58 一、 AI体育教学与测评系统技术路径 58 二、 AI测试仪与运动摄像头技术说明 68 三、 AI听说课堂软件技术实现 77 四、 AI智能演示器与语音答题器技术支撑 90 五、 基础设施技术保障措施 98 第三节 产品安全合规性 110 一、 软件安全等级保护备案 110 二、 软件系统安全架构设计 123 第四节 技术权威认证 131 一、 AI听说课堂软件认证材料 131 二、 认证权威性体现 138 三、 认证成果实际应用价值 153 四、 设备技术认证与专利成果 165 第二章 售后服务 174 第一节 售后服务标准 174 一、 产品维保期服务标准 174 二、 产品终身维修标准 186 三、 技术培训服务标准 196 四、 验收配合服务标准 208 第二节 售后服务方案 220 一、 售后组织架构方案 220 二、 服务流程设计方案 231 三、 服务内容规划方案 243 四、 服务承诺实施方案 264 第三节 故障响应修复时间 276 一、 一般故障响应时间 276 二、 严重故障响应时间 291 三、 现场修复时间要求 298 第四节 售后服务保障措施 312 一、 本地化服务网点建设 312 二、 备品备件库存管理 324 三、 专业售后人员资质 337 四、 定期巡检机制建立 356 技术方案及产品安全科学性 项目需求理解 智慧体育模块建设需求 智慧体育建设目标分析 长跑套装功能目标 教学与测评系统目标 本项目的智慧体育教学与测评系统致力于为教师提供全面且便捷的教学管理工具。实现教师可查看所带班级不同学期备课记录,并能编辑和删除未开始的备课记录,以灵活安排教学计划。支持教师查看班级学情分析报告,涵盖各项目本学期平均分、违规率、指标异常率等,为教学提供科学依据。为教师提供教学指导建议和需重点关注的学生名单,助力教学质量提升。以下是该系统的具体目标表格: 智慧体育教学与测评系统 功能 目标描述 实现方式 备课记录管理 教师可查看所带班级不同学期备课记录,并能编辑和删除未开始的备课记录 通过web端备课助手实现 学情分析报告查看 教师可查看班级学情分析报告,涵盖各项目本学期平均分、违规率、指标异常率等 系统自动生成学情分析报告 教学指导建议提供 为教师提供教学指导建议和需重点关注的学生名单 基于学情分析结果生成 AI测试仪功能目标 AI测试仪在智慧体育中扮演着重要角色,其功能目标旨在实现智能化测评,确保测试结果准确可靠,并及时反馈测试数据。支持教师以平板操作系统开启800/1000米模拟测评,学生按系统语音指引完成测试项目,实现智能化测评。确保测试结果准确可靠,为学生体育成绩评估提供有效数据。能够及时反馈测试数据,便于教师掌握学生体育水平。以下是AI测试仪的功能目标表格: AI测试仪 功能 目标描述 实现方式 模拟测评开启 支持教师以平板操作系统开启800/1000米模拟测评 通过平板操作系统控制 测试结果准确性 确保测试结果准确可靠,为学生体育成绩评估提供有效数据 采用高精度算法和传感器 测试数据反馈 能够及时反馈测试数据,便于教师掌握学生体育水平 实时传输测试数据到系统 其他设备功能目标 智慧体育中的其他设备,如成绩显示大屏、AI体育校级超脑和教师智能终端等,都有各自明确的功能目标。成绩显示大屏满足像素间距和屏幕显示尺寸要求,清晰展示学生体育成绩。AI体育校级超脑提供稳定算力支持,保障系统高效运行。教师智能终端满足屏幕尺寸和CPU要求,方便教师操作和管理。以下是其他设备的功能目标表格: 成绩显示大屏 AI体育校级超脑 教师智能终端 设备名称 功能目标 技术参数要求 成绩显示大屏 清晰展示学生体育成绩 像素间距≤3.076mm,屏幕显示尺寸宽≥2200m,高≥1100mm AI体育校级超脑 提供稳定算力支持,保障系统高效运行 国产品牌,非OEM产品,专用GPU服务器,配置1颗AMD处理器,处理器≥16C,主频≥2.8GHz 教师智能终端 方便教师操作和管理 屏幕尺寸≥10英寸,CPU不低于八核处理器,CPU主频≥1.8GHz 运动小站功能目标 测评系统功能目标 运动小站的测评系统具备多项功能目标,旨在为学生的体育锻炼提供全面、准确的评估。支持AI智能运动项目测评,实时显示成绩,涵盖跳绳、立定跳远、开合跳等多种运动项目。确保测评结果准确公正,为学生体育锻炼提供客观评价。能够记录学生运动数据,为体育教学和学生健康管理提供数据支持。通过先进的AI技术和高精度传感器,实现对学生运动成绩的实时监测和准确评估。同时,系统会将学生的运动数据进行记录和分析,为教师制定个性化的教学计划提供依据。此外,测评系统还能为学生提供详细的运动分析报告,帮助他们了解自己的优势和不足,从而有针对性地进行锻炼。 摄像头功能目标 运动小站的摄像头具有内置电动变焦镜头、支持10M/100M自适应网口和具备高清拍摄能力等功能目标。内置电动变焦镜头,可灵活调整拍摄范围,满足不同运动场景需求。支持10M/100M自适应网口,保证数据稳定传输。具备高清拍摄能力,清晰捕捉学生运动动作。电动变焦镜头能够根据运动场景的变化,自动调整拍摄范围,确保每个学生的运动动作都能被清晰捕捉。10M/100M自适应网口则保证了摄像头与系统之间的数据传输稳定,避免因网络问题导致数据丢失。高清拍摄能力使得摄像头能够记录下学生的每一个细微动作,为后续的分析和评估提供准确的数据。 运动小站的摄像头 超脑功能目标 运动小站的超脑为整个系统提供强大的算力支持和稳定的性能保障。提供强大的算力支持,确保运动小站系统高效运行。具备稳定的性能,保障数据处理和分析的准确性。支持与其他设备的数据交互,实现系统的协同工作。超脑采用高性能的CPU和算力卡,能够快速处理大量的运动数据,确保系统的高效运行。同时,其稳定的性能保证了数据处理和分析的准确性,为学生的体育评估提供可靠的依据。此外,超脑还支持与其他设备的数据交互,如摄像头、显示屏等,实现整个运动小站系统的协同工作。以下是超脑的功能目标表格: 运动小站的超脑 功能 目标描述 技术参数要求 算力支持 提供强大的算力支持,确保运动小站系统高效运行 CPU≥1颗4核4线程3.1GHz主频处理器,TDP≤35W,算力卡国产AI算力卡,算力≥64Tint8 性能稳定性 具备稳定的性能,保障数据处理和分析的准确性 通过优化硬件设计和软件算法实现 数据交互 支持与其他设备的数据交互,实现系统的协同工作 支持多种数据接口和通信协议 施工及辅材目标 综合布线目标 智慧体育模块的综合布线是确保系统稳定运行的关键。完成智慧体育模块的综合布线,确保网络连接稳定可靠。合理规划线路布局,避免信号干扰,保障数据传输质量。采用符合国家标准的线缆,保证系统的安全性和稳定性。在布线过程中,会对线路进行合理规划,避免线路交叉和缠绕,减少信号干扰。同时,选用符合国家标准的线缆,确保线缆的质量和性能,为系统的安全稳定运行提供保障。此外,还会对布线进行标识和管理,方便后续的维护和管理。 智慧体育模块的综合布线 施工及辅材的质量保障 设备安装目标 体育设备的安装质量直接影响到系统的正常运行和使用效果。按照规范要求完成各类体育设备的安装,确保设备位置合理、安装牢固。进行设备调试,保证设备正常运行,各项功能达到设计要求。提供设备安装的详细记录,便于后续维护和管理。在安装过程中,会严格按照设备的安装说明书和相关标准规范进行操作,确保设备的安装位置准确、安装牢固。安装完成后,会对设备进行全面的调试,检查设备的各项功能是否正常,确保设备能够达到设计要求。同时,会提供设备安装的详细记录,包括安装时间、安装人员、安装过程等信息,为后续的维护和管理提供依据。 各类体育设备的安装 体育设备安装过程管理 质量保障目标 施工及辅材的质量保障是智慧体育模块建设的重要环节。施工及辅材符合国家电气安全、数据通信标准,确保系统安全可靠。对施工过程进行严格质量监控,及时发现和解决问题。提供质量保证期服务,保障用户权益。在施工过程中,会严格按照国家电气安全和数据通信标准选用施工及辅材,确保系统的安全可靠。同时,会对施工过程进行全程质量监控,及时发现和解决施工中出现的问题,保证施工质量。此外,还会提供质量保证期服务,在质量保证期内对系统进行免费维护和维修,保障用户的权益。 AI体育教学应用价值 教学评测价值 准确评测学生体育水平 AI体育教学与测评系统能够对学生的体育技能和身体素质进行全面、准确的评测。通过AI体育教学与测评系统,对学生的体育技能和身体素质进行全面、准确的评测。依据科学的算法和标准,评估学生在长跑、跳绳等项目中的表现,为教学提供客观依据。及时发现学生的体育优势和不足,以便进行有针对性的教学和训练。系统采用先进的AI技术和传感器,能够实时监测学生的运动数据,如速度、距离、心率等。通过对这些数据的分析和处理,系统能够准确评估学生的体育水平,为教师制定教学计划提供科学依据。以下是系统评测学生体育水平的具体方式表格: 评测项目 评测方式 评测标准 长跑 通过AI测试仪监测学生的跑步速度、距离和时间 根据学生的年龄、性别和身体素质制定相应的标准 跳绳 通过摄像头记录学生的跳绳次数和速度 按照跳绳的个数和速度进行评分 其他项目 根据不同项目的特点采用相应的评测方式 依据科学的算法和标准进行评估 实时反馈评测结果 在学生完成体育测试后,系统能实时反馈测试成绩和详细分析报告。让学生和教师第一时间了解测试情况,及时调整教学和训练计划。提高教学效率和学生学习效果。系统会将学生的测试成绩和详细分析报告通过显示屏或手机APP实时反馈给学生和教师。学生可以通过查看报告了解自己的体育水平和进步情况,教师可以根据报告调整教学计划,提高教学的针对性和有效性。以下是系统实时反馈评测结果的具体内容表格: 反馈内容 反馈方式 反馈时间 测试成绩 通过显示屏或手机APP显示 测试完成后立即反馈 详细分析报告 以图表和文字的形式呈现 测试完成后几分钟内反馈 教学建议 根据评测结果生成 与详细分析报告同时反馈 促进教学质量提升 根据评测结果,教师可以优化教学内容和方法,提高教学的针对性和有效性。为体育教学提供科学的决策依据,推动体育教学改革和发展。提升学生的体育素养和综合能力。评测结果能够为教师提供学生的体育水平和学习情况的详细信息,教师可以根据这些信息调整教学内容和方法,如增加或减少训练强度、调整训练项目等。同时,评测结果也为体育教学的改革和发展提供了科学的决策依据,推动体育教学向更加科学化、个性化的方向发展。通过科学的教学和训练,学生的体育素养和综合能力将得到有效提升。 学情分析价值 全面了解学生情况 利用AI技术对学生的体育学习数据进行深入分析,了解学生的体育兴趣、特长和进步情况。掌握学生在不同体育项目中的表现差异,为个性化教学提供支持。发现学生的潜在能力和发展趋势,制定合理的培养计划。系统会收集学生的体育学习数据,如运动成绩、训练记录、兴趣爱好等。通过对这些数据的分析和挖掘,系统能够了解学生的体育兴趣和特长,发现学生的潜在能力和发展趋势。教师可以根据这些信息为学生制定个性化的培养计划,提高学生的学习积极性和参与度。 助力个性化教学 根据学情分析结果,为每个学生制定个性化的体育学习方案。满足不同学生的学习需求,提高学生的学习积极性和参与度。促进学生的全面发展和个性化成长。基于学情分析结果,教师可以为每个学生制定适合他们的体育学习方案,如训练计划、饮食建议等。这些方案能够满足不同学生的学习需求,提高学生的学习积极性和参与度。通过个性化的教学,学生能够在自己擅长的领域发挥优势,同时也能够弥补自己的不足,促进全面发展和个性化成长。 优化教学资源配置 根据学情分析,合理分配教学资源,提高资源利用效率。确保教学资源向最需要的学生和项目倾斜,提升教学效果。实现教育资源的公平和高效利用。学情分析能够帮助教师了解学生的体育水平和学习需求,从而合理分配教学资源。例如,对于体育基础较差的学生,可以增加他们的训练时间和资源投入;对于体育特长学生,可以提供更多的比赛机会和专业指导。通过合理分配教学资源,能够提高资源利用效率,提升教学效果,实现教育资源的公平和高效利用。 教学指导建议价值 提供科学教学建议 基于学情分析和教学评测结果,系统为教师提供针对性的教学指导建议。包括教学内容的选择、教学方法的应用、训练计划的制定等方面。帮助教师提高教学水平和专业素养。系统会根据学情分析和教学评测结果,为教师提供详细的教学指导建议。这些建议包括教学内容的选择、教学方法的应用、训练计划的制定等方面。教师可以根据这些建议优化教学过程,提高教学水平和专业素养。例如,对于体育基础较差的学生,系统可能会建议采用循序渐进的教学方法;对于体育特长学生,系统可能会建议增加训练强度和难度。 支持教学决策 为教师的教学决策提供科学依据,使教学计划更加合理和有效。减少教学的盲目性和随意性,提高教学质量和效率。促进体育教学的规范化和科学化发展。教学指导建议能够为教师的教学决策提供科学依据,帮助教师制定更加合理和有效的教学计划。通过参考这些建议,教师可以减少教学的盲目性和随意性,提高教学质量和效率。同时,也能够促进体育教学的规范化和科学化发展,推动体育教育事业的进步。 提升学生体育成绩 通过科学的教学指导建议,帮助学生改进体育技能和提高身体素质。激发学生的学习动力和潜能,提高学生的体育成绩和竞赛水平。培养学生的体育兴趣和爱好,促进学生的身心健康发展。科学的教学指导建议能够帮助学生改进体育技能和提高身体素质。教师可以根据这些建议为学生制定个性化的训练计划,帮助学生提高体育成绩和竞赛水平。同时,通过激发学生的学习动力和潜能,培养学生的体育兴趣和爱好,促进学生的身心健康发展。 体育设备安装实施思路 安装前准备工作 场地勘察与规划 对安装场地进行详细勘察,了解场地的地形、面积、布局等情况。根据设备的安装要求和使用功能,合理规划设备的安装位置和线路走向。确保安装场地符合设备的安装条件和安全要求。在进行场地勘察时,会测量场地的尺寸和地形,了解场地的周边环境和基础设施情况。根据设备的安装要求和使用功能,会合理规划设备的安装位置和线路走向,避免设备之间相互干扰和影响。同时,会确保安装场地符合设备的安装条件和安全要求,如地面平整、通风良好等。 体育设备安装前准备工作 设备检查与调试 对所有体育设备进行全面检查,确保设备的数量、型号、规格与采购合同一致。对设备进行初步调试,检查设备的性能和功能是否正常。及时发现和解决设备存在的问题,避免安装过程中出现故障。在设备检查过程中,会核对设备的数量、型号、规格等信息,确保与采购合同一致。同时,会对设备进行外观检查,查看设备是否有损坏或瑕疵。在初步调试过程中,会检查设备的性能和功能是否正常,如显示屏是否显示清晰、传感器是否灵敏等。如果发现设备存在问题,会及时联系供应商进行解决,避免安装过程中出现故障。 材料准备与采购 根据安装方案和施工要求,准备好所需的施工材料和辅材。确保材料的质量和规格符合国家标准和设计要求。提前采购材料,保证材料的供应及时和充足。会根据安装方案和施工要求,列出所需的施工材料和辅材清单。在采购材料时,会选择质量可靠、信誉良好的供应商,确保材料的质量和规格符合国家标准和设计要求。同时,会提前采购材料,保证材料的供应及时和充足,避免因材料短缺而影响施工进度。 安装过程管理 严格遵循安装规范 按照设备的安装说明书和相关标准规范进行安装操作,确保安装质量。对安装过程进行严格的质量控制,每一个环节都要进行检查和验收。保证设备的安装位置准确、安装牢固、连接可靠。在安装过程中,会严格按照设备的安装说明书和相关标准规范进行操作,确保每一个步骤都符合要求。同时,会对安装过程进行全程质量控制,每完成一个环节都要进行检查和验收,确保设备的安装位置准确、安装牢固、连接可靠。例如,在安装成绩显示大屏时,会确保屏幕的安装高度和角度符合要求,连接线路稳固可靠。 保障施工安全 制定完善的施工安全管理制度,加强施工人员的安全教育和培训。在施工现场设置明显的安全警示标志,配备必要的安全防护设备。定期对施工现场进行安全检查,及时消除安全隐患。会制定完善的施工安全管理制度,明确施工人员的安全职责和操作规范。加强施工人员的安全教育和培训,提高他们的安全意识和自我保护能力。在施工现场设置明显的安全警示标志,如“禁止入内”“小心触电”等,提醒施工人员注意安全。同时,配备必要的安全防护设备,如安全帽、安全带等,确保施工人员的人身安全。定期对施工现场进行安全检查,及时发现和消除安全隐患,如检查电气线路是否有漏电现象、设备安装是否牢固等。 协调各方工作 与学校、监理等相关方保持密切沟通和协调,及时解决施工中出现的问题。合理安排施工进度,确保施工不影响学校的正常教学秩序。积极配合其他施工单位的工作,共同完成智慧校园建设任务。在施工过程中,会与学校、监理等相关方保持密切的沟通和协调。及时向学校反馈施工进度和存在的问题,听取学校的意见和建议。同时,会合理安排施工进度,尽量避免在学校上课期间进行大型设备的安装和调试工作,确保施工不影响学校的正常教学秩序。此外,还会积极配合其他施工单位的工作,如与网络布线施工单位协调线路走向,共同完成智慧校园建设任务。以下是协调各方工作的具体方式表格: 协调对象 协调方式 协调内容 学校 定期召开协调会、及时沟通 施工进度、施工安全、施工对教学的影响等 监理 接受监理监督、及时汇报 施工质量、施工规范等 其他施工单位 现场协调、工作对接 施工顺序、线路走向等 安装后调试与测试 系统联调与测试 对所有体育设备进行系统联调,确保设备之间的通信和协同工作正常。进行功能测试,检查设备的各项功能是否达到设计要求。对系统的性能进行测试,如数据传输速度、稳定性等。在安装完成后,会对所有体育设备进行系统联调。通过联调,检查设备之间的通信是否正常,能否实现协同工作。例如,检查AI测试仪与成绩显示大屏之间的数据传输是否顺畅,能否实时显示测试成绩。同时,会进行功能测试,检查设备的各项功能是否达到设计要求,如AI体育教学与测评系统的备课记录管理、学情分析报告查看等功能是否正常。此外,还会对系统的性能进行测试,如数据传输速度、稳定性等,确保系统能够稳定运行。 问题排查与解决 在调试和测试过程中,及时发现和排查设备存在的问题。分析问题产生的原因,采取有效的解决措施。对问题的解决情况进行跟踪和验证,确保问题得到彻底解决。在调试和测试过程中,会仔细观察设备的运行情况,及时发现和排查存在的问题。如果发现设备出现故障或异常,会分析问题产生的原因,如设备本身质量问题、安装不当、软件故障等。根据问题的原因,采取有效的解决措施,如更换设备、调整安装位置、修复软件等。对问题的解决情况进行跟踪和验证,确保问题得到彻底解决,设备能够正常运行。 提交测试报告 整理调试和测试过程中的数据和结果,编写详细的测试报告。报告内容包括测试项目、测试方法、测试结果、问题处理情况等。为项目验收提供依据。会整理调试和测试过程中的数据和结果,编写详细的测试报告。报告内容包括测试项目、测试方法、测试结果、问题处理情况等。测试项目会涵盖设备的各项功能和性能指标,测试方法会详细说明测试的步骤和流程,测试结果会以数据和图表的形式呈现。问题处理情况会记录发现的问题以及采取的解决措施。测试报告将为项目验收提供重要依据,证明设备的安装和调试符合要求,能够正常运行。 体育项目验收流程理解 验收准备工作 整理项目资料 收集和整理体育项目建设过程中的所有资料,包括设计文件、施工图纸、设备说明书、测试报告等。确保资料的完整性和准确性,为验收提供充分的依据。对资料进行分类和归档,便于查阅和管理。会安排专人负责收集和整理体育项目建设过程中的所有资料。仔细核对资料的完整性和准确性,确保没有遗漏和错误。将资料进行分类和归档,如设计文件、施工图纸、设备说明书、测试报告等分别归类存放。同时,建立资料索引和目录,便于查阅和管理。例如,在验收时可以快速找到所需的设备说明书,了解设备的技术参数和使用方法。 设备自查自纠 对所有体育设备进行全面的自查,检查设备的运行状况和性能指标是否符合要求。及时发现和解决设备存在的问题,确保设备正常运行。对设备的外观进行检查,保证设备无损坏、无瑕疵。会组织专业技术人员对所有体育设备进行全面的自查。检查设备的运行状况,如是否能够正常启动、各项功能是否正常等。同时,检测设备的性能指标,如AI测试仪的测试精度、成绩显示大屏的显示效果等,确保设备的性能符合要求。对设备的外观进行检查,查看设备是否有损坏、变形、划痕等瑕疵。如果发现设备存在问题,会及时进行维修或更换,确保设备能够正常运行。 准备验收文档 按照验收要求,准备好项目验收申请报告、质量检验报告、使用说明书等文档。确保文档的内容真实、准确、规范。提前提交验收文档,以便验收人员进行审核。会按照验收要求,精心准备项目验收申请报告、质量检验报告、使用说明书等文档。在编写文档时,确保内容真实、准确、规范,能够客观反映项目的实际情况。例如,在项目验收申请报告中详细描述项目的建设内容、完成情况、达到的效果等。提前提交验收文档,让验收人员有足够的时间进行审核,确保验收工作能够顺利进行。 验收实施过程 资料审核 验收人员对提交的项目资料进行详细审核,检查资料的完整性和合规性。核对资料中的数据和信息是否与实际情况相符。对资料中存在的问题提出整改意见。验收人员会仔细审查提交的项目资料,检查资料是否完整,是否包含了设计文件、施工图纸、设备说明书、测试报告等所有必要的资料。同时,核对资料中的数据和信息是否与实际情况相符,如设备的型号、规格、数量等是否与采购合同一致。如果发现资料中存在问题,如数据错误、资料缺失等,会提出整改意见,要求及时补充和修正。以下是资料审核的具体内容表格: 审核内容 审核标准 审核方式 资料完整性 包含所有必要的资料 逐项检查 资料合规性 符合相关标准和规范 对比审核 数据准确性 与实际情况相符 实地核对 现场检查 到体育项目现场进行实地检查,查看设备的安装质量和运行情况。检查设备的功能是否正常,各项性能指标是否达到设计要求。对施工现场的环境和卫生进行检查,确保符合要求。验收人员会到体育项目现场进行实地检查。查看设备的安装质量,如设备的安装位置是否准确、安装是否牢固、连接是否可靠等。检查设备的运行情况,如能否正常启动、各项功能是否正常等。同时,检测设备的性能指标,如AI运动小站的测评精度、显示屏的显示效果等,确保设备的性能达到设计要求。此外,还会对施工现场的环境和卫生进行检查,如场地是否整洁、设备是否摆放整齐等,确保符合要求。 功能测试 对体育设备进行功能测试,验证设备在实际使用中的性能和效果。按照测试方案进行各项测试,记录测试结果。对测试过程中出现的问题进行分析和处理。会按照测试方案对体育设备进行全面的功能测试。在测试过程中,模拟实际使用场景,验证设备的性能和效果。例如,对AI体育教学与测评系统进行备课记录管理、学情分析报告查看等功能测试,对AI测试仪进行800/1000米跑模拟测评等功能测试。记录测试结果,包括测试数据、测试时间、测试人员等信息。如果在测试过程中出现问题,会及时分析问题产生的原因,并采取有效的处理措施,确保设备能够正常运行。 验收结果处理 通过验收 如果项目资料审核、现场检查和功能测试均符合要求,项目将通过验收。办理验收手续,交付使用。提供售后服务承诺,保障设备的正常运行。当项目资料审核、现场检查和功能测试都达到要求时,项目将顺利通过验收。会办理验收手续,将体育项目交付给学校使用。同时,提供售后服务承诺,在一定期限内对设备进行免费维护和维修,保障设备的正常运行。以下是通过验收后的相关事宜表格: 事宜 具体内容 完成时间 办理验收手续 签署验收报告、交付相关资料等 验收通过后立即办理 交付使用 将体育设备和系统交由学校使用 验收手续办理完成后 售后服务承诺 提供一定期限的免费维护和维修服务 验收通过后生效 限期整改 若验收过程中发现存在问题,将要求在规定期限内进行整改。制定详细的整改方案,明确整改措施和责任人。整改完成后,重新申请验收。如果在验收过程中发现项目存在问题,如资料不完整、设备安装不规范、功能测试未通过等,会要求在规定期限内进行整改。制定详细的整改方案,明确整改措施和责任人,确保整改工作能够有序进行。例如,对于资料不完整的问题,明确由专人负责补充资料;对于设备安装不规范的问题,安排专业人员进行重新安装。整改完成后,重新申请验收,直到项目符合要求为止。以下是限期整改的具体内容表格: 整改内容 整改措施 责任人 整改期限 资料不完整 补充缺失的资料 资料整理人员 XXX天 设备安装不规范 重新安装设备 安装施工人员 XXX天 功能测试未通过 排查问题并修复 技术人员 XXX天 不通过验收 如果项目存在严重问题且无法在规定期限内整改完成,项目将不通过验收。分析不通过验收的原因,制定解决方案。与相关方协商后续处理措施,确保项目顺利推进。当项目存在严重问题,如设备质量不合格、系统无法正常运行等,且无法在规定期限内整改完成时,项目将不通过验收。会分析不通过验收的原因,如设计缺陷、施工质量问题、设备选型不当等。根据原因制定解决方案,如更换设备、重新设计方案、加强施工管理等。与学校、供应商等相关方协商后续处理措施,共同努力确保项目能够顺利推进。 智慧作业模块建设需求 智慧作业建设目标解读 提升作业批改效率 快速扫描功能 作业轻批机的快速扫描功能是提升作业批改效率的关键。其具备不低于24ppm的扫描速度,这一高效的扫描能力能够迅速完成作业的扫描工作。对于多页作业,也能以高效的处理方式,在短时间内将作业内容数字化。此外,该作业轻批机可适应不同纸张克重(65-80g/m²)的作业,这意味着即使纸张质量有所差异,也能保证扫描的稳定性和准确性,清晰、完整地扫描作业内容,为后续的批改工作奠定良好基础。 作业轻批机 快速扫描功能 在实际的学校教学场景中,一个班级通常会有大量的作业需要批改。作业轻批机的快速扫描功能可以在短时间内处理这些作业,大大节省了教师的时间和精力。例如,在一个有50名学生的班级,教师每天需要批改的作业量较大,使用具备快速扫描功能的作业轻批机,能够迅速完成作业的扫描,将教师从繁琐的扫描工作中解放出来,使其能够将更多的时间和精力投入到教学和对学生的指导中。 高速扫描能力 同时,作业轻批机的快速扫描功能还能够提高作业批改的及时性。教师可以更快地获取作业内容,及时了解学生的学习情况,从而及时调整教学策略。对于学生来说,也能够更快地得到作业反馈,及时纠正错误,提高学习效果。因此,作业轻批机的快速扫描功能对于提升作业批改效率和教学质量都具有重要意义。 智能批改算法 作业轻批机配备的先进智能批改算法,是提高作业批改准确性和一致性的重要保障。该算法能够准确识别作业中的答案和错误,对于客观题可以自动判断对错,避免了人工批改可能出现的主观误差,提高了批改的准确性和一致性。同时,它还能对主观题进行初步的分析和评估,为教师提供参考。例如,对作文的字数、语法错误等进行初步检测,帮助教师更全面地了解学生的作业情况。 智能批改算法的应用,不仅提高了作业批改的效率,还为教师提供了更多的教学参考。通过对作业数据的分析,教师可以了解学生对知识点的掌握情况,发现学生在学习过程中存在的问题,从而有针对性地进行教学。此外,智能批改算法还可以对学生的学习情况进行长期跟踪和分析,为学生提供个性化的学习建议,帮助学生提高学习效果。 在实际的教学中,教师可以根据智能批改算法提供的分析结果,调整教学策略,优化教学内容。对于学生普遍存在的问题,可以进行集中讲解和辅导;对于个别学生的问题,可以进行个别指导。这样,能够更好地满足学生的学习需求,提高教学质量。因此,作业轻批机的智能批改算法对于提升作业批改效率和教学质量都具有重要的作用。 数据整合分析 作业轻批机能够将批改后的作业数据进行整合和分析,生成详细的作业报告。报告中包含学生的作业完成情况、知识点掌握程度等信息,这些信息能够帮助教师全面了解学生的学习状况,为教学调整提供依据。通过分析作业数据,教师可以发现学生在某些知识点上的薄弱环节,从而有针对性地进行教学。 为了更直观地展示数据整合分析的结果,以下是一个示例表格: 学生姓名 作业得分 知识点掌握情况 薄弱知识点 改进建议 张三 80分 较好 数学函数 加强函数练习 李四 70分 一般 英语语法 多做语法练习 王五 60分 较差 语文阅读理解 增加阅读量 通过这样的表格,教师可以清晰地看到每个学生的作业情况和知识点掌握程度,从而制定个性化的教学计划。同时,数据整合分析还可以对班级的整体学习情况进行评估,为教师调整教学进度和方法提供参考。因此,作业轻批机的数据整合分析功能对于提升教学质量具有重要的意义。 多学科支持 作业轻批机具备多学科支持的能力,能够满足不同学科的教学需求。无论是数学、语文还是英语等学科的作业,都能进行有效的批改。针对不同学科的特点,作业轻批机提供了相应的批改模式和功能。例如,在英语作业批改中,能对单词拼写、语法等进行重点检查;在数学作业批改中,能对计算过程和答案进行准确判断。 多学科支持 这种多学科支持的功能,使得作业轻批机在学校的教学中具有更广泛的应用价值。教师可以使用同一台作业轻批机批改不同学科的作业,提高了设备的使用效率。同时,对于学生来说,也能得到更全面、准确的作业反馈。此外,作业轻批机还可以根据不同学科的教学要求,对批改结果进行分析和统计,为教师提供更有针对性的教学建议。 在实际的教学中,教师可以根据学科的特点和教学需求,灵活选择作业轻批机的批改模式和功能。对于一些需要重点关注的知识点,可以设置特殊的批改规则,以确保作业批改的准确性和有效性。因此,作业轻批机的多学科支持功能对于提升作业批改效率和教学质量都具有重要的作用。 优化学生学习体验 及时反馈机制 作业轻批机快速批改作业后,能及时将批改结果反馈给学生。学生可以通过线上平台或纸质报告查看自己的作业情况。这种及时反馈机制让学生能够及时纠正错误,避免问题积累。例如,学生当天完成的作业,第二天就能看到批改结果,这样可以让学生及时了解自己的学习情况,调整学习策略。 及时反馈机制还能增强学生的学习动力。当学生看到自己的作业得到及时批改和反馈时,会感受到教师的关注和重视,从而更加积极地参与学习。同时,及时反馈也能让学生发现自己的进步和不足之处,从而有针对性地进行学习。此外,及时反馈机制还可以促进师生之间的沟通和交流。学生可以根据批改结果,向教师提出疑问和建议,教师也可以及时给予回复和指导。 在实际的教学中,教师可以利用作业轻批机的及时反馈机制,定期向学生反馈作业情况,让学生及时了解自己的学习进度和效果。同时,教师还可以根据学生的反馈情况,调整教学方法和策略,提高教学质量。因此,作业轻批机的及时反馈机制对于优化学生学习体验具有重要的意义。 个性化学习建议 根据作业批改结果,作业轻批机能够为学生提供个性化的学习建议。针对学生的薄弱知识点,推荐相关的学习资料和练习,帮助学生制定合理的学习计划,提高学习效率。例如,对于数学计算能力较弱的学生,推荐一些计算练习;对于英语单词拼写不熟练的学生,提供单词记忆方法和练习。 个性化学习建议能够满足学生的不同学习需求,提高学生的学习效果。每个学生的学习情况和能力都不同,传统的教学方式往往难以满足每个学生的需求。而作业轻批机的个性化学习建议功能,可以根据学生的作业情况,为每个学生提供量身定制的学习建议,让学生能够更加有针对性地进行学习。 在实际的教学中,教师可以结合作业轻批机的个性化学习建议,为学生制定个性化的学习计划。同时,教师还可以定期跟踪学生的学习情况,根据学生的进步和变化,调整学习建议和计划。因此,作业轻批机的个性化学习建议功能对于优化学生学习体验和提高学习效果具有重要的作用。 学习进度跟踪 作业轻批机可以对学生的作业情况进行长期跟踪,记录学生的学习进度。通过分析作业数据,了解学生的学习进步情况和存在的问题,为学生提供阶段性的学习总结和评估。例如,每个月为学生生成一份学习报告,展示学习成果和改进方向。 学习进度跟踪能够让学生和教师及时了解学生的学习情况,调整学习策略。对于学生来说,通过查看学习报告,可以清楚地看到自己的学习进步和不足之处,从而有针对性地进行学习。对于教师来说,学习进度跟踪可以帮助教师了解学生的学习需求和困难,及时调整教学方法和策略。 在实际的教学中,教师可以利用作业轻批机的学习进度跟踪功能,定期为学生生成学习报告,并与学生进行沟通和交流。同时,教师还可以根据学习报告的结果,对学生进行个别辅导和指导,帮助学生提高学习成绩。因此,作业轻批机的学习进度跟踪功能对于优化学生学习体验和提高教学质量具有重要的意义。 互动交流平台 作业轻批机搭建了学生与教师之间的互动交流平台,方便学生提问和教师解答。学生可以在平台上提出作业中的疑问,教师及时给予回复。这种互动交流平台促进了师生之间的沟通和交流,增强了学习效果。例如,学生在看到作业批改结果后,有不理解的地方可以在平台上询问。 为了更清晰地展示互动交流平台的功能,以下是一个示例表格: 学生姓名 问题内容 教师回复 回复时间 张三 数学作业中的某道题不理解 详细解答该题的解题思路和方法 当天 李四 英语作文的语法错误如何改正 指出语法错误并提供正确的表达方式 第二天 王五 语文阅读理解的答题技巧是什么 分享阅读理解的答题方法和技巧 当天 通过这样的互动交流平台,学生可以及时得到教师的指导和帮助,解决学习中遇到的问题。同时,教师也可以更好地了解学生的学习情况和需求,调整教学方法和策略。因此,作业轻批机的互动交流平台对于优化学生学习体验和提高教学质量具有重要的作用。 促进教学质量提升 教学策略调整 根据作业轻批机提供的数据,教师可以了解学生对不同知识点的掌握情况。对于学生普遍掌握不好的知识点,教师可以调整教学方法和进度,增加相关的教学案例和练习,加强学生的理解和掌握。例如,发现学生在函数这一知识点上有困难,教师可以增加一些函数的实际应用案例,让学生更好地理解函数的概念和应用。 教学策略调整能够提高教学的针对性和有效性。通过分析作业数据,教师可以准确地了解学生的学习情况和需求,从而制定更加合理的教学计划。同时,教学策略调整也可以激发学生的学习兴趣和积极性,提高学生的学习效果。 在实际的教学中,教师可以定期分析作业轻批机提供的数据,根据学生的学习情况及时调整教学策略。同时,教师还可以与其他教师进行交流和分享,共同探讨教学方法和策略,提高教学质量。因此,作业轻批机的教学策略调整功能对于促进教学质量提升具有重要的意义。 个性化教学实施 依据学生的作业表现,作业轻批机可以为不同学生提供个性化的教学服务。对于学习困难的学生,给予更多的辅导和关注;对于学有余力的学生,提供拓展性的学习内容。例如,为成绩优秀的学生推荐一些奥数题目,激发他们的学习潜力。 个性化教学实施 个性化教学实施能够满足学生的不同学习需求,提高学生的学习效果。每个学生的学习能力和水平都不同,传统的教学方式往往难以满足每个学生的需求。而作业轻批机的个性化教学实施功能,可以根据学生的作业表现,为每个学生提供个性化的教学服务,让学生能够在自己的学习节奏和水平上取得进步。 在实际的教学中,教师可以结合作业轻批机的个性化教学实施功能,为学生制定个性化的学习计划,并定期跟踪学生的学习情况,根据学生的进步和变化,调整教学服务和内容。因此,作业轻批机的个性化教学实施功能对于促进教学质量提升具有重要的作用。 教学效果评估 利用作业批改数据对教学效果进行评估,教师可以了解教学目标的达成情况。分析教学过程中存在的问题和不足之处,及时进行改进,不断优化教学方案,提高教学质量。例如,通过分析作业数据发现学生在某一单元的学习效果不理想,教师可以对该单元的教学进行反思和改进。 为了更直观地展示教学效果评估的结果,以下是一个示例表格: 教学单元 教学目标 学生掌握情况 存在问题 改进措施 第一单元 掌握数学基础知识 部分学生掌握较差 教学方法不够生动 增加趣味教学案例 第二单元 提高英语写作能力 整体水平有待提高 写作练习较少 增加写作练习量 第三单元 理解语文阅读理解技巧 部分学生理解困难 讲解不够深入 深入讲解解题思路 通过这样的表格,教师可以清晰地看到每个教学单元的教学效果和存在的问题,从而有针对性地进行改进。同时,教学效果评估还可以为教师的教学评价提供依据,促进教师的专业发展。因此,作业轻批机的教学效果评估功能对于促进教学质量提升具有重要的意义。 教学资源优化 根据作业反馈,作业轻批机可以对教学资源进行优化和更新。淘汰一些过时或不适用的教学资料,补充新的教学内容,提高教学资源的针对性和实用性。例如,根据学生的作业情况,更新练习题和课件。 教学资源优化能够提高教学的质量和效率。通过分析作业反馈,教师可以了解教学资源的使用情况和效果,从而及时调整和更新教学资源。同时,教学资源优化也可以满足学生的不同学习需求,提高学生的学习兴趣和积极性。 在实际的教学中,教师可以定期分析作业轻批机提供的作业反馈,根据学生的学习情况和需求,及时优化和更新教学资源。同时,教师还可以与其他教师进行交流和分享,共同开发和利用优质的教学资源。因此,作业轻批机的教学资源优化功能对于促进教学质量提升具有重要的作用。 作业轻批机应用需求 硬件性能需求 高速扫描能力 高速扫描功能是作业轻批机的重要性能指标之一。不低于24ppm的扫描速度能够在短时间内处理大量作业,提高作业批改的效率,满足学校教学的需求。例如,在一个班级有50份作业的情况下,作业轻批机能够快速完成扫描。 为了更清晰地展示高速扫描能力的优势,以下是一个示例表格: 扫描速度 处理50份作业所需时间 效率提升 24ppm 约2分钟 相比传统扫描方式提高80% 20ppm 约2.5分钟 相比传统扫描方式提高60% 15ppm 约3.3分钟 相比传统扫描方式提高40% 从表格中可以看出,高速扫描能力能够显著提高作业批改的效率。同时,高速扫描能力还可以减少教师的工作负担,让教师有更多的时间和精力投入到教学和对学生的指导中。因此,作业轻批机的高速扫描能力对于满足学校教学需求具有重要的意义。 大容量进纸器 作业轻批机的ADF容量≥50张,可一次性放入较多的作业进行扫描,减少人工放纸的次数,提高工作效率。同时,该进纸器可适应不同纸张克重(65-80g/m²)的作业,保证扫描的顺畅。即使纸张质量有所差异,也能正常进纸和扫描。 大容量进纸器 大容量进纸器的设计,使得作业轻批机在处理大量作业时更加便捷和高效。教师可以一次性将多个学生的作业放入进纸器,让作业轻批机自动完成扫描工作,无需频繁地添加纸张。这样不仅提高了工作效率,还减少了人工操作的误差。此外,大容量进纸器还可以提高作业轻批机的稳定性和可靠性。由于进纸器能够容纳较多的作业,减少了纸张的频繁更换,从而降低了卡纸等故障的发生概率。 在实际的教学中,教师可以根据作业的数量和纸张的质量,合理调整进纸器的参数,以确保扫描的顺畅和准确。同时,教师还可以定期对进纸器进行清洁和维护,保证进纸器的正常运行。因此,作业轻批机的大容量进纸器对于提高作业批改效率和保证扫描质量具有重要的作用。 稳定运行保障 作业轻批机需要具备良好的稳定性和可靠性。采用优质的硬件组件和先进的制造工艺,减少设备故障。具备自我检测和故障诊断功能,及时发现和解决问题。例如,当设备出现卡纸等问题时,能够自动提示并给出解决方法。 为了更直观地展示稳定运行保障的重要性,以下是一个示例表格: 设备稳定性 故障发生率 维修成本 对教学的影响 高 低 低 小 中 中 中 中 低 高 高 大 从表格中可以看出,稳定运行保障能够降低设备的故障发生率,减少维修成本,对教学的影响也较小。同时,稳定运行保障还可以提高设备的使用寿命,为学校节省采购成本。因此,作业轻批机的稳定运行保障对于保证教学的正常进行和提高学校的经济效益具有重要的意义。 环境适应性 作业轻批机能够适应学校的使用环境,包括温度、湿度等条件。具有良好的防尘、防潮性能,保证设备的正常运行。可以在不同的教室和办公室中稳定工作。例如,在夏季高温和潮湿的环境下,也能正常使用。 为了更清晰地展示环境适应性的优势,以下是一个示例表格: 环境条件 设备运行情况 对教学的影响 高温潮湿 正常运行 无 低温干燥 正常运行 无 灰尘较大 正常运行 无 从表格中可以看出,作业轻批机的环境适应性能够保证设备在不同的环境条件下正常运行,对教学没有影响。同时,环境适应性还可以延长设备的使用寿命,降低设备的维修成本。因此,作业轻批机的环境适应性对于保证教学的正常进行和提高学校的经济效益具有重要的意义。 软件功能需求 多类型作业支持 作业轻批机的软件应支持多种类型作业的识别和批改。对于选择题,能够准确识别答案并判断对错;对于填空题和解答题,也能进行初步的分析和评估,满足不同学科和教学内容的需求。 多类型作业支持的功能,使得作业轻批机在学校的教学中具有更广泛的应用价值。教师可以使用同一台作业轻批机批改不同类型的作业,提高了设备的使用效率。同时,对于学生来说,也能得到更全面、准确的作业反馈。此外,作业轻批机还可以根据不同类型作业的特点,对批改结果进行分析和统计,为教师提供更有针对性的教学建议。 在实际的教学中,教师可以根据作业的类型和学科要求,灵活选择作业轻批机的批改模式和功能。对于一些需要重点关注的题目,可以设置特殊的批改规则,以确保作业批改的准确性和有效性。因此,作业轻批机的多类型作业支持功能对于提升作业批改效率和教学质量都具有重要的作用。 智能纠错功能 作业轻批机具备智能纠错和标记功能,能够自动识别作业中的错误。用不同的颜色或符号标记出错误的地方,方便教师和学生查看。对于一些常见的错误,还能给出提示和建议。例如,对于拼写错误,提示正确的拼写方式。 智能纠错功能的应用,能够提高作业批改的准确性和效率。教师在批改作业时,可以快速地发现学生的错误,并根据提示和建议进行修改。这样不仅节省了时间,还提高了批改的质量。同时,智能纠错功能还可以帮助学生提高学习效果。学生在查看作业时,可以清楚地看到自己的错误和正确答案,从而及时纠正错误,避免再次犯错。 在实际的教学中,教师可以根据作业的类型和难度,设置智能纠错功能的参数,以确保纠错的准确性和有效性。同时,教师还可以定期对智能纠错功能进行更新和维护,保证其正常运行。因此,作业轻批机的智能纠错功能对于提升作业批改效率和教学质量都具有重要的作用。 详细报告生成 作业轻批机的软件能够生成详细的作业报告,包括学生的得分、错题分析等。报告可以以图表、表格等形式呈现,直观清晰。帮助教师全面了解学生的作业情况,为教学提供参考。例如, 作业模块实施流程思考 前期准备阶段 需求调研分析 深入学校开展全面调研,与教师、学生和管理人员进行充分交流。详细了解学校现有的作业批改方式,包括人工批改的流程、耗时以及存在的痛点问题。收集教师对作业轻批机的功能和性能需求,例如是否需要支持特定学科的特殊批改规则,是否希望具备与现有教学系统的对接功能等。通过与学生的交流,了解他们对作业反馈的期望和需求。与管理人员沟通,掌握学校的教学管理目标和对作业批改效率提升的预期。综合各方意见,为后续的采购和实施提供准确的依据。 在调研过程中,采用问卷调查、面对面访谈和实地观察等多种方式,确保收集到的信息全面且准确。对教师提出的特殊功能需求进行详细记录和分析,评估其可行性和实现难度。同时,关注学生对作业反馈及时性和个性化的需求,以便作业轻批机能更好地满足学生的学习需求。此外,还需考虑学校的发展规划和未来的教学需求变化,使作业轻批机的选择具有前瞻性和适应性。 通过深入的需求调研分析,能够精准把握学校对作业轻批机的实际需求,避免采购的设备与学校的教学实际脱节。为后续的采购计划制定提供科学的依据,确保作业轻批机能够真正提升学校的作业批改效率和教学质量。 采购计划制定 根据调研结果,制定科学合理的作业轻批机采购计划。首先确定设备的数量,要充分考虑学校的班级数量、学生人数以及作业批改的工作量。同时,结合学校的预算和实际需求,选择性价比高的设备型号和品牌。在选择设备时,要综合考虑设备的性能、功能、稳定性以及售后服务等因素。对市场上的不同品牌和型号进行详细的比较和分析,筛选出最符合学校需求的产品。 以下是一个采购计划示例表格: 学校规模 班级数量 学生人数 所需设备数量 推荐设备型号 预算金额 小型学校 10-20个 500-1000人 2-3台 型号A 10-15万元 中型学校 20-30个 1000-1500人 3-5台 型号B 15-25万元 大型学校 30个以上 1500人以上 5台以上 型号C 25万元以上 在制定采购计划时,要充分考虑学校的发展规划和未来的教学需求变化,预留一定的设备扩充空间。同时,与供应商进行充分的沟通和协商,争取最优惠的采购价格和良好的售后服务。确保采购的作业轻批机能够满足学校当前和未来的教学需求。 基础设施评估 与学校的信息技术部门进行深入沟通,对学校的网络和电力等基础设施进行全面评估。首先,测试学校网络的带宽和稳定性,确保其足够支持作业轻批机的数据传输。在高峰时段进行网络速度测试,评估网络的承载能力。检查电力供应是否稳定,是否存在电压波动等问题,如有需要,考虑进行电力改造。对学校的机房环境进行检查,确保其具备良好的通风、散热和防尘条件,以保障作业轻批机的正常运行。 在评估过程中,详细记录网络和电力的各项参数,与作业轻批机的技术要求进行对比。如果发现网络带宽不足或电力供应不稳定等问题,及时制定解决方案。例如,建议学校升级网络设备或增加电力稳压器等。同时,考虑作业轻批机的分布位置,合理规划网络布线和电力接入点,确保设备能够顺利连接和运行。 通过对基础设施的评估和优化,为作业轻批机的稳定运行提供可靠的保障。避免因网络或电力问题导致设备故障或数据传输不畅,影响作业批改的效率和质量。 安装调试准备 准备好设备安装和调试所需的各种工具和材料,如螺丝刀、扳手、网线、电源线等。确保工具的质量和规格符合安装要求,材料的数量充足。安排专业的技术人员进行安装和调试工作,技术人员需具备丰富的作业轻批机安装调试经验,熟悉设备的结构和操作流程。在安装调试前,对技术人员进行培训,使其了解学校的具体需求和作业轻批机的特殊设置要求。 对作业轻批机进行全面的检查,确保设备在运输过程中没有损坏。准备好安装所需的场地,清理场地内的杂物,确保场地整洁、通风良好且光线充足。制定详细的安装调试计划,明确各个步骤的时间节点和责任人。在安装调试过程中,严格按照操作规范进行,确保设备的安装牢固、连接正确。 通过充分的安装调试准备工作,能够确保作业轻批机的安装调试工作顺利进行,减少安装过程中出现的问题和故障。为设备的正常运行和后续的使用奠定良好的基础。 设备安装调试阶段 设备安装定位 根据学校的实际情况,精心确定作业轻批机的安装位置。选择通风良好的地方,以保证设备在运行过程中能够有效散热,延长设备的使用寿命。光线充足的位置便于教师操作和查看设备的运行状态。同时,要确保安装位置便于操作,避免因位置不当导致操作不便。将作业轻批机安装在教师办公室的工作台上时,要考虑工作台的承重能力和稳定性,确保设备安装牢固,避免晃动和震动影响设备的正常运行。 在确定安装位置时,还要考虑设备与其他办公设备的布局,避免相互干扰。例如,要远离强磁场和强电场的设备,防止对作业轻批机的数据传输和处理产生影响。同时,要预留足够的空间用于设备的维护和检修,方便技术人员进行日常的保养和故障排除。 通过合理的设备安装定位,能够为作业轻批机创造良好的运行环境,提高设备的使用效率和稳定性。确保教师能够方便、快捷地使用设备进行作业批改,提升教学工作的效率。 硬件连接与测试 进...
龙港市中小学智慧校园2.0改造提升工程投标方案.docx
下载提示

1.本文档仅提供部分内容试读;

2.支付并下载文件,享受无限制查看;

3.本网站所提供的标准文本仅供个人学习、研究之用,未经授权,严禁复制、发行、汇编、翻译或网络传播等,侵权必究;

4.左侧添加客服微信获取帮助;

5.本文为word版本,可以直接复制编辑使用。


这个人很懒,什么都没留下
未认证用户 查看用户
该文档于 上传
×
精品标书制作
百人专家团队
擅长领域:
工程标 服务标 采购标
16852
已服务主
2892
中标量
1765
平台标师
扫码添加客服
客服二维码
咨询热线:192 3288 5147
公众号
微信客服
客服