文库 服务类投标方案 宣传服务

公共文化云资源录制采集.docx

DOCX   1484页   下载232   2025-07-07   浏览137   收藏56   点赞996   评分-   937738字   228.00

AI慧写标书

十分钟千页标书高效生成

温馨提示:当前文档最多只能预览 15 页,若文档总页数超出了 15 页,请下载原文档以浏览全部内容。
公共文化云资源录制采集.docx 第1页
公共文化云资源录制采集.docx 第2页
公共文化云资源录制采集.docx 第3页
公共文化云资源录制采集.docx 第4页
公共文化云资源录制采集.docx 第5页
公共文化云资源录制采集.docx 第6页
公共文化云资源录制采集.docx 第7页
公共文化云资源录制采集.docx 第8页
公共文化云资源录制采集.docx 第9页
公共文化云资源录制采集.docx 第10页
公共文化云资源录制采集.docx 第11页
公共文化云资源录制采集.docx 第12页
公共文化云资源录制采集.docx 第13页
公共文化云资源录制采集.docx 第14页
公共文化云资源录制采集.docx 第15页
剩余1469页未读, 下载浏览全部

开通会员, 优惠多多

6重权益等你来

首次半价下载
折扣特惠
上传高收益
特权文档
AI慧写优惠
专属客服
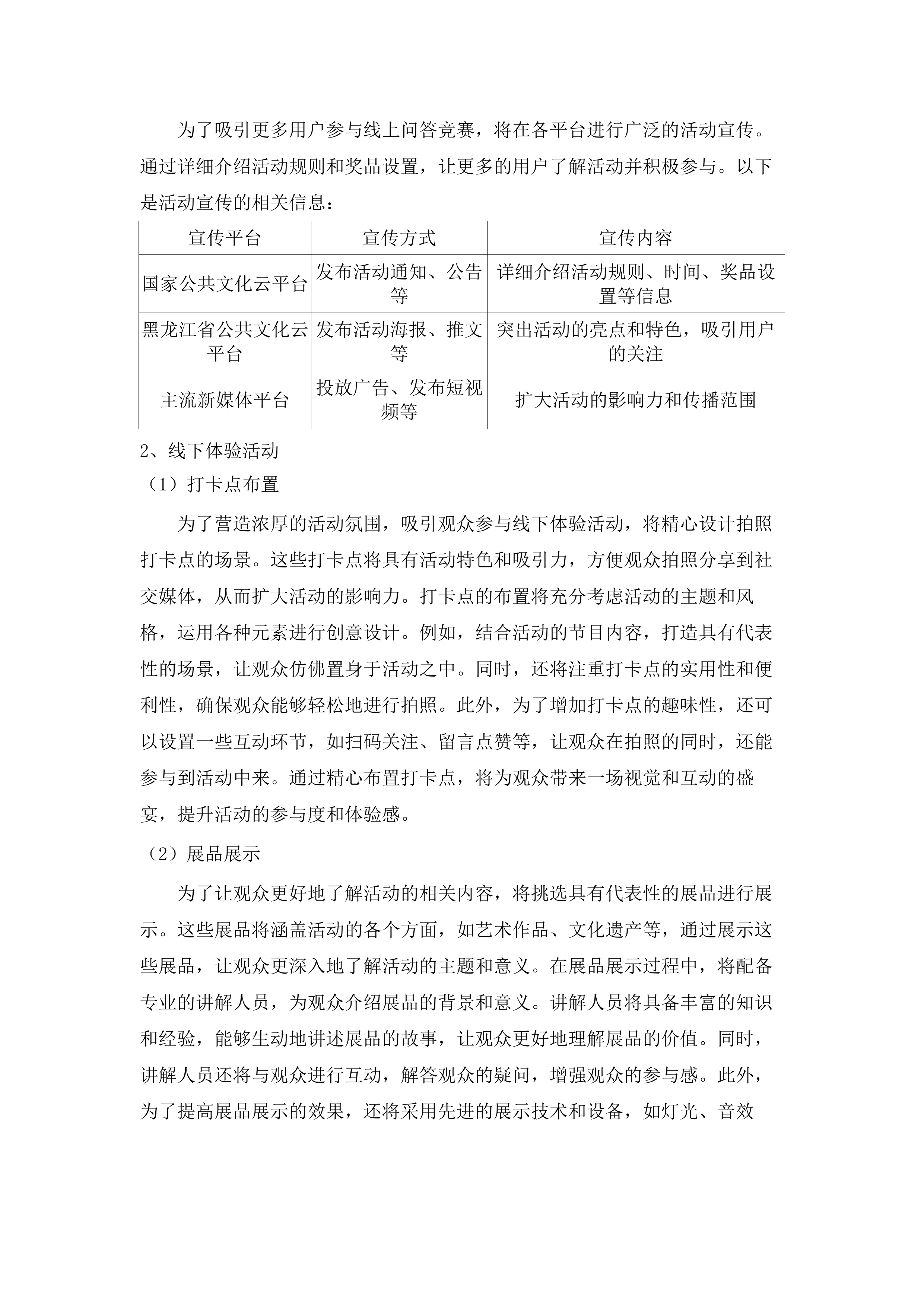
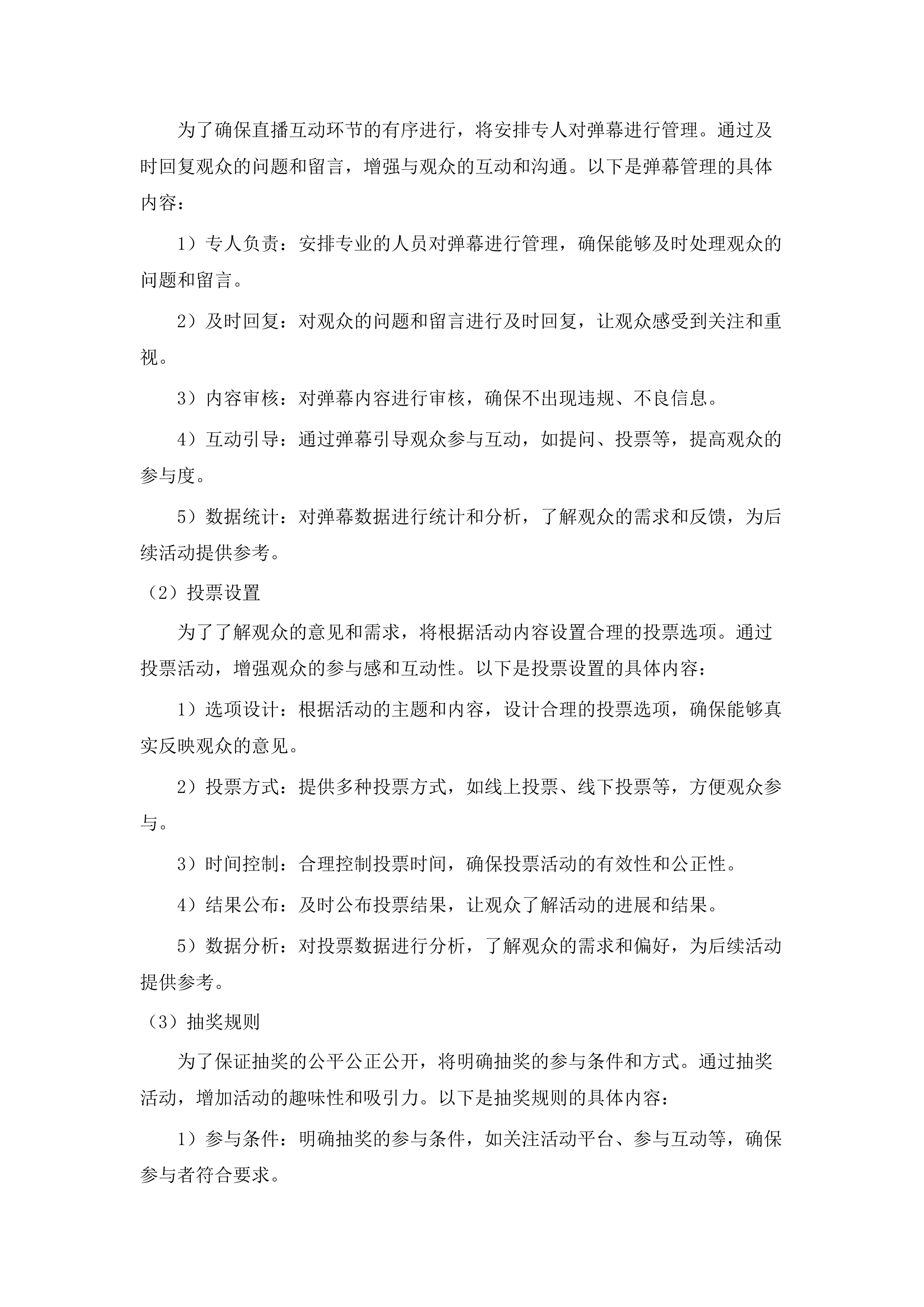
公共文化云资源录制采集 第一章 直录播实施方案 10 第一节 直播执行方案 10 一、 宣传预热策划 10 二、 现场布设方案 24 三、 导播流程设计 41 第二节 拍摄方案 59 一、 拍摄大纲制定 59 二、 直播画面标准 71 三、 后期制作流程 89 第三节 实施组织方案 111 一、 人力资源配置 111 二、 内容审核机制 125 三、 技术保障措施 137 第二章 学才艺服务方案 157 第一节 服务目标 157 一、 基层群众艺术素养提升 157 二、 师资队伍建设 171 第二节 课程规划 186 一、 艺术门类课程设置 186 二、 课程制作标准 202 第三节 实施方案 212 一、 课程录制管理 212 二、 资源加工处理 231 第四节 发布与推广 242 一、 双云平台发布 242 二、 新媒体推广策略 258 第三章 订场馆服务方案 271 第一节 服务目标 271 一、 场馆信息采集目标 271 二、 信息对接目标 285 第二节 更新与发布场馆信息 298 一、 信息采集流程 298 二、 信息发布管理 310 第三节 采集整合数字场馆资源信息 326 一、 资源采集机制 326 二、 数据处理与存储 340 第四节 意识形态审核机制 356 一、 审核团队建设 356 二、 审核流程管理 369 第五节 运维管理与日常支持 379 一、 运维体系构建 379 二、 日常支持服务 393 第四章 赶大集专区建设方案 406 第一节 页面设计 406 一、 首页布局设计 406 二、 移动端适配方案 426 第二节 开设文创店铺 431 一、 店铺分类体系 431 二、 交易安全方案 450 第三节 前后端功能设计 464 一、 用户交互功能 464 二、 后台管理系统 478 第四节 文采会专题建设 499 一、 虚拟展厅搭建 499 二、 供需对接机制 516 第五节 文创产品设计 532 一、 非遗元素产品 532 二、 地域特色产品 547 第五章 全民艺术普及资源库建设方案 562 第一节 内容规划 562 一、 黑龙江省文旅特色资源库建设 562 二、 资源分类与呈现形式 578 第二节 制作方案 593 一、 直录播活动执行方案 593 二、 学才艺课程制作体系 609 三、 场馆信息采集运维 619 第三节 成果提交 637 一、 双云平台对接方案 637 二、 全媒体素材包制作 647 第六章 宣传推广服务方案 665 第一节 直播推广计划 665 一、 预热宣传时间节点 665 二、 目标受众定位 674 三、 推广平台选择 682 四、 宣传素材制作标准 693 第二节 直播推广流程 698 一、 前期准备工作 698 二、 内容策划执行 711 三、 素材制作审核 722 四、 效果评估改进 734 第三节 线上活动推广服务方案 743 一、 线上海报设计 743 二、 线上互动游戏 751 三、 H5页面开发 757 四、 短视频预告制作 765 第四节 线下活动推广服务方案 773 一、 门型宣传展架布置 773 二、 活动宣传折页发放 782 三、 户外广告投放 789 四、 线下推广活动 794 第七章 内容审核方案 806 第一节 内容审核机制 806 一、 分级分类审核机制 806 二、 审核职责分工 816 第二节 实时监测管理 830 一、 技术监测系统 830 二、 人员监测配置 843 第三节 审核流程设计 861 一、 三阶段审核流程 861 二、 审核记录管理 874 第四节 意识形态审核 885 一、 专业审核团队 885 二、 重点防范内容 897 第八章 后期成品生产制作方案 912 第一节 视频剪辑能力 912 一、 素材筛选与粗剪流程 912 二、 精剪与特效合成 922 三、 字幕与音频处理 932 第二节 视频包装能力 947 一、 品牌视觉系统设计 947 二、 专场包装元素库 957 三、 多终端适配方案 967 第三节 编转码与遮幅处理 979 一、 智能编码工作流 979 二、 动态遮幅技术 991 三、 质量控制体系 1001 第四节 策划与编排能力 1010 一、 内容结构化设计 1010 二、 多版本输出策略 1018 三、 跨平台传播优化 1030 第五节 后期制作团队配置 1042 一、 专业技术岗位设置 1042 二、 设备资源保障 1051 三、 应急响应机制 1064 第九章 运营服务方案 1077 第一节 运营机制 1077 一、 运营组织架构设计 1077 二、 运营工作流程规划 1088 第二节 运营服务内容 1099 一、 全民艺术普及直录播 1099 二、 学才艺课程资源管理 1106 三、 场馆信息采集维护 1116 第三节 运营流程 1122 一、 标准化操作体系 1122 二、 赶大集专区运营 1131 第四节 运营服务分析 1138 一、 数据监测体系 1138 二、 艺术普及资源分析 1151 第五节 运营内容审核 1160 一、 三级审核机制 1160 二、 意识形态管控 1168 第十章 对接融合方案 1178 第一节 平台对接流程 1178 一、 前期沟通确认接口规范 1178 二、 数据格式定义 1186 三、 测试环境搭建 1195 四、 接口联调测试 1209 五、 正式上线部署 1224 第二节 对接方式 1233 一、 API接口技术方案 1233 二、 Web服务接口文档 1244 三、 数据交换安全保障 1253 第三节 对接标准 1262 一、 数据结构规范 1262 二、 资源编码规则 1270 三、 内容分类体系 1279 第四节 平台对接保障措施 1288 一、 专项对接小组组建 1288 二、 对接进度计划管理 1301 三、 日常汇报机制 1310 第五节 对接能力承诺与证明材料 1326 一、 成功案例合同扫描件 1327 二、 数据反馈截图 1329 三、 验收报告 1330 四、 30日完成承诺书 1331 第十一章 应急处理方案 1336 第一节 应急处理机制 1336 一、 全天候值班机制 1336 二、 突发事件处置 1349 第二节 即时阻断直播能力 1364 一、 内容监管系统 1364 二、 导播联动体系 1374 第三节 应急预案 1386 一、 多场景处置方案 1386 二、 演练优化机制 1400 第十二章 培训服务方案 1411 第一节 培训计划 1411 一、 全年培训计划制定 1411 二、 直录播技术培训 1419 第二节 培训流程 1427 一、 标准化流程建设 1427 二、 证书管理流程 1440 第三节 培训内容 1450 一、 平台使用规范培训 1450 二、 视频制作技术培训 1458 第四节 师资保障 1467 一、 专家团队组建 1467 二、 教学质量监控 1470 第五节 培训经验 1479 一、 公共文化数字化案例 1479 二、 服务能力证明 1481 直录播实施方案 直播执行方案 宣传预热策划 线上线下互动活动 线上问答竞赛 问题设置 为了增强线上问答竞赛的吸引力和参与度,问题的设置将紧密围绕直播活动的主题、参与人员、节目内容等方面。通过精心设计问题,确保具有一定的趣味性和知识性,以激发参与者的兴趣和积极性。以下是问题设置的相关信息: 类别 描述 主题相关问题 围绕直播活动的主题,设计一些与活动主题紧密相关的问题,让参与者更好地了解活动的核心内容。 参与人员问题 涉及参与活动的主要人员,如演员、嘉宾等,了解参与者对他们的认知和了解程度。 节目内容问题 针对活动中的节目内容,设计一些关于节目特色、亮点等方面的问题,增加参与者对节目的关注度。 答题奖励 为了鼓励参与者积极参与线上问答竞赛,将为答题正确的参与者提供丰富的奖励。这些奖励将包括活动定制的纪念品、优惠券等,以激发参与者的积极性和热情。以下是答题奖励的具体内容: 1)活动定制纪念品:为答题正确的参与者提供具有活动特色的定制纪念品,如徽章、钥匙链等,让参与者留下美好的回忆。 2)优惠券:发放相关的优惠券,如文化产品优惠券、演出门票优惠券等,让参与者在享受活动的同时,还能获得实际的优惠。 3)其他奖励:根据活动的具体情况,还可能提供其他形式的奖励,如积分、抽奖机会等,增加活动的趣味性和吸引力。 活动宣传 为了吸引更多用户参与线上问答竞赛,将在各平台进行广泛的活动宣传。通过详细介绍活动规则和奖品设置,让更多的用户了解活动并积极参与。以下是活动宣传的相关信息: 宣传平台 宣传方式 宣传内容 国家公共文化云平台 发布活动通知、公告等 详细介绍活动规则、时间、奖品设置等信息 黑龙江省公共文化云平台 发布活动海报、推文等 突出活动的亮点和特色,吸引用户的关注 主流新媒体平台 投放广告、发布短视频等 扩大活动的影响力和传播范围 线下体验活动 打卡点布置 为了营造浓厚的活动氛围,吸引观众参与线下体验活动,将精心设计拍照打卡点的场景。这些打卡点将具有活动特色和吸引力,方便观众拍照分享到社交媒体,从而扩大活动的影响力。打卡点的布置将充分考虑活动的主题和风格,运用各种元素进行创意设计。例如,结合活动的节目内容,打造具有代表性的场景,让观众仿佛置身于活动之中。同时,还将注重打卡点的实用性和便利性,确保观众能够轻松地进行拍照。此外,为了增加打卡点的趣味性,还可以设置一些互动环节,如扫码关注、留言点赞等,让观众在拍照的同时,还能参与到活动中来。通过精心布置打卡点,将为观众带来一场视觉和互动的盛宴,提升活动的参与度和体验感。 展品展示 为了让观众更好地了解活动的相关内容,将挑选具有代表性的展品进行展示。这些展品将涵盖活动的各个方面,如艺术作品、文化遗产等,通过展示这些展品,让观众更深入地了解活动的主题和意义。在展品展示过程中,将配备专业的讲解人员,为观众介绍展品的背景和意义。讲解人员将具备丰富的知识和经验,能够生动地讲述展品的故事,让观众更好地理解展品的价值。同时,讲解人员还将与观众进行互动,解答观众的疑问,增强观众的参与感。此外,为了提高展品展示的效果,还将采用先进的展示技术和设备,如灯光、音效等,营造出良好的展示氛围。通过展品展示和专业讲解,将为观众带来一场文化和艺术的盛宴,提升观众的文化素养和审美水平。 展品展示 现场互动 为了增强观众与活动的互动性,将在现场设置丰富多样的互动环节。这些互动环节将包括抽奖、小游戏等,让观众在参与活动的过程中,感受到更多的乐趣和惊喜。以下是现场互动的具体内容: 1)抽奖活动:设置不同等级的奖项,让观众有机会获得丰厚的奖品。抽奖方式将采用公平、公正、公开的原则,确保每个观众都有平等的机会参与。 2)小游戏:设计一些与活动主题相关的小游戏,如拼图、猜谜语等,让观众在游戏中了解活动的相关知识。 3)其他互动环节:根据活动的具体情况,还可以设置其他形式的互动环节,如签名留念、合影等,让观众留下美好的回忆。 直播互动环节 弹幕管理 为了确保直播互动环节的有序进行,将安排专人对弹幕进行管理。通过及时回复观众的问题和留言,增强与观众的互动和沟通。以下是弹幕管理的具体内容: 1)专人负责:安排专业的人员对弹幕进行管理,确保能够及时处理观众的问题和留言。 2)及时回复:对观众的问题和留言进行及时回复,让观众感受到关注和重视。 3)内容审核:对弹幕内容进行审核,确保不出现违规、不良信息。 4)互动引导:通过弹幕引导观众参与互动,如提问、投票等,提高观众的参与度。 5)数据统计:对弹幕数据进行统计和分析,了解观众的需求和反馈,为后续活动提供参考。 投票设置 为了了解观众的意见和需求,将根据活动内容设置合理的投票选项。通过投票活动,增强观众的参与感和互动性。以下是投票设置的具体内容: 1)选项设计:根据活动的主题和内容,设计合理的投票选项,确保能够真实反映观众的意见。 2)投票方式:提供多种投票方式,如线上投票、线下投票等,方便观众参与。 3)时间控制:合理控制投票时间,确保投票活动的有效性和公正性。 4)结果公布:及时公布投票结果,让观众了解活动的进展和结果。 5)数据分析:对投票数据进行分析,了解观众的需求和偏好,为后续活动提供参考。 抽奖规则 为了保证抽奖的公平公正公开,将明确抽奖的参与条件和方式。通过抽奖活动,增加活动的趣味性和吸引力。以下是抽奖规则的具体内容: 1)参与条件:明确抽奖的参与条件,如关注活动平台、参与互动等,确保参与者符合要求。 2)抽奖方式:采用公平、公正、公开的抽奖方式,如随机抽取、系统自动抽取等,确保每个参与者都有平等的机会。 3)奖品设置:设置丰富多样的奖品,如活动门票、纪念品、优惠券等,吸引参与者的关注。 4)结果公布:及时公布抽奖结果,让参与者了解自己是否中奖。 5)领奖方式:明确领奖的方式和时间,确保中奖者能够顺利领取奖品。 多平台联合推广 公共文化云平台推广 专题页面设计 为了让用户快速了解活动信息,将设计简洁明了、具有吸引力的活动专题页面。通过突出活动的主题和亮点,吸引用户的关注和参与。专题页面的设计将充分考虑用户的需求和体验,采用简洁的布局和清晰的导航,让用户能够轻松找到所需信息。同时,将运用丰富的图片和视频素材,展示活动的精彩瞬间和特色亮点,增强页面的视觉效果。此外,还将设置互动环节,如留言评论、投票等,增加用户的参与度和粘性。通过精心设计专题页面,将为用户提供一个优质的活动展示平台,提升活动的宣传效果。 信息更新维护 为了确保用户获取到最新的活动动态,将及时更新活动专题页面的信息。包括活动进展、节目变更等内容,让用户能够第一时间了解活动的最新情况。信息更新维护将建立完善的机制,安排专人负责页面信息的更新和审核。在活动进行过程中,及时收集和整理活动的相关信息,如活动照片、视频、新闻报道等,并将其发布到专题页面上。同时,对页面上的旧信息进行清理和更新,确保页面信息的准确性和及时性。此外,还将定期对专题页面进行检查和维护,确保页面的正常运行和稳定性。通过及时更新维护信息,将为用户提供一个实时、准确的活动信息平台,提升用户的参与度和满意度。 平台互动推广 为了增加用户的参与度和粘性,将在平台上发起与活动相关的话题讨论、投票等互动活动。通过这些互动活动,吸引用户的关注和参与,提升活动的影响力。以下是平台互动推广的具体内容: 1)话题讨论:发起与活动主题相关的话题讨论,引导用户参与讨论,分享自己的观点和想法。 2)投票活动:设置与活动相关的投票选项,让用户表达自己的意见和偏好。 3)问答活动:开展问答活动,解答用户关于活动的疑问,增加用户对活动的了解。 4)分享活动:鼓励用户分享活动信息到社交媒体,扩大活动的传播范围。 5)奖励机制:为参与互动活动的用户提供一定的奖励,如积分、优惠券等,激励用户积极参与。 主流新媒体平台推广 短视频制作 为了吸引用户的关注和分享,将制作具有吸引力的活动宣传短视频。通过突出活动的精彩瞬间和特色亮点,展示活动的魅力和价值。短视频的制作将采用专业的拍摄设备和后期制作技术,确保视频的质量和效果。在拍摄过程中,将捕捉活动的精彩瞬间,如表演、互动等,让用户感受到活动的热烈氛围。同时,将运用丰富的音乐、特效等元素,增强视频的吸引力和感染力。此外,还将根据不同平台的特点和用户喜好,对视频进行剪辑和优化,确保视频能够在各个平台上获得良好的传播效果。通过制作精彩的短视频,将为活动的推广提供有力的支持,吸引更多用户的关注和参与。 文案策划撰写 为了提高活动宣传文案的传播效果,将撰写生动有趣、富有感染力的文案。结合平台的特点和用户喜好,精准地传达活动的信息和价值。文案策划撰写将深入了解活动的主题和目标受众,根据不同平台的特点和用户喜好,制定个性化的文案策略。在文案内容上,将突出活动的亮点和特色,如精彩的节目内容、知名的参与人员、创新的活动形式等,吸引用户的关注。同时,将运用生动有趣的语言和富有感染力的表达方式,激发用户的兴趣和参与欲望。此外,还将注意文案的长度和结构,确保文案简洁明了、易于阅读。通过撰写优质的宣传文案,将为活动的推广提供有力的支持,提升活动的知名度和影响力。 平台广告投放 为了提高活动的曝光度,将根据活动的目标受众和推广需求,在主流新媒体平台上进行精准的广告投放。通过广告投放,吸引更多潜在用户的关注和参与。以下是平台广告投放的具体内容: 1)目标受众定位:通过数据分析和市场调研,精准定位活动的目标受众,确定广告投放的平台和人群。 2)广告形式选择:根据平台的特点和用户喜好,选择合适的广告形式,如图片广告、视频广告、信息流广告等。 3)投放时间安排:合理安排广告投放的时间,确保在活动期间获得最大的曝光度。 4)广告效果监测:实时监测广告投放的效果,根据数据反馈及时调整投放策略,提高广告的转化率。 5)预算控制:根据活动的预算,合理控制广告投放的费用,确保广告投放的效益最大化。 合作媒体宣传报道 媒体邀请沟通 为了让更多的人了解活动,将提前与合作媒体进行沟通,邀请媒体记者参与活动。通过提供详细的活动资料和采访安排,确保媒体能够全面、深入地报道活动。媒体邀请沟通将制定详细的计划,提前确定合作媒体的名单,并与媒体进行沟通和协商。在邀请媒体时,将提供活动的详细信息,如活动时间、地点、主题、内容等,吸引媒体的关注。同时,将为媒体记者提供便利的采访条件,如安排采访时间、提供采访对象等,确保媒体能够顺利进行采访。此外,还将与媒体保持密切的联系,及时了解媒体的报道需求和意见,为媒体提供必要的支持和协助。通过与合作媒体的有效沟通和合作,将为活动的宣传报道提供有力的支持,提升活动的知名度和影响力。 报道内容策划 为了确保媒体报道具有吸引力和影响力,将与媒体合作策划报道内容。通过突出活动的重点和亮点,吸引读者的关注和兴趣。报道内容策划将深入了解活动的主题和目标受众,根据媒体的特点和读者的需求,制定个性化的报道方案。在报道内容上,将突出活动的重点和亮点,如精彩的节目内容、知名的参与人员、创新的活动形式等,吸引读者的关注。同时,将运用生动有趣的语言和富有感染力的表达方式,激发读者的兴趣和参与欲望。此外,还将注意报道的角度和深度,确保报道能够全面、深入地反映活动的价值和意义。通过与媒体的合作策划,将为活动的宣传报道提供有力的支持,提升活动的知名度和影响力。 报道效果跟踪 为了了解媒体报道的效果,将及时跟踪媒体报道的传播范围和影响力。通过分析报道的数据和反馈,为后续的活动推广提供参考。以下是报道效果跟踪的具体内容: 1)数据收集:收集媒体报道的相关数据,如报道的阅读量、转发量、评论量等,了解报道的传播范围和影响力。 2)反馈分析:分析读者的反馈意见和建议,了解读者对报道内容的满意度和需求。 3)效果评估:根据数据和反馈,评估报道的效果,确定报道的优点和不足之处。 4)策略调整:根据评估结果,调整后续的活动推广策略,提高活动的宣传效果。 5)持续跟踪:持续跟踪媒体报道的效果,及时发现问题并解决问题,确保活动的推广工作能够顺利进行。 活动海报设计 设计风格确定 主题元素提取 为了使海报能够准确传达活动的信息和特色,将从活动的主题中提取关键元素。如活动名称、表演节目、参与人员等,并将这些元素融入到海报设计中。主题元素提取将深入研究活动的主题和内容,挖掘其中的核心信息和特色亮点。通过对活动的了解和分析,确定能够代表活动主题的关键元素,如活动的标志、口号、代表性的节目等。在提取元素时,将注重元素的独特性和代表性,确保元素能够准确地传达活动的信息和特色。同时,将考虑元素的视觉效果和可操作性,确保元素能够在海报设计中得到良好的呈现。将提取的关键元素进行合理的组合和运用,使海报能够直观地展示活动的主题和特色,吸引观众的关注。 色彩搭配协调 为了确保海报的视觉效果良好,将选择与活动主题相符合的色彩搭配。通过合理的色彩组合,使海报的色彩协调、和谐,增强海报的吸引力。色彩搭配协调将根据活动的主题和氛围,选择合适的色彩方案。如活动主题为欢快、活泼的,将选择明亮、鲜艳的色彩;活动主题为庄重、严肃的,将选择深沉、稳重的色彩。在色彩搭配上,将遵循色彩的对比和协调原则,确保色彩之间的搭配既能够形成鲜明的对比,又能够保持和谐统一。同时,将注意色彩的比例和分布,确保海报的色彩不会过于繁杂或单调。通过精心的色彩搭配,将为海报营造出良好的视觉氛围,提升海报的宣传效果。 风格创新突破 为了使海报更具吸引力和独特性,将在遵循活动主题的基础上,尝试创新的设计风格。通过独特的设计手法和表现形式,展现活动的个性和魅力。以下是风格创新突破的具体内容: 1)尝试新的设计手法:运用新颖的设计手法,如立体效果、渐变效果、光影效果等,增强海报的视觉冲击力。 2)融合多元文化元素:将不同文化的元素进行融合,创造出独特的设计风格,展现活动的多元性和包容性。 3)结合现代科技元素:运用现代科技手段,如虚拟现实、增强现实等,为海报增添科技感和时尚感。 4)突破传统形式限制:尝试突破传统海报的形式限制,采用异形海报、互动海报等形式,吸引观众的关注。 5)注重细节处理:在海报设计中,注重细节的处理,如字体的选择、图案的绘制等,使海报更加精致和完美。 信息展示优化 信息筛选整合 为了避免海报信息过于繁杂,将筛选出活动中最重要的信息进行展示。通过合理的信息筛选和整合,使海报的信息更加清晰、明确。以下是信息筛选整合的具体内容: 1)确定核心信息:明确活动的核心信息,如活动名称、时间、地点、主要嘉宾等,将这些信息作为海报展示的重点。 2)去除冗余信息:对活动的相关信息进行梳理和筛选,去除不必要的信息,如活动的细则、注意事项等,使海报的信息更加简洁。 3)整合相似信息:将相似的信息进行整合,如活动的节目内容、表演形式等,使海报的信息更加有条理。 4)突出关键信息:通过字体、颜色、大小等方式,突出关键信息,使观众能够快速关注到重要内容。 5)合理布局信息:根据海报的设计风格和信息内容,合理布局信息的位置和排版,使海报的整体结构更加美观。 字体选择搭配 为了确保海报上的信息清晰可读,将选择合适的字体和字号。同时,注意字体的搭配,使海报的视觉效果更加协调。以下是字体选择搭配的相关信息: 类别 描述 字体选择 根据活动的主题和风格,选择简洁、易读的字体。避免使用过于复杂或难以辨认的字体。 字号设置 根据信息的重要程度,设置不同的字号。重要信息使用较大的字号,次要信息使用较小的字号。 字体搭配 选择两种或三种字体进行搭配,确保字体之间的风格协调。避免使用过多的字体,以免造成视觉混乱。 颜色搭配 字体的颜色要与海报的背景颜色形成鲜明的对比,确保信息的清晰可读。 布局设计调整 为了使海报的整体结构更加美观,将根据海报的设计风格和信息内容,合理调整信息的布局。通过精心的布局设计,使海报的各个元素之间相互协调、相互呼应。布局设计调整将首先对海报的整体布局进行规划,确定各个元素的大致位置和所占比例。然后,根据信息的重要程度和逻辑关系,对元素进行排序和分组。在布局过程中,将注重元素之间的间距和平衡,避免出现过于拥挤或空旷的情况。同时,将运用对齐、对称等设计原则,使海报的结构更加稳定和有序。此外,还将考虑海报的阅读顺序和视觉流程,确保观众能够自然地浏览海报上的信息。通过合理的布局设计调整,将为海报打造一个美观、舒适的视觉效果,提升海报的宣传效果。 视觉效果提升 图片素材选择 为了增强海报的视觉吸引力,将选择具有代表性和吸引力的图片素材。确保图片的质量和清晰度,为海报增添亮点。以下是图片素材选择的相关信息: 类别 描述 代表性图片 选择能够代表活动主题和特色的图片,如活动现场照片、表演节目图片等,让观众能够快速了解活动的内容。 高质量图片 确保图片的质量和清晰度,避免使用模糊、低分辨率的图片。可以选择高清图片或通过后期处理提高图片的质量。 多样化图片 选择多样化的图片素材,如不同角度、不同场景的图片,使海报更加丰富和生动。 风格统一图片 图片的风格要与海报的整体设计风格相统一,确保海报的视觉效果协调一致。 图形元素运用 为了增强海报的视觉效果,将运用简洁、美观的图形元素进行装饰。如线条、形状、图标等,使海报更加生动和吸引人。以下是图形元素运用的相关信息: 类别 描述 线条运用 运用不同粗细、颜色和样式的线条,分割海报的空间,引导观众的视线,增强海报的层次感。 形状运用 使用简单的几何形状,如圆形、方形、三角形等,与图片和文字相结合,营造出独特的视觉效果。 图标运用 选择与活动相关的图标,如音乐图标、舞蹈图标等,增强海报的表现力和识别度。 组合运用 将线条、形状和图标进行组合运用,创造出丰富多样的图形效果,使海报更加生动有趣。 特效制作处理 为了使海报更加生动和吸引人,将根据海报的设计需求,合理制作和运用特效。通过特效的运用,增强海报的视觉冲击力和艺术感染力。特效制作处理将根据海报的主题和风格,选择合适的特效类型。如光影特效、渐变特效、模糊特效等,以营造出不同的氛围和效果。在制作特效时,将注重特效的自然度和协调性,避免特效过于夸张或生硬。同时,将根据海报的信息内容和布局,合理运用特效,使特效能够突出重点、增强表现力。此外,还将注意特效的使用频率和强度,避免特效过多或过强影响海报的整体视觉效果。通过精心制作和运用特效,将为海报增添独特的魅力和吸引力,提升海报的宣传效果。 宣传软文撰写 内容策划构思 活动亮点挖掘 为了吸引读者的关注和兴趣,将深入挖掘活动的独特亮点和优势。如精彩的节目内容、知名的参与人员、创新的活动形式等,将这些亮点作为软文的核心内容进行宣传。活动亮点挖掘将对活动的各个方面进行全面的分析和研究,了解活动的特色和优势。通过与活动组织者的沟通和交流,获取活动的内部信息和独家资源。同时,关注活动的最新动态和热点话题,及时捕捉活动的亮点
公共文化云资源录制采集.docx
下载提示

1.本文档仅提供部分内容试读;

2.支付并下载文件,享受无限制查看;

3.本网站所提供的标准文本仅供个人学习、研究之用,未经授权,严禁复制、发行、汇编、翻译或网络传播等,侵权必究;

4.左侧添加客服微信获取帮助;

5.本文为word版本,可以直接复制编辑使用。


这个人很懒,什么都没留下
未认证用户 查看用户
该文档于 上传
推荐文档
×
精品标书制作
百人专家团队
擅长领域:
工程标 服务标 采购标
16852
已服务主
2892
中标量
1765
平台标师
扫码添加客服
客服二维码
咨询热线:192 3288 5147
公众号
微信客服
客服