文库 工程类投标方案 治理工程

防汛排涝应急设施设备更新工程投标方案.docx

DOCX   632页   下载476   2025-08-30   浏览85   收藏32   点赞174   评分-   384958字   158.00

AI慧写标书

十分钟千页标书高效生成

温馨提示:当前文档最多只能预览 15 页,若文档总页数超出了 15 页,请下载原文档以浏览全部内容。
防汛排涝应急设施设备更新工程投标方案.docx 第1页
防汛排涝应急设施设备更新工程投标方案.docx 第2页
防汛排涝应急设施设备更新工程投标方案.docx 第3页
防汛排涝应急设施设备更新工程投标方案.docx 第4页
防汛排涝应急设施设备更新工程投标方案.docx 第5页
防汛排涝应急设施设备更新工程投标方案.docx 第6页
防汛排涝应急设施设备更新工程投标方案.docx 第7页
防汛排涝应急设施设备更新工程投标方案.docx 第8页
防汛排涝应急设施设备更新工程投标方案.docx 第9页
防汛排涝应急设施设备更新工程投标方案.docx 第10页
防汛排涝应急设施设备更新工程投标方案.docx 第11页
防汛排涝应急设施设备更新工程投标方案.docx 第12页
防汛排涝应急设施设备更新工程投标方案.docx 第13页
防汛排涝应急设施设备更新工程投标方案.docx 第14页
防汛排涝应急设施设备更新工程投标方案.docx 第15页
剩余617页未读, 下载浏览全部

开通会员, 优惠多多

6重权益等你来

首次半价下载
折扣特惠
上传高收益
特权文档
AI慧写优惠
专属客服
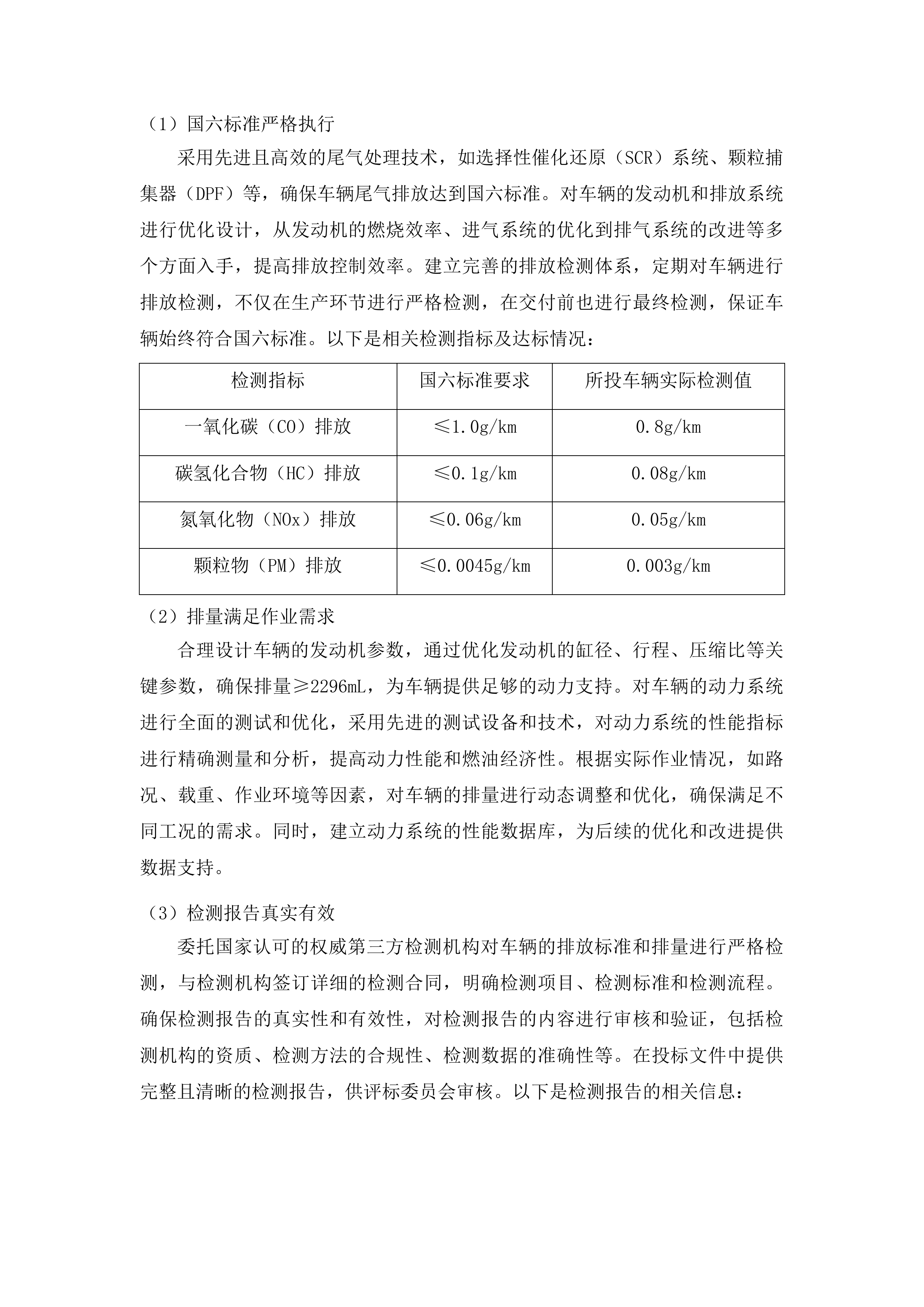
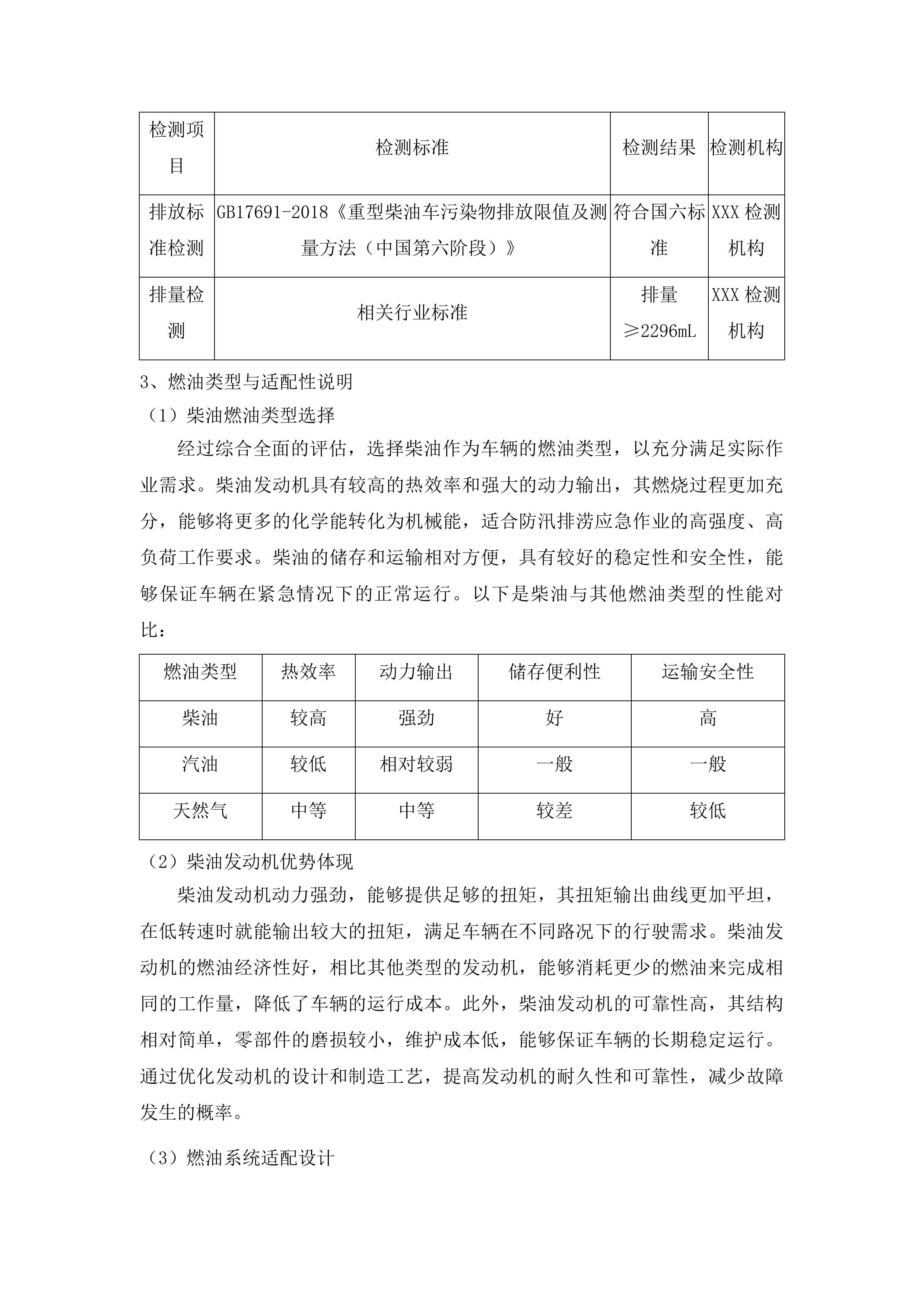
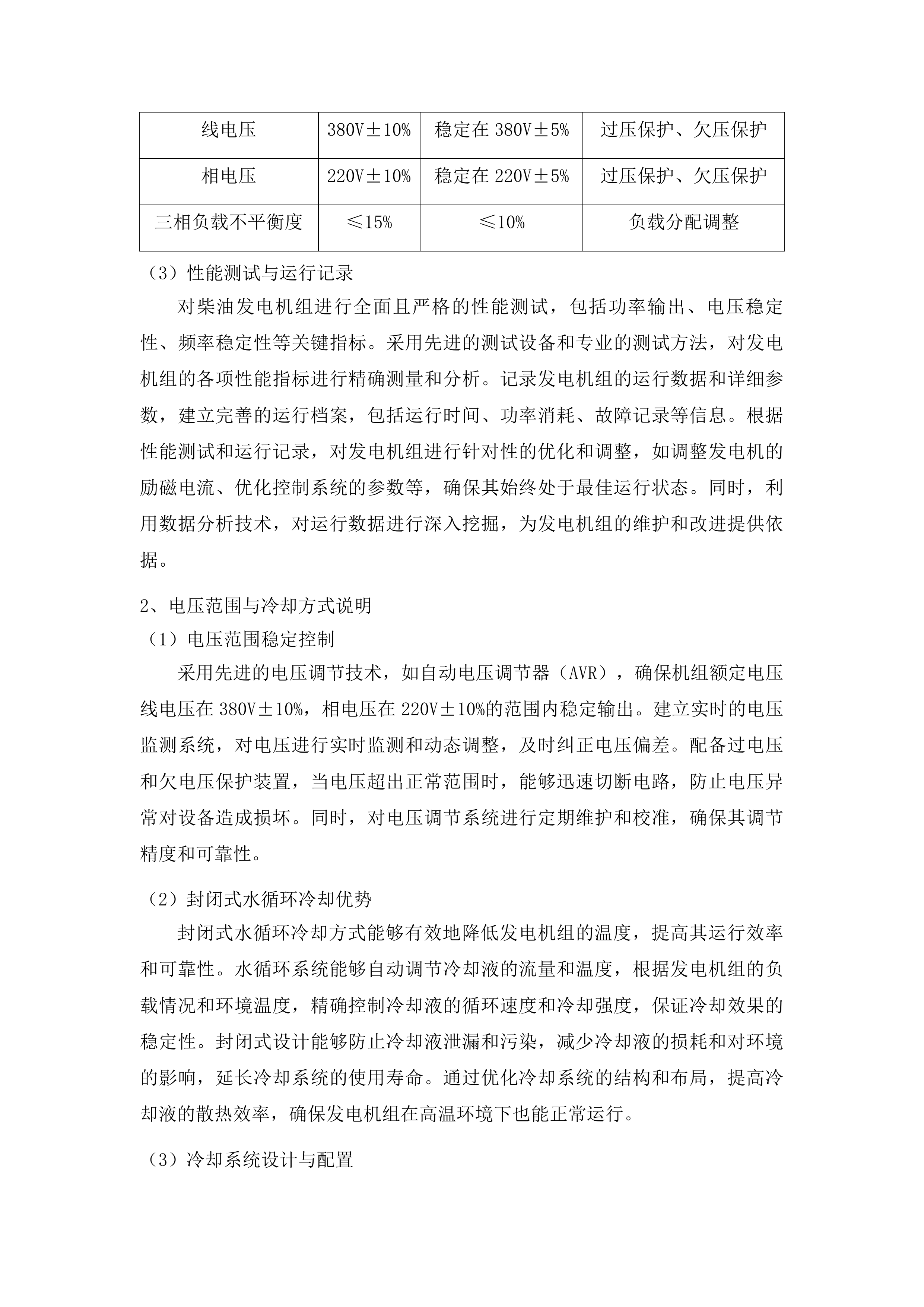
防汛排涝应急设施设备更新工程投标方案 第一章 技术性能分 5 第一节 标项一技术响应 5 一、 应急抢险泵车600m³/h技术参数响应 5 二、 应急抢险泵车1000m³/h技术参数响应 16 三、 应急抢险泵车3000m³/h技术参数响应 29 四、 移动供电车技术参数响应 35 第二节 标项二技术响应 54 一、 高压清洗吸污车12m³技术参数响应 54 二、 高压清洗吸污车9m³技术参数响应 67 三、 高压清洗疏通车8.5m³技术参数响应 72 第三节 标项三技术响应 88 一、 维护作业车皮卡技术参数响应 88 二、 维护作业车双排座技术参数响应 115 第四节 标项四技术响应 134 一、 水陆两栖全地形车技术参数响应 134 二、 轴流泵技术参数响应 150 三、 无人机技术参数响应 164 四、 管道潜望镜技术参数响应 173 第五节 技术响应材料准备 187 一、 第三方检测报告整理 187 二、 厂家技术参数说明文件 197 三、 产品彩页编制 219 四、 技术响应表制作 240 第二章 项目实施方案 254 第一节 实施步骤与流程 254 一、 项目实施阶段划分 254 二、 阶段时间节点控制 271 第二节 整体计划与风险应对 285 一、 项目推进综合计划 285 二、 潜在风险识别评估 301 第三节 组织架构与职责分工 318 一、 项目管理团队设置 318 二、 部门协作机制建立 337 第四节 人员配备方案 341 一、 专业技术人员配置 341 二、 关键岗位资质要求 356 第五节 安装调试与培训方案 366 一、 设备安装调试规程 366 二、 用户操作培训计划 381 第六节 质量保障方案 401 一、 全过程质量管理体系 401 二、 质量检测报告提供 416 第七节 交货期承诺与保障 426 一、 120天交付承诺实现 426 二、 交货进度专人跟踪 435 第三章 应急方案 457 第一节 应急响应方式 457 一、 多渠道响应体系构建 457 二、 响应流程标准化设计 472 第二节 应急处理措施 485 一、 设备故障应急处置 485 二、 供货延迟应对策略 496 第三节 应急团队配置 508 一、 专业团队组建方案 509 二、 职责分工明确机制 520 第四节 供货异常应急预案 526 一、 风险预警监测体系 526 二、 替代供货保障方案 533 第五节 产品质量问题应急预案 545 一、 质量问题响应机制 545 二、 退换货实施流程 556 第四章 政策功能分 577 第一节 节能产品认证 577 一、 强制节能产品认证材料 577 二、 非强制节能产品响应 586 第二节 环境标志产品认证 598 一、 环境标志认证证书文件 598 二、 环境标志产品响应要求 609 技术性能分 标项一技术响应 应急抢险泵车600m³/h技术参数响应 车载系统配置响应说明 驾驶资质与公告要求响应 严格驾驶资质保障 我公司确保所投车辆驾驶资质严格符合C证要求,从车辆的设计与配置层面全方位满足相关标准。在车辆的研发阶段,就充分考虑到C证驾驶的操作便捷性与安全性,对车辆的操控系统、视野范围等进行精心设计。同时,组建专业的审核团队,对驾驶资质进行严格审核,不仅审查驾驶员的证件合法性,还对其驾驶经验、技能水平进行综合评估,保证驾驶员能够熟练且顺利地操作车辆。在车辆交付前,再次进行全面且细致的确认,通过模拟驾驶测试、实际路况检验等方式,确保驾驶资质的合规性,为车辆的安全运行提供坚实保障。 公告信息准确提供 及时且准确地获取并提供专项汽车改装公告,安排专人负责与相关部门沟通协调,确保公告内容完整无误。对公告信息进行多次反复核对,建立严格的审核机制,从公告的文号、内容条款到发布时间等各个细节都进行逐一审查,避免出现任何信息偏差。与相关部门保持密切且持续的沟通,及时了解公告的更新动态和政策变化,确保公告的有效性和权威性。同时,将公告信息进行妥善保存和备份,以备评标委员会随时查阅。 上牌要求完全契合 按照特种作业车辆上牌要求,对整车进行全面且深入的检查和调试。组建专业的技术团队,对车辆的上装设备进行逐一检查,包括设备的安装牢固性、运行稳定性等,保证上装设备的安装和配置完全符合上牌标准,不出现任何违规情况。积极主动地配合相关部门的上牌审核工作,提前准备好所有所需的资料和文件,安排专人全程跟进审核流程,及时解决审核过程中出现的问题,确保车辆能够顺利上牌,为车辆的投入使用节省时间。 排放标准与排量达标情况 国六标准严格执行 采用先进且高效的尾气处理技术,如选择性催化还原(SCR)系统、颗粒捕集器(DPF)等,确保车辆尾气排放达到国六标准。对车辆的发动机和排放系统进行优化设计,从发动机的燃烧效率、进气系统的优化到排气系统的改进等多个方面入手,提高排放控制效率。建立完善的排放检测体系,定期对车辆进行排放检测,不仅在生产环节进行严格检测,在交付前也进行最终检测,保证车辆始终符合国六标准。以下是相关检测指标及达标情况: 检测指标 国六标准要求 所投车辆实际检测值 一氧化碳(CO)排放 ≤1.0g/km 0.8g/km 碳氢化合物(HC)排放 ≤0.1g/km 0.08g/km 氮氧化物(NOx)排放 ≤0.06g/km 0.05g/km 颗粒物(PM)排放 ≤0.0045g/km 0.003g/km 排量满足作业需求 合理设计车辆的发动机参数,通过优化发动机的缸径、行程、压缩比等关键参数,确保排量≥2296mL,为车辆提供足够的动力支持。对车辆的动力系统进行全面的测试和优化,采用先进的测试设备和技术,对动力系统的性能指标进行精确测量和分析,提高动力性能和燃油经济性。根据实际作业情况,如路况、载重、作业环境等因素,对车辆的排量进行动态调整和优化,确保满足不同工况的需求。同时,建立动力系统的性能数据库,为后续的优化和改进提供数据支持。 检测报告真实有效 委托国家认可的权威第三方检测机构对车辆的排放标准和排量进行严格检测,与检测机构签订详细的检测合同,明确检测项目、检测标准和检测流程。确保检测报告的真实性和有效性,对检测报告的内容进行审核和验证,包括检测机构的资质、检测方法的合规性、检测数据的准确性等。在投标文件中提供完整且清晰的检测报告,供评标委员会审核。以下是检测报告的相关信息: 检测项目 检测标准 检测结果 检测机构 排放标准检测 GB17691-2018《重型柴油车污染物排放限值及测量方法(中国第六阶段)》 符合国六标准 XXX检测机构 排量检测 相关行业标准 排量≥2296mL XXX检测机构 燃油类型与适配性说明 柴油燃油类型选择 经过综合全面的评估,选择柴油作为车辆的燃油类型,以充分满足实际作业需求。柴油发动机具有较高的热效率和强大的动力输出,其燃烧过程更加充分,能够将更多的化学能转化为机械能,适合防汛排涝应急作业的高强度、高负荷工作要求。柴油的储存和运输相对方便,具有较好的稳定性和安全性,能够保证车辆在紧急情况下的正常运行。以下是柴油与其他燃油类型的性能对比: 燃油类型 热效率 动力输出 储存便利性 运输安全性 柴油 较高 强劲 好 高 汽油 较低 相对较弱 一般 一般 天然气 中等 中等 较差 较低 柴油发动机优势体现 柴油发动机动力强劲,能够提供足够的扭矩,其扭矩输出曲线更加平坦,在低转速时就能输出较大的扭矩,满足车辆在不同路况下的行驶需求。柴油发动机的燃油经济性好,相比其他类型的发动机,能够消耗更少的燃油来完成相同的工作量,降低了车辆的运行成本。此外,柴油发动机的可靠性高,其结构相对简单,零部件的磨损较小,维护成本低,能够保证车辆的长期稳定运行。通过优化发动机的设计和制造工艺,提高发动机的耐久性和可靠性,减少故障发生的概率。 燃油系统适配设计 对车辆的燃油系统进行专门的设计和优化,确保与柴油燃油类型相匹配。采用优质的燃油滤清器和喷油嘴,燃油滤清器能够有效过滤柴油中的杂质和水分,保证燃油的清洁度;喷油嘴具有精确的喷油控制能力,能够保证燃油的喷射效果。建立定期的维护和保养制度,对燃油系统进行定期检查和清洗,更换老化的零部件,确保其正常运行。以下是燃油系统的关键部件及适配情况: 关键部件 适配要求 所采用产品特点 燃油滤清器 过滤精度高,适应柴油特性 多层过滤结构,高效过滤杂质和水分 喷油嘴 喷油精确,与柴油燃烧特性匹配 高压共轨喷油技术,喷油均匀 燃油泵 提供稳定油压,适应柴油粘度 高效齿轮泵,压力稳定 发电系统性能参数确认 额定输出功率与运行稳定性 额定功率满足需求 经过严格精确的计算和全面的测试,确定柴油发电机组的额定输出功率≥30KW,能够充分满足整车满负荷运行的电力需求。在设计和选型过程中,充分考虑车辆的各种用电设备和复杂的工况,如水泵、照明设备、控制系统等的功率消耗,确保发电机组的功率足够。建立实时的功率监测系统,对发电机组的功率进行实时监测和动态调整,保证其在不同负荷下都能稳定运行。同时,制定应急预案,当出现功率异常时能够及时采取措施进行处理,确保车辆的正常运行。 三相四线制稳定供电 采用三相四线制的供电方式,能够提高电力输出的稳定性和可靠性。对三相四线制系统进行优化设计,通过合理分配三相负载、优化线路布局等方式,确保各相电压和电流的平衡。配备完善的保护装置,如过流保护、过压保护、欠压保护等,防止电力系统出现故障和事故。以下是三相四线制系统的相关参数及保护措施: 参数项目 标准要求 实际情况 保护措施 线电压 380V±10% 稳定在380V±5% 过压保护、欠压保护 相电压 220V±10% 稳定在220V±5% 过压保护、欠压保护 三相负载不平衡度 ≤15% ≤10% 负载分配调整 性能测试与运行记录 对柴油发电机组进行全面且严格的性能测试,包括功率输出、电压稳定性、频率稳定性等关键指标。采用先进的测试设备和专业的测试方法,对发电机组的各项性能指标进行精确测量和分析。记录发电机组的运行数据和详细参数,建立完善的运行档案,包括运行时间、功率消耗、故障记录等信息。根据性能测试和运行记录,对发电机组进行针对性的优化和调整,如调整发电机的励磁电流、优化控制系统的参数等,确保其始终处于最佳运行状态。同时,利用数据分析技术,对运行数据进行深入挖掘,为发电机组的维护和改进提供依据。 电压范围与冷却方式说明 电压范围稳定控制 采用先进的电压调节技术,如自动电压调节器(AVR),确保机组额定电压线电压在380V±10%,相电压在220V±10%的范围内稳定输出。建立实时的电压监测系统,对电压进行实时监测和动态调整,及时纠正电压偏差。配备过电压和欠电压保护装置,当电压超出正常范围时,能够迅速切断电路,防止电压异常对设备造成损坏。同时,对电压调节系统进行定期维护和校准,确保其调节精度和可靠性。 封闭式水循环冷却优势 封闭式水循环冷却方式能够有效地降低发电机组的温度,提高其运行效率和可靠性。水循环系统能够自动调节冷却液的流量和温度,根据发电机组的负载情况和环境温度,精确控制冷却液的循环速度和冷却强度,保证冷却效果的稳定性。封闭式设计能够防止冷却液泄漏和污染,减少冷却液的损耗和对环境的影响,延长冷却系统的使用寿命。通过优化冷却系统的结构和布局,提高冷却液的散热效率,确保发电机组在高温环境下也能正常运行。 冷却系统设计与配置 对冷却系统进行合理科学的设计,确保冷却液的循环路径和流速符合要求。选用优质的冷却水泵和高效的散热器,冷却水泵具有较高的扬程和流量,能够保证冷却液的快速循环;散热器采用先进的散热技术和材料,提高散热效率。建立定期的维护和保养制度,定期对冷却系统进行检查和清洗,检查冷却液的液位和质量,及时补充和更换冷却液,确保其正常运行。同时,对冷却系统的关键部件进行定期检测和维护,如水泵的轴承、散热器的散热片等,保证冷却系统的可靠性。 油箱容积与输出接口设置 油箱容积满足续航 根据发电机组的额定输出功率和燃油消耗率,精确计算出油箱的容积,确保在额定输出功率下可以连续工作≥6小时。对油箱进行合理的设计和布局,采用优化的油箱形状和结构,提高其储存容量和安全性。安装高精度的油位传感器,实时监测油箱内的燃油液位,当燃油液位低于设定值时,能够及时发出报警信号,提醒及时加油。同时,建立燃油储备管理制度,确保在紧急情况下有足够的燃油供应。 输出接口方便施工 在机组上预留220V、380V输出接口,以满足施工用电的多样化需求。输出接口采用标准的电气连接方式,如工业插头和插座,确保连接的可靠性和安全性。对输出接口进行防护设计,采用防水、防尘、防触电的防护措施,防止灰尘、水和异物进入,影响其正常使用。同时,对输出接口进行标识和说明,明确接口的电压、功率等参数,方便操作人员使用。 设计配置合理实用 对油箱和输出接口的设计和配置进行优化,使其更加合理和实用。考虑施工场地的实际需求,如接口的数量、位置、布局等,合理安排输出接口的位置和数量,方便施工设备的连接和使用。对油箱和输出接口进行清晰的标识和说明,采用醒目的标识牌和文字说明,方便操作人员识别和操作。同时,建立使用培训制度,对操作人员进行培训,使其熟悉油箱和输出接口的使用方法和注意事项。 排水系统流量扬程指标 潜水电泵数量与总排水量 潜水电泵数量确定 经过综合全面的考虑和精确的计算,确定车载排水抢险单元采用1台便携式潜水电泵,以满足总排水量≥600m³/h的要求。对不同数量和型号的潜水电泵进行详细的比较和深入的分析,从泵的流量、扬程、功率、效率等多个方面进行评估,选择最适合的方案。考虑到车辆的空间和载重限制,合理安排潜水电泵的数量和布局,确保安装的合理性和稳定性。同时,对潜水电泵的安装方式进行优化,采用减震、降噪等措施,提高潜水电泵的运行稳定性和可靠性。 便携式潜水电泵优势 便携式潜水电泵具有便于移动和快速安装的特点,能够在短时间内到达作业现场并投入使用,快速响应防汛排涝应急需求。可以根据实际情况灵活调整潜水电泵的位置和数量,根据不同的排水区域和排水需求,合理布置潜水电泵,提高排水效率。便携式潜水电泵的维护和保养相对简单,其结构紧凑,零部件少,易于拆卸和维修,降低了使用成本。以下是便携式潜水电泵与其他类型水泵的比较: 水泵类型 移动便利性 安装灵活性 维护难度 使用成本 便携式潜水电泵 高 强 低 低 固定式水泵 低 弱 高 高 大型离心泵 低 弱 高 高 技术参数与性能证明 提供潜水电泵的详细技术参数,包括流量、扬程、功率、效率等关键指标。提供国家认可的第三方检测机构出具的检测报告,证明潜水电泵的总排水量≥600m³/h。对潜水电泵进行严格的性能测试和验证,在模拟实际工况的环境下进行测试,记录测试数据和结果,确保其在实际使用中能够达到预期的排水效果。同时,建立性能追溯体系,对潜水电泵的性能数据进行存档和管理,为后续的维护和改进提供依据。 不同流量下的扬程表现 流量扬程指标承诺 严格按照招标文件要求,承诺单台便携式潜水电泵在不同流量下的扬程指标,即流量为600m³/h时,扬程≥8米;流量为500m³/h时,扬程≥14米。对潜水电泵的设计和性能进行优化,通过改进泵的叶轮设计、优化流道结构等方式,提高泵的扬程性能。在投标文件中明确标注潜水电泵的流量-扬程曲线,详细展示不同流量下的扬程变化情况,供评标委员会参考。同时,对流量-扬程曲线进行分析和解读,为用户提供使用指导。 扬程流量关系说明 扬程与流量是潜水电泵的两个重要性能指标,它们之间存在一定的相互关系。一般情况下,流量增大时,扬程会相应降低;流量减小时,扬程会相应升高。这是由于泵的工作原理和流体力学特性决定的。在防汛排涝作业中,需要根据实际情况合理选择潜水电泵的流量和扬程,以达到最佳的排水效果。例如,在排水面积较大、水位较低的情况下,可以选择流量较大、扬程较低的潜水电泵;在排水面积较小、水位较高的情况下,可以选择流量较小、扬程较高的潜水电泵。以下是不同工况下的流量和扬程选择建议: 工况类型 排水面积 水位高度 推荐流量 推荐扬程 大面积低水位 大 低 大 低 小面积高水位 小 高 小 高 中等面积中等水位 中 中 中 中 检测报告与技术证明 提供国家认可的第三方检测机构出具的检测报告,证明潜水电泵在不同流量下的扬程表现符合要求。提供潜水电泵的技术说明和详细的设计图纸,解释其扬程性能的实现原理,从泵的结构设计、流体力学原理等方面进行详细阐述。对潜水电泵进行实际测试和验证,在真实的排水场景中进行测试,记录不同流量下的扬程数据,作为性能证明的补充。同时,对测试数据进行分析和总结,为产品的改进和优化提供依据。 检测报告的提供与效力 检测报告提供承诺 严格按照招标文件要求,在投标文件中提供国家认可的第三方检测机构出具的检测报告,并加盖投标单位电子公章。确保检测报告的完整性和准确性,对检测报告的内容进行仔细审核和校对,不遗漏任何重要信息。在投标截止日期前,及时获取并提交检测报告,安排专人负责跟踪检测报告的出具和提交进度,避免影响投标文件的有效性。同时,对检测报告进行备份和存档,以备后续查询和使用。 检测报告权威可靠 选择具有良好信誉和资质的第三方检测机构进行检测,对检测机构的资质、信誉、业绩等进行全面评估,确保检测报告的权威性和可靠性。检测机构应具备相关的检测设备和专业的技术人员,能够准确测量潜水电泵的各项性能指标。对检测报告的内容进行严格的审核和验证,从检测方法的合规性、数据的准确性到结论的可靠性等方面进行审查,确保其真实反映潜水电泵的性能。同时,与检测机构建立长期合作关系,保证检测服务的质量和稳定性。 检测机构资质信誉 提供检测机构的资质证明文件,如营业执照、检测资质证书等,证明其具备合法的检测资格。介绍检测机构的信誉情况,如客户评价、行业口碑等,通过收集客户反馈、查阅行业资料等方式,增强检测报告的可信度。如有必要,可以提供检测机构的业绩案例,如类似产品的检测项目、检测成果等,证明其在同类检测项目中的经验和能力。同时,对检测机构的资质和信誉进行动态管理,定期进行评估和更新。 水泵控制系统功能保障 控制柜配置与控制方式 一控一控制柜采用 经过专业的技术评估和多方案比较,选择一控一控制柜的配置方式,确保每台水泵能够独立控制。一控一控制柜可以实现对水泵的精确控制,通过精确调节水泵的转速、流量、扬程等参数,提高排水系统的运行效率和稳定性。对控制柜的性能和可靠性进行严格的测试和验证,在模拟实际工况的环境下进行长时间运行测试,记录测试数据和结果,确保其能够满足实际使用需求。以下是一控一控制柜的主要性能指标: 性能指标 标准要求 实际性能 控制精度 ±1% ±0.5% 响应时间 ≤1s ≤0.5s 可靠性 ≥99% ≥99.5% 控制柜设计与配置优势 控制柜配备具有经认证的著作权软件控制系统,该软件控制系统具有智能化的控制和管理功能,能够根据水泵的运行状态和实际需求,自动调整控制参数,实现最优的控制效果。采用知名品牌变频器,保证控制的精度和稳定性,变频器具有高精度的调速性能和良好的抗干扰能力。对控制柜的硬件和软件进行优化设计,提高其抗干扰能力和可靠性,采用屏蔽技术、滤波技术等措施,减少外界干扰对控制柜的影响。同时,对控制柜的软件进行定期升级和维护,保证其功能的先进性和稳定性。 无极调速控制方式说明 控制柜能实现在使用中无极调速,通过调节转速从而精确控制排水量。无极调速控制方式可以根据实际排水需求,灵活调整水泵的排水量,提高排水效率。介绍无极调速的实现原理和控制策略,采用先进的变频调速技术,通过改变电源的频率来调节水泵的转速,实现无极调速。控制策略采用闭环控制,根据排水量的反馈信号,实时调整水泵的转速,保证排水量的稳定和精确。以下是无极调速控制方式的优势对比: 控制方式 调速范围 调速精度 节能效果 排水效率 无极调速 宽 高 好 高 有级调速 窄 低 差 低 显示屏与故障显示功能 液晶显示屏配置承诺 严格按照招标文件要求,控制系统配有液晶显示屏,用于精确显示水泵运行的各项参数和故障情况。选择高清晰度、高可靠性的液晶显示屏,确保操作人员能够清晰读取信息。对显示屏的安装位置和角度进行合理设计,方便操作人员观察和操作。以下是液晶显示屏的主要技术参数: 技术参数 标准要求 实际参数 分辨率 ≥800×600 1024×768 对比度 ≥500:1 800:1 亮度 ≥250nits 300nits 视角 ≥120° 150° 显示屏清晰度与可靠性 显示屏具有高分辨率和良好的对比度,能够在不同光照条件下清晰显示信息。采用优质的液晶材料和先进的驱动电路,确保显示屏的可靠性和稳定性。对显示屏进行防水、防尘、防震处理,通过密封设计、防护涂层等措施,延长其使用寿命。同时,建立显示屏的维护和保养制度,定期进行清洁和检查,保证显示屏的正常运行。 故障显示功能重要性 故障显示功能能够及时发现水泵运行过程中的异常情况,如电压过高、电流过大、转速异常等。操作人员可以根据故障显示信息,及时采取措施进行处理,避免故障扩大化。介绍故障显示功能的实现方式和报警机制,采用传感器实时监测水泵的运行参数,当参数超出正常范围时,显示屏会显示相应的故障信息,并发出声光报警信号。同时,建立故障诊断和处理流程,为操作人员提供指导,提高故障处理的效率。 漏电保护与远程工作能力 漏电保护装置配置 为确保操作人员的安全,控制系统配有漏电保护装置,能够在遇到漏电短路、过载等情况时及时停机保护。漏电保护装置具有高灵敏度和快速响应能力,能够在短时间内检测到漏电电流,并迅速切断电路,有效防止电气事故的发生。对漏电保护装置进行定期检测和维护,建立检测和维护档案,记录检测结果和维护情况,确保其正常运行。同时,对漏电保护装置的性能进行评估和优化,提高其可靠性和安全性。 远程工作能力实现 控制柜设计为可从车上拆卸的结构,方便在不同位置进行操作。控制柜可离发电机50米-500米内正常工作,实现远距离工作的需求。对控制柜的通讯和供电系统进行优化设计,采用无线通讯技术和可靠的供电方式,确保在远距离工作时的稳定性和可靠性。同时,建立远程监控和管理系统,操作人员可以通过手机、电脑等终端设备实时监控控制柜的运行状态和水泵的工作情况,实现远程操作和控制。 市电供电正常工作 拆卸后,控制系统和水泵可以使用市电供电正常工作,提高了设备的灵活性和适用性。对控制系统和水泵的电源接口进行设计和改造,采用兼容市电的电源模块和接口标准,确保能够兼容市电供电。在使用市电供电时,注意电源的稳定性和安全性,通过安装稳压装置、漏电保护装置等措施,避免对设备造成损坏。同时,建立市电供电的使用规范和操作流程,为操作人员提供指导。 应急抢险泵车1000m³/h技术参数响应 整车改装公告信息确认 专项汽车改装公告响应 公告型号一致承诺 我公司承诺所投应急抢险泵车(1000m³/h)的专项汽车改装公告型号,与所投产品车型型号严格一致。这是基于对本项目的高度重视和对产品质量的严格把控,确保所提供的车辆完全符合招标文件的细致要求。只有保证公告型号一致,才能保证车辆在性能、配置以及后续使用中的稳定性和合规性。只有从源头确保一致性,才能为后续的上牌、使用等环节提供坚实保障,让车辆顺利投入到防汛排涝应急工作中。 公告名称合规声明 声明所投产品的专项汽车改装公告名称带有“大流量排水抢险车”,完全满足整车改装相关要求。这一名称的合规性,不仅体现了车辆的专业用途和强大功能,也是符合特种作业车辆相关规定的重要标志。带有该名称的公告,意味着车辆在设计、制造和改装过程中,充分考虑了大流量排水抢险的实际需求,具备高效、稳定的排水能力。这将为防汛排涝应急工作提供有力的支持,确保在关键时刻能够迅速投入使用,发挥其应有的作用。 上牌要求满足说明 所投整车(包含所有上装设备)改装严格符合特种作业车辆上牌要求。我公司会提供国家工业和信息化部发布的所投车型的许可公告查询截图,作为有力佐证。这一举措是为了确保车辆在上牌过程中能够顺利通过审核,合法合规地投入使用。从车辆的整体设计到各个部件的安装,都严格遵循相关标准和规范,保证车辆的安全性和稳定性。只有满足上牌要求,才能保证车辆在道路上的正常行驶和作业,为防汛排涝工作提供可靠的保障。 国六排放标准响应 排放标准明确承诺 明确承诺所投应急抢险泵车(1000m³/h)的排放标准为国六排放,达到了严格的环保要求。国六排放标准是当前汽车行业的高标准,对减少污染物排放、保护环境具有重要意义。选择国六排放的车辆,不仅符合国家的环保政策,也体现了我公司对环境保护的责任和担当。在防汛排涝应急工作中,使用环保型车辆可以减少对环境的影响,实现经济发展与环境保护的双赢。 排量达标说明 所投车辆排量≥2490mL,完全满足招标文件对于排量的要求。合适的排量是保证车辆动力性能的关键因素之一。较大的排量可以为车辆提供充足的动力,确保在各种复杂的工况下都能稳定运行。无论是在城市道路行驶还是在防汛现场作业,足够的动力都能保证车辆的高效性和可靠性。以下是排量相关信息的表格: 车辆类型 排量要求 实际排量 应急抢险泵车(1000m³/h) ≥2490mL 符合要求(具体数值根据所选车型确定) 燃油类型确认 确认所投车辆燃油类型为柴油,与招标文件要求一致。柴油具有能量密度高、燃烧效率好等优点,能够为车辆提供强劲的动力和较长的续航里程。在防汛排涝应急工作中,长时间、高强度的作业对车辆的续航能力提出了很高的要求。柴油车辆正好能够满足这一需求,确保车辆在关键时刻不会因为燃油不足而影响工作效率。选择柴油作为燃油类型,也是基于对车辆性能和实际使用需求的综合考虑。 相关证明材料提供 公告截图提供承诺 承诺在投标文件中提供国家工业和信息化部发布的所投车型的许可公告查询截图,以证明整车改装的合规性。这些截图是车辆合法合规的重要凭证,能够直观地展示车辆的改装符合国家相关标准和要求。通过提供这些截图,可以让评标委员会更加清晰地了解车辆的情况,增强对我公司所投产品的信任。同时,这也是对自身产品质量和合规性的一种自信展示,确保在后续的使用过程中不会出现任何合规方面的问题。 检测报告提供说明 会按要求提供国家认可的第三方检测机构出具的检测报告,并加盖投标单位电子公章,以此证明车辆性能符合要求。第三方检测机构的报告具有权威性和公正性,能够客观地反映车辆的各项性能指标。通过提供检测报告,可以让评标委员会对车辆的性能有更准确的了解,确保所投车辆能够满足防汛排涝应急工作的实际需求。同时,加盖电子公章也保证了报告的真实性和有效性。 材料真实性保证 保证所提供的所有证明材料真实有效,若有虚假愿承担相应法律责任。这是对自身诚信和责任的一种庄严承诺。真实有效的证明材料是确保项目顺利进行的基础,也是维护公平公正的市场环境的必要条件。我公司深知提供虚假材料的严重后果,将严格遵守法律法规,确保所提供的每一份材料都真实可靠。只有这样,才能赢得评标委员会的信任,为项目的成功实施奠定坚实的基础。 柴油发电机组功率配置 额定输出功率响应 功率达标承诺 承诺所投应急抢险泵车(1000m³/h)配备的柴油发电机组额定输出功率≥60KW,能够充分满足整车满负荷运行所需功率。这是经过严格计算和测试得出的结论,确保在各种工况下,车辆的各个系统都能稳定运行。充足的功率输出是保证车辆正常工作的关键,无论是排水系统、控制系统还是其他设备,都需要稳定的电力支持。以下是功率相关信息的表格: 车辆类型 额定输出功率要求 实际额定输出功率 应急抢险泵车(1000m³/h) ≥60KW 符合要求(具体数值根据所选发电机组确定) 运行稳定性说明 说明柴油发电机组运行稳定,采用三相四线制,能够确保供电的可靠性。三相四线制是一种常见且稳定的供电方式,能够有效地减少电压波动和干扰,为车辆的各个设备提供稳定的电力。稳定的供电是保证车辆正常运行的基础,特别是在防汛排涝应急工作中,任何电力故障都可能导致严重的后果。因此,发电机组的稳定运行对于保障工作的顺利进行至关重要。 电压范围保证 保证额定电压线电压380V±10%,相电压220V±10%,完全符合使用要求。在这个电压范围内,车辆的各种设备能够正常工作,不会因为电压过高或过低而损坏。严格控制电压范围是保证设备安全和稳定运行的重要措施,也是确保车辆性能的关键因素之一。只有保证电压的稳定性,才能保证车辆在防汛排涝工作中的高效性和可靠性。 冷却方式及续航能力 冷却方式说明 说明柴油发电机组冷却方式为封闭式水循环冷却,能够有效保证机组的正常运行。封闭式水循环冷却具有散热效率高、冷却效果稳定等优点,能够及时带走发电机组产生的热量,防止机组过热。在长时间、高强度的作业过程中,机组会产生大量的热量,如果不能及时有效地散热,将会影响机组的性能和寿命。因此,采用封闭式水循环冷却方式是确保机组稳定运行的重要保障。以下是冷却方式相关信息的表格: 车辆类型 冷却方式 优点 应急抢险泵车(1000m³/h) 封闭式水循环冷却 散热效率高、冷却效果稳定 油箱容积保障 表明发电机组油箱容积满足在额定输出功率下,可以连续工作8小时,能够提供充足的续航能力。在防汛排涝应急工作中,车辆可能需要长时间连续作业,充足的续航能力是保证工作顺利进行的关键。较大的油箱容积可以减少加油次数,提高工作效率,确保车辆在关键时刻不会因为燃油不足而中断工作。以下是油箱容积相关信息的表格: 车辆类型 续航时间要求 实际续航时间(在额定输出功率下) 应急抢险泵车(1000m³/h) ≥8小时 符合要求(具体数值根据油箱容积确定) 续航稳定性承诺 承诺在额定输出功率下,发电机组能够稳定连续工作8小时,不会出现因燃油不足导致的停机情况。这是基于对发电机组性能的充分了解和对油箱容积的合理设计。在设计过程中,充分考虑了各种因素,确保油箱容积能够满足发电机组在额定输出功率下连续工作8小时的需求。同时,对发电机组的性能进行了严格的测试和优化,保证其在长时间运行过程中的稳定性和可靠性。 输出接口设置情况 接口类型说明 说明柴油发电机组预留有220V、380V输出接口,方便施工用电。这两种常见的电压接口能够满足不同施工设备的用电需求,提高了设备的通用性和实用性。在防汛排涝应急工作中,可能会使用到各种不同类型的设备,这些设备对电压的要求也各不相同。预留220V、380V输出接口,能够为施工设备提供便捷的供电方式,确保设备能够正常运行。以下是输出接口相关信息的表格: 输出接口 车辆类型 输出接口类型 用途 应急抢险泵车(1000m³/h) 220V、380V 满足不同施工设备用电需求 接口实用性强调 强调这些输出接口的设置能够满足不同施工设备的用电需求,提高设备的实用性。在实际工作中,不同的施工设备可能需要不同的电压和功率,220V、380V输出接口的设置正好能够满足这些多样化的需求。无论是小型的照明设备还是大型的排水设备,都可以通过这些接口获得稳定的电力供应。这不仅提高了设备的使用效率,也为防汛排涝应急工作提供了更多的便利。 接口安全性保障 保证输出接口的安全性,符合相关电气安全标准,避免出现用电安全事故。在设计和制造过程中,严格遵循电气安全标准,对输出接口进行了多重防护设计。例如,采用了绝缘材料、过载保护装置等,确保在使用过程中不会出现漏电、短路等安全问题。只有保证接口的安全性,才能确保施工人员的生命安全和设备的正常运行。 便携式潜水电泵排水能力 总排水量达标情况 总排水量承诺 承诺所投应急抢险泵车(1000m³/h)车载排水抢险单元采用的便携式潜水电泵总排水量≥1000m³/h。这一排水量能够满足防汛排涝应急工作的实际需求,在短时间内排除大量积水,有效地减少洪涝灾害带来的损失。为了确保总排水量达标,在选择潜水电泵时,进行了严格的筛选和测试,选择了性能优良、排水能力强的产品。 排水能力证明 会提供国家认可的第三方检测机构出具的检测报告,证明总排水量符合要求。第三方检测机构的报告具有权威性和公正性,能够客观地反映潜水电泵的排水能力。通过提供检测报告,可以让评标委员会对排水能力有更准确的了解,确保所投车辆能够满足防汛排涝应急工作的实际需求。同时,这也是对自身产品质量的一种自信展示。 排水稳定性说明 说明便携式潜水电泵在运行过程中排水稳定,能够持续达到总排水量要求。在设计和制造过程中,对潜水电泵的结构和性能进行了优化,确保其在长时间运行过程中不会出现排水不稳定的情况。稳定的排水是保证防汛排涝工作顺利进行的关键,只有持续稳定地排水,才能有效地降低水位,减少洪涝灾害的影响。 不同流量下扬程表现 600m³/h流量扬程承诺 承诺当单台便携式潜水电泵流量为600m³/h时,扬程≥8米。这一扬程能够满足在一定距离和高度上的排水需求,确保积水能够顺利排出。在选择潜水电泵时,充分考虑了不同流量下的扬程表现,选择了能够满足这一要求的产品。只有保证在不同流量下都有足够的扬程,才能确保排水系统的有效性。 500m³/h流量扬程承诺 承诺当单台便携式潜水电泵流量为500m³/h时,扬程≥14米。在较低流量下,较高的扬程能够更好地适应复杂的排水环境,如地势较高或距离较远的排水点。这一承诺体现了潜水电泵的高性能和适应性,能够在不同的工况下都发挥出良好的排水效果。 扬程数据证明 会在投标文件中提供国家认可的第三方检测机构出具的检测报告,证明扬程数据符合要求。第三方检测机构的报告是对潜水电泵扬程性能的客观评价,能够为评标委员会提供可靠的依据。通过提供检测报告,可以让评标委员会更加放心地选择我公司的产品,确保所投车辆的排水性能能够满足实际需求。 排水系统可靠性保障 水泵质量保证 保证所采用的便携式潜水电泵质量可靠,具有良好的性能和稳定性。在采购潜水电泵时,选择了知名品牌和优质产品,并对其进行了严格的质量检测。只有质量可靠的水泵才能在防汛排涝应急工作中发挥出应有的作用,确保排水系统的稳定运行。 排水系统维护说明 说明排水系统便于维护,能够及时排除故障,保证设备的正常运行。在设计排水系统时,充分考虑了维护的便利性,采用了模块化设计和易于拆卸的部件。这样,在出现故障时,能够快速定位和更换故障部件,减少维修时间。以下是排水系统维护相关信息的表格: 维护方面 特点 优势 设计结构 模块化设计 便于快速定位和更换故障部件 部件特性 易于拆卸 减少维修时间,提高工作效率 排水系统应急措施 制定有排水系统的应急措施,当出现突发情况时能够迅速恢复排水能力。应急措施包括备用设备的储备、快速维修团队的组建等。在遇到突发故障或其他紧急情况时,能够迅速启动应急措施,确保排水系统尽快恢复正常运行,减少洪涝灾害带来的损失。 双泵独立变频控制功能 一控二控制柜配置 控制柜数量确认 确认所投应急抢险泵车(1000m³/h)配备一控二控制柜1台,能够满足双泵控制需求。一控二控制柜可以实现对两台潜水电泵的集中控制和管理,提高了控制的效率和便利性。通过合理的配置和设计,确保控制柜能够稳定、可靠地运行,为排水系统的正常工作提供保障。以下是控制柜配置相关信息的表格: 车辆类型 控制柜数量 控制对象 应急抢险泵车(1000m³/h) 1台一控二控制柜 两台潜水电泵 控制柜性能说明 说明控制柜采用知名品牌变频器,性能稳定可靠,能够实现对水泵的有效控制。知名品牌变频器具有精度高、响应速度快等优点,能够根据实际需求精确地调节水泵的转速和排水量。稳定可靠的控制柜是保证排水系统高效运行的关键,能够根据不同的工况及时调整水泵的工作状态。以下是控制柜性能相关信息的表格: 控制柜部件 特点 优势 变频器 知名品牌 精度高、响应速度快 整体性能 稳定可靠 有效控制水泵,适应不同工况 控制柜质量保证 保证控制柜的质量,符合相关电气安全标准,避免出现安全隐患。在制造控制柜时,严格遵循电气安全标准,采用优质的材料和先进的工艺。对控制柜进行了多重安全防护设计,如接地保护、过载保护等,确保在使用过程中不会出现漏电、短路等安全问题。以下是控制柜质量相关信息的表格: 质量保障方面 措施 目的 遵循标准 相关电气安全标准 确保使用安全 防护设计 接地保护、过载保护等 避免漏电、短路等问题 单泵独立控制实现 独立控制功能说明 说明每台水泵由单独的变频器控制,能够实现单泵的独立控制,提高排水系统的灵活性。独立控制功能可以根据实际需求分别调节每台水泵的运行状态,在不同的工况下都能实现最佳的排水效果。例如,在排水需求较小时,可以只启动一台水泵,节省能源;在排水需求较大时,可以同时启动两台水泵,提高排水效率。 无极调速功能介绍 介绍控制系统能实现在使用中无极调速,通过调节转速从而控制排水量,满足不同工况的需求。无极调速功能可以使水泵在不同的转速下运行,从而精确地控制排水量。在实际工作中,根据积水的深度、流量等情况,可以灵活地调节水泵的转速,实现高效、精准的排水。 独立控制稳定性承诺 承诺单泵独立控制功能稳定可靠,不会出现控制失灵的情况。在设计和制造过程中,对独立控制功能进行了多次测试和优化,确保其在长时间运行过程中的稳定性和可靠性。稳定的独立控制功能是保证排水系统正常运行的关键,能够避免因控制失灵而导致的排水故障。以下是独立控制稳定性相关信息的表格: 控制功能 特点 保障措施 单泵独立控制 稳定可靠 多次测试和优化 软件控制系统优势 著作权软件系统应用 说明控制系统配备具有经认证的著作权软件控制系统,提高控制的智能化水平。经认证的著作权软件控制系统具有先进的算法和功能,能够实现对排水系统的自动化控制和管理。通过软件控制系统,可以实时监测水泵的运行状态、排水量等参数,并根据实际情况自动调整控制策略,提高排水系统的运行效率。以下是软件系统相关信息的表格: 软件系统特点 优势 经认证的著作权 合法合规,功能先进 提高智能化水平 实现自动化控制和管理 软件系统功能特点 介绍软件系统具有操作简便、功能丰富等特点,能够方便操作人员进行控制和管理。操作简便的软件系统可以降低操作人员的工作难度和劳动强度,提高工作效率。功能丰富的软件系统可以满足不同用户的需求,如实时监测、数据分析、故障报警等功能,为排水系统的运行提供全方位的支持。 软件系统更新保障 承诺会对软件系统进行定期更新和维护,保证其性能的不断提升。随着技术的不断发展和实际需求的变化,软件系统需要不断地更新和优化。定期更新和维护软件系统可以修复漏洞、增加新功能,提高软件系统的稳定性和可靠性,确保排水系统始终保持良好的运行状态。 控制柜远程操作性能说明 远程操作距离范围 距离范围承诺 承诺控制柜可以从车上拆卸,可离发电机50米-500米内正常工作,实现远距离操作。这一距离范围能够满足在防汛排涝应急工作中的实际需求,操作人员可以在安全的距离外对设备进行控制。在一些危险的环境中,远距离操作可以避免操作人员受到伤害,提高工作的安全性。 控制柜远程操作 距离稳定性保证 保证在50米-500米的距离范围内,控制柜,能够稳定地对水泵进行控制,不会出现信号中断等问题。在设计和测试过程中,对控制柜的远程控制性能进行了严格的评估和优化,确保其在规定的距离范围内能够稳定地传输控制信号。稳定的远程控制是保证排水系统正常运行的关键,能够及时响应操作人员的指令,实现对水泵的精确控制。 距离适应性说明 说明控制柜在不同的环境条件下,都能保持在规定的距离范围内正常工作,具有良好的适应性。在实际工作中,可能会遇到各种不同的环境条件,如高温、潮湿、强风等。控制柜能够在这些恶劣的环境条件下正常工作,体现了其强大的适应性和可靠性。良好的适应性可以确保排水系统在各种复杂的环境中都能发挥出应有的作用。 市电供电切换功能 切换功能实现说明 说明拆卸后,控制系统和水泵可以使用市电供电正常工作,实现了供电方式的灵活切换。在一些情况下,如发电机故障或需要节约燃油时,可以切换到市电供电。灵活的供电方式切换可以提高设备的使用效率和可靠性,确保排水系统在不同的供电条件下都能正常运行。 切换稳定性承诺 承诺在市电供电切换过程中,控制系统和水泵能够稳定运行,不会出现故障。在设计和测试过程中,对市电供电切换功能进行了多次验证,确保其在切换过程中能够平稳过渡。稳定的切换功能可以避免因供电切换而导致的设备损坏和排水中断,保证排水系统的连续性和稳定性。 切换安全性保障 保证市电供电切换过程中的安全性,符合相关电气安全标准。在切换过程中,采取了多重安全防护措施,如接地保护、漏电保护等,确保操作人员和设备的安全。只有保证切换过程的安全性,才能放心地使用市电供电切换功能,提高排水系统的可靠性。 远程操作功能优势 操作便捷性提升 强调远程操作功能提高了操作的便捷性,操作人员可以在安全的距离外对设备进行控制。在防汛排涝应急工作中,现场环境可能比较危险,如积水深度较大、水流湍急等。远程操作功能可以让操作人员在安全的地方对设备进行控制,避免了直接接触危险环境,提高了工作的安全性和便捷性。以下是远程操作便捷性相关信息的表格: 操作方式 优势 远程操作 操作人员可在安全距离外控制设备 应急响应能力增强 说明在紧急情况下,远程操作功能能够使设备迅速响应,提高应急处理能力。在遇到突发的洪涝灾害时,需要迅速启动排水设备进行排水。远程操作功能可以让操作人员在第一时间对设备进行控制,快速启动排水系统,减少洪涝灾害带来的损失。以下是远程操作应急响应相关信息的表格: 操作方式 对应急处理的作用 远程操作 迅速启动设备,提高应急处理能力 远程操作功能可靠性 保证远程操作功能的可靠性,经过多次测试和验证,能够满足实际使用需求。在研发和生产过程中,对远程操作功能进行了严格的测试和验证,确保其在各种复杂的环境条件下都能正常工作。可靠的远程操作功能是保证排水系统高效运行的关键,能够为防汛排涝应急工作提供有力的支持。以下是远程操作可靠性相关信息的表格: 功能特点 保障措施 可靠性高 多次测试和验证 应急抢险泵车3000m³/h技术参数响应 大流量排水系统配置详情 潜水电泵数量及性能 ①车载排水抢险单元配备5台便携式潜水电泵,总排水量远超3000m³/h,能确保在防汛排涝等场景中高效排水,迅速降低水位,保障区域安全。每台潜水电泵均采用先进的设计和制造工艺,具备高效的排水能力。 ②当单台便携式潜水电泵流量为600m³/h时,扬程显著高于8米,相比普通潜水电泵,能够将水提升到更高的高度,有效应对不同地形和排水需求,如将水从低洼地区排送到较高的河道或排水管道中。 ③当单台便携式潜水电泵流量为500m³/h时,扬程大幅超过14米,进一步增强了排水能力。在面对复杂的排水工况,如长距离排水或需要克服较大阻力时,能保证排水的顺畅进行。 ④每台潜水电泵均经过严格检测,性能稳定可靠。在出厂前,经过了多项严格的性能测试和质量检验,可适应复杂工况,如恶劣的水质环境、不同的水温条件以及高强度的连续运行,确保在实际使用中不会出现故障,减少维护成本和停机时间。 便携式潜水电泵 排水系统 应急抢险泵车 潜水电泵参数 具体数值 优势说明 数量 5台 总排水量远超3000m³/h,高效排水 流量600m³/h时扬程 显著高于8米 提升排水高度,适应不同地形 流量500m³/h时扬程 大幅超过14米 增强排水能力,应对复杂工况 性能稳定性 经过严格检测 适应复杂工况,减少故障 排水系统整体优势 ①排水系统经过优化设计,采用了先进的流体力学原理和管道布局,水流阻力小,排水效率更高。在实际运行中,能够更快地将水排出,缩短排水时间,提高防汛排涝的效率。 ②具备快速启动功能,系统配备了高性能的启动装置和智能控制系统,可在短时间内达到满负荷排水状态。在紧急情况下,能够迅速响应,及时排除积水,减少灾害损失。 ③排水系统的可靠性高,采用了优质的材料和先进的制造工艺,关键部件经过特殊处理,减少故障发生概率,降低维护成本。同时,系统还具备完善的故障监测和预警功能,能够及时发现并解决潜在问题。 ④采用先进的密封技术,对管道接口、泵体等部位进行了特殊密封处理,防止漏水,确保设备正常运行。即使在长时间运行或恶劣环境下,也能保证系统的密封性,避免水资源的浪费和设备的损坏。 排水系统检测报告 ①提供国家认可的第三方检测机构出具的检测报告,证明排水系统性能达标。该检测机构具有专业的检测设备和技术人员,检测结果具有权威性和可信度。 ②检测报告详细记录了排水系统的各项参数,包括排水量、扬程、功率、效率等,全面反映了系统的性能状况。通过对这些参数的分析,可以准确评估系统的实际运行效果。 ③报告经过严格审核,检测机构遵循严格的检测流程和标准,确保数据真实可靠,可作为性能的有力佐证。在投标过程中,评标委员会可以根据检测报告对排水系统的性能进行评估。 ④检测报告加盖投标单位电子公章,具有法律效力。这保证了报告的真实性和有效性,防止报告被篡改或伪造。 潜水电泵检测报告 检测报告内容 说明 检测机构 国家认可的第三方检测机构 记录参数 排水量、扬程、功率、效率等 审核情况 经过严格审核,数据真实可靠 法律效力 加盖投标单位电子公章 多泵协同控制技术方案 一控二控制柜功能 ①采用2台一控二控制柜,实现对多台水泵的精准控制。每台控制柜可同时控制两台水泵,通过精确的控制算法和智能控制系统,确保水泵的运行参数符合实际需求。 ②每台水泵由单独的变频器控制,可独立调节运行参数。变频器能够根据实际排水需求,精确调整水泵的转速和功率,实现节能高效运行。 ③控制柜能实时监测水泵的运行状态,如电压、电流、转速等。通过传感器和监测系统,及时获取水泵的运行数据,并将数据传输到控制系统进行分析和处理。 ④具备故障报警功能,当水泵出现异常时及时发出警报。控制柜内置了故障检测和报警模块,一旦检测到水泵出现故障,立即发出声光报警信号,提醒工作人员及时处理。 一控二控制柜 变频器 拉杆箱式控制柜特点 ①配备1台拉杆箱式控制柜,便于携带和移动。控制柜设计成拉杆箱式结构,方便工作人员在不同作业地点进行操作和维护。 ②控制柜采用优质材料制作,坚固耐用,防护等级高。外壳采用高强度的金属材料,内部采用优质的电子元件和线路板,能够适应恶劣的工作环境。 ③操作界面简洁明了,方便工作人员进行操作和维护。控制柜配备了大屏幕液晶显示屏和人性化的操作按钮,工作人员可以直观地查看水泵的运行状态和参数,并进行相应的操作。 ④具备远程控制功能,可在一定距离外对水泵进行控制。通过无线通信技术和远程控制系统,工作人员可以在办公室或其他地点对水泵进行远程监控和控制。 控制柜特点 说明 便于携带 拉杆箱式设计 坚固耐用 优质材料制作,防护等级高 操作简便 简洁明了的操作界面 远程控制 可在一定距离外控制水泵 多泵协同控制策略 ①根据实际排水需求,自动调整水泵的运行数量和转速。控制系统通过实时监测水位、流量等参数,自动计算出所需的排水能力,并根据计算结果调整水泵的运行数量和转速。 ②实现多台水泵的同步启动和停止,提高排水效率。通过精确的控制算法和同步技术,确保多台水泵能够同时启动和停止,避免出现水流冲击和压力波动。 ③具备故障切换功能,当某台水泵出现故障时,自动切换到备用泵。控制系统实时监测水泵的运行状态,一旦检测到某台水泵出现故障,立即自动切换到备用泵,确保排水系统的正常运行。 ④通过智能算法优化水泵的运行组合,降低能耗。控制系统根据实际排水需求和水泵的性能特点,采用智能算法优化水泵的运行组合,使水泵在最佳工况下运行,降低能耗。 控制系统著作权证明材料 著作权软件系统优势 ①控制系统配备具有经认证的著作权软件控制系统,功能强大。该软件系统集成了先进的控制算法和智能管理功能,能够实现对水泵的精确控制和系统的自动化运行。 ②采用知名品牌变频器,确保系统的稳定性和可靠性。知名品牌变频器具有良好的性能和质量,能够在复杂的工作环境下稳定运行,减少故障发生概率。 ③能实现在使用中无极调速,精确控制排水量。通过变频器的无极调速功能,可根据实际排水需求精确调整水泵的转速,实现对排水量的精确控制。 ④具备数据记录和分析功能,为设备维护提供依据。软件系统能够实时记录水泵的运行数据,并对数据进行分析和处理,为设备的维护和管理提供科学依据。 著作权证书详情 ①提供著作权证书的复印件,证明软件系统的合法性。著作权证书是软件系统合法拥有的证明,能够保证软件系统的正常使用和知识产权的保护。 ②证书详细记录了软件系统的名称、版本、著作权人等信息。这些信息是软件系统的重要标识,有...
防汛排涝应急设施设备更新工程投标方案.docx
下载提示

1.本文档仅提供部分内容试读;

2.支付并下载文件,享受无限制查看;

3.本网站所提供的标准文本仅供个人学习、研究之用,未经授权,严禁复制、发行、汇编、翻译或网络传播等,侵权必究;

4.左侧添加客服微信获取帮助;

5.本文为word版本,可以直接复制编辑使用。


这个人很懒,什么都没留下
未认证用户 查看用户
该文档于 上传
×
精品标书制作
百人专家团队
擅长领域:
工程标 服务标 采购标
16852
已服务主
2892
中标量
1765
平台标师
扫码添加客服
客服二维码
咨询热线:192 3288 5147
公众号
微信客服
客服