文库 服务类投标方案 物业服务

物业服务.docx

DOCX   1071页   下载320   2025-07-16   浏览97   收藏77   点赞228   评分-   557418字   228.00

AI慧写标书

十分钟千页标书高效生成

温馨提示:当前文档最多只能预览 15 页,若文档总页数超出了 15 页,请下载原文档以浏览全部内容。
物业服务.docx 第1页
物业服务.docx 第2页
物业服务.docx 第3页
物业服务.docx 第4页
物业服务.docx 第5页
物业服务.docx 第6页
物业服务.docx 第7页
物业服务.docx 第8页
物业服务.docx 第9页
物业服务.docx 第10页
物业服务.docx 第11页
物业服务.docx 第12页
物业服务.docx 第13页
物业服务.docx 第14页
物业服务.docx 第15页
剩余1056页未读, 下载浏览全部

开通会员, 优惠多多

6重权益等你来

首次半价下载
折扣特惠
上传高收益
特权文档
AI慧写优惠
专属客服
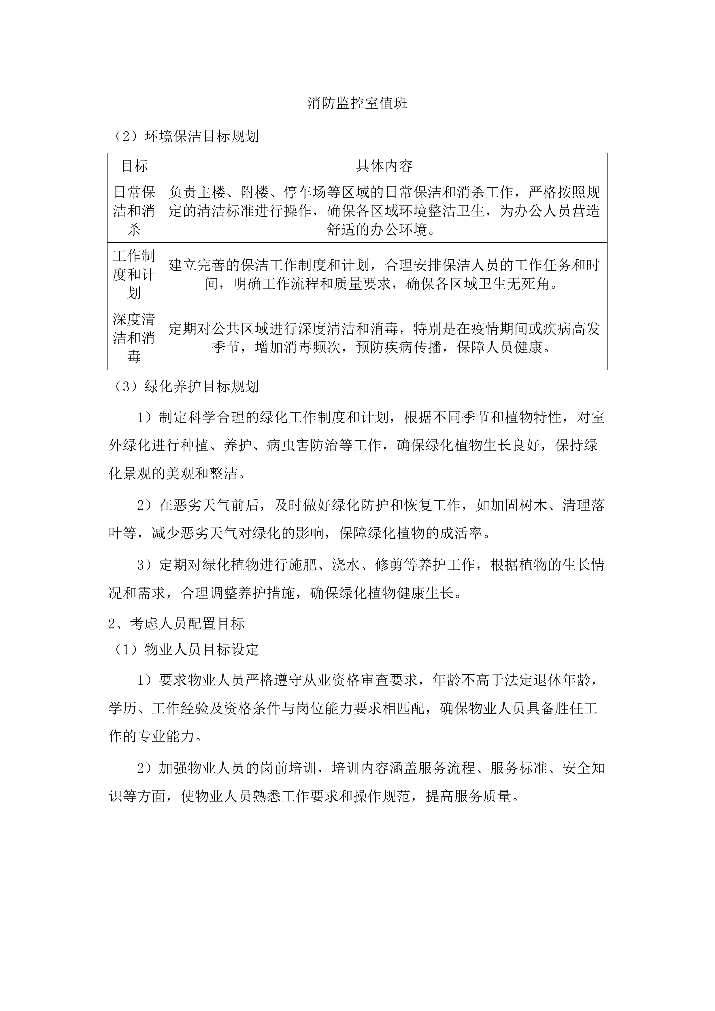
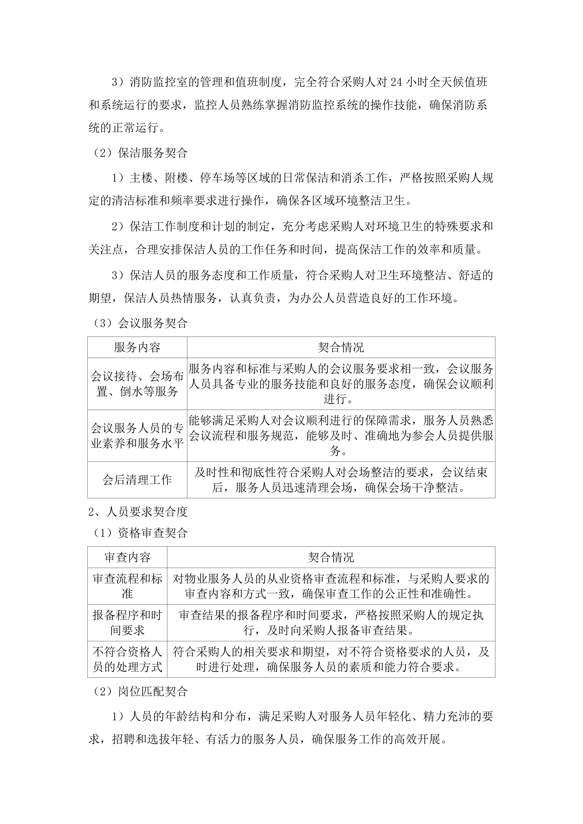
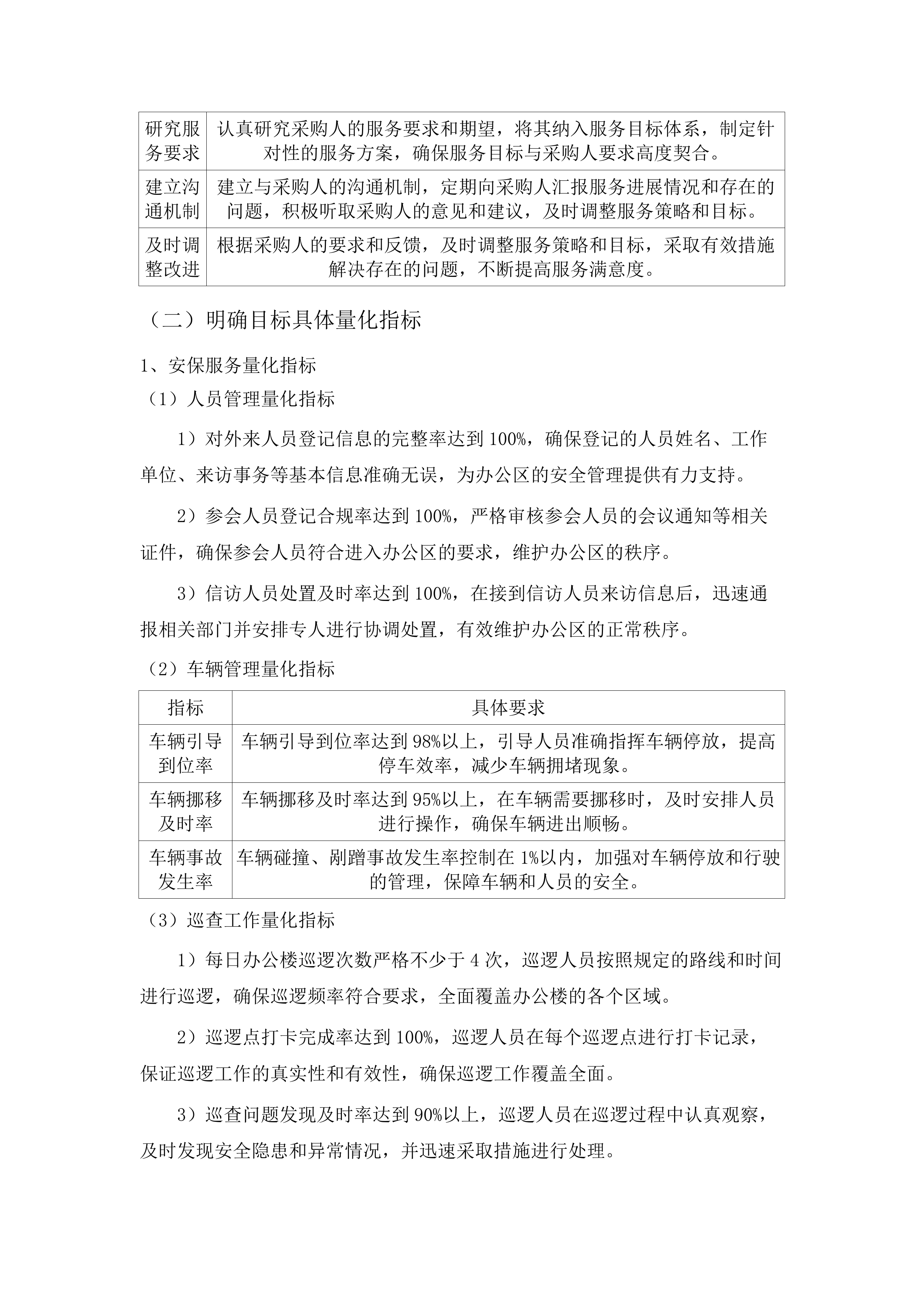
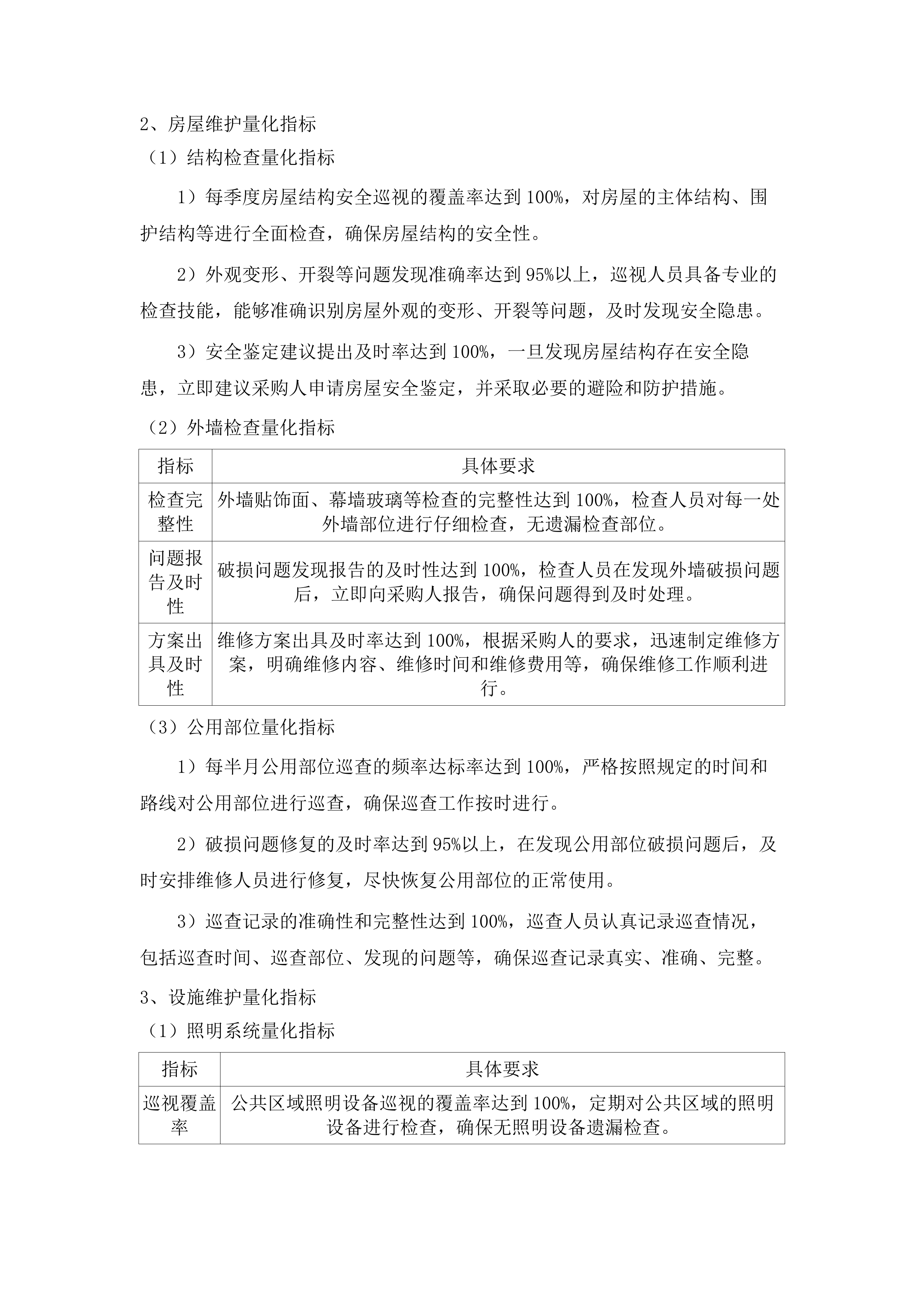
物业服务 第一章 总体服务方案 7 第一节 整体服务管理思路 7 一、 制定年度管理目标 7 二、 明确责任分工 19 三、 建立运行管理模式 27 四、 引入节能减排措施 42 五、 制定员工激励机制 61 六、 加强企业文化建设 67 第二节 物业管理与考核方案 76 一、 员工出勤率管理 76 二、 工作态度考核 81 三、 岗位技能评估 92 四、 服务意识提升措施 103 第三节 服务重点分析与措施 120 一、 安全管理措施 120 二、 环境卫生管理 137 三、 设施维护方案 150 四、 服务满意度提升 164 五、 问题整改措施 186 第四节 规章管理制度与流程 194 一、 保洁岗位规章 194 二、 会议服务规章 212 三、 保安岗位规章 224 四、 绿化岗位规章 239 五、 餐厅岗位规章 251 六、 奖惩与绩效考核 268 七、 公共区域清洁规章 280 第二章 物业管理方案 296 第一节 秩序维护服务 296 一、 门岗值班与登记制度 296 二、 办公楼巡逻安排 313 三、 监控室值守要求 327 第二节 环境保洁服务 338 一、 保洁岗位职责明确 338 二、 公共区域照明巡视 351 三、 基础设施巡查维护 364 第三节 会务服务方案 386 一、 会议接待服务流程 386 二、 会议人员岗位职责 397 三、 服务人员数量安排 412 第四节 设施设备维修维护 423 一、 工程维修值班制度 423 二、 特殊时期系统巡检 435 三、 设备系统运维工作 446 第三章 餐厅服务方案 458 第一节 餐厅服务方案 458 一、 三餐供应安排 458 二、 食材采购渠道 470 三、 菜品搭配原则 476 四、 用餐环境维护 489 五、 服务质量监督 500 第二节 添加剂管理办法 511 一、 采购台账登记 512 二、 专人专柜管理 523 三、 使用剂量规范 533 四、 接受抽检配合 545 第三节 加工制作要求 557 一、 原材料验收标准 557 二、 粗加工操作规程 564 三、 烹饪过程控制 575 四、 成品保存条件 587 五、 人员资质与培训 596 六、 菜品留样制度 605 第四节 留样管理办法 614 一、 留样容器专用 614 二、 标签标准化 629 三、 冷藏设施独立 634 四、 专人负责记录 643 五、 保存时间规定 652 六、 自查与整改 661 第四章 物业管理运行保障措施 672 第一节 管理机制完善 672 一、 项目经理负责制 672 二、 每日巡查制度 679 三、 专人协调调度 683 四、 服务改进机制 692 第二节 员工培训方案 700 一、 新员工岗前培训 700 二、 在岗月度培训 710 三、 特种作业培训 722 四、 季度思政教育 735 第三节 员工考核方案 747 一、 绩效考核标准 747 二、 考核评估方式 755 三、 考核结果应用 766 四、 不适应岗位处理 775 第四节 节能降耗措施 789 一、 推广绿色设备 789 二、 照明定时控制 797 三、 系统检查维护 804 四、 采用环保技术 811 第五章 卫生安全管理措施 821 第一节 前厅卫生管理 821 一、 前厅日常清洁计划 821 二、 服务人员操作规范 832 第二节 厨房卫生管理 848 一、 厨房分区管理制度 848 二、 食品留样制度执行 860 第三节 库房卫生管理 874 一、 库房环境要求 874 二、 库存食品管理 887 第四节 整体环境卫生 898 一、 公共区域清洁标准 898 二、 垃圾处理机制 911 第五节 人员卫生管理 924 一、 人员健康上岗要求 924 二、 人员卫生培训制度 933 第六章 应急预案 943 第一节 消防应急预案 943 一、 明确适用场景 943 二、 制定响应流程 948 三、 明确人员职责 954 四、 建立演练机制 962 五、 明确物资配备 969 第二节 突发事件应急预案 975 一、 明确事件定义 975 二、 制定响应流程 981 三、 制定应对措施 988 四、 明确人员分工 995 五、 开展演练培训 1002 第三节 餐饮应急预案 1006 一、 明确事件类型 1006 二、 制定响应流程 1013 三、 明确处置措施 1019 四、 建立留样制度 1026 五、 配备应急物资 1031 第四节 医疗应急预案 1038 一、 明确事件类型 1038 二、 制定响应流程 1044 三、 明确处置措施 1051 四、 配备应急物资 1060 五、 组织知识培训 1068 总体服务方案 整体服务管理思路 制定年度管理目标 结合项目背景规划目标 贴合服务内容规划 秩序维护目标规划 1)在办公区出入口严格设置门岗,全面执行24小时值班和登记制度,详细登记外来人员、参会人员和信访人员的基本信息,规范车辆进出管理,确保各类人员和车辆有序流动,全力保障办公区正常工作秩序不受干扰。 2)每日对办公楼进行不少于4次的巡逻工作,巡逻过程中密切关注各个区域的安全状况,及时发现并处理各类安全隐患,如设施设备故障、可疑人员活动等,确保办公楼的安全稳定。 3)加强消防监控室的管理力度,实行24小时全天候值班制度,监控人员时刻保持警觉,确保消防系统正常运行,定期对消防设备进行检查和维护,预防火灾事故的发生,保障人员生命和财产安全。 消防监控室值班 环境保洁目标规划 目标 具体内容 日常保洁和消杀 负责主楼、附楼、停车场等区域的日常保洁和消杀工作,严格按照规定的清洁标准进行操作,确保各区域环境整洁卫生,为办公人员营造舒适的办公环境。 工作制度和计划 建立完善的保洁工作制度和计划,合理安排保洁人员的工作任务和时间,明确工作流程和质量要求,确保各区域卫生无死角。 深度清洁和消毒 定期对公共区域进行深度清洁和消毒,特别是在疫情期间或疾病高发季节,增加消毒频次,预防疾病传播,保障人员健康。 绿化养护目标规划 1)制定科学合理的绿化工作制度和计划,根据不同季节和植物特性,对室外绿化进行种植、养护、病虫害防治等工作,确保绿化植物生长良好,保持绿化景观的美观和整洁。 2)在恶劣天气前后,及时做好绿化防护和恢复工作,如加固树木、清理落叶等,减少恶劣天气对绿化的影响,保障绿化植物的成活率。 3)定期对绿化植物进行施肥、浇水、修剪等养护工作,根据植物的生长情况和需求,合理调整养护措施,确保绿化植物健康生长。 考虑人员配置目标 物业人员目标设定 1)要求物业人员严格遵守从业资格审查要求,年龄不高于法定退休年龄,学历、工作经验及资格条件与岗位能力要求相匹配,确保物业人员具备胜任工作的专业能力。 2)加强物业人员的岗前培训,培训内容涵盖服务流程、服务标准、安全知识等方面,使物业人员熟悉工作要求和操作规范,提高服务质量。 物业人员岗前培训 3)建立物业人员绩效评估体系,根据工作表现、服务质量、客户满意度等指标进行考核,对表现优秀的人员进行奖励,对不达标的人员进行惩罚和岗位调整,激励物业人员积极履行职责。 餐厅人员目标设定 目标 具体内容 专业技能和健康条件 要求餐厅人员具备相应的专业技能和健康条件,严格遵守食品卫生安全规定,确保餐饮服务的质量和安全。 业务培训 加强餐厅人员的业务培训,包括烹饪技术、服务礼仪、食品安全等方面的培训,提高餐厅人员的业务水平和服务质量。 考核制度 建立餐厅人员考核制度,根据菜品质量、服务态度、客户满意度等指标进行评价,对表现优秀的人员进行奖励,对不达标的人员进行惩罚和岗位调整,促进餐厅人员不断改进工作。 人员团队协作目标 1)培养服务人员的团队协作精神,通过组织团队活动、培训等方式,加强不同岗位之间的沟通与配合,提高服务效率,确保各项工作顺利开展。 餐厅人员业务培训 服务人员团队活动 2)定期组织团队建设活动,如户外拓展、聚餐等,增强服务人员的凝聚力和归属感,营造良好的工作氛围,提高团队的战斗力。 3)建立应急响应团队,制定应急预案,确保在突发事件发生时能够迅速响应,协同处理问题,保障服务目标的实现,最大限度减少损失。 遵循法规制度目标 法规政策遵循目标 目标 具体内容 了解法规政策 及时关注国家和地方有关物业服务的最新法规政策,安排专人收集和整理相关信息,确保服务活动符合法规要求。 组织学习培训 定期组织服务人员学习法规政策,通过讲座、培训、考试等方式,提高服务人员的法律意识和合规意识。 建立跟踪机制 建立法规政策跟踪机制,及时了解法规政策的变化情况,根据法规政策的调整及时调整服务策略和目标,确保服务活动的合法性和合规性。 内部制度执行目标 目标 具体内容 完善制度建设 制定完善的人员录用制度、档案管理制度、物业服务管理制度、公用设施设备相关管理制度等,明确各项工作的流程和标准,确保各项工作有章可循。 加强监督检查 加强对内部制度执行情况的监督和检查,建立监督机制,定期对制度执行情况进行检查和评估,及时发现和纠正违规行为。 优化制度体系 不断优化内部制度,根据实际工作情况和反馈意见,对制度进行调整和完善,提高制度的科学性和有效性,促进服务管理水平的提升。 采购人要求响应目标 目标 具体内容 研究服务要求 认真研究采购人的服务要求和期望,将其纳入服务目标体系,制定针对性的服务方案,确保服务目标与采购人要求高度契合。 建立沟通机制 建立与采购人的沟通机制,定期向采购人汇报服务进展情况和存在的问题,积极听取采购人的意见和建议,及时调整服务策略和目标。 及时调整改进 根据采购人的要求和反馈,及时调整服务策略和目标,采取有效措施解决存在的问题,不断提高服务满意度。 明确目标具体量化指标 安保服务量化指标 人员管理量化指标 1)对外来人员登记信息的完整率达到100%,确保登记的人员姓名、工作单位、来访事务等基本信息准确无误,为办公区的安全管理提供有力支持。 2)参会人员登记合规率达到100%,严格审核参会人员的会议通知等相关证件,确保参会人员符合进入办公区的要求,维护办公区的秩序。 3)信访人员处置及时率达到100%,在接到信访人员来访信息后,迅速通报相关部门并安排专人进行协调处置,有效维护办公区的正常秩序。 车辆管理量化指标 指标 具体要求 车辆引导到位率 车辆引导到位率达到98%以上,引导人员准确指挥车辆停放,提高停车效率,减少车辆拥堵现象。 车辆挪移及时率 车辆挪移及时率达到95%以上,在车辆需要挪移时,及时安排人员进行操作,确保车辆进出顺畅。 车辆事故发生率 车辆碰撞、剐蹭事故发生率控制在1%以内,加强对车辆停放和行驶的管理,保障车辆和人员的安全。 巡查工作量化指标 1)每日办公楼巡逻次数严格不少于4次,巡逻人员按照规定的路线和时间进行巡逻,确保巡逻频率符合要求,全面覆盖办公楼的各个区域。 2)巡逻点打卡完成率达到100%,巡逻人员在每个巡逻点进行打卡记录,保证巡逻工作的真实性和有效性,确保巡逻工作覆盖全面。 3)巡查问题发现及时率达到90%以上,巡逻人员在巡逻过程中认真观察,及时发现安全隐患和异常情况,并迅速采取措施进行处理。 房屋维护量化指标 结构检查量化指标 1)每季度房屋结构安全巡视的覆盖率达到100%,对房屋的主体结构、围护结构等进行全面检查,确保房屋结构的安全性。 2)外观变形、开裂等问题发现准确率达到95%以上,巡视人员具备专业的检查技能,能够准确识别房屋外观的变形、开裂等问题,及时发现安全隐患。 3)安全鉴定建议提出及时率达到100%,一旦发现房屋结构存在安全隐患,立即建议采购人申请房屋安全鉴定,并采取必要的避险和防护措施。 外墙检查量化指标 指标 具体要求 检查完整性 外墙贴饰面、幕墙玻璃等检查的完整性达到100%,检查人员对每一处外墙部位进行仔细检查,无遗漏检查部位。 问题报告及时性 破损问题发现报告的及时性达到100%,检查人员在发现外墙破损问题后,立即向采购人报告,确保问题得到及时处理。 方案出具及时性 维修方案出具及时率达到100%,根据采购人的要求,迅速制定维修方案,明确维修内容、维修时间和维修费用等,确保维修工作顺利进行。 公用部位量化指标 1)每半月公用部位巡查的频率达标率达到100%,严格按照规定的时间和路线对公用部位进行巡查,确保巡查工作按时进行。 2)破损问题修复的及时率达到95%以上,在发现公用部位破损问题后,及时安排维修人员进行修复,尽快恢复公用部位的正常使用。 3)巡查记录的准确性和完整性达到100%,巡查人员认真记录巡查情况,包括巡查时间、巡查部位、发现的问题等,确保巡查记录真实、准确、完整。 设施维护量化指标 照明系统量化指标 指标 具体要求 巡视覆盖率 公共区域照明设备巡视的覆盖率达到100%,定期对公共区域的照明设备进行检查,确保无照明设备遗漏检查。 节能产品使用率 照明灯具更换节能环保产品使用率达到100%,在更换照明灯具时,优先选用节能环保产品,降低能源消耗。 故障修复及时率 照明设备故障修复及时率达到98%以上,在接到照明设备故障报修后,迅速安排维修人员进行修复,快速恢复照明功能。 消防系统量化指标 1)消防设施维护管理的合规率达到100%,严格按照相关法律法规的要求,对消防设施进行维护和管理,确保消防设施的正常运行。 2)消防设备检测的合格率达到100%,定期对消防设备进行检测和维护,确保消防设备性能良好,能够在关键时刻发挥作用。 3)消防系统报警响应及时率达到100%,消防监控室值班人员在接到火灾报警信号后,迅速采取措施进行处理,及时通知相关人员疏散和灭火。 配电管理量化指标 1)配电设备巡检的频率达标率达到100%,电力工程人员每日按时对配电设备进行巡检,确保配电设备的安全运行。 2)异常情况发现和处理的及时率达到100%,巡检人员在巡检过程中及时发现配电设备的异常情况,并迅速采取措施进行处理,确保设备正常运行。 3)安全用具检查合格率达到100%,定期对安全用具进行检查和维护,确保安全用具的可靠性,保障电力工程人员的安全。 目标与采购人要求契合 服务内容契合度 保安服务契合 1)办公区出入口门岗的设置和值班登记制度,严格遵循采购人要求的24小时值班和登记管理模式,对进出人员和车辆进行严格管控,确保办公区的安全。 2)安保人员的巡逻次数、范围和职责,与采购人规定的每日办公楼巡逻不少于4次以及巡查范围要求相匹配,巡逻人员认真履行职责,及时发现和处理安全隐患。 3)消防监控室的管理和值班制度,完全符合采购人对24小时全天候值班和系统运行的要求,监控人员熟练掌握消防监控系统的操作技能,确保消防系统的正常运行。 保洁服务契合 1)主楼、附楼、停车场等区域的日常保洁和消杀工作,严格按照采购人规定的清洁标准和频率要求进行操作,确保各区域环境整洁卫生。 2)保洁工作制度和计划的制定,充分考虑采购人对环境卫生的特殊要求和关注点,合理安排保洁人员的工作任务和时间,提高保洁工作的效率和质量。 3)保洁人员的服务态度和工作质量,符合采购人对卫生环境整洁、舒适的期望,保洁人员热情服务,认真负责,为办公人员营造良好的工作环境。 会议服务契合 服务内容 契合情况 会议接待、会场布置、倒水等服务 服务内容和标准与采购人的会议服务要求相一致,会议服务人员具备专业的服务技能和良好的服务态度,确保会议顺利进行。 会议服务人员的专业素养和服务水平 能够满足采购人对会议顺利进行的保障需求,服务人员熟悉会议流程和服务规范,能够及时、准确地为参会人员提供服务。 会后清理工作 及时性和彻底性符合采购人对会场整洁的要求,会议结束后,服务人员迅速清理会场,确保会场干净整洁。 人员要求契合度 资格审查契合 审查内容 契合情况 审查流程和标准 对物业服务人员的从业资格审查流程和标准,与采购人要求的审查内容和方式一致,确保审查工作的公正性和准确性。 报备程序和时间要求 审查结果的报备程序和时间要求,严格按照采购人的规定执行,及时向采购人报备审查结果。 不符合资格人员的处理方式 符合采购人的相关要求和期望,对不符合资格要求的人员,及时进行处理,确保服务人员的素质和能力符合要求。 岗位匹配契合 1)人员的年龄结构和分布,满足采购人对服务人员年轻化、精力充沛的要求,招聘和选拔年轻、有活力的服务人员,确保服务工作的高效开展。 2)人员的学历和专业背景,与采购人规定的岗位能力要求相适应,根据岗位需求,招聘具有相应学历和专业背景的人员,提高服务人员的专业素质。 3)人员的工作经验和技能水平,能够胜任采购人要求的各项服务工作,通过培训和实践,不断提高服务人员的工作经验和技能水平,确保服务质量。 人员调换契合 1)人员调换的原因和条件,符合采购人对服务人员不适应岗位或影响工作的界定标准,在服务人员出现不适应岗位或影响工作的情况时,及时进行人员调换。 2)人员调换的程序和审批要求,严格遵循采购人的相关规定,按照规定的程序和审批要求进行人员调换,确保人员调换的合法性和合规性。 3)人员调换的比例和频率,控制在采购人允许的范围内,合理安排人员调换的比例和频率,确保服务的连续性和稳定性。 制度要求契合度 保密制度契合 1)保密管理制度的内容和要求,与采购人对重点要害岗位保密职责和保密工作的规定一致,明确保密工作的重点和要求,建立健全保密管理制度。 2)保密协议的签订和报备程序,严格按照采购人的要求执行,与保密工作岗位的服务人员签订保密协议,并及时向采购人报备。 3)对服务人员违法违规或重大过失的报告和处理机制,符合采购人的相关要求,在发现服务人员违法违规或重大过失时,及时报告采购人并采取必要的补救措施。 档案管理契合 管理内容 契合情况 物业信息的建立和档案资料的归档保存方式 符合采购人对档案管理的安全、准确、及时要求,建立完善的物业信息档案,对文件资料和服务记录进行准确、及时的归档保存。 档案和记录的内容和完整性 满足采购人对各类服务记录和信息的收集和保存需求,档案和记录内容完整、准确,能够为服务管理提供有力支持。 档案资料的保密和使用规定 与采购人对信息安全和保密的要求相一致,严格遵守档案资料的保密和使用规定,确保信息安全。 服务制度契合 1)人员录用制度、物业服务管理制度等工作制度的制定,与采购人对服务人员管理和服务规范的要求相匹配,建立健全各项工作制度,规范服务人员的行为和服务流程。 2)项目实施方案的内容和实施步骤,充分考虑采购人对项目交接、人员稳定和保密等方面的需求,制定详细的项目实施方案,确保项目顺利实施。 3)服务改进机制和措施,能够根据采购人的反馈意见和评价结果,及时调整服务策略和方法,提高服务质量,定期对服务工作进行总结和分析,不断改进服务质量。 制定目标实施时间节点 短期目标时间节点 人员准备时间 1)在第1周内,完成服务人员的招聘工作,通过多种渠道发布招聘信息,严格筛选应聘人员,确保人员数量和资质符合项目要求。 2)在第2-3周内,组织服务人员进行岗前培训,培训内容包括服务规范、安全知识、操作技能等方面,邀请专业人员进行授课,提高服务人员的专业素质。 3)在第4周内,安排服务人员正式上岗,并进行岗位实习和指导,由经验丰富的老员工带领新员工熟悉工作环境和工作流程,使其尽快适应工作要求。 制度建立时间 时间节点 具体内容 第1个月 完成人员考勤制度、服务质量监督制度等基本管理制度的制定和发布,明确各项工作的流程和标准,确保各项工作有章可循。 第2个月 完善档案管理制度、应急预案等相关制度和流程,建立健全档案管理体系,制定详细的应急预案,提高应对突发事件的能力。 第3个月 对各项制度进行宣传和培训,通过讲座、培训、考试等方式,使服务人员熟悉和遵守制度要求,确保制度的有效执行。 服务运行时间 1)在第1-2个月内,逐步推进安保服务、保洁服务、绿化服务等各项服务的开展,制定详细的服务计划,合理安排服务人员的工作任务,进行试运行和调整,及时发现问题并解决问题。 2)在第3个月内,对各项服务进行全面评估和优化,通过客户满意度调查、服务质量检查等方式,了解服务效果,针对存在的问题采取有效措施进行改进,确保服务达到初步稳定运行的状态,满足基本的服务标准。 3)在第3个月末,对短期目标的完成情况进行总结和分析,总结经验教训,为中期目标的实施提供参考和依据。 中期目标时间节点 质量优化时间 时间节点 具体内容 第4-5个月 对服务人员进行专项培训,根据服务人员的岗位需求和实际情况,制定针对性的培训方案,邀请专家进行授课,提高服务人员的专业技能和服务水平。 第6个月 对服务流程进行全面梳理和优化,分析服务流程中存在的问题和不足,采取有效措施进行改进,消除服务中的薄弱环节和浪费现象,提高服务效率。 第6个月末 通过满意度调查等方式,评估服务质量的提升效果,广泛收集客户的意见和建议,根据反馈意见进行进一步改进,不断提高服务质量。 监督考核时间 时间节点 具体内容 第7-8个月 建立服务监督和考核指标体系,明确考核内容和标准,制定详细的考核方案,确保考核工作的公平、公正、公开。 第9个月 开展首次服务人员考核工作,按照考核方案对服务人员进行全面考核,根据考核结果进行奖惩和岗位调整,激励服务人员积极工作。 第9个月末 总结考核工作经验,分析考核过程中存在的问题和不足,完善监督和考核机制,确保考核工作的有效性和可持续性。 目标达标时间 1)在第10-11个月内,加大对各项服务目标的推进力度,针对未达标的问题,采取有效措施进行整改,如增加资源投入、加强管理等,确保各项服务目标能够按时完成。 2)在第12个月内,对各项服务目标的完成情况进行全面检查和评估,对照目标要求进行逐一检查,确保达到预定的目标要求。 3)在第12个月末,对中期目标的完成情况进行总结和表彰,对表现优秀的服务人员进行奖励,激励全体服务人员继续努力,为长期目标的实施奠定基础。 长期目标时间节点 品质提升时间 1)在第1年内,引入先进的物业管理软件和技术,实现服务流程的信息化和智能化管理,提高服务效率和管理水平。 2)在第2年内,开展服务创新活动,深入了解客户需求,推出具有特色的服务产品和服务模式,提高服务的附加值和竞争力。 3)在第2个年末,对服务品质的提升效果进行评估和总结,通过客户满意度调查、市场反馈等方式,了解服务品质的提升情况,制定下一步的提升计划。 合作稳定时间 1)在第3-4年内,加强与采购人的沟通和交流,定期汇报服务工作情况,及时了解采购人的需求和意见,根据采购人的反馈及时调整服务策略。 2)在第5年内,根据采购人的需求和市场变化,不断调整和优化服务方案,提高服务的针对性和适应性,满足采购人的个性化需求。 3)在第5个年末,与采购人续签长期合作协议,巩固合作关系,实现双方的互利共赢。 标杆企业时间 1)在第6-8年内,积极拓展业务范围,通过市场调研和分析,寻找新的业务机会,承接更多的物业服务项目,提高企业的市场份额。 2)在第9-10年内,加强品牌建设和宣传推广,制定品牌战略,通过广告、公关等方式,提升企业的知名度和美誉度。 3)在第10个年末,成为该地区物业服务领域的知名品牌和标杆企业,树立良好的企业形象,为行业发展做出贡献。 明确责任分工 划分各岗位责任范围 物业岗位责任 1)项目经理全面统筹整体项目,进行科学合理的人员管理,与采购人保持密切沟通协调,确保物业服务严格按照要求和标准执行,保障项目顺利推进。 项目经理 2)保安主管负责安保团队的高效管理,精心制定巡逻计划和人员排班表,密切监督安保人员工作落实情况,提升安保团队的工作效率和质量。 保安 3)保安承担办公区人员来访登记、车辆管理、巡逻检查以及监控室值班等重要安保工作,时刻保持警惕,保障办公区的安全秩序,为办公环境提供坚实的安全保障。 4)会议人员负责会议接待、会场布置、会议期间服务及会后清理工作,注重服务细节,为参会人员提供优质的会议体验。 会议人员 保洁岗位责任 岗位 责任 保洁员 保洁员 负责主楼、附楼、停车场等区域的日常清洁和消杀工作,涵盖地面清扫、门窗玻璃擦拭、卫生间清洁等各个方面,确保各区域环境整洁卫生,为办公人员提供舒适的工作环境。 外围兼绿化人员 外围兼绿化人员 负责办公区外围环境清洁和绿化养护工作,如花草修剪、浇水施肥、病虫害防治等,精心打造美观、舒适的办公区外围环境。 工程人员 工程人员 负责公共设施设备的日常巡查、小型维修及保养工作,建立详细的设备档案,及时记录设备运行和维修情况,确保设施设备正常运行,延长设备使用寿命。 房屋维修维护人员 房屋维修维护人员 负责房屋主体结构、围护结构、部品部件及其他设施的检查和维修工作,严格按照检查周期对房屋进行全面检查,及时发现并处理房屋损坏问题,保障房屋的安全使用。 餐厅岗位责任 1)厨师长负责餐厅菜品研发、膳食规划和厨师团队管理,严格把控菜品质量和成本,根据职工口味和营养需求,不断推出新菜品。 2)厨师负责菜品烹饪制作,严格遵循烹饪规范,保证菜品口味和质量,满足职工的饮食需求。 3)面案师傅负责面食制作,根据职工需求制作各种美味面食,保证面食的供应,丰富职工的饮食选择。 4)配菜人员负责食材准备、配菜工作,严格把控食材质量,合理搭配食材,保证营养均衡,为菜品制作提供优质的食材支持。 制定岗位配套实施方案 物业岗位实施方案 岗位 实施方案 项目经理 制定年度管理目标和详细的工作计划,定期组织员工会议,全面总结工作情况,及时协调解决问题,不断优化管理流程。 保安主管 制定详细的巡逻路线和时间表,定期对安保人员进行专业培训和严格考核,提高安保人员的业务技能和应急处理能力。 保安 严格按照登记制度对外来人员和车辆进行管理,在巡逻过程中认真检查设施设备和安全隐患,及时
物业服务.docx
下载提示

1.本文档仅提供部分内容试读;

2.支付并下载文件,享受无限制查看;

3.本网站所提供的标准文本仅供个人学习、研究之用,未经授权,严禁复制、发行、汇编、翻译或网络传播等,侵权必究;

4.左侧添加客服微信获取帮助;

5.本文为word版本,可以直接复制编辑使用。


这个人很懒,什么都没留下
未认证用户 查看用户
该文档于 上传
×
精品标书制作
百人专家团队
擅长领域:
工程标 服务标 采购标
16852
已服务主
2892
中标量
1765
平台标师
扫码添加客服
客服二维码
咨询热线:192 3288 5147
公众号
微信客服
客服