文库 服务类投标方案 其他

银行营业网点技防投标方案83页.docx

银行 DOCX   83页   下载228   2025-05-11   浏览156231   收藏66   点赞385   评分-   39757字   15.00

AI慧写标书

十分钟千页标书高效生成

温馨提示:当前文档最多只能预览 15 页,若文档总页数超出了 15 页,请下载原文档以浏览全部内容。
银行营业网点技防投标方案83页.docx 第1页
银行营业网点技防投标方案83页.docx 第2页
银行营业网点技防投标方案83页.docx 第3页
银行营业网点技防投标方案83页.docx 第4页
银行营业网点技防投标方案83页.docx 第5页
银行营业网点技防投标方案83页.docx 第6页
银行营业网点技防投标方案83页.docx 第7页
银行营业网点技防投标方案83页.docx 第8页
银行营业网点技防投标方案83页.docx 第9页
银行营业网点技防投标方案83页.docx 第10页
银行营业网点技防投标方案83页.docx 第11页
银行营业网点技防投标方案83页.docx 第12页
银行营业网点技防投标方案83页.docx 第13页
银行营业网点技防投标方案83页.docx 第14页
银行营业网点技防投标方案83页.docx 第15页
剩余68页未读, 下载浏览全部

开通会员, 优惠多多

6重权益等你来

首次半价下载
折扣特惠
上传高收益
特权文档
AI慧写优惠
专属客服
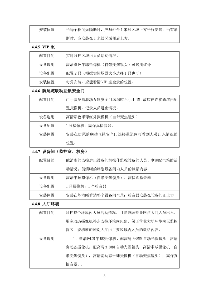
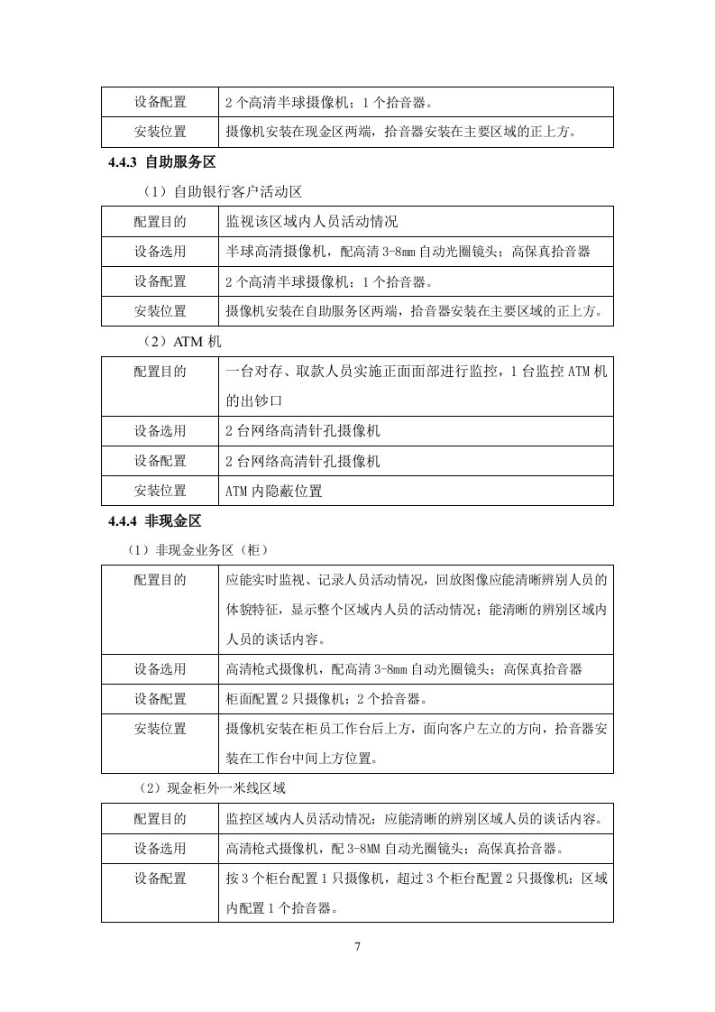
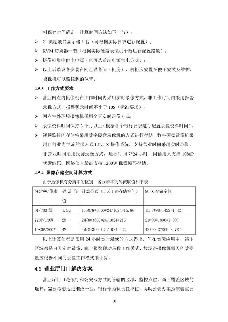
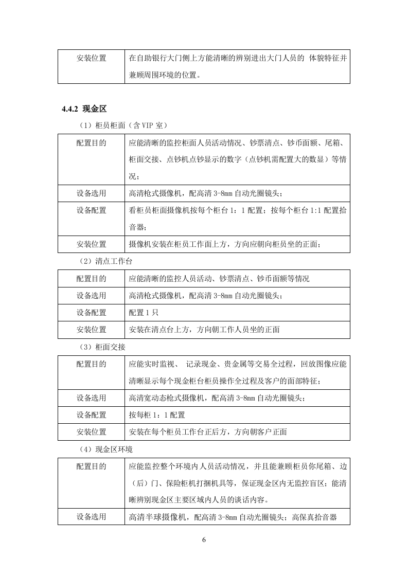
银行营业网点技防 投标方案 目 录 一、 技术方案 1 (一) 技术方案 1 1. 项目概述 1 2. 服务 目标 1 3. 服务依据 1 4. 视频监控子系统建设服务 2 4.1 系统概述 2 4.2 前端设备设计 3 4.3 前端点位部署 4 4.4 前端设备配置 5 4.5 后端设备设计 9 4.6 营业厅门口解决方案 10 5. 报警系统建设服务 12 5.1 系统概述及部署要求 12 5.2 报警探测器配置 13 5.3 后端报警装置配置 19 5.4 工作方式要求 19 5.5 报警设备选型 20 5.6 报警上传连接 20 5.7 通过报警主机连接报警 20 5.8 报警联动 21 5.9 报警设备选型及位置部署 22 6. 出入口控制系统建设服务 22 6.1 设备间 23 6.2 加钞间 23 6.3 会议室/理财室 23 6.4 防尾随联动互锁门 23 6.5 管理要求: 24 7. 声音复核/对讲子系统建设服务 25 7.1 系统概述 25 7.2 前端设备 26 7.3 IP对讲 26 7.4 联动机制 27 8. 安防系统设备联网 27 8.1 硬盘录像机和摄像机联网 27 8.2 报警主机和报警探测器联网 34 8.3 IP对讲联网 38 8.4 IP对讲联网 38 二、 九、施工组织方案 39 (一) 安防系统建设需求分析 39 1. 监控系统 39 2. 报警系统 41 3. 门禁系统 42 4. 安防系统联网要求 42 (二) 设备安装方案 43 1. 安装进场前准备 43 1.1 与银行方面、土建总包方面深化设计及技术交底 43 1.2 确定安装进度计划 44 1.3 确定机械设备使用计划及现场临时供电的布置 44 1.4 制定安装期保障措施 46 1.5 制定材料进场计划 48 2. 安装施工方案 49 2.1 指导思想 49 2.2 工程管线材施工工艺流程图 49 2.3 线缆的安装工艺 53 2.4 设备安装内容、方法 55 2.5 系统的调试 58 三、 售后服务方案 60 (一) 售后服务网点情况 60 1. 项目前期阶段 60 2. 项目建设准备阶段 60 3. 项目建设实施阶段 60 4. 项目验收阶段 61 5. 项目保修阶段 61 6. 维护服务阶段 61 (二) 系统维护方案 62 1. 维护服务整体内容 62 2. 维护服务前期准备 63 3. 维护服务具体计划 64 4. 维护服务具体内容 64 5. 维护服务保障措施 65 (三) 系统维修方案(售后服务响应及方案) 66 1. 维修服务总则 66 2. 维修服务体系 67 3. 维修服务队伍 67 4. 维护反应时间 68 5. 技术支持内容 69 6. 维修记录表格 72 7. 服务保障 75 8. 定期回访制度 75 (四) 培训计划 75 1. 系统培训 75 2. 培训对象 75 3. 培训目标 76 4. 培训流程 77 5. 培训计划 78 技术方案 技术方案 项目概述 银行营业网点位于城市的各个角落,它作为社会货币流通的主要场所、国家经济运作的重要环节,经过多年发展,金融视频监控系统已经进入一个成熟、稳定期,数字硬盘录像机产品在金融行业视频监控系统中承担了主力。 银行营业厅作为银行业务主要开展的地方,其安全防范的重要性毋庸置疑,从一开始的“看得见”到现在需要“看得更清楚”,基于行业需求、技术飞速发展下,结合GA38-2021最新标准以及服务体验的形势下,金融安防正逐渐走进高清化、智能化、业务化的时代。 银行营业厅解决方案通过视频监控系统、报警系统、门禁系统、声音复核等系统组成,采用高清化、智能化技术,根据银行业务需求进行深度定制,在保障银行营业厅整体安全的同时,全面助力银行自身业务的发展,提高银行内控管理水平。 服务 目标 为有效提高营业厅安全防范水平,提升服务质量,建设一套满足银行GA38-2021新标准要求,集报警子系统、安防视频监控子系统、出入口控制子系统、声音复核/对讲子系统、安全管理系统,保障银行人员财产安全,应实现以下目标: 营业网点的视频、报警、对讲、门禁等安防子系统进行集成管理;实现各个安防子系统之间的联动工作; 关注报警事件,规范报警提醒及报警处理流程; 充分利用安防资源,提高银行的业务能力,辅助银行内部流程监管; 在完成安防任务前提下,提升银行的服务质量、提高客户满意度。 服务依据 系统服务规划必须按照国际、国家和本地区的有关标准和规范进行。本服务将依据和参照以下的设计规范和要求进行: GA38-2021《银行安全防范要求》; GB/T 16676-2010《银行机构安全防范报警监控联网系统技术要求》 GB/T 28181-2010《公共安全视频监控联网系统信息传输、交换、控制技术要求》 GB 50348-2018 《安全防范工程技术标准》 GB/T 32581-2016 《入侵和紧急报警系统技术要求》 GB/T 37078-2018 《出入口控制系统技术要求》 GA 1383-2017 《报警运营服务规范》 银行业金融机构安全评估标准 视频监控子系统建设服务 系统概述 视频监控子系统包括:前端视频采集设备、视频存储设备以及网络传输设备组成,硬盘录像机采用嵌入式LINUX操作系统,嵌入式LINUX操作系统为业内主流操作系统,可实现7*24小时不间断运行,并满足预录时间、录像规格、报警联动,其既可对IP摄像机存储,还可对模拟摄像机、HDCVI摄像机进行存储,实现多种模式摄像机的接入、存储。 前端设备设计 在营业厅采用半球、枪机进行监控,做到真正的无死角监视,并且可联动报警设备弹出图像以及联动音频设备进行音视频录像。 前端点位部署 根据GA38-2021附录A(银行营业场所安全防范设施配置要求)以及点位功能性要求,以某营业厅为例,具体点位分布如下: 营业厅门口:能实时监视、 记录出入营业场所人员情况和营业场所出入口20m监控范围内情况,回放图像应能清晰显示往来人员的面部特征、车辆号牌等。同时,应能实时监视、记录银行营业场所出入口50m监控范围内情况,回放图像应能清晰显示往来人员体貌特征、车辆颜色、车型等; 解读:看清20米范围内的人脸、车牌号,50米的人员体貌特征、车辆颜色、车型。 运钞车位:实时监视、记录运钞车停靠区及运钞交接全 过程,回放图像应能清晰显示整个区域内人员 的活动情况; 解读:安装单独照射运钞车位置的摄像机 现金业务区:能实时监视、 记录现金、贵金属等交易全过程,回放图像应能清晰显示每个现金柜台柜员操作全过程及客户的面部特征; 非现金业务区、客户活动区:实时监视、记录人员活动情况,回放图 像应能清晰辨别人员的体貌特征,显示整个区 域内人员的活动情况; 通勤门内、在行式自助银行、自助设备加钞区:实时监视、记录人员出入与加钞活动情况,回放图像应能清晰显示人员体貌特征; 系统录像规格:重要部位的图像存储、回放的单路图像分辨率应不小于1280×720;单路显示帧率应不小 于25fps。传输到联网监控中心的图像帧率应不小于15fps,图像分辨率应不小于352×288。 前端设备配置 外环境 (1)网点外环境 配置目的 能实时监视、 记录出入营业场所人员情况和营业场所出入口20m监控范围内情况,回放图像应能清晰显示往来人员的面部特征、车辆号牌等。同时,应能实时监视、记录银行营业场所出入口50m监控范围内情况,回放图像应能清晰显示往来人员体貌特征、车辆颜色、车型等; 解读:看清20米范围内的人脸、车牌号,50米的人员体貌特征、车辆颜色、车型 设备选用 高清红外一体枪式摄像机(自带变焦镜头) 设备配置 一般配置2只摄像机,根据实际环境配置数量 安装位置 1个摄像机安装在能清晰监控运钞车停靠位置的地方,其他的能覆盖营业网点外环境的地方,并满足20米看清人脸、车牌,50米人体特征。 (2)自助银行外环境 配置目的 当自助银行大门与网点大门不在一个方向时,能清晰的辨别进出大门人员的体貌特征并兼顾周围环境的位置;能满足夜间环境的监控需要。 设备选用 高清红外一体枪式摄像机(自带变焦镜头) 设备配置 一般配置1只摄像机,根据实际环境配置数量,并纳入网点监控系统管理 安装位置 在自助银行大门侧上方能清晰的辨别进出大门人员的 体貌特征并兼顾周围环境的位置。 现金区 (1)柜员柜面(含VIP室) 配置目的 应能清晰的监控柜面人员活动情况、钞票清点、钞币面额、尾箱、柜面交接、点钞机点钞显示的数字(点钞机需配置大的数显)等情况; 设备选用 高清枪式摄像机,配高清3-8mm自动光圈镜头; 设备配置 看柜员柜面摄像机按每个柜台1:1配置;按每个柜台1:1配置拾音器; 安装位置 摄像机安装在柜员工作面上方,方向应朝向柜员坐的正面; (2)清点工作台 配置目的 应能清晰的监控人员活动、钞票清点、钞币面额等情况 设备选用 高清枪式摄像机,配高清3-8mm自动光圈镜头; 设备配置 配置1只 安装位置 安装在清点台上方,方向朝工作人员坐的正面 (3)柜面交接 配置目的 应能实时监视、 记录现金、贵金属等交易全过程,回放图像应能清晰显示每个现金柜台柜员操作全过程及客户的面部特征; 设备选用 高清宽动态枪式摄像机,配高清3-8mm自动光圈镜头; 设备配置 按每柜1:1配置 安装位置 安装在每个柜员工作台正后方,方向朝客户正面 (4)现金区环境 配置目的 应能监控整个环境内人员活动情况,并且能兼顾柜员你尾箱、边(后)门、保险柜机打捆机具等,保证现金区内无监控盲区;能清晰辨别现金区主要区域内人员的谈话内容。 设备选用 高清半球摄像机 ,配高清3-8mm自动光圈镜头;高保真拾音器 设备配置 2个 高清半球摄像机 ;1个拾音器。 安装位置 摄像机安装在现金区两端,拾音器安装在主要区域的正上方。 自助服务区 自助银行客户活动区 配置目的 监视该区域内人员活动情况 设备选用 半球高清摄像机 ,配高清3-8mm自动光圈镜头;高保真拾音器 设备配置 2个 高清半球摄像机 ;1个拾音器。 安装位置 摄像机安装在自助服务区两端,拾音器安装在主要区域的正上方。 ATM机 配置目的 一台对存、取款人员实施正面面部进行监控,1台监控ATM机的出钞口 设备选用 2台网络高清针孔摄像机 设备配置 2台网络高清针孔摄像机 安装位置 ATM内隐蔽位置 非现金区 (1)非现金业务区(柜) 配置目的 应能实时监视、记录人员活动情况,回放图像应能清晰辨别人员的体貌特征,显示整个区域内人员的活动情况;能清晰的辨别区域内人员的谈话内容。 设备选用 高清枪式摄像机,配高清3-8mm自动光圈镜头;高保真拾音器 设备配置 柜面配置2只摄像机;2个拾音器。 安装位置 摄像机安装在柜员工作台后上方,面向客户左立的方向,拾音器安装在工作台中间上方位置。 (2)现金柜外一米线区域 配置目的 监控区域内人员活动情况;应能清晰的辨别区域人员的谈话内容。 设备选用 高清枪式摄像机,配3-8MM自动光圈镜头;高保真拾音器。 设备配置 按3个柜台配置1只摄像机,超过3个柜台配置2只摄像机;区域内配置1个拾音器。 安装位置 当每个柜间无隔断时,应与柜台1米线区域上方平行安装;当有隔断时,应安装在1米线区域侧后上方。 VIP室 配置目的 实时监控区域内人员活动情况。 设备选用 高清彩色半球摄像机(自带变焦镜头)可选用红外 设备配置 配置2只(根据实际场景大小选择1只也可) 安装位置 对角安装,应能看清VIP室全景的位置。 防尾随联动互锁安全门 配置目的 由于防尾随联动互锁安全门纵深应不小于1M,故应在连接通道内配置摄像机,记录人员进出情况。 设备选用 高清彩色半球红外摄像机(自带变焦镜头) 设备配置 1只摄像机;高保真拾音器。 安装位置 安装在防尾随联动互锁安全门连接通道内可看到人员出入情况的位置。 设备间(监控室、机房) 配置目的 能清晰的监控进出设备间机操作监控设备的人员、电源配电箱的活动情况;能清晰的辨别设备间内人员的谈话内容。 设备选用 高清半球摄像机(自带变焦镜头)、高保真拾音器 设备配置 1只摄像机;1个拾音器 安装位置 安装在能清晰看清整个设备间全景;拾音器安装在设备间正上方 大厅环境 配置目的 监控整个环境内人员活动情况,且能兼顾营业网点大门人员出入,用宽动态摄像机补充监控环境内死角,保证营业大厅环境内无监控盲区;能清晰的辨别大厅内主要区域内人员的谈话内容。 设备选用 1, 高清网络半球摄像机 ,配高清3-8MM自动光圈镜头;高清宽动态摄像机,配高清3-8MM自动光圈镜头;高清半球摄像机(自带变焦镜头),高清宽动态半球摄像机(自动变焦镜头);高保真拾音器。, 2,高清红外枪式摄像机(自带变焦镜头),高清宽动态枪式摄像机(自带变焦镜头);高清红外半球摄像机(自带变焦镜头),高清红外宽动态半球摄像机(自带变焦镜头);高保真拾音器。 3,全景鱼眼摄像机。 设备配置 根据实际场景无死角配置摄像机的数量以及属性(枪机、半球、红外枪机、红外半球、宽动态枪机、半球),1个拾音器,全景鱼眼摄像机。 安装位置 摄像机安装在大厅的两端,一个安装在营业网点大门处,看进出大门人员,拾音器安装在客户等候区的正上方;全景鱼眼摄像机安装在营业网点正中央上方。 后端设备设计 系统概述及功能要求 1、GA38-2021《银行安全防范要求》针对安防视频监控子系统的功能提出了详细的要求: 2、运行时间:系统功能要求 系统应保持24h运行状态; 3、预录时间:应有报警预录像功能,预录像时间应不小于10s; 4、系统报警:营业期间采取连续录像,非营业期间采取报警事件触发录像; 5、录像规格:重要部位的图像存储、回放的单路图像分辨率应不小于1280×720;单路显示帧率应不小于25fps; 6、系统联动:紧急报警要求与安防视频进行联动; 7、应急电源、UPS:系统应有备用电源,在主电源断电后对摄录像装 置持续供电时间应不小于2h。 后端设备配置 标准网络机柜1台(尺寸根据实际要求设置),一般尺寸:2000MM×800MM×600MM; 硬盘录像机数量根据摄像机数量配置,一般采用8盘位或者16盘位混合型或者网络硬盘录像机; 每台录像机配置硬盘16块或者8块(一般采用3T监控级硬盘,根据录像资料保存时间确定,计算时间方法如下一节); 21英超液晶显示器1台(可根据实际要求进行配置); KVM切换器一套(根据实际硬盘录像机个数进行配置路数); 摄像机集中供电电源(也可选前端电源供电方式); 以上后端设备安装在网点设备间(机房),机柜应安置在便于安装及维护,摄像机可以监控到的位置。 工作方式要求 营业网点内摄像机在工作时间内采用实时录像方式,非工作时间内采用报警录像方式,报警预录时间不小于10S(标准要求); 网点室外环境摄像机采用全天实时录像方式; 录像资料时间保持3个月以上(根据各个银行要求进行配置录像资料时间)。 视频监控的存储将采用数字硬盘录像机的方式进行存储,数字硬盘录像机采用目前业内主流的嵌入式LINUX操作系统,支持营业时间采用实时录像,非营业时间采用报警录像方式,运行时间7*24小时,同轴接入支持1080P像素编码,网络信号最高支持1200W像素编码存储。 录像存储空间计算方式 由于摄像机有分辨率的区别,各分辨率的码流取值如下表: 分辨率/像素 码流取值 计算公式(1天1路存储空间) 90天存储空间 D1/700线 1.5M 1.5M/8*3600*24/1024=15.8G 15.8*90=1422=1.42T 720P/130W 2M 2M/8*3600*24/1024=21G 21*90=1890=1.89T 1080P/200W 4M 4M/8*3600*24/1024=42G 42*90=3780G=3.78T 以上计算值都是采用24小时实时录像的方式得出,但在实际应用中,很多区域都是白天定时录像,晚上报警联动录像工作模式,故没路摄像机每天的数据量应根据不同的录像工作模式来计算。 营业厅门口解决方案 营业厅门口是银行和公安双方共同管辖的区域,监控点位、画面覆盖区域的选择,需要考虑地更细致一些,银行作为负责任单位,协助公安办案扮演着重要角色,经过各方调研,我公司针对出入口的要求,可提供多种解决方案。 标准要求: 能实时监视、 记录出入营业场所人员情况和营业场所出入口20m监控范围内情况,回放图像应能清晰显示往来人员的面部特征、车辆号牌等。同时,应能实时监视、记录银行营业场所出入口50m监控范围内情况,回放图像应能清晰显示往来人员体貌特征、车辆颜色、车型等; 解读: 能看清20米范围内的人脸和车牌号,那么50米范围内的人员体貌特征、车身颜色、车型也是可以看清楚的。 高清摄像机180°无死角覆盖方式 在满足门口20米处看清人脸、车牌号的条件下,在现有像素摄像机调试最佳效果,其焦距为多少?视场角多大? 我公司把目前市场上主流的几种分辨率:200W/400W/600W/800W都经过严格模拟现场或者实际银行门口测试以及科学计算方式得出以下焦距和视场角大小,一般在20米处看清人脸需要20个像素点、看清车牌需要60个像素点,得出以下结论: 分辨率 最佳焦距 视场角 200W 8.1mm 40° 400W 5.4mm 50° 600W 5.2mm 62° 800W 5mm 72° 从现场安装来看,分辨率越大,在看清20米处人脸、车牌的情况下,其照射的范围越大,视场角越大,细节也看的更清楚,但由于其看清人脸、车牌时,其视场角会存在一定局限性,故在实际安装的情况下还是需要根据实际情况进行安装位置的改变。 报警系统建设服务 系统概述及部署要求 营业网点报警系统由网络报警主机、中文控制键盘、8路可编程输出控制模块、GSM无线通信模块、入侵探测器、火灾探测器(该处配置的火灾探测器不作为消防系统的一部分,只是起安防系统的辅助功能使用)、紧急报警装置、报警联动灯、联动控制箱等主要设备器材组成。 GA38-2021《银行安全防范要求》针对报警子系统的功能提出了详细的要求: 银行营业场所与外界相通的出入口与外界地面、平台或走道高差5m以下的窗户、在行式自助银行、自助设备加钞间、设备间等部位应安装入侵报警探测装置; 银行营业场所入侵报警探测装置应能与相应部位的辅助照明、安防视频监控及声音复核等设备联动。系统报警后,应及时准确地将报警位置等信息发送到联网监控中心或接 处警中心; 周界入侵报警探测装置应有连续的 警戒线,不得有盲区; 现金业务区每个柜台均应安装紧急报警按钮。紧急报警按钮应安装在隐蔽、便于操作的位置,应具有防误 操作功能。紧急报警装置应设置不少于2路的独立防区,每路防区上串联的紧急报警按钮不得多于4个; 紧急报警防区应24h不可撤防; 启动紧急报警装置时,应在将紧急 报警信号发送到接处警中心的同时 将紧急报警信号及相应部位的视音 频信号发送到联网监控中心; 紧急紧急报警装置时,可启动现场 声、光报警装置; 不同类型的报警探测装置不应串接同一防区,不同功能的物理区域应 接入不同防区; 应采取2种(含2种)以 上向外报警的传输方式,采用公共 电话网作为向外报警的一条传输通 道时,不应在公共电话网通讯线路 上挂接其它通信设施; 应具有断电、断线、故障等报警功能,线路铺设应有护线保护措施防止线缆外露; 应有备用电源,并应能自 动切换,切换时不应改变系统工作 状态,其容量应能保证系统连续正 常工作不小于8h; 标准解读: 在相应重点位置需安装报警探测装置; 独立运行,但报警发生时应与视频子系统相关位置视频进行联动; 现金业务区紧急按钮最多4个串联一个防区; 报警主机电话线应采用独立传输链路,向外传输方式应不少于2种; 具备断电、断线、故障等报警功能; 报警系统主要由前端各种探测器、信号传输、报警控制主机三部分组成,前端探测器把产生的报警信号通过线路传输到中心报警主机,中心控制室的报警主机对报警信号进行采集、处理后输出到警号等相关设备。在金库入侵报警系统中,主要用到的报警探测器有双鉴探测器、门磁、震动传感器等,报警主机具备联网功能,可与110指挥中心联网。 报警探测器配置 以某银行营业网点为例,具体探测器安装位置如下: 自助区 (1)紧急报警装置 配置目的 当发生紧急事件时可通过柜员人为操作向外界和平台管控中心发出报警讯息,阻止非法行为的产生。 设备选用 带自锁功能且不易误操作的应急按钮。 设备配置 安装紧急按钮1只 安装位置 加钞间内离防盗门框5厘米,离地面1.3米处 (2)入侵探测器 配置目的 在非工作时间内用于监控非法进入加钞间的行为。 设备选用 微波红外双鉴探测器,探测距离12米。 设备配置 能够辐射加钞间门及ATM机具位置安装1台至两台 安装位置 加钞间内吊顶安装一只 (3)震动探测器 配置目的 监控打砸ATM机行为 设备选用 震动探测器 设备配置 每台ATM机安装2只震动探测器,上下箱体各1只 安装位置 1只安装在自助设备钱箱开门内侧保险柜,另一只需安装在靠客户操作显示屏下方 (4)辅助照明 配置目的 满足联动录像的摄像机图像效果需求。 设备选用 LED报警联动灯。 设备配置 原则上配置1个,可根据实际情况配置多个。 安装位置 吸顶安装在需要照明区域的一端,且与联动录像的摄像机在一个方向,防止照明光线直射摄像机。 现金区 (1)紧急报警装置 配置目的 当发生紧急事件时可通过柜员人为操作向外界和平台管控中心发出报警讯息,阻止非法行为的产生。 设备选用 带自锁功能且不易误操作的应急按钮。 设备配置 每个柜台配置1个,且应分成2路独立的防区,没路串接的紧急报警装置不应超过4个。 安装位置 安装在柜面隐藏且便于柜员就近操作的位置。 (2)入侵探测器 配置目的 在非工作时间内用于监控现金业务区门、窗,探测非法进入现金区域的行为。 设备选用 微波红外双鉴探测器,探测距离12米。 设备配置 与外界相通的出入口,与外界地面、平台或走道高差5米以下的窗户,在行式自助银行、自助设备加钞间,设备间均应配置。 安装位置 能有效探测非法进入现金区域的位置,安装高度2.2-2.4米,方向与可能入侵方向成45度角;若受条件限制,应首先考虑被动红外单元的灵敏度。 (3)火灾探测器 配置目的 用于探测现金区域发生火情的状况。 设备选用 4线制光电感烟探测器。 设备配置 每30-40㎡配置1个。 安装位置 吸顶安装在探测区域的中间位置。 (4)辅助照明 配置目的 满足联动录像的摄像机图像效果需求。 设备选用 LED报警联动灯。 设备配置 原则上配置1个,可根据实际情况配置多个。 安装位置 吸顶安装在需要照明区域的一端,且与联动录像的摄像机在一个方向,防止照明光线直射摄像机。 非现金区 (1)入侵探测器 配置目的 在非工作时间内用于监控非法进入非现金区的行为。 设备选用 微波红外双鉴探测器,探测距离12米。 设备配置 非现金区单独配置1个。 安装位置 安装在 能够覆盖非现金区域 ,安装高度2.2-2.4米,方向应与可能入侵方向成45度角;若受条件限制,应先考虑被动红外单元的灵敏度。 (2)紧急报警装置 配置目的 当发生紧急事件时可通过非现金柜员人为操作向外界和平台管控中心发出报警讯息,阻止非法行为的产生。 设备选用 带自锁功能且不易误操作的应急按钮。 设备配置 每个柜台配置1个,且应分成2路独立的防区,没路串接的紧急报警装置不应超过4个。 安装位置 安装在非现金柜面隐藏且便于柜员就近操作的位置。 (3)辅助照明(可选,如果选用红外摄像机,则可以不用) 配置目的 满足联动录像的摄像机图像效果需求。 设备选用 LED报警联动灯。 设备配置 配置1个。 安装位置 吸顶安装在需要照明区域的一端,且与联动录像的摄像机在一个方向,防止照明光线直射摄像机。 (4)火灾探测器 配置目的 用于探测现金区域发生火情的状况。 设备选用 4线制光电感烟探测器。 设备配置 每30-40㎡配置1个。 安装位置 吸顶安装在探测区域的中间位置。 设备间(机房) (1)入侵探测器 配置目的 在非工作时间内用于探测非法进入设备间(机房)的行为。 设备选用 微波红外双鉴探测器,探测距离12米。 设备配置 配置1个。 安装位置 能有效探测非法进入设备间(机房)的位置,安装高度2.2-2.4米,方向与可能入侵方向应成45度角;若受条件限制,应首先考虑被动红外单位的灵敏度。 (2)辅助照明(可选,如果选用红外摄像机,则可以不用) 配置目的 满足联动录像的摄像机图像效果需求。 设备选用 LED报警联动灯。 设备配置 配置1个。 安装位置 吸顶安装在需要照明区域的一端,且与联动录像的摄像机在一个方向,防止照明光线直射摄像机。 (3)紧急报警装置 配置目的 当发生紧急事件时可通过工作人员人为操作向外界和平台管控中心发出报警讯息,阻止非法行为的产生。 设备选用 带自锁功能且不易误操作的应急按钮。 设备配置 安装紧急按钮1只 安装位置 设备间内离防盗门框5厘米,离地面1.3米处 3、大厅 (1)入侵探测器 配置目的 在非工作时间内用于监控出入口门、窗、通道,探测非法进入大厅区域的行为。 设备选用 微波红外双鉴探测器,探测距离12米。 设备配置 所有进出营业网点大厅的通道(包括:大门、后门、自助银行与网点大门相通通道)都应单独配置1个。 安装位置 安装在营业网点大门出入口、自助银行与网点大厅相通的出入口,安装高度2.2-2.4米,方向应与可能入侵方向成45度角;若受条件限制,应先考虑被动红外单元的灵敏度。 (2)辅助照明(可选,如果选用红外摄像机,则可以不用) 配置目的 满足联动录像的摄像机图像效果需求。 设备选用 LED报警联动灯。 设备配置 配置1个。 安装位置 吸顶安装在需要照明区域的一端,且与联动录像的摄像机在一个方向,防止照明光线直射摄像机。 (3)火灾探测器 配置目的 用于探测现金区域发生火情的状况。 设备选用 4线制光电感烟探测器。 设备配置 每30-40㎡配置1个。 安装位置 吸顶安装在探测区域的中间位置。 4、与外界相邻的玻璃墙房间 (1)入侵探测器 配置目的 在非工作时间内用于探测敲碎、划破玻璃非法进入营业网点的行为。 设备选用 微波红外双鉴探测器,探测距离12米。 设备配置 每个房间配置1个 安装位置 安装在房间内,安装高度2.2-2.4米,方向应与可能入侵方向成45度角;若受条件限制,应先考虑被动红外单元的灵敏度。 (2)辅助照明(可选,如果选用红外摄像机,则可以不用)
银行营业网点技防投标方案83页.docx
下载提示

1.本文档仅提供部分内容试读;

2.支付并下载文件,享受无限制查看;

3.本网站所提供的标准文本仅供个人学习、研究之用,未经授权,严禁复制、发行、汇编、翻译或网络传播等,侵权必究;

4.左侧添加客服微信获取帮助;

5.本文为word版本,可以直接复制编辑使用。


这个人很懒,什么都没留下
个人认证 查看用户
该文档于 上传
×
精品标书制作
百人专家团队
擅长领域:
工程标 服务标 采购标
16852
已服务主
2892
中标量
1765
平台标师
扫码添加客服
客服二维码
咨询热线:192 3288 5147
公众号
微信客服
客服