文库 服务类投标方案 汽车维修

河源市公安局公务车维修保养服务项目投标方案.docx

DOCX   1015页   下载220   2025-08-29   浏览96   收藏49   点赞326   评分-   630490字   228.00

AI慧写标书

十分钟千页标书高效生成

温馨提示:当前文档最多只能预览 15 页,若文档总页数超出了 15 页,请下载原文档以浏览全部内容。
河源市公安局公务车维修保养服务项目投标方案.docx 第1页
河源市公安局公务车维修保养服务项目投标方案.docx 第2页
河源市公安局公务车维修保养服务项目投标方案.docx 第3页
河源市公安局公务车维修保养服务项目投标方案.docx 第4页
河源市公安局公务车维修保养服务项目投标方案.docx 第5页
河源市公安局公务车维修保养服务项目投标方案.docx 第6页
河源市公安局公务车维修保养服务项目投标方案.docx 第7页
河源市公安局公务车维修保养服务项目投标方案.docx 第8页
河源市公安局公务车维修保养服务项目投标方案.docx 第9页
河源市公安局公务车维修保养服务项目投标方案.docx 第10页
河源市公安局公务车维修保养服务项目投标方案.docx 第11页
河源市公安局公务车维修保养服务项目投标方案.docx 第12页
河源市公安局公务车维修保养服务项目投标方案.docx 第13页
河源市公安局公务车维修保养服务项目投标方案.docx 第14页
河源市公安局公务车维修保养服务项目投标方案.docx 第15页
剩余1000页未读, 下载浏览全部

开通会员, 优惠多多

6重权益等你来

首次半价下载
折扣特惠
上传高收益
特权文档
AI慧写优惠
专属客服
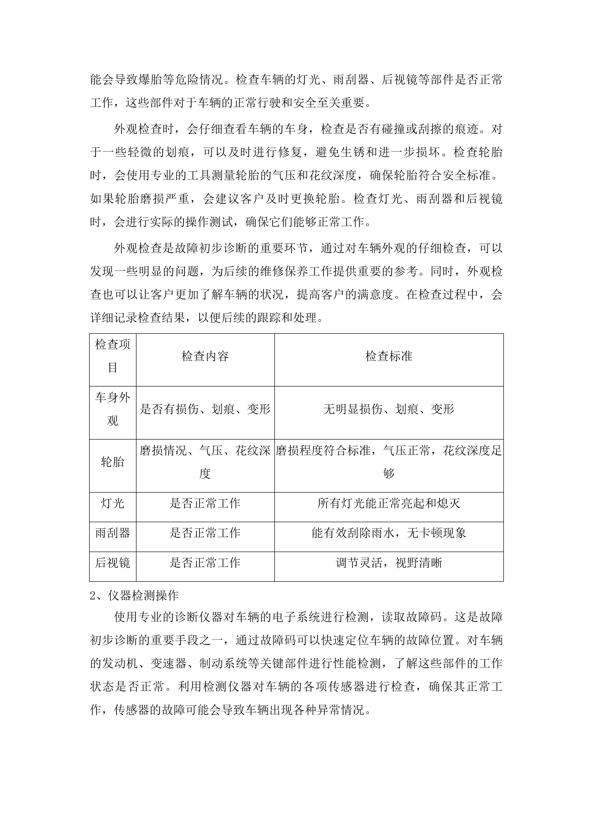
河源市公安局公务车维修保养服务项目投标方案 第一章 车辆维修保养服务方案 7 第一节 维修流程制定 7 一、 车辆进厂接待登记 7 二、 维修作业实施管理 15 三、 维修过程标准遵循 25 四、 维修完成质量检测 33 五、 维修进度跟踪机制 36 第二节 保养流程制定 51 一、 保养周期项目规划 51 二、 保养作业内容实施 62 三、 保养材料使用管理 82 四、 保养质量检测验证 88 五、 保养档案建立管理 92 第三节 技术标准执行 98 一、 维修管理规定落实 98 二、 配件质量标准控制 109 三、 配件进货单据管理 130 四、 维修质量自检机制 137 五、 维修质量问题处理 148 第四节 应急处理机制 153 一、 突发故障响应机制 153 二、 救援车辆设备配置 167 三、 常见故障处理流程 175 四、 应急演练开展管理 192 五、 应急处理案例展示 206 第五节 质量保障措施 216 一、 维修质量保证制度 216 二、 质保期返修服务 229 三、 维修档案建立管理 244 四、 客户反馈机制建设 256 五、 维修返修率控制 268 第二章 质量保证措施 279 第一节 质保检测流程 279 一、 安全技术标准执行 279 二、 维修质量控制 299 第二节 质保期承诺 306 一、 整车修理质保期限 306 二、 维护修理质保范围 315 第三节 售后服务跟进机制 331 一、 售后回访制度建立 331 二、 售后问题跟踪处理 347 第四节 客户反馈处理方案 357 一、 投诉响应机制建设 357 二、 满意度持续优化 368 第五节 维修质量返修控制 385 一、 返修率控制措施 385 二、 返修管理规范 397 第六节 维修档案管理 416 一、 车辆档案建立 416 二、 档案管理制度执行 434 第三章 应急预案 442 第一节 应急响应流程 442 一、 突发车辆故障处置机制 442 二、 交通事故应急处理规范 451 第二节 行业安全规范执行 470 一、 汽车维修业开业条件落实 470 二、 消防检测合格实施措施 489 第三节 应急演练记录 500 一、 演练台账建立管理 500 二、 演练佐证材料收集 517 第四节 突发事件处理案例 537 一、 实际案例详细记录 537 二、 客户反馈证明材料 547 第五节 安全检查评估机制 551 一、 维修设备安全检查 551 二、 作业环境安全评估 561 第四章 拟投入本项目人员 567 第一节 人员数量配置 567 一、 技工技师资质人员配置 567 二、 人员数量承诺保障 578 第二节 人员资质证明 582 一、 拟投入人员身份证复印件 582 二、 职业资格证书材料 593 三、 特种作业操作证文件 613 四、 行业资质要求证明 626 第三节 人员管理机制 640 一、 人员考勤管理制度 640 二、 岗位责任制度建设 645 三、 人员培训发展机制 652 四、 绩效考核管理办法 658 第四节 人员岗位安排 671 一、 接待人员岗位职责 671 二、 维修技师工作安排 675 三、 质检员岗位工作内容 689 四、 安全员职责范围 695 第五节 人员培训计划 700 一、 安全操作规程培训 700 二、 维修技术培训安排 709 三、 客户服务培训内容 721 四、 年度培训计划制定 726 第五章 维修质量标准 740 第一节 维修质量达标 740 一、 国家安全技术标准遵循 740 二、 维修质量出厂管控 753 第二节 配件使用规范 765 一、 配件质量标准把控 765 二、 配件质量凭证管理 781 第三节 质量保障期制度 800 一、 整车总成修理质保 800 二、 维护修理分类质保 811 第四节 质量返修控制 826 一、 无偿返修管理机制 826 二、 维修质量记录体系 830 三、 质量损失赔偿责任 839 第五节 检测验收要求 843 一、 完工检测执行标准 843 二、 返工处理管理规范 852 第六章 维修管理要求 857 第一节 管理制度建设 857 一、 质量安全管理制度 857 二、 人员设备管理制度 867 三、 配件与投诉管理 880 第二节 服务流程规范 891 一、 维修业务全流程 891 二、 维修明细管理 902 三、 车辆档案建立 914 第三节 经营行为管理 919 一、 岗位责任制度 919 二、 维修时限管理 930 三、 维修质量保障 940 第四节 场地与设施配置 951 一、 维修场地要求 952 二、 维修设备配置 963 三、 客户服务区域 979 第五节 信息化与环保要求 986 一、 电子健康档案 986 二、 环保节能技术 995 三、 网络化服务建设 1005 车辆维修保养服务方案 维修流程制定 车辆进厂接待登记 车辆信息采集规范 基本信息收集 在车辆进厂接待登记时,会收集车辆的品牌、型号、年份、行驶里程等基本信息,准确记录车辆的具体情况。这有助于全面了解车辆的性能和使用状况,为后续的维修保养工作提供基础数据。同时,获取车辆的车牌号码、车架号等标识信息,确保车辆信息的唯一性和准确性,避免因信息错误导致的维修失误。此外,了解车辆的使用性质,如公务车的具体用途,以便为后续维修保养提供参考,根据不同的使用场景制定更合适的维修方案。 收集车辆的品牌和型号,能明确车辆的生产厂家和具体款式,不同品牌和型号的车辆在结构和性能上可能存在差异,这对于维修人员准确判断故障和选择合适的维修方法至关重要。记录车辆的年份,可以了解车辆的使用年限,对于一些老旧车辆,可能会存在零部件老化等问题,需要更加关注。行驶里程也是一个重要的信息,它反映了车辆的使用强度,行驶里程较长的车辆可能需要更频繁的保养和维修。 车牌号码和车架号是车辆的唯一标识,通过它们可以查询车辆的历史记录,包括事故记录、维修记录等。这有助于维修人员全面了解车辆的过往情况,提前做好维修准备。了解车辆的使用性质,如公务车可能需要更高的可靠性和安全性,在维修保养时会更加注重车辆的性能和质量。对于经常长途行驶的公务车,可能需要更频繁地检查轮胎、刹车等关键部件。 车辆信息采集 维修升降架 保养历史查询 向客户询问车辆以往的保养记录,包括保养时间、保养项目、保养地点等。这有助于了解车辆的保养情况,判断车辆是否按照规定进行了定期保养。通过车辆管理系统或相关平台,查询车辆的保养历史数据,确保信息的完整性。记录车辆上次保养的时间和项目,为本次保养提供依据,以便确定是否需要进行其他保养项目。 询问客户车辆以往的保养记录时,会详细了解每次保养的具体时间,这可以判断车辆的保养周期是否合理。了解保养项目可以知道车辆在过去进行了哪些维修和保养工作,对于一些关键部件的保养情况也能有清晰的认识。保养地点的信息可以帮助判断保养的质量和可靠性,一些正规的保养店可能会提供更专业的服务。 通过车辆管理系统或相关平台查询保养历史数据,可以获取更全面和准确的信息。这些数据可以包括车辆的维修记录、保养提醒等,有助于维修人员更好地了解车辆的状况。记录车辆上次保养的时间和项目,可以根据车辆的使用情况和保养周期,确定本次保养需要进行的项目。如果上次保养已经过去了较长时间,可能需要进行更全面的检查和保养。 保养历史查询 故障信息登记 详细记录客户反馈的车辆故障现象,如异响、抖动、动力不足等。这有助于维修人员快速了解车辆的问题所在,为后续的诊断和维修提供线索。询问故障出现的频率、时间、条件等信息,以便更准确地诊断故障。对车辆故障进行初步分类,如机械故障、电气故障等,为后续检修提供方向。 记录车辆的故障现象时,会仔细倾听客户的描述,包括异响的声音特点、抖动的程度等。这些信息可以帮助维修人员初步判断故障的类型和位置。询问故障出现的频率可以了解故障的严重程度,如果故障频繁出现,可能需要更及时地进行维修。故障出现的时间和条件也很重要,例如在特定的行驶速度或环境下出现故障,这可以为故障的诊断提供重要的线索。 对车辆故障进行初步分类,可以让维修人员更有针对性地进行检修。机械故障可能涉及到发动机、变速器等部件,而电气故障则可能与车辆的电子系统有关。通过初步分类,可以缩小故障排查的范围,提高维修效率。在分类的过程中,会结合故障现象和客户提供的信息进行综合判断。 故障初步诊断方法 外观检查流程 在车辆进厂后,会进行外观检查流程。首先检查车辆外观是否有明显的损伤、划痕、变形等情况。这不仅影响车辆的美观,还可能暗示着车辆存在其他潜在的问题。查看车辆轮胎的磨损情况、气压是否正常,以及轮胎的花纹深度。轮胎的状况直接关系到车辆的行驶安全,磨损过度或气压不正常的轮胎可能会导致爆胎等危险情况。检查车辆的灯光、雨刮器、后视镜等部件是否正常工作,这些部件对于车辆的正常行驶和安全至关重要。 外观检查时,会仔细查看车辆的车身,检查是否有碰撞或刮擦的痕迹。对于一些轻微的划痕,可以及时进行修复,避免生锈和进一步损坏。检查轮胎时,会使用专业的工具测量轮胎的气压和花纹深度,确保轮胎符合安全标准。如果轮胎磨损严重,会建议客户及时更换轮胎。检查灯光、雨刮器和后视镜时,会进行实际的操作测试,确保它们能够正常工作。 外观检查是故障初步诊断的重要环节,通过对车辆外观的仔细检查,可以发现一些明显的问题,为后续的维修保养工作提供重要的参考。同时,外观检查也可以让客户更加了解车辆的状况,提高客户的满意度。在检查过程中,会详细记录检查结果,以便后续的跟踪和处理。 检查项目 检查内容 检查标准 车身外观 是否有损伤、划痕、变形 无明显损伤、划痕、变形 轮胎 磨损情况、气压、花纹深度 磨损程度符合标准,气压正常,花纹深度足够 灯光 是否正常工作 所有灯光能正常亮起和熄灭 雨刮器 是否正常工作 能有效刮除雨水,无卡顿现象 后视镜 是否正常工作 调节灵活,视野清晰 仪器检测操作 使用专业的诊断仪器对车辆的电子系统进行检测,读取故障码。这是故障初步诊断的重要手段之一,通过故障码可以快速定位车辆的故障位置。对车辆的发动机、变速器、制动系统等关键部件进行性能检测,了解这些部件的工作状态是否正常。利用检测仪器对车辆的各项传感器进行检查,确保其正常工作,传感器的故障可能会导致车辆出现各种异常情况。 在进行仪器检测操作时,会使用先进的诊断设备连接到车辆的电子系统,读取故障码。这些故障码可以提供关于车辆故障的详细信息,帮助维修人员快速判断故障的原因。对发动机、变速器和制动系统等关键部件进行性能检测时,会使用专业的测试工具,测量这些部件的各项参数,如功率、扭矩、制动力等,确保它们的性能符合标准。 检查车辆的各项传感器时,会使用检测仪器对传感器的信号进行检测,判断传感器是否正常工作。传感器是车辆电子系统的重要组成部分,它们能够实时监测车辆的各种状态信息,并将这些信息传输给车辆的控制单元。如果传感器出现故障,可能会导致车辆的控制单元无法准确获取信息,从而影响车辆的正常运行。 仪器检测操作 检测项目 检测方法 检测标准 电子系统 使用诊断仪器读取故障码 无故障码显示 发动机 测量功率、扭矩等参数 各项参数符合车辆标准 变速器 检测换挡平顺性等 换挡平顺,无顿挫感 制动系统 测量制动力等参数 制动力符合安全要求 传感器 检测信号是否正常 信号稳定,符合标准 故障分析判断 根据外观检查和仪器检测的结果,对车辆故障进行综合分析。结合车辆的故障历史和使用情况,判断故障的可能原因。对于复杂的故障,组织技术人员进行会诊,确保准确诊断故障。 外观检查和仪器检测的结果是故障分析判断的重要依据。通过外观检查可以发现一些明显的问题,如车辆的损伤和部件的损坏。仪器检测则可以提供更详细的故障信息,如故障码和各项参数的测量结果。将这些信息进行综合分析,可以更全面地了解车辆的故障情况。 结合车辆的故障历史和使用情况,可以进一步缩小故障原因的范围。如果车辆曾经出现过类似的故障,那么可以参考之前的维修记录,判断故障是否由相同的原因引起。车辆的使用情况也会对故障的发生产生影响,例如经常在恶劣环境下行驶的车辆可能更容易出现故障。对于复杂的故障,组织技术人员进行会诊可以充分发挥团队的智慧和经验,确保准确诊断故障。 故障分析判断 客户沟通确认流程 故障情况说明 向客户详细说明车辆的故障情况,包括故障的现象、原因和可能的影响。使用通俗易懂的语言,让客户能够理解车辆的故障问题。向客户展示检测数据和诊断结果,增强客户的信任。 在向客户说明故障情况时,会用简单明了的语言描述故障的现象,如车辆出现的异响、抖动等情况。解释故障的原因时,会结合检测数据和诊断结果,让客户了解故障是如何产生的。同时,说明故障可能对车辆造成的影响,如影响车辆的性能、安全性等,让客户重视故障问题。 使用通俗易懂的语言可以避免客户因为专业术语而产生困惑,更好地理解车辆的故障情况。向客户展示检测数据和诊断结果,可以让客户直观地看到车辆的问题所在,增强客户对维修人员的信任。在说明过程中,会耐心解答客户的疑问,确保客户对故障情况有充分的了解。 维修方案介绍 根据故障诊断结果,为客户提供多种维修方案。详细介绍每种维修方案的优缺点、维修时间和维修费用。解答客户关于维修方案的疑问,帮助客户做出选择。 在为客户提供维修方案时,会根据故障的具体情况和车辆的实际状况,制定不同的维修方案。对于一些简单的故障,可能有快速维修和彻底维修两种方案可供选择。快速维修可以在较短的时间内解决问题,但可能只是暂时缓解故障;彻底维修则可以更彻底地解决问题,但需要较长的维修时间和较高的费用。 详细介绍每种维修方案的优缺点、维修时间和维修费用,可以让客户根据自己的需求和预算做出选择。解答客户关于维修方案的疑问,能够消除客户的顾虑,帮助客户做出更明智的决策。在介绍过程中,会客观地评价每种方案的利弊,不偏袒任何一种方案。 客户意见确认 认真听取客户的意见和建议,尊重客户的选择。与客户确认最终的维修方案和维修费用。记录客户的特殊要求和关注点,确保维修服务满足客户需求。 在与客户沟通时,会认真倾听客户的意见和建议,了解客户对维修方案的看法和期望。尊重客户的选择,即使客户选择的方案不是最优的,也会尽量满足客户的需求。与客户确认最终的维修方案和维修费用,避免在维修过程中出现不必要的纠纷。 记录客户的特殊要求和关注点,如客户希望在维修过程中使用特定的零部件,或者希望尽快完成维修等。在维修服务中,会根据客户的要求和关注点进行调整,确保维修服务能够满足客户的需求。同时,会及时向客户反馈维修进度,让客户了解维修的情况。 维修项目记录存档 记录内容要求 详细记录车辆的基本信息,包括品牌、型号、车牌号码等。准确记录车辆的故障情况、诊断结果和维修方案。记录维修过程中使用的零部件、维修时间和维修人员等信息。 记录车辆的基本信息可以方便后续的查询和管理,不同品牌和型号的车辆在维修保养方面可能存在差异,车牌号码则是车辆的唯一标识。准确记录车辆的故障情况、诊断结果和维修方案,可以为后续的维修工作提供参考,避免重复诊断和错误维修。 记录维修过程中使用的零部件、维修时间和维修人员等信息,可以对维修工作进行有效的监督和管理。了解使用的零部件可以确保维修质量,维修时间可以反映维修效率,维修人员的信息可以明确责任。这些记录还可以为客户提供详细的维修报告,让客户了解维修的具体情况。 存档方式选择 采用电子档案和纸质档案相结合的方式进行存档。将维修记录录入车辆维修管理系统,方便查询和统计。打印维修记录,装订成册,妥善保存纸质档案。 电子档案具有查询方便、存储容量大等优点,可以快速检索到所需的维修记录。将维修记录录入车辆维修管理系统,可以实现数据的共享和分析,有助于提高维修管理的效率。纸质档案则具有可靠性高、不易丢失等特点,在电子设备出现故障或数据丢失的情况下,纸质档案可以作为备份。 打印维修记录并装订成册,便于长期保存和查阅。在保存纸质档案时,会选择合适的存储环境,避免档案受潮、损坏等情况。同时,会对纸质档案进行分类管理,方便查找和使用。通过电子档案和纸质档案相结合的方式,可以确保维修记录的安全和完整。 存档方式 优点 操作方法 电子档案 查询方便、存储容量大 将维修记录录入车辆维修管理系统 纸质档案 可靠性高、不易丢失 打印维修记录,装订成册,妥善保存 档案管理措施 建立完善的档案管理制度,确保档案的安全和完整。定期对档案进行整理和备份,防止数据丢失。严格控制档案的查阅权限,保护客户的隐私和信息安全。 完善的档案管理制度可以规范档案的管理流程,明确各环节的责任和操作要求。确保档案的安全和完整,防止档案被损坏、丢失或篡改。定期对档案进行整理和备份,可以及时发现档案中存在的问题,并采取相应的措施进行处理。 严格控制档案的查阅权限,可以防止客户的隐私和信息被泄露。只有经过授权的人员才能查阅档案,并且在查阅过程中需要遵守相关的规定和流程。同时,会对档案的查阅情况进行记录,以便进行监督和管理。通过这些档案管理措施,可以提高档案管理的质量和效率,为维修服务提供有力的支持。 维修作业实施管理 工单派发执行标准 工单信息准确性 信息核对机制 为保证工单信息准确无误,在工单派发前,会安排专人对车辆信息和故障描述进行二次核对。仔细比对车辆的型号、车牌号、车架号等关键信息,同时对故障描述中的细节进行确认,确保信息准确。此外,会与客户进行再次确认,对于模糊或不确定的信息,及时与客户沟通,进一步获取准确信息。若发现工单信息有误,会及时进行更正,并详细记录纠错过程,以便后续查询和追溯。 项目明确界定 为便于维修人员准确接单,会对维修项目进行详细分类,如机械维修、电气维修、钣金喷漆等。同时,明确每个维修项目的具体操作内容和技术要求,避免因理解差异导致维修质量问题。对于复杂的维修项目,会提供详细的技术说明和维修方案,包括维修步骤、所需工具和配件等,确保维修人员能够按照标准进行操作。 要求清晰传达 通过工单系统或书面文件,将维修要求准确传达给维修人员。对于特殊要求,如使用特定品牌的配件、遵循特定的维修工艺等,会进行重点标注,引起维修人员的注意。定期对维修人员进行工单要求的培训,确保其理解和掌握维修要求,避免因误解导致维修失误。 工单分配原则 技能匹配分配 建立维修人员技能档案,详细记录其擅长的维修项目和技能水平。在工单分配时,根据档案信息进行精准匹配,确保维修人员能够胜任工作。定期对维修人员的技能进行评估和更新,以适应不断变化的维修需求。对于新出现的维修技术和工艺,会组织培训,提升维修人员的技能水平。 负荷均衡考量 实时监控维修人员的工作负荷,通过工单系统或管理软件进行统计和分析。当发现某维修人员工作负荷过重时,及时调整工单分配,确保工作均衡。制定合理的工作负荷标准,避免维修人员过度劳累。同时,关注维修人员的工作状态和效率,根据实际情况进行动态调整。 紧急任务优先 对紧急维修工单进行特殊标记,在分配时优先处理。建立紧急任务快速响应机制,确保紧急工单能够及时得到处理。为紧急维修任务预留一定的维修资源,如人员、配件等,以便在需要时能够迅速调配。同时,定期对紧急任务处理流程进行演练,提高响应速度和处理能力。 工单派发时间控制 及时派发要求 建立快速诊断流程,缩短车辆进厂后的诊断时间。配备专业的诊断设备和技术人员,提高诊断效率。诊断完成后,立即将工单信息录入系统并进行派发。加强部门之间的沟通协作,确保信息传递的及时性。建立信息反馈机制,及时解决信息传递过程中出现的问题。 时间限制设定 根据维修项目的复杂程度,设定不同的工单派发时间标准。对于简单的维修项目,要求在较短时间内完成派发;对于复杂的维修项目,合理安排时间,但也要确保维修工作按时启动。明确工单派发的最终时间节点,对超过时间限制的工单进行原因分析和整改。通过优化流程和提高效率,不断缩短工单派发时间。 派发情况跟踪 通过工单系统实时跟踪工单的派发状态,了解工单是否已成功派发给维修人员,以及维修人员是否已开始处理。定期对工单派发情况进行统计和分析,发现问题及时解决。建立工单派发异常处理机制,如遇到系统故障、人员调配问题等,能够迅速采取措施,确保工单能够顺利派发。 跟踪内容 跟踪方式 处理措施 工单是否派发 工单系统查询 未派发及时重新派发 维修人员是否接收 工单系统确认 未接收及时沟通提醒 是否按时开始处理 现场检查或工单系统记录 未按时处理查明原因并督促 配件申领使用规范 配件申领流程 申领单填写要求 维修人员填写配件申领单时,配件信息要准确无误,详细填写配件的名称、型号、规格等,避免因信息错误导致领错配件。同时,要详细说明配件的用途和使用部位,便于仓库管理人员准确发货。申领单上要有维修人员的签名和日期,以明确责任。 填写内容 填写要求 注意事项 配件名称 准确完整 避免简称或模糊表述 配件型号 与实际需求一致 核对准确无误 配件规格 详细明确 包括尺寸、参数等 用途和使用部位 清晰说明 便于仓库发货 签名和日期 真实有效 确保责任可追溯 审核环节把控 审核人员要仔细核对申领的配件是否与维修项目匹配,根据工单上的维修项目和故障描述,判断配件的必要性。对于不必要的配件申领,要及时进行沟通和调整,避免浪费。审核通过后,在申领单上签字确认,确保申领流程的规范性。 审核内容 审核标准 处理方式 配件与维修项目匹配度 紧密相关 不匹配沟通调整 配件必要性 维修必需 不必要拒绝申领 申领单填写完整性 信息完整准确 不完整要求补充 审核签字确认 及时规范 确保流程合规 仓库发放管理 仓库管理人员要按照申领单准确发放配件,仔细核对配件的名称、型号、规格等信息,确保发放的配件与申领单一致。对发放的配件进行登记,记录发放时间、数量等信息,便于库存管理和追溯。定期对仓库库存进行盘点,确保库存数量准确,及时发现和处理库存差异。 配件质量检验 初步外观检查 收到配件后,首先检查配件的包装是否完好,有无破损、受潮等情况。查看配件表面是否有划痕、裂纹、锈蚀等缺陷,若发现问题及时与供应商沟通。同时,核对配件的型号、规格是否与申领单一致,确保配件符合要求。 进一步检测试验 对于电气配件,要进行电气性能测试,检测其电压、电流、电阻等参数是否符合标准。对于机械配件,要进行尺寸测量和性能试验,确保其精度和性能满足要求。按照相关标准和规范进行检测,确保配件质量符合要求。 不合格品处理 建立不合格配件退回机制,及时将不合格配件退回仓库。要求供应商更换合格的配件,并对退回的配件进行记录,包括退回时间、原因等。分析不合格配件产生的原因,采取相应的改进措施,如加强供应商管理、优化检验流程等。 配件使用管理 正确安装要求 严格按照维修手册和操作指南进行配件安装,确保安装过程规范、准确。在安装过程中,要注意配件的安装方向、位置和紧固力矩,避免因安装不当导致故障。安装完成后,要进行检查和调试,确保配件正常工作。 旧件回收管理 将更换下来的旧配件统一回收,放置在指定的区域。对旧配件进行分类整理,如按配件类型、损坏程度等进行分类,便于后续处理。填写旧配件回收记录,包括旧件名称、数量、更换时间等信息,为成本核算和质量追溯提供依据。 节约使用原则 在保证维修质量的前提下,尽量使用可修复的旧配件。对旧配件进行评估和修复,降低维修成本。合理规划配件的使用数量,避免过度领用。对配件的使用情况进行统计和分析,找出浪费的原因并加以改进,提高配件的利用率。 维修作业操作指引 维修前准备工作 资料研读要求 维修人员会认真研究工单上的维修项目和故障描述,明确维修目标。仔细查阅相关的维修手册和技术资料,掌握维修工艺和操作要点。对于复杂的维修项目,会组织相关人员进行技术讨论和分析,制定最佳维修方案。 工具设备准备 根据维修项目的需要,准备合适的工具和设备。对工具和设备进行清洁、润滑和调试,确保其正常运行。检查工具和设备的安全性能,如电气设备的绝缘性能、举升设备的稳定性等,确保使用过程中的安全。 车辆清洁防护 使用专用的清洁剂对车辆外观进行清洁,去除灰尘、污渍等。在车辆内部和关键部位铺设防护垫,防止刮擦和污染。对车辆的敏感部件进行保护,如电子设备、漆面等,避免在维修过程中受到损坏。 维修作业流程 故障诊断排查 使用专业的诊断设备对车辆进行全面检测,获取车辆的故障代码和相关数据。结合故障现象和检测结果,进行故障分析和判断。逐步排查可能的故障原因,从简单到复杂,直到确定故障点。 维修操作实施 按照维修方案进行配件更换或部件修复。严格遵守维修工艺和操作规范,确保维修质量。在维修过程中,注意安全操作,如佩戴防护用品、遵守操作规程等,避免发生事故。 调试检测工作 对维修后的车辆进行功能调试,检查各项性能指标是否正常。进行路试,检验车辆在实际行驶中的性能。使用检测设备对车辆进行再次检测,确保故障完全排除。只有当车辆各项性能指标均符合要求时,才认为维修工作完成。 维修安全注意事项 防护用品穿戴 根据维修作业的特点,选择合适的劳动防护用品,如安全帽、手套、护目镜等。正确穿戴和使用防护用品,确保其发挥防护作用。定期检查防护用品的性能和状况,如发现损坏及时更换。 作业类型 防护用品 穿戴要求 电气维修 绝缘手套、绝缘鞋 正确佩戴,确保绝缘良好 钣金作业 安全帽、护目镜 佩戴牢固,保护头部和眼睛 机械维修 手套、工作服 穿戴整齐,防止衣物卷入设备 电气安全操作 在使用电气设备前,检查其绝缘性能和接地情况,确保设备安全可靠。避免湿手操作电气设备,防止触电。在进行电气维修时,要先切断电源,挂好警示标志,防止他人误操作。 车辆举升移动 使用合格的举升设备进行车辆举升,确保举升平稳。在车辆举升过程中,要有人监护,防止意外发生。移动车辆时,要注意周围环境,如是否有障碍物、行人等,避免碰撞和刮擦。 质量检验控制要点 检验流程与标准 流程制定要求 结合维修作业流程,设计合理的检验流程。明确各检验环节的具体内容和要求,如检验项目、检验方法、检验标准等,确保检验工作的可操作性。指定专人负责检验工作,保证检验的公正性和准确性。 检验环节 检验内容 检验方法 检验标准 维修前检验 车辆故障诊断准确性 设备检测、人工判断 与实际故障相符 维修中检验 配件安装质量、维修工艺执行情况 现场检查、测量 符合维修手册要求 维修后检验 车辆性能指标、故障排除情况 功能调试、路试、设备检测 符合相关标准和要求 标准确定依据 严格按照相关国家标准和行业标准确定检验标准。结合车辆的实际情况和维修项目,对检验标准进行细化和补充。定期对检验标准进行更新和完善,以适应不断变化的技术要求。 阶段检验实施 在关键维修环节完成后,及时进行检验。对检验结果进行记录和分析,发现问题及时整改。只有当阶段性检验合格后,才能进入下一个维修环节,确保维修质量的逐步提升。 检验方法与工具 方法综合运用 根据检验项目的特点,选择合适的检验方法。将多种检验方法相结合,如外观检查、性能测试、功能调试等,提高检验的全面性和准确性。对复杂的维修项目,采用联合检验的方式,组织多个专业人员进行检验,确保检验结果可靠。 工具设备配备 根据检验标准和方法的要求,配备相应的检验工具和设备。确保检验工具和设备的精度和性能满足检验需求。建立检验工具和设备的管理制度,规范其使用和保管,定期进行校准和维护。 校准维护工作 按照规定的周期对检验工具和设备进行校准,确保其测量结果准确可靠。定期对检验工具和设备进行清洁、保养和维修,延长其使用寿命。做好校准和维护记录,保证检验工具和设备的可追溯性。 不合格项处理 问题记录分析 详细记录不合格项的具体情况,包括位置、现象、程度等。组织相关人员对不合格项进行分析,从维修工艺、配件质量、人员操作等方面查找产生问题的原因。对分析结果进行总结和归纳,为制定整改措施提供依据。 整改措施制定 根据分析结果,制定切实可行的整改措施。明确整改责任人,确保整改工作得到落实。规定整改时间和整改要求,保证整改工作按时完成。对整改措施的执行情况进行跟踪和监督,确保整改效果。 重新检验确认 在整改完成后,对整改项目进行重新检验。严格按照检验标准进行检验,确保整改效果。只有当重新检验合格后,车辆才能进入下一环节或交付使用,保证维修质量符合要求。 维修记录归档要求 记录内容与格式 信息涵盖范围 维修记录涵盖车辆基本信息,包括车型、车牌号、车架号等,以便准确识别车辆。详细记录维修项目,包括维修内容和故障处理情况,为后续维修提供参考。记录维修时间,包括车辆进厂、维修开始和结束的时间,便于统计维修周期。记录维修人员姓名和岗位,明确责任。同时,记录配件使用情况,包括配件名称、规格、数量等,为成本核算和库存管理提供依据。 格式设计规范 制定统一的表格模板,规范记录的填写方式。明确各字段的填写要求和标准,如字体、字号、填写内容的详细程度等,确保记录信息的准确性和一致性。对记录格式进行定期评估和优化,以适应业务发展的需要。 记录保存方式 将维修记录及时录入电子系统,进行电子化管理,方便查询和统计。同时打印纸质记录,进行归档保存,以防止电子数据丢失。建立电子记录和纸质记录的关联关系,如在纸质记录上标注电子记录的编号,或在电子记录中关联纸质记录的存放位置,方便查询和核对。 归档流程与时间 流程设计要点 结合维修作业流程,设计合理的归档流程。明确各归档环节的具体操作和要求,如记录收集、整理、审核、存储等,确保流程的可操作性。指定专人负责归档工作,保证归档的及时性和准确性。 时间要求设定 规定维修记录在车辆维修完成后的一定时间内完成归档,一般要求在维修结束后的3个工作日内完成。对于紧急维修或特殊情况,可适当延长归档时间,但需进行记录和说明。对未按时归档的记录进行督促和处理,确保归档工作按时完成。 维修类型 归档时间要求 特殊情况处理 正常维修 维修完成后3个工作日内 可适当延长,但需记录说明 紧急维修 根据实际情况确定 最长不超过7个工作日 分类整理方法 按照车辆信息、维修时间、维修项目等进行分类。建立索引和目录,如按车牌号、维修日期、维修项目类型等进行索引,方便快速查找和检索维修记录。定期对归档的维修记录进行清理和更新,删除过期或无用的记录,确保档案的有效性。 档案保管与查询 保管场所建设 选择合适的场所作为档案保管室,确保其具备防火、防潮、防虫等条件。配备必要的档案保管设备,如档案柜、书架等,对档案进行妥善存放。对保管场所进行定期检查和维护,如检查防火设施是否完好、防潮措施是否有效等,保证档案的安全。 保管场所要求 具体措施 防火 安装火灾报警装置、配备灭火器 防潮 使用除湿设备、保持通风良好 防虫 放置防虫药剂、定期清理 保管制度制定 根据相关法律法规和行业标准,制定档案保管制度。明确保管期限,对于重要的维修记录可适当延长保管时间,一般为5-10年。规定档案的借阅和归还流程,如借阅需填写申请表、归还时进行检查等,确保档案的安全使用。 查询服务提供 建立维修记录查询系统,方便采购人进行查询。提供多种查询方式,如按车牌号、维修时间、维修项目等进行查询。对查询结果进行保密处理,如设置访问权限、对敏感信息进行加密等,确保车辆信息的安全。 维修过程标准遵循 机动车运行安全技术条件执行 安全技术条件遵循 1)严格依据《机动车运行安全技术条件》GB7258-2017开展维修工作,对维修流程进行细致规划,确保维修后的车辆在各个方面都符合国家安全技术标准。对于车辆的动力系统,保证其输出功率、扭矩等参数在标准范围内,以确保车辆具备良好的动力性能;对于车辆的悬挂系统,调整其减震效果和稳定性,使车辆在行驶过程中更加平稳。 2)对涉及车辆运行安全的关键部件,如制动系统、转向系统等,进行重点检查和维修。在检查制动系统时,详细检测制动片的厚度、制动液的液位和质量等,确保制动效果可靠;对于转向系统,检查转向节、转向拉杆等部件的磨损情况,及时更换磨损严重的部件,使其性能达到标准要求。 3)在维修过程中,按照标准对车辆的外观、尺寸、灯光等进行检查和调整。检查车辆外观是否有明显的划痕、凹陷等损伤,修复或更换受损的车身部件;测量车辆的尺寸,确保其符合相关标准;对车辆的灯光进行调试,保证灯光的亮度、照射角度等符合要求,保证车辆整体符合安全运行条件。 4)依据标准要求,对维修后的车辆进行全面的性能测试。进行动力性测试,检测车辆的加速时间、最高车速等指标;进行经济性测试,测量车辆的油耗情况;进行可靠性测试,模拟不同的行驶工况,检查车辆在长时间运行过程中是否出现故障,确保车辆在动力性、经济性、可靠性等方面满足规定。 转向系统维修 车辆外观修复 车辆动力性测试 检查项目 检查内容 标准要求 检查方法 制动系统 制动片厚度、制动液液位和质量 制动片厚度不低于规定值,制动液符合标准 使用量具测量,检查制动液外观和性能 转向系统 转向节、转向拉杆磨损情况 磨损程度在允许范围内 通过观察和测量进行检查 外观 划痕、凹陷等损伤 无明显损伤 目视检查 尺寸 车辆长度、宽度、高度等 符合相关标准 使用量具测量 灯光 亮度、照射角度 符合规定要求 使用专业设备进行调试和检测 动力性 加速时间、最高车速 满足标准指标 在特定道路条件下进行测试 经济性 油耗情况 在合理范围内 通过实际行驶测量 可靠性 长时间运行故障情况 无故障或故障发生率低 模拟不同工况进行测试 技术标准操作规范 1)制定详细的操作手册,对各项维修作业的步骤和要求进行明确规定。从车辆进厂的接待流程,到维修过程中的每一个具体操作,再到车辆维修后的交付环节,都进行详细的说明,确保维修人员严格按照标准进行操作。在操作手册中,还配备了相应的图片和视频资料,方便维修人员理解和掌握。 2)对维修人员进行专业培训,邀请行业专家和技术骨干进行授课,使其熟悉《机动车运行安全技术条件》GB7258-2017的具体内容,掌握正确的维修方法和技能。培训内容包括理论知识讲解、实际操作演示、案例分析等,通过多种方式提高维修人员的专业水平。 3)在维修现场设置标准操作指示牌,将关键技术指标和操作要点以醒目的方式展示出来,提醒维修人员注意。指示牌上不仅有文字说明,还配有相应的示意图,使维修人员能够更加直观地理解和遵循标准。 4)定期对维修人员的操作进行检查和评估,建立完善的考核机制。通过现场观察、操作测试等方式,发现维修人员存在的问题,并及时进行纠正。对于操作规范、技术水平高的维修人员,给予奖励和表彰;对于不符合标准的操作行为,进行批评教育和再培训。 维修人员培训 安全技术检验流程 1)维修完成后,首先由维修人员进行自检。维修人员按照《机动车运行安全技术条件》GB7258-2017的要求,对车辆进行全面检查,包括外观、内饰、机械部件、电气系统等。在自检过程中,维修人员使用专业的检测工具和设备,对车辆的各项性能指标进行测量和测试,确认车辆符合标准要求。 2)自检合格后,交由专业的检验人员进行全面检验。检验人员具有丰富的经验和专业知识,他们按照严格的检验流程,对车辆进行再次检查。检验内容包括车辆的安全性、可靠性、动力性、经济性等方面,检验过程严格按照标准流程进行。 3)对检验过程中发现的问题,及时进行整改。对于一般性问题,维修人员立即进行修复;对于较为复杂的问题,组织技术团队进行研究和解决,直至车辆完全符合安全技术条件。在整改过程中,严格记录整改情况,确保整改工作的质量和效率。 4)检验合格的车辆,出具相应的检验报告。检验报告详细记录了车辆的检验情况,包括检验项目、检验结果、检验人员等信息,作为车辆维修质量的证明。同时,将检验报告存档,以便日后查询和追溯。 国家行业标准落实措施 标准学习与培训 1)组织维修人员参加国家行业标准的学习培训,制定详细的培训计划。培训内容涵盖《机动车运行安全技术条件》GB7258-2017以及其他相关的国家行业标准,通过课堂讲授、现场演示、案例分析等多种形式,使维修人员深入理解标准的内涵和要求。 2)邀请行业专家进行标准解读和案例分析,专家具有丰富的实践经验和深厚的理论知识,他们能够结合实际案例,对标准进行深入浅出的讲解,提高维修人员对标准的认识和应用能力。 3)定期开展标准知识考核,考核内容包括标准的基本概念、具体要求、操作规范等。通过考核,检验维修人员对标准的掌握程度,对于考核不合格的人员,进行补考和再培训,确保维修人员掌握相关标准内容。 4)为维修人员提供标准资料和学习资源,建立标准资料室,收集和整理各类国家行业标准文件、技术规范、培训教材等资料,方便维修人员随时查阅和学习。同时,利用网络平台,为维修人员提供在线学习课程和交流论坛,促进维修人员之间的学习和交流。 培训方式 培训内容 培训时间 考核方式 课堂讲授 国家行业标准的基本概念、具体要求 每月一次 笔试 现场演示 标准操作流程和方法 每季度一次 实际操作考核 案例分析 标准在实际维修中的应用案例 每半年一次 案例分析报告 在线学习 网络课程、学习资料 随时 在线测试 标准执行监督机制 1)建立专门的标准执行监督小组,小组成员由经验丰富的维修人员、技术骨干和管理人员组成,对维修过程进行全程监督。监督小组制定详细的监督计划和检查标准,确保各项国家行业标准得到有效落实。 2)制定监督检查计划,定期对维修车间、配件库房等进行检查。检查内容包括维修人员的操作规范、配件的质量和管理、设备的运行状况等,发现问题及时整改。对于不符合标准的情况,下达整改通知书,要求相关责任人限期整改。 3)对违反国家行业标准的行为进行严肃处理,建立责任追究制度。对于违规行为,视情节轻重给予批评教育、经济处罚、岗位调整等处理,追究相关人员的责任。同时,对违规行为进行记录,作为绩效考核的重要依据。 4)鼓励员工对标准执行情况进行监督和举报,设立举报奖励制度。对于举报违规行为的员工,给予一定的奖励和表彰,保护举报人的合法权益。通过员工的共同参与,形成良好的标准执行氛围。 标准更新与适应 1)密切关注国家行业标准的更新动态,安排专人负责收集和整理标准更新信息。通过行业协会、政府部门网站、专业媒体等渠道,及时获取最新标准信息,并及时传达给相关人员。 2)对更新的标准进行深入研究和分析,组织技术团队对新标准进行解读和研讨。分析新标准对维修工艺、流程和质量要求的影响,制定相应的落实措施和培训计划。 3)在新的标准实施前,对维修工艺和流程进行调整和优化。根据新标准的要求,修改操作手册、调整设备参数、更新检测方法等,确保与新标准相适应。同时,对维修人员进行针对性的培训,使其掌握新标准的操作要求。 4)定期对标准落实情况进行评估和总结,建立标准落实评估机制。通过检查、测试、用户反馈等方式,评估标准的执行效果,分析存在的问题和不足,总结经验教训。根据评估结果,不断完善落实措施,提高标准执行水平。 维修质量过程监督 维修前监督要点 1)对进厂车辆进行全面检查,使用专业的检测设备和工具,对车辆的外观、内饰、机械部件、电气系统等进行详细检查。记录车辆的基本信息,包括车型、车牌号、行驶里程等,以及故障情况,为维修提供准确依据。 2)与采购人进行充分沟通,了解采购人的需求和期望,明确维修项目和要求。通过面对面交流、电话沟通等方式,确保双方理解一致。对于复杂的维修项目,制定详细的维修方案,并与采购人进行确认。 3)检查维修所需的配件和材料是否符合国家行业标准,查看配件的质量证明文件、生产厂家信息等。对配件进行外观检查和性能测试,确保其质量可靠。对于不符合标准的配件和材料,坚决不予使用。 4)对维修人员的资质和技能进行审核,查看维修人员的从业资格证书、培训记录等。了解维修人员的工作经验和专业技能水平,确保其具备相应的维修能力。对于重要的维修项目,安排经验丰富的维修人员负责。 维修中监督措施 1)维修过程中,监督人员定期到维修现场进行检查,按照规定的时间间隔,对维修进度和质量进行查看。检查维修人员的操作是否符合标准要求,查看维修记录的填写是否完整、准确。 2)对关键维修工序进行旁站监督,如发动机大修、底盘维修等。监督人员在现场对维修过程进行全程跟踪,确保操作符合标准要求。及时发现和纠正维修人员的不当操作,保证维修质量。 3)检查维修记录的完整性和准确性,维修记录包括维修项目、维修时间、使用的配件和材料等信息。通过检查维修记录,及时发现和纠正问题,确保维修过程可追溯。 4)对维修过程中使用的工具和设备进行检查,查看工具和设备的运行状况、精度等。定期对工具和设备进行维护和保养,确保其正常运行和安全使用。对于损坏或精度不符合要求的工具和设备,及时进行更换。 监督内容 监督频率 监督方法 处理措施 维修进度 每天一次 现场查看、询问维修人员 对于进度滞后的情况,分析原因并采取措施加快进度 维修质量 每两天一次 检查操作规范、查看维修记录 对于不符合标准的情况,要求立即整改 关键工序 全程旁站 现场监督 及时纠正不当操作 维修记录 每三天一次 检查记录完整性和准确性 对于记录不完整或不准确的情况,要求补充和修正 工具设备 每周一次 检查运行状况、精度 对于损坏或精度不符合要求的,及时更换 维修后监督评估 1)维修完成后,对车辆进行全面的质量检测,包括性能测试、安全检查等。使用专业的检测设备和工具,对车辆的动力性、经济性、安全性等方面进行检测,确保车辆达到维修要求。 2)邀请采购人对维修车辆进行验收,向采购人介绍维修情况和检测结果,听取其意见和建议。对于采购人提出的问题和不满意的地方,及时进行处理和改进。 3)对维修质量进行评估,分析存在的问题和不足,总结经验教训。通过检查、测试、用户反馈等方式,评估维修质量的高低。对于存在的问题,制定改进措施,不断提高维修质量。 4)建立维修质量档案,记录车辆的维修情况和质量评估结果,包括维修项目、使用的配件和材料、维修时间、检测数据、用户反馈等信息。为后续维修提供参考,也为质量追溯和管理提供依据。 维修完成质量检测 车辆交付标准确认 安全性能达标 在车辆交付前,会严格检查制动系统,对制动力、制动距离等关键参数进行细致检测,确保其完全符合《机动车运行安全技术条件》GB7258-2017的标准,为行车安全提供坚实保障。转向系统的检测也不容忽视,转向灵活性、转向力等指标会被精确测量,保证车辆在行驶过程中转向操控正常,让驾驶者能够轻松应对各种路况。 灯光系统作为车辆行驶的重要组成部分,大灯、转向灯、刹车灯等的亮度和闪烁情况会被逐一查看,确保其正常工作,满足夜间行驶和信号提示的需求。轮胎的检查同样重要,胎压、磨损程度和花纹深度都会被严格检测,保证轮胎性能良好,有效避免爆胎等安全隐患。 安全气囊、安全带等安全装置的功能会进行全面测试,确保在紧急情况下能够正常发挥作用,为驾乘人员提供可靠的安全保护。底盘部件的检查也会仔细进行,悬挂系统、传动系统等连接部位会被检查是否牢固,有无松动和损坏,保证车辆行驶平稳,减少因底盘问题带来的安全风险。 行驶性能达标 通过路试对车辆的行驶性能进行全面检测。加速性能是检测的重点之一,会确保发动机动力输出正常,加速平稳且符合车辆设计要求,让车辆在行驶过程中能够快速、稳定地加速。最高车速和爬坡能力也会进行测试,验证车辆的动力性能是否达到标准,确保车辆在不同路况下都能有良好的表现。 燃油经济性也是检测的重要指标,会通过测试油耗指标,确保车辆燃油消耗在合理范围内,降低使用成本。噪音和振动水平也会被检测,保证车辆行驶过程中噪音和振动在可接受范围内,提升驾乘舒适性。 悬挂系统和减震器的工作情况会进行检查,确保车辆在行驶过程中能够有效过滤路面颠簸,保持平稳行驶。制动稳定性也会进行测试,在制动过程中确保车辆不出现跑偏、甩尾等现象,保证制动安全可靠。 外观内饰完好 检查项目 检查内容 检查标准 外观漆面 检查漆面是否平整、有无划痕、掉漆现象 漆面平整,无划痕、掉漆 车身缝隙 查看车身缝隙是否均匀一致,车门、引擎盖、后备箱等开关是否顺畅灵活 缝隙均匀,开关顺畅 玻璃及密封胶条 检查玻璃是否完好无损,密封胶条是否安装牢固、无老化变形 玻璃完好,密封胶条牢固、无老化 车内内饰 清理车内内饰,检查是否有灰尘、污渍,座椅、仪表盘等部件是否有损坏和磨损 内饰清洁,无灰尘、污渍,部件无损坏和磨损 车内电器设备 检查音响、空调、车窗升降器等是否正常工作,功能是否齐全 电器设备正常工作,功能齐全 地毯及脚垫 查看地毯、脚垫是否铺设平整、清洁干净,有无异味 铺设平整,清洁干净,无异味 维修质量终检流程 外观检查流程 对车辆外观进行全面巡视,仔细检查车身是否有碰撞后的变形,确保车身线条流畅、无明显凹陷或凸起,保持车辆外观的整体美观。油漆表面的检查也会细致入微,查看是否有流漆、桔皮等现象,保证漆面质量良好,提升车辆的视觉效果。 装饰条、镀铬件等部件会被检查是否安装牢固、无松动和损坏,确保外观整洁,提升车辆的品质感。前后保险杠的安装情况也会被查看,确认是否安装到位,与车身的贴合度是否良好,无缝隙过大或错位现象。 雨刮器、后视镜等部件会检查是否正常安装且能正常使用,无损坏和松动,保证车辆在行驶过程中这些部件能够发挥正常作用。轮胎气压会被确认是否符合标准,轮胎外观是否有损伤,轮毂是否有刮擦痕迹,确保轮胎的安全性和使用寿命。 性能检测流程 使用专业的检测设备对车辆的发动机进行全面检测,检测发动机的工作参数,如转速、功率、扭矩等,确保发动机性能正常,为车辆提供稳定的动力输出。冷却系统的检查也会同步进行,包括散热器、水泵、冷却液等,确保冷却液液位正常,冷却系统循环良好,防止发动机过热。 润滑系统的测试会检查机油液位和质量,确保机油能够为发动机提供良好的润滑和保护,延长发动机的使用寿命。电气系统的检测也会仔细开展,检查电池的电量、电压,以及发电机的充电情况,确保电气系统稳定工作,为车辆的各种电器设备提供可靠的电力支持。 传动系统的检测会包括变速箱、传动轴等,检查换挡是否顺畅,传动是否正常,无异常噪音和振动,保证车辆在行驶过程中动力传递的平稳性。制动系统的检查会对刹车片、刹车盘、刹车油等进行细致检测,确保制动性能良好,制动灵敏可靠,保障行车安全。 文件审查流程 审查项目 审查内容 审查标准 维修记录 审查维修过程中所更换的零部件和维修项目的记录 记录清晰、准确 零部件质量证明文件 检查维修所使用的零部件的质量证明文件 零部件符合国家或行业标准,有合法进货渠道 维修作业单 查看维修项目是否按照工单要求完成,维修质量是否达到标准 维修项目按要求完成,质量达标 检测报告 检查车辆的安全性能检测、尾气排放检测等报告 各项性能指标符合相关标准 保养记录 审查车辆的保养项目是否按时完成,保养质量是否达标 保养项目按时完成,质量达标 质量检验记录 核实维修过程中的质量检验记录 每一个维修环节都经过严格质量检验 维修进度跟踪机制 可视化进度管理方案 进度看板实时展示 车辆信息清晰呈现 将车辆的车牌号、车型、车主姓名等基本信息明确展示在进度看板上,使采购人能够快速识别车辆。同时,详细记录车辆进厂时间,以此作为计算维修时长和预计交车时间的依据。根据维修项目的复杂程度和工作量,合理预估预计交车时间,并在看板上实时更新,让采购人对车辆维修的时间安排有清晰的了解。 为了确保信息的准确性和及时性,看板上的车辆信息将由专人负责维护和更新。每辆车辆进厂时,工作人员会立即将相关信息录入看板系统,并在维修过程中根据实际情况进行调整。此外,还会对车辆的历史维修记录进行关联展示,方便采购人了解车辆的维修情况。 通过这种方式,进度看板不仅能够提供车辆的基本信息,还能为采购人提供更全面、更详细的维修进度信息,帮助他们更好地安排工作和生活。 维修阶段动态更新 随着维修工作的推进,及时更新车辆的当前维修阶段,如预检、拆解、维修、组装、调试等。每完成一个维修阶段,在看板上进行标记,让采购人能够直观地了解维修进展。对于关键维修步骤,如发动机维修、底盘维修等,在看板上重点突出显示,以便采购人随时关注。 为了确保维修阶段的更新准确无误,维修人员会在每个阶段完成后及时向看板管理人员反馈。看板管理人员会对反馈信息进行审核和确认,然后更新看板上的信息。同时,还会在看板上设置提醒功能,当某个维修阶段超时未完成时,会自动发出提醒,以便及时采取措施。 通过这种动态更新的方式,进度看板能够实时反映车辆的维修状态,让采购人对维修进度有更清晰的了解,从而更好地协调工作和安排时间。 状...
河源市公安局公务车维修保养服务项目投标方案.docx
下载提示

1.本文档仅提供部分内容试读;

2.支付并下载文件,享受无限制查看;

3.本网站所提供的标准文本仅供个人学习、研究之用,未经授权,严禁复制、发行、汇编、翻译或网络传播等,侵权必究;

4.左侧添加客服微信获取帮助;

5.本文为word版本,可以直接复制编辑使用。


这个人很懒,什么都没留下
未认证用户 查看用户
该文档于 上传
推荐文档
×
精品标书制作
百人专家团队
擅长领域:
工程标 服务标 采购标
16852
已服务主
2892
中标量
1765
平台标师
扫码添加客服
客服二维码
咨询热线:192 3288 5147
公众号
微信客服
客服