文库 服务类投标方案 安保服务

佛山市级强制医疗专区保安服务采购项目投标方案.docx

DOCX   966页   下载580   2025-08-30   浏览91   收藏39   点赞308   评分-   566879字   198.00

AI慧写标书

十分钟千页标书高效生成

温馨提示:当前文档最多只能预览 15 页,若文档总页数超出了 15 页,请下载原文档以浏览全部内容。
佛山市级强制医疗专区保安服务采购项目投标方案.docx 第1页
佛山市级强制医疗专区保安服务采购项目投标方案.docx 第2页
佛山市级强制医疗专区保安服务采购项目投标方案.docx 第3页
佛山市级强制医疗专区保安服务采购项目投标方案.docx 第4页
佛山市级强制医疗专区保安服务采购项目投标方案.docx 第5页
佛山市级强制医疗专区保安服务采购项目投标方案.docx 第6页
佛山市级强制医疗专区保安服务采购项目投标方案.docx 第7页
佛山市级强制医疗专区保安服务采购项目投标方案.docx 第8页
佛山市级强制医疗专区保安服务采购项目投标方案.docx 第9页
佛山市级强制医疗专区保安服务采购项目投标方案.docx 第10页
佛山市级强制医疗专区保安服务采购项目投标方案.docx 第11页
佛山市级强制医疗专区保安服务采购项目投标方案.docx 第12页
佛山市级强制医疗专区保安服务采购项目投标方案.docx 第13页
佛山市级强制医疗专区保安服务采购项目投标方案.docx 第14页
佛山市级强制医疗专区保安服务采购项目投标方案.docx 第15页
剩余951页未读, 下载浏览全部

开通会员, 优惠多多

6重权益等你来

首次半价下载
折扣特惠
上传高收益
特权文档
AI慧写优惠
专属客服
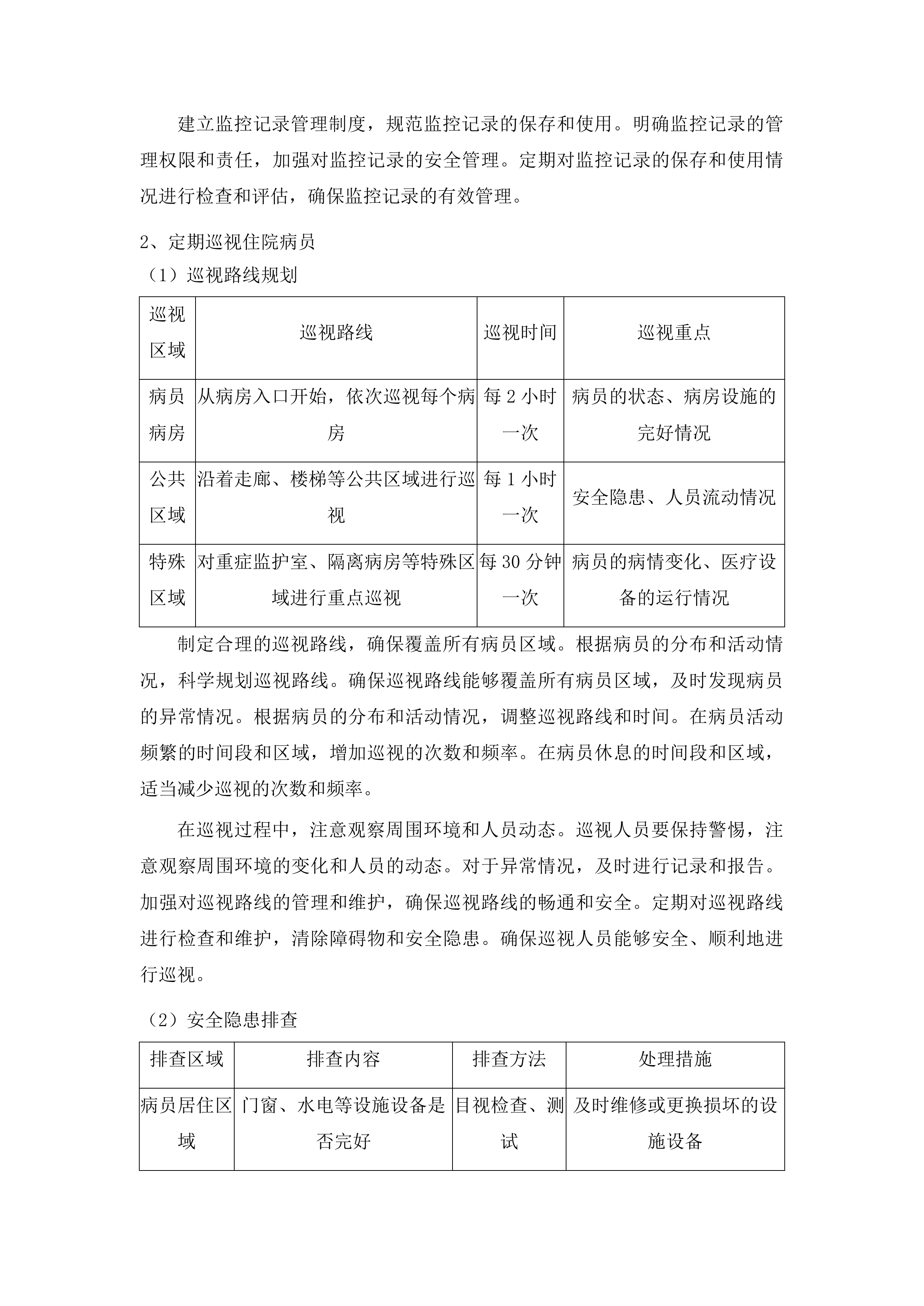
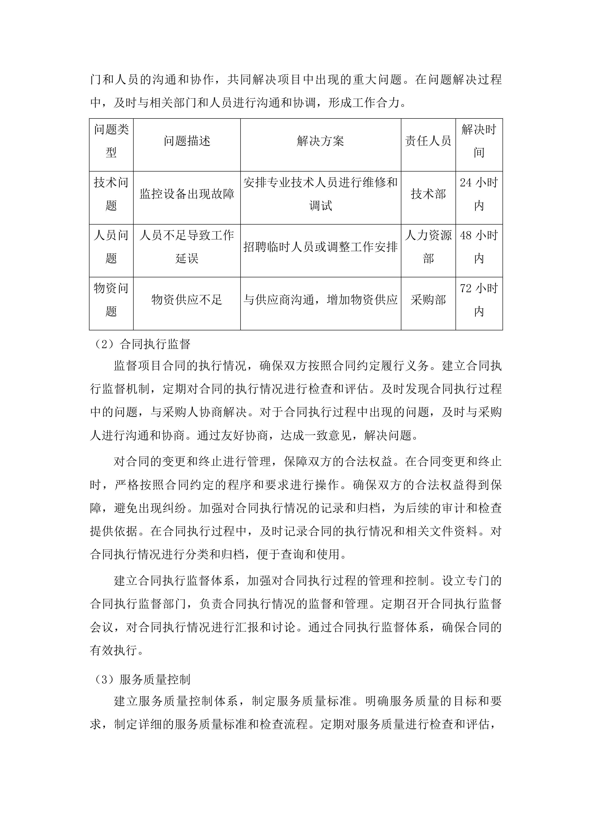
佛山市级强制医疗专区保安服务采购项目投标方案 第一章 服务实施方案 7 第一节 服务管理标准 7 一、 岗位职责划分 7 二、 安全防范操作规范 27 三、 质量控制机制 42 第二节 服务工作流程 49 一、 四班三运转值班流程 49 二、 监控巡视作业流程 56 三、 应急处置流程 79 第三节 工作管理制度 93 一、 人员管理规范 94 二、 值班纪律规定 101 三、 安全管理制度 113 第四节 服务质量保障措施 126 一、 日常巡查机制 126 二、 客户沟通反馈机制 133 三、 应急能力保障 155 第五节 服务目标与考核机制 161 一、 核心服务目标 161 二、 绩效考核体系 178 三、 奖惩激励机制 189 第二章 管理规章制度 210 第一节 岗位责任制 210 一、 项目负责人职责 210 二、 内后勤事务岗位职责 218 三、 监控巡视押解岗位职责 226 四、 网上巡查岗位职责 239 第二节 管理运作制度 258 一、 人员日常管理制度 258 二、 服务流程规范 272 三、 应急响应机制 291 四、 制度审核与监督 303 第三节 人员考核制度 308 一、 考核标准制定 308 二、 考核方式实施 328 三、 考核结果处理 333 第三章 突发事件的处理措施和应急预案 347 第一节 突发事件分类 347 一、 治安突发事件 347 二、 消防突发事件 354 三、 公共卫生突发事件 358 四、 自然灾害突发事件 366 五、 反恐防暴事件 372 六、 群体事件 377 七、 医疗并发症 386 八、 设施故障 393 第二节 应急响应机制 398 一、 事件识别 398 二、 信息上报 404 三、 现场处置 410 四、 事后评估 419 第三节 处置流程规范 425 一、 患者暴力伤人 425 二、 自伤自杀 431 三、 逃脱事件 438 四、 火灾事故 445 五、 疫情处置 452 第四节 演练与培训机制 459 一、 应急演练规划 460 二、 专项技能培训 467 三、 演练效果评估 479 四、 预案优化机制 483 第五节 信息通报与联动机制 489 一、 公安部门联动 489 二、 消防部门联动 501 三、 卫健部门联动 506 四、 应急管理部门联动 512 第六节 事后处理与总结 518 一、 复盘总结机制 518 二、 预案修订管理 524 三、 管理水平提升 530 第四章 人员管理方案 539 第一节 人员培训计划 539 一、 岗前培训体系构建 539 二、 岗位技能提升计划 550 三、 应急演练实施方案 564 四、 培训考核与档案管理 576 第二节 人员补给机制 583 一、 四班三运转排班方案 583 二、 替补人员储备管理 600 三、 后勤保障服务体系 611 四、 人员动态调配机制 625 第三节 人员调配方案 633 一、 岗位人员配置标准 633 二、 项目队长职责设定 644 三、 人员调度工作流程 659 四、 原有人员优先录用 670 第四节 重大节假日保障措施 682 一、 节假日值班安排 682 二、 机动人员储备机制 694 三、 节前安全强化培训 703 四、 领导带班工作机制 715 五、 值守工作总结优化 721 第五节 人员考核与管理 730 一、 绩效考核制度设计 730 二、 考核方式实施办法 740 三、 奖惩与人员调整机制 744 四、 保密管理工作规范 754 五、 人事档案建立管理 767 第五章 拟投入物资装备方案 777 第一节 装备投入目标 777 一、 日常安保装备配置标准 777 二、 规范高效服务保障体系 791 第二节 装备质量保障 810 一、 装备材质规格核验标准 810 二、 供应商资质审核机制 824 第三节 装备保管制度 827 一、 装备入库登记管理规范 827 二、 领用维护报废全流程 844 第四节 装备数量及种类 853 一、 制式保安夏执勤服上衣 853 二、 制式保安夏执勤服裤子 859 三、 制式保安春秋执勤服 864 四、 制式保安冬执勤服 873 五、 制式腰带 879 六、 作训帽 886 七、 反光背心 896 八、 制式皮鞋 907 第五节 装备使用培训 913 一、 装备正确穿戴培训 913 二、 装备维护保养知识 923 第六节 装备更新与补充 933 一、 装备损耗定期检查机制 933 二、 快速补充响应流程 951 服务实施方案 服务管理标准 岗位职责划分 项目负责人统筹职责 人员日常管理 人员考勤管理 严格执行‘四班三运转’的值班制度,监督人员按时交接班。每天在规定的交接班时间点,到岗检查人员是否按时到达,确保工作的连续性。记录人员的出勤情况,按照规定处理迟到、早退和旷工等问题。对于迟到早退的人员,及时了解原因,根据情节轻重进行相应的批评教育或处罚;对于旷工人员,按照公司的规章制度进行严肃处理。根据人员的出勤情况,合理安排调休和加班。在人员出勤情况良好时,适当安排调休,保证人员的休息时间;在工作任务繁重时,合理安排加班,并给予相应的加班补贴。 建立完善的考勤管理制度,明确考勤的标准和流程。在制度中明确规定迟到、早退和旷工的定义和处罚标准,让人员清楚了解考勤要求。定期对考勤记录进行整理和分析,及时发现考勤中存在的问题。通过分析考勤数据,了解人员的出勤规律和工作状态,为合理安排工作提供依据。加强对考勤制度的宣传和培训,让人员充分认识到考勤的重要性。在新员工入职时,进行考勤制度的培训,让他们了解公司的考勤要求;在日常工作中,通过会议、通知等方式,不断强调考勤的重要性。 根据人员的工作表现和出勤情况,建立相应的激励机制。对于出勤情况良好、工作表现优秀的人员,给予一定的奖励,如奖金、荣誉证书等;对于经常迟到早退、旷工的人员,进行相应的惩罚,如扣除绩效工资、警告处分等。通过激励机制,提高人员的工作积极性和责任心,确保考勤制度的有效执行。 人员纪律监督 督促人员遵守保密纪律,防止信息泄露。定期组织保密培训,让人员了解保密的重要性和相关法律法规。在日常工作中,加强对人员的保密监督,检查人员是否遵守保密规定。对于违反保密纪律的人员,进行严肃处理,追究其责任。监督人员遵守交接班纪律,确保工作的连续性。在交接班时,检查人员是否按照规定进行交接,是否将工作情况、设备状态等信息准确传递给下一班人员。对于不遵守交接班纪律的人员,及时进行纠正和教育。 检查人员在工作中的行为规范,杜绝违规操作。制定详细的工作行为规范,明确人员在工作中的行为准则。定期对人员的工作行为进行检查,发现违规操作及时进行纠正和处理。加强对人员的职业道德教育,提高人员的职业素养和工作责任感。让人员认识到遵守工作纪律和行为规范的重要性,自觉遵守各项规定。 建立纪律监督机制,加强对人员的日常监督。设立专门的纪律监督小组,定期对人员的工作纪律进行检查和评估。对于发现的问题,及时进行整改和处理。加强与人员的沟通和交流,了解人员的思想动态和工作情况。对于人员提出的问题和建议,及时进行回复和处理,营造良好的工作氛围。 人员问题处理 及时处理人员在工作中遇到的问题,提供必要的支持和帮助。当人员在工作中遇到困难时,主动与他们沟通,了解问题的具体情况。根据问题的性质和严重程度,制定相应的解决方案,并及时提供必要的支持和帮助。调解人员之间的矛盾和纠纷,促进团队的和谐发展。当人员之间出现矛盾和纠纷时,及时进行调解,了解双方的诉求和意见。通过沟通和协商,找到解决问题的方法,化解矛盾和纠纷,促进团队的和谐发展。 对违反工作纪律的人员进行批评教育和处罚。对于违反工作纪律的人员,及时进行批评教育,让他们认识到自己的错误。根据违反纪律的情节轻重,给予相应的处罚,如警告、罚款、辞退等。加强对人员的教育和培训,提高人员的工作能力和综合素质。定期组织业务培训和技能培训,让人员不断学习和掌握新的知识和技能。通过培训,提高人员的工作效率和质量,减少问题的发生。 建立问题处理机制,规范问题处理流程。设立专门的问题处理部门,负责处理人员在工作中遇到的问题。制定详细的问题处理流程,明确问题的受理、调查、处理等环节的责任和要求。加强对问题处理结果的跟踪和反馈,确保问题得到彻底解决。 项目全面管控 项目目标规划 根据采购人的要求,制定明确的项目目标和计划。深入了解采购人的需求和期望,结合项目的实际情况,制定合理的项目目标。将项目目标分解为具体的任务和指标,明确各岗位的职责和工作要求。将项目目标分解到各个岗位和人员,确保责任落实。为每个岗位和人员制定详细的工作计划和任务清单,明确工作的时间节点和质量要求。定期对人员的工作进展进行检查和评估,及时发现问题并进行调整。 定期对项目目标的完成情况进行评估和调整。建立项目目标评估机制,定期对项目目标的完成情况进行检查和分析。根据评估结果,及时调整项目计划和策略,确保项目目标的顺利实现。加强与采购人的沟通和交流,及时了解采购人的意见和建议。根据采购人的反馈,对项目目标和计划进行调整和优化,提高项目的满意度。 建立项目目标管理体系,加强对项目目标的监控和管理。设立专门的项目目标管理部门,负责项目目标的制定、分解、评估和调整。定期召开项目目标管理会议,对项目目标的完成情况进行汇报和讨论。通过项目目标管理体系,确保项目目标的有效执行。 项目执行监控 实时监控项目的执行进度,确保各项工作按时完成。建立项目进度监控机制,定期对项目的执行进度进行检查和分析。及时发现项目进度中存在的问题,采取相应的措施进行解决。检查服务质量,发现问题及时整改。制定详细的服务质量标准和检查流程,定期对服务质量进行检查和评估。对于发现的问题,及时进行整改,确保服务质量符合要求。 对项目中的风险进行评估和预警,采取相应的措施进行防范。建立项目风险评估机制,定期对项目中的风险进行识别和评估。根据评估结果,制定相应的风险防范措施,降低项目风险。加强与供应商和合作伙伴的沟通和协调,确保项目的物资供应和服务支持。及时了解供应商和合作伙伴的情况,解决合作中出现的问题,保证项目的顺利进行。 建立项目执行监控体系,加强对项目执行过程的管理和控制。设立专门的项目执行监控部门,负责项目执行进度、服务质量和风险的监控和管理。定期召开项目执行监控会议,对项目执行情况进行汇报和讨论。通过项目执行监控体系,确保项目的顺利执行。 采购人关系协调 与采购人保持密切的沟通,及时了解采购人的需求和意见。定期与采购人进行沟通和交流,了解采购人对项目的进展情况和服务质量的满意度。及时收集采购人的意见和建议,为项目的调整和优化提供依据。根据采购人的要求,调整服务方案和工作安排。对采购人提出的合理要求,及时进行响应和处理。根据采购人的需求,调整服务方案和工作安排,提高项目的满意度。 积极配合采购人的工作,共同推进项目的顺利进行。在项目实施过程中,积极配合采购人的工作安排,提供必要的支持和帮助。与采购人建立良好的合作关系,共同解决项目中遇到的问题。加强与采购人的沟通和交流,及时反馈项目的进展情况和存在的问题。通过沟通和交流,增进与采购人的信任和理解,提高项目的执行效率。 建立采购人关系协调机制,加强对采购人关系的管理和维护。设立专门的采购人关系协调部门,负责与采购人的沟通和协调工作。定期对采购人关系进行评估和分析,及时发现问题并进行解决。通过采购人关系协调机制,确保与采购人的良好合作关系。 重大问题跟进 重大问题解决 对项目中出现的重大问题进行深入分析,制定解决方案。成立专门的问题分析小组,对重大问题进行全面、深入的分析。找出问题的根源和关键因素,制定针对性的解决方案。组织相关人员实施解决方案,跟踪问题的解决进度。明确各相关人员的职责和任务,确保解决方案的有效实施。定期对问题的解决进度进行跟踪和评估,及时调整解决方案。 对问题的解决结果进行评估和总结,避免类似问题再次发生。建立问题解决评估机制,对问题的解决结果进行全面、客观的评估。总结问题解决过程中的经验和教训,制定相应的预防措施,避免类似问题再次发生。加强与相关部门和人员的沟通和协作,共同解决项目中出现的重大问题。在问题解决过程中,及时与相关部门和人员进行沟通和协调,形成工作合力。 问题类型 问题描述 解决方案 责任人员 解决时间 技术问题 监控设备出现故障 安排专业技术人员进行维修和调试 技术部 24小时内 人员问题 人员不足导致工作延误 招聘临时人员或调整工作安排 人力资源部 48小时内 物资问题 物资供应不足 与供应商沟通,增加物资供应 采购部 72小时内 合同执行监督 监督项目合同的执行情况,确保双方按照合同约定履行义务。建立合同执行监督机制,定期对合同的执行情况进行检查和评估。及时发现合同执行过程中的问题,与采购人协商解决。对于合同执行过程中出现的问题,及时与采购人进行沟通和协商。通过友好协商,达成一致意见,解决问题。 对合同的变更和终止进行管理,保障双方的合法权益。在合同变更和终止时,严格按照合同约定的程序和要求进行操作。确保双方的合法权益得到保障,避免出现纠纷。加强对合同执行情况的记录和归档,为后续的审计和检查提供依据。在合同执行过程中,及时记录合同的执行情况和相关文件资料。对合同执行情况进行分类和归档,便于查询和使用。 建立合同执行监督体系,加强对合同执行过程的管理和控制。设立专门的合同执行监督部门,负责合同执行情况的监督和管理。定期召开合同执行监督会议,对合同执行情况进行汇报和讨论。通过合同执行监督体系,确保合同的有效执行。 服务质量控制 建立服务质量控制体系,制定服务质量标准。明确服务质量的目标和要求,制定详细的服务质量标准和检查流程。定期对服务质量进行检查和评估,发现问题及时整改。按照服务质量标准和检查流程,定期对服务质量进行检查和评估。对于发现的问题,及时进行整改,确保服务质量符合要求。 不断优化服务流程和方法,提高服务质量和效率。对服务流程和方法进行定期评估和分析,找出存在的问题和不足之处。通过优化服务流程和方法,提高服务质量和效率,降低服务成本。加强对服务人员的培训和管理,提高服务人员的业务水平和服务意识。定期组织服务人员进行业务培训和技能培训,提高服务人员的业务水平。加强对服务人员的管理和考核,激励服务人员提高服务质量。 服务项目 服务标准 检查方法 整改措施 安全防范 确保强制医疗专区监管安全 定期检查监控设备运行情况、人员巡逻记录等 对监控设备进行维修和调试,加强人员培训 秩序维护 维护强制医疗专区的正常秩序 观察人员的工作表现、现场秩序情况等 加强人员管理,增加巡逻频次 应急处置 快速响应和处理突发事件 模拟突发事件进行演练,检查应急处置记录等 完善应急预案,加强应急演练 监控巡视押解岗任务 实时监控病员情况 监控设备操作 熟练掌握监控设备的操作方法,确保设备正常运行。定期对监控设备进行操作培训,让监控人员熟悉设备的各项功能和操作流程。在日常工作中,严格按照操作规范进行操作,避免因操作不当导致设备故障。定期对监控设备进行检查和维护,及时发现和排除故障。制定详细的设备检查和维护计划,定期对设备进行全面检查和维护。对于发现的故障,及时安排专业技术人员进行维修和调试。 根据需要调整监控设备的视角和参数,保证监控效果。根据病员的分布和活动情况,合理调整监控设备的视角和参数。确保监控画面清晰、全面,能够及时发现病员的异常情况。加强对监控设备的管理和保养,延长设备的使用寿命。在设备使用过程中,注意保持设备的清洁和干燥。定期对设备进行保养和维护,减少设备的损坏和故障。 建立监控设备操作管理制度,规范监控设备的操作和使用。明确监控设备的操作权限和责任,加强对监控设备的安全管理。定期对监控设备的操作情况进行检查和评估,确保操作规范、安全。 病员情况观察 密切观察病员的行为和状态,及时发现异常情况。监控人员要时刻保持警惕,认真观察病员的一举一动。对于病员的异常行为和状态,及时进行记录和报告。对病员的异常行为进行记录和分析,为应急处置提供参考。详细记录病员的异常行为和发生时间,对异常行为进行分类和分析。找出异常行为的规律和原因,为应急处置提供科学依据。 与其他岗位人员保持沟通,及时通报病员情况。在发现病员异常情况时,及时与其他岗位人员进行沟通和通报。协同其他岗位人员采取相应的措施,确保病员的安全。加强对病员情况的跟踪和监测,及时掌握病员的动态变化。定期对病员的情况进行总结和分析,为医疗和安保工作提供参考。 建立病员情况观察制度,规范病员情况观察的流程和方法。明确病员情况观察的职责和任务,加强对观察人员的培训和管理。定期对病员情况观察工作进行检查和评估,确保观察工作的质量和效果。 监控记录保存 按照规定保存监控记录,确保记录的完整性和准确性。制定详细的监控记录保存制度,明确记录的保存期限和保存方式。在保存过程中,注意保护记录的安全和完整,防止记录丢失或损坏。对监控记录进行分类和整理,便于查询和使用。按照时间、地点、事件等因素对监控记录进行分类和整理。建立监控记录索引和目录,提高查询和使用的效率。 根据需要提供监控记录作为证据或参考。在需要时,及时提供监控记录作为证据或参考。在提供监控记录时,注意保护记录的隐私和安全,避免信息泄露。加强对监控记录的管理和保密,确保监控记录的安全和可靠。对监控记录进行加密存储和备份,防止记录被篡改或丢失。 建立监控记录管理制度,规范监控记录的保存和使用。明确监控记录的管理权限和责任,加强对监控记录的安全管理。定期对监控记录的保存和使用情况进行检查和评估,确保监控记录的有效管理。 定期巡视住院病员 巡视路线规划 巡视区域 巡视路线 巡视时间 巡视重点 病员病房 从病房入口开始,依次巡视每个病房 每2小时一次 病员的状态、病房设施的完好情况 公共区域 沿着走廊、楼梯等公共区域进行巡视 每1小时一次 安全隐患、人员流动情况 特殊区域 对重症监护室、隔离病房等特殊区域进行重点巡视 每30分钟一次 病员的病情变化、医疗设备的运行情况 制定合理的巡视路线,确保覆盖所有病员区域。根据病员的分布和活动情况,科学规划巡视路线。确保巡视路线能够覆盖所有病员区域,及时发现病员的异常情况。根据病员的分布和活动情况,调整巡视路线和时间。在病员活动频繁的时间段和区域,增加巡视的次数和频率。在病员休息的时间段和区域,适当减少巡视的次数和频率。 在巡视过程中,注意观察周围环境和人员动态。巡视人员要保持警惕,注意观察周围环境的变化和人员的动态。对于异常情况,及时进行记录和报告。加强对巡视路线的管理和维护,确保巡视路线的畅通和安全。定期对巡视路线进行检查和维护,清除障碍物和安全隐患。确保巡视人员能够安全、顺利地进行巡视。 安全隐患排查 排查区域 排查内容 排查方法 处理措施 病员居住区域 门窗、水电等设施设备是否完好 目视检查、测试 及时维修或更换损坏的设施设备 病员区域内 是否存在危险物品和违禁物品 搜查、询问 收缴危险物品和违禁物品 公共区域 消防设施、安全通道等是否畅通 检查、测试 清理障碍物,确保通道畅通 检查病员居住区域的门窗、水电等设施设备是否完好。巡视人员要仔细检查门窗的锁具是否完好,水电线路是否存在老化、破损等问题。对于发现的问题,及时报告并安排维修。排查病员区域内是否存在危险物品和违禁物品。对病员的个人物品和公共区域进行仔细搜查,检查是否存在刀具、药品、易燃易爆物品等危险物品和违禁物品。对于发现的危险物品和违禁物品,及时收缴并进行处理。 对发现的安全隐患及时进行处理和报告。在发现安全隐患时,巡视人员要立即采取措施进行处理。对于无法立即处理的安全隐患,及时向上级报告,并跟踪处理进度。加强对安全隐患排查工作的管理和监督,确保排查工作的全面、深入。定期对安全隐患排查工作进行检查和评估,及时发现问题并进行整改。 病员报警处置 报警类型 处置流程 责任人员 处置时间 暴力伤人 立即赶赴现场,控制暴力人员,保护其他人员安全 监控巡视押解岗人员 3分钟内 自伤自杀 立即制止自伤自杀行为,通知医护人员进行救治 监控巡视押解岗人员、医护人员 2分钟内 逃脱 立即封锁出口,组织人员进行追捕 监控巡视押解岗人员、民警 5分钟内 接到病员报警后,立即赶赴现场进行处置。巡视人员要在接到报警后第一时间赶赴现场,了解报警原因和情况。采取相应的措施进行处理,确保病员的安全。了解报警原因和情况,采取相应的措施进行处理。根据报警的类型和情况,采取不同的处理措施。对于暴力伤人、自伤自杀等紧急情况,要立即采取措施进行制止和救治。 及时向上级报告病员报警情况和处置结果。在处置完病员报警后,巡视人员要及时向上级报告报警情况和处置结果。提供详细的信息和资料,为后续的处理和决策提供依据。加强对病员报警处置工作的管理和监督,确保处置工作的及时、有效。定期对病员报警处置工作进行检查和评估,及时发现问题并进行整改。 协助医疗检查押解 医疗检查陪同 在医护人员对病员进行检查时,协助维持秩序和安全。协助医护人员维持检查现场的秩序,确保检查工作的顺利进行。阻止无关人员进入检查区域,保护病员的隐私和安全。配合医护人员的工作,提供必要的帮助和支持。在检查过程中,协助医护人员固定病员的身体部位,确保检查结果的准确性。帮助医护人员传递检查设备和药品,提高检查工作的效率。 关注病员的情绪和状态,防止发生意外情况。在检查过程中,密切关注病员的情绪和状态。对于情绪激动或不配合检查的病员,及时进行安抚和疏导。防止病员发生意外情况,确保检查工作的安全进行。加强对医疗检查陪同工作的管理和监督,确保陪同工作的质量和效果。定期对医疗检查陪同工作进行检查和评估,及时发现问题并进行整改。 建立医疗检查陪同工作制度,规范陪同工作的流程和方法。明确医疗检查陪同人员的职责和任务,加强对陪同人员的培训和管理。定期对陪同人员进行考核和评价,激励陪同人员提高工作质量。 外出检查看管 对需要离开强制医疗专区进行检查的病人进行全程看管。在病人离开强制医疗专区前,对病人进行仔细检查。确保病人身上没有携带危险物品和违禁物品,防止病人逃脱或发生其他意外情况。确保病人的安全,防止病人逃脱或发生其他意外情况。在病人外出检查过程中,安排专人进行全程看管。密切关注病人的一举一动,防止病人逃脱或发生其他意外情况。 与相关部门和人员保持沟通,协调检查工作的顺利进行。在病人外出检查前,与检查医院和相关部门进行沟通和协调。确保检查工作的顺利进行,减少病人的等待时间。加强对病人外出检查看管工作的管理和监督,确保看管工作的安全和有效。定期对病人外出检查看管工作进行检查和评估,及时发现问题并进行整改。 建立病人外出检查看管工作制度,规范看管工作的流程和方法。明确病人外出检查看管人员的职责和任务,加强对看管人员的培训和管理。定期对看管人员进行考核和评价,激励看管人员提高工作质量。 重症病员押解 在重症病员送外就医治疗往返过程中,负责押解工作。制定详细的押解方案,确保押解过程的安全和顺利。在押解前,对押解路线、交通工具、医疗设备等进行全面检查和准备。确保押解过程中病员的安全和医疗救治的及时性。制定押解方案,确保押解过程的安全和顺利。根据病员的病情和身体状况,制定合理的押解方案。安排足够的押解人员和医疗设备,确保押解过程的安全和顺利。 与医院和其他相关部门密切配合,做好病员的交接和护理工作。在押解前,与医院和其他相关部门进行沟通和协调。确保病员的交接和护理工作的顺利进行,减少病员的痛苦和风险。加强对重症病员押解工作的管理和监督,确保押解工作的安全和有效。定期对重症病员押解工作进行检查和评估,及时发现问题并进行整改。 建立重症病员押解工作制度,规范押解工作的流程和方法。明确重症病员押解人员的职责和任务,加强对押解人员的培训和管理。定期对押解人员进行考核和评价,激励押解人员提高工作质量。 网上巡查信息收集 网上巡查工作执行 巡查系统操作 熟悉网上巡查系统的功能和操作流程,能够独立完成巡查任务。定期对巡查人员进行系统操作培训,让巡查人员熟悉系统的各项功能和操作流程。在日常工作中,严格按照操作规范进行操作,提高巡查效率和准确性。定期对巡查系统进行检查和维护,确保系统的稳定性和可靠性。制定详细的系统检查和维护计划,定期对系统进行全面检查和维护。对于发现的问题,及时安排专业技术人员进行修复和优化。 根据需要调整巡查系统的参数和设置,提高巡查效果。根据巡查的重点和目标,合理调整巡查系统的参数和设置。确保巡查系统能够及时、准确地发现问题和异常情况。加强对巡查系统的管理和保密,确保系统的安全和可靠。对巡查系统进行加密存储和备份,防止系统数据被篡改或丢失。定期对巡查系统的使用情况进行审计和检查,确保系统的合规性和安全性。 建立巡查系统操作管理制度,规范巡查系统的操作和使用。明确巡查系统的操作权限和责任,加强对巡查系统的安全管理。定期对巡查系统的操作情况进行检查和评估,确保操作规范、安全。 巡查时间安排 按照‘四班三运转’的模式,合理安排网上巡查的时间。根据巡查的任务和要求,科学安排巡查人员的班次和工作时间。确保在规定的时间内完成巡查任务,不影响其他工作的开展。确保在规定的时间内完成巡查任务,不影响其他工作的开展。制定详细的巡查时间表,明确巡查人员的工作时间和任务。在巡查过程中,严格按照时间表进行操作,确保巡查任务的按时完成。 在节假日和特殊时期,加强网上巡查的力度。在节假日和特殊时期,增加巡查人员的数量和巡查的频率。确保能够及时发现和处理异常情况,保障强制医疗专区的安全和稳定。加强对巡查时间安排的管理和监督,确保巡查工作的有序进行。定期对巡查时间安排进行检查和评估,及时发现问题并进行调整。 建立巡查时间安排制度,规范巡查时间的安排和管理。明确巡查时间安排的原则和方法,加强对巡查人员的培训和管理。定期对巡查时间安排的执行情况进行考核和评价,激励巡查人员提高工作效率。 巡查效率提升 不断学习和掌握新的巡查技巧和方法,提高巡查效率。定期组织巡查人员进行业务培训和技能交流,让巡查人员学习和掌握新的巡查技巧和方法。在实际工作中,鼓励巡查人员创新巡查方式,提高巡查效率。与其他岗位人员进行沟通和协作,共享巡查信息。加强与其他岗位人员的沟通和协作,建立信息共享机制。及时将巡查中发现的问题和异常情况反馈给其他岗位人员,共同解决问题。 对巡查过程中发现的问题进行及时处理和反馈,提高工作效率。在巡查过程中,对于发现的问题和异常情况,及时进行处理和反馈。确保问题能够得到及时解决,避免问题扩大化。加强对巡查效率提升工作的管理和监督,确保提升工作的有效实施。定期对巡查效率提升工作进行检查和评估,及时发现问题并进行改进。 建立巡查效率提升工作制度,规范巡查效率提升的流程和方法。明确巡查效率提升的目标和任务,加强对巡查人员的培训和管理。定期对巡查效率提升的效果进行考核和评价,激励巡查人员提高工作质量。 信息收集与整理 信息收集渠道 通过多种渠道收集网上巡查信息,如监控视频、报警信息等。建立多元化的信息收集渠道,整合监控视频、报警信息、社交媒体等多种信息资源。确保能够全面、及时地收集到相关信息。与其他部门和人员保持密切联系,获取更多的相关信息。加强与其他部门和人员的沟通和协作,建立信息共享机制。及时获取其他部门和人员掌握的相关信息,丰富信息来源。 关注网络舆情和社会动态,及时发现潜在的问题和风险。安排专人负责网络舆情和社会动态的监测,及时发现潜在的问题和风险。对于发现的问题和风险,及时进行分析和评估,采取相应的措施进行防范和处理。加强对信息收集渠道的管理和维护,确保信息收集的准确性和可靠性。定期对信息收集渠道进行检查和评估,及时发现问题并进行调整。确保信息收集渠道的畅通和有效。 建立信息收集渠道管理制度,规范信息收集渠道的使用和管理。明确信息收集渠道的责任和义务,加强对信息收集人员的培训和管理。定期对信息收集渠道的使用情况进行审计和检查,确保信息收集的合规性和安全性。 信息分类整理 按照信息的性质和类型进行分类,如安全信息、医疗信息等。制定详细的信息分类标准和方法,对收集到的信息进行科学分类。确保信息的分类准确、合理,便于查询和使用。对分类后的信息进行整理和归档,便于查询和使用。建立信息整理和归档制度,对分类后的信息进行规范化整理和存储。对信息进行编号和索引,提高信息查询的效率。 对重要信息进行标注和提醒,确保不被遗漏。在信息整理和归档过程中,对重要信息进行特殊标注和提醒。确保重要信息能够得到及时关注和处理,避免信息遗漏和延误。加强对信息分类整理工作的管理和监督,确保整理工作的质量和效果。定期对信息分类整理工作进行检查和评估,及时发现问题并进行整改。 建立信息分类整理工作制度,规范信息分类整理的流程和方法。明确信息分类整理人员的职责和任务,加强对整理人员的培训和管理。定期对整理人员进行考核和评价,激励整理人员提高工作质量。 信息上报反馈 按照规定的时间和格式将整理好的信息上报给相关部门和人员。制定详细的信息上报制度和流程,明确信息上报的时间、格式和要求。在信息上报过程中,严格按照制度和流程进行操作,确保信息的及时、准确传递。及时反馈信息的处理情况和结果,确保信息的有效利用。在信息上报后,及时跟踪信息的处理情况和结果。将处理情况和结果及时反馈给相关部门和人员,确保信息能够得到有效利用。 对上报的信息进行跟踪和核实,确保信息的真实性和可靠性。在信息上报前,对信息的真实性和可靠性进行核实和验证。确保上报的信息准确、可靠,避免虚假信息的传递。加强对信息上报反馈工作的管理和监督,确保上报反馈工作的规范和有效。定期对信息上报反馈工作进行检查和评估,及时发现问题并进行整改。 建立信息上报反馈工作制度,规范信息上报反馈的流程和方法。明确信息上报反馈人员的职责和任务,加强对上报反馈人员的培训和管理。定期对上报反馈人员进行考核和评价,激励上报反馈人员提高工作质量。 巡查结果分析 巡查数据统计 对巡查过程中的各项数据进行统计和分析,如巡查次数、发现问题数量等。建立巡查数据统计制度,明确统计的内容和方法。定期对巡查数据进行收集和整理,确保数据的准确性和完整性。通过数据统计,了解巡查工作的进展和效果。对统计数据进行深入分析,了解巡查工作的进展和效果。找出巡查工作中存在的问题和不足之处,为巡查工作的改进提供依据。 根据数据统计结果,调整巡查工作的重点和方向。根据统计数据的分析结果,及时调整巡查工作的重点和方向。加强对问题高发区域和时段的巡查力度,提高巡查工作的针对性和有效性。加强对巡查数据统计工作的管理和监督,确保统计工作的质量和效果。定期对巡查数据统计工作进行检查和评估,及时发现问题并进行整改。 建立巡查数据统计分析制度,规范巡查数据的统计和分析。明确巡查数据统计分析人员的职责和任务,加强对统计分析人员的培训和管理。定期对统计分析人员进行考核和评价,激励统计分析人员提高工作质量。 问题原因分析 对巡查过程中发现的问题进行深入分析,找出问题的原因和根源。组织专业人员对发现的问题进行深入分析,运用科学的方法和工具找出问题的原因和根源。分析问题产生的影响和后果,评估问题的严重程度。对问题产生的影响和后果进行全面评估,确定问题的严重程度。根据问题的严重程度,采取相应的措施进行处理和解决。 根据问题的原因和严重程度,制定相应的解决方案和措施。针对问题的原因和严重程度,制定切实可行的解决方案和措施。明确解决方案和措施的责任人和时间节点,确保问题能够得到及时解决。加强对问题原因分析工作的管理和监督,确保分析工作的质量和效果。定期对问题原因分析工作进行检查和评估,及时发现问题并进行整改。 建立问题原因分析制度,规范问题原因分析的流程和方法。明确问题原因分析人员的职责和任务,加强对分析人员的培训和管理。定期对分析人员进行考核和评价,激励分析人员提高工作质量。 改进措施建议 根据巡查结果和问题分析,提出针对性的改进措施和建议。组织相关人员对巡查结果和问题分析进行讨论和研究,提出针对性的改进措施和建议。对改进措施和建议进行评估和论证,确保其可行性和有效性。对提出的改进措施和建议进行全面评估和论证,确保措施和建议具有可行性和有效性。避免提出不切实际或无法实施的建议。 将改进措施和建议上报给相关部门和人员,并跟踪落实情况。将改进措施和建议及时上报给相关部门和人员,争取得到支持和配合。对改进措施和建议的落实情况进行跟踪和监督,确保问题能够得到有效解决。加强对改进措施建议工作的管理和监督,确保建议工作的质量和效果。定期对改进措施建议工作进行检查和评估,及时发现问题并进行整改。 建立改进措施建议制度,规范改进措施建议的提出和实施。明确改进措施建议人员的职责和任务,加强对建议人员的培训和管理。定期对建议人员进行考核和评价,激励建议人员提高工作质量。 内后勤事务协作范围 档案资料整理 档案收集工作 及时收集强制医疗人员的入、出院相关资料,确保资料的齐全。建立档案收集制度,明确档案收集的范围和时间要求。定期对档案收集情况进行检查和督促,确保资料的及时、完整收集。对收集到的资料进行初步审核,确保资料的真实性和合法性。制定档案审核标准和流程,对收集到的资料进行严格审核。对于不符合要求的资料,及时退回并要求补充或更正。 与相关部门和人员进行沟通和协调,获取必要的档案资料。加强与医疗部门、护理部门等相关部门和人员的沟通和协作。及时了解档案资料的产生和流转情况,确保能够获取到必要的档案资料。加强对档案收集工作的管理和监督,确保档案收集的准确性和可靠性。定期对档案收集工作进行检查和评估,及时发现问题并进行调整。确保档案收集工作的规范和有效。 建立档案收集工作制度,规范档案收集工作的流程和方法。明确档案收集人员的职责和任务,加强对收集人员的培训和管理。定期对收集人员进行考核和评价,激励收集人员提高工作质量。 档案分类归档 档案类别 分类标准 归档方式 存储位置 入院档案 按照入院时间、姓名等进行分类 装入档案盒,标注档案信息 一号档案柜 出院档案 按照出院时间、姓名等进行分类 装入档案袋,标注档案信息 二号档案柜 医疗档案 按照疾病类型、治疗时间等进行分类 存入电子档案系统,建立索引 服务器 按照档案管理的规定和要求,对档案资料进行分类和编号。制定详细的档案分类标准和编号规则,对收集到的档案资料进行科学分类和编号。确保档案资料的分类准确、合理,便于查询和使用。将分类后的档案资料存入相应的档案盒或档案柜中,便于保管和查询。建立档案存储管理制度,明确档案存储的位置和方式。对分类后的档案资料进行规范化存储,确保档案资料的安全和完整。 建立档案索引和目录,提高档案查询的效率。对存储的档案资料建立索引和目录,记录档案的编号、名称、存储位置等信息。通过索引和目录,能够快速、准确地查询到所需的档案资料。加强对档案分类归档工作的管理和监督,确保归档工作的质量和效果。定期对档案分类归档工作进行检查和评估,及时发现问题并进行整改。 档案保管维护 保管措施 实施频率 责任人 检查方法 防潮处理 每月一次 档案管理员 检查档案存放环境的湿度 防火检查 每季度一次 安全管理员 检查消防设施的完好情况 防虫处理 每半年一次 档案管理员 检查档案是否有虫蛀现象 定期对档案资料进行检查和维护,确保档案的安全和完整。制定档案保管维护计划,明确检查和维护的内容和频率。定期对档案资料进行全面检查,及时发现档案的损坏和丢失情况。做好档案的防潮、防火、防虫等工作,防止档案损坏和丢失。在档案存放环境中,采取防潮、防火、防虫等措施。定期对档案存放环境进行检查和维护,确保档案的安全和完整。 对损坏的档案资料进行修复和整理,延长档案的使用寿命。对于损坏的档案资料,及时组织专业人员进行修复和整理。采用科学的方法和技术,恢复档案的原貌,延长档案的使用寿命。加强对档案保管维护工作的管理和监督,确保保管维护工作的质量和效果。定期对档案保管维护工作进行检查和评估,及时发现问题并进行整改。 后勤服务保障 物资采购管理 根据专区的需求,制定物资采购计划,确保物资的及时供应。深入了解专区的物资需求情况,结合实际工作需要,制定合理的物资采购计划。明确采购的物资种类、数量、时间等要求,确保物资能够及时供应。选择合适的供应商,进行物资采购,确保物资的质量和价格合理。建立供应商评估和选择机制,对供应商的信誉、质量、价格等进行综合评估。选择优质的供应商进行合作,确保物资的质量和价格合理。 对采购的物资进行验收和入库管理,确保物资的数量和质量符合要求。制定物资验收和入库管理制度,明确验收的标准和流程。在物资采购回来后,及时进行验收和入库管理,确保物资的数量和质量符合要求。加强对物资采购管理工作的监督和审计,确保采购工作的规范和透明。定期对物资采购管理工作进行检查和评估,及时发现问题并进行整改。防止采购过程中出现腐败和违规行为。 建立物资采购管理工作制度,规范物资采购管理的流程和方法。明确物资采购管理人员的职责和任务,加强对采购人员的培训和管理。定期对采购人员进行考核和评价,激励采购人员提高工作质量。 物资发放调配 按照规定的程序和要求,发放物资给相关人员和部门。制定物资发放管理制度,明确发放的程序和要求。在物资发放过程中,严格按照制度进行操作,确保物资的发放公正、公平、合理。根据实际情况,合理调配物资,提高物资的使用效率。根据各部门和人员的实际需求,对物资进行合理调配。避免物资的浪费和闲置,提高物资的使用效率。 做好物资的发放记录和统计工作,便于查询和管理。建立物资发放记录和统计制度,对物资的发放情况进行详细记录和统计。通过记录和统计,能够及时了解物资的发放情况和使用情况,为物资的管理和决策提供依据。加强对物资发放调配工作的管理和监督,确保发放调配工作的规范和有效。定期对物资发放调配工作进行检查和评估,及时发现问题并进行整改。确保物资的发放调配工作符合规定和要求。 建立物资发放调配工作制度,规范物资发放调配的流程和方法。明确物资发放调配人员的职责和任务,加强对发放调配人员的培训和管理。定期对发放调配人员进行考核和评价,激励发放调配人员提高工作质量。 设备维护保养 设备名称 维护保养内容 维护保养周期 责任人 监控设备 清洁镜头、检查线路等 每周一次 技术人员 消防设备 检查压力、更换药剂等 每月一次 安保人员 医疗设备 校准参数、清洁消毒等 每季度一次 医护人员 定期对设备进行检查和维护,及时发现和排除设备故障。制定详细的设备检查和维护计划,明确检查和维护的内容和周期。定期对设备进行全面检查,及时发现设备的故障和隐患。按照设备的使用说明和维护要求,进行设备的保养工作,延长设备的使用寿命。在设备使用过程中,严格按照设备的使用说明和维护要求进行操作。定期对设备进行保养工作,如清洁、润滑、校准等,延长设备的使用寿命。 建立设备维护档案,记录设备的维护情况和维修历史。对设备的维护情况和维修历史进行详细记录,建立设备维护档案。通过设备维护档案,能够及时了解设备的运行情况和维护情况,为设备的管理和决策提供依据。加强对设备维护保养工作的管理和监督,确保维护保养工作的质量和效果。定期对设备维护保养工作进行检查和评估,及时发现问题并进行整改。确保设备的正常运行和安全使用。 非保密事务协助 文件传递工作 文件类型 传递方式 传递时间 接收人 内部文件 专人送达 当天 相关部门负责人 外部文件 邮寄或快递 三个工作日内 指定收件人 紧急文件 电话通知后专人送达 两小时内 相关人员 及时准确地传递文件和资料,确保信息的及时传达。建立文件传递管理制度,明确传递的程序和要求。在文件传递过程中,严格按照制度进行操作,确保文件和资料能够及时、准确地传递到相关人员手中。对传递的文件和资料进行登记和签收,确保文件的安全和完整。在文件传递前,对文件和资料进行详细登记。在文件传递后,要求接收人进行签收确认,确保文件的安全和完整。 按照文件的保密级别和要求,进行文件的传递和保管。根据文件的保密级别和要求,采取相应的传递和保管措施。对于机密文件,要严格按照保密规定进行传递和保管,确保文件的安全。加强对文件传递工作的管理和监督,确保传递工作的规范和有效。定期对文件传递工作进行检查和评估,及时发现问题并进行整改。确保文件传递工作符合规定和要求。 会议安排协助 协助安排会议的时间、地点和议程,确保会议的顺利进行。与会议组织者进行沟通和协调,了解会议的目的、内容和参与人员。根据会议的需求,合理安排会议的时间、地点和议程。负责会议的通知和组织工作,确保参会人员按时参加会议。制定会议通知模板,明确通知的内容和方式。在会议召开前,及时将会议通知发送给参会人员。并对参会人员的反馈进行跟踪和确认,确保参会人员按时参加会议。 做好会议记录和纪要的整理工作,为会议决策提供依据。在会议过程中,认真记录会议的内容和讨论结果。会议结束后,及时对会议记录进行整理和总结,形成会议纪要。将会议纪要发送给参会人员和相关部门,为会议决策提供依据。加强对会议安排协助工作的管理和监督,确保协助工作的质量和效果。定期对会议安排协助工作进行检查和评估,及时发现问题并进行整改。确保会议能够顺利、高效地进行。 建立会议安排协助工作制度,规范会议安排协助的流程和方法。明确会议安排协助人员的职责和任务,加强对协助人员的培训和管理。定期对协助人员进行考核和评价,激励协助人员提高工作质量。 其他事务办理 事务类型 办理流程 责任人 办理时间 办公用品采购 申请、审批、采购、验收 后勤人员 五个工作日内 车辆安排 预约、调度、使用、归还 司机 根据需求安排 证件办理 收集资料、提交申请、领取证件 行政人员 十个工作日内 根据工作需要,协助办理其他非保密事务, 安全防范操作规范 强制医疗人员监管规程 人员信息管理 信息收集要求 1)全面收集强制医疗人员的个人信息,不仅涵盖姓名、年龄、性别、籍贯等基本信息,还需收集其教育背景、职业经历、兴趣爱好等,以便更全面地了解人员情况。 2)详细记录病历资料,除疾病诊断、治疗方案、用药情况外,还应记录过敏史、家族病史、既往治疗效果等,为医疗和监管工作提供更准确的依据。 3)进行风险评估,综合考虑人员的病情、心理状态、社会支持系统等因素,确定其暴力倾向、自杀风险等具体等级,为后续监管措施的制定提供参考。 病历资料记录 档案更新频率 更新类型 更新频率 更新内容 小范围更新 每周 补充新的治疗进展,如病情变化、用药调整;记录行为表现,如日常活动、情绪状态等。 全面更新 每月 对风险评估等级进行重新评估,根据人员的病情和行为变化调整等级;更新病历资料,包括新的检查结果、治疗方案变更等。 即时更新 发生重大事件或病情变化时 及时记录事件详情和病情变化情况,如暴力行为、自杀企图、病情恶化等,并相应调整监管措施。 信息保密措施 1)对档案进行加密存储,采用先进的加密算法对电子档案进行加密,同时限制访问权限,只有经过授权的医护人员、安保人员和管理人员才能查看,确保信息不被非法获取。 2)在信息传输过程中,采用安全的加密协议,如SSL/TLS协议,对数据进行加密传输,防止信息在传输过程中被窃取或篡改。 3)定期对信息系统进行安全检查,包括漏洞扫描、入侵检测等,及时发现和修复安全漏洞,确保信息系统的安全性和稳定性。 日常行为监控 监控设备使用 1)确保监控设备24小时正常运行,安排专人负责监控设备的日常维护和检查,定期进行设备调试和校准,确保设备的图像清晰、稳定。 2)设置合理的监控区域和角度,覆盖强制医疗人员的活动范围,包括病房、走廊、活动室等公共区域,以及重点人员的房间,确保无监控死角。 3)对监控录像进行定期保存,保存时间不少于规定期限,建立完善的录像存储和管理系统,方便后续查阅和调阅。 巡查时间安排 1)白天每小时进行一次巡查,重点检查人员的活动情况和情绪状态,观察人员的行为举止、交流互动等,及时发现异常情况。 2)夜间每两小时进行一次巡查,确保人员在休息期间的安全,检查人员的睡眠情况、房间设施是否完好等。 3)在特殊时段,如用餐时间、治疗时间等,增加巡查次数,维护现场秩序,防止人员发生冲突或意外事件。 异常报告流程 1)发现异常情况后,巡查人员应立即向监控中心报告,详细描述异常情况的发生时间、地点、人员情况等,确保信息准确及时。 2)监控中心接到报告后,迅速核实情况,通过查看监控录像、与现场人员沟通等方式,确认异常情况的真实性和严重程度,并向上级领导汇报。 3)根据异常情况的严重程度,启动相应的应急预案,如对暴力行为进行制止、对自杀企图进行干预等,确保人员和设施的安全。 与医护人员协作 沟通频率与方式 1)每天召开一次沟通会议,由安保人员和医护人员共同参加,在会议上交流人员的病情、行为表现、监管情况等信息,共同制定监管和治疗方案。 2)建立即时通讯渠道,如微信群、短信平台等,方便随时沟通信息,确保在遇到紧急情况时能够及时联系。 3)定期组织联合培训,提高协作能力,通过培训增强安保人员的医疗知识和应急处理能力,提高医护人员的安全意识和自我保护能力。 医护安保协作 医疗协助内容 1)在医疗检查和治疗过程中,负责维持秩序,防止人员干扰,安排足够的安保人员在现场,确保检查和治疗工作的顺利进行。 2)协助医护人员搬运设备和药品,确保工作顺利进行,根据医护人员的需求,及时提供必要的协助和支持。 3)对不配合治疗的人员进行劝导和约束,保障医护人员安全,采取温和的方式进行劝导,如沟通、安抚等,如劝导无效,可采取适当的约束措施,但要确保符合相关规定和程序。 措施调整依据 1)根据医护人员提供的病情变化和风险评估,调整监管的力度和方式,如病情稳定、风险较低的人员,可适当放宽监管限制;病情恶化、风险较高的人员,加强监管措施。 2)对于病情稳定、风险较低的人员,适当放宽监管限制,如增加活动范围、减少约束时间等,但仍需保持一定的关注和监控。 3)对于病情恶化、风险较高的人员,加强监管措施,如增加监管人员数量、限制活动范围等,确保人员和设施的安全。 脱逃风险防控要点 人员风险评估 评估指标设定 1)考虑人员的病情、过往行为、家庭背景等因素,设定全面的评估指标,除上述因素外,还应考虑人员的心理状态、社会支持系统等。 2)对每个指标赋予相应的权重,根据各指标对脱逃风险的影响程度进行科学合理的赋值,计算综合风险得分。 3)根据得分情况,将人员分为高、中、低风险等级,为后续防控措施的制定提供依据。 防控措施制定 风险等级 防控措施 高风险 增加监管人员数量,确保24小时不间断监控;加强监控和巡查频率,每小时进行一次巡查;限制活动范围,将其安排在特定区域,并安装监控设备;进行心理疏导和教育,降低脱逃意愿。 中风险 适当增加监管人员数量,保证重点时段有专人监控;增加巡查次数,每两小时进行一次巡查;限制部分活动范围,如禁止进入特定区域。 低风险 按照正常监管流程进行监控和巡查,每天进行定期巡查;给予一定的活动自由,但仍需保持关注。 复查更新周期 1)每月对风险评估结果进行一次复查,根据人员的表现和病情变化进行调整,如人员的行为表现良好、病情稳定,可适当降低风险等级;反之,则提高风险等级。 2)在发生重大事件或人员情况发生明显变化时,及时进行重新评估,确保风险评估结果的准确性和及时性。 3)将复查结果及时反馈给相关人员,调整防控措施,根据新的风险等级,采取相应的防控措施。 设施设备保障 设施加固要求 设施名称 加固要求 围墙 进行加高和加固处理,增加围墙高度至2.5米以上,并采用坚固的材料进行加固,防止人员翻越;在围墙顶部设置防护设施,如铁丝网、玻璃碎片等。 门窗 更换损坏的门窗,确保其具备良好的防盗性能,采用坚固的金属材质门窗,并安装防盗锁具;在门窗上安装防护栏,防止人员逃脱。 关键部位 设置防护栏和铁丝网,增加逃脱难度,在病房、走廊、出入口等关键部位设置防护栏和铁丝网,并确保其牢固可靠。 监控报警设置 1)在专区的各个角落安装高清监控摄像头,实现无死角监控,确保能够实时掌握人员的活动情况。 2)设置报警系统,当有人接近或破坏设施时,及时发出警报,安装红外感应报警器、震动报警器等设备。 3)将监控和报警系统与监控中心连接,确保及时响应,监控中心安排专人24小时值班,确保在发生异常情况时能够及时处理。 维护检查周期 1)每周对设施设备进行一次全面检查,发...
佛山市级强制医疗专区保安服务采购项目投标方案.docx
下载提示

1.本文档仅提供部分内容试读;

2.支付并下载文件,享受无限制查看;

3.本网站所提供的标准文本仅供个人学习、研究之用,未经授权,严禁复制、发行、汇编、翻译或网络传播等,侵权必究;

4.左侧添加客服微信获取帮助;

5.本文为word版本,可以直接复制编辑使用。


这个人很懒,什么都没留下
未认证用户 查看用户
该文档于 上传
×
精品标书制作
百人专家团队
擅长领域:
工程标 服务标 采购标
16852
已服务主
2892
中标量
1765
平台标师
扫码添加客服
客服二维码
咨询热线:192 3288 5147
公众号
微信客服
客服