文库 精选文档

【精品】广东联通5G+工业互联网行业解决方案v1.0(201911).docx

广东 DOCX   36页   下载121   2025-03-19   浏览265   收藏45   点赞647   评分-   18774字   免费文档

AI慧写标书

十分钟千页标书高效生成

温馨提示:当前文档最多只能预览 15 页,若文档总页数超出了 15 页,请下载原文档以浏览全部内容。
【精品】广东联通5G+工业互联网行业解决方案v1.0(201911).docx 第1页
【精品】广东联通5G+工业互联网行业解决方案v1.0(201911).docx 第2页
【精品】广东联通5G+工业互联网行业解决方案v1.0(201911).docx 第3页
【精品】广东联通5G+工业互联网行业解决方案v1.0(201911).docx 第4页
【精品】广东联通5G+工业互联网行业解决方案v1.0(201911).docx 第5页
【精品】广东联通5G+工业互联网行业解决方案v1.0(201911).docx 第6页
【精品】广东联通5G+工业互联网行业解决方案v1.0(201911).docx 第7页
【精品】广东联通5G+工业互联网行业解决方案v1.0(201911).docx 第8页
【精品】广东联通5G+工业互联网行业解决方案v1.0(201911).docx 第9页
【精品】广东联通5G+工业互联网行业解决方案v1.0(201911).docx 第10页
【精品】广东联通5G+工业互联网行业解决方案v1.0(201911).docx 第11页
【精品】广东联通5G+工业互联网行业解决方案v1.0(201911).docx 第12页
【精品】广东联通5G+工业互联网行业解决方案v1.0(201911).docx 第13页
【精品】广东联通5G+工业互联网行业解决方案v1.0(201911).docx 第14页
【精品】广东联通5G+工业互联网行业解决方案v1.0(201911).docx 第15页
剩余21页未读, 下载浏览全部

开通会员, 优惠多多

6重权益等你来

首次半价下载
折扣特惠
上传高收益
特权文档
AI慧写优惠
专属客服
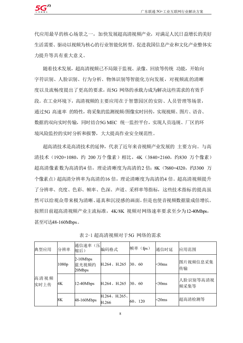
广东 联通 5G+ 工业互联网 行业 解决 方案 ( v 1 .0 ) 中国联通广东省分公司 20 1 9 年 11 月 目 录 1 概述 4 1.1. 行业背景 4 1.2. 需求分析 4 1.3. 痛点分析 5 2 整体方案设计 5 2.1. 总体方案 5 2.2. 系统组成 6 2.2.1. 工厂内网组成 6 2.2.2. 工厂外网组成 7 2.3. 系统功能及主要应用场景 7 场景一: 5G+ 超高清视频 7 场景二: 5G+AR 9 场景三: 5G+VR 9 场景四: 5G+ 无人机 11 场景五: 5G+ 云端机器人 12 场景六: 5G+ 远程控制 13 场景七: 5G+ 机器视觉 14 场景八: 5G+ 云化 AGV 15 2.4. 网络方案 16 2.4.1 .概述 16 2.4.2. 边缘计算 16 2.4.3. 切片网络架构 18 2.4.4. 5 G 专网 19 2.5. 平台系统模块 1 2.6. 终端方案 2 2.6.1 关于 5G 基带芯片与 5G 模组 2 2.6.2 数据类终端 4 2.6.3 行业终端: 5 2.7. 方案优势 5 3 成功案例 6 案例 1 : 5G+ 家电制造 - 格力电器 6 案例 2 : 5G+ 智慧钢厂 - 湛江钢铁 7 案例 3 : 5G+ 智慧 港口 - 青岛港 8 案例 4 : 5G+ 智慧工厂 - 中国商飞 10 案例 5 : 5G+ 电子制造 - 中兴长沙工厂 10 4 商业合作模式 12 4.1. 通信服务模式 12 4.2. 系统集成模式 12 4.3. 专网建设模式 12 5 服务支撑联系方式 12 6 附录 13 6.1. 图例 13 6.2. 参考文献 15 概述 行业背景 工业互联网是新一代信息通信技术与现代工业技术深度融合的产物,是制造业数字化、网络化、智能化的重要载体,也是全球新一轮产业竞争的制高点。 相继在德国提出工业 4.0 计划,美国提出工业互联网概念之后,我国 自2015年以来陆续出台了“中国制造2025”、“互联网+”等多项产业政策,推动工业互联网的建设。 中国作为第一大工业强国、第二大互联网产业强国,工业互联网发展前景广阔。 5G 是新一代移动通信系统,5G 与工业 生产 融合之后,逐步成为支撑工业生产的基础设施。5G 与工业生产中既有研发设计系统、生产控制系统及服务管理系统等相结合,可以全面推动 5G 垂直行业的研发设计、生产制造、管理服务等生产流程的深刻变革,实现制造业向智能化、服务化、高端化转型。 同时, 工业 互联网 具有难度大、风险高、成本高、跨领域等特点, 因此5G+工业互联网既具有广阔的前景,也是最具挑战性的领域。 需求分析 工业互联网是实现人、机器、车间、企业等主体以及设计、研发、生产、管理、服务等产业链环节的全要素的泛在互联。 在工厂内,要实现工厂内生产装备、信息采集设备、生产管理系统以及劳动力之间的互联。在工厂内有IT网络和OT网络 ,智能工厂 希望所有设备都能 连接 到一个IT和OT完全融合的网络上,实现直接的互通互联 。 这个网络不光具备有线网络,还要有各种无线技术的接入 ,还应该 承载各种不同的业务,不同的服务,实现不同的服务质量。 5 G网络其优越的网络性能、良好的移动性和QoS保障,在工厂内网具有很多应用场景。 工厂外 : 随着 智能工厂与工厂外实体的联系日益密切,工厂的部分业务系统上云后, 企业对上网、上云和企业间互联的需求日益增强。工厂外的联网的目的是 实现生产企业、协作企业、智能产品、用户、金融机构、供应链、物流企业的 广泛互联。 此外, 对 出厂 产品 的 跟踪 ,是服务化转型的基础。5 G网络具体覆盖广、 产业链标准化等优势,对于广域互联、产品跟踪等应用场景具备天然优势。 痛点 分析 安全生产与人文关怀: 工业生产存在部分 危险、恶劣工作环境 , 不适于人工操作, 或者 某些区域人员进入为较困难, 需要远程操控设备或机器人 降低人工成本,提升工作效率: 工业生产存在大量的生产数据采集、设备 巡检 需求 ,人工 巡检效率低 , 对一些有技能要求的操作, 需要 专业人员在远程进行协助。 节能环保要求: 很多工厂是能耗和污染排放大户,需要实时、海量监控相关数据 。 柔性制造 : 工业互联网对于柔性制造与个性化定制的需求,要求生产 区 域能够根据需求进行灵活重构,智能机器可能在不同生产域间调整和迁移。这就要求工厂内的网络架构,能够适应快速组网与灵活调整的需求。 现有网络技术的局限 : 工业生产的网络连接需求:数量多、带宽大、移动性强、稳定性高。工厂又具有特殊的环境条件:如高温、高湿、噪声、粉尘, 还收到 复杂的网络部署条件 制约 : 如 各种设备、管线 等。 现有的固定网络、4G、 Wifi 等 在网络性能,抗干扰、移动性、稳定性和部署的方便性等方面存在一定的 局限 ,难以满足工业互联网需求。 整体方案设计 总体方案 以下是 5G 产业自动化联盟 认为 的 5G 智能工厂, 以 5G 为基础,实现制造基地之间运营管理与控制远程集中化,基地内通讯网络无线化 ,通过网络切片保证通信 质量和安全隔离,通过边缘云降低时延,保证数据安全 。 传感器 工厂 A 工厂总部: 数据 中心,工业应用、第三方应用 工业 应用 X 5G 切片 A P LC 切片 B 切片 C 工厂 B P LC P L C 工业 应用 Y 边缘 云,网络功能、工业应用、第三方应用 P L C 图2-1 5G智能工厂 全景图 系统 组成 工厂内网 组成 工厂内网络,主要用于连接生产设备和办公设备, 通常包含 生产网络和办公网络 两张网 , 二者通过网关实现互联和安全隔离。 车间内大量 AGV 、机器人、移动手持设备、 传感器、设备、物品 等需要通过网络 进行互联互通 , 以实现对生产现场的实时数据采集等功能。 5G 使能工厂生产柔性化。在制造自动化控制系统中,典型的闭环控制过程周期低至毫秒级别,同时对可靠性也有极高的要求。未来工厂中,静态的顺序制造系统,越来越多的被新型的模块化生产系统取代,从而提供更高的灵活性和多用途适应性。5G在满足高可靠低时延的基础上,带来生产设备无线连接的灵活性,使得工厂生产系统模块化和柔性制造成为可能,极大降低生产线重组的时间开销及成本。 基于 5G 的工业增强现实及远程控制。采用增强现实技术,对生产任务进行分步指引,指导工厂工作人员现场手动装配过程,可以快速满足新生产任务的需求。在恶劣环境下,基于增强现实应用实现人机远程交互与控制,用工业机器人代替人的现场参与。5G 的低时延和高速率特性,使这些应用成为现实。 5G支持生产设备、移动机器人、AGV 等之间的协作。在未来工厂中,移动机器人、AGV起到日益重要 的作用。在生产过程中,要求这些智能设备间的密切协同和无碰撞作业,需要以无线方式,低时延、高可靠的进行实时数据交换。5G对于这些设备间的精密协作至关重要,可以大大提升制造效率。 工厂外网 组成 智能工厂需要大量外部连接,包括: 上网专线 、 互联专线 、 上云专线 等满足智能工厂与互联网、其他工厂、云端应用和客户、产业链等的连接。 在工厂外部,利用NB-IOT、LTE增强、5G切片等技术,实现对各类为满足各类海量的智能产品的无线接入。对一些网络质量要求较高,或比较关键的业务,需要用专网或VPN的方式来承载。专网中需要利用SDN、NFV等技术实现业务、流量的隔离,并实现网络的开放可编程。通过产业互联网服务,开放核心网部分能力整合成网络服务API,软件驱动加服务编排,给工业企业提供个性化的封装网络 服务。 系统功能及主要应用场景 5G 与工业互联网融合应用出现了八大类新型场景,分别为 5G+ 超高清视频、 5G+AR 、 5G+VR 、 5G+ 无人机、 5G+ 云端机器 人、 5G+ 远程控制、 5G+ 机器视觉以及 5G+ 云化 AGV ,相应应用场景 对 5G 网络提出了新的需求。在应用场景发展节奏方面: 5G 与超高清视频的融合应用已进入应用成熟期,将成为 5G 在工业互联网领域的第一批应用场景; 5G+AR 、 5G+VR 以及 5G+ 机器视觉等应用已进入 高速发展期,经济价值逐渐显现,未来 1-2 年将成为工业互联网的主 流应用场景; 5G+ 云化 AGV 、 5G+ 无人机等应用受限于与设备深度融 合的需求,还需等待产品成熟,未来 2-3 年将有较快发展; 5G+ 远程控制和 5G+ 云端机器人等应用由于涉及工业核心控制环节,目前还处 于探索期,有待进一步的测试验证。 场景一: 5G+ 超高清视频 超高清视频是继视频数字化、高清化之后的新一轮重大技术革新, 将带动视频采集、制作、传输、呈现、应用等产业链各环节发生深刻 变革。高清视频被认为是 5G 时 代应用最早的核心场景之一,加快发 展超高清视频产业,对满足人民日益增长的美好生活需要、驱动以视 频为核心的行业智能化转型、促进我国信息产业和文化产业整体实力 提升等具有重大意义。 随着技术发展,超高清视频已不局限于监视、录像、回放等传统 功能,开始向字符识别、人脸识别、行为分析、物体识别等智能化方 向发展,对视频流的清晰度以及流畅度提出了更高的要求,而 5G 网 络的承载力成为解决这些需求的有效手段。在工业环境下,高清视频 的主要应用在于智慧园区的安防、人员管理等场景,通过 5G 高速率 的特性,将采集的监测视频 / 图像实时回传,实现视频、图片、语音、 数据的双向实时传输,同时结合 5G MEC 统一监控平台,实现人员违 规、厂区的环境风险监控的实时分析和报警,大大提高作业安全规范 性。 超高清技术是高清技术的延伸,代表了近年来音视频产业发展的 主要方向。与高清技术( 1920×1080 ,约 200 万个像素)相比, 4K ( 3840×2160 ,约 830 万个像素)超高清像素数为高清的 4 倍,理论清晰度为高清的 2 倍; 8K ( 7680×4320 ,约 3300 万个像素点)超高清 分辨率为高清的 16 倍,理论清晰度为高清的 4 倍。超高清视频提升 了分辨率、亮度、色彩、帧率、色深、声道、采样率等指标,这些技 术指标的提高虽然可以给观众带来极为清晰、逼真和沉浸感的画面, 但是也使音视频数据量成倍增长。按照目前超高清视频产业主流标准, 4K/8K 视频对网络速率要求至少为 12-40Mbps ,甚至可达 48-160Mbps 。 表2-1 超高清视频对于 5G 网络的需求 典型应用 分辨率 通信速率(压缩后) 编码格式 帧率( fps ) 通信时延 应用范围 高清视频 实时上传 1080p 2-10Mbps 蓝光视频约 20Mbps H.264 、 H.265 30 、 60 <30ms 图 片 视 频 信息采集传输 4K 12-40Mbps H.264 、 H.265 30 、 60 <30ms 人 脸 识 别 等高 清 视 频 采集等 8K 48-160Mbps H.264 、 H.265 、 H.266 60 、 120 <20ms 超 高 清 检 测等 场景二: 5G+AR 增强现实( AR )是人工智能和人机交互的交叉的学科,是一种实 时地计算摄影机影像的位置及角度并加上相应图像、视频、 3D 模型 的技术,也是一种把真实世界和虚拟世界信息有机集成的技术。 AR 把原本在现实世界一定时空范围内很难体验到的实体信息(主要包括 视觉和听觉信息)通过计算机模拟仿真后叠加,将虚拟的信息应用到 真实世界并被人类感官所感知,从而达到超越现实的感官体验。 目前 AR 的应用已融入到了工业制造的交互、营销、设计、采购、 生产、物流和服务等各个环节,典型的应用包括 AR 远程协助、 AR 在线检测、 AR 样品展示等。利用基于 5G 的 AR 远程协助,后台专家可以通过语音视频通讯、 AR 实时标注进行远程协作,实现了现场 人员和远程专家的 “ 零距离 ” 沟通,大大提高了工业生产、设备维修、 专业培训等价值链的效率。 表2-2 AR 远程协助对于 5G 网络的需求 典型应用 通信速率 通信时延 应用范围 维修指导 >50Mbps (下行); >20Mbps (上行) <20ms 工厂设备维保 辅助装配 >50Mbps (上行) <10ms 设备辅助装配于远程 协助 场景三: 5G+VR 虚拟现实( VR ),是一种可以创建和体验虚拟世界的计算机仿真 系统,利用计算机生成一种模拟环境,使用户沉浸到该环境中。虚拟 现实技术就是利用现实生活中的数据,通过计算机技术产生的电子信 号,将其与各种输出设备结合使其转化为能够让人们感受到的现象, 并通过三维模型表现出来。 目前 VR 的在工业互联网中主要应用在虚拟装配、虚拟培训、虚 拟展厅等场景: VR 虚拟装配是工业设计必不可少的审核环节,可以 在设计接口、部件外观大小等方面最大化优化产品实际装配时的能效; VR 虚拟培训相较于传统的课堂更能全面、及时反馈,相比于教科书 里面难懂的文字和需要考验学生想象力的平面图,虚拟现实的场景表 达更直观,并传递更多的信息; VR 虚拟展厅将展厅及展示产品 3D 化,带 给观展者足不出户就能身临现场的体验。 基于 5G 的 Cloud VR ,结合眼球跟踪渲染技术、 GPU 定点渲染、 LED 高 PPD 屏幕技术, VR 终端可以完全实现无线化和轻量化;由于 云端内容与无线 VR 直连,不能被本地复制,进一步保护了内容版权; 用户互动数据传输到云端并进行计算,再反馈回本地终端,大大降低 VR 的成本。 典型应用 沉浸等级 速率要求 时延 应用范围 VR 虚拟应用 初步沉浸 25Mpbs <40ms 虚拟展示等静态展示 部分沉浸 100Mbps <30ms 虚拟培训等交互场景 深度沉浸 400Mbps <20ms 虚拟装配等强交互场景 完全沉浸 1Gpbs <20ms 强交互,全沉浸场景 表 2-3 VR 对于 5G 的需求 场景四: 5G+ 无人机 无人机作为高新科技发展的产物,目前在我们周边的应用已经越 来越广泛。从应用领域来说,无人机可分为消费级无人机和工业级无 人机,相对于已经较为成熟的消费级无人机,工业级无人机的应用还 处在不断探索的阶段。目前,工业级无人机被广泛的应用在智慧物流、 智慧园区、设备巡检等领域。 以智慧园区安防为例,安保人员需要按照固定的岗位和流动的岗 位分别安排并进行厂区安全巡视,内容包括人员、财产、治安、消防 安全。为了确保厂区每一个角落都能得到合理的监控,需要大量的摄 像头设备进行固定视角的管控,对于摄像头的盲区,需要安排安保人 员定期巡检。这种传统方式往往存在固定视角监控不到位、安保人员 人工费用成本高以及昼夜交替等原因带来的管理问题。 通过 5G 无人机平台,可以实现厂区范围内规范化、常态化的空 中安保巡视和设备点检。利用 5G 的高速率、高可靠低时延无线网络, 可以将搭载在无人机上的摄像头视频(可见光高清、红外等)实时传 送到厂区综合控制中心。通过对视频图像进行基于人工智能的物体识 别、模式识别分析,判断所巡检的地点是否存在安保异常或火警异常 并实现智能提示,最大限度降低安保人员日常劳动强度。 从设备巡检的角度来说,工业领域有大量的设备工作在位置较高 或条件较为恶劣的环境下, 传统的人员巡检不仅浪费时间,还带来人身安全隐患。传统的基于 4G 的无人机时延大,画面不清晰,而采用 5G 的无人机设 备巡检有两个优势: 一 是 5G 的上行速率可达 200Mbps ,可以支持 4K 、 8K 甚至全景的视频回传;二是 5G 毫秒级的低时延高可靠特性可以有效地保障无人机的精确控制和精准定位。 表2-4 无人机对于 5G 网络的需求 典型应用 上行速率要求 下行操控速率 控制时延 应用范围 智慧园区安防 / 设 备巡检数据回传 >25Mbps ( 4K ) 600kbps <10ms 厂区无人机安防 >100Mbps ( 8K ) 设备巡检 场景五: 5G+ 云端机器人 2017 年发布的《人工智能时代的机器人 3.0 新生态》白皮书把机器人的发展历程划分为三个时代,分别称之为机器人 1.0 、机器人 2.0 、 机器人 3.0 。在机器人 2.0 的基础上,机器人 3.0 实现从感知到认知、 推理、决策的智能化进阶。 2019 年 6 月,《机器人 4.0 白皮书》发布, 机器人 4.0 时代是在机器人 3.0 时代加上自适应能力,对三维环境语 义的理解,在知道它是什么的基础上,把看到的信息变成知识,让存 储就变得更加合理,而且可搜索、可查询、可关联、可推理。 近几年来人工成本不断提高,不但使得工业企业的利润持续降低, 而且大量的人工操作不利于产品质量控制和企业管理。机器人成为了 解决人工成本的优秀替代方式,很多制造业工厂都开始加快机器人应 用的步伐,尤其是一些操作工序复杂或精密度较高的工作。传统的工 业机器人存在不足,比如工作范围受限、工作内容有限、设备成本高 等问题。随着人工智能、云计算等技术的不断成熟,云化机器人将逐 渐成为主流。云化机器人将控制 “ 大脑 ” 放在云端,根据本地机器人的 不同工作内容和工作地点针对性控制,真正实现机器人的自主服务和 自主判断。同时由于 “ 大脑 ” 放在了云端, “ 大脑 ” 可以将所有机器人检 索的信息进行整合,完善自身的学习能力和自优化能力。随着云端学 习能力的提升和数据共享,本地机器人本身不需要存储资料信息,也 不需要具备超强的计算能力,这样一来机器人的开发成本和时间也会 大大缩减。 实现云端机器人大规模密集部署和应用拓展,对 5G 网络提出了 两个需求,即:满足通信调度及业务数据实时交互需求和集成其它视 觉应用的通信需求。云端机器人系统包括室内及室外应用场景,可满 足工业高可用指标 99.999% ,通信时延 10~100ms 。目前单个机器人 安装 10~20 个摄像头(实现视觉导航、视觉检查等多种功能),移动 速度提升到 2~3m/s ,因而网络上行带宽需求小于 1Gbps (随着低时延 的视频压缩和解压技术成熟,可以在机器人端实现视频压缩预处理, 节省上行带宽),时延 10~100ms 。 表2-5 云端机器人对于 5G 网络的需求 典型应用 上行带宽 通信时延 应用范围 云端机器人调度 通信 1Mbps-10Mbps 10-100ms 机器人端处理机器人语音、视觉、遥 操作协同。 云端机器人实时 操控或协作集成 其它视觉应用需 求 10Mbps-1Gbps 10-100ms 通信调度及语音、视觉、遥操作协同 等业务数据实时交互,机器人本体完 成终端传感器预处理(网络需求按移 动速度、预处理方案不同而不同) 场景六: 5G+ 远程控制 远程控制一直是工业生产中保障人员安全、提升生产效能、实现 多生产单元协助的必要手段。由于远程控制会直接关系生产环节的产 品质量和生产效率,目前工业上大多数远程控制还是基于有线网络。 虽然有线网络稳定,但也限制了生产的灵活性,同时也在一定程度上 限制了生产过程的控制范围。 为了达到远程控制的效果,受控者需要在远程感知的基础之上通过通信网络向控制者发送状态信息。控制者根据收到的状态信息进行 分析判断并做出决策,再通过通信网络向受控者发送相应的动作指令。 受控者根据收到的动作指令执行相应的动作,完成远程控制的处理流 程。为了保证控制效果,通信网络时延和可靠性就更加重要。 在工业生产中某些环境场合确实不适宜人工作业,比如高温、高空、环境指标差等场合。甚至有的工作人工无法完成,比如工厂内大 件货物或港口集装箱的装卸,都需要远程控制机械来实现。要实现远 程控制,不仅需要足够高清晰度视频提供视觉支持,还需要实时稳定 的网络保证操控的灵敏度和可靠性。这些对现有工业网络和 4G 技术 来说是一个挑战。考虑远程控制的需求, 5G 网络的优势一方面在于 高速率可以满足高清视频回传的要求,另一方面也可以在保证可靠性 的前提下满足远程控制对于时延的要求。 表2-6 远程控制对于 5G 网络的需求 典型应用 通信速率 平均时延 应用范围 图像 / 视频流上传 上行 >50Mbps ( 8K ) <20ms 远程控制图像回传 PLC 控制指令下达 下行 >50kbps <10ms 控制指令下达 场景七: 5G+ 机器视觉 机器视觉是人工智能的一个重要分支,在工业上的应用极为广泛, 可以有效提高生产的柔性和自动化水平。适用于一些人工作业的危险 工作环境或者人工难以满足要求的场合。 目前机器视觉的应用主要包含五大类,包括图像识别、图像检测、 视觉定位、物体测量、物体分拣等。 为了保证判别结果的准确性和应用的正常运作,整套系统的信号 传输是一个关键的因素。通过 5G 网络,机器视觉系统实现以移代固, 将视觉系统单元配置为无线传输来替代传统有线连接方式;图像采集 自由分布于多个工位且共享图像处理单元,共同实现高速,低成本自 动化检测生产线。同时通过 5G+MEC 搭建的 “5G 虚拟专用网 ” 将生产 过程数据的传输范围控制在企业工厂内,满足生产数据安全性要求, 确保了网络安全和生产安全。 基于 5G 虚拟专网和万物互联部署,机器视觉系统可以实现实时远程监测功能。依托 5G 高速率、大连接特性,不用进车间即可通过 移动终端和便携终端监视制造企业生产过程执行管理系统( MES ), 获取视觉检测系统的运行状态,如正常运行时间,有效运行时间,故 障原因等。 表2-7 机器视觉对于 5G 网络的需求 典型应用 通信速率 通信时延 应用范围 图像信息实时上传 >50Mbps ( 8K ) <10ms 所有图像信息采集传输应用场合 MES 系统信息反馈 >1Mbps <100ms 所有数据反馈应用场合 场景八: 5G+ 云化 AGV 自动导引运输车( AGV ),指装备有电磁或光学等自动导引装置, 能够沿规定的导引路径行驶,具有安全保护以及各种移载功能的运输 车。 AGV 不需驾驶员,以可充电之蓄电池为其动力来源,一般可透 过电脑来控制其行进路线以及行为。 AGV 的活动区域无需铺设轨道、 支座架等固定装置,因而在自动化物流系统中能充分地体现其自动性 和柔性,实现高效、经济、灵活的无人化生产。在制造业,多台 AGV 组成柔性生产搬运系统,运行路线可以随着生产工艺流程的调整而及 时调整,大大提高了生产的柔性和企业的竞争力。对于港口、码头和 机场等密集搬运场所, AGV 被赋予了更为强大的并行化、自动化、 智能化等特性。在一些特殊环境要求的场景,如医药、食品、化工, 甚至危险场所和特种行业, AGV 除了基本的搬运工作外,还自带多 种传感器,可以执行检查、探测、自动识别等工作。 所谓云化 AGV ,是把 AGV 上位机运行的定位、导航、图像识别 及环境感知等需要复杂计算能力需求的模块上移到 5G 的边缘服务器,以满足 AGV 日益增长的计算需求,而运动控制 / 紧急避障等实时性要 求更高的模块仍然保留在 AGV 本体以满足安全性等要求。这相当于 在云端为 AGV 增加了一个大脑,除 AGV 原有的复杂计算以外,各种各样的 AI 能力扩展成为可能。 实现云化 AGV 大规模密集部署、大范围无缝切换以及应用拓展, 对 5G 网络提出了相关需求:即满足通信调度及业务数据实时交互需 求,以及集成其它视觉应用的通信需求。云化 AGV 系统包括室内及 室外应用场景,室外覆盖范围约 2km ;满足工业高可用指标 99.999% , 通信时延小于 100ms 。目前的双目视觉 AGV ,网络需求为上行带宽 144Mbps (如果 AGV 端视觉预处理,上行带宽要求不高),时延 30~40ms 。未来 AGV 安装 6~10 多摄像头(视觉导航、视觉检查等多 种功能),移动速度提升到 2~3m/s ,网络上行带宽需求小于 1Gbps (随 着低时延的视频压缩和解压技术成熟,可以在 AGV 端实现视频压缩 预处理,节省上行带宽),时延约为 20ms 。 表2-8 云化 AGV 对于 5G 网络的需求 典型应用 上行带宽 通信时延 应用范围 云化 AGV 调度通 信 ~1Mbps <100ms AGV 调度通信、状态管理等。室外覆 盖范围 2km 。 云化 AGV 实时通 信需求( SLAM ) 1Mbps-200Mbps 20-40ms 通信调度及业务数据实时交互(网络 需求按移动速度、终端传感器预处理 方案不同而不同) 云化 AGV 集成其 它视觉应用需求 10Mbps-1Gbps 10-100ms AGV 集成其它应用通信(与终端传感 器、应用密切相关) 网络方案 2.4.1 . 概述 5G 网络具备三 类应用场景:增强型移动宽带(eMBB)、大规模机器类通信(mMTC)、高可靠低时延通信(uRLLC)。其中,eMBB 场景, 可支撑工业互联网逐渐兴起的大流量低时延、高可靠性业务。 5G 网络 架构灵活开放,通过边缘计算等与工业应用紧密结合,并保证数据安全性和降低时延。5G网络支持网络切片,可以为工业用户提供高可靠性的资源保障。 5G 为工业互联网提供更可靠、更开放、按需定制的网络。满足工业互联网应用需求。 2.4.2. 边缘计算 1 、 系统架构 多接入边缘计算( MEC )是将多种接入形式的部分功能、内容和 应用一同部署到靠近接入侧的网络边缘,通过靠近用户处理业务,配合内容、应用与网络的协同,提供低时延且安全可靠的服务,达成极 致用户体验。 在 5G 服务工业互联网领域,边缘计算在基本业务实现、业务安 全保障、商业模式支撑等方面都具备价值。 从业务实现角度看,核心网用户面功能下沉到边缘部署,可降低 网络时延,支撑低时延高可靠业务。时延需要在 空口、传输、应用服务等多环节实现端到端保障,引入 MEC 后业务 可以直接部署在离基站较近的位置,有助于端到端低时延的实现。 MEC 支持无线网络能力开放和运营能力开放,通过公开 API 的方式为运 行在开放平台上的第三方应用提供无线网络信息、位置信息、业务使 能控制等多种服务,实现电信行业和垂直行业的快速深度业务融合和 创新,为移动视频加速业务、 AR/VR 低时延业务、企业专网应用、需 要实时响应的 A
【精品】广东联通5G+工业互联网行业解决方案v1.0(201911).docx
下载提示

1.本文档仅提供部分内容试读;

2.支付并下载文件,享受无限制查看;

3.本网站所提供的标准文本仅供个人学习、研究之用,未经授权,严禁复制、发行、汇编、翻译或网络传播等,侵权必究;

4.左侧添加客服微信获取帮助;

5.本文为word版本,可以直接复制编辑使用。


这个人很懒,什么都没留下
未认证用户 查看用户
该文档于 上传
×
精品标书制作
百人专家团队
擅长领域:
工程标 服务标 采购标
16852
已服务主
2892
中标量
1765
平台标师
扫码添加客服
客服二维码
咨询热线:192 3288 5147
公众号
微信客服
客服