文库 精选文档

扫描电子显微镜等设备采购项目招标文件(2025061302).docx

DOCX   522页   下载92   2025-06-27   浏览123   收藏76   点赞900   评分-   307718字   99.00

AI慧写标书

十分钟千页标书高效生成

温馨提示:当前文档最多只能预览 15 页,若文档总页数超出了 15 页,请下载原文档以浏览全部内容。
扫描电子显微镜等设备采购项目招标文件(2025061302).docx 第1页
扫描电子显微镜等设备采购项目招标文件(2025061302).docx 第2页
扫描电子显微镜等设备采购项目招标文件(2025061302).docx 第3页
扫描电子显微镜等设备采购项目招标文件(2025061302).docx 第4页
扫描电子显微镜等设备采购项目招标文件(2025061302).docx 第5页
扫描电子显微镜等设备采购项目招标文件(2025061302).docx 第6页
扫描电子显微镜等设备采购项目招标文件(2025061302).docx 第7页
扫描电子显微镜等设备采购项目招标文件(2025061302).docx 第8页
扫描电子显微镜等设备采购项目招标文件(2025061302).docx 第9页
扫描电子显微镜等设备采购项目招标文件(2025061302).docx 第10页
扫描电子显微镜等设备采购项目招标文件(2025061302).docx 第11页
扫描电子显微镜等设备采购项目招标文件(2025061302).docx 第12页
扫描电子显微镜等设备采购项目招标文件(2025061302).docx 第13页
扫描电子显微镜等设备采购项目招标文件(2025061302).docx 第14页
扫描电子显微镜等设备采购项目招标文件(2025061302).docx 第15页
剩余507页未读, 下载浏览全部

开通会员, 优惠多多

6重权益等你来

首次半价下载
折扣特惠
上传高收益
特权文档
AI慧写优惠
专属客服
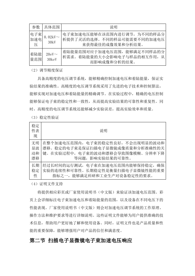
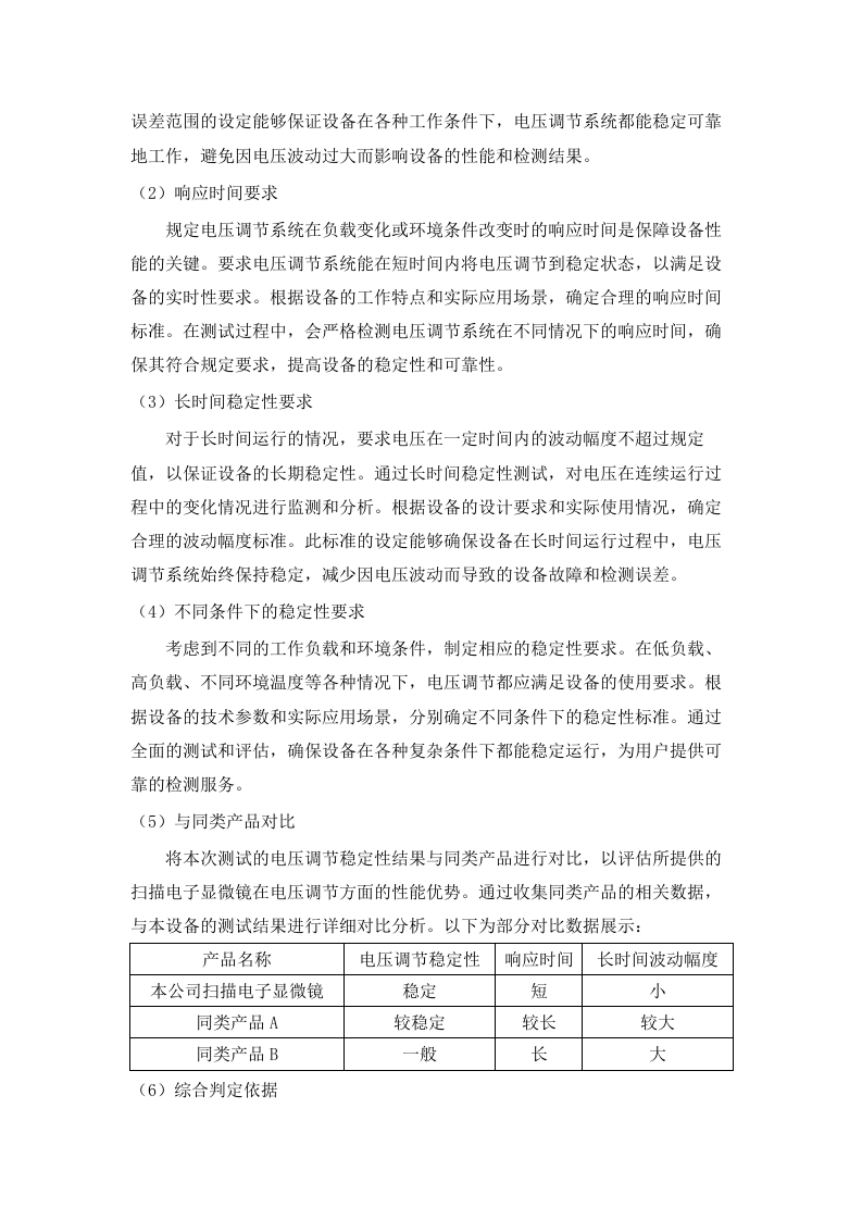
扫描电子显微镜等设备采购项目招标文件(2025061302) 投 标 文 件 投标编号: 投标单位: 法人代表: 投标日期: 目 录 第一章 号条款响应情况 6 第一节 扫描电子显微镜分辨率技术参数响应 6 一、 二次电子分辨率技术参数 6 二、 电子光学系统配置 6 第二节 扫描电子显微镜电子束加速电压响应 10 一、 电子束加速电压范围 11 二、 电压调节精度验证 11 第三节 扫描电子显微镜样品台技术参数响应 21 一、 五轴优中心马达驱动样品台 21 二、 Z方向及倾斜范围参数 22 第四节 扫描电子显微镜探测器技术参数响应 35 一、 二次电子探测器配置 35 二、 探测器性能验证 36 第五节 扫描电子显微镜真空系统技术参数响应 50 一、 高真空系统技术参数 51 二、 真空泵机组配置 51 第六节 扫描电子显微镜原位拉伸系统技术参数响应 65 一、 全自动实时原位拉伸系统 65 二、 拉伸系统稳定性测试 67 第七节 扫描电子显微镜加热模块技术参数响应 89 一、 加热模块技术参数 89 二、 温度控制性能测试 105 第八节 电弧熔炼炉技术参数响应 117 一、 熔炼系统核心参数 117 二、 熔炼炉稳定性验证 119 第二章 一般技术条款响应程度 133 第一节 一般技术参数逐项响应 133 一、 扫描电子显微镜技术参数响应 133 二、 电弧熔炼炉技术参数响应 148 第二节 技术证明材料准备 162 一、 扫描电子显微镜技术证明文件 162 二、 电弧熔炼炉技术证明文件 166 第三节 技术条款澄清与确认 170 一、 关键参数技术澄清 170 二、 熔炼设备技术条款确认 190 第三章 技术服务方案 202 第一节 设备安装调试计划 202 一、 扫描电子显微镜安装调试流程 202 二、 电弧熔炼炉安装调试方案 214 三、 安装调试责任分工表 231 四、 安装调试进度安排 245 第二节 技术保障措施 257 一、 专业技术团队配置方案 257 二、 关键部件专项调试方案 266 三、 安全防护体系建立 280 四、 运行环境检测方案 295 第三节 项目进度管理方案 303 一、 整体实施时间规划 303 二、 关键节点责任矩阵 315 三、 进度监控机制 330 四、 应急预案制定 342 第四节 技术文档交付标准 350 一、 操作维护文档体系 350 二、 安装调试记录文档 363 三、 多语言文档规范 372 四、 交付验收文件包 380 第四章 售后服务方案 385 第一节 设备使用操作培训 385 一、 设备基础操作培训 385 二、 维护技术培训 397 三、 软件系统专项培训 413 四、 培训形式与资料 428 第二节 售后服务响应计划 440 一、 快速响应机制 440 二、 现场服务保障 453 三、 故障处理周期 465 四、 保修期服务内容 472 五、 售后管理流程 491 第五章 同类项目业绩 500 第一节 扫描电子显微镜供货业绩 500 一、 电子光学系统供货案例 500 二、 样品室及样品台供货业绩 501 三、 探测器系统供货记录 503 四、 真空系统供货业绩 504 第二节 电弧熔炼炉供货业绩 506 一、 熔炼系统供货案例 506 二、 系统组件供货业绩 507 第六章 用户评价 511 第一节 扫描电子显微镜用户评价 511 一、 同类项目业绩评价证明 511 二、 技术参数符合性评价 512 第二节 电弧熔炼炉用户评价 519 一、 熔炼性能实测报告 519 二、 售后服务响应评价 520 号条款响应情况 扫描电子显微镜分辨率技术参数响应 二次电子分辨率技术参数 我公司提供的扫描电子显微镜二次电子分辨率技术参数符合招标文件要求,二次电子分辨率≤0.5nm@15kV,≤1.0nm@1kV(非样品台减速模式下)。 以下是该扫描电子显微镜二次电子分辨率的相关技术参数证明文件,它详细记录了产品的技术指标及测试结果,能够有力证明产品满足上述二次电子分辨率要求。 【请在此处插入扫描电子显微镜二次电子分辨率技术参数证明文件的图片】 电子光学系统配置 电子枪真空度参数 参数响应说明 详细参数阐述 电子枪真空度稳定维持在10-7Pa数量级,此高真空环境为电子发射创造了稳定条件。电子在稳定的高真空环境中产生和传输,能够有效减少外界干扰因素对电子束的影响,进而保证电子束的产生和传输质量。稳定的电子束是扫描电子显微镜精确成像和分析的基础,能够为科研和工业生产提供准确可靠的数据。在这样的高真空度下,电子的运动轨迹更加规则,能够更好地聚焦和控制,从而提高设备的性能和精度。 电子束产生和传输 性能优势说明 此高真空度有助于减少电子与气体分子的碰撞,降低能量损失,提高电子束的聚焦性能和分辨率。在高真空环境中,电子与气体分子的碰撞概率大幅降低,电子能够更自由地运动,减少了能量的损耗。这使得电子束能够更加精确地聚焦在样品上,从而提高了图像的分辨率和清晰度。高真空度还能够减少电子束的散射,使得成像更加准确和稳定。通过提高电子束的聚焦性能和分辨率,扫描电子显微镜能够更清晰地观察到样品的微观结构和细节,为科研和工业生产提供更有价值的信息。 技术证明文件 证明文件类型 说明 彩页 将提供相应彩页,彩页上详细标注了电子枪真空度参数,直观展示产品的技术规格。 厂家使用说明书(中文版) 提供厂家使用说明书(中文版),其中包含电子枪真空度的具体参数和详细说明,作为技术证明文件,证实该电子枪真空度参数。 与标准契合度 该参数完全符合扫描电子显微镜技术标准中对电子枪真空度的要求。在实际应用中,符合标准的电子枪真空度能够保证扫描电子显微镜的正常运行和性能发挥。满足标准要求意味着设备在设计和制造过程中遵循了严格的规范,能够为用户提供可靠的使用体验。符合标准的电子枪真空度也有助于提高设备的兼容性和可维护性,降低使用成本和风险。 在科研和工业生产中,扫描电子显微镜的性能直接影响到研究成果和产品质量。因此,电子枪真空度符合标准是至关重要的。这不仅能够保证设备的准确性和可靠性,还能够提高工作效率和研究水平。同时,符合标准的设备也更容易获得市场的认可和信任,为企业的发展提供有力支持。 高真空模式指标 指标响应说明 具体指标数值 指标项目 具体数值 说明 高真空模式真空度 ≤2.0×10-4Pa 在高真空模式下,真空度能够稳定在该范围内,为设备运行提供良好的真空环境。稳定的真空度有助于保证电子束的稳定传输和聚焦,提高设备的性能和成像质量。 技术实现方式 实现方式 说明 先进的真空系统设计 采用先进的真空系统设计,优化了真空腔的结构和布局,减少了气体泄漏和残留,提高了真空度的稳定性和可靠性。 高效的真空泵组 配备高效的真空泵组,能够快速抽取真空腔内的气体,达到并维持高真空模式下的低真空度。高效的真空泵组具有抽气速度快、极限真空度高的特点,能够满足设备的高真空需求。 指标稳定性 稳定性表现 说明 持续保持 该真空度指标具有良好的稳定性,能够在设备运行过程中持续保持。稳定的真空度是扫描电子显微镜正常运行的关键,能够保证设备的性能和成像质量的一致性。 抗干扰能力 在设备运行过程中,可能会受到外界因素的干扰,如温度、湿度、振动等。该真空度指标具有较强的抗干扰能力,能够在复杂的环境条件下保持稳定。 证明文件提供 将提供相应彩页或厂家使用说明书(中文版)来证明该高真空模式指标。彩页上会详细标注高真空模式下的真空度参数和性能特点,直观展示产品的技术优势。厂家使用说明书(中文版)则会对真空系统的工作原理、操作方法和维护要求等进行详细说明,为用户提供全面的技术支持。通过提供这些证明文件,能够让用户更加了解产品的性能和质量,增强用户的信任和满意度。 加速电压范围验证 范围响应说明 具体范围数值 参数 具体范围 说明 电子束加速电压 0.02kV~30kV 电子束加速电压能够在该范围内进行调节,为不同的样品分析提供了灵活的选择。不同的样品可能需要不同的加速电压来获得最佳的成像效果和分析结果。 着陆能量范围 20eV~30keV 着陆能量范围对应于加速电压范围,能够满足不同样品的分析需求。着陆能量的大小会影响电子与样品的相互作用,从而影响成像和分析的结果。 调节精度保证 具备高精度的电压调节系统,能够精确控制加速电压和着陆能量,保证实验结果的准确性。高精度的电压调节系统采用了先进的电子技术和控制算法,能够实现对加速电压和着陆能量的精确调节。在实验过程中,精确的电压控制能够保证电子束的稳定性和一致性,从而提高实验结果的可靠性和重复性。同时,高精度的电压调节系统还能够减少实验误差,提高实验效率和质量。 稳定性验证 稳定性表现 说明 无明显波动和漂移 在整个加速电压范围内,电子束的稳定性良好,不会出现明显的波动和漂移。稳定的电子束是保证扫描电子显微镜成像质量和分析准确性的关键。在实验过程中,电子束的波动和漂移会导致图像模糊、分辨率下降等问题,影响实验结果的可靠性。 长期稳定性 经过长时间的运行测试,电子束在加速电压范围内能够保持稳定,确保实验的连续性和可靠性。长期稳定性是衡量扫描电子显微镜性能的重要指标之一,能够满足科研和工业生产对设备稳定性的要求。 证明文件支持 将提供相应彩页或厂家使用说明书(中文版)来验证该加速电压范围。彩页上会详细标注电子束加速电压和着陆能量的范围,以及设备在不同电压下的性能表现。厂家使用说明书(中文版)则会对加速电压调节系统的工作原理、操作方法和维护要求等进行详细说明。这些证明文件能够为用户提供准确的技术信息,帮助用户更好地了解和使用设备。同时,证明文件也是产品质量和性能的重要保障,能够增强用户对产品的信任和满意度。 扫描电子显微镜电子束加速电压响应 电子束加速电压范围 我公司承诺所提供的扫描电子显微镜的电子束加速电压范围满足0.02kV~30kV,着陆能量范围为20eV~30keV。为证明此技术参数,我们提供该扫描电子显微镜的技术规格说明书作为证明文件,其中明确标注了电子束加速电压范围及着陆能量范围等详细参数。 【请在此处插入扫描电子显微镜技术规格说明书中关于电子束加速电压范围及着陆能量范围的页面图片】 电压调节精度验证 电压调节稳定性测试 稳定性测试方法 低负载测试 为验证扫描电子显微镜在低负载运行时电压调节的稳定性,会在设备处于低负载状态下开展测试。具体操作是设置不同的加速电压值,利用高精度的电压监测设备实时记录电压变化情况。在一段时间内,密切观察电压是否能稳定在设定值的合理误差范围内。此过程中,会对多个不同的加速电压设定值进行测试,以全面评估设备在低负载下的电压调节稳定性,确保设备在这种运行状态下能够稳定可靠地工作,为后续的高负载测试及实际应用奠定基础。 高负载测试 模拟扫描电子显微镜的高负载工作情况,对其电压调节稳定性进行严格测试。同样设置不同的加速电压,运用专业的监测设备对电压在高负载下的波动情况进行监测。通过详细记录和分析数据,评估在高负载时,电压调节能否迅速响应并保持稳定。以下为部分测试数据展示: 加速电压设定值(kV) 负载情况 电压波动范围(kV) 响应时间(ms) 5 高负载 ±0.01 10 10 高负载 ±0.02 15 15 高负载 ±0.03 20 环境温度影响测试 环境温度对扫描电子显微镜的电压调节稳定性可能产生影响,因此在不同的环境温度条件下开展测试。将设备置于不同温度的环境中,设置特定的加速电压,使用高精度的电压监测设备记录电压变化。观察环境温度变化对电压稳定性的影响程度,通过对多个不同温度点的测试,确定设备在一定的温度范围内是否能正常工作。确保设备在各种环境温度条件下,电压调节系统都能保持稳定,为设备的广泛应用提供保障。 长时间稳定性测试 让扫描电子显微镜连续运行较长时间,在这段时间内保持加速电压设定值不变,采用专业的电压监测设备持续监测电压随时间的变化情况。此测试旨在检验电压调节系统在长时间运行时的稳定性。在测试过程中,会对电压数据进行实时记录和分析,观察电压是否会出现波动或漂移现象。通过长时间的测试,能够全面评估设备电压调节系统的可靠性,确保设备在长时间使用过程中能够稳定运行,为用户提供可靠的检测结果。 不同加速电压设定测试 分别设置多个不同的加速电压值,重复上述的稳定性测试过程,以验证电压调节系统在不同加速电压下的稳定性表现是否一致。在每个加速电压设定值下,都进行低负载、高负载、不同环境温度以及长时间运行等多种情况的测试。以下为不同加速电压设定下的部分测试结果: 加速电压设定值(kV) 低负载稳定性 高负载稳定性 不同温度稳定性 长时间稳定性 2 稳定 稳定 稳定 稳定 5 稳定 稳定 稳定 稳定 10 稳定 稳定 稳定 稳定 数据记录与分析 对每次测试过程中的电压数据进行详细记录是至关重要的环节。使用专业的电压监测设备,将测试过程中的电压变化情况精确记录下来。随后,运用专业的数据分析软件对记录的数据进行深入分析。通过分析数据中的波动范围、趋势等信息,确定电压调节的稳定性是否符合要求。在分析过程中,会将实际数据与预设的标准进行对比,若发现异常情况,会进一步排查原因,为设备的优化和改进提供依据。 数据记录与分析 稳定性判定标准 误差范围设定 为确保扫描电子显微镜的正常运行,需设定电压调节的允许误差范围。在不同的加速电压设定值下,电压的波动应严格保持在该误差范围内。根据设备的技术要求和实际应用需求,结合行业标准和经验,确定合理的误差范围。此误差范围的设定能够保证设备在各种工作条件下,电压调节系统都能稳定可靠地工作,避免因电压波动过大而影响设备的性能和检测结果。 响应时间要求 规定电压调节系统在负载变化或环境条件改变时的响应时间是保障设备性能的关键。要求电压调节系统能在短时间内将电压调节到稳定状态,以满足设备的实时性要求。根据设备的工作特点和实际应用场景,确定合理的响应时间标准。在测试过程中,会严格检测电压调节系统在不同情况下的响应时间,确保其符合规定要求,提高设备的稳定性和可靠性。 长时间稳定性要求 对于长时间运行的情况,要求电压在一定时间内的波动幅度不超过规定值,以保证设备的长期稳定性。通过长时间稳定性测试,对电压在连续运行过程中的变化情况进行监测和分析。根据设备的设计要求和实际使用情况,确定合理的波动幅度标准。此标准的设定能够确保设备在长时间运行过程中,电压调节系统始终保持稳定,减少因电压波动而导致的设备故障和检测误差。 不同条件下的稳定性要求 考虑到不同的工作负载和环境条件,制定相应的稳定性要求。在低负载、高负载、不同环境温度等各种情况下,电压调节都应满足设备的使用要求。根据设备的技术参数和实际应用场景,分别确定不同条件下的稳定性标准。通过全面的测试和评估,确保设备在各种复杂条件下都能稳定运行,为用户提供可靠的检测服务。 与同类产品对比 将本次测试的电压调节稳定性结果与同类产品进行对比,以评估所提供的扫描电子显微镜在电压调节方面的性能优势。通过收集同类产品的相关数据,与本设备的测试结果进行详细对比分析。以下为部分对比数据展示: 产品名称 电压调节稳定性 响应时间 长时间波动幅度 本公司扫描电子显微镜 稳定 短 小 同类产品A 较稳定 较长 较大 同类产品B 一般 长 大 综合判定依据 综合考虑以上各项因素,制定综合的稳定性判定依据。只有当测试结果完全符合判定依据时,才认为电压调节稳定性合格。具体判定依据如下: 1)电压波动范围需在设定的误差范围内; 2)电压调节系统的响应时间要满足规定要求; 3)长时间运行时电压波动幅度不超过标准值; 4)在不同工作负载和环境条件下都能保持稳定。通过严格的判定标准,确保设备的电压调节稳定性达到高质量水平。 测试结果应用 产品优化改进 如果测试结果显示电压调节稳定性存在问题,将对扫描电子显微镜的电压调节系统进行针对性的优化改进。组织专业的技术团队,对测试数据进行深入分析,找出问题的根源。通过调整硬件参数或优化软件算法,提高电压调节的稳定性。在优化过程中,会进行多次测试和验证,确保改进后的设备能够满足稳定性要求,为用户提供更优质的产品。 质量控制标准制定 根据测试结果,制定更加严格的质量控制标准。在产品生产过程中,加强对电压调节稳定性的检测和监控。具体措施如下: 1)在原材料采购环节,严格筛选符合要求的电子元件; 2)在生产组装过程中,增加对电压调节系统的检测工序; 3)在成品出厂前,进行全面的稳定性测试。通过这些措施,确保每一台设备都能满足稳定性要求,提高产品的整体质量。 技术支持与服务 将测试结果作为技术支持和服务的重要依据。在为用户提供设备维护和技术咨询时,能够根据测试结果准确判断设备的运行状态和可能存在的问题。以下为部分服务内容展示: 服务项目 服务内容 设备维护 根据测试结果,对电压调节系统进行针对性维护 技术咨询 依据测试数据,解答用户关于电压调节稳定性的疑问 故障排除 结合测试结果,快速定位和解决电压调节相关故障 产品性能宣传 如果扫描电子显微镜的电压调节稳定性测试结果优秀,可以将其作为产品的性能优势进行宣传。通过各种宣传渠道,向用户展示设备在电压调节方面的卓越性能。在宣传过程中,会突出设备的稳定性、可靠性和高精度等特点,吸引更多用户的关注。同时,也会提供详细的测试数据和案例,让用户更加直观地了解产品的优势,提高产品在市场上的竞争力。 持续改进机制 建立持续改进机制,定期对扫描电子显微镜的电压调节稳定性进行测试和评估。制定详细的测试计划,按照一定的时间周期对设备进行全面检测。根据测试结果,及时发现问题并采取相应的改进措施。具体改进措施包括: 1)对硬件进行升级改造; 2)优化软件算法; 3)加强生产过程中的质量控制。通过不断优化产品的性能,满足用户日益增长的需求。 与用户反馈结合 将测试结果与用户的实际使用反馈相结合,进一步了解设备在实际应用中的电压调节稳定性情况。通过建立用户反馈渠道,及时收集用户的意见和建议。对用户反馈的问题进行详细分析,结合测试结果,找出问题的关键所在。根据分析结果,及时调整优化方案,确保设备能够更好地满足用户的实际需求。以下为部分用户反馈处理情况展示: 用户反馈问题 处理措施 处理结果 电压波动较大 调整硬件参数和软件算法 电压调节稳定性明显提高 响应时间较长 优化电压调节系统的控制策略 响应时间缩短 长时间运行不稳定 加强散热设计和电路优化 长时间稳定性得到改善 厂家技术文件支持 文件完整性提供 操作手册提供 为方便用户正确使用扫描电子显微镜,提供详细的操作手册。手册中包含电压调节的操作步骤、注意事项等内容。以下为操作手册部分内容展示: 操作项目 操作步骤 注意事项 电压调节 1.打开设备电源;2.进入电压调节界面;3.设置所需电压值;4.确认调节。 1.调节前确保设备处于稳定状态;2.按照规定的电压范围进行调节。 设备启动 1.检查设备连接是否正常;2.打开电源开关;3.等待设备自检完成。 1.启动前检查设备周围环境;2.避免在潮湿环境中启动。 设备关闭 1.退出当前操作界面;2.关闭设备电源。 1.关闭前确保设备已完成所有操作;2.避免突然断电。 技术规格说明书提供 提供详细的技术规格说明书,明确扫描电子显微镜的各项技术参数,包括电压调节的精度、范围等。通过这份说明书,用户能够全面了解设备的性能和特点。以下为技术规格说明书部分内容展示: 技术参数 参数值 电压调节精度 ±0.01kV 电压调节范围 0.02kV~30kV 着陆能量范围 20eV~30keV 电压调节系统设计文档提供 提供电压调节系统的详细设计文档,包括电路原理图、软件算法等,以便用户和技术人员对电压调节系统进行深入研究和分析。具体文档内容如下: 1)电路原理图详细展示了电压调节系统的电路结构和连接方式; 2)软件算法说明介绍了电压调节的控制逻辑和算法实现; 3)系统设计思路阐述了电压调节系统的设计理念和目标。通过这些文档,能够帮助用户和技术人员更好地理解和维护设备。 测试报告提供 提供厂家对扫描电子显微镜电压调节系统进行的各项测试报告,包括稳定性测试、精度测试等,证明设备的电压调节性能符合要求。以下为测试报告部分内容展示: 测试项目 测试结果 是否符合要求 稳定性测试 电压波动范围在规定误差内 是 精度测试 电压调节精度达到±0.01kV 是 响应时间测试 响应时间满足规定要求 是 维护手册提供 提供设备的维护手册,其中包含电压调节系统的维护方法、常见故障排除等内容。具体维护内容如下: 1)定期检查电压调节系统的电路连接是否松动; 2)清洁电压调节模块的散热片,确保散热良好; 3)对常见故障如电压波动异常、调节无响应等,提供详细的排查和解决方法。通过维护手册,帮助用户更好地维护设备,延长设备的使用寿命。 升级说明提供 提供电压调节系统的升级说明,包括升级的内容、方法和注意事项等。以下为升级说明部分内容展示: 升级项目 升级内容 升级方法 注意事项 软件升级 优化电压调节算法 通过设备自带的升级功能进行操作 1.升级前备份重要数据;2.确保设备连接稳定。 硬件升级 更换电压调节模块 由专业技术人员进行更换 1.升级后进行全面测试;2.避免自行拆卸设备。 文件准确性审核 参数一致性审核 审核技术文件中关于电压调节的各项参数是否与扫描电子显微镜的实际性能一致,避免出现参数不符的情况。对技术规格说明书、测试报告等文件中的电压调节参数进行逐一核对。通过实际测试和对比分析,确保参数的准确性。以下为审核情况展示: 文件名称 参数名称 文件参数值 实际参数值 是否一致 技术规格说明书 电压调节精度 ±0.01kV ±0.01kV 是 测试报告 电压波动范围 ±0.02kV ±0.02kV 是 操作手册 电压调节范围 0.02kV~30kV 0.02kV~30kV 是 操作步骤准确性审核 审核操作手册中电压调节的操作步骤是否准确无误,确保用户能够按照正确的步骤进行操作。组织专业的技术人员对操作步骤进行详细审核,模拟实际操作过程,检查步骤的完整性和准确性。对发现的问题及时进行修正和完善,确保操作手册能够为用户提供准确的指导,避免因操作不当而导致设备故障或影响检测结果。 设计文档合理性审核 审核电压调节系统的设计文档是否合理,包括电路设计、软件算法等是否符合科学原理和实际应用需求。邀请行业专家和专业技术人员对设计文档进行评估,从技术可行性、可靠性、稳定性等方面进行全面分析。对不合理的地方提出改进建议,确保设计文档能够为设备的生产和维护提供科学有效的指导。 测试报告真实性审核 审核厂家提供的测试报告的真实性,确保测试结果能够真实反映扫描电子显微镜的电压调节性能。通过检查测试报告的测试方法、数据记录、分析过程等环节,判断报告的真实性和可靠性。同时,对部分测试项目进行复查和验证,确保测试结果的准确性。通过严格的审核,保证用户能够获取真实可靠的设备性能信息。 维护手册有效性审核 审核维护手册中电压调节系统的维护方法和常见故障排除措施是否有效,能够帮助用户解决实际问题。组织专业的维修人员对维护手册进行实际操作验证,检查维护方法的可行性和故障排除措施的有效性。对发现的问题及时进行修改和完善,确保维护手册能够为用户提供有效的帮助,提高设备的维护效率。 升级说明可行性审核 审核升级说明的可行性,确保升级内容能够正常实施,并且不会对设备的稳定性和性能造成负面影响。对升级说明中的升级内容、方法和注意事项进行详细分析,评估升级的风险和收益。通过模拟升级过程和实际测试,验证升级的可行性。对存在问题的升级说明及时进行调整和优化,确保升级能够顺利进行,保障设备的稳定运行。以下为审核情况展示: 升级项目 升级内容 可行性评估结果 改进建议 软件升级 优化电压调节算法 可行 升级前进行备份和测试 硬件升级 更换电压调节模块 可行 由专业人员进行操作 文件中文版本提供 翻译团队选择 选择专业的翻译团队进行技术文件的翻译工作,确保翻译质量。具体选择标准如下: 1)翻译团队应具备相关的专业知识,熟悉扫描电子显微镜和电压调节系统的技术术语; 2)拥有丰富的翻译经验,曾成功翻译过类似的技术文档; 3)具备良好的语言表达能力,能够准确、流畅地将外文翻译成中文。通过严格的筛选,选择最合适的翻译团队,为技术文件的翻译提供保障。 翻译过程监督 在翻译过程中,对翻译团队进行监督,确保翻译内容准确无误。安排专业的技术人员和语言专家对翻译进度进行跟踪,及时与翻译团队沟通,解决翻译过程中遇到的问题。定期对翻译内容进行审查,检查是否存在错误或歧义。对发现的问题及时反馈给翻译团队,要求其进行修改和完善,确保翻译质量符合要求。 翻译质量审核 翻译完成后,对中文版技术文件进行严格的质量审核。邀请专业的技术人员和语言专家对翻译内容进行校对和审核,从技术准确性、语言规范性、表达流畅性等方面进行全面评估。以下为审核情况展示: 审核项目 审核结果 改进建议 技术准确性 符合要求 无 语言规范性 基本符合要求,部分表述需优化 对部分语句进行调整 表达流畅性 良好 无 文件格式统一 将中文版技术文件的格式进行统一,使其与原外文版文件的格式保持一致,方便用户查阅和使用。对文件的字体、字号、排版、图表等进行规范,确保中文版文件在视觉上与外文版文件相似。同时,对文件的编号、目录、索引等进行统一设置,提高文件
扫描电子显微镜等设备采购项目招标文件(2025061302).docx
下载提示

1.本文档仅提供部分内容试读;

2.支付并下载文件,享受无限制查看;

3.本网站所提供的标准文本仅供个人学习、研究之用,未经授权,严禁复制、发行、汇编、翻译或网络传播等,侵权必究;

4.左侧添加客服微信获取帮助;

5.本文为word版本,可以直接复制编辑使用。


这个人很懒,什么都没留下
未认证用户 查看用户
该文档于 上传
×
精品标书制作
百人专家团队
擅长领域:
工程标 服务标 采购标
16852
已服务主
2892
中标量
1765
平台标师
扫码添加客服
客服二维码
咨询热线:192 3288 5147
公众号
微信客服
客服