文库 精选文档

【精品】广东联通5G+医疗行业解决方案v1.0.docx

广东 DOCX   39页   下载184   2025-03-19   浏览223   收藏75   点赞841   评分-   20124字   免费文档

AI慧写标书

十分钟千页标书高效生成

温馨提示:当前文档最多只能预览 15 页,若文档总页数超出了 15 页,请下载原文档以浏览全部内容。
【精品】广东联通5G+医疗行业解决方案v1.0.docx 第1页
【精品】广东联通5G+医疗行业解决方案v1.0.docx 第2页
【精品】广东联通5G+医疗行业解决方案v1.0.docx 第3页
【精品】广东联通5G+医疗行业解决方案v1.0.docx 第4页
【精品】广东联通5G+医疗行业解决方案v1.0.docx 第5页
【精品】广东联通5G+医疗行业解决方案v1.0.docx 第6页
【精品】广东联通5G+医疗行业解决方案v1.0.docx 第7页
【精品】广东联通5G+医疗行业解决方案v1.0.docx 第8页
【精品】广东联通5G+医疗行业解决方案v1.0.docx 第9页
【精品】广东联通5G+医疗行业解决方案v1.0.docx 第10页
【精品】广东联通5G+医疗行业解决方案v1.0.docx 第11页
【精品】广东联通5G+医疗行业解决方案v1.0.docx 第12页
【精品】广东联通5G+医疗行业解决方案v1.0.docx 第13页
【精品】广东联通5G+医疗行业解决方案v1.0.docx 第14页
【精品】广东联通5G+医疗行业解决方案v1.0.docx 第15页
剩余24页未读, 下载浏览全部

开通会员, 优惠多多

6重权益等你来

首次半价下载
折扣特惠
上传高收益
特权文档
AI慧写优惠
专属客服
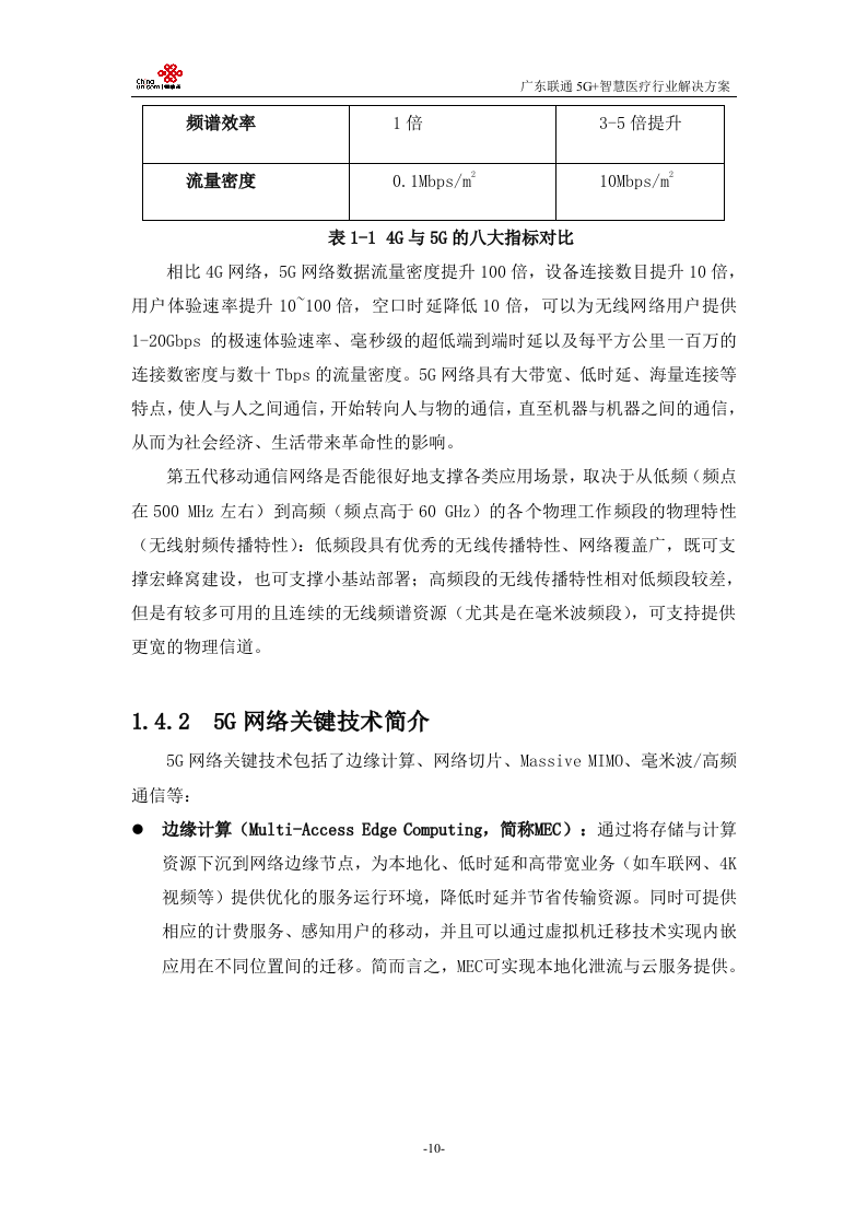
广东 联通 5G+ 医疗 行业解决 方案 ( v1. 0 ) 中国联通广东省分公司 20 1 9 年 1 1 月 · 目 录 1 5G 智慧医疗概述 1 1.1. 方案背景 1 1.2. 需求分析 2 1.3. 5G 智慧医疗的发展趋势 4 1.4. 5G 网络简介 7 1.4.1 5G 典型应用场景 8 1.4.2 5G 网络关键技术简介 10 1.5. 5G 助力智慧医疗 13 2 5G 智慧医疗整体方案设计 14 2.1. 总体方案 14 2.2. 终端层 16 2.3. 网络层 16 2.4. 平台层 18 3 . 5G 智慧医疗应用场景 19 3.1 、远程会诊 19 3.2 、远程超声 20 3.3 、远程手术 21 3.4 、应急救援 22 3.5 、远程示教 24 3.6 、远程监护 25 3.7 、智慧导诊 27 3.8 、移动医护 27 3.9 、智慧院区管理 28 3.10 、 AI 辅助诊疗 28 4 成功案例 29 4.1 南方医院实现 5G+4K 医教协同直播 29 4.2 广州市第一人民医院 5G+ 智能智慧医院 30 5 商业合作模式 30 5.1 终端方案 30 5.1.1 5G 基带芯片及 5G 模组 30 5.1.2 5G CPE 32 5.1.3 中国联通“先锋者 1 号” 33 5.2 网络投资建设合作模式 35 5.3 收费模式 36 6 服务支撑联系方式 36 7 参考文献 36 5 G 智慧 医疗 概述 方案背景 5G 智慧 医疗是 5G 技术在医疗健康行业的一个重要应用领域。随着 5G 正式商用的到来以及与大数据、互联网 + 、人工智能、区块链等前沿技术的充分整合和运用, 5G 智慧 医疗越来越呈现出强大的影响力和生命力,对推进深化医药卫生体制改革、加快“健康中国”建设和推动医疗健康产业发展,起到重要的支撑作用。 当前,我国 5G 医疗健康的发展尚处于起步阶段,在顶层架构、系统设计和落地模式上还需要不断完善,但是 5G 医疗健康前期探索已取得良好的应用示范作用,实现了 5G 在医疗健康领域包括远程会诊、远程超声、远程手术、应急救 援、远程示教、远程监护、智慧导诊、移动医护、智慧院区管理、 AI 辅助诊断等众多场景的广泛应用。 5G 智慧 医疗是指以第五代移动通信技术为依托,充分利用有限的医疗人力和设备资源,同时发挥大医院的医疗技术优势,在疾病诊断、监护和治疗等方面提供的信息化、移动化和远程化医疗服务,创新智慧医疗业务应用,节省医院运营成本,促进医疗资源共享下沉,提升医疗效率和诊断水平,缓解患者看病难的问题,协助推进偏远地区的精准扶贫。 移动通信经过了几十年的发展以及持续不断的消费升级,通信制式从 1G 的模拟通信时代进入了当前的 5G 全数字、全连接通信时代,带动了各行各业对连接的重新定义与产业升级。从 1G 到 4G 通信时代,通信所提供的服务尽量从各个维度满足人们的数字化消费需求,而对物体的连接缺乏总体规划和思考,伴随着可穿戴设备、 VR 、 AR 等新兴应用的广泛普及,以及对封闭式场景的数字化变革(工业 4.0 ,智慧园区,智慧医疗等)对网络提出了新的需求。同时在“互联网 + ”国家战略中明确指出:未来电信基础设施和信息服务要 在国民经济中下沉,满足农业、医疗、 医疗 、交通、流通、制造、教育、生活服务、公共服务、教育和能源等垂直行业的信息化需求,改变传统行业,促进跨界创新。因此, 5G 网络不仅带来用户体验速率的提升、时延的减少、移动性的增强等,同时还满足各 类垂直行业多样化的业务需求。 国内一些大型医疗机构的移动医疗服务平台初具规模。以华西医院、华西附二院为代表的龙头医疗机构,针对 5G 远程医疗、互联网医疗、应急救援、医疗监管、健康管理、 VR 病房探视等方面展开 5G 智慧医疗探索与应用创新研究,一方面提升医疗供给,实现患者和医疗的信息连接,最大程度提高医疗资源效率,便利就医流程,另一方面医疗数据的价值被进一步挖掘,产生新的移动医疗应用服务。 需求分析 2008 年底, IBM 首次提出“智慧医院”概念,设想把物联网技术充分应用到医疗领域,建立以病人为中心的医疗信息管理和服务体系,旨在提升医疗护理效率、降低医疗开销和提升健康水平。目前,智慧医院的概念已经拓展到医疗信息互联、共享协作、临床创新、诊断科学等领域。智慧医院是基于移动通信、互联网、物联网、云计算、大数据、人工智能等先进的信息通信技术,建立电子病历为核心的医疗信息化系统平台,将患者、医护人员、医疗设备和医疗机构等连接起来,通过丰富的智能医疗应用、智能医疗器械、智能医疗平台等,实现在诊断、治疗、康复、支付、卫生管理等各环节的高度信息化、自动化、移动化和智能化,为人们提供高质量的医疗服务。同时,中国相关政府部门积极响应智慧医院及智慧医疗的建设和投入,从新技术应用、政策鼓励等多个维度推动医疗手段信息化、医疗技术智能化以解决当前所面临的各种医疗问题。 移动医疗发展可以解决居民看病难、医疗资源分配不均的问题。国务院在 2009 年开始先后发布了《关于深化医药卫生体制改革的意见》、《关于推进分级诊疗制度建设的指导意见》、《国务院办公厅关于推进医疗联合体建设和发展的指导意见》要求实现按照疾病的轻重缓急及治疗的难易程度进行分级,不同级别的医疗机构承担不同疾病的治疗,逐步实现从全科到专业化的医疗过程;真正实现医院间、区域间的互联互通,且区域间的电子健康档案、电子病历等数据标准要实现统一,政策的落实推动移动医疗发展。同时国家卫健委 2018 年 4 月发布《全国医院信息化建设标准与规范(试行)》,着眼未来 5-10 年全国医院信息化应用发展要求,从软硬件建设、安全保障、新兴技术应用等方面,具体规范了医院信 息化建设的主要内容和要求。 社会现状对医疗卫生服务提出新需求,城镇化的快速、持续推进加剧了城乡医疗水平的不均衡,城市医院寻求更加便捷、高效的智慧化手段缓解日益增大的巨量就诊压力,老龄化社会加剧、慢性病健康管理等问题,使得当下医院迫切寻找需要转变运营方式,《中国人类发展报告 2016 》预测 2020 年 60 岁以上人口占总人口比重预期达到 16.3% , 2030 年达到 23.0% ,中国卫生和计划生育统计年鉴显示,中国慢性病患者从 2003 年到 2013 年十年间,患病率增长近 2 倍。从供给侧看,中国医疗资源供给持续不足且短时间难以补足,根据《“健康中国 2030 ”规划纲要》,中国 2020 年实现每千人口医生数 2.5 人, 2030 年实现每千人口护士数 4.7 人,相比 2015 年每千人口医生数 2.21 人和每千人口护士数 2.36 人已有较大提升,但从规划指标数值看,仍低于当前经合组织国家的平均数。因此,医疗机构也在不断探索,从移动医疗等新技术手段将服务延伸,从治疗者向健康管理者转变的方式。 技术进步实现医院智慧化建设,物联网、大数据、云计算、人工智能、传感技术的发展使得计算机处理数据的能力呈现数量级的增长,众多辅助决策、辅助医疗手段成为可能。在诊疗方面,人工智能级云计算技术通过对海量数据进行医学分析,辅助医护人员进行诊断,如 AI 辅助影像信息处理,协助进行食道癌、肺癌、乳腺癌等的早期筛查,为医生决策提供数据支持。根据 HIMSS 预测,未来两年将有 35% 的医院部署 AI 应用。创新技术的不断涌现,促进数字医疗高速发展,《中国数字化医疗市场变革》报告指出,从 2014 年到 2020 年,中国数字医疗服务和电商的支出规模将从 200 亿元人民币增至 7000 亿元人民币。而移动通讯技术促进医院联合医疗保险、社会服务等部门,在诊前、诊中、诊后以及医疗支持等各个环节,对患者就医及医院服务流程进行简化,也使得医疗信息在患者、医疗设备、医院信息系统 和医护人员间流动共享,让医护人员可以随时随地获取医疗信息,实现医疗业务移动办公,极大地提高了医疗工作效率。 经济拉动民众对更便捷和更高效的医疗服务需求,随着人均可支配收入的提高,人们越来越关注健康,对高质量医疗服务需求持续上升。据国家统计局数据,我国人均可支配收入在 2017 年达到了 25974 元人民币,较 2016 年增长 9% 。其中,医疗保健占总支出比例达 7.9% , 较 2016 年增长 11% ,人们对于更高质量 健康服务需求体现在从过去“以治疗为主”逐渐转化为未来“以预防为主”。民众日益提升的健康诉求主要体现为对全周期、多领域医养服务的迫切需要。医疗健康除了治疗,还包含预防、诊断、咨询、护理、康复、健康管理等一系列的专业化细分领域。 未来智慧医疗以及智慧医院的建设受益于 5G Gbps 级别的速率、 5ms-30ms 级别的低时延以及整合移动性与大数据分析的平台能力等,让每个人都享受及时便利的智慧医疗服务,满足人们对未来医疗的新需求,比如远程医疗、远程急救、远程门诊、智慧手术室、智慧病房、智慧导诊。并充分利用 5G MEC 的 MEC 能力,提供实时计算、低时延的医疗边缘云医疗服务,包括但不限于移动急救、 AI 辅助诊疗、虚拟现实、影像设备赋能等高价值应用场景。 5G 智慧 医疗的发展趋势 5G 网络大带宽、低时延、海量通信的特性及所采用的 MEC 边缘云、切片技术将满足 医疗 行业高清视频监控、实时调度、广覆盖监控以及高可靠性保障的要求,并且相对于有线传输而言,其部署更加灵活、快速。 1)5G无线组网方便,架设灵活,特别适合 医疗 行业中的移动场景及室外或比较偏远场景中难以布线或布线成本高的应用,其带宽、时延都大大优于4G 。 2)5G 无线网络的终端平台可以随时随地打开,满足了用户对监控实时性、方便性、灵活性等的需求。 3)边缘计算结合5G特有的网络切片技术能让5G网络做到4G所做不到的超低时延和安全、性能保障,满足多种服务质量要求的需求。 4)5G的海量连接特性也将在 医疗 行业发挥更大的作用,实现万物互联。 1 、传统医院将实现数字化转型,医疗物联设备的能力将实现万物互联。 医疗健康行业的数字化转型起步较早,但是发展程度相对缓慢。之前的医院数字化转型是围绕业务的流程化,而随着大数据、人工智能、 5G 技术的发展,单独业务的转型易导致与其他业务之间的壁垒。新的数字化转型趋势是通过医疗物联网、医疗云、医疗大数据应用等 信息技术,打破了医院各科室间在传统医疗模式下信息孤立的局限性,使各部门实现了有效的协调和互补,提高了医务人 员的工作效率。随着信息技术的高速发展,智慧医疗势必将成为现代社会医疗健康卫生事业发展的大趋势。 在智慧医疗生态下,医院将实现全方位感知患者,通过相关设备、系统和流程,做到实时感知、测量、捕获和传递患者信息。第一,实现全方位自动信息采集,物联化;第二,实现及时有效的传输,互联化;第三,最关键是智能决策支持。只有将这三个核心要素融为一体,实现信息资源的共享和依存,才能实现智慧医院的智慧功能,达到为人服务的最终目标,体现以人为本的指导思想。与此同时,借助云计算、物联网、 5G 技术等新兴技术构建新的 ICT 整合平台和解决方案,联手合作伙伴将推动全流程、全数据的数字化转型。通过信息的开放 和联接,不仅帮助了医生和病人的沟通,更重要的是在医护之间、科室之间、医疗的机构和医疗之外相关的机构,比如管理机构、保险单位等构建他们的联接,实现业务的协同。如此才能使得整个医疗健康数据开放、共享,以及有效地交换,不仅仅提高了医护人员的服务效率,提供更多、更好的服务,同时让患者有更好的健康服务获得感。从而帮助医院管理者、政策监控者获得更准确的监控信息,提高政府的管理水平和政策能力。 2 、国内 5G 医疗政策陆续布局,产业顶层设计不断优化。 当前国内面临着人口老龄化趋势加快,疾病高发的老年人口数量日趋增多,医疗需求正在逐年增大,城乡医疗资源配置不平衡等问题。在 5G 产业全面加速发展的关键时期, 5G 医疗政策的布局和产业顶层设计优化对于智慧医疗解决当前面临的医疗问题具有重要的意义。 国家“十三五”规划纲领中明确提出要推进健康中国,明确说明智慧医疗和健康服务业的总体目标是通过医疗信息化,全面创新未来的健康理念和医疗体系。 2018 年 4 月,《国务院办公厅关于促进“互联网 + 医疗健康”发展的意见》中指出,面向远程医疗、医疗信息共享等需求,鼓励电信企业向医疗机构提供优质互联网专线、虚拟专用网等网络接入服务,推进远程医疗专网建设,保障医疗相关数据传输服务质量。 2019 年政府工作报告明确提出,改造提升远程医疗网络,推动移动网络扩容升级,让用户切实感受到网速更快更稳定。国家卫生健康委员会和工信部也正在紧密合作,推动 5G 在医疗健康领域的应用, 2019 年,两部委共同指导中国信息通信研究院发起成立 医疗健康大数据和网络创新研究中心。 据了解,该中心除了制订远程医疗专网建设相关工作方案和开展 5G 在健康医疗领域融合应用专题研究外,还有一个重要工作内容是与中日友好医院、郑大一附院等单位合作,启动 5G 医疗示范项目,重点开展基于 5G 网络的移动查房、移动护理、远程急救、远程会诊、机器人超声等应用研究。在政府政策的推动下, 5G 医疗产业应着力推动 5G 技术研发和产业化,促进医疗系统、芯片、终端等医疗产业链进一步成熟,拓展医疗行业 应用场景,利用 5G 技术发展远程医疗、智慧医院建设等,解决当医疗行业面临的医疗资源分布不均等棘手问题。 3 、移动化 医疗服务能力得以彰显。 我国目前的医疗资源相当短缺,而且分配并不均衡。如果要通过医生人工对所有病患进行随访和日常监测工作,建立健康管理档案,来完成疾病的预防,势必占用大量的医疗资源,严重影响医生的日常工作。因此,以智能穿戴设备大规模使用为基础,运用大数据、云存储、 MEC 、人工智能等技术来进行健康管理的移动医疗成为大势所趋。这些技术的运用,大幅度提升了工作效率,让医疗资源也得到了更好的配置利用。而 5G 技术的发展,势必会大幅提升移动医疗的服务能力,解决医疗资源日益增加的需求问题。 5G 可承载大规模、高密度的物联网业务,随着智能设备的大量使用,患者身体健康数据将会被记录监测下来,通过云端大数据库分析,可以对患者健康情况做一个更全面且连续判断,并向患者推荐适合的治疗方案。 4 、 5G 网络结合人工智能技术催生各项创新服务。 在医疗健康行业,人工智能应用场景越发丰富,包括医学影像分析、病历与文献分析、辅助诊断、药物研发、健康管理和疾病预测等,人工智能技术也逐渐成为影响医疗行业发展提升医疗服务水平的重要因素。 5G 的高带宽、低时延和大连接的技术能力使得人工智能在 5G 网络中,可以提供更快的响应速度、更丰富的内容、更智能的应用模式以及更直观的用户体验。 5G 可以增强人工智能的处理性能,基于 5G 超大连接和网络切片的垂直行业应用,可以有效解决即时数据传输的效率问题; 5G 可以降低人工智能获取数据延迟, 5G 网络实现了无线高速的低延迟联通,将有效解决运算中由于时间敏感而产生的数据问题;边缘云可以提升计算效率,基于边缘云将业务下沉至网络边缘,以去中心化的工作方式极大提升了人工智能运算效率和可靠性。 5G 与人工智能结合赋能智慧医疗,催生的医疗应用场景有医学影像分析、健康管理和疾病预测等。在医学影像分析方面, 5G 与边缘云提升人工智能的运力,更加精准快速处理海量医学影像数据,更高效辅助医生阅片和靶区勾画。在健康管理方面,通过 5G 网络实时传输患者体征数据,结合人工智能技术对患者体征数据进行智能分析,发生异常及时报警。在疾病预测方面,基因组数据借助 5G 快速上传至数据处理中心,借助以 AI 为基础的基因分析技术,可识别单核苷酸多态性变异与删除、拷贝变异数以及对基因的变异进行严重性评估。 5G 不仅是提升网速,更将补齐制约人工智能发展的短板,成为驱动人工智能的新动力。每个人工智能应用都需要一个专属的网络,根据应用需求实时动态地进行调整,满足快速变化的业务需求。而 5G 核心网构建逻辑隔离的网络切片,能提供网络功能和资源按需部署的能力,来满足未来医疗行业多样化的业务需求,为每个人工智 能的医疗应用打造一个私人定制的网络。 由此可见, 5G 网络结合人工智能技术对于催生智慧医疗的创新应用具有重要的推动作用。 5G 可以称得上是基础设施,如同“信息高速公路”一样,它为庞大数据量和信息量的传递提供了可能性,同时,它也带来了更为高效的传输速度;而人工智能,不仅仅是云端大脑,也是能够完成学习和演化的神经网络。人工智能将赋予机器人类的智慧, 5G 将使万物互联变成可能。二者相结合,会为整个智慧医疗领域的改进和行业的发展带来前所未有的提升。 5G网络简介 5G 网络是第五代移动通信网络。 5G被认为将加速第四次工业革命,是打通各行业进入数字化革命的良机,5G已经成为中国国家战略,也 是未来10年信 息产业发展的基础战略。 截至 2018 年 11 月,全球已有 182 个运营商在 78 个国家进行了 5G 试验、部署和投资。我国工信部在 2019 年6月6日 向中国联通、中国电信、中国移动、中国广电发放5G商用牌照,我国正式进入5G商用元年。 5G 网络寄托了整个移动互联网产业链未来的希望,可以深度赋能执法行业,满足执法行业的诸多需求。 1.4.1 5 G 典型应用场景 ITU-R(国际电信联盟无线电通信局)确定未来的5G具有以下三大主要的应用场景: (1)增强型移动宽带 : 这些5G应用场景包括诸如高清晰度移动视频 、虚拟现实、增强现实与触觉互联网等 较高速/高速数据数据服务等的增强型移动宽带应用(即可运行于体育场馆等用户高度密集分布的区域,还可以进行泛在的覆盖)。 (2)超高可靠与低延迟的通信 : 这类 5G应用场景则包括面向垂直行业/ 工业/医疗/ 交通自动化的超高可靠通信、各类低延迟敏感型通信应用 , 比如移动健康、车辆到车辆通信 等; (3)大规模机器类通信 : 面向大规模 m MTC( Massive Machine Type Communication ,机器类通信,如智能城市(水电煤抄表)、智能家居等设备连接应用 。 图1-1 ITU定义的三大应用场景 图1-2 ITU定义的5G空口指标 5G要求的指标如上图所示,5G网络的最 大理论下行峰值速率 为20Gbps,最 大 上行峰值速率为10Gbps,对应的最 大 下行峰值频谱效率为30 bps/Hz,最 大 上行峰值频谱效率为 15 bps/Hz;在eMBB密集城区场景下,下行用户体验速率需要达到100 Mbps,上行需要达到50 Mbps;要求空口用户面时延减小到1ms,控制面时延减少到20ms;同时支持的连接数相比4G要提升10倍以上,达到每平方公里是100万的连接数要求;同时每bit成本效率要提升 10 0倍以上,每bit成本大大降低,从而促使网络的CAPEX和OPEX下降。 技术指标 4G 5G 峰值速率 1Gbps 20Gbps 时延 空口 10ms 空口 1ms 连接数密度 10 万 /km 2 100 万 /km 2 移动性 350Km/h 500km/h 能效 1 倍 100 倍提升 用户体验速率 10Mbps 100M-1Gbps 频谱效率 1 倍 3-5 倍提升 流量密度 0.1Mbps/m 2 10Mbps/m 2 表1-1 4G与5G的八大指标对比 相比 4G 网络, 5G 网络数据流量密度提升 100 倍,设备连接数目提升 10 倍,用户体验速率提升 10~100 倍,空口 时延降低 10 倍,可以为无线网络用户提供 1-20Gbps 的极速体验速率、毫秒级的超低端到端时延以及每平方公里一百万的连接数密度与数十 Tbps 的流量密度。 5G 网络具有大带宽、低时延、海量连接等 特点,使人与人之间通信,开始转向人与物的通信,直至机器与机器之间的通信,从而为社会经济、生活带来革命性的影响。 第五代移动通信网络是否能很好地支撑各类应用场景,取决于从低频(频点在500 MHz左右)到高频(频点高于60 GHz)的各个物理工作频段的物理特性(无线射频传播特性):低频段具有优秀的无线传播特性、网络覆盖广,既可支撑宏蜂窝建设,也可支撑小基站部署;高频段的无线传播特性相对低频段较差,但是有较多可用的且连续的无线频谱资源(尤其是在毫米波频段),可支持提供更宽的物理信道。 1.4.2 5G 网络关键技术 简介 5G网络 关键 技术 包括了边缘计算、网络切片、 Massive MIMO 、毫米波 / 高频通信等: 边缘计算( M ulti-Access E dge C omputing ,简称MEC): 通过将存储与计算资源下沉到网络边缘节点,为本地化、低时延和高带宽业务(如车联网、 4K 视频等)提供优化的服务运行环境,降低时延并节省传输资源。同时可提供相应的计费服务、感知用户的移动,并且可以通过虚拟机迁移技术实现内嵌应用在不同位置间的迁移。简而言之, MEC 可实现本地化泄流与云服务提供。 图1-3 5G关键技术之 边缘云示意图 目前全省已完成广州、深圳、佛山、湛江、珠海等 5 个边缘云节点布局,并已完成自动驾驶、智慧园区、智慧工业等10多个应用部署测试验证。未来可根据各行业的需求,规划设计和承载各种行业信息化应用。 图 1 - 4 MEC应用部署进展 网络切片: 5G 网络切片基于 SDN/NFV 技术实现“一张物理网络承载千百个行业”的伟大目标,并结合大数据、人工智能、能力开放平台,灵活定制端到端网络特性满足垂直行业差异化业务需求,提供给第三方服务快速上线的可能性。 图1- 5 5G关键技术之 网络切片示意图 毫米波 / 高频技术: 载波带宽可达 400MHz/800MHz ,无线传输速率可达 10Gbps 以上;:毫米波波束窄,方向性好,有极高的空间分辨力;毫米波元器件的尺寸要小得多,相对于 sub6G 设备,毫米设备更容易小型化;:子载波间隔(如 60KHz 和 120KHz )较大,单 SLOT 周期是低频 sub-6G 的 1/4 ,空口时延降低。 Massive MIMO: 基站侧利用大规模天线阵列(阵子数高达 128 或以上)形成多发多收的系统,可形成更窄波束,基于波束赋形和 MU-MIMO ,提高频谱效率,降低干扰提升信噪比。 图1- 6 5G关键技术之 Massive MIMO示意图 SDN/NFV : NFV是指Network Functions Virtualization(网络功能虚拟化),SDN是指Software Define Network(软件定义网络)。NFV将传统的CT(通信技术)业务部署到云平台,将传统设备软硬合一的烟囱式结构实现软硬件解耦合,NFV负责网元的虚拟化,而SDN负责网络本身的虚拟化,实现网络控制平面与数据转发平面的分离 。 图1- 7 5G关键技术之SDN/NFV 示意图 5G 助力智慧医疗 随着移动通信、物联网等新技术的发展,智慧医疗健康信息技术已经从最初的电视监护、电话远程诊断等发展到利用高速网络进行医学信息、语音、视频的综合利用。5G所具备的高速率、高可靠、低时延等性能,将使其成为推动医疗健康应用场景升级的重要抓手和技术手段。 远程会诊是医师通过医疗机构远程医疗服务平台在线询问病史、听取患者主诉,查看包括影像、超声、心电等信息,提供治疗方案或开具处方等。传统的远程会诊采用有线连接方式进行视频通信,建设和维护成本高、移动性差。5G 网络高速率的特性,能够支持 4K/8K 的远程高清会诊和医学影像数据的高速传输与共享,并让专家能随时随地开展会诊,提升诊断准确率和指导效率,促进优质医疗资源下沉。 移动医护是将医生和护士的诊疗护理服务延伸至患者床边。传统的移动医护一般采用Wi-Fi网络进行操作,但往往存在网络性能差等问题,影响查房和护理服务的质量和效率。医护人员通过 5G 网络可以在日常查房护理的基础上实现影像数据和体征数据的移动化采集和高速传输、移动高清会诊。此外,在放射科病房、传染病房等特殊病房,医护人员还可以控制医疗辅助机器人移动到指定病床,在保护医务人员安全的前提下,完成远程护理服务。 5G技术与医疗领域的创新融合还将催生出多种新型无线医疗场景。按照医疗健康服务的业务特征与场景需求,5G在医疗健康领域的应用场景可分为三类:一是基于医疗设备数据无线采集的医疗监测与护理类应用,主要包括基于5G技 术的无线监护、无线输液、患者实时位置采集与监测、健康管理等。二是基于视频与图像交互的医疗诊断与指导类应用,主要包括实时调阅患者影像诊断信息的移动查房、采用医疗服务机器人的远程查房、远程实时会诊、应急救援指导、远程教育、无线手术示教和专科诊断等;三是基于智能设备的远程操控类应用,主要包括远程机器人超声检查、远程机器人内窥镜检查和远程机器人手术等。 图1- 8 5G 将助力智慧医疗健康应用的场景升级 5G 智慧 医疗 整体方案设计 总体方案 5G 智慧 医疗整体架构可分为终端层、网络层、平台层和应用层四部分架构图,如架构图 2 -1 。 图 2 -1 5G 智慧 医疗技术架构图 1 、终端层实现持续、全面、快速的信息获取。 终端层主要是信息的发出端和接受端,它们既是信息采集的工具,也是信息应用所依附的载体。通过传感设备、可穿戴设备、感应设备等智能终端实现信息的采集和展示。包括机器人、智能手机、医疗器械、工业硬件等设备。 2 、网络层实现实时、可靠、安全的信息传输。 网络层是信息的传输媒介,是充分体现 5G 优越性的环节。通过分配于不同应用场景的独立网络或共享网络,实时高速、高可靠 、 超低时延地实现通信主体间的信息传输。基于 5G 技术的医院信息化接入网络技术架构如下: 图 2 -2 基于无线技术的医院信息化 5G 网络独立建网技术架构 图 2 -3 基于无线技术的医院信息化网络与运营商联合 5G 建网技术架构 3 、平台层实现智能、准确、高效的信息处理。 平台层主要是实现信息的存储、运算和分析,起着承上启下的过渡作用,以 MEC 、人工智能、云存储等新 技术,将散乱无序的信息进行分析处理,为前端的应用输出有价值的信息。 4 、应用层实现成熟、多样化、人性化的信息应用。 应用层是
【精品】广东联通5G+医疗行业解决方案v1.0.docx
下载提示

1.本文档仅提供部分内容试读;

2.支付并下载文件,享受无限制查看;

3.本网站所提供的标准文本仅供个人学习、研究之用,未经授权,严禁复制、发行、汇编、翻译或网络传播等,侵权必究;

4.左侧添加客服微信获取帮助;

5.本文为word版本,可以直接复制编辑使用。


这个人很懒,什么都没留下
未认证用户 查看用户
该文档于 上传
×
精品标书制作
百人专家团队
擅长领域:
工程标 服务标 采购标
16852
已服务主
2892
中标量
1765
平台标师
扫码添加客服
客服二维码
咨询热线:192 3288 5147
公众号
微信客服
客服