文库 精选文档

数据中心机房--规划方案201411.docx

中心 DOCX   70页   下载585   2025-03-19   浏览215   收藏93   点赞865   评分-   43571字   15.00

AI慧写标书

十分钟千页标书高效生成

温馨提示:当前文档最多只能预览 15 页,若文档总页数超出了 15 页,请下载原文档以浏览全部内容。
数据中心机房--规划方案201411.docx 第1页
数据中心机房--规划方案201411.docx 第2页
数据中心机房--规划方案201411.docx 第3页
数据中心机房--规划方案201411.docx 第4页
数据中心机房--规划方案201411.docx 第5页
数据中心机房--规划方案201411.docx 第6页
数据中心机房--规划方案201411.docx 第7页
数据中心机房--规划方案201411.docx 第8页
数据中心机房--规划方案201411.docx 第9页
数据中心机房--规划方案201411.docx 第10页
数据中心机房--规划方案201411.docx 第11页
数据中心机房--规划方案201411.docx 第12页
数据中心机房--规划方案201411.docx 第13页
数据中心机房--规划方案201411.docx 第14页
数据中心机房--规划方案201411.docx 第15页
剩余55页未读, 下载浏览全部

开通会员, 优惠多多

6重权益等你来

首次半价下载
折扣特惠
上传高收益
特权文档
AI慧写优惠
专属客服
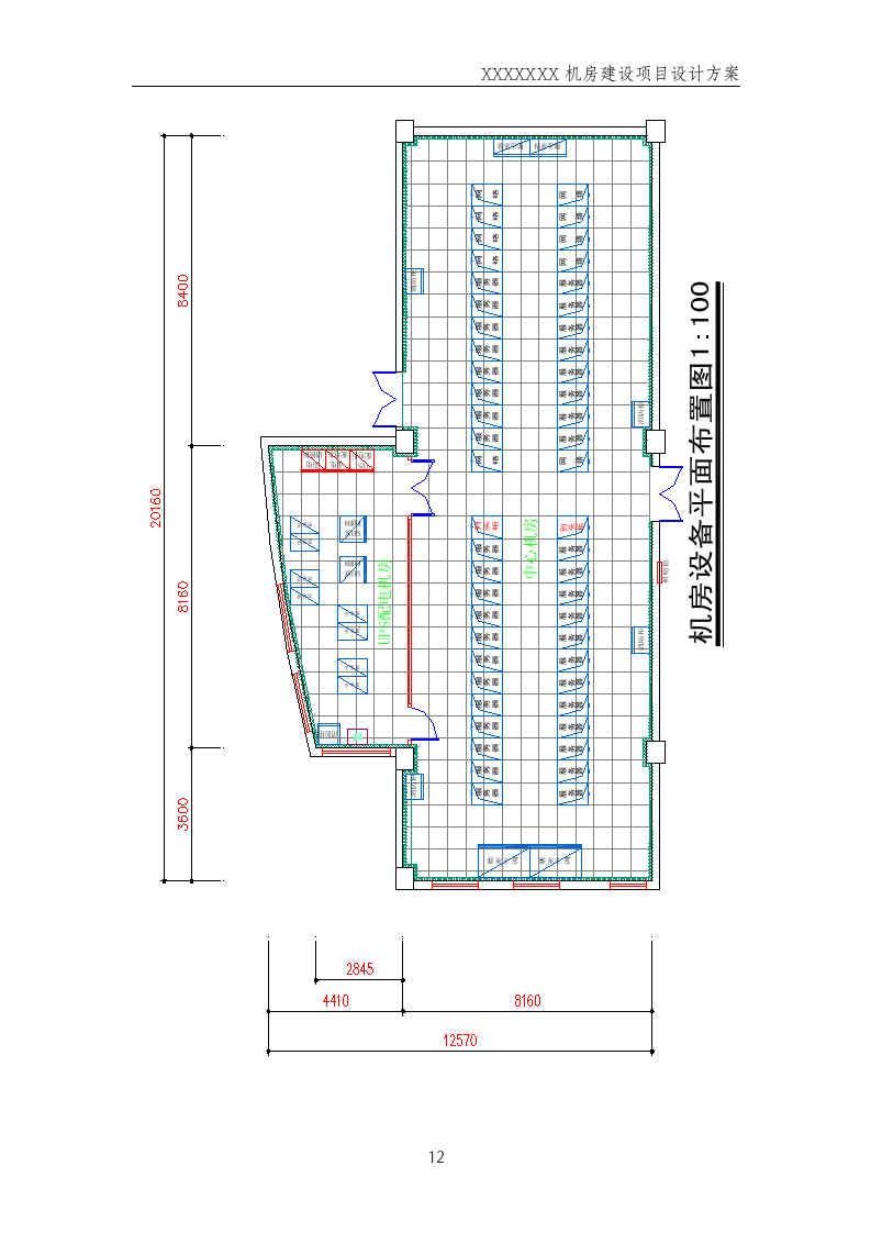
XXXXXXX 中心机房建设项目规划方案 二O一二年 十一 月 目 录 第一章 数据中心机房建设综述 3 第二章 设计原则 3 第三章 设计标准 4 第四章 现状分析 6 第五章 设计范围 7 第六章 技术指标 7 第七章 系统设计 11 1、平面功能布置设计 11 2、机房结构装饰系统设计 14 3、机房动力配电系统设计 16 4、机房PDS综合布线系统设计 20 5、机房UPS 不间断电源系统设计 21 6、机房精密空调、新风系统设计 27 7、机房防雷接地、静电释放系统设计 41 8、机房门禁、图像监控系统 45 9、机房环境集中监控系统设计 47 10、机房气体消防系统设计 60 11、机房机柜系统设计 65 12、KVM切换管理系统: 67 第八章 机房规划平面图 78 第一章 数据中心机房建设综述 信息化是我国产业优化升级和实现工业化、现代化的关键环节,要实现国民经济持续快速健康发展,推进经济结构战略性调整,不断提高人民群众的生活水平,其中一项覆盖现代化建设全局的战略举措,就是要大力推进国民经济和社会发展信息化。   数据中心作为信息化系统工程建设的“心脏”,正在国计民生中扮演着越来越重要的角色。计算机机房的环境条件是影响计算机主机及各种通讯设备长期可靠运行的一个重要的因素。它直接影响到设备的稳定性、可靠性,使用效率和寿命。同时,计算机机房又是工作人员进行操作和监控的场所,如何既满足计算机机房内设备的运行环境又考虑工作人员工作环境的舒适性,即以人为本、人机并重理论是现代计算机机房设计的基本理念。 本次数据中心机房建设是 XXXXXXX 信息中心信息基础设施建设的一个重要任务,也是关键工作。但机房又与数据中心基础设施的总体设计内容息息相关,只有通过对数据中心基础设施的整体设计,才能实现机房的合理设计,充分满足 XXXXXXX 信息中心不断发展的需求。 针对以上数据中心的建设目标,结合我们多年机房建设经验,我们对本机房建设进行了充分、详尽的论证,着重于安全性,可扩展性及以上各业务开展的可实施性。同时,亦考虑到本机房将来作为 XXXXXXX 信息中心的核心地位,在配置上,保证了业务的可扩充性。 第二章 设计 原则 为了将机房建设成为一个具有智能化数据处理中心,设计过程中遵循以下原则: (1)整体性原则 机房工程包含了装饰、电气、暖通、环境监控等多个专业,在设计时应整体考虑,统一规划,相互协调配合,使机房工程成为一个统一的有机体。 (2)适用性原则 机房的设计标准要达到国际、国内先进水平,满足各类计算机及辅助设备的运行工作环境要求,满足期货交易所对计算机系统安全、稳定、不间断运行的高性能要求。同时,适当满足发展业务的要求。 (3)可靠性原则 各系统应采用高可靠性设计标准,以保证计算机系统全年每天24小时连续稳定不间断的工作。供电系统的设计要达到系统全年运行故障率小于十万分之一的标准。空调系统的设计要满足计算机系统正常运行的工作温、湿度要求,以及空气洁净度和降噪音等方面的要求。 (4)安全性原则 应具有完整的安全策略和切实可靠的安全手段来保障计算机机房用户运行系统基础环境的安全。从建筑安全性、区域逻辑管理安全性、运行管理安全性、通讯系统管理安全性、配套基础设施安全性等各个方面进行设计。 (5)先进性与经济性相结合原则 系统应采用国际先进技术,构建合理的适当超前的技术体系架构,用以确保较长时期的技术领先地位。同时又要兼顾投资的合理性,以及系统建成后的运行和维护成本的经济性。 (6)灵活性和扩展性原则 本数据处理中心机房建筑平面和空间的布局应当具有适当 的灵活性,各楼层的机房应进行合理的面积分割,按业务发展程度分步投入使用,机房精密空调的数量应根据需要分步配置。机房内的隔断墙结构应便于拆装,既能相对独立分割使用,又能适应扩容组合和面积扩充,各子系统也应适应这种变化,符合自身和客户的要求。 (7)总体集成性原则 计算机机房工程是一个整体工程,但同时各系统又具有相对的对立性,系统设计时应借助现代信息化、智能化技术,构建一个智能化的机房环境集中监控系统,为数据处理中心计算机房群的集成管理提供良好的控制平台。 从上述设计思想、方针出发,相信建成后的 XXXXXXX 信息中心计算机机房将充分地体现信息中心信息化技术的综合管理水平。 第三章 设计标准 遵循设计标准: 1、 《浙江省 政府 机关电子信息系统机房建设规范》 2、GB50174-2008《电子信息系统机房设计规范》 3、GB2887-89《计算机场地技术条件》 4、GB9361-88《计算站场地安全要求》 5、GB/T2887-2000《电子计算机场地通用规范》 6、GB6650-86《计算机机房用活动地板技术条件》 7、SJ/T10796-1996《计算机机房用抗静电活动地板技术条件》 参考设计标准: (1)、《工业与民用供电系统设计规范》(GBJ52-82) (2)、《低压配电装置及线路设计规范》(GBJ54-83) (3)、《电气装置安装工程施工及验收规范》(GBJ32-82) (4)、《电气装置安装工程接地装置施工及验收规范》(50169-92) (5)、《低压配电设计规范》(GB50054-95) (6)、《不间断电源设备》 (7)、《不间断电源技术性能标定方法和试验要求》(现行国标电工标准) (8)、《建筑物电气标准》(国际电工标准) (9)、《建筑设计防火规范》 (10)、《建筑内部装修设计防火规范》(GB50222-95) (11)、《安全防范工程程序与要求》(GA/T75-94) (12)、《建筑与建筑群综合布线系统工程设计规范》(GB/T50311-2000) (13)、《智能建筑设计标准》(EBD-03-95) (14)、《建筑与建筑群综合布线系统工程施工及验收规范》 (15)、《商用建筑综合布线标准》(EIA/TIA-568B) (16)、《通信系统机房设计》(GBKJ-90) (17)、《安全防范工程程序与要求》(GA/T75-94) (18)、《民用闭路监视电视系统工程技术规范》(GB/50198-94) (19)、以太网、快速以太网、千兆以太网以及相关的互联网协议 (20)、《通信局(站)电源系统总技术要求》(YD/T1051-2000) (21)、《采暖通风与空气调节设计规范》(GBJ19-87)(2001年版) (22)、《通风与空调工程施工及验收规范》(GB50243-97) (23)、《火灾自动报警系统施工及验收规范》(GB50116-92) (24)、《七氟丙烷(HFC-227ea)洁净气体灭火系统设计规范》Q/HSB 06-2000 (25)、《气体灭火系统施工及验收规范》GB50263-97 (26)、《高层民用建筑设计防火规范(1999年版)》(GB50045-95) (27)、《火灾自动报警系统设计规范》(GB50116-98) (28)、《建筑防雷设计规范(2000年版)》GB50057-94 (29)、《工业企业照明设计标准》GB50034-1992 (30)、《通信接地设计规范》GBJ79-85 (31)、《采暖通风与空气调节设计规范》GBJ19-87 (32)、《民用建筑电气设计规范》(JGJ/T16-92) (33)、《处理涉密信息的电磁屏蔽室的技术要求和测试方法》BMB3— 1999C 级 (34)《高性能屏蔽室屏蔽效能设计方案》 GB12190-90 (35)中华人民共和国邮电部标准《通信局(站)接地设计暂行技术规定》 YDJ26-89 第四章 现状分析 机房建设是一项内容复杂、专业综合性强、工期紧的系统性工程,甲方对工程的要求都比较高,所以,对本项目所涉及的各个专业内容都必须进行专业设计。通过对设计的综合评审,才能综合协调各个工种的施工内容和顺序,才能够在较短的时间内,指导施工正确、完善的进行。另外,本工程的核心部分是中心机房的建设,机房是各类信息数据的处理中心。机房内放置的计算机设备、通讯设备、网络设备及辅助系统设备都是高科技产品,而且,又要满足系统内各类信息数据的重要性、敏感性、及时性,所以,需要一个非常严格的操作环境,能否稳定可靠地运行,是否能保证各类信息通讯畅通无阻,是非常重要的。 机房工程建设要充分体现“面向未来”的设计思想,既要立足于现在,又要能适应今后的发展。通过运用现代高科技手段,努力建设一个具有国际先进水平的数据处理中心。 根据 XXXXXXX 信息中心提供新建计算机机房设备类型、数量、功能要求,经技术人员整理为以下内容: 用户现状分析:工程地点为新建 XXXXXXX 大楼 一 楼 。 规划中的机房面积约为 212 平方米 。 第五章 设计范围 我公司技术部对机房进行如下设计: 机房平面布置设计; 机房配套装饰系统; 机房动力配电系统; 机房PDS综合布线系统; 机房UPS不间断电源系统; 机房专用精密空调系统、新风系统; 机房门禁监控系统; 机房防雷接地、静电释放系统; 机房气体消防报警系统; 机房动力设备环境集中监控系统; 机房机柜系统 机房 KVM管理 系统 第六章 技术指标 机房是由大量的微电子设备、精密机械设备及机电设备组成的。如果环境条件不能满足这些设备对环境的使用要求,就会降低计算机等微电子设备的可靠性,加速元、器件及材料的老化,甚至丢失重要的数据和出现误动作等。 根据 XXXXXXX 信息中心提供机房内各类计算机设备对机房环境的技术指标要求,综合对应计算机GB标准;建议以GB B类标准机房为设计标准,具体技术指标如下: 1、环境要求: 开 机: 温度 夏季2 3 ± 1℃ ,冬季20± 2℃ ,变化率< 5℃ /h,要不凝露 湿度 40%--55% 停机: 温度 5℃ ----- 35℃ ,变化率< 5℃ /h,要不凝露 湿度 40%--70% 尘净度:主要工作区域尘埃的粒径大于或等于0.5μm的个数应小于或等于18000粒/ cm3 (相当于500000粒/ 英尺3)噪 音:5点测试平均值<70dB 磁场干扰:≤ 800A /m 噪音:5点测试平均值<68dB 磁场干扰环境场强:≤ 800A /m; 无线电干扰场强:频率范围0.15~1000MHz时不大于126dB; 主机房和辅助区内绝缘体的静电电位不应大于1kV; 停机条件下,主机房地板垂直级水平向的振动加速度不大于 500mm /s2; 噪声为<65dB。 2、供配电要求: 电源规格必须符合下列标准:(该项要求是为了确保系统安全运行而设,务必按要求进行检查) 电压:单相交流,220V +4%,-8%(198-232V) 频率:50HZ +/-0.5HZ 瞬间电压波动不能超过220V+/-15%,且必须在25个周期(0.5秒)内恢复,对于磁盘存储设备则需在三个周期内恢复。 总谐波(HARMONIC)成分不得高于5%。 瞬间脉冲电压(IMPULSE)若大于100V(UP TO 200US)时,将影响计算机及网络通讯设备系统的正常运行。下表列出瞬间脉冲在不同情况下的摘要: 脉冲电压(V) 出现次数(次/天) 采取行动 <20 不须校正 50-100 20-50 需要校正 50-100 >50 必须校正 100-250 2-3 需要校正 100-250 >3 必须校正 >250 >1 必须校正 器材选用安全可靠,考虑最恶劣情况的安全。 3、照明要求: 地面 0.8m 处>350Lx,禁止使用电感整流器 主要工作区和基本工作区的平均照度应不低于350LX 其他工作区的平均照度为250LX以上 应急事故照明:照度应为普通照明照度的1/10. 应急疏散照明:照度应大于等于5LX 4、地线要求: 直流工作地电阻<1Ω 交流工作地电阻<4Ω 安全保护地电阻<4Ω 防雷保护地电阻<10Ω 静电释放地电阻<10Ω 5、屏蔽要求要求: 电磁感应会使设备产生通讯信息产生错误或丢失。电磁干扰的来源: -----雷暴雨产生的天电干扰 -----广播台天线电电磁波干扰 -----雷达发出的电磁波干扰 -----高压电源线可能传送瞬时干扰 -----大用电工具干扰 -----办公室设备如影印机、吸尘机、冷气机等干扰 -----汽车马达产生干扰 -----大电流的延迟继电器、接触器、电机用其它打火设备的干扰 抑制电磁干扰的主要办法是系统接地和屏蔽 电磁干扰可以用屏蔽的方法使之削弱,以确保弱电的正常运转,提高其可靠性。采用屏蔽要根据机房周围的环境条件来确定。一般讲,电子设备的机壳都是用金属制造的,而且它们都要接地,因此具有一定的屏蔽作用。为防止电源线的干扰,电源设备装置至机房配电柜以及供电电缆都要采用屏蔽电缆或加金属管屏蔽,在机房场地四周墙壁加金属围板或金属网,是一个非常好的防止外间对计算机及网络通讯设备系统产生干扰的方法 。 6、综合布线要求: 机房内用户点至配线架,按照六类非屏蔽双绞线FLUX国际标准测试仪,测试通过。 7、结构装修要求: 天棚: 可上人维修设计 吊筋单点悬挂> 100kg 金属扣板600系列单块承重> 3.8kg 抗静电地板: 地板:集中载荷不小于 500kg ;均匀载荷不小于 3000kg /m2;抗静电绝缘值1×105Ω~1×109Ω。 桁梁挠度(Deflection)< 2mm 抗静电绝缘值(Resistance)1×10 7 /1×10 10 Ω 承重不小于 500kg /M 2 规格(Size)600×600× 35mm 均布负荷(Unforml Lord)5672(KG/m 2 ) 墙面:主机房达到半屏蔽效果 隔断墙:质轻易改,牢固安全,通透明亮 天棚以上地板以下:必须不会结尘,纳垢 地板以下:具有保温功能,不结露。 介质柜:抗静电防磁作用。 其它用材也必须做到:阻燃、绝燃、不起尘、抗静电、易清洗、无眩光。 第七章 系统设计 1、 平面功能布置设计 1、区域功能分析设计 一个好的机房建设,首先要有一个合理的功能分区。可以说,功能分区的好坏是机房建设的关键。根据我们多年的机房建设经验,机房功能分区除了要满足国家有关规范及用户的基本要求外,还应注重考虑如下几点: 机房的分级管理 为便于管理,机房分区应按辅助功能间→基本功能间→中心机房分级管理。即辅助功能间在入口处,基本功能间在中部,主机房在最内。 空间的可扩展性 机房建设的高科技、高投入特性,使机房的改建、扩建都是一项即浪费资金、又浪费人力物力的行为。因此,在机房建设的初期设计阶段,应充分考虑到机房的可扩展性。对可能扩展的功能分区留出较大的余量,这在建设初期可能有些浪费,但在未来的使用中,尤其是系统扩容中就能体现巨大的优越性。 分区各自独立 各功能分区应即协调统一,又互相独立,避免出现互相干扰现象(如要通过A房才能进入B房)。 流畅的通道 宽敞、流畅的通道不但在紧急情况供工作人员快速撤离,保证人员的安全,而且可供外来人员方便的参观,提升业主信息化建设的总体形象。 隐藏立柱 现代高层建筑柱为较多且比较粗大,在机房建设中应尽量弱化这些立柱,即尽量将柱位柱位隐藏在功能区隔断墙体内 。 中心机房是整个数据中心的核心部分,主要安装主机,网络等IT设备,同时也安装部分空调,配电设备。核心机房的面积一般按照机柜的数量来估算。 我们建议采用600X1000的42U设备机柜作为统一的标准框架,网络设备机柜,服务器设备机柜,电源柜,全部采用这种统一的规格。 另外,在机柜的排列上,我们建议在每排设备机柜的正面保证 1200MM 的操作空间,在设备机柜的背面保证 700MM 的维护空间,这样不但提高了机房的空间利用,也利于设备的散热分布。 在网络设备机柜的考虑方面,按照我们以往的经验,建议将综合布线的点位直接敷设在每台服务器机柜。这样设备的连接非常简单,具有非常好的灵活性。 另外,在考虑机架、机柜设备的选型时,必须全面考虑今后数据中心建设中的趋势,在以下三个关键领域采取相应的对策: 1. 通风:随着服务器数量的增加,每个服务器的计算容量要求更大的电源,于是每个机柜的散热就变得更加重要。良好的通风性能可以提高机柜内部件的可用性。 2. 数据电缆布线:因为每个机柜内服务器和网络互连设备数量的增加,数据线路数量的管理可能变得非常困难。必须避免由于机柜背面电缆过多而导致机柜后门无法关闭的情况。 3. 配电:数据中心的管理人员必须根据机柜内IT设备的数量好用电量,妥善计划在机柜内使用的输出插座数,以满足IT设备对输出插座的需要。如果缺乏管理输出插座的策略,将会降低IT 机柜的可用性。 数据中心机房平面规划的方案 根据现场实际勘测和我公司多年数据中心建设方面的经验,我们给出以下 规划方案 : 功能区情况,具体如下(参照图纸): 项目 功能区 面积 (m 2 ) 天花高度 (mm) 地面高度 (mm) 净空高度 (mm) 中心机房 16 3 3000 400 2600 UPS配电机房 32 3000 400 2600 2、机房结构装饰系统设计 XXXXXXX 计算机机房应是整个大楼安全性、可靠性要求最高、最重要的场所,机房内放置的计算机设备、通迅网络设备不仅因为高科技产品而需要一个非常严格的操作环境,更重要的是它能否正常运作,对整个 XXXXXXX 机房 的管理运行是至关重要的,因此计算机机房的基本结构组合必须达到以下标准;有防尘、抗静电、阻燃、绝燃、屏蔽防漏水、隔热、保温、降噪等。在设计、施工、材料选择上均应重点考虑这些要求,我公司设计如下: 2.1吊顶装璜工程 计算机中心机房、操作机房区域吊顶采用铝合金微孔金属天棚吊顶 。 机房内的吊顶主要具有以下作用: 在吊顶以上到顶棚的空间作为计算机房的回风库,当不作为风库时,可用来作装饰照明、消防、门禁等管道走线;安装固定照明灯具;安装固定自动火灾探测器、喷头;防止灰尘下落;管道、线路维护时必须方便、快捷、不损坏其它区域结构。 我公司设计: 1、 机房全部区域 采用微孔铝合金金属吊顶,设计吊顶高度为 3 . 0 0 0米 。 2、中心机房 、UPS配电机房 吊顶以上天棚涂刷防静电涂料。 3、中心机房吊顶以上天棚铺设 20mm 厚橡塑保温棉。 2.2墙体制作工程 我公司设计: 1、 中心机房、UPS配电机房 采用彩钢板墙饰面, 基层内填充防火保温隔音棉 ,给机房带来现代化的气息,给机房带来现代化的气息,同时又能起到抗尘、抗潮、防水,屏蔽的作用。 2、中心机房 、 UPS配电 机房之间设置不锈钢外框防火玻璃 隔断 。美观大方、并便于观察、及时处理问题。 2.3地面工程 我公司设计: 1、 中心机房、UPS配电机房 全部敷设防静电活动地板,防静电活动地板敷设设计标高为 0. 4 0 米 。 2、中心机房 、 UPS配电机房 地板以下涂刷防尘防静电涂料,提高机房洁净度和导静电 漆 。 3、中心机房地面敷设 20mm 厚橡素防火保温板,保温板上敷设反光膜,增加机房保温性能和防地板下产生结露现象。 4、中心机房机柜前活动抗静电地板要采用通风地板,精密空调送出的冷气流,经通风地板后进入机柜。 活动地板安装过程中,地板与墙面交界处,活动地板需精确切割下料,切割边需封胶处理后安装,地板钢质边支架采用规格为40*40。地板安装后,用 10mm 不锈钢板压边踢脚线装饰。 根据现场实际情况及使用单位之要求,现场切割、制作电缆线出口,并安装地板出线口。出入口采用抗静电地板根据现场实际情况,加工定制出入口台阶,并嵌上50*5不锈钢收口条。 抗静电地板安装前,要求先采用防静电漆涂刷二遍防尘处理,并安装静电泄漏系统。铺设静电泄漏地网,通过静电泄漏干线和机房安全保护地的接地端子封在一起,将静电泄放掉。静电泄漏地网采用 6mm 2裸铜线十字型压接施工方式,取一端点接至接地铜排采取单一回路接地,接地电阻小于1欧姆。 2.4门窗工程 我公司设计: 1、中心机房 货物通道门设计采用双开甲级钢质防火门(1500* 2400mm ) 、 2、中心机房人员主要出入门设计采用双开有框防火玻璃门(1500* 2400mm ) 3、 UPS配电机房的 主出入口通道门设计采用 双 开有框防火玻璃新高度( 15 00* 2 2 00mm /900* 2200mm )。 4 、 中心机房、 UPS配电 机房 原有窗户采用轻钢龙骨加纸面石膏板封闭。 2.5其它工程 由于电池、精密空调等重量较大,我公司设计 8 # 槽 钢底座安装支架。既减少地板支脚支承压力,又扩大设备承载面积,减轻设备对楼板面的局部荷载,提高安全性。 精密空调等设备设置排水管道,防止设备漏水后积水。 2.6隐蔽工程 装饰工程中的隐蔽工程,我公司将严格按照国家标准对隐蔽部分材料采取:A、墙体部分作防潮处理,B、部分非阻燃材料必须涂刷防火涂料,C、所有隐蔽用材必须符合机房用材性能指标,做到不起尘、阻燃、绝燃,不会产生静电,牢固耐用并无病虫害发生。 3、机房动力配电系统设计 机房供配电系统为机房的动力电源。合理科学的配电管理设计为机房安全、稳定的运行起着非常重要的作用。设计包括:动力配电、强电管道、机房区域照明。 3.1 动力市电部分设计 管理内容:计算机外设备(高速打印机等)、精密空调主机、新风机、机房内所有维修电源、机房区照明、应急照明电源、安全出口指示电源、其它机房办公设备电源等。 容量估算:照明用电按照每平方25VA的容量估算,数据中心总面积在 212 平米左右,估计容量为 5.3 KW。 空调 空调采用 精密空调 4 台和民用柜式空调 1 台,估计容量在 85 KW左右。 动力市电部分总体估算容量为 91 KW+ 9 KW冗余 系统设计:动力市电部分配电容量设计为 100 KW。 3.2UPS电源供电部分设计 管理内容:计算机设备、服务器、小型机、存储、磁盘阵列、交换机、部分办公电源、门禁监控等设备。 容量估算:目前配置机柜 50 台,每个机柜负载约为 2 KW,容量估算在 100 KW UPS不间断电源部分估算容量为 100 W。 系统设计:根据数据中心机房5年发展规划,及UPS的最佳工作范围,UPS电源配电容量设计最大值为 120 KW。 3.3总体设计 配电部分总设计容量为 市电 100 KW +UPS电 120 KW + 1 0KW冗作 = 2 3 0 KW 。 为保证整个供电系统的可靠性,建议采用双电源切换系统,和采用集中供电方式。 从大楼总配电间引二路三相五线制电源 3 × 150 mm 2 + 2 × 120 mm 2 进入机房总动力配电柜,为机房精密空调、UPS主机、新风、照明、维修等提供市电供应;市电经UPS逆变整流后进入配电柜,为小型机、服务器、网络设备等提供电源供电。 总设计容量: 230 KW 3.4配电管理部分设计 在 中心机房 内配置容量为 40 0A /380V 市电 动力配电柜1台 ,作为 XXXXXXX 数据中心的市电配电柜, 为精密空调、UPS主机、新风、照明、维修插座等提供市电电源 在 中心 机房内配置容量为 250A /380V 市电配电柜1台 。 250 A /380V UPS输入输出配电柜1台, 10 0A /380V UPS 输出配电列头 柜 2 台, 作为 XXXXXXX 数据中心的UPS 输出 总配电柜 和分输出柜,此两台 配电柜为IT精密设备提供UPS电源。 3.5强电管道设计 机房内所有强电管道采用 下 走线方式: 主干采用金属国标 3 00× 100mm 金属桥架、KBG25金属管、25金属软管、KBG25金属接头、86型接线、分线盒。 用户点器件采用:小型机、服务器UPS电源插座由专用工业连接器供电;每路服务器机柜设置双路供电,每一路由单独空开控制管理。操作台电源插座采用普通二三插 10A 地面暗插座,普通市电采用鸿雁三极*2 10A 用户面板安装于机房区墙面上。各类照明开关采用鸿雁控制面板安装于各区域门内方便内。 分控线缆采用: ZRBVR系列 2.5mm 2 (照明、维修插座)、ZRVV3* 4mm 2 (服务器、网络通信)。 3.6 PUE能耗管理( 数字照明) Power Usage Effectiveness的简写,是评价数据中心能源效率的指标,是数据中心消耗的所有能源与IT负载使用的能源之比 是DCIE(data center infrastructure efficiency )的反比。   总设备能耗 IT设备能耗 PUE= ——————————— IT设备能耗 PUE是一个比率,基准是2,越接近1表明能效水平越好。 PUE就是解决数据中心 高能耗的IT设备与制冷设备,配电设备之间的合理调配。 通过调整制冷和配电系统的分布来达到数据中心的节能目标。 在以最简单直观有效的方式,计算每个用IT电负载的用电量,为数据中心的节能提供有效的依据 1 、无需规划强电回路,设计及管线施工极大简化 传统照明控制在设计阶段需要考虑通过不同照明强电回路分组来实现不同场景的控制,因此在设计中需要许多单独的照明强电回路,布线复杂且布线成本较高。在控制区域需要重新布局和照明强电回路分隔时,需要重新布线,造成浪费。 智能照明系统采用 DALI 数字照明新技术,设计简便,便于事后变更、扩展,绿色环保。 联线简单,接线没有极性、没有组要求。所有灯具的开关、分组和场景控制与强电回路无关,不需要对强电回路分组,均可在安装调试时通过软件界面设定,因此节约了布线成本。 2 、精细化节能技术,运营维护成本大幅降低 数字照明技术为照明精细节能展示了方向。比如,可以随心实现:单灯数字调光( 1- 100% )、场景随心设置、场景启闭定时控制、红外感应或遥控、群组随心组合控制、远程控制和图示化监控等。 场景随心设置和控制功能: 用户预设多种场景,按动一个按键,即可调用需要的场景。多功能厅、会议室、体育场馆、博物馆、美术馆、高级住宅等场所多采用此种方式。 恒照度控制功能: 根据探头探测到的照度来控制照明场所内相关灯具的启闭。写字楼、图书馆等场所,要求恒照度时,靠近外窗的灯具宜根据天然光的影响进行启闭或调光。 定时控制功能: 根据预先定义的时间,启闭相应的场景。一般情况下,系统可根据当地的经纬度, 自动推算出当天的日出日落时间,根据这个时间来控制照明场景的开关。特别适用于夜景照明、道路照明。 就地手动控制功能: 正常情况下,控制过程按程序自动控制, 在系统不工作时,可使用控制面板来强制调用需要的照明场景模式。 群组组合控制: 一个按钮,可定义为打开 / 关闭多个箱柜(跨区)中的照明回路,可一键控制整个建筑照明的开关。 应急处理功能: 在接收到安保系统、消防系统的警报后, 能自动将指定区域照明全部打开。 3、远程控制: 通过英特网( Internet )对照明控制系统进行远程监控,能实现:对系统中各个照明控制箱的照明参数进行设定、修改;对系统的场景照明状态进
数据中心机房--规划方案201411.docx
下载提示

1.本文档仅提供部分内容试读;

2.支付并下载文件,享受无限制查看;

3.本网站所提供的标准文本仅供个人学习、研究之用,未经授权,严禁复制、发行、汇编、翻译或网络传播等,侵权必究;

4.左侧添加客服微信获取帮助;

5.本文为word版本,可以直接复制编辑使用。


这个人很懒,什么都没留下
未认证用户 查看用户
该文档于 上传
×
精品标书制作
百人专家团队
擅长领域:
工程标 服务标 采购标
16852
已服务主
2892
中标量
1765
平台标师
扫码添加客服
客服二维码
咨询热线:192 3288 5147
公众号
微信客服
客服