文库 货物类投标方案 日用品采购

食堂用品定点供应(米面油)_投标方案(技术标220页)(2024年修订版).docx

DOCX   220页   下载195   2024-08-21   浏览1107   收藏0   点赞0   评分-   83019字   49.00

AI慧写标书

十分钟千页标书高效生成

温馨提示:当前文档最多只能预览 15 页,若文档总页数超出了 15 页,请下载原文档以浏览全部内容。
食堂用品定点供应(米面油)_投标方案(技术标220页)(2024年修订版).docx 第1页
食堂用品定点供应(米面油)_投标方案(技术标220页)(2024年修订版).docx 第2页
食堂用品定点供应(米面油)_投标方案(技术标220页)(2024年修订版).docx 第3页
食堂用品定点供应(米面油)_投标方案(技术标220页)(2024年修订版).docx 第4页
食堂用品定点供应(米面油)_投标方案(技术标220页)(2024年修订版).docx 第5页
食堂用品定点供应(米面油)_投标方案(技术标220页)(2024年修订版).docx 第6页
食堂用品定点供应(米面油)_投标方案(技术标220页)(2024年修订版).docx 第7页
食堂用品定点供应(米面油)_投标方案(技术标220页)(2024年修订版).docx 第8页
食堂用品定点供应(米面油)_投标方案(技术标220页)(2024年修订版).docx 第9页
食堂用品定点供应(米面油)_投标方案(技术标220页)(2024年修订版).docx 第10页
食堂用品定点供应(米面油)_投标方案(技术标220页)(2024年修订版).docx 第11页
食堂用品定点供应(米面油)_投标方案(技术标220页)(2024年修订版).docx 第12页
食堂用品定点供应(米面油)_投标方案(技术标220页)(2024年修订版).docx 第13页
食堂用品定点供应(米面油)_投标方案(技术标220页)(2024年修订版).docx 第14页
食堂用品定点供应(米面油)_投标方案(技术标220页)(2024年修订版).docx 第15页
剩余205页未读, 下载浏览全部

开通会员, 优惠多多

6重权益等你来

首次半价下载
折扣特惠
上传高收益
特权文档
AI慧写优惠
专属客服
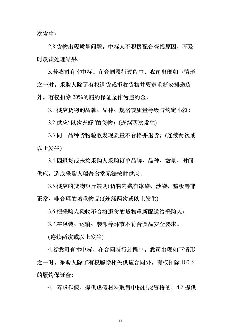
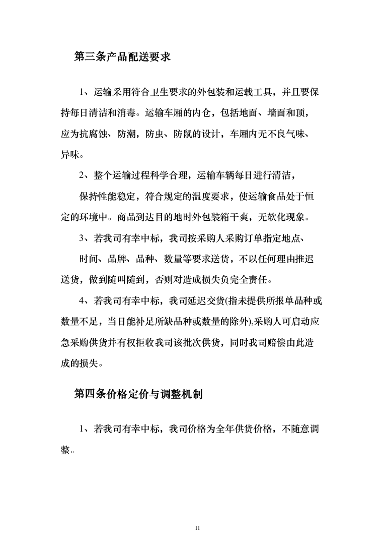
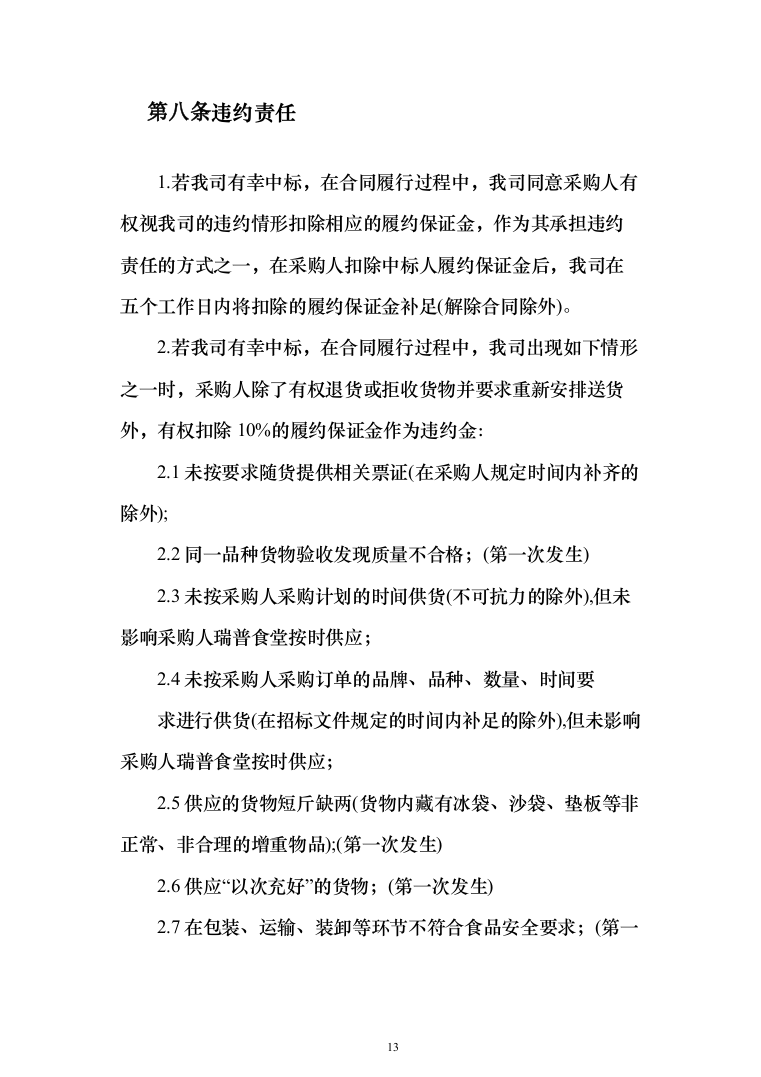
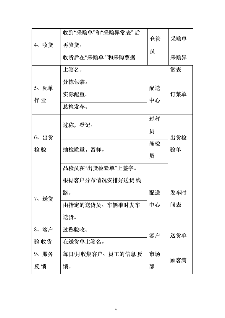
食堂用品定点供应(米面油)投标方案 目录 第一章 服务方案及服务承诺 5 第一节 服务设想 5 第二节 服务任务 7 第一条 项目总体要求及说明 7 第二条 质量要求 10 第三条 产品配送要求 11 第四条 价格定价与调整机制 11 第五条 供应期 12 第六条 验收要求 12 第七条 报价要求 12 第八条 违约责任 13 第九条 付款要求 15 第三节 岗位部署、职责 16 第一条 岗位部署 16 第二条 供货保障人员配置、职责 16 第四节 流程 30 第一条 总工作流程 30 第二条 供货工作流程 31 第五节 物资配备 32 第一条 采购环节管理措施 32 第二条 食材原材料验收管理措施 33 第六节 食品采购查验管理标准 35 第一条 采购食品 35 第二条 验收食品 38 第三条 场所卫生管理制度 39 第四条 从业人员卫生知识培训 40 第七节 保障措施 41 第一条 安全管理保障 41 第二条 商品出库保障 45 第三条 运送管理保障 46 第四条 装卸管理保障 48 第五条 配送卫生保障 48 第六条 交接方案 52 第八节 服务承诺 54 第一条 关于基本要求的承诺 54 第二条 关于时效性的承诺 56 第三条 关于卫生方面的承诺 58 第四条 关于人员方面的承诺 59 第二章 采购流程、管理制度及管理方案 59 第一节 采购流程 59 第一条 采购工作安排计划 60 第二条 检测工作安排计划 60 第三条 配送工作安排计划 61 第四条 售后工作安排计划 61 第二节 供货安排计划 62 第一条 供货计划安排流程图 62 第二条 详细安排计划 63 第三条 合同物资的准备 64 第四条 采购业务流程图 66 第三节 管理制度 67 第一条 食品安全管理制度 67 第二条 卫生管理制度 69 第三条 奖惩制度 70 第四节 财务制度 76 第一条 财务借款及核销管理办法 76 第二条 会计核算管理办法 76 第三条 成本核算管理办法 77 第四条 现金及流动资金管理办法 78 第五条 收取支票管理办法 79 第六条 盘点管理制度 80 第七条 出入库管理办法 82 第八条 固定资产管理办法 83 第九条 保管员工作规范 84 服务方案及服务承诺 服务设想 流程 内 容 / 要 求 责任 人 相关表 格 1、签订合 同 与客户签定配送合同 市场 部 配送合 同 2、组织货 源 订单部审核订单,品名、数量、 质量要求、品牌规格、送货时间 等,并制定采购计划单。 订单 员 采购单 采购员根据采购计划单进行采 购作业。 采购 员 3、品质检 验 根据采购单,对采购货物的品 名、质量、数量、价格、时间进 行检验。 品检 员 采购单 异常时,填写“采购异常表 ”。 采购异 常表 将签名的“采购单 ”和“采购异 常表 ”与货物一同交收货部门。 4、收货 收到“采购单”和“采购异常表” 后再验货。 仓管 员 采购单 收货后在“采购单 ”和采购票据 采购异 上签名。 常表 5、配单作 业 分拣包装。 配送 中心 订菜单 实际配重。 总检发车。 6、出货检 验 过称,登记。 过秤 员 出货检 验单 抽检质量,留样。 品检 员 品检员在“出货检验单”上签字。 7、送货 根据客户分布情况安排好送货 线路。 配送 中心 发车时 间表 由指定的送货员、车辆准时发车 送货。 8、客户验 收货 过称验收。 客户 送货单 在送货单上签名。 9、服务反 馈 每日/月收集客户、员工的信息 反馈。 市场 部 顾客满 意度调 查表 对客户反映的质量、数量、送货 时间等问题进行处理。 10、交送 货单 员工回公司后将送货单交配送 中心。 配送 员 送货单 配送中心汇总送货单交财务部。 配送 中心 11、作业 改进 对服务质量、产品品质、作业流 程、成本控制等进行总结。 各部 门 改进方 案 各部门提出合理的改进方案。 总经 理 总经理批准执行,并追踪反馈结 果。 12、货款 结算 财务部门根据合同约定时间与 客户定期结算、收款 财务 部 对帐单 服务任务 第三包:XXXXX食堂米、面、油类定点供应商采购项目 一、用户需求 项目总体要求及说明 1、本项目招标内容为:XXXXX食堂米、面、油类定点供应商采购项目。 2、若我司有幸中标,我司与招标单位就此项目签订合同。 3、若我司有幸中标,我司所供应的产品质量符合国家相关规范、标准、强制性要求等的要求,有市场质量监督局要求的其它相关材料。如产品不符合要求由此产生的一切费用均由我司负责。 4、我司对以下四点内容作出承诺: (1)按瑞普食堂要求保障物资供应准时到位,否则对造成损失负完全责任; (2)不短斤缺两,不以次充好; (3)因商品质量问题或在供货运输过程中因管理疏漏被掺杂有毒或有害物质引发人身健康及生命安全事故负完 全责任; (4)商品须保证质量和满足招标单位所要求。 5、若我司有幸中标,需要包装的物品,包装符合产品 特性要求。由于包装不善导致失缺或者损坏,由我司承担一切责任。 6、若我司有幸中标,我司未经采购人同意,不再以任何方式转包或分包。 7、本项目选取第一中标人为合同供应商,采购人有权根据中标人的违约责任自行更换供应商。 1.2.2.采购需求一览表(包括但不限于下列产品) 序号 类别 品名 单位 规格 数量 1 米、面、油 紫米面 袋 1*30斤 5 2 米、面、油 玉米面 袋 1*50斤 10 3 米、面、油 红小豆 袋 1*50斤 15 4 米、面、油 小米 袋 1*50斤 10 5 米、面、油 五得利面粉 袋 1*50斤 500 6 米、面、油 黄豆 袋 1*50斤 50 7 米、面、油 紫米 袋 1*50斤 2 8 米、面、油 八宝米 袋 1*50斤 1 9 米、面、油 大米珍珠米 袋 1*50斤 10 10 米、面、油 江米 袋 1*50斤 1 11 米、面、油 糯米粉 袋 1*40斤 2 12 米、面、油 绿豆 袋 1*50斤 1 13 米、面、油 清雪雪花粉 袋 1*50斤 10 14 米、面、油 雪梨花大豆油20L 桶 1*20升 600 1 二 米、面、油 红铁人面包粉 袋 1*50斤 1 16 米、面、油 五得利富强面粉25kg 袋 1*50斤 50 质量要求 1、若我司有幸中标,我司需按采购人提出的品种要求和计划数量进行供应,严格按照报单要求的数量和品种供应,90%≤数量≤110%。 2、若我司有幸中标,我司严格按照招标人要求的品牌和规格为准:米、面等货物没有虫害侵蚀等引起的形态异常等,没有霉变和结块等现象。油类等货物不出现浑浊,有异味。 产品配送要求 1、运输采用符合卫生要求的外包装和运载工具,并且要保持每日清洁和消毒。运输车厢的内仓,包括地面、墙面和顶,应为抗腐蚀、防潮,防虫、防鼠的设计,车厢内无不良气味、异味。 2、整个运输过程科学合理,运输车辆每日进行清洁, 保持性能稳定,符合规定的温度要求,使运输食品处于恒定的环境中。商品到达目的地时外包装箱干爽,无软化现象。 3、若我司有幸中标,我司按采购人采购订单指定地点、 时间、品牌、品种、数量等要求送货,不以任何理由推迟送货,做到随叫随到,否则对造成损失负完全责任。 4、若我司有幸中标,我司延迟交货(指未提供所报单品种或数量不足,当日能补足所缺品种或数量的除外),采购人可启动应急采购供货并有权拒收我司该批次供货,同时我司赔偿由此造成的损失。 价格定价与调整机制 1、若我司有幸中标,我司价格为全年供货价格,不随意调整。 供应期 20XX年01月01日至20XX年12月31日 验收要求 1、采购人根据文件要求对产品的数量、外型、外观、包装及质量进行验收; 2、若我司有幸中标,对不符合质量标准的食品,我司无偿作换(退)货的处理,并赔偿由此给采购人带来的全部有关的损失。 3、若我司有幸中标,产品验收时未发现质量问题,而入库后七天内发现质量问题,我司无法证明因采购人保管、使用不善导致质量问题的,我司无条件更换该批次该品种。 报价要求 ★1、我司提供报价合理性的书面说明、质量保证证明材料以及质量保证承诺书,评标委员会认为报价不合理的,将被视为报价无效。 2、所报价格包括但不限于材料、运输、保险、各种税费以及合同包含的所有风险、责任等各项应有费用。 违约责任 1.若我司有幸中标,在合同履行过程中,我司同意采购人有权视我司的违约情形扣除相应的履约保证金,作为其承担违约责任的方式之一,在采购人扣除中标人履约保证金后,我司在五个工作日内将扣除的履约保证金补足(解除合同除外)。 2.若我司有幸中标,在合同履行过程中,我司出现如下情形之一时,采购人除了有权退货或拒收货物并要求重新安排送货外,有权扣除10%的履约保证金作为违约金: 2.1未按要求随货提供相关票证(在采购人规定时间内补齐的除外); 2.2同一品种货物验收发现质量不合格;(第一次发生) 2.3未按采购人采购计划的时间供货(不可抗力的除外),但未影响采购人瑞普食堂按时供应; 2.4未按采购人采购订单的品牌、品种、数量、时间要 求进行供货(在招标文件规定的时间内补足的除外),但未影响采购人瑞普食堂按时供应; 2.5供应的货物短斤缺两(货物内藏有冰袋、沙袋、垫板等非正常、非合理的增重物品);(第一次发生) 2.6供应“以次充好”的货物;(第一次发生) 2.7在包装、运输、装卸等环节不符合食品安全要求;(第一次发生) 2.8货物出现质量问题,中标人不积极配合查找原因,不及时反馈处理结果。 3.若我司有幸中标,在合同履行过程中,我司出现如下情形之一时,采购人除了有权退货或拒收货物并要求重新安排送货外,有权扣除20%的履约保证金作为违约金: 3.1供应货物的品牌、品种、规格或质量等级与约定不符; 3.2供应“以次充好”的货物;(连续两次发生) 3.3同一品种货物验收发现质量不合格并退货;(连续两次或以上发生) 3.4因退货或未按采购人采购订单品牌、品种、数量、时间供应,造成采购人瑞普食堂无法按时供应; 3.5供应的货物短斤缺两(货物内藏有冰袋、沙袋、垫板等非正常、非合理的增重物品);(连续两次或以上发生) 3.6把采购人验收不合格退货的货物重新配送给采购人; 3.7在包装、运输、装卸等环节不符合食品安全要求。 (连续两次或以上发生) 4.若我司有幸中标,在合同履行过程中,我司出现如下情形之一时,采购人除了有权解除相关供应合同外,有权扣除100%的履约保证金: 4.1弄虚作假,提供虚假材料取得中标供应资格的;4.2提供虚假检验报告等相关票证; 4.3中标供应项目有转包、分包行为的; 4.4因所供货物质量原因导致食堂内发生食品安全事故的; 4.5供应“假冒伪劣”的货物; 4.6有行贿、给回扣等不正当竞争行为的; 4.7累计三次(含三次)以上不能供货的;(不可抗力的除外) 4.8因经营情况发生重大变更不能履行合同的,但未提前十五个工作日以书面形式通知采购人并提供相应证明文件,给采购人造成损失的; 4.9无正当理由拒绝履行合同向采购人供货的;4.10有其他违法违纪行为的。 付款要求 若我司有幸中标,合同货款按下列要求支付: 1、货款结算:以实际供货量结合我司的中标单价按每月 结算一次,于次月的20日前将上月的全部货款结清。 2、付款方式:银行转账支付。 3、支付货款前,我司同时向采购人提供相应金额的正式发票(且提供的发票名称、印章和账户信息须与投标文件单位一致)。 注:文件中标有“★”的地方均被视为重要的指标要求,必须一一响应。若有一项带“★”的指标要求未响应或不满足,将按响应无效处理。 岗位部署、职责 岗位部署 供货保障人员配置、职责 序号 岗位名 称 人数 职责 项目经 理 1 项目经理负责,对本项目的工作负全面责任。 根据总经理室的工作计划、工作要求,提出 本项目的工作目标、任务、措施。 根据本项目的岗位责任制,明确项目责任人, 组织监督实施。 对项目内发生的问题,组织调查研究,提出 完善制度的具体意见。 贯彻公司各项管理制度,负责监督本项目任 何情况下的执行情况。 负责本项目员工的考核与奖惩。 出纳 1 办理日常现金、支票收支,并及时解行,对 各类报销单据进行审核,对手续不全、单据 不合格、不完整的原始凭证予以退回。 遵守现金管理制度条例,每日编制现金收付 凭证,做到日清月结,不允许白条抵库现象 发生,保管好库存现金,确保其安全无缺, 如有短缺,责任自负。 严格管理空白支票,认真办理支票的领用手 续,按规定签发支票。 对结算交来的收付款报单进行审核并编制记 账凭证。 负责做好每日统计工作,月末按时编制好本 项目部及公司布置的各种统计报表及经营成 果表。 做好财务部经理交办的其他工作。 审核 1 对编制好的会计凭证进行复核、汇总、并登 记收支类明细账。 月末负责计提各项工资基金及税金。 月末编制损益表、补充资料表、费用表、社 会性费用表、内部经营收入情况表、应收账 款帐龄分析表。 每月与银行对账单核对,清理未达账款,完 成银行调节表。 做好财务部经理交办的其他工作。 记账员 1 负责登记除收支类以外的各类明细账,并负 责登记现金流量明细账的记账工作。 月末负责编制资产负债表、现金流量表、纳 税申报表。 按时做好与公司内部往来核对工作,并填写 《内部往来核对确认单》。 负责本单位的职工公积金日常管理工作。 做好财务部经理交办的其他工作。 开票员 1 根据对账以后的送货单及对帐单开具增值税 发票或普通发票,对于送货单与对帐单不相 符的及时与配销部、结算部联系,并编制相 应的记账凭证。 按进货成本开具相应的副食品等收购发票, 并编制相应的会计凭证,月末结转成本。 负责做好增值税发票的登记、发出、签收工 作。 负责管理增值税发票、副食品等收购发票的 购买、保管及纳税申抱工作。 做好财务部经理交办的其他工作。 采购员 2 负责引进货源,发展供应商,做好供应商的 信息管理和合同管理。 按照订单的要求,及时、准确、高质量地组 织采购,落实货源。 做好市场调查,了解市场信息和食材信息; 根据订单组织采购,确保货源充足; 把好食材质量、包装、规格关,满足配送要 求,保证食材质量; 食材必须做好验质、计量工作,与客户协商 制定合理的参考价格; 根据食材管理要求,做好食材现场管理; 做好供应商的管理和资料维护,按系统要求 及时、准确录入计算机系统内。 流程: “订单 ”查询→预测需求量→编制采 购计划→经理审核→联系供应商→采购预报 (入库编号、品名、数量、规格、产地、参 考价等)。 了解市场食材信息,掌握市场销售动态。 全面了解各批发市场、零售市场的价格,做 好平均价的收集和设置。 根据行情制定合理的参考价格; 同一供应商的食材成交价在同一时段应保持 不变。 根据市场行情做好销售动态的分析; 根据本市场的食材销售动态做好同比和对比 的分析 ; 各类数据需存档保存。 仓管员 2 负责进场食材的管理。 督促教育装卸工卸货时轻装轻卸,根据不同 食材的特性,指导装卸工不同的堆装方式; 根据食材的不同批次、不同编号分别进行对 装 ; 好入库食材的检质、计量及批次总量的核准 工 作 ; 据以上食材信息(入库编号、品名、数量、 规格、产地等)摘入小黑板,做到一桩一板。 建立食材基本资料,将食材分类按编码规则 进行编号入库 核算食材入库时的相关费用; 按系统要求将采购业务员登记的食材资料、 入库时的费用及时准确录入计算机内,打印 入库登记单; 督促教育装卸工卸货时轻装轻卸; 加强库内食材现场管理,做好食材入库数的 清点,监督配销部做好配销数的清点,做好 出库记录。 经常核对库内食材,做好食材进、销、耗、 存的记录,做到帐物一致。 加强库内食材维护,发现异常(变质、时间 过久等)及时报告部门经理,做好记录。 冷库管理须有专人负责,无关人员不得入内; 食材入库须清点数字并做好记录,食材出库 记录须有凭证或有关人员签字。 经常核对库内食材,做好食材进、销、耗、 存的记录,做到帐物一致。 加强库内食材维护,发现异常(变质、时间 过久等)及时报告部门经理,做好记录。 配销员 2 负责接受各配送单位的要货订单。 负责向各配送单位做好约定时期的食材报 价。 根据要货订单的要求,实施配销。 根据市场行情,与采购协商制定食材成交价, 同时核定配销价。 做好配销客户的信息、合同管理。 接订单人员上岗后在指定交接区查看“订单 处理记录簿 ”,核对有关内容如有问题应作 好记录并及时与有关人员联系。 接订单人员应按要求准确将订单输入计算机 系统,如果在输入过程中发现新客户,应将 新客户的详细资料添加在客户系统内。 接订结束仔细核对输入内容并打印“配货订 单 ”,做好移交记录。 上岗后到指定地点拿取配货订单,查看移交 记录,即使处理记录中的问题; 根据配货订单的要求,对需要食材进行质量、 重量、规格的检验; 根据配货订单,按照配货原则实施配销; 做好配货记录,准确填制完整“配货订单 ”, 做好出库确认,及时送交结算部门; 配货原则:在价格同等的情况下,从高选择 食材质量;在食材质量同等的情况下,从低 选择价格;库内有的食材须首先选择,库内 没有的食材须外出采购,须有采购部介入。 流程:取配货订单→食材检验→实施配货→ 填制“配货订单”→ 出库确认→交结算部门。 经常了解批发市场、零售市场价格,了解市 场食材信息。 根据行情制定时段价格预报方案; 流程:预报方案→部门经理签署→客户。 录单员 1 根据接订人员的记录和“订单处理记录簿 ” 由配销员录入计算机系统生成配货订单并打 印;配销员根据配销实际内容填写完整配货 订单 驾驶员 4 负责配送公司货运计划的制定和落实,确保 货运任务完成。 根据货运任务,合理调配车辆、驾驶员。 加强车辆、驾驶员的使用管理。 按要求计算、分类汇总运输费用。 负责配销食材的加工管理。 负责装卸工的管理。 按时定期参加安全例会,树立安全第一的思 想 ; 自觉遵守交通规则和安全操作规程 做好例行车辆保养和清洁保养,坚持三查(出 车前查、行驶中查、回场后查)发现故障及 时报修,不带病出车; 服从调配部门的安排,完成运输任务,不无 故甩任务,不跑私车; 不准私拿私吃运输食材、中途不得卸车、不 得出售食材,督促装卸队员轻装轻卸、装载 稳 固 ; 做好各生产工具的领用、借还、保管工作。 加工员 1 负责配销食材的加工管理。 负责装卸工的管理。 按时定期参加安全例会,树立安全第一的思 想 ; 自觉遵守交通规则和安全操作规程 做好例行车辆保养和清洁保养,坚持三查(出 车前查、行驶中查、回场后查)发现故障及 时报修,不带病出车; 服从调配部门的安排,完成运输任务,不无 故甩任务,不跑私车; 不准私拿私吃运输食材、中途不得卸车、不 得出售食材,督促装卸队员轻装轻卸、装载 稳 固 ; 做好各生产工具的领用、借还、保管工作。 调配员 1 负责做好出车记录,月底根据出车记录对运 送单位进行费用核算,列出清单报配送公司 财 会 ; 调度岗位要做好“五了解 ”,了解人(随车 司机和工人),了解车(车辆性能),了解 物(装载货物规格),了解路(道路情况), 了解天气(气象预报) 在安全的原则下,根据车辆吨位结合运输任 务合理安排流向,选择经济运输路线,不断 提高出车率和重车利用率; 做好各类营运资料日常积累; 做好车辆、驾驶员、装卸工的日常管理; 做好各类运输费用报销的审核; 结算员 1 负责做好业务部门的工作衔接,确保各类单 据的准确、准时输出; 负责结算款的催讨 负责对供应商货款的结算; 负责对配送公司各类结算数据的汇总。 (1)清单 根据客户登记卡.到货通知单.提货单.身份 证.客户委托书接受结算,并逐项进行验证; 提货单与统计联数字完全一致; 其他附件齐全(费用单.预支单等) ; 付款金额不得涂改; 市场工作人员不得代客户结算(汇款除外) ; 客户预支严格执行公司《加强内部应收款项 的管理制度》 ; (2)凭证 减免手续费根据规定由专人在通知单或清单 联上签字; 原始清单存根、附件与同期付款报单一起妥 善保管 ; (3)现金(付款) 付款时,认真复核各类付款凭证,做到手续 齐 全 ; 根据各类附件,做好付款报单并与当天库存 现金轧平,做到日结日清,账款一致,发现 现金损益,及时报告部门负责人; 现金使用原则上当天取现,当天使用,库存 现金一般为规定备用金金额; 任何人不得挪用现金; 其他: 做好装卸费的发放记录和验收工作; 预收款的付款和还款记录; 按时做好月底的未结账的预估; (4)报表 按编号做好统计联的销售款,包装款的金额 汇 总 ; 根据汇总金额与各小汇笼汇总金额轧平(销 售款.包装款) 做好每日销售日报表、对象分析表和各种汇 总 ; 做好各类数据的收集、整理、记录、工作、 为配送公司经营服务; 原始凭证与同期各类保单一起妥善保管。 (5)对帐 根据当日送货回单进行金额、数量、重量等 有关数据的汇总; 按照约定的结算期及时与对方对账,如有不 符,必须立即进行核对; 双方确认后,开具发票。 做好各类信息资料的收集、保存,以备查阅。 (6)开票 根据配货订单内容,认真审核,发现问题及 时与配销员联系; 按照配货订单开具送货单或销售发票; 按客户名整理送货单(无异议) ; 按销售款、包装款等要求汇总当日送货单和 销售发票,做好小汇笼。 原始凭证与同期各类报单一起妥善保管,以 备查阅。 流程 总工作流程 供货工作流程 物资配备 采购环节管理措施 采购应及时收集填制供应商的名称、产量、供货能力、质量保证能力和供货情况等方面的资料,由专门人员汇总建立档案。 严格遵守采购规范流程,按照有关要求,大宗物资和各项原材料实行集中采购方式进行采购,及时按质按量地采购,在满足质量需求的基础上最大限度地降低采购成本。 采购人员必须廉洁奉公,不谋私利,遵纪守法,按制度办事。 与初次交易的供货单位交易时,应索取证明供货者和生产加工者主体资格合法的证明文件:营业执照、生产许可证、卫生许可证等法律法规规定的其他证明文件,每年核对一次。 在购进食材时,应当按批次向供货者或生产加工者索取以下证明食材符合质量标准或上市规定,以及证明食材来源的票证: 食材质量合格证明;检验(检验)证明;销售票据; 有关质量认证标志、商标和专利等证明;强制性认证证书(国家相关标准); 进口食材代理商的营业执照、代理资料、进口食材标签 审核证书、报关单、注册证。 对获得驰名商标、著名商标或者省级以上安全食材、无公害食材、绿色食材、有机食材、名牌产品称号的优质食材,可凭以上称号相应标识和凭证直接销售,免予索取其他票证。 对实行购销挂钩的食材,可凭购销挂钩协议和供货方的销售凭证直接销售,免予索取其他票证。 对索取的票证要建立档案,并接受市场服务中心和有关行政执法部门的监督检查。 采购食品前与等使用部门取得联系,做到计划进货;采购食品时向供方提出质量要求,并查看食品质量;腐败变质、发霉、生虫、虫蛀、有毒有害、掺杂掺假,质量不新鲜的食品不采购。 验收食品做好数量、质量、有毒有害食品处理等记录;腐败变质、发霉、生虫、有毒有害、掺杂掺假食品不签收;采购记录妥善保存以备查考。 食材原材料验收管理措施 (1)库管对供应商及采购员配送的食材材料无论多少,都要进行验收,并要做到以下几点: 发票与实物名称、规格、型号、数量不相符时不验收。 发票上的数量与实物数量不相符,但名称、型号、规格相符,可按实际验收。 对购进的食材,坚决按照公司规定的质量标准进行验收, 不可违反,对不新鲜、味道不正、质量不合格等情况的食材,绝对不收,立刻退货,并按照双方合同接受处罚。 对验收的食材,每天进行抽样化验检查,并化验结束后通知检验结果。不符合检验标准的实行退货处理。 (2)验收人员行为规范: 验收人员必须以公司利益为重,坚持原则,秉公验收,不图私利。 验收人员必须严格按照验收程序完成食材验收工作。 验收人员必须了解即将取得的食材与采购订单上的质量要求是否一致,拒绝验收与采购单上规定不符的食材。 验收人员必须了解如何处理验收合格的物品,并知道发现问题如何处理。如果已验收的食材出现质量问题,验收人员应负主要责任。 根据发票检查进货。 货品验收无误,即填写进货验收单,正确记录供货单位名称、收货日期以及各种食材的重量、数量、单位和金额。验收人员在送货发票上签字,接收食材。 验收完毕,货品交由仓库负责保管,并盖章确认。验收章的内容包括验收日期、验收员签字、采购供应签字、主管人员签字。 填写验收报表,将票据表格及时送往财务部。并将所有发货单、发票等有关单据及进货日报表及时送交财务部,以 便及时核算等。 验收合格的物品,除直拨之外一律要进仓保管。进仓的物品一律按规定的位置排放。 排放要有条理,注意整齐美观,不能挤压的物品要平放在货架上。 凡入库食材,要逐项建立登记卡片,食材材料进仓时在卡片上按数量加上,发出时按数减去,结出余数,卡片固定在食材的正上方。 食品采购查验管理标准 采购食品 本单位采购食品,应当认真履行进货查验义务,查验供货者的许可证、营业执照和食品合格的证明文件,建立索证档案,不从无合格经营资质的供货者处进货,不接受来历不明的上门送货行为,不经销三无(无厂名、厂址、生产日期)的食品和过期变质等违法食品,保证所售食品质量安全。本单位采购食品,应当向供货者索取进货凭证。从事食品批发业务时,应当向购货者提供销货凭证。要按工商部门要求,收集规范凭证作为食品进(销)货台账,如实记录食品的名称、规格、数量、生产批号、保质期、供货者名称及联系方式、进(销)货日期等内容。妥善保管书式台账档案,条件允许情况下,建立电子台账,台账保存期限不得少于2年。 原料入库由库管和质检员共同负责,并做好记录对于有卫生质量问题的原料“一票否决”,拒绝入库,并将情况通报给采购中心办理退货手续。 ◆米面类 大米(其他米类):米的粒形:均匀、整齐、重量大、没有碎米和爆腰米的品质
食堂用品定点供应(米面油)_投标方案(技术标220页)(2024年修订版).docx
下载提示

1.本文档仅提供部分内容试读;

2.支付并下载文件,享受无限制查看;

3.本网站所提供的标准文本仅供个人学习、研究之用,未经授权,严禁复制、发行、汇编、翻译或网络传播等,侵权必究;

4.左侧添加客服微信获取帮助;

5.本文为word版本,可以直接复制编辑使用。


这个人很懒,什么都没留下
未认证用户 查看用户
该文档于 上传
×
精品标书制作
百人专家团队
擅长领域:
工程标 服务标 采购标
16852
已服务主
2892
中标量
1765
平台标师
扫码添加客服
客服二维码
咨询热线:192 3288 5147
公众号
微信客服
客服